Ketosis Alters Transcriptional Adaptations of Subcutaneous White Adipose Tissue in Holstein Cows during the Transition Period
Abstract
:Simple Summary
Abstract
1. Introduction
2. Materials and Methods
2.1. Animal Model
2.2. Differential Gene Expression Analysis
2.2.1. Fat Collection
2.2.2. RNA Seq Analysis
2.3. Statistical Analysis
3. Results
3.1. Serum Biochemical Parameters
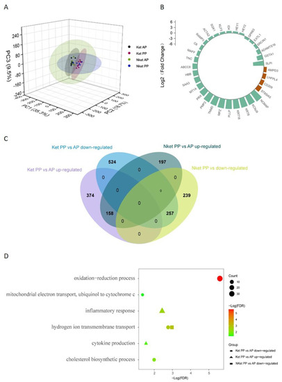
3.2. Differential Expression Analysis
4. Discussion
5. Conclusions
Supplementary Materials
Author Contributions
Funding
Institutional Review Board Statement
Informed Consent Statement
Data Availability Statement
Acknowledgments
Conflicts of Interest
References
- Duffield, T. Subclinical ketosis in lactating dairy cattle. Vet. Clin. N. Am. Food Anim. Pract. 2000, 16, 231–253. [Google Scholar] [CrossRef]
- Suthar, V.; Canelas-Raposo, J.; Deniz, A.; Heuwieser, W. Prevalence of subclinical ketosis and relationships with postpartum diseases in European dairy cows. J. Dairy Sci. 2013, 96, 2925–2938. [Google Scholar] [CrossRef] [PubMed]
- Drackley, J.K. Biology of dairy cows during the transition period: The final frontier? J. Dairy Sci. 1999, 82, 2259–2273. [Google Scholar] [CrossRef]
- Knop, R.; Cernescu, H. Effects of negative energy balance on reproduction in dairy cows. Lucr. Stiinłif. Med. Vet. 2009, 42, 198–205. [Google Scholar]
- Komaragiri, M.V.; Erdman, R.A. Factors affecting body tissue mobilization in early lactation dairy cows. 1. Effect of dietary protein on mobilization of body fat and protein. J. Dairy Sci. 1997, 80, 929–937. [Google Scholar] [CrossRef]
- Van Dorland, H.A.; Sadri, H.; Morel, I.; Bruckmaier, R. Coordinated gene expression in adipose tissue and liver differs between cows with high or low NEFA concentrations in early lactation. J. Anim. Physiol. Anim. Nutr. 2012, 96, 137–147. [Google Scholar] [CrossRef]
- McArt, J.A.; Nydam, D.V.; Oetzel, G.R.; Overton, T.R.; Ospina, P.A. Elevated non-esterified fatty acids and β-hydroxybutyrate and their association with transition dairy cow performance. Vet. J. 2013, 198, 560–570. [Google Scholar] [CrossRef]
- Herdt, T.H. Ruminant adaptation to negative energy balance: Influences on the etiology of ketosis and fatty liver. Vet. Clin. N. Am. Food Anim. Pract. 2000, 16, 215–230. [Google Scholar] [CrossRef]
- Herdt, T.H. Overview of ketosis in cattle. MERCK Vet. Man. 2019, 12, 1–3. [Google Scholar]
- Oetzel, G.R. Herd-level ketosis–diagnosis and risk factors. In Proceedings of the Preconference Seminar 7C: Dairy Herd Problem Investigation Strategies: Transition Cow Troubleshooting, Vancouver, BC, Canada, 19 September 2007; pp. 67–91. [Google Scholar]
- Mann, S. Symposium review: The role of adipose tissue in transition dairy cows: Current knowledge and future opportunities. J. Dairy Sci. 2022, 105, 3687–3701. [Google Scholar] [CrossRef]
- Contreras, G.A.; Strieder-Barboza, C.; De Koster, J. Symposium review: Modulating adipose tissue lipolysis and remodeling to improve immune function during the transition period and early lactation of dairy cows. J. Dairy Sci. 2018, 101, 2737–2752. [Google Scholar] [CrossRef] [PubMed]
- Koltes, D.; Spurlock, D. Coordination of lipid droplet-associated proteins during the transition period of Holstein dairy cows. J. Dairy Sci. 2011, 94, 1839–1848. [Google Scholar] [CrossRef] [Green Version]
- Khan, M.; Hosseini, A.; Burrell, S.; Rocco, S.; McNamara, J.; Loor, J. Change in subcutaneous adipose tissue metabolism and gene network expression during the transition period in dairy cows, including differences due to sire genetic merit. J. Dairy Sci. 2013, 96, 2171–2182. [Google Scholar] [CrossRef]
- Alharthi, A.; Zhou, Z.; Lopreiato, V.; Trevisi, E.; Loor, J.J. Body condition score prior to parturition is associated with plasma and adipose tissue biomarkers of lipid metabolism and inflammation in Holstein cows. J. Anim. Sci. Biotechnol. 2018, 9, 12. [Google Scholar] [CrossRef] [PubMed]
- De Koster, J.; Nelli, R.K.; Strieder-Barboza, C.; de Souza, J.; Lock, A.L.; Contreras, G.A. The contribution of hormone sensitive lipase to adipose tissue lipolysis and its regulation by insulin in periparturient dairy cows. Sci. Rep. 2018, 8, 13378. [Google Scholar] [CrossRef] [PubMed]
- Ji, P.; Osorio, J.; Drackley, J.; Loor, J. Overfeeding a moderate energy diet prepartum does not impair bovine subcutaneous adipose tissue insulin signal transduction and induces marked changes in peripartal gene network expression. J. Dairy Sci. 2012, 95, 4333–4351. [Google Scholar] [CrossRef]
- Salcedo-Tacuma, D.; Parales-Giron, J.; Prom, C.; Chirivi, M.; Laguna, J.; Lock, A.L.; Contreras, G.A. Transcriptomic profiling of adipose tissue inflammation, remodeling, and lipid metabolism in periparturient dairy cows (Bos taurus). BMC Genom. 2020, 21, 1–13. [Google Scholar] [CrossRef]
- Mellouk, N.; Rame, C.; Naquin, D.; Jaszczyszyn, Y.; Touzé, J.-L.; Briant, E.; Guillaume, D.; Ntallaris, T.; Humblot, P.; Dupont, J. Impact of the severity of negative energy balance on gene expression in the subcutaneous adipose tissue of periparturient primiparous Holstein dairy cows: Identification of potential novel metabolic signals for the reproductive system. PLoS ONE 2019, 14, e0222954. [Google Scholar] [CrossRef]
- Bell, A.W. Regulation of organic nutrient metabolism during transition from late pregnancy to early lactation. J. Anim. Sci. 1995, 73, 2804–2819. [Google Scholar] [CrossRef]
- Adewuyi, A.; Gruys, E.; Van Eerdenburg, F. Non esterified fatty acids (NEFA) in dairy cattle. A review. Vet. Q. 2005, 27, 117–126. [Google Scholar] [CrossRef]
- Trebukhov, A.; Elenschleger, A. Clinical and biochemical aspects of acetonemia (Ketosis) of dairy cows. In Proceedings of the IOP Conference Series: Earth and Environmental Science, Moscow, Russian, 27 May–6 June 2019; p. 012152. [Google Scholar]
- Asl, A.N.; Nazifi, S.; Ghasrodashti, A.R.; Olyaee, A. Prevalence of subclinical ketosis in dairy cattle in the Southwestern Iran and detection of cutoff point for NEFA and glucose concentrations for diagnosis of subclinical ketosis. Prev. Vet. Med. 2011, 100, 38–43. [Google Scholar] [CrossRef] [PubMed]
- Leroy, J.; Vanholder, T.; Opsomer, G.; Van Soom, A.; de Kruif, A. The in vitro development of bovine oocytes after maturation in glucose and β-hydroxybutyrate concentrations associated with negative energy balance in dairy cows. Reprod. Domest. Anim. 2006, 41, 119–123. [Google Scholar] [CrossRef] [PubMed]
- Mohamed-Ali, V.; Pinkney, J.; Coppack, S. Adipose tissue as an endocrine and paracrine organ. Int. J. Obes. 1998, 22, 1145–1158. [Google Scholar] [CrossRef] [PubMed]
- Contreras, G.A.; Strieder-Barboza, C.; Raphael, W. Adipose tissue lipolysis and remodeling during the transition period of dairy cows. J. Anim. Sci. Biotechnol. 2017, 8, 41. [Google Scholar] [CrossRef] [PubMed]
- Dragos, S.M.; Bergeron, K.F.; Desmarais, F.; Suitor, K.; Wright, D.C.; Mounier, C.; Mutch, D.M. Reduced SCD1 activity alters markers of fatty acid reesterification, glyceroneogenesis, and lipolysis in murine white adipose tissue and 3T3-L1 adipocytes. Am. J. Physiol. Cell Physiol. 2017, 313, C295–C304. [Google Scholar] [CrossRef] [PubMed]
- Proença, A.R.; Sertié, R.A.L.; Oliveira, A.; Campaaa, A.; Caminhotto, R.; Chimin, P.; Lima, F.B. New concepts in white adipose tissue physiology. Braz. J. Med. Biol. Res. 2014, 47, 192–205. [Google Scholar] [CrossRef]
- Feingold, K.R.; Moser, A.; Shigenaga, J.K.; Grunfeld, C. Inflammation inhibits the expression of phosphoenolpyruvate carboxykinase in liver and adipose tissue. Innate Immun. 2012, 18, 231–240. [Google Scholar] [CrossRef]
- Nye, C.K.; Hanson, R.W.; Kalhan, S.C. Glyceroneogenesis is the dominant pathway for triglyceride glycerol synthesis in vivo in the rat. J. Biol. Chem. 2008, 283, 27565–27574. [Google Scholar] [CrossRef]
- Nordlie, R.C.; Lardy, H.A. Mammalian liver phosphoenolpyruvate carboxykinase activities. J. Biol. Chem. 1963, 238, 2259–2263. [Google Scholar] [CrossRef]
- Nye, C.; Kim, J.; Kalhan, S.C.; Hanson, R.W. Reassessing triglyceride synthesis in adipose tissue. Trends Endocrinol. Metab. 2008, 19, 356–361. [Google Scholar] [CrossRef]
- Stark, R.; Guebre-Egziabher, F.; Zhao, X.; Feriod, C.; Dong, J.; Alves, T.C.; Ioja, S.; Pongratz, R.L.; Bhanot, S.; Roden, M. A role for mitochondrial phosphoenolpyruvate carboxykinase (PEPCK-M) in the regulation of hepatic gluconeogenesis. J. Biol. Chem. 2014, 289, 7257–7263. [Google Scholar] [CrossRef] [PubMed]
- Pilling, D.; Cox, N.; Thomson, M.A.; Karhadkar, T.R.; Gomer, R.H. Serum Amyloid P and a Dendritic Cell–Specific Intercellular Adhesion Molecule-3–Grabbing Nonintegrin Ligand Inhibit High-Fat Diet–Induced Adipose Tissue and Liver Inflammation and Steatosis in Mice. Am. J. Pathol. 2019, 189, 2400–2413. [Google Scholar] [CrossRef] [PubMed]
- Zeyda, M.; Stulnig, T.M. Adipose tissue macrophages. Immunol. Lett. 2007, 112, 61–67. [Google Scholar] [CrossRef]
- Becerril, S.; Rodríguez, A.; Catalán, V.; Méndez-Giménez, L.; Ramírez, B.; Sainz, N.; Llorente, M.; Unamuno, X.; Gomez-Ambrosi, J.; Frühbeck, G. Targeted disruption of the iNOS gene improves adipose tissue inflammation and fibrosis in leptin-deficient ob/ob mice: Role of tenascin C. Int. J. Obes. 2018, 42, 1458–1470. [Google Scholar] [CrossRef] [PubMed]
- Midwood, K.; Sacre, S.; Piccinini, A.M.; Inglis, J.; Trebaul, A.; Chan, E.; Drexler, S.; Sofat, N.; Kashiwagi, M.; Orend, G. Tenascin-C is an endogenous activator of Toll-like receptor 4 that is essential for maintaining inflammation in arthritic joint disease. Nat. Med. 2009, 15, 774–780. [Google Scholar] [CrossRef]
- Unamuno, X.; Gómez-Ambrosi, J.; Rodríguez, A.; Becerril, S.; Frühbeck, G.; Catalán, V. Adipokine dysregulation and adipose tissue inflammation in human obesity. Eur. J. Clin. Investing. 2018, 48, e12997. [Google Scholar] [CrossRef]
- Catalan, V.; Gomez-Ambrosi, J.; Rodríguez, A.; Ramírez, B.; Rotellar, F.; Valentí, V.; Silva, C.; Gil, M.J.; Salvador, J.; Frühbeck, G. Increased tenascin C and Toll-like receptor 4 levels in visceral adipose tissue as a link between inflammation and extracellular matrix remodeling in obesity. J. Clin. Endocrinol. Metab. 2012, 97, E1880–E1889. [Google Scholar] [CrossRef] [Green Version]


| Ket PP vs. AP | Nket PP vs. AP | Ket vs. Nket AP | Ket vs. Nket PP | |
|---|---|---|---|---|
| β oxidation gene network | ||||
| CPT1A | 2.5 ** | 2.5 ** | 1.3 | 1.3 |
| Glucose metabolism gene network | ||||
| SLC2A1 | −8.5 ** | −1.8 | 4.8 | 1.0 |
| SLC2A4 | −2.2 ** | −1.7 | −1.2 | −1.5 |
| G6PD | −3.4 ** | −2.5 ** | 1.1 | −1.2 |
| De novo synthesis of the fatty acids gene network | ||||
| FASN | −38.5 ** | −12.4 ** | 1.2 | −2.6 |
| ACLY | −2.8 ** | −2.5 * | −1.0 | −1.1 |
| ACACA | −5.8 ** | −3.0 | 1.2 | −1.7 |
| Glyceroneogenesis gene network | ||||
| PCK1 | −3.5 * | −2.2 | −1.3 | −2.1 |
| PCK2 | −3.1 ** | −1.6 | 1.5 | −1.4 |
| Lipolysis gene network | ||||
| PNPLA2 | −0.8 | −0.4 | 0.1 | −0.4 |
| LIPE | 0.5 | 1.2 | 0.3 | −0.5 |
| ABHD5 | 0.8 | 0.5 | 0.1 | 0.4 |
| MGLL | −0.5 | −0.4 | 0.0 | −0.1 |
| PLIN1 | 0.3 | 1.2 | 0.1 | −0.8 |
| PLIN2 | 0.4 | 0.7 | 0.1 | −0.2 |
| Transport of fatty acids | ||||
| LPL | −2.7 ** | −1.1 | −1.1 | −2.6 |
| CD36 | 2.7 ** | 1.7 | −1.5 | 1.1 |
| ANGPTL4 | 3.2 ** | 4.5 | 1.4 | 1.0 |
| FABP4 | 2.8 ** | 2.5 | −1.1 | 1.0 |
| Inflammation | ||||
| CD163 | 2.7 ** | 3.5 ** | 1.9 | 1.5 |
| CD209 | 1.5 | 2.9 ** | 3.9 * | 2.0 |
| SAA3 | −1.2 | −4.0 | 2.5 | 7.9 ** |
| IL6 | −4.6 | −4.2 * | 2.1 | 2.0 |
| Adipose tissue fibrosis | ||||
| ACTA2 | −1.2 | −3.5 ** | −1.1 | 2.6 ** |
| TNC | 2.2 | −3.6 | −1.8 | 4.4 ** |
Publisher’s Note: MDPI stays neutral with regard to jurisdictional claims in published maps and institutional affiliations. |
© 2022 by the authors. Licensee MDPI, Basel, Switzerland. This article is an open access article distributed under the terms and conditions of the Creative Commons Attribution (CC BY) license (https://creativecommons.org/licenses/by/4.0/).
Share and Cite
Ning, M.; Zhao, Y.; Li, Z.; Cao, J. Ketosis Alters Transcriptional Adaptations of Subcutaneous White Adipose Tissue in Holstein Cows during the Transition Period. Animals 2022, 12, 2238. https://doi.org/10.3390/ani12172238
Ning M, Zhao Y, Li Z, Cao J. Ketosis Alters Transcriptional Adaptations of Subcutaneous White Adipose Tissue in Holstein Cows during the Transition Period. Animals. 2022; 12(17):2238. https://doi.org/10.3390/ani12172238
Chicago/Turabian StyleNing, Mao, Yihan Zhao, Zhixin Li, and Jie Cao. 2022. "Ketosis Alters Transcriptional Adaptations of Subcutaneous White Adipose Tissue in Holstein Cows during the Transition Period" Animals 12, no. 17: 2238. https://doi.org/10.3390/ani12172238
APA StyleNing, M., Zhao, Y., Li, Z., & Cao, J. (2022). Ketosis Alters Transcriptional Adaptations of Subcutaneous White Adipose Tissue in Holstein Cows during the Transition Period. Animals, 12(17), 2238. https://doi.org/10.3390/ani12172238
