MiRNA-34c Regulates Bovine Sertoli Cell Proliferation, Gene Expression, and Apoptosis by Targeting the AXL Gene
Abstract
:Simple Summary
Abstract
1. Introduction
2. Materials and Methods
2.1. Ethics Statement
2.2. Cell Culture
2.3. Vector Construction and Target Genes Prediction
2.4. Cell Transfection
2.5. RNA Extraction and Real-Time Quantitative PCR (qRT-PCR)
2.6. EdU Assay
2.7. Flow Cytometry
2.8. TUNEL Assay
2.9. RT2 Profiler PCR Array Detection of the Relative Transcript Abundance of Reproduction-Related Genes
2.10. Statistical Analysis
3. Results
3.1. MiR-34c Inhibits Proliferation and Secretion in Sertoli Cells
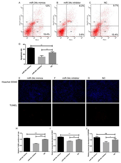
3.2. MiR-34c Increases the Apoptosis of Sertoli Cells
3.3. Characterization of the Target Relationship of MiR-34c and AXL
3.4. The Effect of the AXL Gene on the Relative Transcript Abundance of Marker Genes Related to Male Reproduction
4. Discussion
5. Conclusions
Supplementary Materials
Author Contributions
Funding
Institutional Review Board Statement
Data Availability Statement
Acknowledgments
Conflicts of Interest
References
- Ambros, V. The functions of animal micrornas. Nature 2004, 431, 350–355. [Google Scholar] [CrossRef]
- Bartel, D.P. Micrornas: Genomics, biogenesis, mechanism, and function. Cell 2004, 116, 281–297. [Google Scholar] [CrossRef] [Green Version]
- Lewis, B.P.; Burge, C.B.; Bartel, D.P. Conserved seed pairing, often flanked by adenosines, indicates that thousands of human genes are microrna targets. Cell 2005, 120, 15–20. [Google Scholar] [CrossRef] [PubMed] [Green Version]
- Yao, C.; Liu, Y.; Sun, M.; Niu, M.; Yuan, Q.; Hai, Y.; Guo, Y.; Chen, Z.; Hou, J.; Liu, Y.; et al. Micrornas and DNA methylation as epigenetic regulators of mitosis, meiosis and spermiogenesis. Reproduction 2015, 150, R25–R34. [Google Scholar] [CrossRef] [Green Version]
- Zhou, H.; Hu, H.; Lai, M. Non-coding rnas and their epigenetic regulatory mechanisms. Biol. Cell 2010, 102, 645–655. [Google Scholar] [CrossRef]
- Pratt, S.L.; Calcatera, S.M. Expression of microrna in male reproductive tissues and their role in male fertility. Reprod. Fertil. Dev. 2016, 29, 24–31. [Google Scholar] [CrossRef]
- Barbu, M.G.; Thompson, D.C.; Suciu, N.; Voinea, S.C.; Cretoiu, D. The roles of micrornas in male infertility. Int. J. Mol. Sci. 2021, 22, 2910. [Google Scholar] [CrossRef]
- Khawar, M.B.; Mehmood, R.; Roohi, N. Micrornas: Recent insights towards their role in male infertility and reproductive cancers. Bosn. J. Basic Med. Sci. 2019, 19, 31–42. [Google Scholar] [CrossRef]
- Corney, D.C.; Flesken-Nikitin, A.; Godwin, A.K.; Wang, W.; Nikitin, A.Y. Microrna-34b and microrna-34c are targets of p53 and cooperate in control of cell proliferation and adhesion-independent growth. Cancer Res. 2007, 67, 8433–8438. [Google Scholar] [CrossRef] [Green Version]
- He, X.; He, L.; Hannon, G.J. The guardian’s little helper: Micrornas in the p53 tumor suppressor network. Cancer Res. 2007, 67, 11099–11101. [Google Scholar] [CrossRef] [PubMed] [Green Version]
- Li, R.; Zhang, H.; Zheng, X. Mir-34c induces apoptosis and inhibits the viability of m4e cells by targeting bcl2. Oncol. Lett. 2018, 15, 3357–3361. [Google Scholar] [CrossRef] [Green Version]
- Huang, P.; Gu, X.J.; Huang, M.Y.; Tan, J.H.; Wang, J. Down-regulation of linc00667 hinders renal tubular epithelial cell apoptosis and fibrosis through mir-34c. Clin. Transl. Oncol. 2021, 23, 572–581. [Google Scholar] [CrossRef]
- Jones, P.H.; Deng, B.; Winkler, J.; Zirnheld, A.L.; Ehringer, S.; Shetty, V.; Cox, M.; Nguyen, H.; Shen, W.J.; Huang, T.T. Over-expression of mir-34c leads to early-life visceral fat accumulation and insulin resistance. Sci. Rep. 2019, 9, 13844. [Google Scholar] [CrossRef] [PubMed] [Green Version]
- Li, M.; Yu, M.; Liu, C.; Zhu, H.; He, X.; Peng, S.; Hua, J. Mir-34c works downstream of p53 leading to dairy goat male germline stem-cell (mgscs) apoptosis. Cell Prolif. 2013, 46, 223–231. [Google Scholar] [CrossRef]
- Zhang, S.; Yu, M.; Liu, C.; Wang, L.; Hu, Y.; Bai, Y.; Hua, J. Mir-34c regulates mouse embryonic stem cells differentiation into male germ-like cells through rarg. Cell Biochem. Funct. 2012, 30, 623–632. [Google Scholar] [CrossRef] [PubMed]
- Ma, C.; Song, H.; Guan, K.; Zhou, J.; Xia, X.; Li, F. Characterization of swine testicular cell line as immature porcine sertoli cell line. In Vitro Cell. Dev. Biol. Anim. 2016, 52, 427–433. [Google Scholar] [CrossRef]
- Walker, W.H.; Cheng, J. Fsh and testosterone signaling in sertoli cells. Reproduction 2005, 130, 15–28. [Google Scholar] [CrossRef] [Green Version]
- Schlatt, S.; Ehmcke, J. Regulation of spermatogenesis: An evolutionary biologist’s perspective. Semin. Cell Dev. Biol. 2014, 29, 2–16. [Google Scholar] [CrossRef]
- Meng, X.; Lindahl, M.; Hyvönen, M.E.; Parvinen, M.; de Rooij, D.G.; Hess, M.W.; Raatikainen-Ahokas, A.; Sainio, K.; Rauvala, H.; Lakso, M.; et al. Regulation of cell fate decision of undifferentiated spermatogonia by gdnf. Science 2000, 287, 1489–1493. [Google Scholar] [CrossRef]
- He, Z.; Jiang, J.; Kokkinaki, M.; Golestaneh, N.; Hofmann, M.C.; Dym, M. Gdnf upregulates c-fos transcription via the ras/erk1/2 pathway to promote mouse spermatogonial stem cell proliferation. Stem Cells 2008, 26, 266–278. [Google Scholar] [CrossRef] [PubMed] [Green Version]
- Carlomagno, G.; van Bragt, M.P.; Korver, C.M.; Repping, S.; de Rooij, D.G.; van Pelt, A.M. Bmp4-induced differentiation of a rat spermatogonial stem cell line causes changes in its cell adhesion properties. Biol. Reprod. 2010, 83, 742–749. [Google Scholar] [CrossRef] [Green Version]
- Hu, J.; Chen, Y.X.; Wang, D.; Qi, X.; Li, T.G.; Hao, J.; Mishina, Y.; Garbers, D.L.; Zhao, G.Q. Developmental expression and function of bmp4 in spermatogenesis and in maintaining epididymal integrity. Dev. Biol. 2004, 276, 158–171. [Google Scholar] [CrossRef] [PubMed] [Green Version]
- Strange, D.P.; Jiyarom, B.; Pourhabibi Zarandi, N.; Xie, X. Axl promotes zika virus entry and modulates the antiviral state of human sertoli cells. MBio 2019, 10, e01372-19. [Google Scholar] [CrossRef] [PubMed] [Green Version]
- Lu, Q.; Gore, M.; Zhang, Q.; Camenisch, T.; Boast, S.; Casagranda, F.; Lai, C.; Skinner, M.K.; Klein, R.; Matsushima, G.K.; et al. Tyro-3 family receptors are essential regulators of mammalian spermatogenesis. Nature 1999, 398, 723–728. [Google Scholar] [CrossRef] [PubMed]
- Gao, Y.; Qin, L.; Yang, Y.; Dong, X.; Zhao, Z.; Zhang, G.; Zhao, Z. Pdpn gene promotes the proliferation of immature bovine sertoli cells in vitro. Anim. Reprod. Sci. 2017, 179, 35–43. [Google Scholar] [CrossRef]
- Kozomara, A.; Birgaoanu, M.; Griffiths-Jones, S. Mirbase: From microrna sequences to function. Nucleic Acids Res. 2019, 47, D155–D162. [Google Scholar] [CrossRef]
- Agarwal, V.; Bell, G.W.; Nam, J.W.; Bartel, D.P. Predicting effective microrna target sites in mammalian mrnas. Elife 2015, 4, e05005. [Google Scholar] [CrossRef]
- Nie, Y.W.; Ding, X.B.; Ge, X.G.; Fan, H.L.; Liu, Z.W.; Guo, H. Enhanced expression of myf5 and myod1 in fibroblast cells via the forced expression of bos taurus myf5. Cell Biol. Int. 2013, 37, 972–976. [Google Scholar] [CrossRef] [PubMed]
- Griswold, M.D. The central role of sertoli cells in spermatogenesis. Semin. Cell Dev. Biol. 1998, 9, 411–416. [Google Scholar] [CrossRef] [PubMed] [Green Version]
- Aranha, I.; Bhagya, M.; Yajurvedi, H.N. Testis of the lizard mabuya carinata: A light microscopic and ultrastructural seasonal study. J. Submicrosc. Cytol. Pathol. 2006, 38, 93–102. [Google Scholar]
- Lui, W.Y.; Lee, W.M.; Cheng, C.Y. Transforming growth factor-beta3 perturbs the inter-sertoli tight junction permeability barrier in vitro possibly mediated via its effects on occludin, zonula occludens-1, and claudin-11. Endocrinology 2001, 142, 1865–1877. [Google Scholar] [CrossRef]
- Guan, Y.; Liang, G.; Hawken, P.A.; Meachem, S.J.; Malecki, I.A.; Ham, S.; Stewart, T.; Guan, L.L.; Martin, G.B. Nutrition affects Sertoli cell function but not Sertoli cell numbers in sexually mature male sheep. Reprod. Fertil. Dev. 2014, 28, 1152–1163. [Google Scholar] [CrossRef] [PubMed]
- Ning, Q.; Ogawa, Y.; Kuramasu, M.; Nagahori, K.; Kou, S.; Itoh, M. Immunological microenvironment in the testis. Reprod. Med. Biol. 2020, 19, 24–31. [Google Scholar]
- Massagué, J.; Blain, S.W.; Lo, R.S. Tgfbeta signaling in growth control, cancer, and heritable disorders. Cell 2000, 103, 295–309. [Google Scholar] [CrossRef] [Green Version]
- Yang, Q.E.; Kim, D.; Kaucher, A.; Oatley, M.J.; Oatley, J.M. Cxcl12-cxcr4 signaling is required for the maintenance of mouse spermatogonial stem cells. J. Cell Sci. 2013, 126, 1009–1020. [Google Scholar]
- Kitamura, K.; Tanaka, H.; Nishimune, Y. Haprin, a novel haploid germ cell-specific ring finger protein involved in the acrosome reaction. J. Biol. Chem. 2003, 278, 44417–44423. [Google Scholar] [CrossRef] [Green Version]
- Aoki, Y.; Tsujimura, A.; Kaseda, K.; Okabe, M.; Tokuhiro, K.; Ohta, T.; O’Bryan, M.K.; Okuda, H.; Kitamura, K.; Ogawa, Y.; et al. Haprin-deficient spermatozoa are incapable of in vitro fertilization. Mol. Reprod. Dev. 2020, 87, 534–541. [Google Scholar] [CrossRef] [PubMed]
- Yang, R.; Tsai-Morris, C.H.; Kang, J.H.; Dufau, M.L. Elucidation of rna binding regions of gonadotropin-regulated testicular rna helicase (grth/ddx25) to transcripts of a chromatin remodeling protein essential for spermatogenesis. Horm. Mol. Biol. Clin. Investig. 2015, 22, 119–130. [Google Scholar] [CrossRef] [PubMed]
- Hammadeh, M.E.; Hamad, M.F.; Montenarh, M.; Fischer-Hammadeh, C. Protamine contents and p1/p2 ratio in human spermatozoa from smokers and non-smokers. Hum. Reprod. (Oxf. Engl.) 2010, 25, 2708–2720. [Google Scholar] [CrossRef] [Green Version]
- García-Peiró, A.; Martínez-Heredia, J.; Oliver-Bonet, M.; Abad, C.; Amengual, M.J.; Navarro, J.; Jones, C.; Coward, K.; Gosálvez, J.; Benet, J. Protamine 1 to protamine 2 ratio correlates with dynamic aspects of DNA fragmentation in human sperm. Fertil. Steril. 2011, 95, 105–109. [Google Scholar] [CrossRef]
- Don, J.; Stelzer, G. The expanding family of creb/crem transcription factors that are involved with spermatogenesis. Mol. Cell. Endocrinol. 2002, 187, 115–124. [Google Scholar] [CrossRef]
- Kim, J.S.; Song, M.S.; Seo, H.S.; Yang, M.; Kim, S.H.; Kim, J.C.; Kim, H.; Saito, T.R.; Shin, T.; Moon, C. Immunohistochemical analysis of camp response element-binding protein in mouse testis during postnatal development and spermatogenesis. Histochem. Cell Biol. 2009, 131, 501–507. [Google Scholar] [CrossRef]
- Zheng, L.; Zhai, Y.; Li, N.; Ma, F.; Zhu, H.; Du, X.; Li, G.; Hua, J. The modification of tet1 in male germline stem cells and interact with pcna, hdac1 to promote their self-renewal and proliferation. Sci. Rep. 2016, 6, 37414. [Google Scholar] [CrossRef] [PubMed]
- Asano, A.; Roman, H.B.; Hirschberger, L.L.; Ushiyama, A.; Nelson, J.L.; Hinchman, M.M.; Stipanuk, M.H.; Travis, A.J. Cysteine dioxygenase is essential for mouse sperm osmoadaptation and male fertility. FEBS J. 2018, 285, 1827–1839. [Google Scholar] [CrossRef] [PubMed] [Green Version]
- Zhu, P.R.; Wu, Q.Y.; Yu, M.M.; Zhang, M.C.; Xu, H.Q. Nucleotide polymorphism rs4880 of the sod2 gene and the risk of male infertility. Zhonghua Nan Ke Xue/Natl. J. Androl. 2017, 23, 137–141. [Google Scholar]






| Primer ID | Primer Sequence (5′–3′) | Product Length |
|---|---|---|
| AXL-1F | TACCAGACGAGCACGGAGA | 3172 bp |
| AXL-1R | TCAGGCGCCGTCCTCCTG | |
| AXL-2F | ATGGGCAAGGTCCTGTTGGC | 2664 bp |
| AXL-2R | TCAGGCGCCGTCCTCCTG |
| Primer ID. | Primer Sequence (5′–3′) | Product Length |
|---|---|---|
| PCNA-F | CTCGTCTCATGTCTCCTTGGT | 137 bp |
| PCNA-R | TGTCTTCATTGCCAGCACATT | |
| BAX-F | CGGAGATGAATTGGACAGTAACA | 123 bp |
| BAX-R | CAGTTGAAGTTGCCGTCAGAA | |
| PARPBP-F | AGAGAATACGCAGTAGACGATGA | 167 bp |
| PARPBP-R | AGAATATGAGCCAGAGCCAAGT | |
| GDNF-F | CTCACCGCCGTGCATCTAA | 160 bp |
| GDNF-R | TGTCACTCACCAGCCTTCTAC | |
| BMP4-F | GGCTGGAATGACTGGATTGTG | 105 bp |
| BMP4-R | GGCGTGGTTGGTTGAGTTG | |
| CXCL12-F | ATGCCCTTGCCGATTCTTTG | 124 bp |
| CXCL12-R | CACTTGCCTATTGTTGTTCTTCAG | |
| AXL-F | CCGTTATGGAGAGGTGTT | 107 bp |
| AXL-R | GTTCAAGGTGGCTTCAGT | |
| β-actin-F | AGAGCAAGAGAGGCATCC | 103 bp |
| β-actin-R | TCGTTGTAGAAGGTGTGGT |
| Gene Symbol | Fold Regulation | Expression |
|---|---|---|
| tripartite motif containing 36 (TRIM36) | 2.2 | up |
| histone deacetylase 1 (HDAC1) | 3.78 | up |
| DEAD-box helicase 25 (DDX25) | 3.18 | up |
| transition protein 1 (TNP1) | 3.01 | up |
| SRSF protein kinase 1 (SRPK1) | 3.01 | up |
| cAMP responsive element binding protein 1 (CREB1) | 2.69 | up |
| cysteine dioxygenase type 1 (CDO1) | −2.58 | down |
| superoxide dismutase 2 (SOD2) | −4.56 | down |
| PDZ domain containing 8 (PDZD8) | −2.16 | down |
| DnaJ member C28 (DNAJC28) | −2.07 | down |
Publisher’s Note: MDPI stays neutral with regard to jurisdictional claims in published maps and institutional affiliations. |
© 2021 by the authors. Licensee MDPI, Basel, Switzerland. This article is an open access article distributed under the terms and conditions of the Creative Commons Attribution (CC BY) license (https://creativecommons.org/licenses/by/4.0/).
Share and Cite
Sun, H.; Yu, H.; Xia, L.; Jiang, P.; Bai, Z.; Gao, M.; Zhao, Z.; Yang, R.; Fang, X. MiRNA-34c Regulates Bovine Sertoli Cell Proliferation, Gene Expression, and Apoptosis by Targeting the AXL Gene. Animals 2021, 11, 2393. https://doi.org/10.3390/ani11082393
Sun H, Yu H, Xia L, Jiang P, Bai Z, Gao M, Zhao Z, Yang R, Fang X. MiRNA-34c Regulates Bovine Sertoli Cell Proliferation, Gene Expression, and Apoptosis by Targeting the AXL Gene. Animals. 2021; 11(8):2393. https://doi.org/10.3390/ani11082393
Chicago/Turabian StyleSun, Hao, Haibin Yu, Lixin Xia, Ping Jiang, Zitong Bai, Ming Gao, Zhihui Zhao, Runjun Yang, and Xibi Fang. 2021. "MiRNA-34c Regulates Bovine Sertoli Cell Proliferation, Gene Expression, and Apoptosis by Targeting the AXL Gene" Animals 11, no. 8: 2393. https://doi.org/10.3390/ani11082393
APA StyleSun, H., Yu, H., Xia, L., Jiang, P., Bai, Z., Gao, M., Zhao, Z., Yang, R., & Fang, X. (2021). MiRNA-34c Regulates Bovine Sertoli Cell Proliferation, Gene Expression, and Apoptosis by Targeting the AXL Gene. Animals, 11(8), 2393. https://doi.org/10.3390/ani11082393

