Lampenflora in a Show Cave in the Great Basin Is Distinct from Communities on Naturally Lit Rock Surfaces in Nearby Wild Caves
Abstract
1. Introduction
2. Materials and Methods
2.1. Cave Biofilm Sampling
2.2. DNA Extraction, Amplification, and Sequencing
2.3. Bioinformatic Pipelines
2.4. Community Analyses
3. Results
3.1. High-Throughput Environmental DNA Sequencing and OTU Clustering
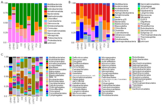
3.2. Community Composition
3.3. Community Analyses
4. Discussion
Supplementary Materials
Author Contributions
Funding
Institutional Review Board Statement
Informed Consent Statement
Data Availability Statement
Acknowledgments
Conflicts of Interest
References
- Engel, A.S. Microbial Diversity of Cave Ecosystems. In Geomicrobiology: Molecular and Environmental Perspective; Barton, L.L., Mandl, M., Loy, A., Eds.; Springer: Dordrecht, The Netherlands, 2010; pp. 219–238. [Google Scholar]
- Brannen-Donnelly, K.; Engel, A.S. Bacterial diversity differences along an epigenic cave stream reveal evidence of community dynamics, succession, and stability. Front. Microbiol. 2015, 6, 729. [Google Scholar] [CrossRef]
- Gabriel, C.R.; Northup, D.E. Microbial Ecology: Caves as an Extreme Habitat. In Cave Microbiomes: A Novel Resource for Drug Discovery; Cheeptham, N., Ed.; Springer: New York, NY, USA, 2013; pp. 85–108. [Google Scholar]
- Kozlova, E.V.; Mazina, S.E.; Pešić, V. Biodiversity of phototrophs in illuminated entrance zones of seven caves in Montenegro. Ecol. Montenegrina 2019, 20, 24–39. [Google Scholar] [CrossRef]
- Mulec, J. Chapter 75—Lampenflora. In Encyclopedia of Caves, 3rd ed.; White, W.B., Culver, D.C., Pipan, T., Eds.; Academic Press: Cambridge, MA, USA, 2019; pp. 635–641. [Google Scholar]
- Baquedano Estevez, C.; Moreno Merino, L.; de la Losa Román, A.; Duran Valsero, J.J. The lampenflora in show caves and its treatment: An emerging ecological problem. Int. J. Speleol. 2019, 48, 4. [Google Scholar] [CrossRef]
- Mulec, J.; Vaupotič, J.; Walochnik, J. Prokaryotic and eukaryotic airborne microorganisms as tracers of microclimatic changes in the underground (Postojna Cave, Slovenia). Microb. Ecol. 2012, 64, 654–667. [Google Scholar] [CrossRef]
- Albertano, P. Cyanobacterial Biofilms in Monuments and Caves. In Ecology of Cyanobacteria II: Their Diversity in Space and Time; Whitton, B.A., Ed.; Springer: Dordrecht, The Netherlands, Switzerland, 2012; pp. 317–343. [Google Scholar]
- Mulec, J. Phototrophs in Caves. In Cave Ecology; Moldovan, O.T., Kováč, Ľ., Halse, S., Eds.; Springer International Publishing: Cham, Switzerland, 2018; pp. 91–106. [Google Scholar]
- Cacchio, P.; Contento, R.; Ercole, C.; Cappuccio, G.; Martinez, M.P.; Lepidi, A. Involvement of microorganisms in the formation of carbonate speleothems in the Cervo Cave (L’Aquila-Italy). Geomicrobiol. J. 2004, 21, 497–509. [Google Scholar] [CrossRef]
- Mulec, J.; Kosi, G.; Vrhovšek, D. Characterization of cave aerophytic algal communities and effects of irradiance levels on production of pigments. J. Cave Karst Stud. 2008, 70, 3–12. [Google Scholar]
- Hershey, O.S.; Barton, H.A. The Microbial Diversity of Caves. In Cave Ecology; Moldovan, O.T., Kováč, Ľ., Halse, S., Eds.; Springer International Publishing: Cham, Switzerland, 2018; pp. 69–90. [Google Scholar]
- Yasir, M. Analysis of bacterial communities and characterization of antimicrobial strains from cave microbiota. Braz. J. Microbiol. 2018, 49, 248–257. [Google Scholar] [CrossRef]
- Taberlet, P.; Coissac, E.; Pompanon, F.; Brochmann, C.; Willerslev, E. Towards next-generation biodiversity assessment using DNA metabarcoding. Mol. Ecol. 2012, 21, 2045–2050. [Google Scholar] [CrossRef]
- Havlena, Z.; Kieft, T.L.; Veni, G.; Horrocks, R.D.; Jones, D.S. Lighting Effects on the Development and Diversity of Photosynthetic Biofilm Communities in Carlsbad Cavern, New Mexico. Appl. Environ. Microbiol. 2021, 87, e02695-20. [Google Scholar] [CrossRef]
- Pfendler, S.; Karimi, B.; Maron, P.-A.; Ciadamidaro, L.; Valot, B.; Bousta, F.; Alaoui-Sosse, L.; Alaoui-Sosse, B.; Aleya, L. Biofilm biodiversity in French and Swiss show caves using the metabarcoding approach: First data. Sci. Total. Environ. 2018, 615, 1207–1217. [Google Scholar] [CrossRef]
- Šebela, S.; Baker, G.; Luke, B. Cave Temperature and Management Implications in Lehman Caves, Great Basin National Park, USA. Geoheritage 2019, 11, 1163–1175. [Google Scholar] [CrossRef]
- Stark, N. Microecosystems in Lehman Cave, Nevada. Natl. Speleol. Soc. Bull. 1969, 31, 73–81. [Google Scholar]
- Krejca, J.K.; Taylor, S.J. A Biological Inventory of Eight Caves in Great Basin National Park; Illinois Natural History Survey: Champaign, IL, USA, 2003. [Google Scholar]
- Constantin, S.; Mirea, I.C.; Petculescu, A.; Arghir, R.A.; Măntoiu, D.Ș.; Kenesz, M.; Robu, M.; Moldovan, O.T. Monitoring Human Impact in Show Caves. A Study of Four Romanian Caves. Sustainability 2021, 13, 1619. [Google Scholar] [CrossRef]
- Popović, S.; Krizmanić, J.; Vidaković, D.; Jakovljević, O.; Trbojević, I.; Predojević, D.; Vidović, M.; Subakov Simić, G. Seasonal dynamics of cyanobacteria and algae in biofilm from the entrance of two caves. Geomicrobiol. J. 2020, 37, 315–326. [Google Scholar] [CrossRef]
- Lavoie, K.H.; Winter, A.S.; Read, K.J.H.; Hughes, E.M.; Spilde, M.N.; Northup, D.E. Comparison of bacterial communities from lava cave microbial mats to overlying surface soils from Lava Beds National Monument, USA. PLoS ONE 2017, 12, e0169339. [Google Scholar] [CrossRef] [PubMed]
- Thompson, B.; Richardson, D.; Vangundy, R.D.; Cahoon, A.B. Metabarcoding Comparison of Prokaryotic Microbiomes from Appalachian Karst Caves to Surface Soils in Southwest Virginia, USA. J. Cave Karst Stud. 2019, 81, 244–253. [Google Scholar] [CrossRef]
- Wiseschart, A.; Mhuantong, W.; Tangphatsornruang, S.; Chantasingh, D.; Pootanakit, K. Shotgun metagenomic sequencing from Manao-Pee cave, Thailand, reveals insight into the microbial community structure and its metabolic potential. BMC Microbiol. 2019, 19, 144. [Google Scholar] [CrossRef]
- Wu, Y.; Tan, L.; Liu, W.; Wang, B.; Wang, J.; Cai, Y.; Lin, X. Profiling bacterial diversity in a limestone cave of the western Loess Plateau of China. Front. Microbiol. 2015, 6. [Google Scholar] [CrossRef] [PubMed]
- National Park Service. SOP1: Cave Cleaning; Unpublished Report, Park Files; National Park Service: Washington, DC, USA, 2017. [Google Scholar]
- Sherwood, A.R.; Presting, G.G. Universal primers amplify a 23S rDNA plastid marker in eukaryotic algae and cyanobacteria. J. Phycol. 2007, 43, 605–608. [Google Scholar] [CrossRef]
- Chelius, M.; Triplett, E. The diversity of archaea and bacteria in association with the roots of Zea mays L. Microb. Ecol. 2001, 41, 252–263. [Google Scholar] [CrossRef] [PubMed]
- Turner, S.; Pryer, K.M.; Miao, V.P.; Palmer, J.D. Investigating deep phylogenetic relationships among cyanobacteria and plastids by small subunit rRNA sequence analysis 1. J. Eukaryot. Microbiol. 1999, 46, 327–338. [Google Scholar] [CrossRef]
- Kurtzman, C.P.; Robnett, C.J. Phylogenetic relationships among yeasts of the ‘Saccharomyces complex’determined from multigene sequence analyses. FEMS Yeast Res. 2003, 3, 417–432. [Google Scholar] [CrossRef]
- White, T.J.; Bruns, T.; Lee, S.; Taylor, J. Amplification and direct sequencing of fungal ribosomal RNA genes for phylogenetics. In PCR Protocols; Innis, N., Gelfand, D., Sninsky, J., White, T.J., Eds.; Academic Press: San Diego, CA, USA, 1990; pp. 315–322. [Google Scholar]
- Escudié, F.; Auer, L.; Bernard, M.; Mariadassou, M.; Cauquil, L.; Vidal, K.; Maman, S.; Hernandez-Raquet, G.; Combes, S.; Pascal, G. FROGS: Find, Rapidly, OTUs with Galaxy Solution. Bioinformatics 2017, 34, 1287–1294. [Google Scholar] [CrossRef]
- Mahé, F.; Rognes, T.; Quince, C.; de Vargas, C.; Dunthorn, M. Swarm: Robust and fast clustering method for amplicon-based studies. PeerJ 2014, 2, e593. [Google Scholar] [CrossRef] [PubMed]
- Edgar, R.C.; Haas, B.J.; Clemente, J.C.; Quince, C.; Knight, R. UCHIME improves sensitivity and speed of chimera detection. Bioinformatics 2011, 27, 2194–2200. [Google Scholar] [CrossRef]
- Wang, Q.; Garrity, G.M.; Tiedje, J.M.; Cole, J.R. Naïve Bayesian Classifier for Rapid Assignment of rRNA Sequences into the New Bacterial Taxonomy. Appl. Environ. Microbiol. 2007, 73, 5261. [Google Scholar] [CrossRef]
- Quast, C.; Pruesse, E.; Yilmaz, P.; Gerken, J.; Schweer, T.; Yarza, P.; Peplies, J.; Glöckner, F.O. The SILVA ribosomal RNA gene database project: Improved data processing and web-based tools. Nucleic Acids Res. 2012, 41, D590–D596. [Google Scholar] [CrossRef]
- Katoh, K.; Kuma, K.-i.; Toh, H.; Miyata, T. MAFFT version 5: Improvement in accuracy of multiple sequence alignment. Nucleic Acids Res. 2005, 33, 511–518. [Google Scholar] [CrossRef]
- Katoh, K.; Toh, H. Recent developments in the MAFFT multiple sequence alignment program. Brief. Bioinform. 2008, 9, 286–298. [Google Scholar] [CrossRef]
- Castresana, J. Selection of Conserved Blocks from Multiple Alignments for Their Use in Phylogenetic Analysis. Mol. Biol. Evol. 2000, 17, 540–552. [Google Scholar] [CrossRef]
- Nguyen, L.-T.; Schmidt, H.A.; von Haeseler, A.; Minh, B.Q. IQ-TREE: A Fast and Effective Stochastic Algorithm for Estimating Maximum-Likelihood Phylogenies. Mol. Biol. Evol. 2014, 32, 268–274. [Google Scholar] [CrossRef]
- Hoang, D.T.; Chernomor, O.; von Haeseler, A.; Minh, B.Q.; Vinh, L.S. UFBoot2: Improving the Ultrafast Bootstrap Approximation. Mol. Biol. Evol. 2017, 35, 518–522. [Google Scholar] [CrossRef]
- Kalyaanamoorthy, S.; Minh, B.Q.; Wong, T.K.F.; von Haeseler, A.; Jermiin, L.S. ModelFinder: Fast model selection for accurate phylogenetic estimates. Nat. Methods 2017, 14, 587–589. [Google Scholar] [CrossRef]
- Gweon, H.S.; Oliver, A.; Taylor, J.; Booth, T.; Gibbs, M.; Read, D.S.; Griffiths, R.I.; Schonrogge, K. PIPITS: An automated pipeline for analyses of fungal internal transcribed spacer sequences from the Illumina sequencing platform. Methods Ecol. Evol. 2015, 6, 973–980. [Google Scholar] [CrossRef]
- Anslan, S.; Nilsson, R.H.; Wurzbacher, C.; Baldrian, P.; Leho, T.; Bahram, M. Great differences in performance and outcome of high-throughput sequencing data analysis platforms for fungal metabarcoding. MycoKeys 2018, 29–40. [Google Scholar] [CrossRef]
- Clarke, K.; Gorley, R. Getting Started with PRIMER v7; PRIMER-E; Plymouth, Plymouth Marine Laboratory: Plymouth, UK, 2015. [Google Scholar]
- Clarke, K.; Chapman, M.; Somerfield, P.; Needham, H. Dispersion-based weighting of species counts in assemblage analyses. Mar. Ecol. Prog. Ser. 2006, 320, 11–27. [Google Scholar] [CrossRef]
- Chen, Q.; Zhao, Q.; Jian, S.; Chen, P. Changes in the functional feeding groups of macrobenthic fauna during mangrove forest succession in Zhanjiang, China. Ecol. Res. 2018, 33, 959–970. [Google Scholar] [CrossRef]
- Uehara-Prado, M.; de Oliveira Fernandes, J.; de Moura Bello, A.; Machado, G.; Santos, A.J.; Vaz-de-Mello, F.Z.; Freitas, A.V.L. Selecting terrestrial arthropods as indicators of small-scale disturbance: A first approach in the Brazilian Atlantic Forest. Biol. Conserv. 2009, 142, 1220–1228. [Google Scholar] [CrossRef]
- Clarke, K.R. Non-parametric multivariate analyses of changes in community structure. Aust. J. Ecol. 1993, 18, 117–143. [Google Scholar] [CrossRef]
- Khodakova, A.S.; Smith, R.J.; Burgoyne, L.; Abarno, D.; Linacre, A. Random whole metagenomic sequencing for forensic discrimination of soils. PLoS ONE 2014, 9, e104996. [Google Scholar] [CrossRef]
- Zukal, J.; Bandouchova, H.; Brichta, J.; Cmokova, A.; Jaron, K.S.; Kolarik, M.; Kovacova, V.; Kubátová, A.; Nováková, A.; Orlov, O.; et al. White-nose syndrome without borders: Pseudogymnoascus destructans infection tolerated in Europe and Palearctic Asia but not in North America. Sci. Rep. 2016, 6, 19829. [Google Scholar] [CrossRef]
- Pulido-Bosch, A.; Martín-Rosales, W.; López-Chicano, M.; Rodríguez-Navarro, C.M.; Vallejos, A. Human impact in a tourist karstic cave (Aracena, Spain). Environ. Geol. 1997, 31, 142–149. [Google Scholar] [CrossRef]
- Mulec, J.; Kosi, G. Lampenflora algae and methods of growth control. J. Cave Karst Stud. 2009, 71, 109–115. [Google Scholar]
- Morse, K.V.; Richardson, D.R.; Brown, T.L.; Vangundy, R.D.; Cahoon, A.B. Longitudinal metabarcode analysis of karst bacterioplankton microbiomes provide evidence of epikarst to cave transport and community succession. PeerJ 2021, 9, e10757. [Google Scholar] [CrossRef]
- Ortiz, M.; Neilson, J.W.; Nelson, W.M.; Legatzki, A.; Byrne, A.; Yu, Y.; Wing, R.A.; Soderlund, C.A.; Pryor, B.M.; Pierson, L.S.; et al. Profiling Bacterial Diversity and Taxonomic Composition on Speleothem Surfaces in Kartchner Caverns, AZ. Microb. Ecol. 2013, 65, 371–383. [Google Scholar] [CrossRef]
- Griffin, D.W.; Gray, M.A.; Lyles, M.B.; Northup, D.E. The Transport of Nonindigenous Microorganisms Into Caves by Human Visitation: A Case Study at Carlsbad Caverns National Park. Geomicrobiol. J. 2014, 31, 175–185. [Google Scholar] [CrossRef]
- Bastian, F.; Alabouvette, C. Lights and shadows on the conservation of a rock art cave: The case of Lascaux Cave. Int. J. Speleol. 2009, 38, 55–60. [Google Scholar] [CrossRef]
- Fernandez-Cortes, A.; Cuezva, S.; Sanchez-Moral, S.; Cañaveras, J.C.; Porca, E.; Jurado, V.; Martin-Sanchez, P.M.; Saiz-Jimenez, C. Detection of human-induced environmental disturbances in a show cave. Environ. Sci. Pollut. Res. 2011, 18, 1037–1045. [Google Scholar] [CrossRef]
- Urzì, C.; De Leo, F.; Krakova, L.; Pangallo, D.; Bruno, L. Effects of biocide treatments on the biofilm community in Domitilla’s catacombs in Rome. Sci. Total. Environ. 2016, 572, 252–262. [Google Scholar] [CrossRef]
- Rossi, F.; Micheletti, E.; Bruno, L.; Adhikary, S.P.; Albertano, P.; De Philippis, R. Characteristics and role of the exocellular polysaccharides produced by five cyanobacteria isolated from phototrophic biofilms growing on stone monuments. Biofouling 2012, 28, 215–224. [Google Scholar] [CrossRef]
- Cuezva, S.; Fernandez-Cortes, A.; Porca, E.; Pašić, L.; Jurado, V.; Hernandez-Marine, M.; Serrano-Ortiz, P.; Hermosin, B.; Cañaveras, J.C.; Sanchez-Moral, S.; et al. The biogeochemical role of Actinobacteria in Altamira Cave, Spain. FEMS Microbiol. Ecol. 2012, 81, 281–290. [Google Scholar] [CrossRef]
- Sallstedt, T.; Ivarsson, M.; Lundberg, J.; Sjöberg, R.; Vidal Romaní, J.R. Speleothem and biofilm formation in a granite/dolerite cave, Northern Sweden. Int. J. Speleol. 2014, 43, 305–313. [Google Scholar] [CrossRef]
- Zepeda Mendoza, M.L.; Lundberg, J.; Ivarsson, M.; Campos, P.; Nylander, J.A.A.; Sallstedt, T.; Dalen, L. Metagenomic Analysis from the Interior of a Speleothem in Tjuv-Ante’s Cave, Northern Sweden. PLoS ONE 2016, 11, e0151577. [Google Scholar] [CrossRef] [PubMed]
- Minnis, A.M.; Lindner, D.L. Phylogenetic evaluation of Geomyces and allies reveals no close relatives of Pseudogymnoascus destructans, comb. nov., in bat hibernacula of eastern North America. Fungal Biol. 2013, 117, 638–649. [Google Scholar] [CrossRef] [PubMed]
- Turrini, P.; Tescari, M.; Visaggio, D.; Pirolo, M.; Lugli, G.A.; Ventura, M.; Frangipani, E.; Visca, P. The microbial community of a biofilm lining the wall of a pristine cave in Western New Guinea. Microbiol. Res. 2020, 241, 126584. [Google Scholar] [CrossRef] [PubMed]






| Cave Name/Sample Date | Watershed | Length | Depth | Elevation (Meters above Sea Level) | Water Near Sampling Sites | Notes |
|---|---|---|---|---|---|---|
| Catamount (“CATA”)—wild (Pole Canyon Limestone)/15 November 2019 | Baker | ~10 m. | ~9 m. | ~2179 m.a.s.l. | no | Short, enlarged fracture cave |
| Ice (“ICE”)—wild (Pole Canyon Limestone)/31 May 2019 | Baker | 206 m. | 12 m. | 2159 m.a.s.l. | yes | Occasionally has ice near entrance (temperatures about 10 °F lower than other caves) |
| Upper Pictograph (“UPPICT”)—wild (Pole Canyon Limestone)/15 November 2019 | Baker | 56 m. | 6 m. | 2179 m.a.s.l. | no | Pictographs and bats (five species); dust from adjacent gravel road |
| Lower Pictograph (“LOPICT”)—wild (Pole Canyon Limestone)/15 November 2019 | Baker | 49 m. | 5 m. | 2163 m.a.s.l. | no | Pictographs; dust from adjacent gravel road |
| Lehman (“LEHM”)—show (Pole Canyon Limestone)/31 May & 15 November 2019 | Lehman | ~3353 m. | ~30 m. | 2109 m.a.s.l. | yes | Longest cave in Nevada |
| Root (“ROOT”)—wild (Pole Canyon Limestone)/15 November 2019 | Lehman | 56 m. | 9 m. | 2105 m.a.s.l. | no | Steep, narrow entrance |
| Fox Skull (“FOX”)—wild (Notch Peak Limestone)/15 November 2019 | Snake | 31 m. | 3 m. | 1998 m.a.s.l. | no | Attracts a lot of wildlife |
| Snake Creek (“SNAKE”)—wild (Notch Peak Limestone) | Snake | 513 m. | 17 m. | 1997 m.a.s.l. | no | Varied passages and speleothems |
| Squirrel Springs (“SQUI”)—wild (Fish Haven and Laketown dolomites) | Snake | 16 m. | 7 m. | 2200 m.a.s.l. | yes | Sumps during wet years |
| Lehman 1 | Lehman 2 | Root | Ice | Catamount | Upper Pictograph | Lower Pictograph | Squirrel | Fox | |
|---|---|---|---|---|---|---|---|---|---|
| 16S reads | 83.9k | 38.7k | 115.2k | 106.5k | 109.5k | 107.3k | 112.1k | 91.4k | 240.4k |
| 23S reads | 97.5k | 104.9k | 117.5k | 95.6k | 131.1k | 99.5k | 110.0k | 105.7k | 114.8k |
| ITS2 reads | 85.5k | 77.2k | 109.0k | 107.3k | 77.9k | 123.6k | 70.0k | 124.7k | 88.5k |
| Cyanobacteria (23S) OTUs | 12 | 12 | 26 | 1 | 107 | 32 | 0 | 31 | 103 |
| Green algae (23S) OTUs | 13 | 2 | 10 | 14 | 6 | 2 | 10 | 15 | 1 |
| Diatoms (23S) OTUs | 3 | 4 | 7 | 1 | 2 | 6 | 0 | 16 | 0 |
| Bryophytes (23S) OTUs | 5 | 1 | 21 | 0 | 5 | 13 | 0 | 18 | 3 |
| Lampenflora Total OTUs | 33 | 19 | 64 | 16 | 120 | 53 | 10 | 80 | 107 |
| Fungi (ITS2) OTUs | 48 | 15 | 182 | 136 | 336 | 33 | 255 | 280 | 402 |
| Bacteria (16S) OTUs | 286 | 220 | 499 | 234 | 279 | 523 | 237 | 426 | 477 |
| Total OTUs | 367 | 254 | 745 | 386 | 735 | 609 | 502 | 786 | 986 |
Publisher’s Note: MDPI stays neutral with regard to jurisdictional claims in published maps and institutional affiliations. |
© 2021 by the authors. Licensee MDPI, Basel, Switzerland. This article is an open access article distributed under the terms and conditions of the Creative Commons Attribution (CC BY) license (https://creativecommons.org/licenses/by/4.0/).
Share and Cite
Burgoyne, J.; Crepeau, R.; Jensen, J.; Smith, H.; Baker, G.; Leavitt, S.D. Lampenflora in a Show Cave in the Great Basin Is Distinct from Communities on Naturally Lit Rock Surfaces in Nearby Wild Caves. Microorganisms 2021, 9, 1188. https://doi.org/10.3390/microorganisms9061188
Burgoyne J, Crepeau R, Jensen J, Smith H, Baker G, Leavitt SD. Lampenflora in a Show Cave in the Great Basin Is Distinct from Communities on Naturally Lit Rock Surfaces in Nearby Wild Caves. Microorganisms. 2021; 9(6):1188. https://doi.org/10.3390/microorganisms9061188
Chicago/Turabian StyleBurgoyne, Jake, Robin Crepeau, Jacob Jensen, Hayden Smith, Gretchen Baker, and Steven D. Leavitt. 2021. "Lampenflora in a Show Cave in the Great Basin Is Distinct from Communities on Naturally Lit Rock Surfaces in Nearby Wild Caves" Microorganisms 9, no. 6: 1188. https://doi.org/10.3390/microorganisms9061188
APA StyleBurgoyne, J., Crepeau, R., Jensen, J., Smith, H., Baker, G., & Leavitt, S. D. (2021). Lampenflora in a Show Cave in the Great Basin Is Distinct from Communities on Naturally Lit Rock Surfaces in Nearby Wild Caves. Microorganisms, 9(6), 1188. https://doi.org/10.3390/microorganisms9061188

