Abstract
Background: Salmonella enterica is one of the common pathogens in both humans and animals that causes salmonellosis and threatens public health all over the world. Methods and Results: Here we determined the virulence phenotypes of nine Salmonella enterica subsp. enterica (S. enterica) isolates in vitro and in vivo, including pathogenicity to chicken, cell infection, biofilm formation and virulence gene expressions. S. Enteritidis 211 (SE211) was highly pathogenic with notable virulence features among the nine isolates. The combination of multiple virulence genes contributed to the conferring of the high virulence in SE211. Importantly, many mobile genetic elements (MGEs) were found in the genome sequence of SE211, including a virulence plasmid, genomic islands, and prophage regions. The MGEs and CRISPR-Cas system might function synergistically for gene transfer and immune defense. In addition, the neighbor joining tree and the minimum spanning tree were constructed in this study. Conclusions: This study provided both the virulence phenotypes and genomic features, which might contribute to the understanding of bacterial virulence mechanisms in Salmonella enterica subsp. enterica. The first completed genomic sequence for the high virulent S. Enteritidis isolate SE211 and the comparative genomics and phylogenetic analyses provided a preliminary understanding of S. enterica genetics and laid the foundation for further study.
1. Introduction
Salmonella is a widespread zoonotic pathogen causing food poisoning in humans through infected livestock and poultry, and has caused considerable economic damage worldwide [1]. Analyses indicated that Salmonella cases were among the most commonly encountered causes of bacterial foodborne disease globally [2]. Salmonella is a highly diverse genus, including two species (Salmonella bongori and Salmonella enterica), in which Salmonella enterica is regarded as the most pathogenic species. In terms of taxonomy, on one side, Salmonella enterica can be subdivided into six subspecies such as Salmonella enterica subsp. enterica (S. enterica), S. salamae, S. arizonae, S. diarizonae, S. houtenae and S. indica [3], and has more than 2600 serovars [4]. On the other hand, Salmonella mainly consists of two groups based on the human diseases caused by Salmonella: Typhoidal Salmonella serotypes that can cause typhoid fever and non-typhoidal Salmonella (NTS) serotypes that comprise plenty of serotypes but cannot cause typhoid fever. Typhoidal Salmonella is human-restricted, including Salmonella enterica subsp. enterica serovar Typhi (S. Typhi), S. Paratyphi and S. Sendai [5,6]. NTS mainly refers to S. Typhimurium, S. Enteritidis, S. Dublin, S. Anatum, S. Indiana, etc. [7,8], and can typically cause a diarrheal disease. It also normally invades sterile sites, leading to bacteremia, meningitis, and other focal infections [9,10]. Also, the invasive non-typhoidal Salmonella (iNTS) diseases are often manifested with the characterization of the nonspecific fever similar to malaria and other febrile illnesses, resulting in a higher fatality than the infections by non-invasive strains [9,11].
Salmonella serotypes may invade multiple host animals differently, can be found in various food sources and bear distinct pathogenic factors, making control of them highly challenging [12]. Clinical pathogenicity of Salmonella usually depends on the bacterial load, the infection site of the host, and the production of bacteriotoxin such as ADP-ribosylating toxin protein SpvB [13]. Furthermore, flagella, plasmids, adhesion systems, Salmonella pathogenicity islands (SPIs) and its type III secretion systems (T3SS) [14,15] have been demonstrated as the important virulence factors of Salmonella. Similar to other enteropathogenic bacteria, S. enterica also produces a variety of virulence determinants of adhesion systems, i.e., adhesins, invasins, fimbriae, hemagglutinins, exotoxins and endotoxins [16]. These virulence factors can work alone or in combination to allow Salmonella to colonize its host via enhancing the attaching, invading and surviving ability of Salmonella. Moreover, these factors help bacteria cells to evade the host’s defense system such as the gastric acidity, gastrointestinal proteases, defensins or aggressins of the intestinal microbiome [2], and can support Salmonella initial colonization in the distal small intestine by overcoming the normal resident microbiota [17]. The infections caused by NTS are generally self-limiting and do not proceed beyond the lamina propria. However, some iNTSs have evolved many virulence genes that allow them to invade the intestinal mucosa and proliferate in phagocytes [18,19,20]. Since the widespread use of antibiotic reagents to treat the Salmonella infections, antibiotic-resistance of Salmonella has been a challenge in recent years [21]. In particular, the resistant strains of Salmonella have caused considerable economic losses and even the death of humans in some developing countries [22]. Hence, it is meaningful to investigate the potential virulence mechanisms of Salmonella and aggressively tackle its pathogenicity by developing effective treatments.
Although the pathogenic mechanisms of S. Typhimurium have been investigated, many other S. enterica serovars’ pathogenicity is still unclear. The serovar-specific virulence factors, especially SPIs and virulence plasmids, were involved in the severity of salmonellosis [23]. So far, researchers have primarily used the traditional method, PCR amplification for key virulence genes, to assess the virulence genotype in virulent pathogens [24,25]. However, using this method for high-throughput virulence-related genes screening in the whole genome is limited. Here, we set out to compare the virulence characteristics of nine S. enterica isolates recovered from chicken and analyze the genome features of a high-pathogenic isolate S. Enteritidis 211 (hereafter also referred to as 211 or SE211) by whole-genome sequencing and genomic comparison to explain its virulence mechanism. Based on genome information and annotated gene functions, this study will provide specific genetic characteristics related to virulence of SE211 and gain insights into potential pathogenic mechanisms in bacterial genome.
2. Materials and Methods
2.1. Bacterial Strains and Growth Conditions
Nine S. enterica isolates (S. Enteritidis 201, S. Enteritidis 211, S. Typhimurium 206, S. Typhimurium 114, S. Typhimurium 64, S. Typhimurium 62, S. Typhimurium 92, S. Anatum 76 and S. Indiana 94) were recovered from chicken as shown in Table S1, identified and stored at MOA Key Laboratory of Food Safety Evaluation/National Reference Laboratory of Veterinary Drug Residue (HZAU), Huazhong Agricultural University, Wuhan, China [26]. The reference strain S. Typhimurium CVCC541, a virulent isolate, was purchased from the Chinese Veterinary Culture Collection (http://cvccinfo.ivdc.org.cn/web/shopcart/ProductsSetting_Virus_Detail.aspx?id=CVCC541, accessed date: 1 August 2018). For in vivo and in vitro studies, overnight bacterial cultures in Luria-Bertani (LB) medium (37 °C, 220 rpm) were subcultured with 100-fold dilution in fresh LB to an OD600 of 0.5.
2.2. Pathogenicity and Virulence Gene Expression
2.2.1. Acute Infection to Chicken
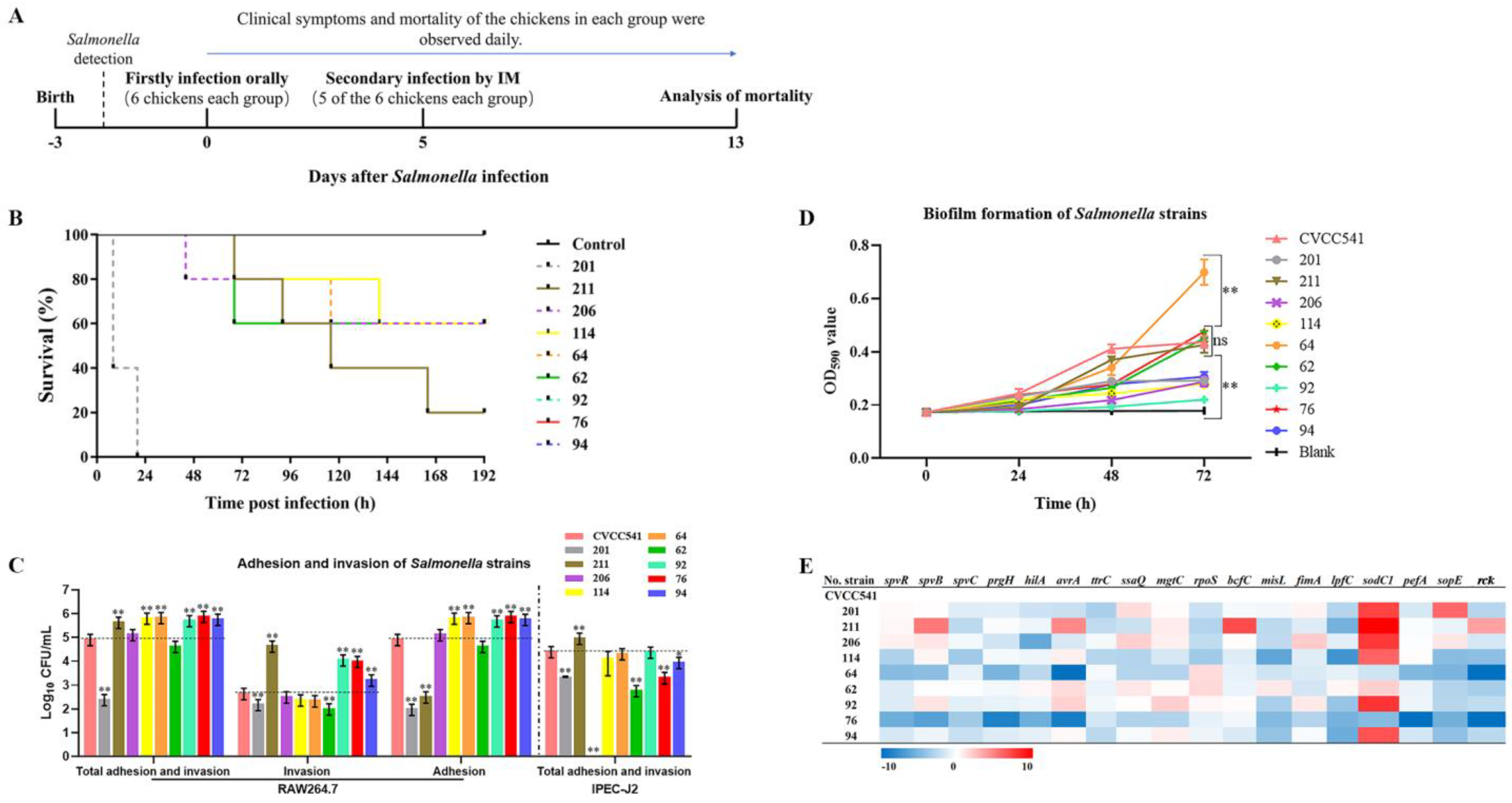
A total of 60 newly hatched broiler chickens were purchased from Zaoyang Shigang Agriculture and Animal Husbandry Co. Ltd. (Xiangyang, China), which were not contaminated with Salmonella bacteria. These chickens were divided randomly into ten groups of six, including negative control (no infection) and nine experiment groups (201, 211, 206, 114, 64, 62, 92, 76 and 94). The period of the experiment is shown in Figure 1A. Briefly, the 3-day-old chickens were orally inoculated with Salmonella bacteria of 2.5 × 108 CFU. Then five infected chickens of each group were secondarily infected by intramuscular injection (IM) with 2.5 × 107 CFU bacteria when they were 8 days old. These chickens were observed continuously for clinical symptoms and mortality.
Figure 1.
Basic virulence features of the nine S. enterica isolates. (A,B) Acute pathogenicity of the nine S. enterica isolates on chickens. (A) Design of Salmonella acute infection experiment. These newly hatched broiler chickens were firstly detected without Salmonella contamination, then orally infected by different Salmonella strains in 3 days old, respectively (six chickens each group). Five days post infection, five of the six chickens in each group were secondary infected by intramuscular injection (IM) and observed successively for 8 days. (B) Survival curves of these chickens following the infection procedures. The percentages of survival of the chickens infected by each strain were shown. No chicken survived after the infection of S. enterica isolate 201, and 20% of the chickens (one chicken) survived after the infection of 211. (C) Adhesion and invasion of S. enterica bacteria in macrophage (RAW264.7) and IEC (IPEC-J2). The Y-axis is the value of log10 CFU/mL of each strain in the cells. (D) Biofilm formation of nine S. enterica strains at different time points growing in Luria-Bertani (LB) broth at 37 °C. The Y-axis is the OD590 value of crystal violet in biofilm. (E) The expression of 18 virulence genes in nine S. enterica strains isolated from chicken. Horizontal axis represents S. enterica strains, one detected gene for one column, red means highly expressed genes, and blue means low expression genes. * p ≤ 0.05, ** p ≤ 0.01 by one-way analysis of variance (ANOVA) plus Dunnet’s multiple comparison tests compared with CVCC541 in each group respectively; Blank, negative control; Bar, means ± SD; n = 3.
2.2.2. Adhesion and Invasion Assay
Adhesion and invasion of these Salmonella strains (CVCC541, 201, 211, 206, 114, 64, 62, 92, 76 and 94) was determined as previously described [27]. Briefly, 5 × 107 CFU/mL of the Salmonella liquids was used to inoculate the monolayers of either macrophage RAW264.7 cells or intestinal epithelial cell (IEC) IPEC-J2 at a multiplicity of infection (MOI) of 100 for three hours. The extracellular unbound bacteria were removed by washing three times of Dulbecco’s Modified Eagle’s Medium (DMEM, Thermo Scientific HyClone, New York, NY, USA) without antibiotics. Then cells were lysed by 0.3% Triton X-100 prepared in Phosphate Buffered Saline (PBS), to determine the total number of adherent and internalized bacteria (Total). To count the invading bacteria (Invasion), the cells need to be incubated in DMEM (gentamicin, 100 mg/mL) for 1 h before lysing. The counts of adherent bacteria (Adhesion) were obtained by the formula: Adhesion = Total − Invasion. Results were averaged from three repeated assays with three technical replicates.
2.2.3. Biofilm Formation Assays
Nine S. enterica isolates and a reference strain (CVCC541) were used to detect the production of biofilm which were quantified by crystal violet as described previously [28]. Briefly, overnight bacterial cultures were inoculated with 10-fold dilution to fresh LB in 96-wells polystyrene microtiter plates (Corning, NY, USA). Incubated for 24, 48 or 72 h at 37 °C, the plate wells were treated in the following steps: they were gently washed with PBS, stained using 1% crystal violet (100 μL) for 20 min, gently washed by distilled water, and stained biofilms were resolved in ethanol (100 μL). Finally, liquid absorbance at 590 nm (OD590) was measured by an automated microplate reader (TECAN Austria, Grodig, Austria), which represented the biofilm index. The results were averaged by three repeats with six technical replicates each time. Meanwhile, the wells with fresh LB were used as negative control (Blank).
2.2.4. RNA Isolation and Quantitative Reverse Transcription-Polymerase Chain Reaction (RT-qPCR)
Total RNA was prepared from logarithmic phase S. enterica cells in LB medium using RNAprep pure Cell/Bacteria Kit (Tiangen biotech Co., Ltd., Beijing, China). cDNA was prepared using HiScript II Q Select RT SuperMix for qPCR (+gDNA wiper) (Vazyme Biotech Co., Ltd., Nanjing, China) and quantified by RT-qPCR (Bio-Rad CFX 96TM, Hercules, CA, USA) employing SYBR Green Real time PCR Master Mix (Takara Bio Inc., Kusatsu, Shiga, Japan). Eighteen virulence gene expressions were detected in nine S. enterica isolates, including spvR, spvB, spvC (spv operon); prgH, hilA, avrA (invasion: SPI-1); ttrC, ssaQ (proliferation: SPI-2); mgtC (magnesium transporter); rpoS (virulence regulation); bcfC, misL, fimA, lpfC (adherence factors); sodC1 (stress protein); pefA (pilus factor encoded by plasmid), sopE (T3SS effector) and rck (resistance to complement killing protein). Meanwhile, the ΔΔCt method (2-ΔΔCt) was employed to calculate relative gene expressions setting CVCC541 as the control sample. Primers used for RT-qPCR analysis were designed using Primer3 (v.4.1.0), and the nucleotide sequences of primers were contained in Table S2.
2.3. Whole Genome Sequencing and Analysis of SE211
Total genomic DNA of SE211 was extracted using TIANamp Bacteria DNA kit (Tiangen biotech Co., Ltd., Beijing, China). De novo whole-genome sequencing was completed by Shanghai Personalgene Biotechnology. In this project, two libraries (S20K and PE) to different inserts were constructed by the whole genome shotgun (WGS) strategy and sequenced by both next-generation sequencing (NGS) (Illumina HiSeq sequencing platform) and third-generation single-molecule sequencing technology (PacBio Sequel sequencing platform). Then, PacBio sequences were assembled as contigs by the software of HGAP4 [29] and CANU (v.1.6) [30] following as whole genome sequence corrected by NGS sequences using pilon software (v.1.22) [31]. Bacterial sequence type (ST) was determined using multi-locus sequence typing (MLST) analysis [32]. Replicon sequence typing (RST) of plasmid was performed by PlasmidFinder 2.1 and pMLST 2.0 [33,34].
The genomic components, encompassing open reading frames (ORFs), tRNA, rRNA, ncRNA, prophage, clustered interspaced short palindromic repeats (CRISPR)-CRISPR-associated (Cas) system and its repeat elements were identified using softwares of GeneMarkS (v.4.32 April 2015) [35] and tRNAscan-SE (v.1.3.1) [36] and some online data bases and tools of Barrnap (0.9-dev) (https://github.com/tseemann/barrnap, accessed date: 29 May 2019), Rfam [37], CRISPR finder [38] and PHASTER (PHAge Search Tool Enhanced Release, http://phaster.ca, accessed date: 29 May 2019) [39]. PathogenFinder 1.1 (https://cge.cbs.dtu.dk/services/PathogenFinder/, accessed date: 20 May 2019) was used in the prediction of a bacteria’s pathogenicity towards human hosts. The virulence factors-related genes in SE211 were predicated by the Database of Virulence Factors of Pathogenic Bacteria (VFDB) [40] using BLAST (blastp 2.6.0+, E-value ≤ 10–5, amino acid sequence identity > 60%, coverage of the protein ≥ 70% and the gap sequence < 10 % of the whole length) [41]. KO (KEGG Ortholog) and Pathway for the protein-coding genes were annotated by the KEGG Automatic Annotation Server (KAAS) [42]. The genomic islands were predicted through IslandViewer 4 website [43]. The presence of SPIs (Salmonella Pathogenicity Islands) in SE211 was explored by SPIFinder 1.0 (https://cge.cbs.dtu.dk/services/SPIFinder/, accessed date: 25 May 2020) [44]. The genome sequence, gene prediction and non-coding RNA prediction information were integrated into a standard GBK (GenBank) format file, then the circle maps of the chromosome genome and plasmid genome were drawn by CGView [45].
The whole genome sequences of SE211 have been deposited in the NCBI under accession numbers CP084532 (chromosome) and CP084533 (plasmid). In addition, eleven publicly available genomes of Salmonella were used for comparative genomic analysis with SE211, including four foodborne S. Enteritidis strains [EC20121179 (accession no. NC_003197) [46], EC20121175 (accession no. CP007269) [46], P125109 (accession no. NC_011294) [47] and ATCC13076 (accession no. ASM164339v1) [48,49,50]], two zoogenous S. Enteritidis strains [EC20130346 (accession no. CP007419) and EC20120051 (accession no. CP007433)] [46], a S. Gallinarum strain 287/91 (accession no. AM933173) [47], three S. Typhimurium strains [ATCC14028 (accession no. NZ_CP043907) [48,49,50], SL1344 (accession no. FQ312003) [51,52] and LT2 (accession no. NC_003197) [53] and a human pathogen S. arizonae RKS2983 (accession no. CP006693) [54]]. The chromosomal genome ANI values between SE211 and eleven Salmonella genomes were calculated respectively by the website tool (https://www.ezbiocloud.net/tools/ani, accessed date: 20 August 2020) [55], the plasmid sequence ANI between SE211 and the reference strain P125109 were also calculated [P125109 plasmid pSENV (accession no. NZ_CP063701)]. Genomic comparisons were conducted using genome alignment software BLAST Ring Image Generator (BRIG) [56]. Core-genome MLST (cgMLST), neighbor joining tree and minimum spanning tree (MST) were employed by the software of Ridom SeqSphere+ [57], and Escherichia coli O157:H7 str. Sakai (accession no. NC_002695) was set as an outgroup in the phylogenetic analysis.
2.4. Statistical Analysis
We analyzed in vitro experimental data (such as cell adhesion, invasion, and biofilm formation) using a one-way ANOVA with Dunnet’s multiple comparison tests compared with each group. GraphPad Prism 8 (San Diego, CA, USA) was used for statistical evaluation, asterisks in figures indicated statistical significance: * p ≤ 0.05 and ** p ≤ 0.01.
3. Results
3.1. Pathogenicity Analysis and Key Virulence Gene Expression
Acute infection on chickens of nine S. enterica isolates was performed according to the procedure showed in Figure 1A. After oral infection with 2.5 × 108 CFU of S. enterica, four isolates (201, 114, 64 and 206) caused lethality to chicken within 5 days (Table S3), while the chickens infected by the other five isolates (211, 62, 92, 76 and 94) all survived in low spirits or with diarrhea symptoms. Next, we performed the secondary infection to these survived chickens by intramuscular injection. Results showed that the mortality of 201 was 100% in one week, then that of 211 was 80%. In addition, the isolates 206,114, 64 and 62 also had 40% mortality, while 92, 76 and 94 did not show lethality to chickens at the same dose (Table S3, Figure 1B).
Different levels of cell adhesion and invasion were observed in each S. enterica strain (Figure 1C). Compared to CVCC541, significant increases of the total adhesion and invasion (Total) to RAW264.7 were observed in isolates 211, 114, 64, 92, 76 and 94, and four of them (211, 92, 76, 94) exhibited remarkably high invasion to RAW264.7. For IEC (IPEC-J2), the Total value of 211 was significantly higher than that of CVCC541, whereas other isolates showed no significant differences or lower adhesion and invasion to IPEC-J2.
Biofilm formation of the nine isolates was analyzed and shown in Figure 1D, which was positively correlated with the incubation time (from 0 h to 72 h) for each strain. Furthermore, at 72 h, the OD590 value of S. enterica strain 64 was significantly higher than that of CVCC541, while that of 211, 62 and 76 was not. In sharp contrast, the other five isolates (201, 206, 114, 92 and 94) showed a significantly lower ability of biofilm formation than CVCC541.
The expression (fold change) of eighteen virulence genes of the nine S. enterica isolates was detected, in which CVCC541 was set as a control. The log2 (fold change) values were taken to produce a heat map (Figure 1E). Apparently, increased expression (red blocks) of these virulence genes in SE211 was observed compared to other strains.
3.2. General Features of SE211 Genomes
Based on the studies in vitro and in vivo above, SE211 was preferred to explore potential virulent mechanisms remaining in the genetic level. The genome of SE211 was composed of a chromosome and a virulence plasmid containing two replicons (Table 1). By MLST typing method, SE211 was assigned to ST 11. The genome of SE211 chromosome was 4,679,414 base-pair (bp) length and its plasmid was 59,372 bp in length with 4418 and 86 predicated ORFs, respectively. Their GC content was 52.17% and 51.94%, respectively. In chromosomic genes, approximately 9.1% of the whole genome length (491 genes) were predicted in genomic island areas; and 193 genes of the 4418 ORFs were predicated as virulence factors of pathogenic bacteria. Moreover, eight genes encoded in the plasmid of SE211 were annotated to VFDB genes (Table S4).
Table 1.
Basic genome information of SE211.
The circle maps of this genome (a chromosome and a plasmid) were displayed in Figure S1. The cluster of orthologous groups (COG) assignment for CDS was represented by the fourth and seventh circles from the inside of the circles and the number of matched genes to each COG category were shown in Figure S1C,D. For the chromosome (Figure S1A,C), 4152 CDS were assigned and classified into 21 of the 26 COG categories, while 46 plasmid genes were annotated into 10 COG categories (Figure S1B,D). rRNA clusters (5s rRNA, 16s rRNA and 23s rRNA) and tRNA were identified on the chromosome of SE211.
3.3. Virulence-Related Features in SE211 Genome
According to the online tool of PathogenFinder 1.1, SE211 was predicted to be a human pathogen with the probability of 93.9%. Furthermore, many virulence-associated genes were found in the genome of SE211 (Table S4). Based on the VFDB database, these virulence genes encoded by the chromosome and plasmid were divided into 11 VF classes including fimbrial adherence determinants, non-fimbrial adherence determinants, motility, iron uptake, secretion system and so forth. In detail, each VF class contained several kinds of virulence factors and the related genes as shown in Table S4. In addition, two CRISPR regions were found in the chromosome of SE211, accompanied by eight cas genes which belonged to the type I-E CRISPR-Cas system.
3.4. Mobile Genetic Elements
For SE211, 9.1% of the chromosome length were predicted as genomic islands containing 31 GIs (GI1-31, Supplementary Material S1). Among these, GI10 and GI31, GI17-18 and GI21-22 contain T1SS, T3SS, T4SS and T6SS, respectively. Additionally, GI1 and GI13 contain genes of cytochrome c biogenesis, along with GI26, GI5-6, GI-9, GI16, GI21, GI23 and GI30, which are GI-encoding products for fimbrial adhesin and other virulence determinates. Next, we analyzed virulence-related GIs known as SPIs. Results revealed that its genome possessed SPI-1 to SPI-5, SPI-12 to SPI-14, and C63PI, the structure and major functions of these SPIs are shown in Figure 2A and Table S5, respectively.
Figure 2.
Detailed mapping Salmonella pathogenicity islands (SPIs) and plasmid in SE211 genome. (A) Schematic representation of the genes carried within the nine SPIs predicated in the genome of SE211. The grey boxes represented the range of SPIs, and the brown boxes showed the CDS encoded in these SPIs regions. (B) Gene profile of the virulence plasmid in SE211. Different colors were indicating specific functions as shown at the bottom.
Additionally, three incomplete prophages (two in the chromosome and one in the plasmid) and two complete prophages in the chromosome were identified (Table S6), which carried many integrases and transposase genes as shown in Supplementary Material S2.
For this virulence plasmid, blast analysis indicated that its replicon regions were matched to Incompatibility (Inc) types F (FIB and FIIS, respectively) of replicon sequence type (RST) S1:A-:B22. Genes encoding key virulence factors were harbored in this plasmid, in particular the Salmonella plasmid virulence operon (spvABCD) and its regulator (spvR) (Table S4, Figure 2B). The spv plasmid had high homology to the S. Enteritidis plasmids belonging to serogroup D that can be found in the NCBI database, for example, the plasmid p1.1-2C7 (accession number: MN125607.1) in S. Enteritidis strain isolated from chicken. Additionally, a great number of virulence-related genes were also contained in the plasmid (Figure 2B, in light blue), functioning in complement evasion/serum resistance (rck), cell adhesion (yeeJ). An unclear functional virulence gene (vsdF) was predicated also in this plasmid. Importantly, these virulence genes were flanked by some integrative mobile genetic elements (iMGEs), such as integrase (y4lS and resD) and transposases (IS481 family, IS630 family and IS200/605 family TnpA1) (Figure 2B, in yellow). Additionally, this plasmid encoded an incomplete conjugal transfer operon (tra operon) of 13 genes (finO to traM) covering 12,577 bp, and some genes (psiA and PSLT051) encoded conjugation system-related proteins (Figure 2B, in purple). However, the lack of an intact tra operon might result in the lack of conjugal transfer for Salmonella virulence plasmids. In addition, this spv plasmid shares high similarity with the reference virulence plasmid pSENV from S. Enteritidis P125109 (Figure S2), the ANI value between two plasmid sequences is 100%. Other genes in this plasmid were closely relevant to fimbrias (pefABCD, dsbA) (Figure 2B, in blue), transcriptional regulator (gadX, rcsB) (Figure 2B, in brown), toxin-antitoxin system (Figure 2B, in orange) and so on.
3.4. Comparison of SE211 with Other Salmonella enterica Strains
To further assess the pathogenesis, we chose the other 10 S. enterica strains and a S. arizonae strain for comparative genomic analysis against SE211 as shown in Table 2 and Figure 3. Based on the ANI values, SE211 shared most similarities to the four foodborne S. Enteritidis strains, followed by two zoogenous S. Enteritidis strains, the highly virulent S. Gallinarum strain 287/91, three virulent S. Typhimurium strains and the human pathogen S. arizonae RKS2983. High similarity was observed in the genome of the 11 S. enterica strains (Figure 3A). Phylogenetic tree construction was based on the neighbor joining analysis of the cgMLST (Figure 3B). It was indicated that these strains were clustered as same as their serotypes. Notably, SE211 is clustered close to the two foodborne strains (P125109 and EC20121179). In particular, P125109 was a human food-poisoning S. Enteritidis strain originally isolated in the UK traced back to a poultry farm. The tree also reveals particularly high genetic heterogeneity within the serotypes of S. Enteritidis, S. Gallinarum and S. Typhimurium.
Table 2.
Basic features of six S. enterica strains and ANI value between these strains with SE211.
Figure 3.
Genome comparisons and hierarchical clustering of twelve Salmonella enterica chromosomes. (A) Comparison of SE211 with the genomes of EC20121179, EC20121175, P125109, ATCC13076, EC20130346, EC20120051, 287/91, ATCC14028, SL1344, LT2 and RKS2983, displayed as the outer rings inside to outside, respectively. Sequence comparison was performed using BRIG package. DNA identities between different sequences are shown in different colors. The outer two rings show the functional genes encoded in SE211, including the virulence genes, SPI regions (blue) and the position of CRISPR-Cas system (yellow). The outer third ring showed the CDS in the SE211 genome. (B) Molecular phylogenetic analysis by neighbor joining method of cgMLST of the 12 Salmonella enterica strains. The neighbor joining tree was constructed based on the cgMLST analysis by using the core genomes presents the genomes of the 12 Salmonella enterica strains. The tree is drawn to scale, with branch lengths measured in the number of substitutions per site. This analysis involved 12 nucleotide sequences, and evolutionary analyses conducted in Ridom SeqSphere+. E. coli O157 was set as the outgroup.
The genomes of twelve Salmonella enterica strains (eleven S. enterica including SE211 and a S. arizonae) and 246 S. Enteritidis genomes downloaded from NCBI were used to perform the cgMLST-based MST diagram (Figure 4). The MST for 258 genome samples was calculated from a Comparison Table (Supplementary Material S3). There are nine MST clusters, and SE211 belonged to the MST Cluster 2. Besides SE211, two S. Enteritidis strains isolated from diarrheal patients [SE104 (accession no. NZ_CP050712.1) and SE109 (accession no. NZ_CP050709.1) and a strain from clinic [SJTUF12367v2 (accession no. NZ_CP041176.1) were also included in this cluster. The distances between S. Enteritidis with other serotype strains were far.
Figure 4.
Minimum spanning tree (MST) diagram of 255 Salmonella enterica genome samples. In this project included 249 S. Enteritidis (three samples with missing values were excluded), a S. Gallinarum, three S. Typhimurium, a S. arizonae and SE211 genome were included. 255 genome samples were represented by these single nodes based on their genotypes and the links between the nodes are based on the distance of the genotypes. The color groups were set according to the cgMLST type. Additionally, there were nine clusters highlighted by different background colors and the name of these clusters were shown as label. The cluster distance threshold is seven alleles difference and at least one other member of the cluster.
4. Discussion
The virulence features of nine S. enterica isolates recovered from chicken were analyzed here. The two S. Enteritidis and four of the five S. Typhimurium strains had different levels of mortality, while the other three strains were non-fatal. Cell invasion [13] and biofilm [58,59] were considered to be two significant virulence determinants of Salmonella pathogenesis and host response depending on virulence factors [4]. For the nine detected S. enterica, the virulence genes spvB, avrA, bcfC and rck were highly expressed in SE211, which was consistent with its strong virulence phenotypes (80% lethality to chicken, high rate of cell invasion and medium biofilm formation). Otherwise, in S. Enteritidis isolate 201 with the highest infection fatality rate (100%), the virulence gene expression was quite different from SE211 but showed similarity to S. Typhimurium 206 (40% lethality). Also, other virulence phenotypes were both weak. Moreover, isolates 114, 64 and 62 were all have a lethality of 40%, but showed weak cell invasion in both macrophage and IEC cell models. Interestingly, the three non-lethal isolates (92, 76 and 94) possess higher invasion ability to macrophage but not IEC. The biofilm formation ability of nine isolates were all modest except for the S. Typhimurium isolate 64. For these reasons, we thought that the virulence mechanism might be highly activated in SE211 and correlated with its high lethality and cell invasion ability (multiple virulence features), and so it could be a good model strain to elucidate the underlying pathogenic mechanisms. Notably, the virulence genes detected in this study primarily functioned in cell invasion [60,61], bacterial intracellular survival [62] and immune modulation [63]. The prominent expression of the common virulence genes may be important for the increase of bacterial virulence. Altogether, our studies supported that the acute infection assay, the detection of cell invasion, biofilm formation and selected gene expression might be effective ways to determine bacterial virulence levels, which helped the identification of SE211 as a high-virulent S. enterica strain.
Pathogenicity of Salmonella was often correlated with virulence factors that can promote colonization and survival of Salmonella within hosts [61]. So far, an increasing number of genomes have been sequenced, and the rapid advances in sequencing technology have driven the identification of virulence proteins from genomes. Here, we revealed the whole genome sequences of SE211 and identified its virulence genes according to VFDB. Most of these genes are involved in transmission and infection, such as adhesion, motility, iron uptake, toxin, virulence regulation and secretion. Genes that help Salmonella attach to intestinal villi, also can cause interbacterial attachment to facilitate biofilm formation [64,65,66,67]. Besides the chromosome of S. enterica, some VFs can also be found in plasmids [68] and the large plasmid probably contributed to bacterial virulence. For example, a 59 kb plasmid in S. Enteritidis strains can lead to higher mortality in both mice and chickens than the negative strains [69].
Horizontal gene transfer (HGT) was a core event in genome evolution and microbial adaptation to the ecological niche, and genomic islands (GIs) were gene clusters acquired by bacteria in its genome through HGT. GIs were rich in virulence factors (including several SPIs), antibiotic resistance genes and adaptive metabolic pathways, and have high medical and industrial value [70]. We predicted that approximately 9.1% length of genome sequences can be regarded as GIs accompanied with iMGEs (integrase and transposase), supporting a notion that SE211 can actively acquire genomic elements to increase its pathogenicity. Furthermore, some Salmonella GIs that are known as unstable pathogenicity islands, possess the ability to cut and transfer between bacteria [71,72]. The excision of GIs was inducible when the Salmonella were exposed to macrophage or under a condition of oxidative stress [72]. Five SPIs (SPI-1 to SPI-5) were found to be important for the pathogenesis of Salmonella vs. the commensal E. coli [73], and these SPIs were also existed in the genome of SE211. The sitABCD operon (chr_967 to chr_970) in the C63PI genomic region have been shown to encode protein constituents of manganese (II) and iron (II) uptake system which are required for full virulence of S. Typhimurium, particularly under oxidative environments of host [74,75].
We showed that two CRISPR loci and eight Cas proteins were found in the genome of SE211. CRISPR-Cas systems broadly existed in prokaryotes for defense against external invasive genetic elements such as plasmid and phage [76,77] and were involved in the regulation of endogenous genes and bacterial virulence [78,79,80]. Bacterial strains possessing CRISPR-Cas systems often had a stronger ability to form biofilm and were more prone to colonize in mouse organs than those lacking CRISPR-Cas systems or core Cas proteins [28,81,82]. In laboratory research, Cas3 of Pseudomonas aeruginosa (P. aeruginosa) can target lasR (bacterial QS regulator) mRNA to dampen the recognition of toll-like receptor 4 (TLR4) and thus diminish the host defense and pro-inflammatory responses in both cell and mouse models [83]. Our recent study conducted in SE211 (cas3 WT) also supported the assertion that CRISPR-Cas systems could possibly regulate its virulence by impacting the QS system (lsr operon) [28]. Using BLAST, we have identified potential candidate genes targeted by CRISPR-Cas system (Supplementary Material S4: CRISPR-Cas system targets predicated by BLAST). Apart from the lsr operon genes, some other important genes were also predicated, including a gene in the phage region (chr position_1873096-1873114), a lipoprotein gene (chr_2203) and a fimbriae gene (fimC). These genes all contained several base pairs that were continuous concordant with one of the spacers starting from one side. Intriguingly, cas3 of P. aeruginosa inhibited biofilm production through interacting with a chromosomally integrated prophage gene [84,85]. We proposed that the presence of CRISPR-Cas system may confer SE211 the high virulence, such as biofilm formation capacity.
A prophage is a phage genome which can be inserted and integrated into the bacterial genome, and it plays an important role in both inter-species and inter-strains variability, including virulence gene delivery for the Salmonella genus [86,87,88]. Here, we identified five prophage regions in SE211 genome, in which the basic phage proteins (integrase, head, tail, terminase, portal, capsid, plate, transposase) and some bacterial proteins were encoded. Prophages may increase bacterial virulence potential and its survival ability in harsh environments aiming to keep a good condition for the prophage growth [89,90]. Mechanically, the inserted prophage genome could create some new virulence-related features, such as diphtheria [91]. In addition, the prophage may be triggered to produce a virulent phage. Infection of bacteria by such phages might lead to the inter-bacterial transmission of the virulence-related genes, thus increasing the bacteria virulence [92]. It has been reported that S. Enteritidis also harbored the CRISPR-Cas systems [93,94], and these lysogenic phages and mobile genetic elements (MGEs) existing in the bacterial genome may encode inhibitory genes for CRISPR-Cas systems that were known as anti-CRISPRs [95,96,97]. Interestingly, since HGT events could contribute to the transfer of virulence factors and development of antibiotic resistance [98], anti-CRISPRs might potentially influence bacterial pathogenesis.
The genome similarity of SE211 with eleven selected strains is attributed to their same biological characteristics and evolutional environment. Among these strains, EC20121179, EC20121175, P125109 and ATCC13076 were originally isolated from food. Notably, P125109 was highly virulent to human hosts [47] and was closest to SE211 in phylogeny. Additionally, 287/91, ATCC14028, SL1344, LT2 and RKS2983 were either highly virulent to hosts or had wide host ranges including humans [47,53,54]. Collectively, SE211 was confirmed as a high virulent strain as evidenced by its higher pathogenicity in chickens and strong cell adhesion/invasion and biofilm production abilities. Importantly, cgMLST-based MST analysis of 249 S. Enteritidis clustered SE211 together with three human isolates. It was a piece of strong evidence for the clonal transfer between chicken and human and the potential pathogenicity of SE211 as a foodborne pathogen to humans.
5. Conclusions
This study reported the phenotypic and genetic characteristics of a high virulent S. Enteritidis strain SE211. Genotypic analysis through whole-genome sequencing can be exploited to understand pathogenic mechanisms including virulence, antimicrobial resistance, and molecular evolution for outbreak-associated isolates [99]. The genome of SE211 encodes many virulence factors, especially locating in MGEs that contain a virulence plasmid, 31 GIs, and five prophage regions. Importantly, these MGEs were accompanied by iMGEs, such as integrase and transposase. We also identified a complete CRISPR-Cas system in the genome of SE211 that may also help promote its virulence. In addition, the neighbor joining tree and MST showed a clear distance among those genomes. Analysis of genetic and phenotypic features of S. Enteritidis may improve our understanding of pathogenic mechanisms and phylogeny, thus developing new strategies for prevention and treatment of Salmonella enterica infections.
Supplementary Materials
The following are available online: https://www.mdpi.com/article/10.3390/microorganisms9112239/s1, Figure S1: Schematic circular genome of SE211 and the cluster orthologous groups (COG) of genes, including a chromosome (A and C) and a plasmid (B and D), Figure S2: Comparison of pSE211 (the plasmid from SE211) with pSENV (the plasmid from P125109), Table S1: Information of nine S. enterica isolates, Table S2: Primers used for quantitative reverse transcription-polymerase chain reaction (RT-qPCR) analysis to detect the virulence genotype, Table S3: Oral infection (2.5 × 108 CFU) and secondary infection (2.5 × 107 CFU) of nine S. enterica strains to chicken, Table S4: Virulence associated genes in SE211, Table S5: Predicated Salmonella pathogenicity islands (SPIs) in SE211, Table S6: The summary of the predicated prophages in the genome of SE211, Supplementary Material S1: GI1-31, Supplementary Material S2: Prophage detail, Supplementary Material S3: MST, Supplementary Material S4: CRISPR-Cas system targets predicated by BLAST.
Author Contributions
Conceptualization, L.C., H.C., X.W. and M.D.; methodology, L.C., X.W., Y.Z., Z.P., P.G., Z.C. and J.F.; writing-original draft preparation, L.C.; writing-review and editing, L.C., F.Z., K.G., M.W. and M.D.; supervision, H.C., M.D. and X.W.; project administration, H.C., X.W. and M.D.; Funding acquisition, H.C. and M.D. All authors have read and agreed to the published version of the manuscript.
Funding
This research was funded by the National Key R&D Program of China, grant number 2017YFC1600100, Walmart Foundation (Project number 61626817) supported by Walmart Food Safety Collaboration Center, and the National Natural Science Foundation of China (NSFC) (31772736).
Institutional Review Board Statement
All procedures and handling techniques of the animal subjects were approved by The Scientific Ethics Committee of Huazhong Agricultural University (Approval code: HZAUCH-2018-013, date of approval: 1 September 2018).
Informed Consent Statement
Not applicable.
Data Availability Statement
The data presented in this study are openly available in NCBI, reference number [CP084532-CP084533].
Conflicts of Interest
The authors declare no conflict of interest.
References
- Fierer, J.; Guiney, D.G. Diverse virulence traits underlying different clinical outcomes of Salmonella infection. J. Clin. Investig. 2001, 107, 775–780. [Google Scholar] [CrossRef] [Green Version]
- Yue, M.; Schifferli, D.M. Allelic variation in Salmonella: An underappreciated driver of adaptation and virulence. Front. Microbiol. 2014, 4, 419. [Google Scholar] [CrossRef]
- Ryan, M.P.; O’Dwyer, J.; Adley, C.C. Evaluation of the Complex Nomenclature of the Clinically and Veterinary Significant Pathogen Salmonella. BioMed Res. Int. 2017, 2017, 1–6. [Google Scholar] [CrossRef] [Green Version]
- Jajere, S.M. A review of Salmonella enterica with particular focus on the pathogenicity and virulence factors, host specificity and antimicrobial resistance including multidrug resistance. Vet. World 2019, 12, 504–521. [Google Scholar] [CrossRef] [Green Version]
- Wain, J.; Hendriksen, R.S.; Mikoleit, M.L.; Keddy, K.H.; Ochiai, L. Typhoid fever. Lancet 2015, 385, 1136–1145. [Google Scholar] [CrossRef]
- Coburn, B.; Grassl, G.A.; Finlay, B.B. Salmonella, the host and disease: A brief review. Immunol. Cell Biol. 2007, 85, 112–118. [Google Scholar] [CrossRef] [PubMed]
- Balasubramanian, R.; Im, J.; Lee, J.-S.; Jeon, H.J.; Mogeni, O.D.; Kim, J.H.; Rakotozandrindrainy, R.; Baker, S.; Marks, F. The global burden and epidemiology of invasive non-typhoidal Salmonella infections. Hum. Vaccines Immunother. 2019, 15, 1421–1426. [Google Scholar] [CrossRef]
- Nguyen, D.T.A.; Kanki, M.; Nguyen, P.D.; Le, H.T.; Ngo, P.T.; Tran, D.N.M.; Le, N.H.; Van Dang, C.; Kawai, T.; Kawahara, R.; et al. Prevalence, antibiotic resistance, and extended-spectrum and AmpC β-lactamase productivity of Salmonella isolates from raw meat and seafood samples in Ho Chi Minh City, Vietnam. Int. J. Food Microbiol. 2016, 236, 115–122. [Google Scholar] [CrossRef] [PubMed]
- Crump, J.A.; Sjölund-Karlsson, M.; Gordon, M.; Parry, C.M. Epidemiology, Clinical Presentation, Laboratory Diagnosis, Antimicrobial Resistance, and Antimicrobial Management of Invasive Salmonella Infections. Clin. Microbiol. Rev. 2015, 28, 901–937. [Google Scholar] [CrossRef] [PubMed] [Green Version]
- Dupont, H.L. Bacterial Diarrhea. N. Engl. J. Med. 2009, 361, 1560–1569. [Google Scholar] [CrossRef]
- Stanaway, J.D.; Parisi, A.; Sarkar, K.; Blacker, B.F.; Reiner, R.C.; Hay, S.I.; Nixon, M.R.; Dolecek, C.; James, S.L.; Mokdad, A.H.; et al. The global burden of non-typhoidal Salmonella invasive disease: A systematic analysis for the Global Burden of Disease Study 2017. Lancet Infect. Dis. 2019, 19, 1312–1324. [Google Scholar] [CrossRef] [Green Version]
- Wang, M.; Qazi, I.H.; Wang, L.; Zhou, G.; Han, H. Salmonella Virulence and Immune Escape. Microorganisms 2020, 8, 407. [Google Scholar] [CrossRef] [Green Version]
- Fàbrega, A.; Vila, J. Salmonella enterica Serovar Typhimurium Skills to Succeed in the Host: Virulence and Regulation. Clin. Microbiol. Rev. 2013, 26, 308–341. [Google Scholar] [CrossRef] [PubMed] [Green Version]
- Daigle, F. Typhi genes expressed during infection or involved in pathogenesis. J. Infect. Dev. Ctries. 2008, 2, 431–437. [Google Scholar] [CrossRef] [Green Version]
- Sabbagh, S.C.; Forest, C.G.; Lepage, C.; Leclerc, J.-M.; Daigle, F. So similar, yet so different: Uncovering distinctive features in the genomes of Salmonella enterica serovars Typhimurium and Typhi. FEMS Microbiol. Lett. 2010, 305, 1–13. [Google Scholar] [CrossRef] [PubMed] [Green Version]
- Lee, M.D.; Curtiss, R.; Peay, T. The Effect of Bacterial Surface Structures on the Pathogenesis of Salmonella typhimurium Infection in Chickens. Avian Dis. 1996, 40, 28. [Google Scholar] [CrossRef] [PubMed]
- Ly, K.T.; Casanova, J.E. Mechanisms of Salmonella entry into host cells. Cell. Microbiol. 2007, 9, 2103–2111. [Google Scholar] [CrossRef]
- Bumann, D.; Schothorst, J. Intracellular Salmonella metabolism. Cell. Microbiol. 2017, 19, e12766. [Google Scholar] [CrossRef] [Green Version]
- Monack, D.M.; Mueller, A.; Falkow, S. Persistent bacterial infections: The interface of the pathogen and the host immune system. Nat. Rev. Genet. 2004, 2, 747–765. [Google Scholar] [CrossRef]
- Wei, S.; Huang, J.; Liu, Z.; Wang, M.; Zhang, B.; Lian, Z.; Guo, Y.; Han, H. Differential immune responses of C57BL/6 mice to infection by Salmonella enterica serovar Typhimurium strain SL1344, CVCC541 and CMCC50115. Virulence 2019, 10, 248–259. [Google Scholar] [CrossRef] [Green Version]
- Chen, Z.; Bai, J.; Wang, S.; Zhang, X.; Zhan, Z.; Shen, H.; Zhang, H.; Wen, J.; Gao, Y.; Liao, M.; et al. Prevalence, Antimicrobial Resistance, Virulence Genes and Genetic Diversity of Salmonella Isolated from Retail Duck Meat in Southern China. Microorganisms 2020, 8, 444. [Google Scholar] [CrossRef] [Green Version]
- Aslam, B.; Wang, W.; Arshad, M.I.; Khurshid, M.; Muzammil, S.; Rasool, M.H.; Nisar, M.A.; Alvi, R.F.; Aslam, M.A.; Qamar, M.U.; et al. Antibiotic resistance: A rundown of a global crisis. Infect. Drug Resist. 2018, 11, 1645–1658. [Google Scholar] [CrossRef] [Green Version]
- Andino, A.; Hanning, I. Salmonella enterica: Survival, Colonization, and Virulence Differences among Serovars. Sci. World J. 2015, 2015, 1–16. [Google Scholar] [CrossRef] [PubMed] [Green Version]
- Mokracka, J.; Krzymińska, S.; Ałtunin, D.; Wasyl, D.; Koczura, R.; Dudek, K.; Dudek, M.; Chyleńska, Z.A.; Ekner-Grzyb, A. In vitro virulence characteristics of rare serovars of Salmonella enterica isolated from sand lizards (Lacerta agilis L.). Antonie van Leeuwenhoek 2018, 111, 1863–1870. [Google Scholar] [CrossRef] [Green Version]
- Zhang, D.; Zhuang, L.; Wang, C.; Zhang, P.; Zhang, T.; Shao, H.; Han, X.; Gong, J. Virulence Gene Distribution of Salmonella Pullorum Isolates Recovered from Chickens in China (1953–2015). Avian Dis. 2018, 62, 431–437. [Google Scholar] [CrossRef] [PubMed]
- Kuang, X.; Hao, H.; Dai, M.; Wang, Y.; Ahmad, I.; Liu, Z.; Hui, Y.Z. Serotypes and antimicrobial susceptibility of Salmonella spp. isolated from farm animals in China. Front. Microbiol. 2015, 6, 602. [Google Scholar] [CrossRef] [Green Version]
- Hao, H.; Ren, N.; Han, J.; Foley, S.L.; Iqbal, Z.; Cheng, G.; Kuang, X.; Liu, J.; Liu, Z.; Dai, M.; et al. Virulence and Genomic Feature of Multidrug Resistant Campylobacter jejuni Isolated from Broiler Chicken. Front. Microbiol. 2016, 7, 1605. [Google Scholar] [CrossRef] [PubMed] [Green Version]
- Cui, L.; Wang, X.; Huang, D.; Zhao, Y.; Feng, J.; Lu, Q.; Pu, Q.; Wang, Y.; Cheng, G.; Wu, M.; et al. CRISPR-cas3 of Salmonella Upregulates Bacterial Biofilm Formation and Virulence to Host Cells by Targeting Quorum-Sensing Systems. Pathogens 2020, 9, 53. [Google Scholar] [CrossRef] [Green Version]
- Chin, C.-S.; Peluso, P.; Sedlazeck, F.J.; Nattestad, M.; Concepcion, G.T.; Clum, A.; Dunn, C.; Omalley, R.; Figueroa-Balderas, R.; Morales-Cruz, A.; et al. Phased diploid genome assembly with single-molecule real-time sequencing. Nat. Methods 2016, 13, 1050–1054. [Google Scholar] [CrossRef] [PubMed] [Green Version]
- Koren, S.; Walenz, B.P.; Berlin, K.; Miller, J.; Bergman, N.H.; Phillippy, A.M. Canu: Scalable and accurate long-read assembly via adaptivek-mer weighting and repeat separation. Genome Res. 2017, 27, 722–736. [Google Scholar] [CrossRef] [PubMed] [Green Version]
- Walker, B.J.; Abeel, T.; Shea, T.; Priest, M.; Abouelliel, A.; Sakthikumar, S.; Cuomo, C.A.; Zeng, Q.; Wortman, J.; Young, S.K.; et al. Pilon: An Integrated Tool for Comprehensive Microbial Variant Detection and Genome Assembly Improvement. PLoS ONE 2014, 9, e112963. [Google Scholar] [CrossRef]
- Larsen, M.V.; Cosentino, S.; Rasmussen, S.; Friis, C.; Hasman, H.; Marvig, R.L.; Jelsbak, L.; Sicheritz-Ponten, T.; Ussery, D.W.; Aarestrup, F.M.; et al. Multilocus Sequence Typing of Total-Genome-Sequenced Bacteria. J. Clin. Microbiol. 2012, 50, 1355–1361. [Google Scholar] [CrossRef] [Green Version]
- Carattoli, A.; Zankari, E.; García-Fernández, A.; Larsen, M.V.; Lund, O.; Villa, L.; Aarestrup, F.M.; Hasman, H. In Silico Detection and Typing of Plasmids using PlasmidFinder and Plasmid Multilocus Sequence Typing. Antimicrob. Agents Chemother. 2014, 58, 3895–3903. [Google Scholar] [CrossRef] [PubMed] [Green Version]
- Camacho, C.; Coulouris, G.; Avagyan, V.; Ma, N.; Papadopoulos, J.S.; Bealer, K.; Madden, T.L. BLAST+: Architecture and applications. BMC Bioinform. 2009, 10, 421. [Google Scholar] [CrossRef] [Green Version]
- Besemer, J.; Lomsadze, A.; Borodovsky, M. GeneMarkS: A self-training method for prediction of gene starts in microbial genomes. Implications for finding sequence motifs in regulatory regions. Nucleic Acids Res. 2001, 29, 2607–2618. [Google Scholar] [CrossRef] [Green Version]
- Lowe, T.M.; Eddy, S. tRNAscan-SE: A Program for Improved Detection of Transfer RNA Genes in Genomic Sequence. Nucleic Acids Res. 1997, 25, 955–964. [Google Scholar] [CrossRef]
- Burge, S.W.; Daub, J.; Eberhardt, R.; Tate, J.; Barquist, L.; Nawrocki, E.P.; Eddy, S.R.; Gardner, P.P.; Bateman, A. Rfam 11.0: 10 years of RNA families. Nucleic Acids Res. 2013, 41, D226–D232. [Google Scholar] [CrossRef] [Green Version]
- Grissa, I.; Vergnaud, G.; Pourcel, C. CRISPRFinder: A web tool to identify clustered regularly interspaced short palindromic repeats. Nucleic Acids Res. 2007, 35, W52–W57. [Google Scholar] [CrossRef] [PubMed] [Green Version]
- Arndt, D.; Grant, J.R.; Marcu, A.; Sajed, T.; Pon, A.; Liang, Y.; Wishart, D.S. PHASTER: A better, faster version of the PHAST phage search tool. Nucleic Acids Res. 2016, 44, W16–W21. [Google Scholar] [CrossRef] [Green Version]
- Chen, L.; Zheng, D.; Liu, B.; Yang, J.; Jin, Q. VFDB 2016: Hierarchical and refined dataset for big data analysis—10 years on. Nucleic Acids Res. 2016, 44, D694–D697. [Google Scholar] [CrossRef] [PubMed]
- Altschul, S.F.; Gish, W.; Miller, W.; Myers, E.W.; Lipman, D.J. Basic local alignment search tool. J. Mol. Biol. 1990, 215, 403–410. [Google Scholar] [CrossRef]
- Moriya, Y.; Itoh, M.; Okuda, S.; Yoshizawa, A.C.; Kanehisa, M. KAAS: An automatic genome annotation and pathway reconstruction server. Nucleic Acids Res. 2007, 35, W182–W185. [Google Scholar] [CrossRef] [PubMed] [Green Version]
- Bertelli, C.; Laird, M.; Williams, K.P.; Lau, B.Y.; Hoad, G.; Winsor, G.L.; Brinkman, F.S.L. Simon Fraser University Research Computing Group IslandViewer 4: Expanded prediction of genomic islands for larger-scale datasets. Nucleic Acids Res. 2017, 45, W30–W35. [Google Scholar] [CrossRef]
- Roer, L.; Hendriksen, R.S.; Leekitcharoenphon, P.; Lukjancenko, O.; Kaas, R.S.; Hasman, H.; Aarestrup, F. Is the Evolution of Salmonella enterica subsp. enterica Linked to Restriction-Modification Systems? mSystems 2016, 1, e00009-16. [Google Scholar] [CrossRef] [PubMed] [Green Version]
- Stothard, P.; Wishart, D.S. Circular genome visualization and exploration using CGView. Bioinformatics 2005, 21, 537–539. [Google Scholar] [CrossRef] [Green Version]
- Rehman, M.A.; Ziebell, K.; Nash, J.H.E.; Kropinski, A.M.; Zong, Z.; Nafziger, E.; Boerlin, P.; Chui, L.; Devenish, J.; Bekal, S.; et al. High-Quality Draft Whole-Genome Sequences of 162 Salmonella enterica subsp. enterica Serovar Enteritidis Strains Isolated from Diverse Sources in Canada. Genome Announc. 2014, 2, e00348-14. [Google Scholar] [CrossRef] [Green Version]
- Thomson, N.R.; Clayton, D.J.; Windhorst, D.; Vernikos, G.; Davidson, S.; Churcher, C.; Quail, M.A.; Stevens, M.; Jones, M.; Watson, M.; et al. Comparative genome analysis of Salmonella Enteritidis PT4 and Salmonella Gallinarum 287/91 provides insights into evolutionary and host adaptation pathways. Genome Res. 2008, 18, 1624–1637. [Google Scholar] [CrossRef] [Green Version]
- Zhu, X.; Chen, L.; Wu, J.; Tang, H.; Wang, Y. Salmonella typhimurium Infection Reduces Schistosoma japonicum Worm Burden in Mice. Sci. Rep. 2017, 7, 1–10. [Google Scholar] [CrossRef] [Green Version]
- Jarvik, T.; Smillie, C.; Groisman, E.A.; Ochman, H. Short-Term Signatures of Evolutionary Change in the Salmonella enterica Serovar Typhimurium 14028 Genome. J. Bacteriol. 2010, 192, 560–567. [Google Scholar] [CrossRef] [Green Version]
- Garcia-Quintanilla, M.; Casadesús, J. Virulence plasmid interchange between strains ATCC 14028, LT2, and SL1344 of Salmonella enterica serovar Typhimurium. Plasmid 2011, 65, 169–175. [Google Scholar] [CrossRef] [PubMed]
- Rankin, J.D.; Taylor, R.J. The estimation of doses of Salmonella typhimurium suitable for the experimental production of disease in calves. Veter- Rec. 1966, 78, 706–707. [Google Scholar] [CrossRef]
- Kröger, C.; Dillon, S.C.; Cameron, A.; Papenfort, K.; Sivasankaran, S.K.; Hokamp, K.; Chao, Y.; Sittka, A.; Hébrard, M.; Händler, K.; et al. The transcriptional landscape and small RNAs of Salmonella enterica serovar Typhimurium. Proc. Natl. Acad. Sci. 2012, 109, E1277–E1286. [Google Scholar] [CrossRef] [PubMed] [Green Version]
- McClelland, M.; Sanderson, K.E.; Spieth, J.; Clifton, S.W.; Latreille, P.; Courtney, L.; Porwollik, S.; Ali, J.; Dante, M.; Du, F.; et al. Complete genome sequence of Salmonella enterica serovar Typhimurium LT2. Nature 2001, 413, 852–856. [Google Scholar] [CrossRef] [Green Version]
- Wang, C.-X.; Zhu, S.-L.; Wang, X.-Y.; Feng, Y.; Li, B.; Li, Y.-G.; Johnston, R.N.; Liu, G.-R.; Zhou, J.; Liu, S.-L. Complete genome sequence of Salmonella enterica subspecies arizonae str. RKS2983. Stand. Genom. Sci. 2015, 10, 30. [Google Scholar] [CrossRef] [PubMed] [Green Version]
- Yoon, S.-H.; Ha, S.-M.; Lim, J.; Kwon, S.; Chun, J. A large-scale evaluation of algorithms to calculate average nucleotide identity. Antonie van Leeuwenhoek 2017, 110, 1281–1286. [Google Scholar] [CrossRef]
- Alikhan, N.-F.; Petty, N.K.; Ben Zakour, N.L.; Beatson, S.A. BLAST Ring Image Generator (BRIG): Simple prokaryote genome comparisons. BMC Genom. 2011, 12, 402. [Google Scholar] [CrossRef] [Green Version]
- Jünemann, S.; Sedlazeck, F.; Prior, K.; Albersmeier, A.; John, U.; Kalinowski, J.; Mellmann, A.; Goesmann, A.; Von Haeseler, A.; Stoye, J.; et al. Updating benchtop sequencing performance comparison. Nat. Biotechnol. 2013, 31, 294–296. [Google Scholar] [CrossRef] [PubMed] [Green Version]
- Galvao, L.C.D.C.; Rosalen, P.L.; Rivera-Ramos, I.; Franco, G.C.; Kajfasz, J.K.; Abranches, J.; Bueno-Silva, B.; Koo, H.; Lemos, J.A. Inactivation of the spxA1 or spxA2 gene of Streptococcus mutans decreases virulence in the rat caries model. Mol. Oral Microbiol. 2016, 32, 142–153. [Google Scholar] [CrossRef] [Green Version]
- Bronnec, V.; Turonova, H.; Bouju, A.; Cruveiller, S.; Rodrigues, R.; Demnerova, K.; Tresse, O.; Haddad, N.; Zagorec, M. Adhesion, Biofilm Formation, and Genomic Features of Campylobacter jejuni Bf, an Atypical Strain Able to Grow under Aerobic Conditions. Front. Microbiol. 2016, 7, 1002. [Google Scholar] [CrossRef] [PubMed] [Green Version]
- Lesnick, M.L.; Reiner, N.E.; Fierer, J.; Guiney, D.G. The Salmonella spvB virulence gene encodes an enzyme that ADP-ribosylates actin and destabilizes the cytoskeleton of eukaryotic cells. Mol. Microbiol. 2001, 39, 1464–1470. [Google Scholar] [CrossRef]
- Huehn, S.; La Ragione, R.; Anjum, M.; Saunders, M.; Woodward, M.J.; Bunge, C.; Helmuth, R.; Hauser, E.; Guerra, B.; Beutlich, J.; et al. Virulotyping and Antimicrobial Resistance Typing of Salmonella enterica Serovars Relevant to Human Health in Europe. Foodborne Pathog. Dis. 2010, 7, 523–535. [Google Scholar] [CrossRef]
- Wu, H.; Jones, R.M.; Neish, A.S. The Salmonella effector AvrA mediates bacterial intracellular survival during infection in vivo. Cell. Microbiol. 2012, 14, 28–39. [Google Scholar] [CrossRef] [Green Version]
- Ho, D.K.; Jarva, H.; Meri, S. Human Complement Factor H Binds to Outer Membrane Protein Rck of Salmonella. J. Immunol. 2010, 185, 1763–1769. [Google Scholar] [CrossRef] [Green Version]
- Collinson, S.K.; Clouthier, S.C.; Doran, J.L.; Banser, P.A.; Kay, W.W. Salmonella enteritidis agfBAC operon encoding thin, aggregative fimbriae. J. Bacteriol. 1996, 178, 662–667. [Google Scholar] [CrossRef] [PubMed] [Green Version]
- Dorsey, C.W.; Laarakker, M.C.; Humphries, A.D.; Weening, E.H.; Bäumler, A.J. Salmonella enterica serotype Typhimurium MisL is an intestinal colonization factor that binds fibronectin. Mol. Microbiol. 2005, 57, 196–211. [Google Scholar] [CrossRef]
- Ledeboer, N.A.; Frye, J.G.; McClelland, M.; Jones, B.D. Salmonella enterica Serovar Typhimurium Requires the Lpf, Pef, and Tafi Fimbriae for Biofilm Formation on HEp-2 Tissue Culture Cells and Chicken Intestinal Epithelium. Infect. Immun. 2006, 74, 3156–3169. [Google Scholar] [CrossRef] [PubMed] [Green Version]
- Lindquist, B.L.; Lebenthal, E.; Lee, P.C.; Stinson, M.W.; Merrick, J.M. Adherence of Salmonella typhimurium to small-intestinal enterocytes of the rat. Infect. Immun. 1987, 55, 3044–3050. [Google Scholar] [CrossRef] [Green Version]
- Khajanchi, B.K.; Hasan, N.A.; Choi, S.Y.; Han, J.; Zhao, S.; Colwell, R.R.; Cerniglia, C.E.; Foley, S.L. Comparative genomic analysis and characterization of incompatibility group FIB plasmid encoded virulence factors of Salmonella enterica isolated from food sources. BMC Genom. 2017, 18, 1–14. [Google Scholar] [CrossRef] [PubMed] [Green Version]
- Bakshi, C.; Singh, V.; Malik, M.; Singh, R.; Sharma, B. 55 kb plasmid and virulence-associated genes are positively correlated with Salmonella enteritidis pathogenicity in mice and chickens. Veter- Res. Commun. 2003, 27, 425–432. [Google Scholar] [CrossRef] [PubMed]
- Bertelli, C.; Brinkman, F.S.L. Improved genomic island predictions with IslandPath-DIMOB. Bioinform. 2018, 34, 2161–2167. [Google Scholar] [CrossRef] [PubMed]
- Foley, S.L.; Johnson, T.J.; Ricke, S.C.; Nayak, R.; Danzeisen, J. Salmonella Pathogenicity and Host Adaptation in Chicken-Associated Serovars. Microbiol. Mol. Biol. Rev. 2013, 77, 582–607. [Google Scholar] [CrossRef] [PubMed] [Green Version]
- Quiroz, T.S.; Nieto, P.A.; Tobar, H.E.; Salazar-Echegarai, F.J.; Lizana, R.J.; Quezada, C.P.; Santiviago, C.A.; Araya, D.V.; Riedel, C.; Kalergis, A.; et al. Excision of an Unstable Pathogenicity Island in Salmonella enterica Serovar Enteritidis Is Induced during Infection of Phagocytic Cells. PLoS ONE 2011, 6, e26031. [Google Scholar] [CrossRef] [PubMed]
- Groisman, E.A.; Ochman, H. How Salmonella became a pathogen. Trends Microbiol. 1997, 5, 343–349. [Google Scholar] [CrossRef]
- Boyer, E.; Bergevin, I.; Malo, D.; Gros, P.; Cellier, M.F.M. Acquisition of Mn(II) in Addition to Fe(II) Is Required for Full Virulence of Salmonella enterica Serovar Typhimurium. Infect. Immun. 2002, 70, 6032–6042. [Google Scholar] [CrossRef] [PubMed] [Green Version]
- Kim, S.; Kim, E.; Park, S.; Hahn, T.-W.; Yoon, H. Genomic Approaches for Understanding the Characteristics of Salmonella enterica subsp. enterica Serovar Typhimurium ST1120, Isolated from Swine Feces in Korea. J. Microbiol. Biotechnol. 2017, 27, 1983–1993. [Google Scholar] [CrossRef] [Green Version]
- Barrangou, R.; Fremaux, C.; Deveau, H.; Richards, M.; Boyaval, P.; Moineau, S.; Romero, D.A.; Horvath, P. CRISPR Provides Acquired Resistance Against Viruses in Prokaryotes. Science 2007, 315, 1709–1712. [Google Scholar] [CrossRef]
- Marraffini, L.A. CRISPR-Cas Immunity against Phages: Its Effects on the Evolution and Survival of Bacterial Pathogens. PLoS Pathog. 2013, 9, e1003765. [Google Scholar] [CrossRef] [Green Version]
- Mojica, F.J.; Diez-Villasenor, C.; Garcia-Martinez, J.; Soria, E. Intervening Sequences of Regularly Spaced Prokaryotic Repeats Derive from Foreign Genetic Elements. J. Mol. Evol. 2005, 60, 174–182. [Google Scholar] [CrossRef] [PubMed]
- Louwen, R.; Horst-Kreft, D.; De Boer, A.G.; Van Der Graaf, L.; De Knegt, G.; Hamersma, M.; Heikema, A.P.; Timms, A.; Jacobs, B.C.; Wagenaar, J.A.; et al. A novel link between Campylobacter jejuni bacteriophage defence, virulence and Guillain–Barré syndrome. Eur. J. Clin. Microbiol. Infect. Dis. 2012, 32, 207–226. [Google Scholar] [CrossRef]
- Sampson, T.R.; Weiss, D.S. Cas9-dependent endogenous gene regulation is required for bacterial virulence. Biochem. Soc. Trans. 2013, 41, 1407–1411. [Google Scholar] [CrossRef] [Green Version]
- Shimomura, Y.; Okumura, K.; Murayama, S.Y.; Yagi, J.; Ubukata, K.; Kirikae, T.; Miyoshi-Akiyama, T. Complete genome sequencing and analysis of a Lancefield group G Streptococcus dysgalactiae subsp. equisimilis strain causing streptococcal toxic shock syndrome (STSS). BMC Genom. 2011, 12, 17. [Google Scholar] [CrossRef] [PubMed] [Green Version]
- Westra, E.R.; Buckling, A.; Fineran, P. CRISPR–Cas systems: Beyond adaptive immunity. Nat. Rev. Genet. 2014, 12, 317–326. [Google Scholar] [CrossRef]
- Li, R.; Fang, L.; Tan, S.; Yu, M.; Li, X.; He, S.; Wei, Y.; Li, G.; Jiang, J.; Wu, M. Type I CRISPR-Cas targets endogenous genes and regulates virulence to evade mammalian host immunity. Cell Res. 2016, 26, 1273–1287. [Google Scholar] [CrossRef]
- Zegans, M.E.; Wagner, J.C.; Cady, K.C.; Murphy, D.M.; Hammond, J.H.; O’Toole, G.A. Interaction between Bacteriophage DMS3 and Host CRISPR Region Inhibits Group Behaviors of Pseudomonas aeruginosa. J. Bacteriol. 2009, 191, 210–219. [Google Scholar] [CrossRef] [Green Version]
- Cady, K.C.; O’Toole, G.A. Non-Identity-Mediated CRISPR-Bacteriophage Interaction Mediated via the Csy and Cas3 Proteins. J. Bacteriol. 2011, 193, 3433–3445. [Google Scholar] [CrossRef] [Green Version]
- Ehrbar, K.; Hardt, W.-D. Bacteriophage-encoded type III effectors in Salmonella enterica subspecies 1 serovar Typhimurium. Infect. Genet. Evol. 2005, 5, 1–9. [Google Scholar] [CrossRef]
- Hiley, L.; Fang, N.-X.; Micalizzi, G.R.; Bates, J. Distribution of Gifsy-3 and of Variants of ST64B and Gifsy-1 Prophages amongst Salmonella enterica Serovar Typhimurium Isolates: Evidence that Combinations of Prophages Promote Clonality. PLoS ONE 2014, 9, e86203. [Google Scholar] [CrossRef] [PubMed]
- Giner-Lamia, J.; Network, T.S.C.; Vinuesa, P.; Betancor, L.; Silva, C.; Bisio, J.; Soleto, L.; Chabalgoity, J.A.; Puente, J.L.; Portillo, F.G.-D. Genome analysis of Salmonella enterica subsp. diarizonae isolates from invasive human infections reveals enrichment of virulence-related functions in lineage ST1256. BMC Genom. 2019, 20, 1–14. [Google Scholar] [CrossRef] [Green Version]
- Menouni, R.; Hutinet, G.; Petit, M.-A.; Ansaldi, M. Bacterial genome remodeling through bacteriophage recombination. FEMS Microbiol. Lett. 2015, 362, 1–10. [Google Scholar] [CrossRef] [PubMed] [Green Version]
- Fortier, L.-C.; Sekulovic, O. Importance of prophages to evolution and virulence of bacterial pathogens. Virulence 2013, 4, 354–365. [Google Scholar] [CrossRef]
- Wagner, P.L.; Waldor, M.K. Bacteriophage Control of Bacterial Virulence. Infect. Immun. 2002, 70, 3985–3993. [Google Scholar] [CrossRef] [Green Version]
- Cuenca, M.D.S.; Molina-Santiago, C.; Gómez-García, M.R.; Ramos, J.L. A Pseudomonas putida double mutant deficient in butanol assimilation: A promising step for engineering a biological biofuel production platform. FEMS Microbiol. Lett. 2016, 363, fnw018. [Google Scholar] [CrossRef] [PubMed] [Green Version]
- Stanley, S.Y.; Borges, A.; Chen, K.-H.; Swaney, D.L.; Krogan, N.J.; Bondy-Denomy, J.; Davidson, A.R. Anti-CRISPR-Associated Proteins Are Crucial Repressors of Anti-CRISPR Transcription. Cell 2019, 178, 1452–1464.e13. [Google Scholar] [CrossRef]
- Levy, A.; Goren, M.G.; Yosef, I.; Auster, O.; Manor, M.; Amitai, G.; Edgar, R.; Qimron, U.; Sorek, R. CRISPR adaptation biases explain preference for acquisition of foreign DNA. Nature 2015, 520, 505–510. [Google Scholar] [CrossRef] [Green Version]
- Bondy-Denomy, J.; Pawluk, A.; Maxwell, K.; Davidson, A.R. Bacteriophage genes that inactivate the CRISPR/Cas bacterial immune system. Nature 2013, 493, 429–432. [Google Scholar] [CrossRef] [Green Version]
- Pawluk, A.; Staals, R.H.; Taylor, C.; Watson, B.N.; Saha, S.; Fineran, P.; Maxwell, K.L.; Davidson, A.R. Inactivation of CRISPR-Cas systems by anti-CRISPR proteins in diverse bacterial species. Nat. Microbiol. 2016, 1, 16085. [Google Scholar] [CrossRef]
- Lin, P.; Qin, S.; Pu, Q.; Wang, Z.; Wu, Q.; Gao, P.; Schettler, J.; Guo, K.; Li, R.; Li, G.; et al. CRISPR-Cas13 Inhibitors Block RNA Editing in Bacteria and Mammalian Cells. Mol. Cell 2020, 78, 850–861.e5. [Google Scholar] [CrossRef] [PubMed]
- Westra, E.R.; van Erp, P.B.; Künne, T.; Wong, S.P.; Staals, R.H.J.; Seegers, C.L.; Bollen, S.; Jore, M.M.; Semenova, E.; Severinov, K.; et al. CRISPR Immunity Relies on the Consecutive Binding and Degradation of Negatively Supercoiled Invader DNA by Cascade and Cas3. Mol. Cell 2012, 46, 595–605. [Google Scholar] [CrossRef] [PubMed] [Green Version]
- Oakeson, K.F.; Wagner, J.M.; Rohrwasser, A.; Atkinson-Dunn, R. Whole-Genome Sequencing and Bioinformatic Analysis of Isolates from Foodborne Illness Outbreaks of Campylobacter jejuni and Salmonella enterica. J. Clin. Microbiol. 2018, 56, e00161-18. [Google Scholar] [CrossRef] [PubMed] [Green Version]
Publisher’s Note: MDPI stays neutral with regard to jurisdictional claims in published maps and institutional affiliations. |
© 2021 by the authors. Licensee MDPI, Basel, Switzerland. This article is an open access article distributed under the terms and conditions of the Creative Commons Attribution (CC BY) license (https://creativecommons.org/licenses/by/4.0/).



