Low Concentration of Antibiotics Modulates Gut Microbiota at Different Levels in Pre-Weaning Dairy Calves
Abstract
1. Introduction
2. Materials and methods
2.1. Animals, Diets and Sample Collection
2.2. DNA Extraction and Polymerase Chain Reaction (PCR) Amplification
2.3. Illumina MiSeq Next generation Sequencing.
2.4. Data Processing and Bioinformatics Analysis.
2.5. Statistical Analysis
3. Results
3.1. Characteristics of Sequenced Data
3.2. Alpha Diversity of Microbiota in the Ileum, Colon, and Rectum
3.3. Principle Component Analysis (PCA) for Beta Diversity
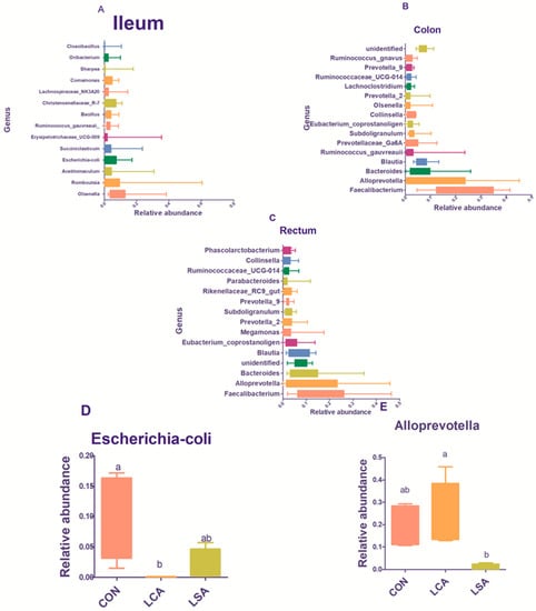
3.4. Microbiota Composition of the Ileum, Colon and Rectum
4. Discussion
5. Conclusions
Supplementary Materials
Author Contributions
Funding
Acknowledgments
Conflicts of Interest
Abbreviations
| MR | Milk Re-placer |
| CON | Control |
| LCA | Low cocktail of antibiotics concentration |
| LSA | Low concentration of single antibiotic |
| QIIME | Quantitative Insight Into Microbial Ecology |
| OTUs | Operational taxonomic units |
| LDA | Linear discriminant analysis |
| PCA | Principle component analysis |
References
- Malmuthuge, N.; Griebel, P.J.; Guan, L.L. The gut microbiome and its potential role in the development and function of newborn calf gastrointestinal tract. Front. Vet. Sci. 2015, 2, 36. [Google Scholar] [CrossRef] [PubMed]
- Yeoman, C.J.; Ishaq, S.L.; Bichi, E.; Olivo, S.K.; Lowe, J.; Aldridge, B.M. Biogeographical Differences in the Influence of Maternal Microbial Sources on the Early Successional Development of the Bovine Neonatal Gastrointestinal tract. Sci. Rep. 2018, 8, 3197. [Google Scholar] [CrossRef] [PubMed]
- Sommer, F.; Bäckhed, F. The gut microbiota—Masters of host development and physiology. Nat. Rev. Microbiol. 2013, 11, 227. [Google Scholar] [CrossRef] [PubMed]
- Guzman, C.E.; Bereza-Malcolm, L.T.; De Groef, B.; Franks, A.E. Presence of selected methanogens, fibrolytic bacteria, and proteobacteria in the gastrointestinal tract of neonatal dairy calves from birth to 72 hours. PLoS ONE 2015, 10, e0133048. [Google Scholar] [CrossRef] [PubMed]
- Alipour, M.J.; Jalanka, J.; Pessa-Morikawa, T.; Kokkonen, T.; Satokari, R.; Hynönen, U.; Niku, M. The composition of the perinatal intestinal microbiota in cattle. Sci. Rep. 2018, 8, 10437. [Google Scholar] [CrossRef] [PubMed]
- Fomenky, B.E.; Do, D.N.; Talbot, G.; Chiquette, J.; Bissonnette, N.; Chouinard, Y.P.; Ibeagha-Awemu, E.M. Direct-fed microbial supplementation influences the bacteria community composition of the gastrointestinal tract of pre-and post-weaned calves. Sci. Rep. 2018, 8, 14147. [Google Scholar] [CrossRef] [PubMed]
- Ricci, A.; Allende, A.; Bolton, D.; Chemaly, M.; Davies, R.; Fernández Escámez, P.S.; Robertson, L. Risk for the development of Antimicrobial Resistance (AMR) due to feeding of calves with milk containing residues of antibiotics. EFSA J. 2017, 15. [Google Scholar] [CrossRef]
- Tempini, P.N.; Aly, S.S.; Karle, B.M.; Pereira, R.V. Multidrug residues and antimicrobial resistance patterns in waste milk from dairy farms in Central California. J. Dairy Sci. 2018, 101, 8110–8122. [Google Scholar] [CrossRef] [PubMed]
- Berge, A.C.B.; Moore, D.A.; Besser, T.E.; Sischo, W.M. Targeting therapy to minimize antimicrobial use in pre-weaned calves: Effects on health, growth, and treatment costs. J. Dairy Sci. 2009, 92, 4707–4714. [Google Scholar] [CrossRef] [PubMed]
- Constable, P.D. Antimicrobial use in the treatment of calf diarrhea. J. Vet. Intern. Med. 2004, 18, 8–17. [Google Scholar] [CrossRef] [PubMed]
- Deng, Y.F.; Wang, Y.J.; Zou, Y.; Azarfar, A.; Wei, X.L.; Ji, S.K.; Zhang, J.; Wu, Z.H.; Wang, S.X.; Dong, S.Z.; et al. Influence of dairy by-product waste milk on the microbiomes of different gastrointestinal tract components in pre-weaned dairy calves. Sci. Rep. 2017, 7, 42689. [Google Scholar] [CrossRef] [PubMed]
- Braidwood, J.; Henry, N. Clinical efficacy of chlortetracycline hydrochloride administered in milk replacer to calves. Vet. Rec. 1990, 127, 297–301. [Google Scholar] [PubMed]
- Wileman, B.W.; Thomson, D.U.; Reinhardt, C.D.; Renter, D.G. Analysis of modern technologies commonly used in beef cattle production: Conventional beef production versus nonconventional production using meta-analysis. J. Anim. Sci. 2009, 87, 3418–3426. [Google Scholar] [CrossRef] [PubMed]
- Heinrichs, A.; Jones, C.; Heinrichs, B. Effects of mannan oligosaccharide or antibiotics in neonatal diets on health and growth of dairy calves1. J. Dairy Sci. 2003, 86, 4064–4069. [Google Scholar] [CrossRef]
- Pereira, R.V.V.; Lima, S.; Siler, J.D.; Foditsch, C.; Warnick, L.D.; Bicalho, R.C. Ingestion of milk containing very low concentration of antimicrobials: Longitudinal effect on fecal microbiota composition in pre-weaned calves. PLoS ONE 2016, 11, e0147525. [Google Scholar]
- Xie, G.; Duff, G.C.; Hall, L.W.; Allen, J.D.; Burrows, C.D.; Bernal-Rigoli, J.C.; Dowd, S.E.; Guerriero, V.; Yeoman, C.J. Alteration of digestive tract microbiome in neonatal Holstein bull calves by bacitracin methylene disalicylate treatment and scours. J. Anim. Sci. 2013, 91, 4984–4990. [Google Scholar] [CrossRef] [PubMed]
- Weese, J.; Jelinski, M. Assessment of the fecal microbiota in beef calves. J. Vet. Intern. Med. 2017, 31, 176–185. [Google Scholar] [CrossRef] [PubMed]
- Looft, T.; Johnson, T.A.; Allen, H.K.; Bayles, D.O.; Alt, D.P.; Stedtfeld, R.D.; Hashsham, S.A. In-feed antibiotic effects on the swine intestinal microbiome. Proc. Natl. Acad. Sci. USA 2012, 109, 1691–1696. [Google Scholar] [CrossRef] [PubMed]
- Rasheed, M.U.; Thajuddin, N.; Ahamed, P.; Teklemariam, Z.; Jamil, K. Antimicrobial drug resistance in strains of Escherichia-coli isolated from food sources. Rev. Inst. Med. Trop. De São Paulo 2014, 56, 341–346. [Google Scholar] [CrossRef]
- Friedman, N.D.; Kaye, K.S.; Stout, J.E.; McGarry, S.A.; Trivette, S.L.; Briggs, J.P.; Reller, L.B. Health care-associated bloodstream infections in adults: A reason to change the accepted definition of community-acquired infections. Ann. Intern. Med. 2002, 137, 791–797. [Google Scholar] [CrossRef] [PubMed]
- Yu, T.; Wang, Y.; Chen, S.; Hu, M.; Wang, Z.; Wu, G.; Zheng, C. Low-molecular-weight chitosan supplementation increases the population of Prevotella in the cecal contents of weanling pigs. Front. Microbiol. 2017, 8, 2182. [Google Scholar] [CrossRef] [PubMed]
- Yu, T.; Zhu, C.; Chen, S.; Gao, L.; Lv, H.; Feng, R.; Jiang, Z. Dietary high zinc oxide modulates the microbiome of ileum and colon in weaned piglets. Front. Microbiol. 2017, 8, 825. [Google Scholar] [CrossRef] [PubMed]
- Meale, S.J.; Chaucheyras-Durand, F.; Berends, H.; Steele, M.A. From pre-to postweaning: Transformation of the young calf’s gastrointestinal tract1. J. Dairy Sci. 2017, 100, 5984–5995. [Google Scholar] [CrossRef] [PubMed]
- Pereira, R.V.V.; Siler, J.D.; Bicalho, R.C.; Warnick, L.D. In vivo selection of resistant E. coli after ingestion of milk with added drug residues. PLoS ONE 2014, 9, e115223. [Google Scholar] [CrossRef] [PubMed]
- Bi, Y.; Yang, C.; Diao, Q.; Tu, Y. Effects of dietary supplementation with two alternatives to antibiotics on intestinal microbiota of pre-weaned calves challenged with Escherichia-coli K99. Sci. Rep. 2017, 7, 5439. [Google Scholar] [CrossRef] [PubMed]
- Edgar, R.C. UPARSE: Highly accurate OTU sequences from microbial amplicon reads. Nat. Methods 2013, 10, 996. [Google Scholar] [CrossRef] [PubMed]
- Caporaso, J.G.; Lauber, C.L.; Walters, W.A.; Berg-Lyons, D.; Lozupone, C.A.; Turnbaugh, P.J.; Knight, R. Global patterns of 16S rRNA diversity at a depth of millions of sequences per sample. Proc. Natl. Acad. Sci. USA 2011, 108 (Suppl. 1), 4516–4522. [Google Scholar] [CrossRef] [PubMed]
- Quast, C.; Pruesse, E.; Yilmaz, P.; Gerken, J.; Schweer, T.; Yarza, P.; Glöckner, F.O. SILVA ribosomal RNA gene database project: Improved data processing and web-based tools. Nucleic Acids Res. 2013, 41, D590–D596. [Google Scholar] [CrossRef] [PubMed]
- Wang, Y.; Sheng, H.F.; He, Y.; Wu, J.Y.; Jiang, Y.X.; Tam, N.F.Y.; Zhou, H. Comparison of the levels of bacterial diversity in freshwater, intertidal wetland, and marine sediments by using millions of illumina tags. Appl. Environ. Microbiol. 2012, 78, 8264–8271. [Google Scholar] [CrossRef] [PubMed]
- Oikonomou, G.; Teixeira, A.G.V.; Foditsch, C.; Bicalho, M.L.; Machado, V.S.; Bicalho, R.C. Fecal microbial diversity in pre-weaned dairy calves as described by pyrosequencing of metagenomic 16S rDNA. Associations of Faecalibacterium species with health and growth. PLoS ONE 2013, 8, e63157. [Google Scholar] [CrossRef] [PubMed]
- Malmuthuge, N.; Griebel, P.J. Taxonomic identification of commensal bacteria associated with the mucosa and digesta throughout the gastrointestinal tracts of pre-weaned calves. Appl. Environ. Microbiol. 2014, 80, 2021–2028. [Google Scholar] [CrossRef] [PubMed]
- Song, Y.; Malmuthuge, N.; Steele, M.A.; Guan, L.L. Shift of hindgut microbiota and microbial short-chain fatty acids profiles in dairy calves from birth to pre-weaning. FEMS Microbiol. Ecol. 2017, 94, fix179. [Google Scholar] [CrossRef] [PubMed]
- Moxley, R.A.; Francis, D.H. Natural and experimental infection with an attaching and effacing strain of Escherichia-coli in calves. Infect. Immun. 1986, 53, 339–346. [Google Scholar] [PubMed]
- Maynou, G.; Migura-Garcia, L.; Chester-Jones, H.; Ziegler, D.; Bach, A.; Terré, M. Effects of feeding pasteurized waste milk to dairy calves on phenotypes and genotypes of antimicrobial resistance in fecal Escherichia-coli isolates before and after weaning. J. Dairy Sci. 2017, 100, 7967–7979. [Google Scholar] [CrossRef] [PubMed]
- Duse, A.; Waller, K.P.; Emanuelson, U.; Unnerstad, H.E.; Persson, Y.; Bengtsson, B. Risk factors for antimicrobial resistance in fecal Escherichia-coli from pre-weaned dairy calves. J. Dairy Sci. 2015, 98, 500–516. [Google Scholar] [CrossRef] [PubMed]
- Derakhshani, H.; De Buck, J.; Mortier, R.; Barkema, H.W.; Krause, D.O.; Khafipour, E. The features of fecal and ileal mucosa-associated microbiota in dairy calves during early infection with Mycobacterium avium subspecies paratuberculosis. Front. Microbiol. 2016, 7, 426. [Google Scholar] [CrossRef] [PubMed]
- Gomez, D.E.; Arroyo, L.G.; Costa, M.C.; Viel, L.; Weese, J.S. Characterization of the fecal bacterial microbiota of healthy and diarrheic dairy calves. J. Vet. Intern. Med. 2017, 31, 928–939. [Google Scholar] [CrossRef] [PubMed]
- Watanabe, Y.; Nagai, F.; Morotomi, M. Characterization of Phascolarctobacterium succinatutens sp. nov., an asaccharolytic, succinate-utilizing bacterium isolated from human feces. Appl. Environ. Microbiol. 2012, 78, 511–518. [Google Scholar] [CrossRef] [PubMed]
- Downes, J.; Dewhirst, F.E.; Tanner, A.C.; Wade, W.G. Description of Alloprevotella rava gen. nov., sp. nov., isolated from the human oral cavity, and reclassification of Prevotella tannerae Moore et al. 1994 as Alloprevotella tannerae gen. nov., comb. nov. Int. J. Syst. Evol. Microbiol. 2013, 63, 1214–1218. [Google Scholar] [CrossRef] [PubMed]
- Dou, S.; Gadonna-Widehem, P.; Rome, V.; Hamoudi, D.; Rhazi, L.; Lakhal, L.; Huërou-Luron, I.L. Characterisation of Early-Life Fecal Microbiota in Susceptible and Healthy Pigs to Post-Weaning Diarrhoea. PLoS ONE 2017, 12, e0169851. [Google Scholar] [CrossRef] [PubMed]
- Zhang, D.; Ji, H.; Liu, H.; Wang, S.; Wang, J.; Wang, Y. Changes in the diversity and composition of gut microbiota of weaned piglets after oral administration of Lactobacillus or an antibiotic. Appl. Microbiol. Biotechnol. 2016, 100, 10081–10093. [Google Scholar] [CrossRef] [PubMed]
- Kim, H.B.; Borewicz, K.; White, B.A.; Singer, R.S.; Sreevatsan, S.; Tu, Z.J.; Isaacson, R.E. Microbial shifts in the swine distal gut in response to the treatment with antimicrobial growth promoter, tylosin. Proc. Natl. Acad. Sci. USA 2012, 109, 15485–15490. [Google Scholar] [CrossRef] [PubMed]
- Ji, S.K.; Yan, H.; Jiang, T.; Guo, C.Y.; Liu, J.J.; Dong, S.Z.; Li, S.L. Preparing the Gut with Antibiotics Enhances Gut Microbiota Reprogramming Efficiency by Promoting Xenomicrobiota Colonization. Front. Microbiol. 2017, 8, 1208. [Google Scholar] [CrossRef] [PubMed]
- Rafii, F.; Williams, A.J.; Park, M.; Sims, L.M.; Heinze, T.M.; Cerniglia, C.E.; Sutherland, J.B. Isolation of bacterial strains from bovine fecal microflora capable of degradation of ceftiofur. Vet. Microbiol. 2009, 139, 89–96. [Google Scholar] [CrossRef] [PubMed]
- Wagner, R.D.; Johnson, S.J.; Cerniglia, C.E.; Erickson, B.D. Bovine intestinal bacteria inactivate and degrade ceftiofur and ceftriaxone with multiple β-lactamases. Antimicrob. Agents Chemother. 2011, AAC.00008-11. [Google Scholar] [CrossRef] [PubMed]





| Nutrient | Milk Replacer | Starter |
|---|---|---|
| Dry matter(DM), % | 96.0 | 89.1 |
| CP%, DM | 22.0 | 25.6 |
| EE%, DM | 20.0 | 3.9 |
| Ash%, DM | 9.0 | 7.9 |
| Ca%, DM | 0.6 | 0.6 |
| P%, DM | 0.6 | 1.6 |
| Lactose%, DM | 39.7 | — |
| NDF%, DM | — | 24.5 |
| ADF%, DM | — | 8.4 |
| Ileum | CON | LCA | LSA | P Value |
|---|---|---|---|---|
| OTUs | 248.5 ± 17.3 | 259.3 ± 59.0 | 241.3 ± 46.2 | 0.87 |
| Chao1 | 255.4 ± 17.6 | 272.0 ± 53.6 | 260.7 ± 33.4 | 0.84 |
| Observed species | 199.8 ± 26.3 | 220.9 ± 49.0 | 196.8 ± 39.8 | 0.71 |
| Shannon | 4.84 ± 0.21 | 5.07 ± 0.55 | 4.13 ± 1.00 | 0.27 |
| Colon | ||||
| OTUs | 186.5 ± 22.8 | 196.5 ± 16.2 | 180.3 ± 23.4 | 0.61 |
| Chao1 | 206.4 ± 20.4 | 214.0 ± 15.0 | 196.7 ± 20.6 | 0.49 |
| Observed species | 181.2 ± 23.1 | 188.5 ± 13.8 | 173.8 ± 25.9 | 0.70 |
| Shannon | 4.49 ± 0.6 | 4.39 ± 0.5 | 4.68 ± 0.6 | 0.81 |
| Rectum | ||||
| OTUs | 218.5 ± 14.2 a | 184.0 ± 8.2 b | 141.8 ± 12 c | 0.0003 |
| Chao1 | 223.7 ± 17.6 a | 208.7 ± 10.5 a | 157.8 ± 8.7 b | 0.0021 |
| Observed species | 196.6 ± 20.4 a | 177.2 ± 8.8 a | 136.2 ± 14.3 b | 0.0068 |
| Shannon | 5.2 ± 0.5 | 4.6 ± 0.5 | 4.3 ± 0.6 | 0.07 |
© 2018 by the authors. Licensee MDPI, Basel, Switzerland. This article is an open access article distributed under the terms and conditions of the Creative Commons Attribution (CC BY) license (http://creativecommons.org/licenses/by/4.0/).
Share and Cite
Yousif, M.H.; Li, J.-H.; Li, Z.-Q.; Maswayi Alugongo, G.; Ji, S.-K.; Li, Y.-X.; Wang, Y.-J.; Li, S.-L.; Cao, Z.-J. Low Concentration of Antibiotics Modulates Gut Microbiota at Different Levels in Pre-Weaning Dairy Calves. Microorganisms 2018, 6, 118. https://doi.org/10.3390/microorganisms6040118
Yousif MH, Li J-H, Li Z-Q, Maswayi Alugongo G, Ji S-K, Li Y-X, Wang Y-J, Li S-L, Cao Z-J. Low Concentration of Antibiotics Modulates Gut Microbiota at Different Levels in Pre-Weaning Dairy Calves. Microorganisms. 2018; 6(4):118. https://doi.org/10.3390/microorganisms6040118
Chicago/Turabian StyleYousif, Mohammed Husien, Jing-Hui Li, Zheng-Qian Li, Gibson Maswayi Alugongo, Shou-Kun Ji, Yuan-Xiao Li, Ya-Jing Wang, Sheng-Li Li, and Zhi-Jun Cao. 2018. "Low Concentration of Antibiotics Modulates Gut Microbiota at Different Levels in Pre-Weaning Dairy Calves" Microorganisms 6, no. 4: 118. https://doi.org/10.3390/microorganisms6040118
APA StyleYousif, M. H., Li, J.-H., Li, Z.-Q., Maswayi Alugongo, G., Ji, S.-K., Li, Y.-X., Wang, Y.-J., Li, S.-L., & Cao, Z.-J. (2018). Low Concentration of Antibiotics Modulates Gut Microbiota at Different Levels in Pre-Weaning Dairy Calves. Microorganisms, 6(4), 118. https://doi.org/10.3390/microorganisms6040118

