Alleviation of Ulcerative Colitis in Mice by Individual Fermentation of Periplaneta americana Powder with L. bulgaricus SN22 and S. thermophilus SN05
Abstract
1. Introduction
2. Materials and Methods
2.1. Experimental Strains
2.2. In Vitro Probiotic Evaluation of the Strains
2.3. Preparation of Periplaneta americana Powder Fermentation Broth
2.4. Non-Targeted Metabolomics Profiling
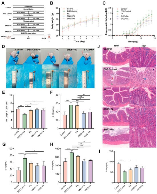
2.5. Animals and Treatments
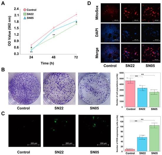
2.6. Cytotoxicity Assay on HT-29 Cells
2.6.1. Determination of Growth Inhibitory Effect of Fermented Supernatant on HT-29 Cells
2.6.2. Effect of Fermented Supernatant on HT-29 Cells Colony Formation Ability
2.6.3. Effect of Fermented Supernatant on Reactive Oxygen Species (ROS) Levels in HT-29 Cells
2.6.4. Detection of Apoptosis by TUNEL Assay
2.7. Genome Analysis
2.7.1. DNA Extraction and Whole Genome Sequencing
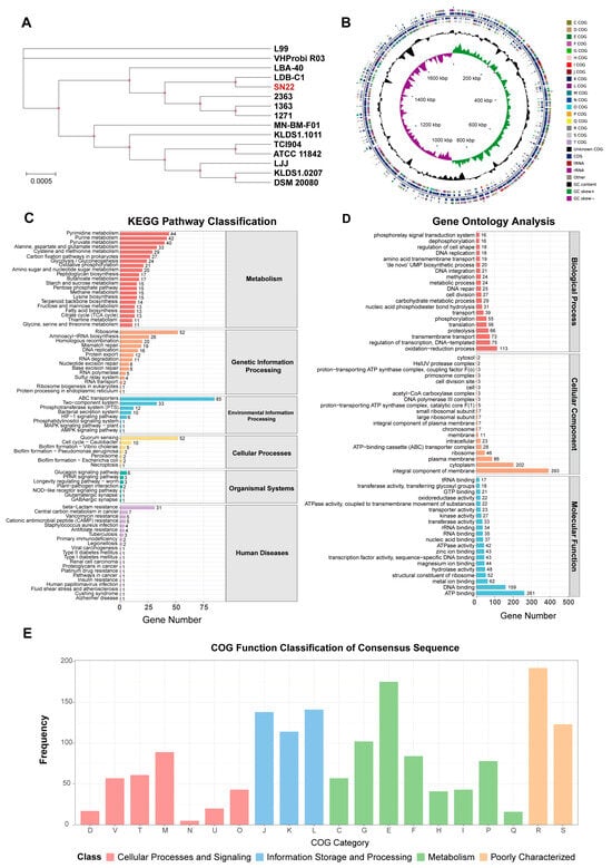
2.7.2. Phylogenetic Tree Construction and Average Nucleotide Identity (ANI) Analysis
2.7.3. Gene Prediction and Functional Annotation
2.8. Statistical Analysis
3. Results
3.1. Safety Assessment of SN22 and SN05 and Their Inhibitory Effects Against Foodborne Pathogens
3.2. Fermentation Significantly Reshapes the Metabolome Profile of Periplaneta americana Powder
3.3. The Ameliorative Effect of Fermentation Supernatant on DSS-Induced Colitis in Mice
3.4. Growth Inhibitory and Pro-Apoptotic Effects of Fermentation Supernatants on HT-29 Cells
3.5. Genomic Features of the Two Strains
3.6. Phylogenetic Analysis and ANI
3.7. Gene Functional Annotation of the Two Strains
3.8. Genomic Features of Secondary Metabolites and CAZymes
4. Discussion
5. Conclusions
Supplementary Materials
Author Contributions
Funding
Institutional Review Board Statement
Informed Consent Statement
Data Availability Statement
Conflicts of Interest
References
- Ordás, I.; Eckmann, L.; Talamini, M.; Baumgart, D.C.; Sandborn, W.J. Ulcerative Colitis. Lancet 2012, 380, 1606–1619. [Google Scholar] [CrossRef]
- Wangchuk, P.; Yeshi, K.; Loukas, A. Ulcerative Colitis: Clinical Biomarkers, Therapeutic Targets, and Emerging Treatments. Trends Pharmacol. Sci. 2024, 45, 892–903. [Google Scholar] [CrossRef]
- Kamm, M.A. Rapid Changes in Epidemiology of Inflammatory Bowel Disease. Lancet 2017, 390, 2741–2742. [Google Scholar] [CrossRef]
- Ng, S.C.; Shi, H.Y.; Hamidi, N.; Underwood, F.E.; Tang, W.; Benchimol, E.I.; Panaccione, R.; Ghosh, S.; Wu, J.C.Y.; Chan, F.K.L.; et al. Worldwide Incidence and Prevalence of Inflammatory Bowel Disease in the 21st Century: A Systematic Review of Population-Based Studies. Lancet 2017, 390, 2769–2778, Erratum in Lancet 2020, 396, e56. https://doi.org/10.1016/S0140-6736(20)32028-6. [Google Scholar] [CrossRef]
- Ham, M.; Moss, A.C. Mesalamine in the Treatment and Maintenance of Remission of Ulcerative Colitis. Expert Rev. Clin. Pharmacol. 2012, 5, 113–123. [Google Scholar] [CrossRef]
- Cardoso, C.R.d.B.; Habka, A.d.C.; Pinzan, C.F.; Oliveira, C.N.S.; da Silva, J.L.; Duarte-Silva, M.; Cardoso, C.R.d.B.; Habka, A.d.C.; Pinzan, C.F.; Oliveira, C.N.S.; et al. Traditional Drugs: Mechanisms of Immunosuppressor and Corticosteroid Therapies for Inflammatory Bowel Diseases. In Biological Therapy for Inflammatory Bowel Disease; IntechOpen: London, UK, 2019; ISBN 978-1-83880-264-6. [Google Scholar]
- Huang, Y.; Wu, Q.; Li, S.; Lin, X.; Yang, S.; Zhu, R.; Fu, C.; Zhang, Z. Harnessing Nature’s Pharmacy: Investigating Natural Compounds as Novel Therapeutics for Ulcerative Colitis. Front. Pharmacol. 2024, 15, 1394124. [Google Scholar] [CrossRef] [PubMed]
- Long, D.; Mao, C.; Zhang, W.; Zhu, Y.; Xu, Y. Natural Products for the Treatment of Ulcerative Colitis: Focus on the JAK/STAT Pathway. Front. Immunol. 2025, 16, 1538302. [Google Scholar] [CrossRef] [PubMed]
- Zhang, W.; Zou, M.; Fu, J.; Xu, Y.; Zhu, Y. Autophagy: A Potential Target for Natural Products in the Treatment of Ulcerative Colitis. Biomed. Pharmacother. 2024, 176, 116891. [Google Scholar] [CrossRef] [PubMed]
- Hussain, A.; Bose, S.; Wang, J.-H.; Yadav, M.K.; Mahajan, G.B.; Kim, H. Fermentation, a Feasible Strategy for Enhancing Bioactivity of Herbal Medicines. Food Res. Int. 2016, 81, 1–16. [Google Scholar] [CrossRef]
- Hao, B.; Chen, Q.; Wang, S.; Hao, B.; Chen, Q.; Wang, S. Research on Probiotic Fermentation of Traditional Chinese Medicine. In The Science of Fermentation; IntechOpen: London, UK, 2024; ISBN 978-0-85014-499-4. [Google Scholar]
- Zhang, X.; Miao, Q.; Pan, C.; Yin, J.; Wang, L.; Qu, L.; Yin, Y.; Wei, Y. Research Advances in Probiotic Fermentation of Chinese Herbal Medicines. iMeta 2023, 2, e93. [Google Scholar] [CrossRef]
- Qu, Q.; Yang, F.; Zhao, C.; Liu, X.; Yang, P.; Li, Z.; Han, L.; Shi, X. Effects of Fermented Ginseng on the Gut Microbiota and Immunity of Rats with Antibiotic-Associated Diarrhea. J. Ethnopharmacol. 2021, 267, 113594. [Google Scholar] [CrossRef] [PubMed]
- Shi, H.; Ma, M.; Ma, B.; Wang, X.; Guo, J.; Jiao, X.; Wang, Y.; Li, H.; Zhong, K.; Yang, G.; et al. Unveiling the Metabolic Transformation of Astragalus membranaceus through Probiotic Fermentation and Its Impact on Growth and Gut Health in Common Carp (Cyprinus carpio). Aquac. Rep. 2025, 42, 102854. [Google Scholar] [CrossRef]
- Zhan, H.; Xu, W.; Zhao, X.; Tian, L.; Zhang, F.; Wei, H.; Tao, X. Effects of Lactiplantibacillus plantarum WLPL01 Fermentation on Antioxidant Activities, Bioactive Compounds, and Flavor Profile of Artemisia argyi. Food Biosci. 2022, 49, 101908. [Google Scholar] [CrossRef]
- Ukoroije, R.B.; Bawo, D.S. Cockroach (Periplaneta americana): Nutritional Value as Food and Feed For Man and Livestock. Asian Food Sci. J. 2020, 15, 37–46. [Google Scholar] [CrossRef]
- Li, X.; Liu, Y.; Song, H.; Zhao, M.; Song, Q. Antioxidant, Antibacterial, and Anti-Inflammatory Periplaneta americana Remnant Chitosan/Polysaccharide Composite Film: In vivo Wound Healing Application Evaluation. Int. J. Biol. Macromol. 2023, 237, 124068. [Google Scholar] [CrossRef] [PubMed]
- Zhao, Y.; Yang, A.; Tu, P.; Hu, Z. Anti-Tumor Effects of the American Cockroach, Periplaneta americana. Chin. Med. 2017, 12, 26. [Google Scholar] [CrossRef]
- Nguyen, T.; Chen, X.; Chai, J.; Li, R.; Han, X.; Chen, X.; Liu, S.; Chen, M.; Xu, X. Antipyretic, Anti-Inflammatory and Analgesic Activities of Periplaneta americana Extract and Underlying Mechanisms. Biomed. Pharmacother. 2020, 123, 109753. [Google Scholar] [CrossRef]
- Ni, L.; Lu, Q.; Tang, M.; Tao, L.; Zhao, H.; Zhang, C.; Yu, Y.; Wu, X.; Liu, H.; Cui, R. Periplaneta americana Extract Ameliorates Dextran Sulfate Sodium-Induced Ulcerative Colitis via Immunoregulatory and PI3K/AKT/NF-κB Signaling Pathways. Inflammopharmacology 2022, 30, 907–918. [Google Scholar] [CrossRef]
- Ma, X.; Hu, Y.; Li, X.; Zheng, X.; Wang, Y.; Zhang, J.; Fu, C.; Geng, F. Periplaneta americana Ameliorates Dextran Sulfate Sodium-Induced Ulcerative Colitis in Rats by Keap1/Nrf-2 Activation, Intestinal Barrier Function, and Gut Microbiota Regulation. Front. Pharmacol. 2018, 9, 944. [Google Scholar] [CrossRef]
- Xie, Y.; Liang, S.; Zhang, Y.; Wu, T.; Shen, Y.; Yao, S.; Li, J. Discovery of Indole Analogues from Periplaneta americana Extract and Their Activities on Cell Proliferation and Recovery of Ulcerative Colitis in Mice. Front. Pharmacol. 2023, 14, 1282545. [Google Scholar] [CrossRef]
- Li, N.; Lu, R.; Yu, Y.; Lu, Y.; Huang, L.; Jin, J.; Zhang, L.; Chen, J. Protective Effect of Periplaneta americana Extract in Ulcerative Colitis Rats Induced by Dinitrochlorobenzene and Acetic Acid. Pharm. Biol. 2016, 54, 2560–2567. [Google Scholar] [CrossRef] [PubMed]
- Jakaria Al-Mujahidy, S.M.; Kryukov, K.; Ikeo, K.; Saito, K.; Uddin, M.E.; Ibn Sina, A.A. Functional Genomic Analysis of the Isolated Potential Probiotic Lactobacillus delbrueckii subsp. Indicus TY-11 and Its Comparison with Other Lactobacillus delbrueckii Strains. Microbiol. Spectr. 2024, 12, e0347023. [Google Scholar] [CrossRef]
- Xiong, J.; Yu, J.; Liu, D.; Wu, J.-J.; Liang, M.-H.; Tang, J.; Xu, Y.-Q. A Polysaccharide from Yogurt Fermented by Lactobacillus bulgaricus and Streptococcus thermophilus: Structural Characteristics and Its Alleviative Effect on DSS-Induced Colitis in Mice. J. Funct. Foods 2023, 109, 105778. [Google Scholar] [CrossRef]
- Wa, Y.; Chanyi, R.M.; Nguyen, H.T.H.; Gu, R.; Day, L.; Altermann, E. Extracellular Polysaccharide Extraction from Streptococcus thermophilus in Fermented Milk. Microbiol. Spectr. 2022, 10, e0228021. [Google Scholar] [CrossRef]
- Bonev, B.; Hooper, J.; Parisot, J. Principles of Assessing Bacterial Susceptibility to Antibiotics Using the Agar Diffusion Method. J. Antimicrob. Chemother. 2008, 61, 1295–1301. [Google Scholar] [CrossRef]
- Humphries, R.; Bobenchik, A.M.; Hindler, J.A.; Schuetz, A.N. Overview of Changes to the Clinical and Laboratory Standards Institute Performance Standards for Antimicrobial Susceptibility Testing, M100, 31st Edition. J. Clin. Microbiol. 2021, 59, e0021321. [Google Scholar] [CrossRef]
- Yadav, M.K.; Tiwari, S.K. Methods for Determination of Antimicrobial Activity of Bacteriocins of Lactic Acid Bacteria. Microbiology 2023, 92, 745–765. [Google Scholar] [CrossRef]
- Manicassamy, S.; Manoharan, I. Mouse Models of Acute and Chronic Colitis. Methods Mol. Biol. 2014, 1194, 437–448. [Google Scholar] [CrossRef]
- Li, H. Minimap2: Pairwise Alignment for Nucleotide Sequences. Bioinformatics 2018, 34, 3094–3100. [Google Scholar] [CrossRef]
- Seppey, M.; Manni, M.; Zdobnov, E.M. BUSCO: Assessing Genome Assembly and Annotation Completeness. Methods Mol. Biol. 2019, 1962, 227–245. [Google Scholar] [CrossRef] [PubMed]
- Bernardeau, M.; Vernoux, J.P.; Henri-Dubernet, S.; Guéguen, M. Safety Assessment of Dairy Microorganisms: The Lactobacillus Genus. Int. J. Food Microbiol. 2008, 126, 278–285. [Google Scholar] [CrossRef]
- Vizoso Pinto, M.G.; Franz, C.M.A.P.; Schillinger, U.; Holzapfel, W.H. Lactobacillus spp. with In Vitro Probiotic Properties from Human Faeces and Traditional Fermented Products. Int. J. Food Microbiol. 2006, 109, 205–214. [Google Scholar] [CrossRef]
- Kim, M.J.; Ku, S.; Kim, S.Y.; Lee, H.H.; Jin, H.; Kang, S.; Li, R.; Johnston, T.V.; Park, M.S.; Ji, G.E. Safety Evaluations of Bifidobacterium Bifidum BGN4 and Bifidobacterium Longum BORI. Int. J. Mol. Sci. 2018, 19, 1422. [Google Scholar] [CrossRef]
- Ishibashi, N.; Yamazaki, S. Probiotics and Safety. Am. J. Clin. Nutr. 2001, 73, 465S–470S. [Google Scholar] [CrossRef]
- Merenstein, D.; Pot, B.; Leyer, G.; Ouwehand, A.C.; Preidis, G.A.; Elkins, C.A.; Hill, C.; Lewis, Z.T.; Shane, A.L.; Zmora, N.; et al. Emerging Issues in Probiotic Safety: 2023 Perspectives. Gut Microbes 2023, 15, 2185034. [Google Scholar] [CrossRef]
- Yerlikaya, O.; Saygili, D.; Akpinar, A. Evaluation of Antimicrobial Activity and Antibiotic Susceptibility Profiles of Lactobacillus delbrueckii subsp. bulgaricus and Streptococcus thermophilus Strains Isolated from Commercial Yoghurt Starter Cultures. Food Sci. Technol. 2021, 41, 418–425. [Google Scholar] [CrossRef]
- Campedelli, I.; Mathur, H.; Salvetti, E.; Clarke, S.; Rea, M.C.; Torriani, S.; Ross, R.P.; Hill, C.; O’Toole, P.W. Genus-Wide Assessment of Antibiotic Resistance in Lactobacillus spp. Appl. Environ. Microbiol. 2019, 85, e01738-18. [Google Scholar] [CrossRef]
- Das, S.; Mishra, B.K.; Hati, S. Techno-Functional Characterization of Indigenous Lactobacillus Isolates from the Traditional Fermented Foods of Meghalaya, India. Curr. Res. Food Sci. 2020, 3, 9–18. [Google Scholar] [CrossRef]
- Pei, Y.; Shum, M.H.-H.; Liao, Y.; Leung, V.W.; Gong, Y.-N.; Smith, D.K.; Yin, X.; Guan, Y.; Luo, R.; Zhang, T.; et al. ARGNet: Using Deep Neural Networks for Robust Identification and Classification of Antibiotic Resistance Genes from Sequences. Microbiome 2024, 12, 84. [Google Scholar] [CrossRef]
- Iliev, I.; Yahubyan, G.; Apostolova-Kuzova, E.; Gozmanova, M.; Mollova, D.; Iliev, I.; Ilieva, L.; Marhova, M.; Gochev, V.; Baev, V. Characterization and Probiotic Potential of Levilactobacillus brevis DPL5: A Novel Strain Isolated from Human Breast Milk with Antimicrobial Properties Against Biofilm-Forming Staphylococcus aureus. Microorganisms 2025, 13, 160. [Google Scholar] [CrossRef]
- Tang, J.; Peng, X.; Liu, D.; Xu, Y.; Liang, M.; Xiong, J.; Wu, J. Assessment of the Safety and Probiotic Properties of Lactobacillus delbrueckii DMLD-H1 Based on Comprehensive Genomic and Phenotypic Analysis. LWT 2023, 184, 115070. [Google Scholar] [CrossRef]
- Kochetkova, T.V.; Grabarnik, I.P.; Klyukina, A.A.; Zayulina, K.S.; Gavirova, L.A.; Shcherbakova, P.A.; Kachmazov, G.S.; Shestakov, A.I.; Kublanov, I.V.; Elcheninov, A.G. The Bacterial Microbiota of Artisanal Cheeses from the Northern Caucasus. Fermentation 2023, 9, 719. [Google Scholar] [CrossRef]
- Dong, B.-C.; Liu, F.; Hu, G.-A.; Yu, W.-C.; Li, Z.-Y.; Guan, Y.-T.; Zhang, W.-W.; Wang, H.; Wei, B. Metabologenomics Analysis Reveals Antibiotic Crypticity of Kutzneria viridogrisea DSM 43850. J. Appl. Microbiol. 2025, 136, lxaf114. [Google Scholar] [CrossRef] [PubMed]
- Anjana; Tiwari, S.K. Bacteriocin-Producing Probiotic Lactic Acid Bacteria in Controlling Dysbiosis of the Gut Microbiota. Front. Cell. Infect. Microbiol. 2022, 12, 851140. [Google Scholar] [CrossRef]
- Wang, B.; Wu, L.; Chen, J.; Dong, L.; Chen, C.; Wen, Z.; Hu, J.; Fleming, I.; Wang, D.W. Metabolism Pathways of Arachidonic Acids: Mechanisms and Potential Therapeutic Targets. Signal Transduct. Target. Ther. 2021, 6, 94. [Google Scholar] [CrossRef]
- Drzazga, A.; Okulus, M.; Rychlicka, M.; Biegała, Ł.; Gliszczyńska, A.; Gendaszewska-Darmach, E. Lysophosphatidylcholine Containing Anisic Acid Is Able to Stimulate Insulin Secretion Targeting G Protein Coupled Receptors. Nutrients 2020, 12, 1173. [Google Scholar] [CrossRef]
- Ling, C.; Liu, S.; Meng, K.; Wang, Y.; Zhang, X.; Liu, J.; Li, X.; Liu, K.; Deng, H.; Li, C. Vitamin U Alleviates AFB1-Induced Hepatotoxicity in Pregnant and Lactating Mice by Regulating the Nrf2/Hmox1 Pathway. Res. Vet. Sci. 2024, 180, 105436. [Google Scholar] [CrossRef]
- Godwin-Austen, R.B.; Tomlinson, E.B.; Frears, C.C.; Kok, H.W. Effects of L-Dopa in Parkinson’s Disease. Lancet 1969, 2, 165–168. [Google Scholar] [CrossRef]
- Hansen, M.B.; Witte, A.-B. The Role of Serotonin in Intestinal Luminal Sensing and Secretion. Acta Physiol. 2008, 193, 311–323. [Google Scholar] [CrossRef]
- Mrowicka, M.; Mrowicki, J.; Dragan, G.; Majsterek, I. The Importance of Thiamine (Vitamin B1) in Humans. Biosci. Rep. 2023, 43, BSR20230374. [Google Scholar] [CrossRef]
- Saranya, G.; Sruthi, D.; Jayakumar, K.S.; Jiby, M.V.; Nair, R.A.; Pillai, P.P.; Jayabaskaran, C. Polyphenol Oxidase (PPO) Arm of Catecholamine Pathway Catalyzes the Conversion of L-Tyrosine to L-DOPA in Mucuna pruriens (L.) DC Var. Pruriens: An Integrated Pathway Analysis Using Field Grown and in vitro Callus Cultures. Plant Physiol. Biochem. 2021, 166, 1032–1043. [Google Scholar] [CrossRef]
- Guzior, D.V.; Quinn, R.A. Review: Microbial Transformations of Human Bile Acids. Microbiome 2021, 9, 140. [Google Scholar] [CrossRef] [PubMed]
- Das, B.; Rabalais, J.; Kozan, P.; Lu, T.; Durali, N.; Okamoto, K.; McGeough, M.D.; Lee, B.J.; Barrett, K.E.; Marchelletta, R.; et al. The Effect of a Fennel Seed Extract on the STAT Signaling and Intestinal Barrier Function. PLoS ONE 2022, 17, e0271045. [Google Scholar] [CrossRef]
- Hu, F.; Chen, J.; Xu, Y.; Zhao, C.; Li, G.; Wang, T.; Li, M.; Deng, G.; Peng, X. Fermented Licorice Extract Alleviates Ulcerative Colitis by Inhibiting the TLR4/NF-κB Pathway and Rebuilding Intestinal Microbiota in Mice. Food Biosci. 2024, 61, 104918. [Google Scholar] [CrossRef]
- Li, J.; Ma, Y.; Li, X.; Wang, Y.; Huo, Z.; Lin, Y.; Li, J.; Yang, H.; Zhang, Z.; Yang, P.; et al. Fermented Astragalus and Its Metabolites Regulate Inflammatory Status and Gut Microbiota to Repair Intestinal Barrier Damage in Dextran Sulfate Sodium-Induced Ulcerative Colitis. Front. Nutr. 2022, 9, 1035912. [Google Scholar] [CrossRef]
- Wu, Z.-C.; Zhao, Z.-L.; Deng, J.-P.; Huang, J.-T.; Wang, Y.-F.; Wang, Z.-P. Sanhuang Shu’ai Decoction Alleviates DSS-Induced Ulcerative Colitis via Regulation of Gut Microbiota, Inflammatory Mediators and Cytokines. Biomed. Pharmacother. 2020, 125, 109934. [Google Scholar] [CrossRef]
- Huang, C.; Dong, J.; Jin, X.; Ma, H.; Zhang, D.; Wang, F.; Cheng, L.; Feng, Y.; Xiong, X.; Jiang, J.; et al. Intestinal Anti-Inflammatory Effects of Fuzi-Ganjiang Herb Pair against DSS-Induced Ulcerative Colitis in Mice. J. Ethnopharmacol. 2020, 261, 112951. [Google Scholar] [CrossRef]
- Nigam, M.; Mishra, A.P.; Deb, V.K.; Dimri, D.B.; Tiwari, V.; Bungau, S.G.; Bungau, A.F.; Radu, A.-F. Evaluation of the Association of Chronic Inflammation and Cancer: Insights and Implications. Biomed. Pharmacother. 2023, 164, 115015. [Google Scholar] [CrossRef] [PubMed]
- He, Y.; Zheng, Z.; Liu, C.; Li, W.; Zhao, L.; Nie, G.; Li, H. Inhibiting DNA Methylation Alleviates Cisplatin-Induced Hearing Loss by Decreasing Oxidative Stress-Induced Mitochondria-Dependent Apoptosis via the LRP1-PI3K/AKT Pathway. Acta Pharm. Sin. B 2022, 12, 1305–1321. [Google Scholar] [CrossRef] [PubMed]
- Wang, S.; Shan, Y.; Zhang, S.; Zhang, L.; Jiao, Y.; Xue, D.; Zhang, L.; Yi, H. Lactobacillus paracasei subsp. paracasei X12 Strain Induces Apoptosis in HT-29 Cells through Activation of the Mitochondrial Pathway. Nutrients 2023, 15, 2123. [Google Scholar] [CrossRef]






| Groups | IL-1β Positive Tissue | IL-6 Positive Tissue | TNF-α Positive Tissue | IL-10 Positive Tissue |
|---|---|---|---|---|
| Control | 0.3975 ± 0.3902 b | 8.7751 ± 1.2382 b | 4.5525 ± 0.3785 c | 28.4310 ± 4.8476 a |
| DSS Control | 11.2589 ± 4.1045 a | 16.1684 ± 1.1437 a | 13.9288 ± 0.2243 a | 6.0933 ± 1.6426 c |
| PA | 4.6954 ± 2.4160 b | 15.1712 ± 2.4183 a | 13.8499 ± 0.5609 a | 9.8750 ± 2.3059 b |
| SN05 + PA | 1.6956 ± 0.4809 b | 2.5385 ± 1.8234 c | 4.7360 ± 0.9705 c | 16.7861 ± 0.8420 b |
| SN22 + PA | 2.6439 ± 2.6781 b | 14.5638 ± 1.2164 a | 6.7198 ± 1.4300 b | 14.0640 ± 3.3898 c |
| Attributes | SN22 | SN05 |
|---|---|---|
| Reads Number | 152,407 | 72,574 |
| Base Number (bp) | 1,198,293,806 | 495,867,121 |
| Mean Length (bp) | 7862.46 | 6832.57 |
| N50 (bp) | 8820 | 7669 |
| Polished Contigs | 1 | 1 |
| Max Contig Length (bp) | 1,775,614 | 1,945,731 |
| N50 Contig Length (bp) | 1,775,614 | 1,945,731 |
| Sum of Contig Lengths (bp) | 1,775,614 | 1,945,731 |
| GC Count (%) | 50.05 | 39.06 |
| Coding Gene Number | 1786 | 2034 |
| Coding Gene Average Length (bp) | 835.29 | 798.23 |
Disclaimer/Publisher’s Note: The statements, opinions and data contained in all publications are solely those of the individual author(s) and contributor(s) and not of MDPI and/or the editor(s). MDPI and/or the editor(s) disclaim responsibility for any injury to people or property resulting from any ideas, methods, instructions or products referred to in the content. |
© 2026 by the authors. Licensee MDPI, Basel, Switzerland. This article is an open access article distributed under the terms and conditions of the Creative Commons Attribution (CC BY) license.
Share and Cite
Zhang, Q.; Chen, C.; Mu, X.; Zhang, Z.; Luo, C.; Zeng, C.; Yue, B.; Fan, Z.; Du, L. Alleviation of Ulcerative Colitis in Mice by Individual Fermentation of Periplaneta americana Powder with L. bulgaricus SN22 and S. thermophilus SN05. Microorganisms 2026, 14, 301. https://doi.org/10.3390/microorganisms14020301
Zhang Q, Chen C, Mu X, Zhang Z, Luo C, Zeng C, Yue B, Fan Z, Du L. Alleviation of Ulcerative Colitis in Mice by Individual Fermentation of Periplaneta americana Powder with L. bulgaricus SN22 and S. thermophilus SN05. Microorganisms. 2026; 14(2):301. https://doi.org/10.3390/microorganisms14020301
Chicago/Turabian StyleZhang, Qingqing, Cheng Chen, Xiaoqin Mu, Zihan Zhang, Cuiling Luo, Chenjuan Zeng, Bisong Yue, Zhenxin Fan, and Lianming Du. 2026. "Alleviation of Ulcerative Colitis in Mice by Individual Fermentation of Periplaneta americana Powder with L. bulgaricus SN22 and S. thermophilus SN05" Microorganisms 14, no. 2: 301. https://doi.org/10.3390/microorganisms14020301
APA StyleZhang, Q., Chen, C., Mu, X., Zhang, Z., Luo, C., Zeng, C., Yue, B., Fan, Z., & Du, L. (2026). Alleviation of Ulcerative Colitis in Mice by Individual Fermentation of Periplaneta americana Powder with L. bulgaricus SN22 and S. thermophilus SN05. Microorganisms, 14(2), 301. https://doi.org/10.3390/microorganisms14020301

