Drebrin Is Involved in the Life Cycle of Pseudorabies Virus by Regulating the Actin Cytoskeleton
Abstract
1. Introduction
2. Materials and Methods
2.1. Cells and Viruses and Chemical Reagents
2.2. Quantitative Real-Time PCR (RT-qPCR)
2.3. Western Blotting
2.4. Immunofluorescence Assay (IFA)
2.5. Generation of Drebrin Gene Knockout Cell Lines Using CRISPR-Cas9
2.6. Flow Cytometry (FCM)
2.7. Virus Titer Detection
2.8. Virus Binding and Entry Assays
2.9. Statistical Analysis
3. Results
3.1. Changes in the Drebrin Expression Levels During PRV Infection in PK−15 Cells
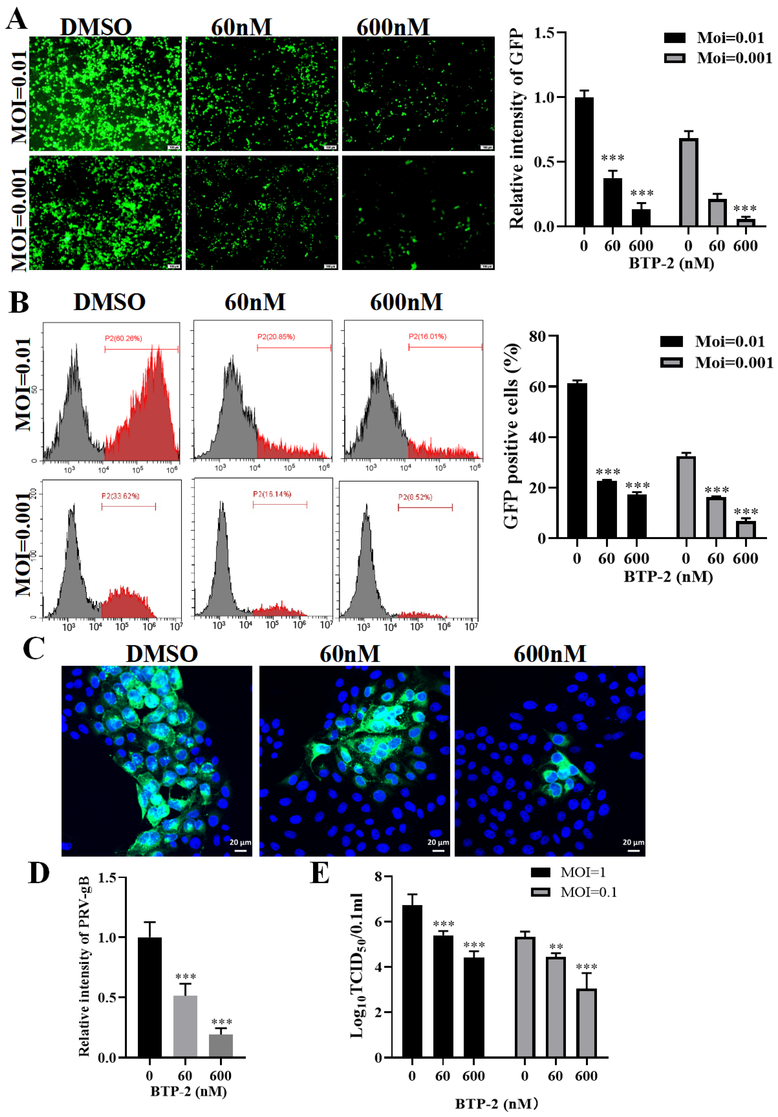
3.2. Inhibition of Drebrin Reduced PRV Infection
3.3. Depletion of Drebrin Inhibited PRV Replication in PK−15 Cells
3.4. Drebrin Is Involved in the Whole Life Cycle of PRV Infection
3.5. Drebrin Induced the Dynamic Change in Actin Cytoskeleton During PRV Infection
4. Discussion
Author Contributions
Funding
Institutional Review Board Statement
Informed Consent Statement
Data Availability Statement
Conflicts of Interest
References
- Muller, T.; Hahn, E.C.; Tottewitz, F.; Kramer, M.; Klupp, B.G.; Mettenleiter, T.C.; Freuling, C. Pseudorabies virus in wild swine: A global perspective. Arch. Virol. 2011, 156, 1691–1705. [Google Scholar] [CrossRef]
- Wozniakowski, G.; Samorek-Salamonowicz, E. Animal herpesviruses and their zoonotic potential for cross-species infection. Ann. Agric. Environ. Med. 2015, 22, 191–194. [Google Scholar] [CrossRef]
- Ai, J.W.; Weng, S.S.; Cheng, Q.; Cui, P.; Li, Y.J.; Wu, H.L.; Zhu, Y.M.; Xu, B.; Zhang, W.H. Human Endophthalmitis Caused By Pseudorabies Virus Infection, China, 2017. Emerg. Infect. Dis. 2018, 24, 1087–1090. [Google Scholar] [CrossRef]
- Liu, Q.Y.; Wang, X.J.; Xie, C.H.; Ding, S.F.; Yang, H.N.; Guo, S.B.; Li, J.X.; Qin, L.Z.; Ban, F.G.; Wang, D.F.; et al. A Novel Human Acute Encephalitis Caused by Pseudorabies Virus Variant Strain. Clin. Infect. Dis. 2021, 73, E3690–E3700, Erratum in Clin. Infect. Dis. 2022, 74, 756. [Google Scholar] [CrossRef] [PubMed]
- Chen, Y.; Gao, J.; Hua, R.; Zhang, G. Pseudorabies virus as a zoonosis: Scientific and public health implications. Virus Genes 2025, 61, 9–25. [Google Scholar] [CrossRef] [PubMed]
- dos Remedios, C.G.; Chhabra, D.; Kekic, M.; Dedova, I.V.; Tsubakihara, M.; Berry, D.A.; Nosworthy, N.J. Actin binding proteins: Regulation of cytoskeletal microfilaments. Physiol. Rev. 2003, 83, 433–473. [Google Scholar] [CrossRef] [PubMed]
- Cheng, Y.; Lou, J.X.; Liu, C.C.; Liu, Y.Y.; Chen, X.N.; Liang, X.D.; Zhang, J.; Yang, Q.; Go, Y.Y.; Zhou, B. Microfilaments and microtubules alternately coordinate the multi-step endosomal trafficking of Classical Swine Fever Virus. J. Virol. 2021, 95, 10–128. [Google Scholar] [CrossRef]
- Seo, D.; Gammon, D.B. Manipulation of the Host Cytoskeleton by Viruses: Insights and Mechanisms. Viruses 2022, 14, 1586. [Google Scholar] [CrossRef]
- Danastas, K.; Larsen, A.; Jobson, S.; Guo, G.R.Y.; Cunningham, A.L.; Miranda-Saksena, M. Herpes simplex virus-1 utilizes the host actin cytoskeleton for its release from axonal growth cones. PLoS Pathog. 2022, 18, e1010264. [Google Scholar] [CrossRef]
- Trejo-Cerro, O.; Aguilar-Hernández, N.; Silva-Ayala, D.; López, S.; Arias, C.F. The actin cytoskeleton is important for rotavirus internalization and RNA genome replication. Virus Res. 2019, 263, 27–33. [Google Scholar] [CrossRef]
- Grikscheit, K.; Dolnik, O.; Takamatsu, Y.; Pereira, A.R.; Becker, S. Ebola Virus Nucleocapsid-Like Structures Utilize Arp2/3 Signaling for Intracellular Long-Distance Transport. Cells 2020, 9, 1728. [Google Scholar] [CrossRef] [PubMed]
- Shahriari, S.; Ghildyal, R. The actin-binding protein palladin associates with the respiratory syncytial virus matrix protein. J. Virol. 2024, 98, e01435-24. [Google Scholar] [CrossRef] [PubMed]
- Ishikawa, R. Biochemistry of Drebrin and Its Binding to Actin Filaments. Adv. Exp. Med. Biol. 2017, 1006, 37–47. [Google Scholar] [CrossRef] [PubMed]
- Grintsevich, E.E. Effects of neuronal drebrin on actin dynamics. Biochem. Soc. Trans. 2021, 49, 685–692. [Google Scholar] [CrossRef]
- Poobalasingam, T.; Bianco, F.; Oozeer, F.; Gordon-Weeks, P.R. The drebrin/EB3 pathway regulates cytoskeletal dynamics to drive neuritogenesis in embryonic cortical neurons. J. Neurochem. 2022, 160, 185–202. [Google Scholar] [CrossRef]
- Sha, G.; Ma, L.; Li, Y. The effect of drebrin on plasticity of dendritic spines and synapses in neurons. Int. J. Clin. Exp. Med. 2016, 9, 20754–20760. [Google Scholar]
- Li, M.W.; Xiao, X.; Mruk, D.D.; Lam, Y.-L.; Lee, W.M.; Lui, W.-Y.; Bonanomi, M.; Silvestrini, B.; Cheng, C.Y. Actin-binding protein drebrin E is involved in junction dynamics during spermatogenesis. Spermatogenesis 2011, 1, 123–136. [Google Scholar] [CrossRef]
- Sun, Y.; Wei, H.; Yu, W.; Gao, H.; Li, J.; Li, X.; Zhang, H.; Zhang, H.; Miao, S.; Zhao, L.; et al. The actin-binding protein drebrin disrupts NF2-LATS kinases complex assembly to facilitate liver tumorigenesis. Hepatology 2025, 81, 1433–1451. [Google Scholar] [CrossRef]
- Han, Z.; Huang, H.; Zhang, T. Downregulation of DBN1 is related to vincristine resistance in colon cancer cells. J. Cancer Res. Ther. 2019, 15, 38–41. [Google Scholar] [CrossRef]
- Dart, A.E.; Worth, D.C.; Muir, G.; Chandra, A.; Morris, J.D.; McKee, C.; Verrill, C.; Bryant, R.J.; Gordon-Weeks, P.R. The drebrin/EB3 pathway drives invasive activity in prostate cancer. Oncogene 2017, 36, 4111–4123. [Google Scholar] [CrossRef]
- Li, B.; Ding, S.Y.; Feng, N.G.; Mooney, N.; Ooi, Y.S.; Ren, L.L.; Diep, J.; Kelly, M.R.; Yasukawa, L.L.; Patton, J.T.; et al. Drebrin restricts rotavirus entry by inhibiting dynamin-mediated endocytosis. Proc. Natl. Acad. Sci. USA 2017, 114, E3642–E3651. [Google Scholar] [CrossRef]
- Gordón-Alonso, M.; Rocha-Perugini, V.; Álvarez, S.; Ursa, Á.; Izquierdo-Useros, N.; Martinez-Picado, J.; Muñoz-Fernández, M.A.; Sánchez-Madrid, F. Actin-binding protein drebrin regulates HIV-1-triggered actin polymerization and viral infection. J. Biol. Chem. 2013, 288, 28382–28397. [Google Scholar] [CrossRef] [PubMed]
- Li, X.M.; Wang, S.P.; Wang, J.Y.; Tang, T.; Wan, B.; Zeng, L.; Wang, J.; Chu, B.B.; Yang, G.Y.; Pan, J.J. RhoA suppresses Pseudorabies virus replication in vitro. Virol. J. 2023, 20, 264. [Google Scholar] [CrossRef] [PubMed]
- Ming, S.-L.; Zhang, S.; Wang, Q.; Zeng, L.; Zhou, L.-Y.; Wang, M.-D.; Ma, Y.-X.; Han, L.-Q.; Zhong, K.; Zhu, H.-S.; et al. Inhibition of USP14 influences alphaherpesvirus proliferation by degrading viral VP16 protein via ER stress-triggered selective autophagy. Autophagy 2022, 18, 1801–1821. [Google Scholar] [CrossRef] [PubMed]
- Smither, S.J.; Lear-Rooney, C.; Biggins, J.; Pettitt, J.; Lever, M.S.; Olinger, G.G., Jr. Comparison of the plaque assay and 50% tissue culture infectious dose assay as methods for measuring filovirus infectivity. J. Virol. Methods 2013, 193, 565–571. [Google Scholar] [CrossRef]
- Li, X.-M.; Xu, K.; Wang, J.-Y.; Guo, J.-Y.; Wang, X.-H.; Zeng, L.; Wan, B.; Wang, J.; Chu, B.-B.; Yang, G.-Y.; et al. The actin cytoskeleton is important for Pseudorabies virus infection. Virology 2024, 600, 110233. [Google Scholar] [CrossRef]
- Koganezawa, N.; Hanamura, K.; Sekino, Y.; Shirao, T. The role of drebrin in dendritic spines. Mol. Cell. Neurosci. 2017, 84, 85–92. [Google Scholar] [CrossRef]
- Sasivimolrattana, T.; Hansasuta, P.; Le Grand, S.M.; Bhattarakosol, P. Actin Polymerization Is Required for Filopodia Formation Supporting HSV-1 Entry into Activated T Cells. Curr. Microbiol. 2022, 79, 23. [Google Scholar] [CrossRef]
- Richerioux, N.; Blondeau, C.; Wiedemann, A.; Rémy, S.; Vautherot, J.F.; Denesvre, C. Rho-ROCK and Rac-PAK signaling pathways have opposing effects on the cell-to-cell spread of Marek’s Disease Virus. PLoS ONE 2012, 7, e44072. [Google Scholar] [CrossRef]
- Gao, X.; Chen, X.; Yu, L.; Zhao, S.; Jiu, Y. Host cytoskeleton and membrane network remodeling in the regulation of viral replication. Biophys. Rep. 2025, 11, 34–45. [Google Scholar] [CrossRef]
- Pan, Y.; Guo, L.; Miao, Q.; Wu, L.; Jing, Z.; Tian, J.; Feng, L. Association of THBS3 with Glycoprotein D Promotes Pseudorabies Virus Attachment, Fusion, and Entry. J. Virol. 2023, 97, e01871-22. [Google Scholar] [CrossRef]
- Rocha-Perugini, V.; Gordon-Alonso, M.; Sanchez-Madrid, F. Role of Drebrin at the Immunological Synapse. Adv. Exp. Med. Biol. 2017, 1006, 271–280. [Google Scholar] [CrossRef] [PubMed]
- Kong, Z.; Chen, X.; Gong, L.; Wang, L.; Zhang, Y.; Guan, K.; Yao, W.; Kang, Y.; Lu, X.; Zhang, Y.; et al. Pseudorabies virus tegument protein US2 antagonizes antiviral innate immunity by targeting cGAS-STING signaling pathway. Front. Immunol. 2024, 15, 1403070. [Google Scholar] [CrossRef] [PubMed]





Disclaimer/Publisher’s Note: The statements, opinions and data contained in all publications are solely those of the individual author(s) and contributor(s) and not of MDPI and/or the editor(s). MDPI and/or the editor(s) disclaim responsibility for any injury to people or property resulting from any ideas, methods, instructions or products referred to in the content. |
© 2025 by the authors. Licensee MDPI, Basel, Switzerland. This article is an open access article distributed under the terms and conditions of the Creative Commons Attribution (CC BY) license (https://creativecommons.org/licenses/by/4.0/).
Share and Cite
Xu, K.; Wang, X.-H.; Ku, Y.-P.; Guo, J.-Y.; Fan, S.-H.; Xue, M.-M.; Wang, J.; Guo, S.; Pan, J.-J.; Chu, B.-B. Drebrin Is Involved in the Life Cycle of Pseudorabies Virus by Regulating the Actin Cytoskeleton. Microorganisms 2025, 13, 1969. https://doi.org/10.3390/microorganisms13091969
Xu K, Wang X-H, Ku Y-P, Guo J-Y, Fan S-H, Xue M-M, Wang J, Guo S, Pan J-J, Chu B-B. Drebrin Is Involved in the Life Cycle of Pseudorabies Virus by Regulating the Actin Cytoskeleton. Microorganisms. 2025; 13(9):1969. https://doi.org/10.3390/microorganisms13091969
Chicago/Turabian StyleXu, Kun, Xiao-Han Wang, Yan-Pei Ku, Jie-Yuan Guo, Shu-Han Fan, Miao-Miao Xue, Jiang Wang, Shuang Guo, Jia-Jia Pan, and Bei-Bei Chu. 2025. "Drebrin Is Involved in the Life Cycle of Pseudorabies Virus by Regulating the Actin Cytoskeleton" Microorganisms 13, no. 9: 1969. https://doi.org/10.3390/microorganisms13091969
APA StyleXu, K., Wang, X.-H., Ku, Y.-P., Guo, J.-Y., Fan, S.-H., Xue, M.-M., Wang, J., Guo, S., Pan, J.-J., & Chu, B.-B. (2025). Drebrin Is Involved in the Life Cycle of Pseudorabies Virus by Regulating the Actin Cytoskeleton. Microorganisms, 13(9), 1969. https://doi.org/10.3390/microorganisms13091969

