Alien Chromosome Serves as a Novel Platform for Multiple Gene Expression in Kluyveromyces marxianus
Abstract
1. Introduction
2. Materials and Methods
2.1. Strains, Media and Plasmids
2.2. Growth Curves and Chromosome Stabilities
2.3. RNA-Seq Data Analysis
2.4. Measurement of GFP Gene Expression
2.5. qPCR
2.6. Enzymatic Assays
2.7. Statistical Analysis
3. Results
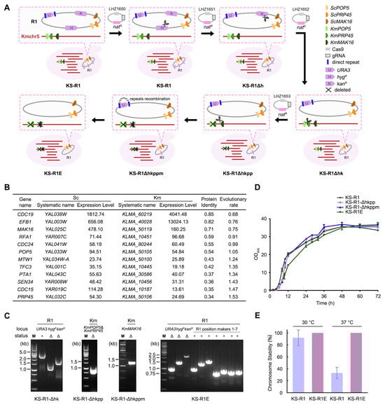
3.1. Maintenance of R1 by Complementation Between Essential Genes on R1 and Deletion of Their Counterparts in K. marxianus

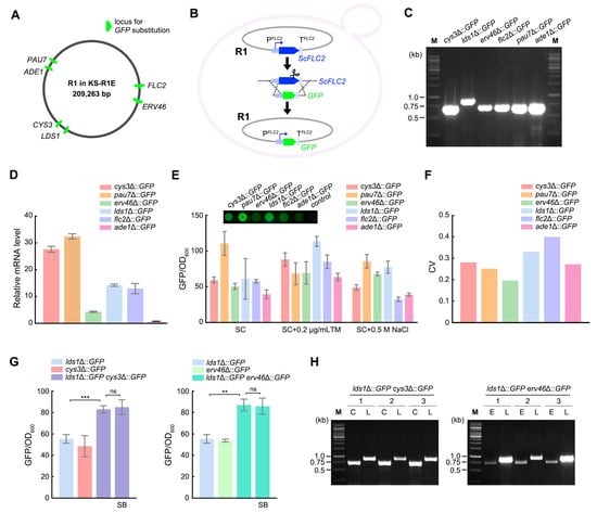
3.2. Characterization of Gene Loci on R1 Displaying Stable Transcriptional Activities
3.3. GFP Replacing R1 Genes at Different Loci Displayed Various Expression Levels
3.4. Substitution of R1 Genes by P. pastoris Disulfide Bond Formation Genes Improved the Expression of Heterologous Proteins
4. Discussion
Supplementary Materials
Author Contributions
Funding
Institutional Review Board Statement
Informed Consent Statement
Data Availability Statement
Conflicts of Interest
References
- Lane, M.M.; Morrissey, J.P. Kluyveromyces marxianus: A yeast emerging from its sister’s shadow. Fungal Biol. Rev. 2010, 24, 17–26. [Google Scholar] [CrossRef]
- Lertwattanasakul, N.; Kosaka, T.; Hosoyama, A.; Suzuki, Y.; Rodrussamee, N.; Matsutani, M.; Murata, M.; Fujimoto, N.; Suprayogi; Tsuchikane, K.; et al. Genetic basis of the highly efficient yeast Kluyveromyces marxianus: Complete genome sequence and transcriptome analyses. Biotechnol. Biofuels 2015, 8, 47. [Google Scholar] [CrossRef] [PubMed]
- Fonseca, G.G.; de Carvalho, N.M.; Gombert, A.K. Growth of the yeast Kluyveromyces marxianus CBS 6556 on different sugar combinations as sole carbon and energy source. Appl. Microbiol. Biotechnol. 2013, 97, 5055–5067. [Google Scholar] [CrossRef] [PubMed]
- Gombert, A.K.; Madeira, J.V., Jr.; Cerdan, M.E.; Gonzalez-Siso, M.I. Kluyveromyces marxianus as a host for heterologous protein synthesis. Appl. Microbiol. Biotechnol. 2016, 100, 6193–6208. [Google Scholar] [CrossRef]
- Yang, D.; Chen, L.; Duan, J.; Yu, Y.; Zhou, J.; Lu, H. Investigation of Kluyveromyces marxianus as a novel host for large-scale production of porcine parvovirus virus-like particles. Microb. Cell Fact. 2021, 20, 24. [Google Scholar] [CrossRef]
- Duan, J.; Yang, D.; Chen, L.; Yu, Y.; Zhou, J.; Lu, H. Efficient production of porcine circovirus virus-like particles using the nonconventional yeast Kluyveromyces marxianus. Appl. Microbiol. Biotechnol. 2019, 103, 833–842. [Google Scholar] [CrossRef]
- Tian, T.; Wu, X.; Wu, P.; Lu, X.; Wang, Q.; Lin, Y.; Liu, C.; Zhou, J.; Yu, Y.; Lu, H. High-level expression of leghemoglobin in Kluyveromyces marxianus by remodeling the heme metabolism pathway. Front. Bioeng. Biotechnol. 2023, 11, 1329016. [Google Scholar] [CrossRef]
- Wu, P.; Mo, W.; Tian, T.; Song, K.; Lyu, Y.; Ren, H.; Zhou, J.; Yu, Y.; Lu, H. Transfer of disulfide bond formation modules via yeast artificial chromosomes promotes the expression of heterologous proteins in Kluyveromyces marxianus. mLife 2024, 3, 129–142. [Google Scholar] [CrossRef]
- Pal, U.; Vij, S. Adaptive evolution of Kluyveromyces marxianus MTCC1389 for high ethanol tolerance. Biocatal. Agric. Biotechnol. 2022, 45, 102533. [Google Scholar] [CrossRef]
- Bae, J.H.; Kim, H.J.; Kim, M.J.; Sung, B.H.; Jeon, J.H.; Kim, H.S.; Jin, Y.S.; Kweon, D.H.; Sohn, J.H. Direct fermentation of Jerusalem artichoke tuber powder for production of l-lactic acid and d-lactic acid by metabolically engineered Kluyveromyces marxianus. J. Biotechnol. 2018, 266, 27–33. [Google Scholar] [CrossRef]
- Zhang, B.; Ren, L.; Zhao, Z.; Zhang, S.; Xu, D.; Zeng, X.; Li, F. High temperature xylitol production through simultaneous co-utilization of glucose and xylose by engineered Kluyveromyces marxianus. Biochem. Eng. J. 2021, 165, 107820. [Google Scholar] [CrossRef]
- Kim, T.Y.; Lee, S.W.; Oh, M.K. Biosynthesis of 2-phenylethanol from glucose with genetically engineered Kluyveromyces marxianus. Enzym. Microb. Technol. 2014, 61–62, 44–47. [Google Scholar] [CrossRef] [PubMed]
- Cheon, Y.; Kim, J.S.; Park, J.B.; Heo, P.; Lim, J.H.; Jung, G.Y.; Seo, J.H.; Park, J.H.; Koo, H.M.; Cho, K.M.; et al. A biosynthetic pathway for hexanoic acid production in Kluyveromyces marxianus. J. Biotechnol. 2014, 182–183, 30–36. [Google Scholar] [CrossRef] [PubMed]
- Lin, Y.J.; Chang, J.J.; Lin, H.Y.; Thia, C.; Kao, Y.Y.; Huang, C.C.; Li, W.H. Metabolic engineering a yeast to produce astaxanthin. Bioresour. Technol. 2017, 245, 899–905. [Google Scholar] [CrossRef]
- McTaggart, T.L.; Bever, D.; Bassett, S.; Da Silva, N.A. Synthesis of polyketides from low cost substrates by the thermotolerant yeast Kluyveromyces marxianus. Biotechnol. Bioeng. 2019, 116, 1721–1730. [Google Scholar] [CrossRef]
- Guneser, O.; Karagul-Yuceer, Y.; Wilkowska, A.; Kregiel, D. Volatile metabolites produced from agro-industrial wastes by Na-alginate entrapped Kluyveromyces marxianus. Braz. J. Microbiol. 2016, 47, 965–972. [Google Scholar] [CrossRef]
- Morrissey, J.P.; Etschmann, M.M.; Schrader, J.; de Billerbeck, G.M. Cell factory applications of the yeast Kluyveromyces marxianus for the biotechnological production of natural flavour and fragrance molecules. Yeast 2015, 32, 3–16. [Google Scholar] [CrossRef]
- Anandharaj, M.; Lin, Y.J.; Rani, R.P.; Nadendla, E.K.; Ho, M.C.; Huang, C.C.; Cheng, J.F.; Chang, J.J.; Li, W.H. Constructing a yeast to express the largest cellulosome complex on the cell surface. Proc. Natl. Acad. Sci. USA 2020, 117, 2385–2394. [Google Scholar] [CrossRef]
- Lang, X.; Besada-Lombana, P.B.; Li, M.; Da Silva, N.A.; Wheeldon, I. Developing a broad-range promoter set for metabolic engineering in the thermotolerant yeast Kluyveromyces marxianus. Metab. Eng. Commun. 2020, 11, e00145. [Google Scholar] [CrossRef]
- Rajkumar, A.S.; Varela, J.A.; Juergens, H.; Daran, J.-M.G.; Morrissey, J.P. Biological Parts for Kluyveromyces marxianus Synthetic Biology. Front. Bioeng. Biotechnol. 2019, 7, 97. [Google Scholar] [CrossRef]
- Wu, P.; Zhou, J.; Yu, Y.; Lu, H. Characterization of essential elements for improved episomal expressions in Kluyveromyces marxianus. Biotechnol. J. 2022, 17, e2100382. [Google Scholar] [CrossRef] [PubMed]
- Yang, C.; Hu, S.; Zhu, S.; Wang, D.; Gao, X.; Hong, J. Characterizing yeast promoters used in Kluyveromyces marxianus. World J. Microbiol. Biotechnol. 2015, 31, 1641–1646. [Google Scholar] [CrossRef] [PubMed]
- Shi, T.; Zhou, J.; Xue, A.; Lu, H.; He, Y.; Yu, Y. Characterization and modulation of endoplasmic reticulum stress response target genes in Kluyveromyces marxianus to improve secretory expressions of heterologous proteins. Biotechnol. Biofuels 2021, 14, 236. [Google Scholar] [CrossRef] [PubMed]
- Wu, X.L.; Li, B.Z.; Zhang, W.Z.; Song, K.; Qi, H.; Dai, J.B.; Yuan, Y.J. Genome-wide landscape of position effects on heterogeneous gene expression in Saccharomyces cerevisiae. Biotechnol. Biofuels 2017, 10, 189. [Google Scholar] [CrossRef] [PubMed]
- Zhou, J.; Zhu, P.; Hu, X.; Lu, H.; Yu, Y. Improved secretory expression of lignocellulolytic enzymes in Kluyveromyces marxianus by promoter and signal sequence engineering. Biotechnol. Biofuels 2018, 11, 235. [Google Scholar] [CrossRef]
- Ren, H.; Yin, A.; Wu, P.; Zhou, H.; Zhou, J.; Yu, Y.; Lu, H. Establishment of a Cre-loxP System Based on a Leaky LAC4 Promoter and an Unstable panARS Element in Kluyveromyces marxianus. Microorganisms 2022, 10, 1240. [Google Scholar] [CrossRef]
- Lyu, Y.; Song, K.; Zhou, J.; Chen, H.; Li, X.C.; Yu, Y.; Lu, H. Transferring functional chromosomes between intergeneric yeast generates monochromosomal hybrids with improved phenotypes and transcriptional responses. bioRxiv 2025. [Google Scholar] [CrossRef]
- Antunes, D.F.; de Souza Junior, C.G.; de Morais Junior, M.A. A simple and rapid method for lithium acetate-mediated transformation of Kluyveromyces marxianus cells. World J. Microbiol. Biotechnol. 2000, 16, 653–654. [Google Scholar] [CrossRef]
- Shao, Y.; Lu, N.; Wu, Z.; Cai, C.; Wang, S.; Zhang, L.L.; Zhou, F.; Xiao, S.; Liu, L.; Zeng, X.; et al. Creating a functional single-chromosome yeast. Nature 2018, 560, 331–335. [Google Scholar] [CrossRef]
- Lai, H.Y.; Yu, Y.H.; Jhou, Y.T.; Liao, C.W.; Leu, J.Y. Multiple intermolecular interactions facilitate rapid evolution of essential genes. Nat. Ecol. Evol. 2023, 7, 745–755. [Google Scholar] [CrossRef]
- Tegenfeldt, F.; Kuznetsov, D.; Manni, M.; Berkeley, M.; Zdobnov, E.M.; Kriventseva, E.V. OrthoDB and BUSCO update: Annotation of orthologs with wider sampling of genomes. Nucleic Acids Res. 2025, 53, D516–D522. [Google Scholar] [CrossRef] [PubMed]
- Sun, J.; Lu, F.; Luo, Y.; Bie, L.; Xu, L.; Wang, Y. OrthoVenn3: An integrated platform for exploring and visualizing orthologous data across genomes. Nucleic Acids Res. 2023, 51, W397–W403. [Google Scholar] [CrossRef] [PubMed]
- Bazzini, A.A.; Del Viso, F.; Moreno-Mateos, M.A.; Johnstone, T.G.; Vejnar, C.E.; Qin, Y.; Yao, J.; Khokha, M.K.; Giraldez, A.J. Codon identity regulates mRNA stability and translation efficiency during the maternal-to-zygotic transition. EMBO J. 2016, 35, 2087–2103. [Google Scholar] [CrossRef] [PubMed]
- Keene, J.D. RNA regulons: Coordination of post-transcriptional events. Nat. Rev. Genet. 2007, 8, 533–543. [Google Scholar] [CrossRef]
- Shen, X.X.; Opulente, D.A.; Kominek, J.; Zhou, X.; Steenwyk, J.L.; Buh, K.V.; Haase, M.A.B.; Wisecaver, J.H.; Wang, M.; Doering, D.T.; et al. Tempo and Mode of Genome Evolution in the Budding Yeast Subphylum. Cell 2018, 175, 1533–1545.e20. [Google Scholar] [CrossRef]
- Zhou, H.; Tian, T.; Liu, J.; Lu, H.; Yu, Y.; Wang, Y. Efficient and markerless gene integration with SlugCas9-HF in Kluyveromyces marxianus. Commun. Biol. 2024, 7, 797. [Google Scholar] [CrossRef]



Disclaimer/Publisher’s Note: The statements, opinions and data contained in all publications are solely those of the individual author(s) and contributor(s) and not of MDPI and/or the editor(s). MDPI and/or the editor(s) disclaim responsibility for any injury to people or property resulting from any ideas, methods, instructions or products referred to in the content. |
© 2025 by the authors. Licensee MDPI, Basel, Switzerland. This article is an open access article distributed under the terms and conditions of the Creative Commons Attribution (CC BY) license (https://creativecommons.org/licenses/by/4.0/).
Share and Cite
Lyu, Y.; Zhou, J.; Yu, Y.; Lu, H. Alien Chromosome Serves as a Novel Platform for Multiple Gene Expression in Kluyveromyces marxianus. Microorganisms 2025, 13, 509. https://doi.org/10.3390/microorganisms13030509
Lyu Y, Zhou J, Yu Y, Lu H. Alien Chromosome Serves as a Novel Platform for Multiple Gene Expression in Kluyveromyces marxianus. Microorganisms. 2025; 13(3):509. https://doi.org/10.3390/microorganisms13030509
Chicago/Turabian StyleLyu, Yilin, Jungang Zhou, Yao Yu, and Hong Lu. 2025. "Alien Chromosome Serves as a Novel Platform for Multiple Gene Expression in Kluyveromyces marxianus" Microorganisms 13, no. 3: 509. https://doi.org/10.3390/microorganisms13030509
APA StyleLyu, Y., Zhou, J., Yu, Y., & Lu, H. (2025). Alien Chromosome Serves as a Novel Platform for Multiple Gene Expression in Kluyveromyces marxianus. Microorganisms, 13(3), 509. https://doi.org/10.3390/microorganisms13030509

