The Alleviative Effects of Weizmannia coagulans CGMCC 9951 on the Reproductive Toxicity of Caenorhabditis elegans Induced by Polystyrene Microplastics
Abstract
1. Introduction
2. Materials and Methods
2.1. Exposure and Strains Maintenance
2.2. Establish a Reproductive Toxicity Model of Microplastics
2.2.1. Effect of Fluorescent Microspheres Accumulation of Different Doses of Microplastics in C. elegans
2.2.2. Effect of Body Length on Nematodes at Different Doses of Microplastics
2.2.3. Effect of Survival Rate on Nematodes at Different Doses of Microplastics
2.3. Effects of W. coagulans CGMCC 9951 Against Reproductive Toxicity of Microplastics
2.4. Effect of W. coagulans CGMCC 9951 on Oxidative Stress in Nematodes Exposed to Microplastics
2.5. Quantitative Real-Time PCR
2.6. Effects of W. coagulans CGMCC 9951 on Apoptosis and DNA Damage in Germ Cells
2.7. Statistical Analysis
3. Results
3.1. Establishment of a Reproductive Toxicity Model of Microplastics in C. elegans
3.2. W. coagulans CGMCC 9951 Treatment Affected the Reproductive Ability
3.2.1. Effect of W. coagulans on the Number of Offspring of Nematodes Exposed to Microplastics
3.2.2. Effect of W. coagulans on Germ Cell Apoptosis of Nematodes Exposed to Microplastics
3.2.3. Effect of W. coagulans on Gonad Area of Nematodes Exposed to Microplastics
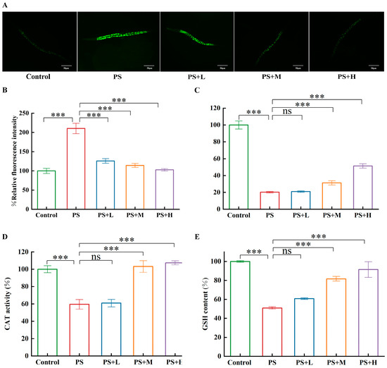
3.3. W. coagulans CGMCC 9951 Improves Antioxidant Capacity to Alleviate the Toxicity of Microplastics
3.4. Effects of W. coagulans CGMCC 9951 Treatment Against PS-MPs Toxicity in Inducing Germline Apoptosis and DNA Damage
3.4.1. Effects of W. coagulans Treatment on Expressions of Genes Governing Germline Apoptosis and DNA Damage in MP-Exposed Nematodes
3.4.2. Validation of Nematode Mutants
4. Discussion
5. Conclusions
Supplementary Materials
Author Contributions
Funding
Institutional Review Board Statement
Informed Consent Statement
Data Availability Statement
Conflicts of Interest
References
- Browne, M.A.; Crump, P.; Niven, S.J.; Teuten, E.; Tonkin, A.; Galloway, T.; Thompson, R. Accumulation of microplastic on shorelines worldwide: Sources and sinks. Environ. Sci. Technol. 2011, 45, 9175–9179. [Google Scholar] [CrossRef] [PubMed]
- Wright, S.L.; Kelly, F.J. Plastic and human health: A micro issue? Environ. Sci. Technol. 2017, 51, 6634–6647. [Google Scholar] [CrossRef] [PubMed]
- Eerkes-Medrano, D.; Thompson, R.C.; Aldridge, D.C. Microplastics in freshwater systems: A review of the emerging threats, identification of knowledge gaps and prioritisation of research needs. Water Res. 2015, 75, 63–82. [Google Scholar] [CrossRef] [PubMed]
- Hartmann, N.B.; Huffer, T.; Thompson, R.C.; Hassellov, M.; Verschoor, A.; Daugaard, A.E.; Rist, S.; Karlsson, T.; Brennholt, N.; Cole, M.; et al. Are we speaking the same language? Recommendations for a definition and categorization framework for plastic debris. Environ. Sci. Technol. 2019, 53, 1039–1047. [Google Scholar] [CrossRef] [PubMed]
- Rochman, C.M.; Browne, M.A.; Halpern, B.S.; Hentschel, B.T.; Hoh, E.; Karapanagioti, H.K.; Rios-Mendoza, L.M.; Takada, H.; Teh, S.; Thompson, R.C. Policy: Classify plastic waste as hazardous. Nature 2013, 494, 169–171. [Google Scholar] [CrossRef] [PubMed]
- Abbasi, S.; Turner, A. Human exposure to microplastics: A study in Iran. J. Hazard. Mater. 2021, 403, 123799. [Google Scholar] [CrossRef] [PubMed]
- Prata, J.C.; da Costa, J.P.; Lopes, I.; Duarte, A.C.; Rocha-Santos, T. Environmental exposure to microplastics: An overview on possible human health effects. Sci. Total Environ. 2020, 702, 134455. [Google Scholar] [CrossRef] [PubMed]
- Vethaak, A.D.; Legler, J. Microplastics and human health. Science 2021, 371, 672–674. [Google Scholar] [CrossRef] [PubMed]
- Zhang, L.; Jing, J.; Han, L.; Liu, Z.; Wang, J.; Zhang, W.; Gao, A. Melatonin and probiotics ameliorate nanoplastics-induced hematopoietic injury by modulating the gut microbiota-metabolism. Nano Res. 2022, 16, 2885–2894. [Google Scholar] [CrossRef] [PubMed]
- Zhang, Y.; Hou, B.; Liu, T.; Wu, Y.; Wang, Z. Probiotics improve polystyrene microplastics-induced male reproductive toxicity in mice by alleviating inflammatory response. Ecotoxicol. Environ. Saf. 2023, 263, 115248. [Google Scholar] [CrossRef] [PubMed]
- Gu, S.B.; Zhao, L.N.; Wu, Y.; Li, S.C.; Sun, J.R.; Huang, J.F.; Li, D.D. Potential probiotic attributes of a new strain of Bacillus coagulans CGMCC 9951 isolated from healthy piglet feces. World J. Microbiol. Biotechnol. 2015, 31, 851–863. [Google Scholar] [CrossRef] [PubMed]
- Bomko, T.V.; Nosalskaya, T.N.; Kabluchko, T.V.; Lisnyak, Y.V.; Martynov, A.V. Immunotropic aspect of the Bacillus coagulans probiotic action. J. Pharm. Pharmacol. 2017, 69, 1033–1040. [Google Scholar] [CrossRef] [PubMed]
- Lopetuso, L.R.; Scaldaferri, F.; Franceschi, F.; Gasbarrini, A. Bacillus clausii and gut homeostasis: State of the art and future perspectives. Expert. Rev. Gastroenterol. Hepatol. 2016, 10, 943–948. [Google Scholar] [CrossRef]
- Madempudi, R.S.; Neelamraju, J.; Ahire, J.J.; Gupta, S.K.; Shukla, V.K. Bacillus coagulans Unique IS2 in Constipation: A Double-Blind, Placebo-Controlled Study. Probiotics Antimicrob. Proteins 2020, 12, 335–342. [Google Scholar] [CrossRef] [PubMed]
- Zhai, S.; Gao, Y.; Jiang, Y.; Li, Y.; Fan, Q.; Tie, S.; Wu, Y.; Gu, S. Weizmannia coagulans BC99 affects valeric acid production via regulating gut microbiota to ameliorate inflammation and oxidative stress responses in Helicobacter pylori mice. J. Food Sci. 2024, 89, 9985–10002. [Google Scholar] [CrossRef] [PubMed]
- Leung, M.C.; Williams, P.L.; Benedetto, A.; Au, C.; Helmcke, K.J.; Aschner, M.; Meyer, J.N. Caenorhabditis elegans: An emerging model in biomedical and environmental toxicology. Toxicol. Sci. 2008, 106, 5–28. [Google Scholar] [CrossRef] [PubMed]
- Lenz, K.A.; Miller, T.R.; Ma, H. Anabaenopeptins and cyanopeptolins induce systemic toxicity effects in a model organism the nematode Caenorhabditis elegans. Chemosphere 2019, 214, 60–69. [Google Scholar] [CrossRef]
- Zhou, T.; Wu, J.; Hu, X.; Cao, Z.; Yang, B.; Li, Y.; Zhao, Y.; Ding, Y.; Liu, Y.; Xu, A. Microplastics released from disposable medical devices and their toxic responses in Caenorhabditis elegans. Environ. Res. 2023, 239, 117345. [Google Scholar] [CrossRef] [PubMed]
- Kang, Y.; Zheng, S.; Wan, T.; Wang, L.; Yang, Q.; Zhang, J. Nematode as a biomonitoring model for evaluating ecological risks of heavy metals in sediments from an urban river. Ecol. Indic. 2023, 147, 110013. [Google Scholar] [CrossRef]
- Brassea-Pérez, E.; Hernández-Camacho, C.J.; Labrada-Martagón, V.; Vázquez-Medina, J.P.; Gaxiola-Robles, R.; Zenteno-Savín, T. Oxidative stress induced by phthalates in mammals: State of the art and potential biomarkers. Environ. Res. 2022, 206, 112636. [Google Scholar] [CrossRef] [PubMed]
- De Marco, G.; Conti, G.O.; Giannetto, A.; Cappello, T.; Galati, M.; Iaria, C.; Pulvirenti, E.; Capparucci, F.; Mauceri, A.; Ferrante, M.; et al. Embryotoxicity of polystyrene microplastics in zebrafish Danio rerio. Environ. Res. 2022, 208, 112552. [Google Scholar] [CrossRef] [PubMed]
- Waits, A.; Chen, H.C.; Kuo, P.L.; Wang, C.W.; Huang, H.B.; Chang, W.H.; Shih, S.F.; Huang, P.C. Urinary phthalate metabolites are associated with biomarkers of DNA damage and lipid peroxidation in pregnant women—Tainan Birth Cohort Study (TBCS). Environ. Res. 2020, 188, 109863. [Google Scholar] [CrossRef] [PubMed]
- Zuri, G.; Karanasiou, A.; Lacorte, S. Human biomonitoring of microplastics and health implications: A review. Environ. Res. 2023, 237, 116966. [Google Scholar] [CrossRef] [PubMed]
- Hua, X.; Feng, X.; Hua, Y.; Wang, D. Paeoniflorin attenuates polystyrene nanoparticle-induced reduction in reproductive capacity and increase in germline apoptosis through suppressing DNA damage checkpoints in Caenorhabditis elegans. Sci. Total Environ. 2023, 871, 162189. [Google Scholar] [CrossRef] [PubMed]
- Gumienny, T.L.; Lambie, E.; Hartwieg, E.; Horvitz, H.R.; Hengartner, M.O. Genetic control of programmed cell death in the Caenorhabditis elegans hermaphrodite germline. Development 1999, 126, 1011–1022. [Google Scholar] [CrossRef] [PubMed]
- Wang, B.; Wang, Y.; Zhang, J.; Hu, C.; Jiang, J.; Li, Y.; Peng, Z. ROS-induced lipid peroxidation modulates cell death outcome: Mechanisms behind apoptosis, autophagy, and ferroptosis. Arch。 Toxicol. 2023, 97, 1439–1451. [Google Scholar] [CrossRef] [PubMed]
- Brenner, S. The genetics of Caenorhabditis elegans. Genetics 1974, 77, 71–94. [Google Scholar] [CrossRef] [PubMed]
- Jiang, W.; Yan, W.; Tan, Q.; Xiao, Y.; Shi, Y.; Lei, J.; Li, Z.; Hou, Y.; Liu, T.; Li, Y. The toxic differentiation of micro- and nanoplastics verified by gene-edited fluorescent Caenorhabditis elegans. Sci. Total Environ. 2023, 856, 159058. [Google Scholar] [CrossRef]
- Shang, X.; Lu, J.; Feng, C.; Ying, Y.; He, Y.; Fang, S.; Lin, Y.; Dahlgren, R.; Ju, J. Microplastic (1 and 5 μm) exposure disturbs lifespan and intestine function in the nematode Caenorhabditis elegans. Sci. Total Environ. 2020, 705, 135837. [Google Scholar] [CrossRef]
- Mueller, M.T.; Fueser, H.; Höss, S.; Traunspurger, W. Species-specific effects of long-term microplastic exposure on the population growth of nematodes, with a focus on microplastic ingestion. Ecol. Indic. 2020, 118, 106698. [Google Scholar] [CrossRef]
- Qu, M.; Chen, H.; Lai, H.; Liu, X.; Wang, D.; Zhang, X. Exposure to nanopolystyrene and its 4 chemically modified derivatives at predicted environmental concentrations causes differently regulatory mechanisms in nematode Caenorhabditis elegans. Chemosphere 2022, 305, 135498. [Google Scholar] [CrossRef] [PubMed]
- Schopfer, L.; Menzel, R.; Schnepf, U.; Ruess, L.; Marhan, S.; Brümmer, F.; Kandeler, E. Microplastics effects on reproduction and body length of the soil-dwelling nematode Caenorhabditis elegans. Front. Environ. Sci. 2020, 8, 41. [Google Scholar] [CrossRef]
- Qu, M.; Qiu, Y.; Lv, R.; Yue, Y.; Liu, R.; Yang, F.; Wang, D.; Li, Y. Exposure to MPA-capped CdTe quantum dots causes reproductive toxicity effects by affecting oogenesis in nematode Caenorhabditis elegans. Ecotoxicol. Environ. Saf. 2019, 173, 54–62. [Google Scholar] [CrossRef] [PubMed]
- Sun, L.; Liao, K.; Wang, D. Comparison of transgenerational reproductive toxicity induced by pristine and amino modified nanoplastics in Caenorhabditis elegans. Sci. Total Environ. 2020, 768, 144362. [Google Scholar] [CrossRef] [PubMed]
- Shao, Y.; Hua, X.; Li, Y.; Wang, D. Comparison of reproductive toxicity between pristine and aged polylactic acid microplastics in Caenorhabditis elegans. J. Hazard. Mater. 2024, 466, 133545. [Google Scholar] [CrossRef]
- Chen, H.; Yang, Y.; Wang, C.; Hua, X.; Li, H.; Xie, D.; Xiang, M.; Yu, Y. Reproductive toxicity of uv-photodegraded polystyrene microplastics induced by DNA damage-dependent cell apoptosis in Caenorhabditis elegans. Sci. Total Environ. 2022, 811, 152350. [Google Scholar] [CrossRef] [PubMed]
- Corsi, A.K.; Wightman, B.; Chalfie, M. A Transparent Window into Biology: A Primer on Caenorhabditis elegans. Genetics 2015, 200, 387–407. [Google Scholar] [CrossRef] [PubMed]
- Yu, Y.; Chen, H.; Hua, X.; Dang, Y.; Han, Y.; Yu, Z.; Chen, X.; Ding, P.; Li, H. Polystyrene microplastics (PS-MPs) toxicity induced oxidative stress and intestinal injury in nematode Caenorhabditis elegans. Sci. Total Environ. 2020, 726, 138679. [Google Scholar] [CrossRef] [PubMed]
- Ferrante, M.C.; Monnolo, A.; Del Piano, F.; Mattace Raso, G.; Meli, R. The pressing issue of micro- and nanoplastic contamination: Profiling the reproductive alterations mediated by oxidative stress. Antioxidants 2022, 11, 193. [Google Scholar] [CrossRef] [PubMed]
- Wang, J.; Yin, J.; Peng, D.; Zhang, X.; Shi, Z.; Li, W.; Shi, Y.; Sun, M.; Jiang, N.; Cheng, B.; et al. 4-Nitrophenol at environmentally relevant concentrations mediates reproductive toxicity in Caenorhabditis elegans via metabolic disorders-induced estrogen signaling pathway. J. Environ. Sci. 2025, 147, 244–258. [Google Scholar] [CrossRef] [PubMed]
- Zhou, D.; Yang, J.; Li, H.; Lu, Q.; Liu, Y.D.; Lin, K.F. Ecotoxicological evaluation of low-concentration bisphenol a exposure on the soil nematode Caenorhabditis elegans and intrinsic mechanisms of stress response in vivo. Environ. Toxicol Chem. 2016, 35, 2041–2047. [Google Scholar] [CrossRef]
- Kajal, S.; Thakur, S. Coexistence of microplastics and heavy metals in soil: Occurrence, transport, key interactions and effect on plants. Environ. Res. 2024, 262, 119960. [Google Scholar] [CrossRef] [PubMed]
- Song, X.; Li, C.; Qiu, Z.; Wang, C.; Zeng, Q. Ecotoxicological effects of polyethylene microplastics and lead (Pb) on the biomass, activity, and community diversity of soil microbes. Environ. Res. 2024, 252, 119012. [Google Scholar] [CrossRef] [PubMed]
- Scuto, M.; Rampulla, F.; Reali, G.M.; Spanò, S.M.; Trovato Salinaro, A.; Calabrese, V. Hormetic Nutrition and Redox Regulation in Gut-Brain Axis Disorders. Antioxidants 2024, 13, 484. [Google Scholar] [CrossRef]
- Scuto, M.; Majzúnová, M.; Torcitto, G.; Antonuzzo, S.; Rampulla, F.; Di Fatta, E.; Trovato Salinaro, A. Functional Food Nutrients, Redox Resilience Signaling and Neurosteroids for Brain Health. Int. J. Mol. Sci. 2024, 25, 12155. [Google Scholar] [CrossRef] [PubMed]
- Li, C.; Zhai, S.; Duan, M.; Cao, L.; Zhang, J.; Wang, Y.; Wu, Y.; Gu, S. Weizmannia coagulans BC99 Enhances Intestinal Barrier Function by Modulating Butyrate Formation to Alleviate Acute Alcohol Intoxication in Rats. Nutrients 2024, 16, 4142. [Google Scholar] [CrossRef] [PubMed]
- Gao, Y.; Li, C.; Li, J.; Duan, M.; Li, X.; Zhao, L.; Wu, Y.; Gu, S. Weizmannia coagulans BC99 alleviates hyperuricemia and oxidative stress via DAF-16/SKN-1 activation in Caenorhabditis elegan. Front. Microbiol. 2024, 15, 1498540. [Google Scholar] [CrossRef] [PubMed]
- Abbas, I.; Badran, G.; Verdin, A.; Ledoux, F.; Roumie, M.; Lo Guidice, J.M.; Courcot, D.; Garçon, G. In vitro evaluation of organic extractable matter from ambient PM2.5 using human bronchial epithelial BEAS-2B cells: Cytotoxicity, oxidative stress, pro-inflammatory response, genotoxicity, and cell cycle deregulation. Environ. Res. 2019, 171, 510–522. [Google Scholar] [CrossRef] [PubMed]
- Kosińska, K.; Szychowski, K.A. Current state of knowledge of triclosan (TCS)-dependent reactive oxygen species (ROS) production. Environ. Res. 2024, 250, 118532. [Google Scholar] [CrossRef] [PubMed]
- Siddeeg, A.; AlKehayez, N.M.; Abu-Hiamed, H.A.; Al-Sanea, E.A.; Al-Farga, A.M. Mode of action and determination of antioxidant activity in the dietary sources: An overview. Saudi J. Biol. Sci. 2021, 28, 1633–1644. [Google Scholar] [CrossRef] [PubMed]
- Yang, X.; Chen, J.; Liao, Z.; Xia, Z.; Huang, H.; Huang, J.; Chen, L.; Fang, X.; Gao, C.; Wang, J. Lactobacillus fermentum WC2020 increased the longevity of Caenorhabditis elegans via JNK-mediated antioxidant pathway. J. Food Sci. 2024, 89, 3713–3728. [Google Scholar] [CrossRef] [PubMed]
- Xie, M.; Lin, L.; Xu, P.; Zhou, W.; Zhao, C.; Ding, D.; Suo, A. Effects of microplastic fibers on Lates calcarifer juveniles: Accumulation, oxidative stress, intestine microbiome dysbiosis and histological damage. Ecol. Indic. 2021, 133, 108370. [Google Scholar] [CrossRef]
- Zhang, Y.; Xie, J.; Ouyang, Y.; Li, S.; Sun, Y.; Tan, W.; Ren, L.; Zhou, X. Adverse outcome pathways of PBDEs inducing male reproductive toxicity. Environ. Res. 2024, 240, 117598. [Google Scholar] [CrossRef] [PubMed]
- Guo, X.; Xin, Q.; Wei, P.; Hua, Y.; Zhang, Y.; Su, Z.; She, G.; Yuan, R. Antioxidant and anti-aging activities of Longan crude and purified polysaccharide (LP-A) in nematode Caenorhabditis elegans. Int. J. Biol. Macromol. 2024, 267, 131634. [Google Scholar] [CrossRef] [PubMed]
- Chen, Q.; Liu, Y.; Bi, L.; Jin, L.; Peng, R. Understanding the mechanistic roles of microplastics combined with heavy metals in regulating ferroptosis: Adding new paradigms regarding the links with diseases. Environ. Res. 2024, 242, 117732. [Google Scholar] [CrossRef] [PubMed]
- Liu, M.; Li, N.; Lu, X.; Shan, S.; Gao, X.; Cao, Y.; Lu, W. Sweet tea (Rubus Suavissmus S. Lee) polysaccharides promote the longevity of Caenorhabditis elegans through autophagy-dependent insulin and mitochondrial pathways. Int. J. Biol. Macromol. 2022, 207, 883–892. [Google Scholar] [CrossRef] [PubMed]
- Huang, J.; Liao, L.; Wang, G.; Du, Z.; Wu, Z. Reproductive toxicity of enrofloxacin in Caenorhabditis elegans involves oxidative stress-induced cell apoptosis. J. Environ. Sci. 2023, 127, 726–737. [Google Scholar] [CrossRef]
- Chen, B.; Cao, X.; Lu, H.; Wen, P.; Qi, X.; Chen, S.; Wu, L.; Li, C.; Xu, A.; Zhao, G. N-(3-oxo-acyl) homoserine lactone induced germ cell apoptosis and suppressed the over-activated RAS/MAPK tumorigenesis via mitochondrial-dependent ROS in C. elegans. Apoptosis 2018, 23, 626–640. [Google Scholar] [CrossRef] [PubMed]
- Lettre, G.; Hengartner, M.O. Developmental apoptosis in C. elegans: A complex cednario. Nat. Rev. Mol. Cell Biol. 2006, 7, 97–108. [Google Scholar] [CrossRef]
- Yu, C.; Xu, Y.; Wei, Y.; Guo, Y.; Wang, Y.; Song, P.; Yu, J. Gut microbiota and liver metabolomics reveal the potential mechanism of Lactobacillus rhamnosus GG modulating the liver toxicity caused by polystyrene microplastics in mice. Environ. Sci. Pollut. Res. Int. 2024, 31, 6527–6542. [Google Scholar] [CrossRef] [PubMed]
- Chen, Q.; Kong, Q.; Tian, P.; He, Y.; Zhao, J.; Zhang, H.; Wang, G.; Chen, W. Lactic acid bacteria alleviate di-(2-ethylhexyl) phthalate-induced liver and testis toxicity via their bio-binding capacity, antioxidant capacity and regulation of the gut microbiota. Environ. Pollut. 2022, 305, 119197. [Google Scholar] [CrossRef] [PubMed]








Disclaimer/Publisher’s Note: The statements, opinions and data contained in all publications are solely those of the individual author(s) and contributor(s) and not of MDPI and/or the editor(s). MDPI and/or the editor(s) disclaim responsibility for any injury to people or property resulting from any ideas, methods, instructions or products referred to in the content. |
© 2025 by the authors. Licensee MDPI, Basel, Switzerland. This article is an open access article distributed under the terms and conditions of the Creative Commons Attribution (CC BY) license (https://creativecommons.org/licenses/by/4.0/).
Share and Cite
Li, C.; Zhao, L.; Fan, J.; Qi, W.; Li, X.; Li, Y.; Tian, P.; Wu, Y.; Gu, S. The Alleviative Effects of Weizmannia coagulans CGMCC 9951 on the Reproductive Toxicity of Caenorhabditis elegans Induced by Polystyrene Microplastics. Microorganisms 2025, 13, 497. https://doi.org/10.3390/microorganisms13030497
Li C, Zhao L, Fan J, Qi W, Li X, Li Y, Tian P, Wu Y, Gu S. The Alleviative Effects of Weizmannia coagulans CGMCC 9951 on the Reproductive Toxicity of Caenorhabditis elegans Induced by Polystyrene Microplastics. Microorganisms. 2025; 13(3):497. https://doi.org/10.3390/microorganisms13030497
Chicago/Turabian StyleLi, Chengmei, Lina Zhao, Jiajia Fan, Wentong Qi, Xuan Li, Yuwan Li, Pingping Tian, Ying Wu, and Shaobin Gu. 2025. "The Alleviative Effects of Weizmannia coagulans CGMCC 9951 on the Reproductive Toxicity of Caenorhabditis elegans Induced by Polystyrene Microplastics" Microorganisms 13, no. 3: 497. https://doi.org/10.3390/microorganisms13030497
APA StyleLi, C., Zhao, L., Fan, J., Qi, W., Li, X., Li, Y., Tian, P., Wu, Y., & Gu, S. (2025). The Alleviative Effects of Weizmannia coagulans CGMCC 9951 on the Reproductive Toxicity of Caenorhabditis elegans Induced by Polystyrene Microplastics. Microorganisms, 13(3), 497. https://doi.org/10.3390/microorganisms13030497

