Abstract
The Fusarium species is an important plant pathogen that can cause plant diseases in grassland, leading to the degradation of grassland quality. However, the morphology of Fusarium is greatly affected by environmental factors, which makes it difficult to identify its species. In addition, the pathogenic ability of different Fusarium species in plants has not been fully studied. In this study, Fusarium isolates were obtained from grassland herbaceous plants via tissue separation. Through morphological means and based on ITS, RPB2, and TEF-1 gene sequences, we compared and constructed polygenic phylogenetic trees to classify and identify the Fusarium species. In addition, the pathogenicity of different Fusarium species was also analyzed. The results showed that a total of 24 Fusarium strains were successfully isolated from grassland, from which ten species were identified: F. flagelliforme, F. longifundum, F. clavum, F. scirpi, F. ipomoeae, F. oxysporum, etc. and were included in four complexes: Fusarium incarnatum-equiseti species complex (FIESC), Fusarium oxysporum species complex (FOSC), Fusarium tricinctum species complex (FTSC), and Fusarium sambucinum species complex (FSAMSC). Pathogenicity tests demonstrated that except for F. ipomoeae QJ5211, F. sambucinum QJ203, and F. acuminatum QJ1662, other Fusarium species had different degrees of pathogenic ability. This is the first study that discusses the effect of Fusarium on grassland disease control in this area. This study further provides clear pathogen information for the prevention and control of grassland diseases.
1. Introduction
Grasslands are an important part of the ecosystem and play an important role in protecting biodiversity [1,2,3]. However, grasslands are susceptible to fungal pathogens, among which Fusarium is a significant plant pathogen that can cause the slow rotting of leaves and roots in grasslands [4]. Fusarium often causes diseases on a number of Poaceae plants including rice, maize, wheat, barley, wild oat (Avena fatua L.), perennial ryegrass (Lolium perenne L.), etc., which can cause significant losses. Previous studies have found that F. solani, F. oxysporum, and F. nivale can lead to Fusarium wilt disease of perennial ryegrass [5,6,7]. In another study, Zhu found that F. avenaceum, F. proliferatum, and F. chlamydosporum can cause diseases in wild oat [8]. These Fusarium fungi are capable of destroying plant growth in different ways. On the one hand, Fusarium is capable of destroying the vascular system, which is crucial for the transport of water and minerals, thereby affecting the photosynthesis of the plant. In addition, Fusarium also produces mycotoxins that can destroy the cell cycle distribution, leading to mitochondrial dysfunction and inducing apoptosis, which ultimately leads to plant death [5,6]. These grasslands have good nutrition and can be used as feed for animals, especially wild oat and perennial ryegrass; therefore, it is particularly important to control herbal plant diseases in grasslands.
Fusarium is not merely a regional hazardous plant pathogen, but also poses significant harm to the international community and the economy, especially to some important economic crops. However, in the Fusarium genus, F. oxysporum has a strong pathogenic ability; it is a filamentous fungus of a facultative parasitic that can infect both plants and survive in the soil, colonizes the vascular system, and destroys the water-conducting xylem vessels, leading to plant wilt and death [9,10,11,12]. Furthermore, in the process of infection, F. oxysporum can induce a variety of virulence factors to destroy the host cells [13]. In addition, F. oxysporum can release a variety of toxins and cause the host plant to be pathogenic, thus leading to plant death [7,14] (e.g., banana blight caused by F. oxysporum f. sp. cubense (Foc) [15,16,17]; when the banana is infected by Fusarium, the plant xylem is damaged, causing the banana plant to die). Moreover, many studies have reported that F. oxysporum is also able to cause potato blight [18,19], pea blight [20], and chilli wilt. It is thus clear that F. oxysporum has a significant impact on many plants and crops, affecting the yield and quality. Moreover, F. oxysporum also affects human health, which was previously isolated from clinical practice by Debourgogne et al., who found that it could infect people’s skin, nails, eyes, and lungs, and that severe infection could even cause human death [21,22,23,24]. However, F. graminearum, F. culmorum, F. pseudograminearum, F. avenaceum, F. equiseti, and F. poe play an important role in cereal-like cash crops. Among them, F. graminae is the dominant pathogen that causes wheat crops to be infected with head blight. It can infect multiple parts of the host plant to cause plant disease, and three major global crops are especially sensitive to it: wheat, corn, and rice [25,26,27]. It is evident that Fusarium diseases are a serious threat to the yield and quality of crops. Therefore, understanding the characteristics and taxonomic status of the Fusarium species is important for the control of plant disease and human health.
The identification of the Fusarium species is mainly based on morphological characteristics [28]; however, because the morphology of Fusarium is highly affected by environmental factors, the classification framework of Fusarium has undergone major changes. Moreover, many Fusarium species are very similar in morphological characteristics, which makes them difficult to distinguish. With the development of molecular biology, it has become common to perform phylogenetic analyses combining genetic fragments of fungi to determine the taxonomic status of Fusarium. Current studies have reported many Fusarium complex species such as the F. fujikuroi species complex (FFSC), F. incarnatum-equiseti species complex (FIESC), F. tricinctum species complex (FTSC), F. oxysporum species complex (FOSC), and F. sambucinum species complex (FSAMSC) [28]. The classification of Fusarium complex species is difficult to undertake when only using an internal transcriptional spacer (ITS), therefore, it is crucial to combine multiple gene fragments to classify Fusarium.
Clarifying the taxonomic status and pathogenic potential of pathogens is the key to the effective prevention and control of plant diseases. In this study, we collected the leaves of symptomatic plants, obtained Fusarium by the tissue isolation method, used morphology combined with molecular biology to determine the taxonomic status of Fusarium species, and explored the pathogenicity of Fusarium. The results of the study can provide theoretical basis for the prevention and control of grassland diseases.
2. Materials and Methods
2.1. Isolation and Culture Conditions
A total of 269 grassland disease samples were collected in Qiaojia County (26°32′ N~27°25′ N, 102°52′ E~103°26′ E), Zhaotong City, Yunnan Province. Samples of diseased leaves were returned to the laboratory to isolate the fungi according to the tissue isolation method in [29] as follows. Leaves with disease were cleaned with sterile water, the moisture was absorbed with sterile filter paper, and a junction between the diseased tissue and healthy tissue was cut into a size measuring 0.5 cm × 0.5 cm. These were then disinfected with 75% (v/v) ethanol for 30 s, rinsed with sterile distilled water 3 times, dried with sterilized filter paper, and placed on potato dextrose agar (PDA) plates at 28 °C in the dark for 3–5 days.
2.2. Morphological Characteristics of Fusarium
After incubation in the dark on PDA plates for 7 days, the growth rates of all isolates was determined, and characteristics such as colony morphology, color, and shape were recorded [30]. A drop of sterile water was dropped onto the slide, and the cultures were taken from the surface of the pure cultured colonies and placed onto temporary glass slides under an optical microscope (ZEISS Axiocam ERc 5s, ZEISS, Oberkochen, Germany). The morphological characteristics of the mycelia were recorded. The shape, color, and size of the chlamydospore, sporulation cells, macroconidia, microconidia, and the spore size, among others, were measured, which included at least 30 data measurements for each strain.
2.3. DNA Extraction and Sequencing
Isolates were cultured on PDA plates at 28 °C for seven days. Mycelia were collected with a sterile inoculation shovel using the TSINGKE Plant DNA Extraction Kit (TSINGKE, Beijing, China) (Universal Type), and genomic DNA was extracted as well as three loci including ITS, TEF-1, and RPB2. The primers ITS5(GGAAGTAAAAGTCGTAACAAGG)/ITS4 (TCCTCCGCTTATTGATATGC) [31], EF1-728F(CATCGAGAAGTTCGAGAAGG)/EF4-986R (TACTTGAAGGAACCCTTACC) [32], and RPB2-6F (TGGGGYATGGTNTGYCCYGC) [33]/RPB2-7.1R (CCCATRGCYTGYTTMCCCATDGC) [34] were used to amplify the partial rDNA-ITS, TEF-1, and RPB2 genes, respectively. The PCR thermal cycle program for ITS, TEF-1, and RPB2 amplification was as follows: initial denaturation at 95 °C for 5 min, followed by 40 cycles of denaturation at 95 °C for 30 s, annealing at 54 °C for 30 s, elongation at 72 °C for 1 min, and a final extension at 72 °C for 10 min. Purification and sequencing of the PCR amplicons were undertaken by Tsingke (Beijing, China).
2.4. Phylogenetic Analysis
The obtained gene fragments were subjected to BLAST alignment analysis in NCBI (https://blast.ncbi.nlm.nih.gov/Blast.cgi, 24 September 2024) to find the closest related species and to refer its strain number to that found in other relevant studies. Nectria eustromatica (CBS 121896) and Nectria mariae (CBS 125294) were used as the outgroups [35]. In building the txt text, spping was performed using AliView software (AliView 1.28) to output the fasta format [36], while splicing was carried out with the Mesquite software (Mesquite 2.73) to output the fas format [37]. Two methods were used in the phylogenetic analyses: maximum likelihood (ML) and maximum parsimony (MP). Bootstrap replications were 5000; the model was based on the maximum composite likelihood. The maximum likelihood (ML) phylogenetic tree was constructed with raxmlGUI-2.0.0-beta [38] while the maximum parsimony (MP) phylogenetic tree was constructed with PAUPv4.0b10 software [39]. The maximum value was set to 5000, and bootstrap nreps was set to 1000. ML and MP analyses were performed through a heuristic search with MEGA11 [40]. The results were then processed through the FigTree 1.4 video speech tool [41]. The basic information of Fusarium used for phylogenetic analysis is shown in Supplementary Table S1.
2.5. Pathogenicity Tests
Fresh leaves of nine species of healthy disease-free plants were collected from Qiaojia County, Zhaotong City, Yunnan Province, China, for pathogenicity analysis: Bromus japonicus Thunb., Capillipedium parviflorum R., Setaria viridis L., Themeda triandra Forssk., Heteropogon contortus L., Avena fatua L., Neotrinia splendens Trin., Brachypodium sylvaticum Huds., and Bothriochloa pertusa L.
Before the pathogenicity tests with Fusarium, the Fusarium isolates were inoculated on fresh PDA medium in an incubator at 28 °C in dark conditions for 5–7 days. The fungi cakes were extracted with a 5 mm sterile punch, and a conidial suspension was subsequently prepared (1 × 106 conidia/mL). Healthy and intact leaves were removed along the leaf sheaths for inoculation in vitro. Wounded and unwounded leaves were treated as follows. (i) Wounded leaves: The epidermal tissue of healthy plant was gently punctured with a sterile needle; the leaf wounds were inoculated with fungi cake and a conidial suspension of 5 μL, respectively. The damaged leaves were inoculated with cake lacking mycelium and sterile water as the controls, respectively. (ii) Unwounded leaves: The leaves were inoculated with fungi cake and a conidial suspension of 5 μL, respectively. Undamaged healthy leaves were inoculated with cake lacking mycelium and sterile water as the controls, respectively. Then, sterile wet cotton masses were placed on the side of the plant tissue for moisturizing and subsequently incubated for 24 h in a climate chamber of 25~28 °C under the condition of alternating light and dark for 12 h. Three leaves were placed onto each sterile Petri dish, and each treatment was performed in triplicate. Disease severity was measured 5 d after inoculation [42,43,44].
3. Results
3.1. Isolation and Identification of Fusarium Isolates
In 2022, a total of 24 Fusarium strains were isolated in 269 disease specimens in Qiaojia County, Yunnan Province. According to their morphological characteristics, the 24 studied isolates were divided into 10 morphological groups. The conidia of all Fusarium isolates were on PDA medium (Supplementary Table S2). For F. sambucinum, the colony was white, round, radial, and later secreted a pink and purple material (Supplementary Figure S1A,B). The chlamydospore was either single or serial (Supplementary Figure S1C). Macroconidia were sickle-shaped, slender, and curved, most of which consisted of three compartments, 17.3–31.1 µm × 3.5–4.8 µm (Supplementary Figure S1F). For F. meridionale, the colony was white to pink. Macroconidia were sickle- or rod-shaped, extending from the middle to both ends, gradually becoming pointed, 12.5–48.4 µm × 2.3–4.7 µm; microconidia were oval or near-oval, 3.6–9.4 µm × 2.2–3.1 µm (Supplementary Figure S2). For F. avenaceum, the colony was pink. Macroconidia were sickle-shaped, uniformly bent from the middle to both ends, 17.5–62.2 µm × 2.5–3.3 µm, while microconidia were kidney-shaped, cylindrical-shaped, or ovoid, 5.8–20.2 µm × 2.2–3.1 µm (Supplementary Figure S3). For F. ipomoeae, the colony was white. Conidia were sickle-shaped, 28.9–48.1 μm × 3.6–4.8 µm (Supplementary Figure S4). For F. oxysporum, the colony was purple. Conidia were slightly falcate-to-almost straight, oviform, or oval, 3.8–31.4 µm × 1.9–4.1 µm (Supplementary Figure S5). For F. acuminatum, the colony was pink, and the central surface of the colony in the late growth period was yellow. Conidia were slightly falcate-to-almost, oval, or nearly elliptic, 8.2–35.4 µm × 2.6–4.1 µm (Supplementary Figure S6). For F. longifundum, the colony gas hyphae were more developed, initially white villous and gradually produced a yellow material. Macroconidia were transparent scyshaped, straight, or shoot curved, apical cell microcurved, papillary, basal cell microcurved, foot-shaped, 33.3–56.6 μm × 3.1–4.6 μm; microconidia were kidney, crescent, or sickle, 9.6–18.0 μm × 1.9–3.1 μm (Supplementary Figure S7). For F. clavum, the colony was white to yellow. The conidiophore was lateral or terminal, having a single vial stem or co-vial stem, with branching. Macroconidia were straight, sickle-shaped, 19.1–44.1 µm × 3.1–5.9 µm, while microconidia were oval or nearly cylindrical, 6.8–15.6 µm × 2.5–4.1 µm (Supplementary Figure S8). For F. sambucinum, the colony was white. Chlamydospores were spherical to ellipsoid. Conidiogenous cells had a single vial stem or compound vial stem with tree branches. Macroconidia were transparent scyshaped, straight, or curved, apical cells were microcurved, 15.9–37.5 µm × 2.8–3.7 µm, while the microconidia were oval, crescent, or cylindrical in shape, 5.9–16.5 µm × 2.5–3.1 µm (Supplementary Figure S9). For F. scirpi, the colony was creamy white, and the mycelium flocculent. The chlamydospore was single or serial, colorless to brown. The macroconidia falciform was slightly straight in the middle, and curved at both ends, 3.0–4.7 µm × 29.3–53.3 µm, while the microconidia were ovate to nearly oval, 2.9–3.3 µm × 5.6–20.3 µm (Supplementary Figure S10).
In this study, the morphological characteristics of Fusarium were basically consistent with those reported [6,8,28,45,46,47,48]. However, compared to other Fusarium species, research on F. flagelliforme, F. longifundum, and F. scirpi is limited. Therefore, the discovery of Fusarium is conducive to expanding the library of fungal resources and laying the foundation for Fusarium related research.
3.2. Multigene Phylogenetic Analysis
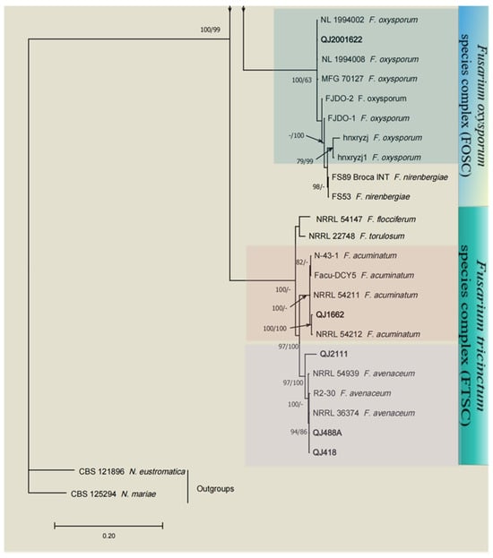
A total of 24 Fusarium strains were successfully isolated from the leaves of diseased herbs, and to investigate the taxonomic status of these isolates, we conducted a multilocus analysis of the ITS, TEF-1, and RPB2 sequences to infer their relatedness among the Fusarium strains. The total Fusarium species phylogeny included 106 sequences including two outgroup sequences of N. eustromatica (CBS 121896) and N. mariae (CBS 125294). In the multilocus phylogenetic analysis, the tree showed that 24 strains of Fusarium were assigned to four Fusarium complex species: the F. incarnatum-equiseti species complex (FIESC), F. sambucinum species complex (FSAMSC), F. oxysporum species complex (FOSC), and F. tricinctum species complex (FTSC). These four Fusarium complex species were analyzed in combination with their morphological characteristics, and these isolates were identified in five species in FIESC (F. flagelliforme, F. longifundum, F. clavum, F. scirpi and F. ipomoeae) (Figure 1), two species in FSAMSC (F. sambucinum and F. meridionale) (Figure 2), one species in FOSC (F. oxysporum) (Figure 3), and two species in FTSC (F. acuminatum and F. avenaceum) (Figure 3). The most abundant of the above four species was FIESC.

Figure 1.
Maximum likelihood (ML) phylogenetic analysis based on the DNA sequence data from the ITS, TEF-1, and RPB2 loci of Fusarium spp. From the Fusarium incarnatum-equiseti species complex (FIESC). Support values at the nodes represent the ML and MP bootstrap percentages, with values greater than or equal to 70% and 50% shown at the nodes. Numbers in the nodes represent the support in bootstrap analyses (1000 replications). Different background colors represent different Fusarium species. The arrows at the top and bottom of the figure indicate connections to the figure below, and the slanted arrows in the center indicate he values of ML and MP from left to right, respectively. Fusarium isolates used for the study are indicated in bold. The tree was rooted in two outgroup sequences of N. eustromatica and N. mariae.
Figure 2.
Maximum likelihood (ML) phylogenetic analysis based on the DNA sequence data from the ITS, TEF-1, and RPB2 loci of Fusarium spp. From the Fusarium sambucinum species complex (FSAMSC). Support values at the nodes represent the ML and MP bootstrap percentages, with values greater than or equal to 70% and 50% shown at the nodes. Numbers in the nodes represent the support in bootstrap analyses (1000 replications). Different background colors represent different Fusarium species. The arrows at the top and bottom of the figure indicate connections to the figure below. Fusarium isolates used for the study are indicated in bold. The tree was rooted in two outgroup sequences of N. eustromatica and N. mariae.
Figure 3.
Maximum likelihood (ML) phylogenetic analysis based on the DNA sequence data from the ITS, TEF-1, and RPB2 loci of Fusarium spp. From the Fusarium oxysporum species complex (FOSC) and Fusarium tricinctum species complex (FTSC). Support values at the nodes represent the ML and MP bootstrap percentages, with values greater than or equal to 70% and 50% shown at the nodes. Numbers in the nodes represent the support in bootstrap analyses (1000 replications). Different background colors represent different Fusarium species. The arrows at the top and bottom of the figure indicate connections to the figure below, and the slanted arrows in the center indicate he values of ML and MP from left to right, respectively. Fusarium isolates used for the study are indicated in bold. The tree was rooted in two outgroup sequences of N. eustromatica and N. mariae.
3.3. Pathogenicity of Fusarium Isolates
In order to explore the pathogenicity of Fusarium isolates to grassland plants, the pathogenicity of isolates was explored according to the results of the phylogenetic analysis. The pathogenicity of Fusarium isolates is shown in Supplementary Table S3.
The results of the pathogenicity experiments showed that most of the strains showed different degrees of symptoms after 5 days of inoculation, except for F. ipomoeae QJ5211, F. sambucinum QJ203, and F. acuminatum QJ1662, which were not pathogenic. In FTSC, except for F. acuminatum, which did not have a pathogenic ability to Neotrinia splendens Trin. (Figure 4B), F. avenaceum had strong pathogenicity against two different hosts, Avena fatua L. and Brachypodium sylvaticum Huds., after 5 days of the inoculation of the in vitro leaves; the experimental group had symptoms in both the wounded and unwounded leaves, while the control group had no symptoms. Moreover, the leaves wilted in the inoculated group 5 days later, where the pathogenicity of these two Fusarium species was 100% (Figure 4A,C,D).
Figure 4.
Symptoms of the leaves at 5 days after inoculation of the Fusarium tricinctum species complex (FTSC). (A) Pathogenicity of F. avenaceum QJ418 to Avena fatua L. (B) Pathogenicity of F. acuminatum QJ1662 to Neotrinia splendens Trin. (C) Pathogenicity of F. avenaceum QJ2111 to Brachypodium sylvaticum Huds. (D) Pathogenicity of F. avenaceum QJ488A to Avena fatua L. (a) Wound, inoculation fungi cake. (b) No wound, inoculation fungi cake. (c) Wound, without fungi cake. (d) No wound, without fungi cake. (e) Wound, inoculation conidial suspension. (f) No wound, inoculation conidial suspension. (g) Wound, inoculation sterile water. (h) No wound, inoculation sterile water.
In FSAMSC, except for F. sambucinum QJ203, which was not pathogenic to Bothriochloa pertusa L., the other five isolates were pathogenic, and the inoculated control leaves showed no symptoms. No symptoms were observed in the inoculated control leaves (Figure 5). The pathogenicity of F. sambucinum to Avena fatua L. was 10–60% (Figure 5C,D; Supplementary Table S3), while the pathogenicity of F. meridionale to Setaria viridis L. was 33.3–88.9% (Figure 5B; Supplementary Table S3). The pathogenicity of F. meridionale to Capillipedium parviflorum R. was 50–100% (Figure 5A,F; Supplementary Table S3). In FOSC, after inoculation with the F. oxysporum fungi cake, the leaves showed symptoms including a yellowish brown color and leaf discoloration whereas the control group (CK) remained asymptomatic (Figure 5G).
Figure 5.
Symptoms of the leaves at 5 days after inoculation of the Fusarium sambucinum species complex (FSAMSC) and Fusarium oxysporum species complex (FOSC). (A–F) The pathogenicity of FSAMSC. (A) Pathogenicity of F. meridionale QJ2092 to Capillipedium parviflorum R. (B) Pathogenicity of F. meridionale QJ2081 to Setaria viridis L. (C) Pathogenicity of F. sambucinum QJ20911 to Avena fatua L. (D) Pathogenicity of F. sambucinum QJ20911A to Avena fatua L. (E) Pathogenicity of F. sambucinum QJ203 to Bothriochloa pertusa L. (F) Pathogenicity of F. meridionale QJ2092A to Capillipedium parviflorum R. (G) Pathogenicity of F. oxysporum QJ2001622 from FOSC to Avena fatua L. (a) Wound, inoculation fungi cake. (b) No wound, inoculation fungi cake. (c) Wound, without fungi cake. (d) No wound, without fungi cake. (e) Wound, inoculation conidial suspension. (f) No wound, inoculation conidial suspension. (g) Wound, inoculation sterile water. (h) No wound, inoculation sterile water.
In FIESC, except for F. ipomoeae QJ5211, which is not pathogenic to Heteropogon contortus L. (Figure 6I), the other 12 isolates had a pathogenic ability. No symptoms were observed in the inoculated control leaves (Figure 6). F. clavum was inoculated with Themeda triandra Forssk. Five days later, except for the uninjured conidial suspension treatment group, the leaves of the other treatment groups were light yellow-brown, and none of the control groups had any disease (Figure 6A,B). The pathogenicity of F. clavum to Themeda triandra Forssk. was 10–50% (Supplementary Table S3). After inoculation with F. scirpi, the leaves showed dark brown symptoms (Figure 6C). The pathogenicity of F. scirpi to Capillipedium parviflorum R. was 33.3–100% (Supplementary Table S3). F. flagelliforme had a strong pathogenic ability and could cause symptoms in the leaves of Bromus japonicus Thunb., Capillipedium parviflorum R., and Avena fatua L., with the strongest pathogenicity reaching 100% (Figure 6D–F; Supplementary Table S3). After treatment with F. ipomoeae, the leaves of Setaria viridis L. showed symptoms, with brown in the middle and yellow edges (Figure 6G,H), and its pathogenicity was 50–100% (Supplementary Table S3). The pathogenicity of F. longifundum to Avena fatua L. and Setaria viridis L. was 77.8–100% and 10–90%, respectively (Figure 6K–M; Supplementary Table S3).
Figure 6.
Symptoms of the leaves at 5 days after inoculation of the Fusarium incarnatum-equiseti species complex (FIESC). (A) Pathogenicity of F. clavum QJ1722 to Themeda triandra Forssk. (B) Pathogenicity of F. clavum QJ1722A to Themeda triandra Forssk. (C) Pathogenicity of F. scirpi QJ188 to Capillipedium parviflorum R. (D) Pathogenicity of F. flagelliforme QJ18122 to Bromus japonicus Thunb. (E) Pathogenicity of F. flagelliforme QJ16632 to Avena fatua L. (F) Pathogenicity of F. flagelliforme QJ2093 to Capillipedium parviflorum R. (G) Pathogenicity of F. ipomoeae QJ5111 to Setaria viridis L. (H) Pathogenicity of F. ipomoeae QJ5111A to Setaria viridis L. (I) Pathogenicity of F. ipomoeae QJ5211 to Heteropogon contortus L. (J) Pathogenicity of F. ipomoeae QJ5211A to Heteropogon contortus L. (K) Pathogenicity of F. longifundum QJ513112 to Avena fatua L. (L) Pathogenicity of F. longifundum QJ5112 to Setaria viridis L. (M) Pathogenicity of F. longifundum QJ51112 to Setaria viridis L. (a) Wound, inoculation fungi cake. (b) No wound, inoculation fungi cake. (c) Wound, without fungi cake. (d) No wound, without fungi cake. (e) Wound, inoculation conidial suspension. (f) No wound, inoculation conidial suspension. (g) Wound, inoculation sterile water. (h) No wound, inoculation sterile water.
4. Discussion
In this study, a total of 24 Fusarium strains were isolated from grasslands including four Fusarium complex species, FIESC (F. flagelliforme, F. longifundum, F. clavum, F. scirpi and F. ipomoeae), FOSC, FTSC (F. acuminatum, and F. avenaceum), and FSAMSC (F. sambucinum and F. meridionale) via a multiphylogenetic analysis of the ITS, TEF1, and RPB2 loci. The Fusarium species have some morphological features of their own; because of the influence of multiple factors such as the environment and host, species identification needs to be performed via macroscopic and microscopic analyses [49,50]. Since most Fusarium species rarely form sexual periods on a common medium, their morphology is usually classified by macroconidia, microconidia, chlamydospores, etc., in the asexual period. Molecular identification has high specificity and sensitivity, and it accelerates the detection of plant pathogens. Currently, many genes have been used in the identification of Fusarium species using the PCR amplification of DNA, and the frequently used gene loci include tubulin (TUB), ITS, TEF-1, calmodulin (CAM), RPB2, etc. [51,52]. Previously, the molecular identification of Fusarium mainly relied on the phylogenetic analysis of a single locus (ITS or TEF-1) [53]. However, with the combined use of several marker genes and sequencing platforms, the knowledge of Fusarium taxa has increased [54].
Fusarium will not only cause the wilt and decay of plant roots, stems, and leaves, resulting in crop reduction, grassland area reduction, and quality decline, but also produces some secondary metabolites and mycotoxins. Many species have been reported in Fusarium toxins such as trichothecenes (TSs), searalenonethe, butenolide, moniliformin, deoxynivalenol, fumonisins, deoxynivalenol (DON) [55], nivalenol, the estrogenic mycotoxin zearalenone (ZEA) [56], fumonisin (FB), alternata toxin (AAL), etc. [57,58]. TS is a sesquiterpene compound composed of multiple fusion rings that is produced by F. graminearum, F. culmorum, F. sporotrichioides, F. poae, and F. solani, which have similar structures, can endanger animal health, and can cause serious diseases and even death. Trichothecene is one of the most harmful toxins of mycotoxins, which is toxic to animals and plants, and has a significant impact on the production of grain cash crops [10]. It can be phytotoxic to wheat, leading to the production of plant peroxides, which affects its defense response and causes the yellowing of wheat, reducing its yield and quality [59]. In addition, the compound has dramatic effects on humans, causing symptoms of vomiting, nausea, anorexia, abdominal pain, growth inhibition, diarrhea, bleeding, and immunotoxicity [60,61]. It severely threatens human health and affects the quality and safety of agricultural products and food [62,63]. FB and AAL with strong toxicity can kill plant nuclei and can cause liver and kidney failure and cancer when consumed by animals or humans [64]. Moreover, Fusarium is able to produce the toxin fusaric acid, which can reprogram the host metabolic pathways and induce senescence to increase its severity [20]. Therefore, it is crucial to clarify the classification and secondary metabolite species of different Fusarium for plant disease control. The production and virulence of secondary metabolites in Fusarium isolates should be further investigated in the follow-up of this study.
In this paper, eight pigment-producing Fusarium strains were isolated including all strains of FTSC and FSAMSC, two complex species. Fungal pigments are an important class of compounds with diverse colors, variety, and functions. The study found that some pigments play an important role in antibacterial, anticancer, antiviral, and other aspects, for example, the pigments produced by F. graminearum are able to inhibit yeast growth [65]. F. oxysporum produces pink-to-purple anthraquinone pigments [66], which are a form of widely used natural pigments that are pollution-free and play an important role in food and medicine [67]. Leslie and Summerell identified a slow-growing F. acuminatum with carmine pigmentation [68]; Fanelli et al. also found that F. acuminatum could produce red or brown pigments in agar [6]. Although many studies have been reported on Fusarium pigments, we only observed whether pigments were produced in this study, and the research on the pigment-producing ability of Fusarium and the specific species of pigments needs to be further explored.
Fusarium species can be classified into pathogenic and non-pathogenic Fusarium species, and not all Fusarium species are pathogenic. Saito et al. successfully isolated two non-pathogenic Fusarium species, F. commune and F. proliferatum, which were able to reduce the infection of rice seeds [69]. F. oxysporum, as an important pathogenic fungus, poses a serious threat to many plants, but this fungus also has non-pathogenic strains. The authors of [70] reported a non-pathogenic F. oxysporum, F. oxysporumFo47, isolated from French soil and is a natural inhibitor of blight in tomato and melon; in addition, many researchers have continuously reported the biological control potential of non-pathogenic F. oxysporum [71,72,73,74]. In this study, it was concluded that FIESC was the most isolated Fusarium in grassland diseases in Qiaojia County including five species. Han et al. also reported FIESC, among which about half of the Fusarium came from cereals [28]. Therefore, it is very important to explore the pathogenicity of FIESC for the prevention and control of gramineous grasses and cereal diseases. The results of the pathogenicity assessment showed that in addition to F. acuminatum and F. sambucinum, other Fusarium were pathogenic, and F. avenaceum had a strong pathogenic ability to different hosts. Therefore, F. avenaceum can be considered as an important pathogen when designing and implementing disease management protocols.
It can be seen that pathogenic Fusarium poses a major threat to gramineous herbage. Therefore, it is of great significance to pay attention to Fusarium disease in future research for the development of grassland construction and animal husbandry, and strengthening the research on the pathogenicity of Fusarium is more conducive to the healthy development of cash crops and grassland resources. This study not only provides a basis for the prevention and control of grassland diseases, but also provides a reference for the resource utilization of the Fusarium species. However, further exploration is needed to explore the pathogenicity of Fusarium on different grassland vegetation.
5. Conclusions
Multilocus phylogenetic analysis was performed using ITS, TEF-1, and RPB2 sequences. These Fusarium isolates were identified as follows: five species in FIESC (F. flagelliforme, F. longifundum, F. clavum, F. scirpi, and F. ipomoeae), two species in FSAMSC (F. sambucinum and F. meridionale), one species in FOSC (F. oxysporum), and two species in FTSC (F. acuminatum and F. avenaceum). This is the first time that the Fusarium disease has been reported in Qiaojia County. Finally, pathogenicity tests confirmed the pathogenicity of the Fusarium isolates.
Supplementary Materials
The following supporting information can be downloaded at: https://www.mdpi.com/article/10.3390/microorganisms13010113/s1, Table S1: Details of the Fusarium strains included in the phylogenetic analyses; Table S2: Conidia characteristics on potato dextrose agar (PDA) of the Fusarium isolates; Table S3: Pathogenicity of the Fusarium isolates; Supplementary Figure S1: Morphological characteristics of F. sambucinum; Supplementary Figure S2: Morphological characteristics of F. meridionale; Supplementary Figure S3: Morphological characteristics of F. avenaceum; Supplementary Figure S4: Morphological characteristics of F. ipomoeae; Supplementary Figure S5: Morphological characteristics of F. oxysporum; Supplementary Figure S6: Morphological characteristics of F. acuminatum; Supplementary Figure S7: Morphological characteristics of F. longifundum; Supplementary Figure S8: Morphological characteristics of F. clavum; Supplementary Figure S9: Morphological characteristics of F. flagelliforme; Supplementary Figure S10: Morphological characteristics of F. scirpi.
Author Contributions
Conceptualization, Y.G. and N.Z.; Methodology, Y.G.; Software, Y.G. and Z.Z.; Validation, M.J.; Formal analysis, H.W.; Investigation, Z.Z. and M.J; Resources, Z.Z., M.J. and S.Z.; Data curation, Y.G.; Writing—original draft preparation, Y.G.; Writing—review and editing, Y.G., Z.Z., M.J., S.Z., H.W., B.Y. and L.H.; Visualization, Y.G. and H.W.; Supervision, N.Z.; Project administration, N.Z.; Funding acquisition, N.Z. and L.H. All authors have read and agreed to the published version of the manuscript.
Funding
This research was supported through projects funded by the National Natural Science Foundation of China (32260395) and the Reserve Program for Young and Middle-aged Academic and Technical Leaders of Yunnan Province (202405AC350035).
Institutional Review Board Statement
Not applicable.
Informed Consent Statement
Informed consent was obtained from all subjects involved in the study.
Data Availability Statement
The data presented in this study have been deposited in the GenBank repository. The accession numbers can be found in the article. The data are included in the article and Supplementary Materials.
Conflicts of Interest
The authors declare no conflicts of interest.
References
- Huyghe, C. New utilizations for the grassland areas and the forage plants: What matters. Front. Plant Sci. 2010, 14, 213–219. [Google Scholar]
- Suttie, J.M.; Reynolds, S.G.; Batello, C. Grasslands of the World; Food & Agriculture Org.: Detroit, MI, USA, 2005. [Google Scholar]
- Asner, G.P.; DeFries, R.S.; Houghton, R. Typological responses of ecosystems to land use change. In Ecosystems and Land Use Change, 2004; Blackwell Publishing Ltd.: Hoboken, NJ, USA, 2004; pp. 337–344. [Google Scholar]
- Wang, J.; Zhang, J.; Ma, J.; Liu, L.; Shen, T.; Tian, Y. Antagonistic activity and defense mechanism of carvacrol and eugenol against Fusarium solani. Microbiol. China 2022, 49, 1638–1650. [Google Scholar]
- Saghrouchni, H.; Barnossi, A.E.; Mssillou, I.; Lavkor, I.; Ay, T.; Kara, M.; Alarfaj, A.A.; Hirad, A.H.; Nafidi, H.-A.; Bourhia, M. Potential of carvacrol as plant growth-promotor and green fungicide against fusarium wilt disease of perennial ryegrass. Front. Plant Sci. 2023, 14, 973207. [Google Scholar] [CrossRef] [PubMed]
- Chakroun, Y.; Oueslati, S.; Pinson-Gadais, L.; Abderrabba, M.; Savoie, J.-M. Characterization of Fusarium acuminatum: A potential enniatins producer in Tunisian wheat. J. Fungi 2022, 8, 458. [Google Scholar] [CrossRef]
- Zuriegat, Q.; Zheng, Y.; Liu, H.; Wang, Z.; Yun, Y. Current progress on pathogenicity-related transcription factors in Fusarium oxysporum. Mol. Plant Pathol. 2021, 22, 882–895. [Google Scholar] [CrossRef]
- Zhu, H.-x.; Cheng, L.; Guo, Q.-y. Identification and Virulence of Three Fusarium Strains against Avena fatua and Safety on 5 Crops. Chin. J. Biol. Control 2010, 26, 84. [Google Scholar]
- Hami, A.; Rasool, R.S.; Khan, N.A.; Mansoor, S.; Mir, M.A.; Ahmed, N.; Masoodi, K.Z. Morpho-molecular identification and first report of Fusarium equiseti in causing chilli wilt from Kashmir (Northern Himalayas). Sci. Rep. 2021, 11, 3610. [Google Scholar]
- Dean, R.; Van Kan, J.A.; Pretorius, Z.A.; Hammond-Kosack, K.E.; Di Pietro, A.; Spanu, P.D.; Rudd, J.J.; Dickman, M.; Kahmann, R.; Ellis, J. The Top 10 fungal pathogens in molecular plant pathology. Mol. Plant Pathol. 2012, 13, 414–430. [Google Scholar] [CrossRef]
- Ma, L.-J.; Geiser, D.M.; Proctor, R.H.; Rooney, A.P.; O’Donnell, K.; Trail, F.; Gardiner, D.M.; Manners, J.M.; Kazan, K. Fusarium pathogenomics. Annu. Rev. Microbiol. 2013, 67, 399–416. [Google Scholar] [CrossRef]
- Yadeta, K.A.; Thomma, B.P.H.J. The xylem as battleground for plant hosts and vascular wilt pathogens. Front. Plant Sci. 2013, 4, 97. [Google Scholar] [CrossRef] [PubMed]
- Geiser, D.M.; Aoki, T.; Bacon, C.W.; Baker, S.E.; Bhattacharyya, M.K.; Brandt, M.E.; Brown, D.W.; Burgess, L.W.; Chulze, S.; Coleman, J.J. One fungus, one name: Defining the genus Fusarium in a scientifically robust way that preserves longstanding use. Phytopathology 2013, 103, 400–408. [Google Scholar] [CrossRef] [PubMed]
- Liu, N.; Fan, F.; Qiu, D.; Jiang, L. The transcription cofactor FgSwi6 plays a role in growth and development, carbendazim sensitivity, cellulose utilization, lithium tolerance, deoxynivalenol production and virulence in the filamentous fungus Fusarium graminearum. Fungal Genet. Biol. 2013, 58, 42–52. [Google Scholar] [CrossRef]
- Edel-Hermann, V.; Lecomte, C. Current status of Fusarium oxysporum formae speciales and races. Phytopathology 2019, 109, 512–530. [Google Scholar] [CrossRef]
- Maryani, N.; Lombard, L.; Poerba, Y.; Subandiyah, S.; Crous, P.; Kema, G. Phylogeny and genetic diversity of the banana Fusarium wilt pathogen Fusarium oxysporum f. sp. cubense in the Indonesian centre of origin. Stud. Mycol. 2019, 92, 155–194. [Google Scholar] [CrossRef]
- Pegg, K.G.; Coates, L.M.; O’Neill, W.T.; Turner, D.W. The epidemiology of Fusarium wilt of banana. Front. Plant Sci. 2019, 10, 1395. [Google Scholar] [CrossRef] [PubMed]
- Ommati, F.; Zaker, M.; Mohammadi, A. Biological control of Fusarium wilt of potato (Fusarium oxysporum f. sp. tuberosi) by Trichoderma isolates under field condition and their effect on yield. Crop Prot. 2013, 2, 435–442. [Google Scholar]
- Mejdoud-Trabelsi, B.; Jabnoun-Khiareddine, H.; Abdallah, R.A.B.; Ammar, N.; Daami-Remadi, M. Effect of single and combined inoculations of potato plants with four Fusarium species on wilt severity, plant growth, and production. Int. J. Phytopathol. 2020, 9, 123–137. [Google Scholar] [CrossRef]
- Perincherry, L.; Witaszak, N.; Urbaniak, M.; Waśkiewicz, A.; Stępień, Ł. Effects of secondary metabolites from pea on Fusarium growth and mycotoxin biosynthesis. J. Fungi 2021, 7, 1004. [Google Scholar] [CrossRef]
- Sun, Y.; Chandra, J.; Mukherjee, P.; Szczotka-Flynn, L.; Ghannoum, M.A.; Pearlman, E. A murine model of contact lens–associated Fusarium keratitis. Investig. Ophthalmol. Vis. Sci. 2010, 51, 1511–1516. [Google Scholar] [CrossRef] [PubMed]
- Tarabishy, A.B.; Aldabagh, B.; Sun, Y.; Imamura, Y.; Mukherjee, P.K.; Lass, J.H.; Ghannoum, M.A.; Pearlman, E. MyD88 regulation of Fusarium keratitis is dependent on TLR4 and IL-1R1 but not TLR2. J. Immunol. 2008, 181, 593–600. [Google Scholar] [CrossRef] [PubMed]
- Debourgogne, A.; Dorin, J.; Machouart, M. Emerging infections due to filamentous fungi in humans and animals: Only the tip of the iceberg? Environ. Microbiol. Rep. 2016, 8, 332–342. [Google Scholar] [CrossRef] [PubMed]
- Nag, P.; Paul, S.; Shriti, S.; Das, S. Defence response in plants and animals against a common fungal pathogen, Fusarium oxysporum. Curr. Res. Microb. Sci. 2022, 3, 100135. [Google Scholar] [CrossRef]
- Miedaner, T.; Schilling, A.G. Genetic variation of aggressiveness in individual field populations of Fusarium graminearum and Fusarium culmorum tested on young plants of winter rye. Eur. J. Plant Pathol. 1996, 102, 823–830. [Google Scholar] [CrossRef]
- Vigier, B.; Reid, L.M.; Seifert, K.A.; Stewart, D.W.; Hamilton, R.I. Distribution and prediction of Fusarium species associated with maize ear rot in Ontario. Can. J. Plant Pathol. 1997, 19, 60–65. [Google Scholar] [CrossRef]
- Parry, D.; Jenkinson, P.; McLeod, L. Fusarium ear blight (scab) in small grain cereals—A review. Plant Pathol. 1995, 44, 207–238. [Google Scholar] [CrossRef]
- Han, S.; Wang, M.; Ma, Z.; Raza, M.; Zhao, P.; Liang, J.; Gao, M.; Li, Y.; Wang, J.; Hu, D. Fusarium diversity associated with diseased cereals in China, with an updated phylogenomic assessment of the genus. Stud. Mycol. 2023, 104, 87–148. [Google Scholar] [CrossRef] [PubMed]
- Xi, G.; Shi, J.; Li, J.; Han, Z. Isolation and identification of beneficial orchid mycorrhizal fungi in Bletilla striata (Thunb.) Rchb. f. (Orchidaceae). Plant Signal. Behav. 2020, 15, 1816644. [Google Scholar] [CrossRef] [PubMed]
- Rayner, R.W. A Mycological Colour Chart; Commonwealth Mycological Institute: Wallingford, UK, 1970. [Google Scholar]
- White, T. Amplification and direct sequencing of fungal ribosomal RNA genes for phylogenetics. In PCR Protocols a Guide to Methods and Applications; Academic Press, Inc.: Cambridge, MA, USA, 1990; Volume 18, pp. 315–322. [Google Scholar]
- O’Donnell, K.; Kistler, H.C.; Cigelnik, E.; Ploetz, R.C. Multiple evolutionary origins of the fungus causing Panama disease of banana: Concordant evidence from nuclear and mitochondrial gene genealogies. Proc. Natl. Acad. Sci. USA 1998, 95, 2044–2049. [Google Scholar] [CrossRef] [PubMed]
- Liu, Y.J.; Whelen, S.; Hall, B.D. Phylogenetic relationships among ascomycetes: Evidence from an RNA polymerse II subunit. Mol. Biol. Evol. 1999, 16, 1799–1808. [Google Scholar] [CrossRef] [PubMed]
- Matheny, P.B. Improving phylogenetic inference of mushrooms with RPB1 and RPB2 nucleotide sequences (Inocybe; Agaricales). Mol. Phylogenetics Evol. 2005, 35, 1–20. [Google Scholar] [CrossRef] [PubMed]
- Sunpapao, A.; Suwannarach, N.; Kumla, J.; Dumhai, R.; Riangwong, K.; Sanguansub, S.; Wanchana, S.; Arikit, S. Morphological and molecular identification of plant pathogenic fungi associated with dirty panicle disease in coconuts (Cocos nucifera) in Thailand. J. Fungi 2022, 8, 335. [Google Scholar] [CrossRef] [PubMed]
- Larsson, A. AliView: A fast and lightweight alignment viewer and editor for large datasets. Bioinformatics 2014, 30, 3276–3278. [Google Scholar] [CrossRef] [PubMed]
- Katoh, K.; Toh, H. Recent developments in the MAFFT multiple sequence alignment program. Brief. Bioinform. 2008, 9, 286–298. [Google Scholar] [CrossRef] [PubMed]
- Edler, D.; Klein, J.; Antonelli, A.; Silvestro, D. raxmlGUI 2.0: A graphical interface and toolkit for phylogenetic analyses using RAxML. Methods Ecol. Evol. 2021, 12, 373–377. [Google Scholar] [CrossRef]
- Swofford, D. PAUP*: Phylogenetic Analysis Using Parsimony (* and Other Methods) [CD-ROM]; Version 4.0 b10; Sinauer Associates: Sunderland, MA, USA, 2002. [Google Scholar]
- Maidana-Ojeda, M.; Fernández-Gamarra, M.A.; Enciso-Maldonado, G.A.; Chávez, P.; Talavera-Stefani, L.N.; Caballero-Mairesse, G.G.; Mongelós-Franco, Y.; Sanabria-Velazquez, A.D.; Vargas, M.J.; Burgos-Cantoni, C. First report of Zymoseptoria tritici causing Septoria tritici blotch in wheat in Paraguay. Plant Dis. 2023, 107, 3635. [Google Scholar]
- Rambaut, A. FigTree. Tree Figure Drawing Tool. 2009. Available online: http://tree.bio.ed.ac.uk/software/figtree/ (accessed on 20 September 2024).
- Park, J.; Kim, S.; Jo, M.; An, S.; Kim, Y.; Yoon, J.; Jeong, M.-H.; Kim, E.Y.; Choi, J.; Kim, Y. Isolation and Identification of Alternaria alternata from Potato Plants Affected by Leaf Spot Disease in Korea: Selection of Effective Fungicides. J. Fungi 2024, 10, 53. [Google Scholar] [CrossRef]
- Hong-xing, W. Screening and Identification of the Casual Pathogen Causing Leaf Yellowing Disease of Areca catechu in Hainan. Ph.D. Thesis, Hainan University, Hainan, China, 2020. [Google Scholar]
- Wang, H.; Xu, L.; Zhang, Z.; Lin, J.; Huang, X. First report of Curvularia pseudobrachyspora causing leaf spots in Areca catechu in China. Plant Dis. 2019, 103, 150. [Google Scholar]
- Del Ponte, E.M.; Moreira, G.M.; Ward, T.J.; O’Donnell, K.; Nicolli, C.P.; Machado, F.J.; Duffeck, M.R.; Alves, K.S.; Tessmann, D.J.; Waalwijk, C. Fusarium graminearum species complex: A bibliographic analysis and web-accessible database for global mapping of species and trichothecene toxin chemotypes. Phytopathology 2022, 112, 741–751. [Google Scholar]
- Laraba, I.; McCormick, S.P.; Vaughan, M.M.; Geiser, D.M.; O’Donnell, K. Phylogenetic diversity, trichothecene potential, and pathogenicity within Fusarium sambucinum species complex. PLoS ONE 2021, 16, e0245037. [Google Scholar] [CrossRef]
- Wang, H.; Li, Y.; Li, W.; Cai, L.; Meng, J.; Xia, G.; Yin, J.; Liu, X. Morphological and molecular identification of Fusarium ipomoeae as the causative agent of leaf spot disease in tobacco from China. Microorganisms 2022, 10, 1890. [Google Scholar] [CrossRef]
- Zhang, X.-K.; Xia, H.-F.; Chen, G.-L.; Li, D.-Z.; Zhang, X.-W.; Li, K.-M.; Wang, L.-L. Identification and biological characterisation of Fusarium root rot pathogens of white clover. Acta Pratacult. Sin. 2024, 33, 175. [Google Scholar]
- Teixeira, L.M. Caracterização de Isolados de Fusarium oxysporum e Resistência de Genótipos de Passiflora à Fusariose. Master’s Thesis, Universidade Federal de Uberlândia, Uberlândia, Brazil, 2015. [Google Scholar]
- McDonald, B.A.; Linde, C. Pathogen population genetics, evolutionary potential, and durable resistance. Annu. Rev. Phytopathol. 2002, 40, 349–379. [Google Scholar] [CrossRef] [PubMed]
- Mirhendi, H.; Ghiasian, A.; Vismer, H.; Asgary, M.; Jalalizand, N.; Arendrup, M.; Makimura, K. Preliminary identification and typing of pathogenic and toxigenic Fusarium species using restriction digestion of ITS1-5.8 S rDNA-ITS2 region. Iran. J. Public Health 2010, 39, 35. [Google Scholar] [PubMed]
- Wang, H.; Xiao, M.; Kong, F.; Chen, S.; Dou, H.-T.; Sorrell, T.; Li, R.-Y.; Xu, Y.-C. Accurate and practical identification of 20 Fusarium species by seven-locus sequence analysis and reverse line blot hybridization, and an in vitro antifungal susceptibility study. J. Clin. Microbiol. 2011, 49, 1890–1898. [Google Scholar] [CrossRef] [PubMed]
- Hao JunJie, H.J.; Xie ShuNa, X.S.; Sun Jing, S.J.; Yang GongQiang, Y.G.; Liu JiaZhong, L.J.; Xu Fei, X.F.; Ru YanYan, R.Y.; Song YuLi, S.Y. Analysis of Fusarium graminearum species complex from wheat-maize rotation regions in Henan (China). Plant Dis. 2017, 101, 720–725. [Google Scholar]
- Nicolaisen, M.; Justesen, A.; Knorr, K.; Wang, J.; Pinnschmidt, H. Fungal communities in wheat grain show significant co-existence patterns among species. Fungal Ecol. 2014, 11, 145–153. [Google Scholar] [CrossRef]
- Lu, Y.; Qiu, J.; Wang, S.; Xu, J.; Ma, G.; Shi, J.; Bao, Z. Species diversity and toxigenic potential of Fusarium incarnatum-equiseti species complex isolates from rice and soybean in China. Plant Dis. 2021, 105, 2628–2636. [Google Scholar] [CrossRef] [PubMed]
- Perincherry, L.; Lalak-Kańczugowska, J.; Stępień, Ł. Fusarium-produced mycotoxins in plant-pathogen interactions. Toxins 2019, 11, 664. [Google Scholar] [CrossRef] [PubMed]
- Bottalico, A.; Perrone, G. Toxigenic Fusarium species and mycotoxins associated with head blight in small-grain cereals in Europe. Eur. J. Plant Pathol. 2002, 108, 611–624. [Google Scholar] [CrossRef]
- Karlsson, I.; Persson, P.; Friberg, H. Fusarium head blight from a microbiome perspective. Front. Microbiol. 2021, 12, 628373. [Google Scholar] [CrossRef] [PubMed]
- Desmond, O.J.; Manners, J.M.; Stephens, A.E.; Maclean, D.J.; Schenk, P.M.; Gardiner, D.M.; Munn, A.L.; Kazan, K. The Fusarium mycotoxin deoxynivalenol elicits hydrogen peroxide production, programmed cell death and defence responses in wheat. Mol. Plant Pathol. 2008, 9, 435–445. [Google Scholar] [CrossRef] [PubMed]
- Zhang, J.; Zhang, H.; Liu, S.; Wu, W.; Zhang, H. Comparison of anorectic potencies of type A trichothecenes T-2 toxin, HT-2 toxin, diacetoxyscirpenol, and neosolaniol. Toxins 2018, 10, 179. [Google Scholar] [CrossRef] [PubMed]
- Wu, Q.; Kuca, K.; Nepovimova, E.; Wu, W. Type A trichothecene diacetoxyscirpenol-induced emesis corresponds to secretion of peptide YY and serotonin in mink. Toxins 2020, 12, 419. [Google Scholar] [CrossRef] [PubMed]
- Alshannaq, A.; Yu, J.-H. Occurrence, toxicity, and analysis of major mycotoxins in food. Int. J. Environ. Res. Public Health 2017, 14, 632. [Google Scholar] [CrossRef] [PubMed]
- da Rocha, M.E.B.; Freire, F.d.C.O.; Maia, F.E.F.; Guedes, M.I.F.; Rondina, D. Mycotoxins and their effects on human and animal health. Food Control 2014, 36, 159–165. [Google Scholar] [CrossRef]
- de Oliveira Rocha, L.; Reis, G.M.; Da Silva, V.N.; Braghini, R.; Teixeira, M.M.G.; Corrêa, B. Molecular characterization and fumonisin production by Fusarium verticillioides isolated from corn grains of different geographic origins in Brazil. Int. J. Food Microbiol. 2011, 145, 9–21. [Google Scholar] [CrossRef] [PubMed]
- Cambaza, E. Comprehensive description of Fusarium graminearum pigments and related compounds. Foods 2018, 7, 165. [Google Scholar] [CrossRef]
- de Oliveira, L.A.; Segundo, W.O.P.F.; de Souza, É.S.; Peres, E.G.; Koolen, H.H.F.; de Souza, J.V.B. Ascomycota as a source of natural colorants. Braz. J. Microbiol. 2022, 53, 1199–1220. [Google Scholar] [CrossRef] [PubMed]
- Takahashi, E.; Marczylo, T.H.; Watanabe, T.; Nagai, S.; Hayatsu, H.; Negishi, T. Preventive effects of anthraquinone food pigments on the DNA damage induced by carcinogens in Drosophila. Mutat. Res. Mol. Mech. Mutagen. 2001, 480, 139–145. [Google Scholar] [CrossRef] [PubMed]
- Leslie, J.F.; Moretti, A.; Mesterházy, Á.; Ameye, M.; Audenaert, K.; Singh, P.K.; Richard-Forget, F.; Chulze, S.N.; Ponte, E.M.D.; Chala, A. Key global actions for mycotoxin management in wheat and other small grains. Toxins 2021, 13, 725. [Google Scholar] [CrossRef]
- Saito, H.; Sasaki, M.; Nonaka, Y.; Tanaka, J.; Tokunaga, T.; Kato, A.; Thuy, T.T.T.; Vang, L.V.; Tuong, L.M.; Kanematsu, S. Spray application of nonpathogenic fusaria onto rice flowers controls bakanae disease (caused by Fusarium fujikuroi) in the next plant generation. Appl. Environ. 2021, 87, e01920–e01959. [Google Scholar] [CrossRef]
- Alabouvette, C. Fusarium-wilt suppressive soils from the Châteaurenard region: Review of a 10-year study. Agronomie 1986, 6, 273–284. [Google Scholar] [CrossRef]
- Lemanceau, P.; Alabouvette, C. Biological control of fusarium diseases by fluorescent Pseudomonas and non-pathogenic Fusarium. Crop Prot. 1991, 10, 279–286. [Google Scholar] [CrossRef]
- Leeman, M.; Van Pelt, J.; Den Ouden, F.; Heinsbroek, M.; Bakker, P.; Schippers, B. Induction of systemic resistance against Fusarium wilt of radish by lipopolysaccharides of Pseudomonas fluorescens. Phytopathology 1995, 85, 1021–1027. [Google Scholar] [CrossRef]
- Hoffland, E.; Hakulinen, J.; Van Pelt, J.A. Comparison of systemic resistance induced by avirulent and nonpathogenic Pseudomonas species. Phytopathology 1996, 86, 757–762. [Google Scholar] [CrossRef]
- Gerlach, K.; Bentley, S.; Moore, N.; Aitken, E.; Pegg, K. Investigation of non-pathogenic strains of Fusarium oxysporum for suppression of Fusarium wilt of banana in Australia. In Proceedings of the Second International Fusarium Workshop, Dijon, France, 15–18 September 1999; INRA-CMSE: Paris, France, 1999. [Google Scholar]
Disclaimer/Publisher’s Note: The statements, opinions and data contained in all publications are solely those of the individual author(s) and contributor(s) and not of MDPI and/or the editor(s). MDPI and/or the editor(s) disclaim responsibility for any injury to people or property resulting from any ideas, methods, instructions or products referred to in the content. |
© 2025 by the authors. Licensee MDPI, Basel, Switzerland. This article is an open access article distributed under the terms and conditions of the Creative Commons Attribution (CC BY) license (https://creativecommons.org/licenses/by/4.0/).