Characteristics of Gut Microbiota and Fecal Metabolites in Patients with Colorectal Cancer-Associated Iron Deficiency Anemia
Abstract
1. Introduction
2. Materials and Methods
2.1. Participant Information and Fecal Collection
2.2. Fecal DNA Extraction, Library Construction, and Metagenomic Sequencing
2.3. Fecal Metabolite Extraction and Liquid Chromatograph Mass Spectrometry (LC-MS) Analysis
2.4. The Correlations between Microbial Features and Cancer Recurrence
2.5. Random Forest and Biomarker Identification
2.6. Statistical Analysis
3. Results
3.1. Patient Characteristics
3.2. The Gut Microflora Dysbiosis
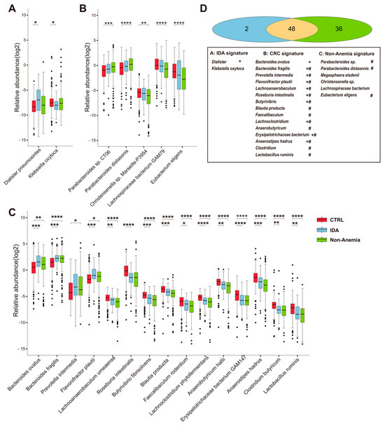
3.3. Taxonomic Signatures of the IDA Group and Non-Anemia Group
3.4. Fecal Metabolomic Alterations in the IDA Group and the Non-Anemia Group
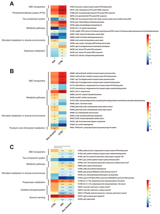
3.5. Changes in Microbial Genes Summarized in KO Genes and KEGG Pathway Modules
3.6. Associations between the Disease-Linked Microbiota, Metabolites, and Relative KO Genes
3.7. Microbial Prognostic Predictors of Cancer Recurrence
4. Discussion
Supplementary Materials
Author Contributions
Funding
Data Availability Statement
Conflicts of Interest
References
- Jellema, P.; van der Windt, D.A.W.M.; Bruinvels, D.J.; Mallen, C.D.; van Weyenberg, S.J.B.; Mulder, C.J.; de Vet, H.C.W. Value of symptoms and additional diagnostic tests for colorectal cancer in primary care: Systematic review and meta-analysis. BMJ 2010, 340, c1269. [Google Scholar] [CrossRef]
- Gilreath, J.A.; Rodgers, G.M. How I treat cancer-associated anemia. Blood 2020, 136, 801–813. [Google Scholar] [CrossRef]
- Marques, O.; Weiss, G.; Muckenthaler, M.U. The role of iron in chronic inflammatory diseases: From mechanisms to treatment options in anemia of inflammation. Blood 2022, 140, 2011–2023. [Google Scholar] [CrossRef]
- Camaschella, C. Iron-deficiency anemia. N. Engl. J. Med. 2015, 372, 1832–1843. [Google Scholar] [CrossRef] [PubMed]
- Kangaspunta, M.; Mäkijärvi, J.; Koskensalo, S.; Kokkola, A.; Arkkila, P.; Scheinin, T.; Rasilainen, S. Preoperative intravenous iron treatment reduces postoperative complications and postoperative anemia in preoperatively anemic patients with colon carcinoma. Int. J. Colorectal. Dis. 2022, 37, 449–455. [Google Scholar] [CrossRef]
- Roberts, V.; Deftereos, I.; Mahbub, B.; Simons, K.; Faragher, I.; Chan, S.T.F.; Yeung, J.M. Anaemia and its impact on colorectal cancer patients: How can we better optimize surgical outcomes? ANZ J. Surg. 2021, 91, E280–E285. [Google Scholar] [CrossRef] [PubMed]
- Ludwig, H.; Evstatiev, R.; Kornek, G.; Aapro, M.; Bauernhofer, T.; Buxhofer-Ausch, V.; Fridrik, M.; Geissler, D.; Geissler, K.; Gisslinger, H.; et al. Iron metabolism and iron supplementation in cancer patients. Wien Klin Wochenschr. 2015, 127, 907–919. [Google Scholar] [CrossRef] [PubMed]
- Sangkhae, V.; Nemeth, E. Regulation of the Iron Homeostatic Hormone Hepcidin. Adv. Nutr. 2017, 8, 126–136. [Google Scholar] [CrossRef]
- Gattermann, N.; Muckenthaler, M.U.; Kulozik, A.E.; Metzgeroth, G.; Hastka, J. The Evaluation of Iron Deficiency and Iron Overload. Dtsch. Arztebl. Int. 2021, 118, 847–856. [Google Scholar] [CrossRef]
- Aksan, A.; Farrag, K.; Aksan, S.; Schroeder, O.; Stein, J. Flipside of the Coin: Iron Deficiency and Colorectal Cancer. Front. Immunol. 2021, 12, 635899. [Google Scholar] [CrossRef]
- Carson, J.L.; Brittenham, G.M. How I treat anemia with red blood cell transfusion and iron. Blood 2023, 142, 777–785. [Google Scholar] [CrossRef] [PubMed]
- McClorry, S.; Zavaleta, N.; Llanos, A.; Casapia, M.; Lonnerdal, B.; Slupsky, C.M. Anemia in infancy is associated with alterations in systemic metabolism and microbial structure and function in a sex-specific manner: An observational study. Am. J. Clin. Nutr. 2018, 108, 1238–1248. [Google Scholar] [CrossRef] [PubMed]
- Cassat, J.E.; Skaar, E.P. Iron in infection and immunity. Cell Host Microbe 2013, 13, 509–519. [Google Scholar] [CrossRef] [PubMed]
- Botta, A.; Barra, N.G.; Lam, N.H.; Chow, S.; Pantopoulos, K.; Schertzer, J.D.; Sweeney, G. Iron Reshapes the Gut Microbiome and Host Metabolism. J. Lipid Atheroscler. 2021, 10, 160–183. [Google Scholar] [CrossRef] [PubMed]
- Deschemin, J.; Noordine, M.; Remot, A.; Willemetz, A.; Afif, C.; Canonne-Hergaux, F.; Langella, P.; Karim, Z.; Vaulont, S.; Thomas, M.; et al. The microbiota shifts the iron sensing of intestinal cells. FASEB J. 2016, 30, 252–261. [Google Scholar] [CrossRef] [PubMed]
- Das, N.K.; Schwartz, A.J.; Barthel, G.; Inohara, N.; Liu, Q.; Sankar, A.; Hill, D.R.; Ma, X.; Lamberg, O.; Schnizlein, M.K.; et al. Microbial Metabolite Signaling Is Required for Systemic Iron Homeostasis. Cell. Metab. 2020, 31, 115–130.e6. [Google Scholar] [CrossRef] [PubMed]
- Yang, Y.; Du, L.; Shi, D.; Kong, C.; Liu, J.; Liu, G.; Li, X.; Ma, Y. Dysbiosis of human gut microbiome in young-onset colorectal cancer. Nat. Commun. 2021, 12, 6757. [Google Scholar] [CrossRef] [PubMed]
- Thompson, R.S.; Vargas, F.; Dorrestein, P.C.; Chichlowski, M.; Berg, B.M.; Fleshner, M. Dietary prebiotics alter novel microbial dependent fecal metabolites that improve sleep. Sci. Rep. 2020, 10, 3848. [Google Scholar] [CrossRef]
- Xiang, S.; Ye, K.; Li, M.; Ying, J.; Wang, H.; Han, J.; Shi, L.; Xiao, J.; Shen, Y.; Feng, X.; et al. Xylitol enhances synthesis of propionate in the colon via cross-feeding of gut microbiota. Microbiome 2021, 9, 62. [Google Scholar] [CrossRef]
- Cai, J.; Wen, H.; Zhou, H.; Zhang, D.; Lan, D.; Liu, S.; Li, C.; Dai, X.; Song, T.; Wang, X.; et al. Naringenin: A flavanone with anti-inflammatory and anti-infective properties. Biomed. Pharmacother. 2023, 164, 114990. [Google Scholar] [CrossRef]
- Ahmed, W.; Rashid, S. Functional and therapeutic potential of inulin: A comprehensive review. Crit. Rev. Food Sci. Nutr. 2019, 59, 1–13. [Google Scholar] [CrossRef]
- Ghasemi-Dehnoo, M.; Lorigooini, Z.; Amini-Khoei, H.; Sabzevary-Ghahfarokhi, M.; Rafieian-Kopaei, M. Quinic acid ameliorates ulcerative colitis in rats, through the inhibition of two TLR4-NF-κB and NF-κB-INOS-NO signaling pathways. Immun. Inflamm. Dis. 2023, 11, e926. [Google Scholar] [CrossRef] [PubMed]
- Battistini, C.; Ballan, R.; Herkenhoff, M.E.; Saad, S.M.I.; Sun, J. Vitamin D Modulates Intestinal Microbiota in Inflammatory Bowel Diseases. Int. J. Mol. Sci. 2020, 22, 362. [Google Scholar] [CrossRef] [PubMed]
- Baker, E.J.; Miles, E.A.; Calder, P.C. A review of the functional effects of pine nut oil, pinolenic acid and its derivative eicosatrienoic acid and their potential health benefits. Prog. Lipid. Res. 2021, 82, 101097. [Google Scholar] [CrossRef] [PubMed]
- Enko, D.; Moro, T.; Holasek, S.; Baranyi, A.; Schnedl, W.J.; Zelzer, S.; Mangge, H.; Herrmann, M.; Meinitzer, A. Branched-chain amino acids are linked with iron metabolism. Ann. Transl. Med. 2020, 8, 1569. [Google Scholar] [CrossRef] [PubMed]
- Fox, T.E.; Eagles, J.; Fairweather-Tait, S.J. Bioavailability of iron glycine as a fortificant in infant foods. Am. J. Clin. Nutr. 1998, 67, 664–668. [Google Scholar] [CrossRef] [PubMed]
- Li, M.; Subedi, B.P.; Fitzpatrick, P.F.; Emerson, J.P. Thermodynamics of iron, tetrahydrobiopterin, and phenylalanine binding to phenylalanine hydroxylase from Chromobacterium violaceum. Arch. Biochem. Biophys. 2022, 729, 109378. [Google Scholar] [CrossRef]
- Liu, H.; Wu, W.; Luo, Y. Oral and intravenous iron treatment alter the gut microbiome differentially in dialysis patients. Int. Urol. Nephrol. 2023, 55, 759–767. [Google Scholar] [CrossRef] [PubMed]
- Jeroense, F.M.D.; Michel, L.; Zeder, C.; Herter-Aeberli, I.; Zimmermann, M.B. Consumption of Galacto-Oligosaccharides Increases Iron Absorption from Ferrous Fumarate: A Stable Iron Isotope Study in Iron-Depleted Young Women. J. Nutr. 2019, 149, 738–746. [Google Scholar] [CrossRef]
- Skotnicová, P.; Sobotka, R.; Shepherd, M.; Hájek, J.; Hrouzek, P.; Tichý, M. The cyanobacterial protoporphyrinogen oxidase HemJ is a new b-type heme protein functionally coupled with coproporphyrinogen III oxidase. J. Biol. Chem. 2018, 293, 12394–12404. [Google Scholar] [CrossRef]
- Kong, C.; Liang, L.; Liu, G.; Du, L.; Yang, Y.; Liu, J.; Shi, D.; Li, X.; Ma, Y. Integrated metagenomic and metabolomic analysis reveals distinct gut-microbiome-derived phenotypes in early-onset colorectal cancer. Gut 2023, 72, 1129–1142. [Google Scholar] [CrossRef] [PubMed]
- Coker, O.O.; Liu, C.; Wu, W.K.K.; Wong, S.H.; Jia, W.; Sung, J.J.Y.; Yu, J. Altered gut metabolites and microbiota interactions are implicated in colorectal carcinogenesis and can be non-invasive diagnostic biomarkers. Microbiome 2022, 10, 35. [Google Scholar] [CrossRef] [PubMed]
- Dmitrieva-Posocco, O.; Wong, A.C.; Lundgren, P.; Golos, A.M.; Descamps, H.C.; Dohnalová, L.; Cramer, Z.; Tian, Y.; Yueh, B.; Eskiocak, O.; et al. β-Hydroxybutyrate suppresses colorectal cancer. Nature 2022, 605, 160–165. [Google Scholar] [CrossRef] [PubMed]
- Messmer, M.F.; Salloway, J.; Shara, N.; Locwin, B.; Harvey, M.W.; Traviss, N. Risk of Cancer in a Community Exposed to Per- and Poly-Fluoroalkyl Substances. Environ. Health Insights 2022, 16, 11786302221076707. [Google Scholar] [CrossRef] [PubMed]
- Matos, A.; Carvalho, M.; Bicho, M.; Ribeiro, R. Arginine and Arginases Modulate Metabolism, Tumor Microenvironment and Prostate Cancer Progression. Nutrients 2021, 13, 4503. [Google Scholar] [CrossRef] [PubMed]
- Jahani, M.; Azadbakht, M.; Norooznezhad, F.; Mansouri, K. l-arginine alters the effect of 5-fluorouracil on breast cancer cells in favor of apoptosis. Biomed. Pharmacother. 2017, 88, 114–123. [Google Scholar] [CrossRef]
- Magge, H.; Sprinz, P.; Adams, W.G.; Drainoni, M.L.; Meyers, A. Zinc protoporphyrin and iron deficiency screening: Trends and therapeutic response in an urban pediatric center. JAMA Pediatr. 2013, 167, 361–367. [Google Scholar] [CrossRef] [PubMed]
- Ivey, K.L.; Chan, A.T.; Izard, J.; Cassidy, A.; Rogers, G.B.; Rimm, E.B. Role of Dietary Flavonoid Compounds in Driving Patterns of Microbial Community Assembly. mBio 2019, 10, e01205-19. [Google Scholar] [CrossRef] [PubMed]
- Braune, A.; Engst, W.; Elsinghorst, P.W.; Furtmann, N.; Bajorath, J.; Gütschow, M.; Blaut, M. Chalcone Isomerase from Eubacterium ramulus Catalyzes the Ring Contraction of Flavanonols. J Bacteriol. 2016, 198, 2965–2974. [Google Scholar] [CrossRef]
- Scarano, A.; Laddomada, B.; Blando, F.; De Santis, S.; Verna, G.; Chieppa, M.; Santino, A. The Chelating Ability of Plant Polyphenols Can Affect Iron Homeostasis and Gut Microbiota. Antioxidants 2023, 12, 630. [Google Scholar] [CrossRef]
- Zhao, Y.; Jiang, Q. Roles of the Polyphenol-Gut Microbiota Interaction in Alleviating Colitis and Preventing Colitis-Associated Colorectal Cancer. Adv. Nutr. 2021, 12, 546–565. [Google Scholar] [CrossRef] [PubMed]
- Wu, Z.; Huang, S.; Li, T.; Li, N.; Han, D.; Zhang, B.; Xu, Z.Z.; Zhang, S.; Pang, J.; Wang, S.; et al. Gut microbiota from green tea polyphenol-dosed mice improves intestinal epithelial homeostasis and ameliorates experimental colitis. Microbiome 2021, 9, 184. [Google Scholar] [CrossRef] [PubMed]
- Ganz, T. Anemia of Inflammation. N. Engl. J. Med. 2019, 381, 1148–1157. [Google Scholar] [CrossRef] [PubMed]
- Cardona, F.; Andrés-Lacueva, C.; Tulipani, S.; Tinahones, F.J.; Queipo-Ortuño, M.I. Benefits of polyphenols on gut microbiota and implications in human health. J. Nutr. Biochem. 2013, 24, 1415–1422. [Google Scholar] [CrossRef]
- Schwartz, A.J.; Goyert, J.W.; Solanki, S.; Kerk, S.A.; Chen, B.; Castillo, C.; Hsu, P.P.; Do, B.T.; Singhal, R.; Dame, M.K.; et al. Hepcidin sequesters iron to sustain nucleotide metabolism and mitochondrial function in colorectal cancer epithelial cells. Nat. Metab. 2021, 3, 969–982. [Google Scholar] [CrossRef] [PubMed]
- Mayneris-Perxachs, J.; Moreno-Navarrete, J.M.; Fernández-Real, J.M. The role of iron in host-microbiota crosstalk and its effects on systemic glucose metabolism. Nat. Rev. Endocrinol. 2022, 18, 683–698. [Google Scholar] [CrossRef] [PubMed]
- Xiang, L.; Du, T.; Zhang, J.; Zhang, Y.; Zhou, Y.; Zhao, Y.; Zhou, Y.; Ma, L. Vitamin D(3) supplementation shapes the composition of gut microbiota and improves some obesity parameters induced by high-fat diet in mice. Eur. J. Nutr. 2024, 63, 155–172. [Google Scholar] [CrossRef] [PubMed]
- Hashimoto, N.; Matsui, I.; Ishizuka, S.; Inoue, K.; Matsumoto, A.; Shimada, K.; Hori, S.; Lee, D.G.; Yasuda, S.; Katsuma, Y.; et al. Lithocholic acid increases intestinal phosphate and calcium absorption in a vitamin D receptor dependent but transcellular pathway independent manner. Kidney Int. 2020, 97, 1164–1180. [Google Scholar] [CrossRef] [PubMed]
- Sun, J. Dietary vitamin D, vitamin D receptor, and microbiome. Curr. Opin. Clin. Nutr. Metab. Care 2018, 21, 471–474. [Google Scholar] [CrossRef]
- Aggeletopoulou, I.; Marangos, M.; Assimakopoulos, S.F.; Mouzaki, A.; Thomopoulos, K.; Triantos, C. Vitamin D and Microbiome: Molecular Interaction in Inflammatory Bowel Disease Pathogenesis. Am. J. Pathol. 2023, 193, 656–668. [Google Scholar] [CrossRef]
- Mouradov, D.; Greenfield, P.; Li, S.; In, E.-J.; Storey, C.; Sakthianandeswaren, A.; Georgeson, P.; Buchanan, D.D.; Ward, R.L.; Hawkins, N.J.; et al. Oncomicrobial Community Profiling Identifies Clinicomolecular and Prognostic Subtypes of Colorectal Cancer. Gastroenterology 2023, 165, 104–120. [Google Scholar] [CrossRef] [PubMed]
- Tie, J.; Wang, Y.; Tomasetti, C.; Li, L.; Springer, S.; Kinde, I.; Silliman, N.; Tacey, M.; Wong, H.-L.; Christie, M.; et al. Circulating tumor DNA analysis detects minimal residual disease and predicts recurrence in patients with stage II colon cancer. Sci. Transl. Med. 2016, 8, 346ra92. [Google Scholar] [CrossRef] [PubMed]
- Marisa, L.; de Reyniès, A.; Duval, A.; Selves, J.; Gaub, M.P.; Vescovo, L.; Etienne-Grimaldi, M.-C.; Schiappa, R.; Guenot, D.; Ayadi, M.; et al. Gene expression classification of colon cancer into molecular subtypes: Characterization, validation, and prognostic value. PLoS Med. 2013, 10, e1001453. [Google Scholar] [CrossRef] [PubMed]
- Stower, H. Predicting colon cancer recurrence. Nat. Med. 2018, 24, 898. [Google Scholar] [CrossRef] [PubMed]







| Characteristics | CTRL n = 244 | Non-Anemia n = 245 | IDA n = 69 | p Value (CTRL vs. Non-Anemia) | p Value (CTRL vs. IDA) | p Value (Non Anemia vs. IDA) |
|---|---|---|---|---|---|---|
| Age, year, mean (±SD) | 49.94 (13.56) | 54.10 (13.23) | 50.80 (14.69) | 0.559 | 0.485 | 0.272 |
| Gender, N (%) | ||||||
| Male | 107 (43.8) | 153 (62.4) | 25 (36.2) | 0.156 | 0.594 | 0.104 |
| Female | 137 (56.1) | 92 (37.5) | 44 (63.7) | |||
| BMI (kg/m2), N (%) | <0.0001 | <0.0001 | 0.053 | |||
| <24 | 86 (35.2) | 135 (55.1) | 47 (68.1) | |||
| ≥24 | 158 (64.8) | 110 (44.9) | 22 (31.9) | |||
| Hemoglobin level (g/L) | ||||||
| Male Hb, mean (±SD) | NA | 145.32 (15.33) | 98.68 (18.76) | 0.014 | ||
| Female Hb, mean (±SD) | NA | 131.69 (14.42) | 88.45 (15.67) | 0.041 | ||
| Hematocrit (%) | ||||||
| Male HCT, mean (±SD) | NA | 43.23 (2.72) | 32.04 (5.12) | <0.0001 | ||
| Female HCT, mean (±SD) | NA | 39.49 (2.67) | 29.20 (4.44) | <0.0001 | ||
| Tumor location, N (%) | <0.0001 | <0.0001 | <0.0001 | |||
| Right hemicolon | NA | 34 (13.9) | 39 (39.0) | |||
| Left hemicolon | NA | 73 (29.8) | 24 (24.0) | |||
| Rectum | NA | 138 (56.3) | 37 (37.0) | |||
| Tumor size, maximum diameter (cm), N (%) | 0.020 | |||||
| <5 | NA | 187 (76.3) | 43 (62.3) | |||
| ≥5 | NA | 58 (23.7) | 26 (37.7) | |||
| Differentiation, N (%) | 0.558 | |||||
| Well-moderate | NA | 174 (71.3) | 46 (67.6) | |||
| Poor | NA | 70 (28.7) | 22 (32.4) | |||
| TNM stage, N (%) | 0.421 | |||||
| I-II | NA | 123 (50.4) | 31 (44.9) | |||
| III-IV | NA | 121 (49.6) | 38 (55.0) | |||
| Non-quantitative FOBT, N (%) | 0.520 | |||||
| Negative | NA | 142 (58.0) | 37 (53.6) | |||
| Positive | NA | 103 (42.0) | 32 (46.3) | |||
| Albumin (g/L), N (%) | <0.0001 | |||||
| <40 | NA | 21 (8.6) | 22 (31.9) | |||
| ≥40 | NA | 205 (83.7) | 47 (68.1) | |||
| Prealbumin (mg/L), N (%) | <0.0001 | |||||
| <280 | NA | 152 (67.6) | 61 (91.0) | |||
| ≥280 | NA | 73 (32.4) | 6 (9.0) | |||
| CEA (mg/L), N (%) | 0.160 | |||||
| ≤5.9 | NA | 169 (69.8) | 42 (60.9) | |||
| >5.9 | NA | 73 (30.2) | 27 (39.1) | |||
| Nerve invasion, N (%) | 0.837 | |||||
| Negative | NA | 172 (70.8) | 49 (72.1) | |||
| Positive | NA | 71 (29.2) | 19 (27.9) | |||
| Vascular invasion, N (%) | ||||||
| Negative | NA | 155 (63.5) | 37 (54.5) | 0.172 | ||
| Positive | NA | 89 (36.5) | 31 (46.5) |
Disclaimer/Publisher’s Note: The statements, opinions and data contained in all publications are solely those of the individual author(s) and contributor(s) and not of MDPI and/or the editor(s). MDPI and/or the editor(s) disclaim responsibility for any injury to people or property resulting from any ideas, methods, instructions or products referred to in the content. |
© 2024 by the authors. Licensee MDPI, Basel, Switzerland. This article is an open access article distributed under the terms and conditions of the Creative Commons Attribution (CC BY) license (https://creativecommons.org/licenses/by/4.0/).
Share and Cite
Zhang, Q.; Wu, W.; Guo, F.; Li, J.; Jin, Y.; Cai, G.; Yang, Y. Characteristics of Gut Microbiota and Fecal Metabolites in Patients with Colorectal Cancer-Associated Iron Deficiency Anemia. Microorganisms 2024, 12, 1319. https://doi.org/10.3390/microorganisms12071319
Zhang Q, Wu W, Guo F, Li J, Jin Y, Cai G, Yang Y. Characteristics of Gut Microbiota and Fecal Metabolites in Patients with Colorectal Cancer-Associated Iron Deficiency Anemia. Microorganisms. 2024; 12(7):1319. https://doi.org/10.3390/microorganisms12071319
Chicago/Turabian StyleZhang, Qinyuan, Wen Wu, Fanying Guo, Jinming Li, Yutao Jin, Guoxiang Cai, and Yongzhi Yang. 2024. "Characteristics of Gut Microbiota and Fecal Metabolites in Patients with Colorectal Cancer-Associated Iron Deficiency Anemia" Microorganisms 12, no. 7: 1319. https://doi.org/10.3390/microorganisms12071319
APA StyleZhang, Q., Wu, W., Guo, F., Li, J., Jin, Y., Cai, G., & Yang, Y. (2024). Characteristics of Gut Microbiota and Fecal Metabolites in Patients with Colorectal Cancer-Associated Iron Deficiency Anemia. Microorganisms, 12(7), 1319. https://doi.org/10.3390/microorganisms12071319

