SNX11 Deletion Inhibits Dabie bandavirus Infection by Interfering with the Assembly of V-ATPase
Abstract
1. Introduction
2. Material and Methods
2.1. Cell Culture and Virus Strains
2.2. Generation of SNX11-Knockout 293T Cell Line Using CRISPR/Cas9
2.3. Quantification of Dabie bandavirus Viral RNA by RT-qPCR
2.4. RNA Sequencing and Bioinformatic Analysis
2.5. Co-Immunoprecipitation (Co-IP) Analysis of SNX11 and V-ATPase V1 Subunit Interaction
2.6. Pharmacological Inhibition of V-ATPase and Viral Replication Analysis
2.7. Subcellular Distribution Analysis of V-ATPase V1 Subunit
2.8. Confocal Microscopy
2.9. Validation of SNX11 Deficiency on Infection by Diverse Viruses
2.10. Statistical Analysis
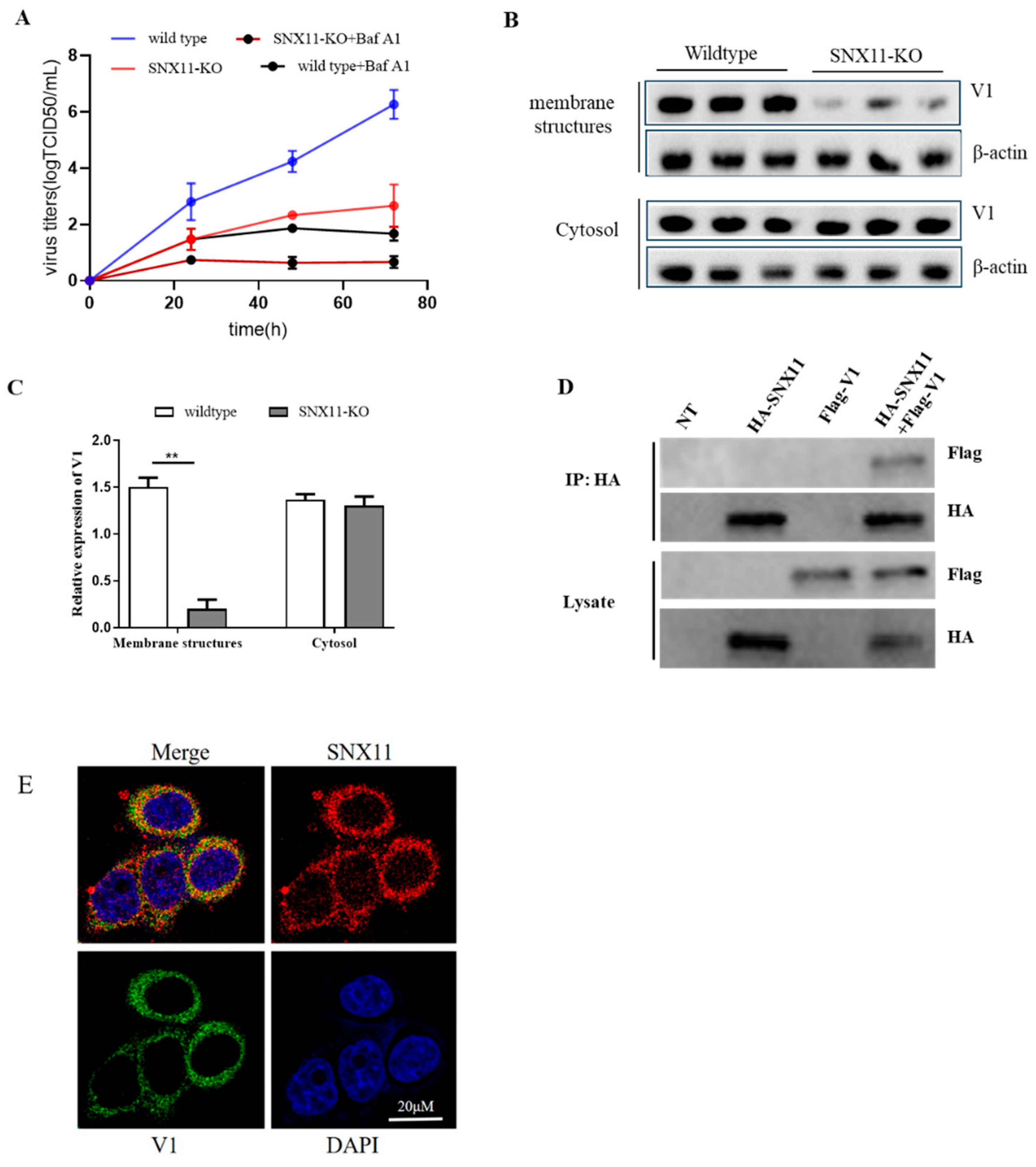
3. Results
4. Discussion
Author Contributions
Funding
Data Availability Statement
Conflicts of Interest
References
- Tu, Y.; Deng, M.; Zhang, X.; Xiang, T.; Wu, D. Dabie bandavirus and Mycoplasma pneumoniae co-infection: A case report. BMC Infect. Dis. 2025, 25, 47. [Google Scholar] [CrossRef]
- Yu, X.J.; Liang, M.F.; Zhang, S.Y.; Liu, Y.; Li, J.D.; Sun, Y.L.; Zhang, L.; Zhang, Q.F.; Popov, V.L.; Li, C.; et al. Fever with thrombocytopenia associated with a novel bunyavirus in China. N. Engl. J. Med. 2011, 364, 1523–1532. [Google Scholar] [CrossRef] [PubMed]
- Sheng, R.; Cheng, T.; Wang, Y.; Wen, H. Molecular evolution and geographic migration of severe fever with thrombocytopenia syndrome virus in Asia. PLoS Pathog. 2025, 21, e1012970. [Google Scholar] [CrossRef]
- Fang, Y.; Shen, S.; Zhang, J.; Xu, L.; Wang, T.; Fan, L.; Zhu, Q.; Xiao, J.; Wu, X.; Jin, J.; et al. Thrombocytopenia in Severe Fever with Thrombocytopenia Syndrome Due to Platelets With Altered Function Undergoing Cell Death Pathways. J. Infect. Dis. 2025, 231, e183–e194. [Google Scholar] [CrossRef] [PubMed]
- Casel, M.A.; Park, S.J.; Choi, Y.K. Severe fever with thrombocytopenia syndrome virus: Emerging novel phlebovirus and their control strategy. Exp. Mol. Med. 2021, 53, 713–722. [Google Scholar] [CrossRef] [PubMed]
- Charoensakulchai, S.; Matsuno, K.; Nakayama, E.E.; Shioda, T.; Imad, H.A. Epidemiological Characteristics of Severe Fever with Thrombocytopenia Syndrome. Am. J. Trop. Med. Hyg. 2025, 112, 956–962. [Google Scholar] [CrossRef] [PubMed]
- Yu, S.; Zhang, Q.; Su, L.; He, J.; Shi, W.; Yan, H.; Mao, H.; Sun, Y.; Cheng, D.; Wang, X.; et al. Dabie bandavirus infection induces macrophagic pyroptosis and this process is attenuated by platelets. PLoS Neglected Trop. Dis. 2023, 17, e0011488. [Google Scholar] [CrossRef]
- Lam, T.T.; Liu, W.; Bowden, T.A.; Cui, N.; Zhuang, L.; Liu, K.; Zhang, Y.Y.; Cao, W.C.; Pybus, O.G. Evolutionary and molecular analysis of the emergent severe fever with thrombocytopenia syndrome virus. Epidemics 2013, 5, 1–10. [Google Scholar] [CrossRef] [PubMed]
- Woo, D.; Michelow, I.C.; Choi, Y.; Lee, H.; Park, S. Transmission of Severe Fever with Thrombocytopenia Syndrome (SFTS) to humans: A systematic review of individual participant data and meta-analysis. J. Infect. Public Health 2025, 18, 102685. [Google Scholar] [CrossRef] [PubMed]
- Xu, D.; Ji, L.; Wu, X.; Chen, L. Whole-genome sequence analysis of SFTS bunyavirus in Huzhou, China. PLoS ONE 2025, 20, e0318742. [Google Scholar] [CrossRef]
- Liu, J.; Xu, M.; Tang, B.; Hu, L.; Deng, F.; Wang, H.; Pang, D.W.; Hu, Z.; Wang, M.; Zhou, Y. Single-Particle Tracking Reveals the Sequential Entry Process of the Bunyavirus Severe Fever with Thrombocytopenia Syndrome Virus. Small 2019, 15, e1803788. [Google Scholar] [CrossRef]
- Plegge, T.; Hofmann-Winkler, H.; Spiegel, M.; Pohlmann, S. Evidence that Processing of the Severe Fever with Thrombocytopenia Syndrome Virus Gn/Gc Polyprotein Is Critical for Viral Infectivity and Requires an Internal Gc Signal Peptide. PLoS ONE 2016, 11, e0166013. [Google Scholar] [CrossRef]
- Xing, C.; Zhang, C.; Xu, Z.; Wang, Y.; Lu, W.; Liu, X.; Zhang, Y.; Ma, J.; Yang, S.; Du, Y.; et al. Genome-wide CRISPR screening identifies LRP1 as an entry factor for SFTSV. Nat. Commun. 2025, 16, 4036. [Google Scholar] [CrossRef] [PubMed]
- Liu, T.; Li, J.; Liu, Y.; Qu, Y.; Li, A.; Li, C.; Zhang, Q.; Wu, W.; Li, J.; Liu, Y.; et al. SNX11 Identified as an Essential Host Factor for SFTS Virus Infection by CRISPR Knockout Screening. Virol. Sin. 2019, 34, 508–520. [Google Scholar] [CrossRef]
- Liu, T.; Li, A.; Li, C.; Liang, M.F.; Wang, S.W. Construction of A SNX11-knockout A549 Cell Line Based on the CRISPR/Cas9 System. Chin. J. Virol. 2022, 38, 652–657. [Google Scholar] [CrossRef]
- Eaton, A.F.; Danielson, E.C.; Tu, L.J.; Brown, D.; Merkulova, M. Knockout of the V-ATPase interacting protein Tldc2 in B-type kidney intercalated cells impairs urine alkalinization. Am. J. Physiol. Renal Physiol. 2025, 328, F890–F906. [Google Scholar] [CrossRef]
- Wang, C.; Jiang, W.; Leitz, J.; Yang, K.; Esquivies, L.; Wang, X.; Shen, X.; Held, R.G.; Adams, D.J.; Basta, T.; et al. Structure and topography of the synaptic V-ATPase-synaptophysin complex. Nature 2024, 631, 899–904. [Google Scholar] [CrossRef] [PubMed]
- Sekiya, M.; Nakanishi-Matsui, M.; Matsumoto, N.; Takahashi, I.; Hanasaka, T.; Ishiyama-Matsuura, E.; Araki, M.; Wakayama, T.; Nata, K. The a subunit isoforms of V-ATPase are involved in glucose-dependent trafficking of insulin granules. Sci. Rep. 2025, 15, 18982. [Google Scholar] [CrossRef]
- De Luca, M.; Bucci, C. A new V-ATPase regulatory mechanism mediated by the Rab interacting lysosomal protein (RILP). Commun. Integr. Biol. 2014, 7, e971572. [Google Scholar] [CrossRef]
- Huang, T.; Sun, C.; Du, F.; Chen, Z.J. STING-induced noncanonical autophagy regulates endolysosomal homeostasis. Proc. Natl. Acad. Sci. USA 2025, 122, e2415422122. [Google Scholar] [CrossRef]
- Baars, T.L.; Petri, S.; Peters, C.; Mayer, A. Role of the V-ATPase in regulation of the vacuolar fission-fusion equilibrium. Mol. Biol. Cell 2007, 18, 3873–3882. [Google Scholar] [CrossRef] [PubMed]
- Chen, Y.Y.; Liu, C.X.; Liu, H.X.; Wen, S.Y. The Emerging Roles of Vacuolar-Type ATPase-Dependent Lysosomal Acidification in Cardiovascular Disease. Biomolecules 2025, 15, 525. [Google Scholar] [CrossRef]
- Peng, S.Q.; Wu, Q.Q.; Wang, W.Y.; Zhang, Y.L.; Zhou, R.N.; Liao, J.; Wei, J.X.; Yang, Y.; Shi, W.; Yang, J.L.; et al. A gain-of-function mutation in ATP6V0A4 drives primary distal renal tubular alkalosis with enhanced V-ATPase activity. J. Clin. Investig. 2025, 135, e188807. [Google Scholar] [CrossRef] [PubMed]
- Xu, J.; Xu, T.; Wu, B.; Ye, Y.; You, X.; Shu, X.; Pei, D.; Liu, J. Structure of sorting nexin 11 (SNX11) reveals a novel extended phox homology (PX) domain critical for inhibition of SNX10-induced vacuolation. J. Biol. Chem. 2013, 288, 16598–16605. [Google Scholar] [CrossRef]
- Bergant Marusic, M.; Ozbun, M.A.; Campos, S.K.; Myers, M.P.; Banks, L. Human papillomavirus L2 facilitates viral escape from late endosomes via sorting nexin 17. Traffic 2012, 13, 455–467. [Google Scholar] [CrossRef]
- Nanbo, A.; Imai, M.; Watanabe, S.; Noda, T.; Takahashi, K.; Neumann, G.; Halfmann, P.; Kawaoka, Y. Ebolavirus is internalized into host cells via macropinocytosis in a viral glycoprotein-dependent manner. PLoS Pathog. 2010, 6, e1001121. [Google Scholar] [CrossRef]
- Ganti, K.; Massimi, P.; Manzo-Merino, J.; Tomaic, V.; Pim, D.; Playford, M.P.; Lizano, M.; Roberts, S.; Kranjec, C.; Doorbar, J.; et al. Interaction of the Human Papillomavirus E6 Oncoprotein with Sorting Nexin 27 Modulates Endocytic Cargo Transport Pathways. PLoS Pathog. 2016, 12, e1005854. [Google Scholar] [CrossRef]
- Lim, J.P.; Wang, J.T.; Kerr, M.C.; Teasdale, R.D.; Gleeson, P.A. A role for SNX5 in the regulation of macropinocytosis. BMC Cell Biol. 2008, 9, 58. [Google Scholar] [CrossRef]
- Li, C.; Ma, W.; Yin, S.; Liang, X.; Shu, X.; Pei, D.; Egan, T.M.; Huang, J.; Pan, A.; Li, Z. Sorting Nexin 11 Regulates Lysosomal Degradation of Plasma Membrane TRPV3. Traffic 2016, 17, 500–514. [Google Scholar] [CrossRef]
- Lu, S.; Chen, S.; Zhang, Y.; Mou, X.; Li, M.; Zhu, S.; Chen, X.; Strandin, T.M.; Jiang, Y.; Xiang, Z. Hantaan virus glycoprotein Gc induces NEDD4-dependent PTEN ubiquitination and degradation to escape the restriction of autophagosomes and facilitate viral propagation. FASEB J. 2025, 39, e70295. [Google Scholar]
- Chang, N.; Huang, W.; Niu, Y.; Xu, Z.; Gao, Y.; Ye, T.; Wang, Z.; Wei, X.; Guo, Y.; Liu, Q. Risk of hemorrhagic fever with renal syndrome associated with meteorological factors in diverse epidemic regions: A nationwide longitudinal study in China. Infect. Dis. Poverty 2025, 14, 3. [Google Scholar] [CrossRef] [PubMed]
- Varghese, J.N.; McKimm-Breschkin, J.L.; Caldwell, J.B.; Kortt, A.A.; Colman, P.M. The structure of the complex between influenza virus neuraminidase and sialic acid, the viral receptor. Proteins Struct. Funct. Bioinform. 2010, 14, 327–332. [Google Scholar]
- de Araújo, L.P.; Weisshahn, S.K.; Do Carmo, E.T.; Chaves, B.C.; Mateus, D.A.K.; Weisshahn, N.K.; Karam, S.A. Oral manifestations of dengue virus infection: A scoping review for clinical dental practice. BMC Oral Health 2025, 25, 138. [Google Scholar]
- Maillard, O.; Belot, J.; Adenis, T.; Rollot, O.; Adenis, A.; Guihard, B.; Gerardin, P.; Bertolotti, A. Early diagnosis of dengue: Diagnostic utility of the SD BIOLINE Dengue Duo rapid test in Reunion Island. PLoS Neglected Trop. Dis. 2023, 17, e0011253. [Google Scholar] [CrossRef]
- Cullen, P.J.; Korswagen, H.C. Sorting nexins provide diversity for retromer-dependent trafficking events. Nat. Cell Biol. 2011, 14, 29–37. [Google Scholar] [CrossRef]
- Teasdale, R.D.; Collins, B.M. Insights into the PX (phox-homology) domain and SNX (sorting nexin) protein families: Structures, functions and roles in disease. Biochem. J. 2012, 441, 39–59. [Google Scholar] [CrossRef]
- Mas, C.; Norwood, S.J.; Bugarcic, A.; Kinna, G.; Leneva, N.; Kovtun, O.; Ghai, R.; Ona Yanez, L.E.; Davis, J.L.; Teasdale, R.D.; et al. Structural basis for different phosphoinositide specificities of the PX domains of sorting nexins regulating G-protein signaling. J. Biol. Chem. 2014, 289, 28554–28568. [Google Scholar] [CrossRef]





Disclaimer/Publisher’s Note: The statements, opinions and data contained in all publications are solely those of the individual author(s) and contributor(s) and not of MDPI and/or the editor(s). MDPI and/or the editor(s) disclaim responsibility for any injury to people or property resulting from any ideas, methods, instructions or products referred to in the content. |
© 2025 by the authors. Licensee MDPI, Basel, Switzerland. This article is an open access article distributed under the terms and conditions of the Creative Commons Attribution (CC BY) license (https://creativecommons.org/licenses/by/4.0/).
Share and Cite
Liu, T.; Wang, X.; Fang, Y.; Zhang, P.; Sun, Q.; Li, J.; Wang, S. SNX11 Deletion Inhibits Dabie bandavirus Infection by Interfering with the Assembly of V-ATPase. Pathogens 2025, 14, 677. https://doi.org/10.3390/pathogens14070677
Liu T, Wang X, Fang Y, Zhang P, Sun Q, Li J, Wang S. SNX11 Deletion Inhibits Dabie bandavirus Infection by Interfering with the Assembly of V-ATPase. Pathogens. 2025; 14(7):677. https://doi.org/10.3390/pathogens14070677
Chicago/Turabian StyleLiu, Tiezhu, Xueqi Wang, Yang Fang, Ping Zhang, Qiang Sun, Jiandong Li, and Shiwen Wang. 2025. "SNX11 Deletion Inhibits Dabie bandavirus Infection by Interfering with the Assembly of V-ATPase" Pathogens 14, no. 7: 677. https://doi.org/10.3390/pathogens14070677
APA StyleLiu, T., Wang, X., Fang, Y., Zhang, P., Sun, Q., Li, J., & Wang, S. (2025). SNX11 Deletion Inhibits Dabie bandavirus Infection by Interfering with the Assembly of V-ATPase. Pathogens, 14(7), 677. https://doi.org/10.3390/pathogens14070677

