Molecular Detection and Prevalence of Coxiella burnetii in Ticks from Namibia: A Regional and Genus-Specific Analysis
Abstract
1. Introduction
2. Materials and Methods
2.1. Study Sites
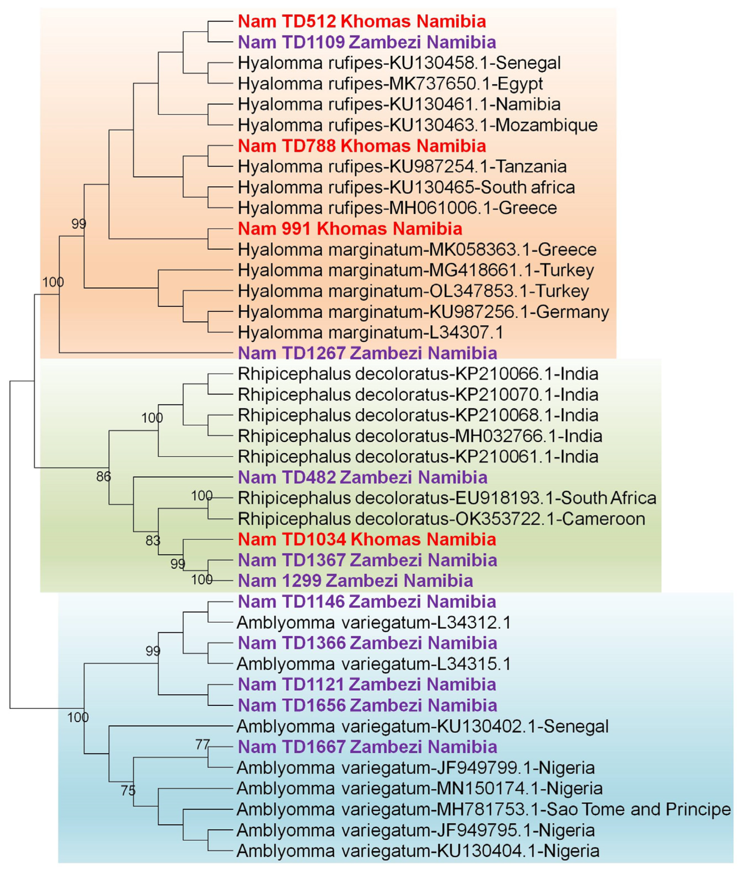
Tick Identification
2.2. Molecular Screening and Detection of Coxiella
2.3. Statistical Analysis
2.4. Sequencing of the 12S rDNA, 16S rDNA, 16s rRNA and the Icdtrg Genes
2.5. Phylogenetic Analysis
3. Results
3.1. Coxiella Screening and Identification
3.2. Ticks Screening and Identification
4. Discussion
5. Conclusions
Supplementary Materials
Author Contributions
Funding
Institutional Review Board Statement
Informed Consent Statement
Data Availability Statement
Acknowledgments
Conflicts of Interest
References
- Maurin, M.; Raoult, D. Q fever. Clin. Microbiol. Rev. 1999, 12, 518–553. [Google Scholar] [CrossRef] [PubMed]
- Guatteo, R.; Seegers, H.; Taurel, A.F.; Joly, A.; Beaudeau, F. Prevalence of Coxiella burnetii infection in domestic ruminants: A critical review. Veter–Microbiol. 2011, 149, 1–16. [Google Scholar] [CrossRef]
- Cutler, S.J.; Bouzid, M.; Cutler, R.R. Q fever. J. Infect. 2007, 54, 313–318. [Google Scholar] [CrossRef]
- Porter, S.R.; Czaplicki, G.; Mainil, J.; Guattéo, R.; Saegerman, C. Q Fever: Current State of Knowledge and Perspectives of Research of a Neglected Zoonosis. Int. J. Microbiol. 2011, 2011, 248418. [Google Scholar] [CrossRef]
- Eldin, C.; Mélenotte, C.; Mediannikov, O.; Ghigo, E.; Million, M.; Edouard, S.; Mege, J.L.; Maurin, M.; Raoult, D. From Q Fever to Coxiella burnetii Infection: A Paradigm Change. Clin. Microbiol. Rev. 2017, 30, 115–190. [Google Scholar] [CrossRef]
- Duron, O.; Sidi-Boumedine, K.; Rousset, E.; Moutailler, S.; Jourdain, E. The Importance of Ticks in Q Fever Transmission: What Has (and Has Not) Been Demonstrated? Trends Parasitol. 2015, 31, 536–552. [Google Scholar] [CrossRef]
- Hirai, K.; To, H. Advances in the understanding of Coxiella burnetii infection in Japan. J. Vet. Med. Sci. 1998, 60, 781–790. [Google Scholar] [CrossRef]
- Enferadi, A.; Sarani, S.; Mohammadipour, S.; Hasani, S.J.; Ajdari, A.; Asl, M.N.; Khademi, P. Molecular detection of Coxiella burnetii in ticks collected from Iran. Infect. Genet. Evol. 2024, 118, 105562. [Google Scholar] [CrossRef]
- Körner, S.; Makert, G.R.; Mertens-Scholz, K.; Henning, K.; Pfeffer, M.; Starke, A.; Nijhof, A.M.; Ulbert, S. Uptake and fecal excretion of Coxiella burnetii by Ixodes ricinus and Dermacentor marginatus ticks. Parasit. Vectors 2020, 13, 75. [Google Scholar] [CrossRef]
- Körner, S.; Makert, G.R.; Ulbert, S.; Pfeffer, M.; Mertens-Scholz, K. The Prevalence of Coxiella burnetii in Hard Ticks in Europe and Their Role in Q Fever Transmission Revisited-A Systematic Review. Front. Vet. Sci. 2021, 8, 655715. [Google Scholar] [CrossRef]
- Celina, S.S.; Cerný, J. Coxiella burnetii in ticks, livestock, pets and wildlife: A mini-review. Front. Vet. Sci. 2022, 9, 1068129. [Google Scholar] [CrossRef]
- McLaughlin, H.P.; Cherney, B.; Hakovirta, J.R.; Priestley, R.A.; Conley, A.; Carter, A.; Hodge, D.; Pillai, S.P.; Weigel, L.M.; Kersh, G.J.; et al. Phylogenetic inference of Coxiella burnetii by 16S rRNA gene sequencing. PLoS ONE 2017, 12, e0189910. [Google Scholar] [CrossRef] [PubMed]
- Stein, A.; Saunders, N.A.; Taylor, A.G.; Raoult, D. Phylogenic homogeneity of Coxiella burnetii strains as determinated by 16S ribosomal RNA sequencing. FEMS Microbiol. Lett. 1993, 113, 339–344. [Google Scholar] [CrossRef]
- Noden, B.H.; Tshavuka, F.I.; van der Colf, B.E.; Chipare, I.; Wilkinson, R. Exposure and risk factors to Coxiella burnetii, spotted fever group and typhus group Rickettsiae, and Bartonella henselae among volunteer blood donors in Namibia. PLoS ONE 2014, 9, e108674. [Google Scholar] [CrossRef]
- Cossu, C.A.; Ochai, S.O.; Troskie, M.; Hartmann, A.; Godfroid, J.; de Klerk, L.M.; Turner, W.; Kamath, P.; van Schalkwyk, O.L.; Cassini, R.; et al. Detection of Tick-Borne Pathogen Coinfections and Coexposures to Foot-and-Mouth Disease, Brucellosis, and Q Fever in Selected Wildlife From Kruger National Park, South Africa, and Etosha National Park, Namibia. Transbound. Emerg. Dis. 2024, 2024, 2417717. [Google Scholar] [CrossRef] [PubMed]
- Samkange, A.; van der Westhuizen, J.; Voigts, A.S.; Chitate, F.; Kaatura, I.; Khaiseb, S.; Hikufe, E.H.; Kabajani, J.; Bishi, A.S.; Mbiri, P.; et al. Investigation of the outbreaks of abortions and orchitis in livestock in Namibia during 2016-2018. Trop. Anim. Health Prod. 2022, 54, 346. [Google Scholar] [CrossRef]
- Sergeant, E.S.G. EpiTools Epidemiological Calculators. Ausvet, 2018. Available online: https://epitools.ausvet.com.au/static/Important-formulae-for-surveillance.pdf (accessed on 10 October 2025).
- Walker, A.R.; Bouattour, A.; Camicas, J.L.; Estrada-Pena, A.; Horak, I.G.; Latif, A.A.; Pegram, R.G.; Preston, P.M. Ticks of Domestic Animals in Africa: A Guide to Identification of SPECIES; Biosciences Reports: Edinburgh, Scotland, UK, 2014. [Google Scholar]
- Khumalo, C.S. Population Genetic Structure of Ixodid Ticks and Phylogenetic Analysis of Rickettsia in Chongwe and Chisamba Districts of Zambia, in School of Veterinary Medicine. Master’s Thesis, University of Zambia, Lusaka, Zambia, 2024. [Google Scholar]
- Chitanga, S.; Simulundu, E.; Simuunza, M.C.; Changula, K.; Qiu, Y.; Kajihara, M.; Nakao, R.; Syakalima, M.; Takada, A.; Mweene, A.S.; et al. First molecular detection and genetic characterization of Coxiella burnetii in Zambian dogs and rodents. Parasit. Vectors 2018, 11, 40. [Google Scholar] [CrossRef]
- Martin, M. Cutadapt removes adapter sequences from high-throughput sequencing reads. EMBnet. J. 2011, 17, 1012. [Google Scholar] [CrossRef]
- Li, H. Minimap2: Pairwise alignment for nucleotide sequences. Bioinformatics 2018, 34, 3094–3100. [Google Scholar] [CrossRef]
- Li, H.; Handsaker, B.; Wysoker, A.; Fennell, T.; Ruan, J.; Homer, N.; Marth, G.; Abecasis, G.; Durbin, R. The Sequence Alignment/Map format and SAMtools. Bioinformatics 2009, 25, 2078–2079. [Google Scholar] [CrossRef]
- Thompson, J.D.; Higgins, D.G.; Gibson, T.J. CLUSTAL W: Improving the sensitivity of progressive multiple sequence alignment through sequence weighting, position-specific gap penalties and weight matrix choice. Nucleic Acids Res. 1994, 22, 4673–4680. [Google Scholar] [CrossRef]
- Kumar, S.; Stecher, G.; Suleski, M.; Sanderford, M.; Sharma, S.; Tamura, K. MEGA12: Molecular Evolutionary Genetic Analysis Version 12 for Adaptive and Green Computing. Mol. Biol. Evol. 2024, 41, msae263. [Google Scholar] [CrossRef]
- Nguyen, S.V.; Hirai, K. Differentiation of Coxiella burnetii isolates by sequence determination and PCR-restriction fragment length polymorphism analysis of isocitrate dehydrogenase gene. FEMS Microbiol. Lett. 1999, 180, 249–254. [Google Scholar] [CrossRef]
- Wyk, C.V.; Mtshali, K.; Taioe, M.O.; Terera, S.; Bakkes, D.; Ramatla, T.; Xuan, X.; Thekisoe, O. Detection of Ticks and Tick-Borne Pathogens of Urban Stray Dogs in South Africa. Pathogens 2022, 11, 862. [Google Scholar] [CrossRef] [PubMed]
- Eneku, W.; Erima, B.; Byaruhanga, A.M.; Cleary, N.; Atim, G.; Tugume, T.; Ukuli, Q.A.; Kibuuka, H.; Mworozi, E.; Tweyongyere, R.; et al. Molecular detection of Coxiella burnetii in ticks collected from animals and the environment in Uganda. Zoonoses Public Health 2024, 71, 869–875. [Google Scholar] [CrossRef]
- Kumsa, B.; Socolovschi, C.; Almeras, L.; Raoult, D.; Parola, P. Occurrence and Genotyping of Coxiella burnetii in Ixodid Ticks in Oromia, Ethiopia. Am. J. Trop. Med. Hyg. 2015, 93, 1074–1081. [Google Scholar] [CrossRef] [PubMed]
- Sulyok, K.M.; Hornok, S.; Abichu, G.; Erdélyi, K.; Gyuranecz, M. Identification of novel Coxiella burnetii genotypes from Ethiopian ticks. PLoS ONE 2014, 9, e113213. [Google Scholar] [CrossRef]
- Koka, H.; Sang, R.; Kutima, H.L.; Musila, L. Coxiella burnetii Detected in Tick Samples from Pastoral Communities in Kenya. BioMed Res. Int. 2018, 2018, 8158102. [Google Scholar] [CrossRef]
- Ndeereh, D.; Muchemi, G.; Thaiyah, A.; Otiende, M.; Angelone-Alasaad, S.; Jowers, M.J. Molecular survey of Coxiella burnetii in wildlife and ticks at wildlife-livestock interfaces in Kenya. Exp. Appl. Acarol. 2017, 72, 277–289. [Google Scholar] [CrossRef]
- Reye, A.L.; Arinola, O.G.; Hubschen, J.M.; Muller, C.P. Pathogen prevalence in ticks collected from the vegetation and livestock in Nigeria. Appl. Environ. Microbiol. 2012, 78, 2562–2568. [Google Scholar] [CrossRef] [PubMed]
- Mediannikov, O.; Fenollar, F.; Socolovschi, C.; Diatta, G.; Bassene, H.; Molez, J.F.; Sokhna, C.; Trape, J.F.; Raoult, D. Coxiella burnetii in humans and ticks in rural Senegal. PLoS Neglected Trop. Dis. 2010, 4, e654. [Google Scholar] [CrossRef]
- Mtshali, K.; Khumalo, Z.; Nakao, R.; Grab, D.J.; Sugimoto, C.; Thekisoe, O. Molecular detection of zoonotic tick-borne pathogens from ticks collected from ruminants in four South African provinces. J. Vet. Med. Sci. 2015, 77, 1573–1579. [Google Scholar] [CrossRef]
- Smith, T.A.; Driscoll, T.; Gillespie, J.J.; Raghavan, R. A Coxiella-like endosymbiont is a potential vitamin source for the Lone Star tick. Genome Biol. Evol. 2015, 7, 831–838. [Google Scholar] [CrossRef]
- Brenner, A.E.; Muñoz-Leal, S.; Sachan, M.; Labruna, M.B.; Raghavan, R. Coxiella burnetii and Related Tick Endosymbionts Evolved from Pathogenic Ancestors. Genome Biol. Evol. 2021, 13, evab108. [Google Scholar] [CrossRef]
- Halajian, A.; Palomar, A.M.; Portillo, A.; Heyne, H.; Romero, L.; Oteo, J.A. Detection of zoonotic agents and a new Rickettsia strain in ticks from donkeys from South Africa: Implications for travel medicine. Travel. Med. Infect. Dis. 2018, 26, 43–50. [Google Scholar] [CrossRef]
- Halajian, A.; Palomar, A.M.; Portillo, A.; Heyne, H.; Luus-Powell, W.J.; Oteo, J.A. Investigation of Rickettsia, Coxiella burnetii and Bartonella in ticks from animals in South Africa. Ticks Tick Borne Dis. 2016, 7, 361–366. [Google Scholar] [CrossRef]
- Guo, H.; Adjou Moumouni, P.F.; Thekisoe, O.; Gao, Y.; Liu, M.; Li, J.; Galon, E.M.; Efstratiou, A.; Wang, G.; Jirapattharasate, C.; et al. Genetic characterization of tick-borne pathogens in ticks infesting cattle and sheep from three South African provinces. Ticks Tick Borne Dis. 2019, 10, 875–882. [Google Scholar] [CrossRef]
- Varela-Castro, L.; Zuddas, C.; Ortega, N.; Serrano, E.; Salinas, J.; Castellà, J.; Castillo-Contreras, R.; Carvalho, J.; Lavín, S.; Mentaberre, G. On the possible role of ticks in the eco-epidemiology of Coxiella burnetii in a Mediterranean ecosystem. Ticks Tick Borne Dis. 2018, 9, 687–694. [Google Scholar] [CrossRef] [PubMed]
- González, J.; González, M.G.; Valcárcel, F.; Sánchez, M.; Martín-Hernández, R.; Tercero, J.M.; Olmeda, A.S. Transstadial Transmission from Nymph to Adult of Coxiella burnetii by Naturally Infected Hyalomma lusitanicum. Pathogens 2020, 9, 884. [Google Scholar] [CrossRef] [PubMed]
- Derrick, E.H. The epidemiology of Q fever. J. Hyg. 1944, 43, 357–361. [Google Scholar] [CrossRef] [PubMed]
- Reedijk, M.; van Leuken, J.P.; van der Hoek, W. Particulate matter strongly associated with human Q fever in The Netherlands: An ecological study. Epidemiol. Infect. 2013, 141, 2623–2633. [Google Scholar] [CrossRef]
- Minnick, M.F.; Raghavan, R. Developmental biology of Coxiella burnetii. Adv. Exp. Med. Biol. 2012, 984, 231–248. [Google Scholar] [CrossRef]
- Sheek-Hussein, M.; Zewude, A.; Abdullahi, A.S.; Abdelgaleel, N.H.; Ishag, H.Z.A.; Yusof, M.F.; MS, A.L.; Shah, A.M.A.; AlNeyadi, J.; Osman, B.; et al. One health approach based descriptive study on Coxiella burnetii infections in camels and abattoir workers in the United Arab Emirates. Sci. Rep. 2025, 15, 12308. [Google Scholar] [CrossRef] [PubMed]
- van Leuken, J.P.; Swart, A.N.; Droogers, P.; van Pul, A.; Heederik, D.; Havelaar, A.H. Climate change effects on airborne pathogenic bioaerosol concentrations: A scenario analysis. Aerobiologia 2016, 32, 607–617. [Google Scholar] [CrossRef] [PubMed]
- Van Leuken, J.P.G.; Swart, A.N.; Brandsma, J.; Terink, W.; Van de Kassteele, J.; Droogers, P.; Sauter, F.; Havelaar, A.H.; Van der Hoek, W. Human Q fever incidence is associated to spatiotemporal environmental conditions. One Health 2016, 2, 77–87. [Google Scholar] [CrossRef] [PubMed]
- van der Hoek, W.; Hunink, J.; Vellema, P.; Droogers, P. Q fever in The Netherlands: The role of local environmental conditions. Int. J. Environ. Health Res. 2011, 21, 441–451. [Google Scholar] [CrossRef]





| Gene | Forward 5′→ 3′ | Reverse 5′ → 3′ | Annealing Temperature |
|---|---|---|---|
| 16S rDNA | CTGCTCAATGATTTTTTAAATGCTGT | GTCTGAACTCAGATCA AGT | 48 °C |
| 12S rDNA | AAACTAGGGATTAGATACCCT | AATGAGAGCGACGGGCGATGT | 50 °C |
| Primer Name | Primer Sequence | Gene | Band Size |
|---|---|---|---|
| icdtrg F | CGGAGTTAACCGGAGTATCCA | Icdtrg 1 | 900 bp |
| icdtrg R | CCGTGAATTTCATGATGTTACCTTT | ||
| Cox 16S F | ATTGAAGAGTTTGATTCTGG | 16S 2 | 1450 bp |
| Cox 16S R | CGGCCTCCCGAAGGTTAG |
| Categorial Value | Level | Ticks Tested (n) | Positive Ticks (n) | Prevalence (%) [95% CI] | Odds Ratio [95% CI] | p-Value |
|---|---|---|---|---|---|---|
| Region | Zambezi | 290 | 34 | 11.7 [8.3–16] | 4.56 [1.9–11.1] | 0.0005 |
| Khomas | 212 | 6 | 2.8 [1–6.1] | Reference | ||
| Tick genus | Amblyomma | 31 | 4 | 12.9 [3.6–29.8] | 4 [1.1–14.6] | 0.0121 |
| Hyalomma | 274 | 29 | 10.6 [7.2–15] | 3.2 [1.4–7.5] | ||
| Rhipicephalus | 197 | 7 | 3.6 [1.5–7.3] | Reference | ||
| Tick sex | Male | 375 | 28 | 7.5 [4.8–10.1] | 0.8 [0.4–1.6] | 0.5 |
| Female | 127 | 12 | 9.5 [4.4–14.5] | Reference | ||
| Season | Dry | 269 | 32 | 11.9 [8–15.8] | 2.3 [1.2–4.3] | 0.016 |
| Wet | 233 | 8 | 5.8 [2.8–8.8] | Reference |
| Isocitrate Dehydrogenase Gene | 16S Ribosomal RNA Gene | |||||||||
|---|---|---|---|---|---|---|---|---|---|---|
| BLAST Result | Accession Number | % Identity | E Value | Fragment Length (bp) | BLAST Result | Accession Number | % Identity | E Value | Fragment Length (bp) | |
| Nam_TD783 | C. burnetii | AF146293 | 99.32 | 0.0 | 1300 | Uncultured Coxiella species | OP411004 | 99.93 | 0.0 | 1545 |
| Nam_TD793 | C. burnetii | AF146293 | 99.86 | 0.0 | 1300 | |||||
| Nam_TD828 | C. burnetii | AF146293 | 99.86 | 0.0 | 1300 | |||||
| Nam_TD1148 | C. burnetii | AF146293 | 99.59 | 0.0 | 1300 | C. burnetii | OQ152499 | 99.86 | 0.0 | 1444 |
| Nam_TD1152 | C. burnetii | AF146286 | 99.46 | 0.0 | 1301 | C. burnetii | NR104916 | 100 | 0.0 | 1465 |
| Nam_TD1167 | C. burnetii | AF146286 | 99.46 | 0.0 | 1301 | C. burnetii | NR104916 | 100 | 0.0 | 1465 |
| NamTD1366 | C. burnetii | AF146286 | 99.73 | 0.0 | 1301 | |||||
| Nam_TD1367 | C. burnetii | OR208578.1 | 99.57 | 0.0 | 711 | |||||
| Nam_TD1369 | Uncultured Coxiella species | OP411004 | 99.71 | 0.0 | 1545 | |||||
Disclaimer/Publisher’s Note: The statements, opinions and data contained in all publications are solely those of the individual author(s) and contributor(s) and not of MDPI and/or the editor(s). MDPI and/or the editor(s) disclaim responsibility for any injury to people or property resulting from any ideas, methods, instructions or products referred to in the content. |
© 2025 by the authors. Licensee MDPI, Basel, Switzerland. This article is an open access article distributed under the terms and conditions of the Creative Commons Attribution (CC BY) license (https://creativecommons.org/licenses/by/4.0/).
Share and Cite
Mbiri, P.; Muleya, W.; Moyo, E.; Samkange, A.; Matomola, O.C.; Charamba, V.; Ujava, U.; Hoebes, E.E.; Chitate, F.; Neshindo, F.W.T.; et al. Molecular Detection and Prevalence of Coxiella burnetii in Ticks from Namibia: A Regional and Genus-Specific Analysis. Pathogens 2025, 14, 1262. https://doi.org/10.3390/pathogens14121262
Mbiri P, Muleya W, Moyo E, Samkange A, Matomola OC, Charamba V, Ujava U, Hoebes EE, Chitate F, Neshindo FWT, et al. Molecular Detection and Prevalence of Coxiella burnetii in Ticks from Namibia: A Regional and Genus-Specific Analysis. Pathogens. 2025; 14(12):1262. https://doi.org/10.3390/pathogens14121262
Chicago/Turabian StyleMbiri, Pricilla, Walter Muleya, Enos Moyo, Alaster Samkange, Ophelia Chuma Matomola, Vonai Charamba, Urban Ujava, Elfriede Esmerelda Hoebes, Frank Chitate, Foibe Waalukeni Tuyenikelao Neshindo, and et al. 2025. "Molecular Detection and Prevalence of Coxiella burnetii in Ticks from Namibia: A Regional and Genus-Specific Analysis" Pathogens 14, no. 12: 1262. https://doi.org/10.3390/pathogens14121262
APA StyleMbiri, P., Muleya, W., Moyo, E., Samkange, A., Matomola, O. C., Charamba, V., Ujava, U., Hoebes, E. E., Chitate, F., Neshindo, F. W. T., Kapapero, J., Winter, C., Weiss, S., Nepolo, E., Pazvakawambwa, L., & Chitanga, S. (2025). Molecular Detection and Prevalence of Coxiella burnetii in Ticks from Namibia: A Regional and Genus-Specific Analysis. Pathogens, 14(12), 1262. https://doi.org/10.3390/pathogens14121262

