VP0 Myristoylation Is Essential for Senecavirus A Replication
Abstract
1. Introduction
2. Materials and Methods
2.1. Cell Lines and Viruses
2.2. Plasmid Construction
2.3. Recovery of Mutant Viruses
2.4. Preparation of BHK-21 Derived Cell Lines with Knock-Out or Overexpression of NMT1
2.5. Replication of SVA-eGFP or SVA-eGFP Mutant Viruses
2.6. TCID50 Assay and Virus Growth Curves
2.7. Localization of VP0-eGFP and VP0-G1A-eGFP in BHK-21 Cells or BHK-21 Derived Cells
2.8. Western Blot
2.9. Viral Plaque Assay
2.10. Statistical Analysis
3. Results
3.1. NMT Inhibitors Reduced SVA Replication
3.2. NMT Inhibitors Suppressed SVA Replication in a Dose-Dependent Manner and Altered VP0 Localization
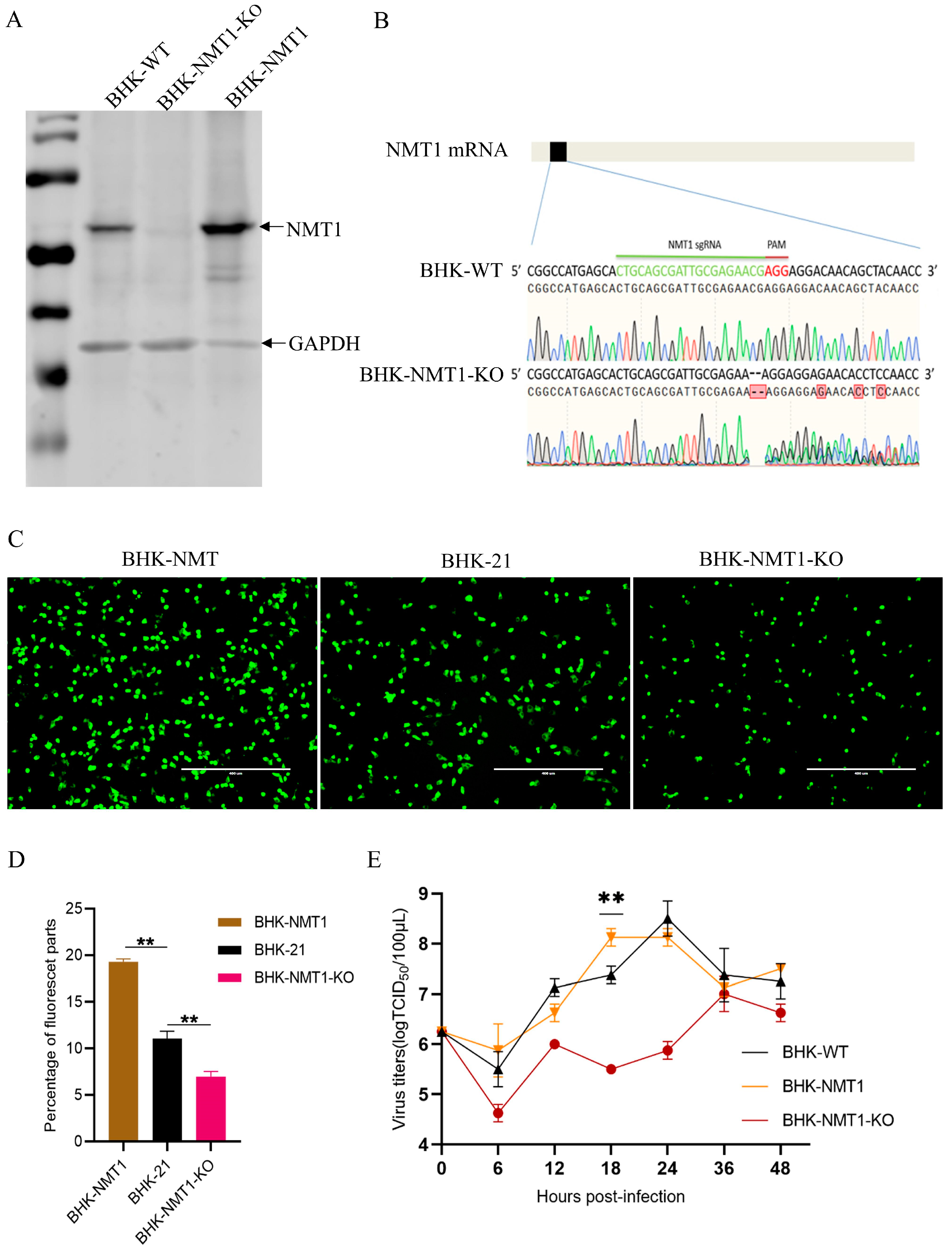
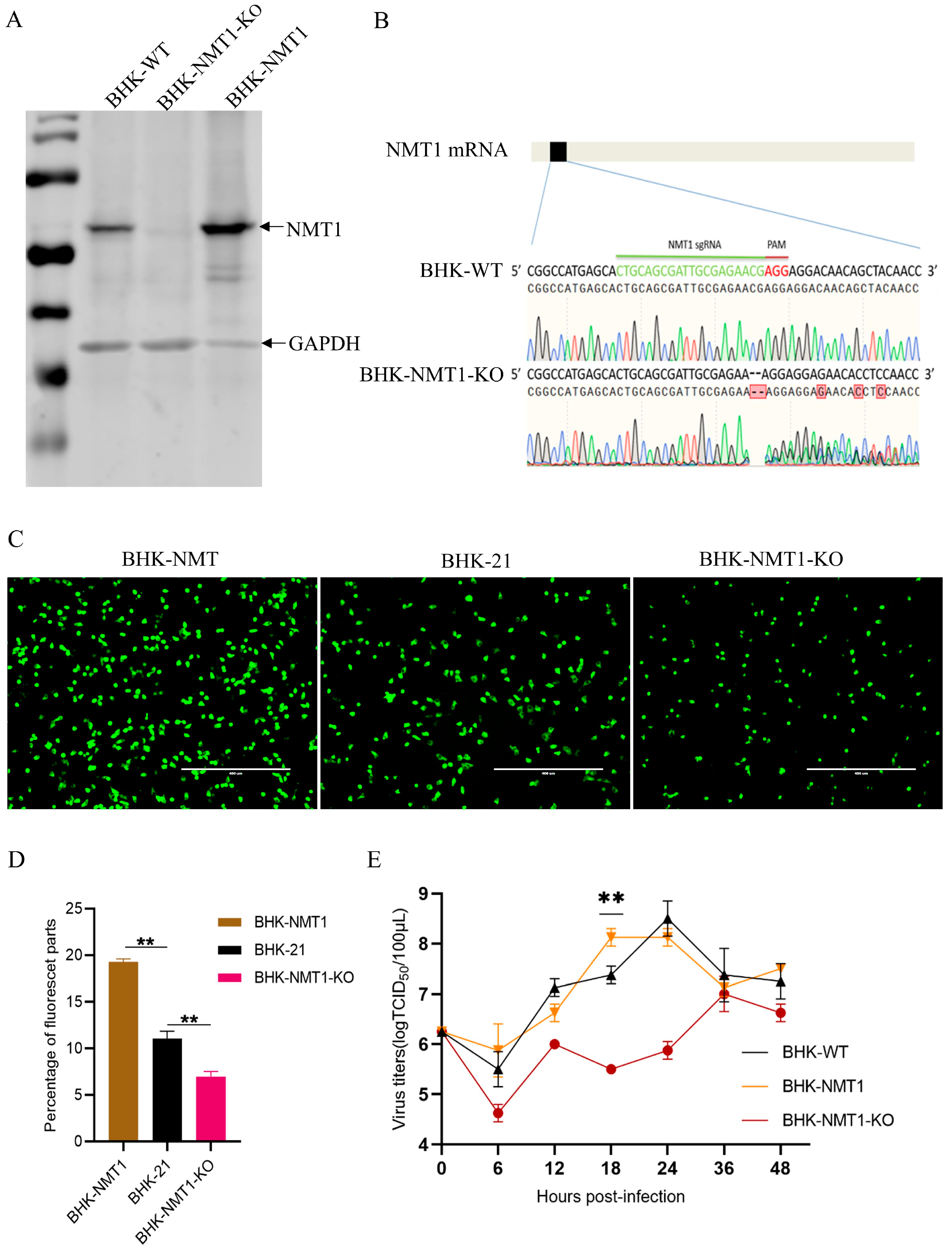
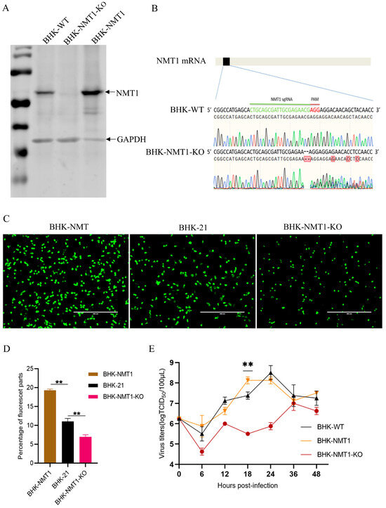
3.3. NMT1 Affected SVA Replication Efficiency
3.4. N-Terminal G Substitutions in VP0 Were Lethal for SVA
3.5. The Residue T at the Fifth Position of VP0 Played a Positive Role in SVA Replication
4. Discussion
Supplementary Materials
Author Contributions
Funding
Institutional Review Board Statement
Informed Consent Statement
Data Availability Statement
Conflicts of Interest
Correction Statement
References
- Leme, R.A.; Zotti, E.; Alcantara, B.K.; Oliveira, M.V.; Freitas, L.A.; Alfieri, A.F.; Alfieri, A.A. Senecavirus A: An Emerging Vesicular Infection in Brazilian Pig Herds. Transbound. Emerg. Dis. 2015, 62, 603–611. [Google Scholar] [CrossRef] [PubMed]
- Pasma, T.; Davidson, S.; Shaw, S.L. Idiopathic vesicular disease in swine in Manitoba. Can. Vet. J. 2008, 49, 84–85. [Google Scholar] [PubMed]
- Hales, L.M.; Knowles, N.J.; Reddy, P.S.; Xu, L.; Hay, C.; Hallenbeck, P.L. Complete genome sequence analysis of Seneca Valley virus-001, a novel oncolytic picornavirus. J. Gen. Virol. 2008, 89, 1265–1275. [Google Scholar] [CrossRef] [PubMed]
- Xu, W.; Hole, K.; Goolia, M.; Pickering, B.; Salo, T.; Lung, O.; Nfon, C. Genome wide analysis of the evolution of Senecavirus A from swine clinical material and assembly yard environmental samples. PLoS ONE 2017, 12, e0176964. [Google Scholar] [CrossRef] [PubMed]
- Zhang, X.L.; Zhu, Z.X.; Yang, F.; Cao, W.J.; Tian, H.; Zhang, K.S.; Zheng, H.X.; Liu, X.T. Review of Seneca Valley Virus: A Call for Increased Surveillance and Research. Front. Microbiol. 2018, 9, 940. [Google Scholar] [CrossRef] [PubMed]
- Jiang, P.; Liu, Y.; Ma, H.C.; Paul, A.V.; Wimmer, E. Picornavirus morphogenesis. Microbiol. Mol. Biol. Rev. 2014, 78, 418–437. [Google Scholar] [CrossRef] [PubMed]
- Jiang, H.; Zhang, X.Y.; Chen, X.; Aramsangtienchai, P.; Tong, Z.; Lin, H.N. Protein Lipidation: Occurrence, Mechanisms, Biological Functions, and Enabling Technologies. Chem. Rev. 2018, 118, 43–112. [Google Scholar] [CrossRef] [PubMed]
- Chen, B.; Sun, Y.; Niu, J.; Jarugumilli, G.K.; Wu, X. Protein Lipidation in Cell Signaling and Diseases: Function, Regulation, and Therapeutic Opportunities. Cell Chem. Biol. 2018, 25, 817–831. [Google Scholar] [CrossRef] [PubMed]
- Strecker, T.; Maisa, A.; Daffis, S.; Eichler, R.; Lenz, O.; Garten, W. The role of myristoylation in the membrane association of the Lassa virus matrix protein Z. Virol. J. 2006, 3, 93. [Google Scholar] [CrossRef]
- Weaver, T.A.; Panganiban, A.T. N myristoylation of the spleen necrosis virus matrix protein is required for correct association of the Gag polyprotein with intracellular membranes and for particle formation. J. Virol. 1990, 64, 3995–4001. [Google Scholar] [CrossRef]
- Bryant, M.; Ratner, L. Myristoylation-dependent replication and assembly of human immunodeficiency virus 1. Proc. Natl. Acad. Sci. USA 1990, 87, 523–527. [Google Scholar] [CrossRef] [PubMed]
- Wang, B.; Dai, T.; Sun, W.; Wei, Y.; Ren, J.; Zhang, L.; Zhang, M.; Zhou, F. Protein N-myristoylation: Functions and mechanisms in control of innate immunity. Cell. Mol. Immunol. 2021, 18, 878–888. [Google Scholar] [CrossRef]
- Boutin, J.A. Myristoylation. Cell. Signal. 1997, 9, 15–35. [Google Scholar] [CrossRef]
- Rioux, V.; Beauchamp, E.; Pedrono, F.; Daval, S.; Molle, D.; Catheline, D.; Legrand, P. Identification and characterization of recombinant and native rat myristoyl-CoA: Protein N-myristoyltransferases. Mol. Cell. Biochem. 2006, 286, 161–170. [Google Scholar] [CrossRef] [PubMed]
- Johnson, D.R.; Bhatnagar, R.S.; Knoll, L.J.; Gordon, J.I. Genetic and biochemical studies of protein N-myristoylation. Annu. Rev. Biochem. 1994, 63, 869–914. [Google Scholar] [CrossRef]
- Chow, M.; Newman, J.F.; Filman, D.; Hogle, J.M.; Rowlands, D.J.; Brown, F. Myristylation of picornavirus capsid protein VP4 and its structural significance. Nature 1987, 327, 482–486. [Google Scholar] [CrossRef] [PubMed]
- Cao, J.M.; Qu, M.; Liu, H.T.; Wan, X.; Li, F.; Hou, A.; Zhou, Y.; Sun, B.; Cai, L.J.; Su, W.H.; et al. Myristoylation of EV71 VP4 is Essential for Infectivity and Interaction with Membrane Structure. Virol. Sin. 2020, 35, 599–613. [Google Scholar] [CrossRef]
- Corbic Ramljak, I.; Stanger, J.; Real-Hohn, A.; Dreier, D.; Wimmer, L.; Redlberger-Fritz, M.; Fischl, W.; Klingel, K.; Mihovilovic, M.D.; Blaas, D.; et al. Cellular N-myristoyltransferases play a crucial picornavirus genus-specific role in viral assembly, virion maturation, and infectivity. PLoS Pathog. 2018, 14, e1007203. [Google Scholar] [CrossRef]
- Panjwani, A.; Strauss, M.; Gold, S.; Wenham, H.; Jackson, T.; Chou, J.J.; Rowlands, D.J.; Stonehouse, N.J.; Hogle, J.M.; Tuthill, T.J. Capsid protein VP4 of human rhinovirus induces membrane permeability by the formation of a size-selective multimeric pore. PLoS Pathog. 2014, 10, e1004294. [Google Scholar] [CrossRef]
- Panjwani, A.; Asfor, A.S.; Tuthill, T.J. The conserved N-terminus of human rhinovirus capsid protein VP4 contains membrane pore-forming activity and is a target for neutralizing antibodies. J. Gen. Virol. 2016, 97, 3238–3242. [Google Scholar] [CrossRef]
- Bentley, J.K.; Han, M.; Jaipalli, S.; Hinde, J.L.; Lei, J.; Ishikawa, T.; Goldsmith, A.M.; Rajput, C.; Hershenson, M.B. Myristoylated rhinovirus VP4 protein activates TLR2-dependent proinflammatory gene expression. Am. J. Physiol. Lung Cell. Mol. Physiol. 2019, 317, L57–L70. [Google Scholar] [CrossRef] [PubMed]
- Wang, H.; Li, C.; Zhao, B.; Yuan, T.; Yang, D.; Zhou, G.; Yu, L. Complete genome sequence and phylogenetic analysis of Senecavirus A isolated in Northeast China in 2016. Arch. Virol. 2017, 162, 3173–3176. [Google Scholar] [CrossRef] [PubMed]
- Li, C.; Wang, H.; Shi, J.; Yang, D.; Zhou, G.; Chang, J.; Cameron, C.E.; Woodman, A.; Yu, L. Senecavirus-Specific Recombination Assays Reveal the Intimate Link between Polymerase Fidelity and RNA Recombination. J. Virol. 2019, 93, e00576. [Google Scholar] [CrossRef] [PubMed]
- Mousnier, A.; Bell, A.S.; Swieboda, D.P.; Morales-Sanfrutos, J.; Perez-Dorado, I.; Brannigan, J.A.; Newman, J.; Ritzefeld, M.; Hutton, J.A.; Guedan, A.; et al. Fragment-derived inhibitors of human N-myristoyltransferase block capsid assembly and replication of the common cold virus. Nat. Chem. 2018, 10, 599–606. [Google Scholar] [CrossRef] [PubMed]
- Agoni, C.; Salifu, E.Y.; Enslin, G.; Kwofie, S.K.; Soliman, M.E. Dual-Inhibition of Human N-Myristoyltransferase Subtypes Halts Common Cold Pathogenesis: Atomistic Perspectives from the Case of IMP-1088. Chem. Biodivers. 2022, 19, e202100748. [Google Scholar] [CrossRef] [PubMed]
- Giglione, C.; Meinnel, T. Mapping the myristoylome through a complete understanding of protein myristoylation biochemistry. Prog. Lipid Res. 2022, 85, 101139. [Google Scholar] [CrossRef]
- Meinnel, T.; Dian, C.; Giglione, C. Myristoylation, an Ancient Protein Modification Mirroring Eukaryogenesis and Evolution. Trends Biochem. Sci. 2020, 45, 619–632. [Google Scholar] [CrossRef]
- Tsunasawa, S.; Stewart, J.W.; Sherman, F. Amino-terminal processing of mutant forms of yeast iso-1-cytochrome c. The specificities of methionine aminopeptidase and acetyltransferase. J. Biol. Chem. 1985, 260, 5382–5391. [Google Scholar] [CrossRef]
- Ma, W.; Wei, J.; Wei, Y.; Guo, H.; Jin, Y.; Xue, Y.; Wang, Y.; Yi, Z.; Liu, L.; Huang, J.; et al. Immunogenicity of the capsid precursor and a nine-amino-acid site-directed mutant of the 3C protease of foot-and-mouth disease virus coexpressed by a recombinant goatpox virus. Arch. Virol. 2014, 159, 1715–1722. [Google Scholar] [CrossRef]
- Marc, D.; Girard, M.; van der Werf, S. A Gly1 to Ala substitution in poliovirus capsid protein VP0 blocks its myristoylation and prevents viral assembly. J. Gen. Virol. 1991, 72 Pt. 5, 1151–1157. [Google Scholar] [CrossRef]
- Kräusslich, H.G.; Hölscher, C.; Reuer, Q.; Harber, J.; Wimmer, E. Myristoylation of the poliovirus polyprotein is required for proteolytic processing of the capsid and for viral infectivity. J. Virol. 1990, 64, 2433–2436. [Google Scholar] [CrossRef] [PubMed]
- Moscufo, N.; Simons, J.; Chow, M. Myristoylation is important at multiple stages in poliovirus assembly. J. Virol. 1991, 65, 2372–2380. [Google Scholar] [CrossRef] [PubMed]
- Yuan, M.; Song, Z.H.; Ying, M.D.; Zhu, H.; He, Q.J.; Yang, B.; Cao, J. N-myristoylation: From cell biology to translational medicine. Acta Pharmacol. Sin. 2020, 41, 1005–1015. [Google Scholar] [CrossRef]
- Samal, A.B.; Green, T.J.; Saad, J.S. Atomic view of the HIV-1 matrix lattice; implications on virus assembly and envelope incorporation. Proc. Natl. Acad. Sci. USA 2022, 119, e2200794119. [Google Scholar] [CrossRef]
- Herrmann, D.; Hanson, H.M.; Zhou, L.W.; Addabbo, R.; Willkomm, N.A.; Angert, I.; Mueller, J.D.; Mansky, L.M.; Saad, J.S. Molecular Determinants of Human T-cell Leukemia Virus Type 1 Gag Targeting to the Plasma Membrane for Assembly. J. Mol. Biol. 2022, 434, 167609. [Google Scholar] [CrossRef] [PubMed]
- Goodwin, S.; Tuthill, T.J.; Arias, A.; Killington, R.A.; Rowlands, D.J. Foot-and-mouth disease virus assembly: Processing of recombinant capsid precursor by exogenous protease induces self-assembly of pentamers in vitro in a myristoylation-dependent manner. J. Virol. 2009, 83, 11275–11282. [Google Scholar] [CrossRef]
- Yang, S.; Zhou, L.; Pante, N. Protein Myristoylation Plays a Role in the Nuclear Entry of the Parvovirus Minute Virus of Mice. J. Virol. 2022, 96, e0111822. [Google Scholar] [CrossRef]
- Brown, J.B.; Summers, H.R.; Brown, L.A.; Marchant, J.; Canova, P.N.; O’Hern, C.T.; Abbott, S.T.; Nyaunu, C.; Maxwell, S.; Johnson, T.; et al. Structural and Mechanistic Studies of the Rare Myristoylation Signal of the Feline Immunodeficiency Virus. J. Mol. Biol. 2020, 432, 4076–4091. [Google Scholar] [CrossRef]





Disclaimer/Publisher’s Note: The statements, opinions and data contained in all publications are solely those of the individual author(s) and contributor(s) and not of MDPI and/or the editor(s). MDPI and/or the editor(s) disclaim responsibility for any injury to people or property resulting from any ideas, methods, instructions or products referred to in the content. |
© 2024 by the authors. Licensee MDPI, Basel, Switzerland. This article is an open access article distributed under the terms and conditions of the Creative Commons Attribution (CC BY) license (https://creativecommons.org/licenses/by/4.0/).
Share and Cite
Xiao, P.; Meng, L.; Cui, X.; Liu, X.; Qin, L.; Meng, F.; Cai, X.; Kong, D.; An, T.; Wang, H. VP0 Myristoylation Is Essential for Senecavirus A Replication. Pathogens 2024, 13, 601. https://doi.org/10.3390/pathogens13070601
Xiao P, Meng L, Cui X, Liu X, Qin L, Meng F, Cai X, Kong D, An T, Wang H. VP0 Myristoylation Is Essential for Senecavirus A Replication. Pathogens. 2024; 13(7):601. https://doi.org/10.3390/pathogens13070601
Chicago/Turabian StyleXiao, Peiyu, Liang Meng, Xingyang Cui, Xinran Liu, Lei Qin, Fandan Meng, Xuehui Cai, Dongni Kong, Tongqing An, and Haiwei Wang. 2024. "VP0 Myristoylation Is Essential for Senecavirus A Replication" Pathogens 13, no. 7: 601. https://doi.org/10.3390/pathogens13070601
APA StyleXiao, P., Meng, L., Cui, X., Liu, X., Qin, L., Meng, F., Cai, X., Kong, D., An, T., & Wang, H. (2024). VP0 Myristoylation Is Essential for Senecavirus A Replication. Pathogens, 13(7), 601. https://doi.org/10.3390/pathogens13070601

