Abstract
Since the early 2000s, Malaysian Chinese independent cinema has garnered international recognition, with James Lee emerging as one of its most influential figures. Distinct from many of his contemporaries, Lee’s films feature a unique sound design that plays a pivotal role in articulating cultural identity. This study, grounded in in-depth interviews with the director, investigates how sound aesthetics function as a vital medium for cultural expression. In the postcolonial context of Malaysia, sound is revealed not merely as a narrative device but as a complex tool of cultural translation. Lee’s creative practice exemplifies what this study terms a “sound-driven non-conscious cultural expression”, wherein surreal sound treatments and multilingual environments construct an aesthetic that is both locally rooted and transnational in scope. By drawing upon sound theory and theories of cultural identity, this research uncovers the significance of sound aesthetics in multicultural contexts, offering new perspectives for film and cultural studies alike.
1. Introduction
Malaysian Chinese independent film director James Lee was born in 1973 in Ipoh, Malaysia, and is recognized as one of the pioneers of the Malaysian new wave cinema movement. As a filmmaker, Lee is known for his diligence and distinctive talent, which have positioned him as a central figure in the movement. His cross-disciplinary practices have earned him widespread respect and recognition within the filmmaking community. Among his contemporaries in Malaysian Chinese independent cinema, Lee stands out for having achieved international acclaim through the artistic merit of his independent films. His signature use of minimalist and austere visual language has constructed a unique “de-nationalized pan-Chinese imaginary” (Zhang 2013), reflecting a specifically Malaysian Chinese mode of thinking. This aesthetic style uncovers the emotional and psychological intricacies of modern urban individuals, often focusing on the complex and shifting dynamics between men and women. Through his unique creative approach and intellectual depth, Lee has introduced new artistic sensibilities into Malaysian cinema and exemplifies a distinct personal charisma.
However, as a multicultural society, Malaysia’s film industry has long been situated within a tense and complex framework of cultural identity. Traditional film studies have typically emphasized visual narrative and symbolic imagery, often neglecting sound as a profound mechanism of artistic expression. In a recent Zoom meeting titled “Online Film Talk: What Is a Short Film?” (Lee 2025), Lee himself noted that music frequently serves as a source of creative inspiration. As a Chinese Malaysian independent filmmaker, Lee presents a compelling case study in how sound aesthetics are employed to navigate and articulate the complexities of cultural identity. This study adopts theoretical frameworks from film sound studies and cultural identity theory, integrating grounded theory methodology to systematically analyze the intricate relationship between sound aesthetics and the expression of cultural identity in Lee’s cinematic practice.
2. Literature Review
2.1. Sound Aesthetics in Malaysian Cinema: Cultural Resistance and Representation in Independent Film
In the domain of film studies, visual elements have long dominated academic discourse, often at the expense of sound aesthetics, which play a critical role in constructing narrative and conveying cultural identity (Chion 2019; Sonnenschein 2001). In Malaysia’s multicultural context, the interweaving of diverse cultural narratives in film is particularly prominent, with sound functioning as a key vehicle for cultural expression. This literature review focuses on the works of Malaysian independent filmmaker James Lee, exploring the intersection of sound aesthetics and identity representation in his films in order to fill an existing gap in current scholarship. Michel Chion’s sound theory provides a crucial theoretical framework for cinematic sound studies. In his seminal work Audio-Vision: Sound on Screen (Chion 2019), Chion introduces the concept of the “audio-visual contract,” emphasizing that audiences subconsciously integrate visual and auditory content into a unified whole during film viewing, thereby establishing a synergistic meaning-making mechanism between sound and image. He categorizes cinematic sound into three essential elements—dialogue, music, and sound effects—arguing that sound not only supports the visual but can independently create spatial, temporal, and psychological depth. Chion further develops the concept of “empathetic sound,” which refers to the synchronous counterpoint between sound and situational emotion, reinforcing sound’s function in cultural expression and emotional communication. He also proposes three listening modes—causal listening, semantic listening, and reduced listening—providing refined theoretical tools for understanding how audiences receive and perceive different types of sonic information. Additionally, Chion (2016) offers a detailed review of Schafer’s (1993) soundscape concept, acknowledging its considerable developmental potential while noting that the application of soundmarks in audiovisual arts remains insufficiently robust. Particularly noteworthy is Chion’s belief that the concept of “acousmêtre” effectively explores how off-screen voices create mystery and narrative authority through suspended imagery, offering important insights for understanding the treatment of sound representing “the other” or invisible forces in Malaysian independent cinema. Altman (1992), in Sound Theory/Sound Practice, further developed Chion’s theoretical framework by arguing that sound should not be treated as subordinate to the visual but rather as an autonomous narrative component in its own right. Although Walter Murch is primarily known for his editing theories, he also emphasized the interplay between sound and visual elements in shaping narrative space and emotional engagement. Marks (2000), in The Skin of the Film, introduced the concept of “haptic audiovisuality,” which is particularly pertinent to the study of non-Western cinema. Marks argues that sound can stimulate multisensory experience, serving as a vital medium for cultural memory. Such theoretical analyses have substantially furthered film sound theory development and constitute valuable theoretical resources and analytical pathways for exploring the sound aesthetic dimensions of James Lee’s cinematic works.
Trinh (1991) highlights the decentralizing potential of sound in postcolonial cinema, arguing that it can disrupt the visual-centric logic of colonial discourse. Sound, unlike visual representations anchored in traditional cultural symbols, can articulate pluralistic and fragmented perspectives, thereby challenging hegemonic narratives. Similarly, Naficy’s (2001) theory of “accented cinema” suggests that sound—especially language and accent—is a crucial marker for diasporic filmmakers in expressing cultural identity. These insights are particularly useful for understanding film sound within Malaysia’s postcolonial context. Within the Malaysian cinema studies field, Khoo (2006), in Reclaiming Adat: Contemporary Malaysian Film and Literature, traced the historical trajectory of Malaysian cinema from the colonial period to the post-independence era. Abd Muthalib (2007), in Malaysian Cinema in a Bottle, documented the evolution of the Malaysian film industry, detailing the shift from mainstream commercial cinema to independent filmmaking. These contributions help contextualize James Lee’s work within a broader historical and cultural framework. Zawawi Ibrahim’s research has explored how Malaysian cinema reflects and shapes national identity in a society marked by ethnic, religious, and cultural plurality (Ibrahim 2012). Yusoff (2013) examined genre hybridity, gender representations, and temporality in contemporary Malaysian cinema, including independent-style films by Chinese Malaysian directors such as Yeo Joon Han’s Sell Out! (2008). However, this research lacks comprehensive and in-depth analysis of sound aesthetic cases from a broader range of Malaysian Chinese independent filmmakers. Van der Heide (2002), in Malaysian Cinema, Asian Film, briefly acknowledged the role of sound in Malaysian cinema but did not explore it in depth. Tilman Baumgärtel’s (2012) edited volume Southeast Asian Independent Cinema includes analyses of Malaysian independent film and touches upon language choice as a marker of identity, but does not provide a systematic study of sound aesthetics (Baumgärtel 2012). Johan (2018) has explored musical expression in Malaysian cinema, but his work does not extend to Chinese Malaysian independent films, leaving a gap that this study aims to address.
2.2. Cultural Identity and Sonic Practices in James Lee’s Filmmaking
As one of the pioneers of Malaysian independent cinema, James Lee’s films reflect the multicultural realities of Malaysian society, in contrast to the monolithic ethnic perspectives often presented in mainstream Malay-language cinema. His works employ a multilingual approach, capturing the linguistic and class diversity within the Malaysian Chinese community. This multilingualism has become one of the defining markers of the “Malaysian-ness” in his films (Khoo 2004, 2007). Furthermore, as Khoo (2004) observes, James Lee’s cinematic style—characterized by minimal dialogue, theatrical compositions, and meticulously designed soundscapes—functions not merely as a formalist experiment, but also as a vehicle for symbolic meaning and political metaphor. His use of multiple languages and dialects within dialogues exposes the heterogeneity and internal stratification of the Chinese Malaysian community, while simultaneously emphasizing the sense of alienation experienced by marginalized urban populations. Overall, Khoo’s exploration of James Lee’s sound aesthetics offers valuable insights, particularly in relation to the role of language in film. However, elements such as musical scoring and sound effects remain underexplored in her analysis. Johan (2018) has documented the process of musical localization in Malaysian cinema from its colonial roots to contemporary practices. How Lee’s music and sound design reflect such hybridity remains an underexplored question. Naficy (2001) has pointed out the political significance of silence in diasporic cinema. Lee’s use of prolonged silence and minimal dialogue—what might be termed a “restrained sonic strategy”—may serve as a critical reflection on dominant discourses. This aspect of his work has yet to receive adequate scholarly attention.
This literature review has outlined key theoretical approaches in film sound studies, provided an overview of research in Malaysian cinema, and examined existing scholarship on James Lee’s work. A significant research gap remains in the study of sound aesthetics and their role in articulating cultural identity. Current scholarship on Malaysian cinema has primarily focused on visual narratives, thematic content, and industrial development, with minimal attention to sound aesthetics. In particular, there is a marked lack of research on the sound strategies employed by Chinese Malaysian filmmakers such as James Lee. Future research could explore Lee’s sonic strategies through multiple lenses—including the politics of language, the construction of auditory space, and the relationship between sound and memory—in order to expand the application of film sound theory in multicultural contexts and enrich the study of Malaysian cinema.
3. Research Methodology
This study primarily adopts in-depth interviews, grounded theory, and textual analysis methods to explore the role of film sound design in the expression of cultural identity. Initially, I conducted an in-depth interview with director James Lee, focusing on his sound design in films, including dialogue, ambient sound, and musical score, and his aesthetic conceptualization in these areas. According to Kvale (1994), in-depth interviews are a qualitative research method designed to explore the subjective experiences and perceptions of the interviewees, aiding in capturing the director’s personal interpretation of film sound aesthetics (Seidman 2006). The recording of the interview was transcribed and coded to ensure the accuracy and reliability of the data. Prior to conducting the interview, ethical approval was obtained from the University’s Academic Ethics Committee, ensuring that the research adheres to ethical guidelines and respects the rights of the participants. To ensure the rigor of data analysis, the study employed the open coding method from grounded theory to systematically analyze the interview content. Grounded theory (Strauss and Corbin 1998) is a qualitative research approach that generates theories from data. Within this framework, data analysis proceeds in three stages: open coding, axial coding, and selective coding. During the open coding phase, I conducted an initial conceptualization of the interview data, identifying key themes and patterns related to film sound aesthetics and cultural identity. In the axial coding phase, I further analyzed the relationships between these themes, exploring how they interact to form a cohesive sound design intention. Finally, in the selective coding phase, I integrated these findings with James Lee’s specific works, delving deeper into the inherent mechanisms and interrelationships between sound design and cultural identity in his films.
Next, the study will perform a detailed textual analysis by combining James Lee’s specific works and the interview transcripts. Drawing on the theories of Barthes (1977) and Eagleton (2011), textual analysis allows for the revelation of implicit meanings and cultural symbols within films, particularly in the intersection of sound design and identity expression. In general, this research will analyze how these sonic elements integrate with the film’s narrative to showcase the director’s unique interpretation of cultural identity.
4. Coding Process
4.1. Open Coding
To obtain a comprehensive perspective from James Lee on his film sound aesthetics, I structured the interview with ten unstructured questions, labeled Q1–Q10. The primary focus of the interview centered on his views regarding three main sound elements in film: dialogue, ambient sound, and music. Supplementary topics were also included, such as his personal growth experiences and his views on the future trends of Malaysian Chinese independent cinema. In the subsequent open coding phase, I conducted a preliminary organization and numbering of the interview transcript. Each question‒answer segment was carefully read, and all concepts related to film sound expression and the director’s identity were identified, tagged, and organized into nodes. Initial codes were created for each concept, with the relevant paragraph references included. This process resulted in 18 tagged points, which were then numbered accordingly. For instance, R1–R10 pertain to sound aesthetics, while R11–R18 address identity expression. This phase particularly focused on the following aspects mentioned by the director: the use and philosophy of dialogue, the handling of ambient sounds, the choice and arrangement of music, and expressions related to Malaysian Chinese identity. Lastly, brief explanations and direct quotations from the original text were provided as supporting evidence for each code. See Table 1 below:
Table 1.
Open-coded analysis of James Lee director interview data.
In this coding process, we can identify two major conceptual categories in the interview materials: the category of cinematic sound expression and the category of identity expression. Within these two broad categories, multiple distinct themes emerge. These codes vividly reflect James Lee’s profound understanding of cinematic sound and the natural presentation of Malaysia’s multicultural environment in his films. Overall, his sound aesthetics emphasize emotional expression, surreal effects, and contrastive strategies, while his approach to identity expression is characterized by an unforced but authentic representation.
4.2. Axial Coding
Axial coding builds upon open coding, categorizing the existing codes and establishing connections through constant comparison between them. This study organizes the relevant initial codes into broader themes, identifying six main categories: ontology of sound, sound expression techniques, narrative function of sound, sound creation methodology, language and cultural representation, and cultural positioning and expression. Subsequently, we attempt to determine the potential relationships and connections between these categories and analyze how they unfold around the core axes of “sound aesthetics” and “identity expression.” We explore causal, conditional, and interactive relationships between these categories, as shown in Table 2.
Table 2.
Major categories constructed based on “sound expression axis” and “identity expression axis”.
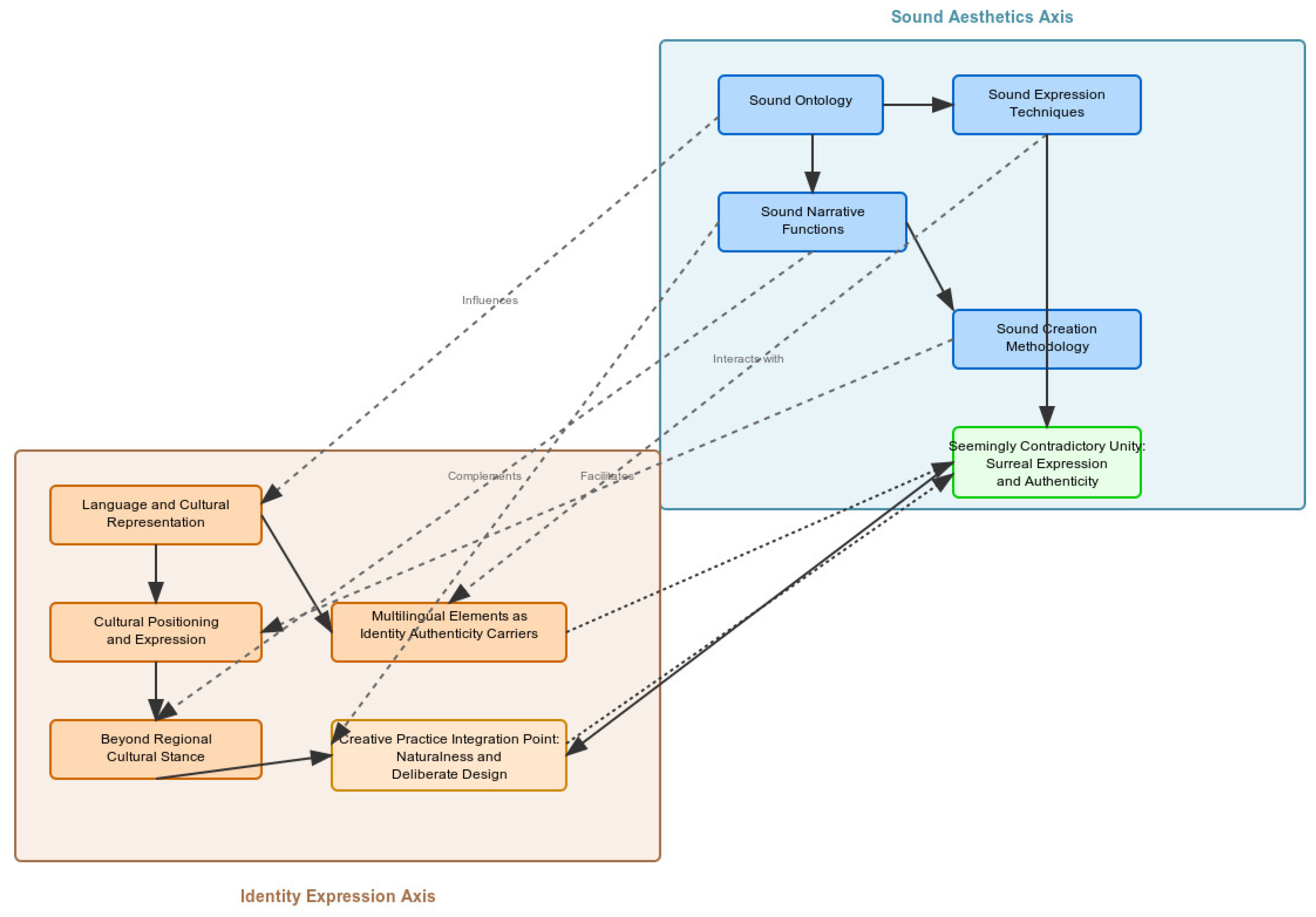
Finally, in order to pay special attention to how the director’s creative vision connects his cultural identity with the filmic sound treatment, this study attempts to create a structural diagram to show the hierarchy and relationship between the various categories of genres, see Figure 1.
Figure 1.
Diagram of sound aesthetics in relation to identity expression.
The relationship within the sound aesthetics axis presents two main themes: ontology of sound and sound expression techniques. It can be said that James Lee’s understanding of the essence of sound directly influences his methods of sound expression. Believing that sound conveys truth more effectively than visuals, he prefers to express emotions and themes through sound rather than visuals. In the director’s view, the surreal use of ambient sound and emotional expression techniques supports the narrative function of sound, positioning sound as not merely a background element but a core component of storytelling. Similarly, the relationship within the identity expression axis also forms two key strands: language and cultural representation, and cultural positioning and expression. The director’s natural presentation of Malaysia’s multilingual environment reflects his “unintentional” attitude toward cultural expression, favoring a more organic integration of cultural elements in his work. Moreover, the “pursuit of narrative beyond regionality” and “display of linguistic diversity” present a seemingly contradictory but ultimately complementary relationship. Although the director seeks stories that transcend regional boundaries, his works still naturally showcase the linguistic diversity that defines Malaysia’s cultural identity. From the relationship formed between these two axes, it is evident that the director’s emphasis on the authenticity of sound extends to his consideration of language presentation in film. The natural display of Malaysia’s multilingual environment is seen as a way to enhance the film’s realism. Additionally, the “surreal sound aesthetics” and “non-identity-oriented creation” form a complementary relationship, with the director using surreal sound aesthetics to pursue universal emotional expression, rather than being confined to specific cultural identities. The director adheres to a collaborative creative philosophy and an appreciation for independent culture. While James Lee has denied a specific preference for independent bands in his films, his decisions are more influenced by factors like copyright, budget, and suitability, rather than an overt preference for certain music styles. Nonetheless, his focus on professional collaboration is reflected in his appreciation for independent musicians, valuing their unique expressions outside the mainstream. Finally, the director’s use of emotional contrast in music aligns with his pursuit of narratives beyond regional confines, both of which break through conventional expressive limitations.
Overall, James Lee’s creative philosophy reveals the complex interplay between sound aesthetics and identity expression. His sound design intentionally pursues surreal effects and emotional expression, while also naturally integrating the multicultural characteristics of Malaysia. This seemingly contradictory approach forms a unified artistic system, making his works resonate emotionally on a universal level while maintaining the authentic feel of specific cultural identities. The director’s creative practice showcases an indirect but effective method of cultural expression: through a deep exploration of sound aesthetics, cultural identity is revealed, not by overt emphasis on cultural elements, but through the art of sound. This expression allows his works to remain rooted in Malaysia’s cultural soil while transcending regional limitations, culminating in a unique artistic style.
4.3. Selective Coding
Based on the previous open and axial coding processes, we conducted selective coding on the interview data with director James Lee. This stage began with the identification of a core phenomenon or central category, which represents the focal theme in the director’s approach to sound and identity expression. Following an in-depth analysis of the interview data, the core category was determined to be “sound-driven non-conscious cultural expression”. This core phenomenon captures the essence of Lee’s creative philosophy: prioritizing sound as the primary medium to express cultural identity in an indirect and natural manner, rather than through explicit or deliberate emphasis on cultural markers. Subsequently, all other thematic categories were systematically related back to this core category. This selective coding process reveals that all identified categories form an integrated theoretical framework centered around “sound-driven non-conscious cultural expression.” The theoretical structure progresses systematically from the director’s foundational creative philosophy (vocal ontology) to its practical manifestations (techniques of sound expression, narrative function of sound, and methodology of sound creation), ultimately shaping his distinctive approach to identity expression (language and cultural representation, and cultural positioning and expression). These internal connections are logically coherent and effectively explain the characteristics of sound design and cultural expression in Lee’s filmmaking practice. To enhance and validate this theoretical model, a saturation test was conducted through the random selection of original interview excerpts, which were then re-coded according to established standard procedures. The results indicate that the codes generated from the random samples closely matched the existing categories, with no new nodes or concepts emerging, confirming that the model has reached theoretical saturation.
James Lee’s creative practice exemplifies a unique approach characterized as “sound-driven non-conscious cultural expression”. This approach can be understood through the following key features: The director regards sound as a more essential and authentic cinematic element than the visual, giving rise to his “primacy of sound” philosophy. Grounded in this philosophical foundation, he employs techniques such as surrealist sound aesthetics, emotional ambient soundscapes, and audiovisual contrast to construct a distinct sonic world. These sound strategies serve not only narrative advancement but also become crucial mediums for conveying emotion and cultural meaning. In terms of identity expression, the director adopts an unintentional and organically integrated strategy. This is evident in the natural switching between multiple languages, the creation of authentic linguistic environments, and his non-identity-oriented creative choices. Rather than using personal cultural identity as an explicit inspiration, Lee seeks narratives with transregional resonance. Nevertheless, Malaysia’s multicultural context naturally permeates the texture of his films. This creative path gives rise to a seemingly paradoxical yet internally consistent phenomenon: Lee does not intentionally emphasize cultural identity, yet articulates cultural characteristics powerfully through sonic artistry; he strives for narratives that transcend geographical boundaries, yet his films retain strong cultural legibility; he is deeply invested in formal explorations of sound, yet produces works rich in cultural meaning. This unity of contradiction is precisely what defines the uniqueness of his creative vision.
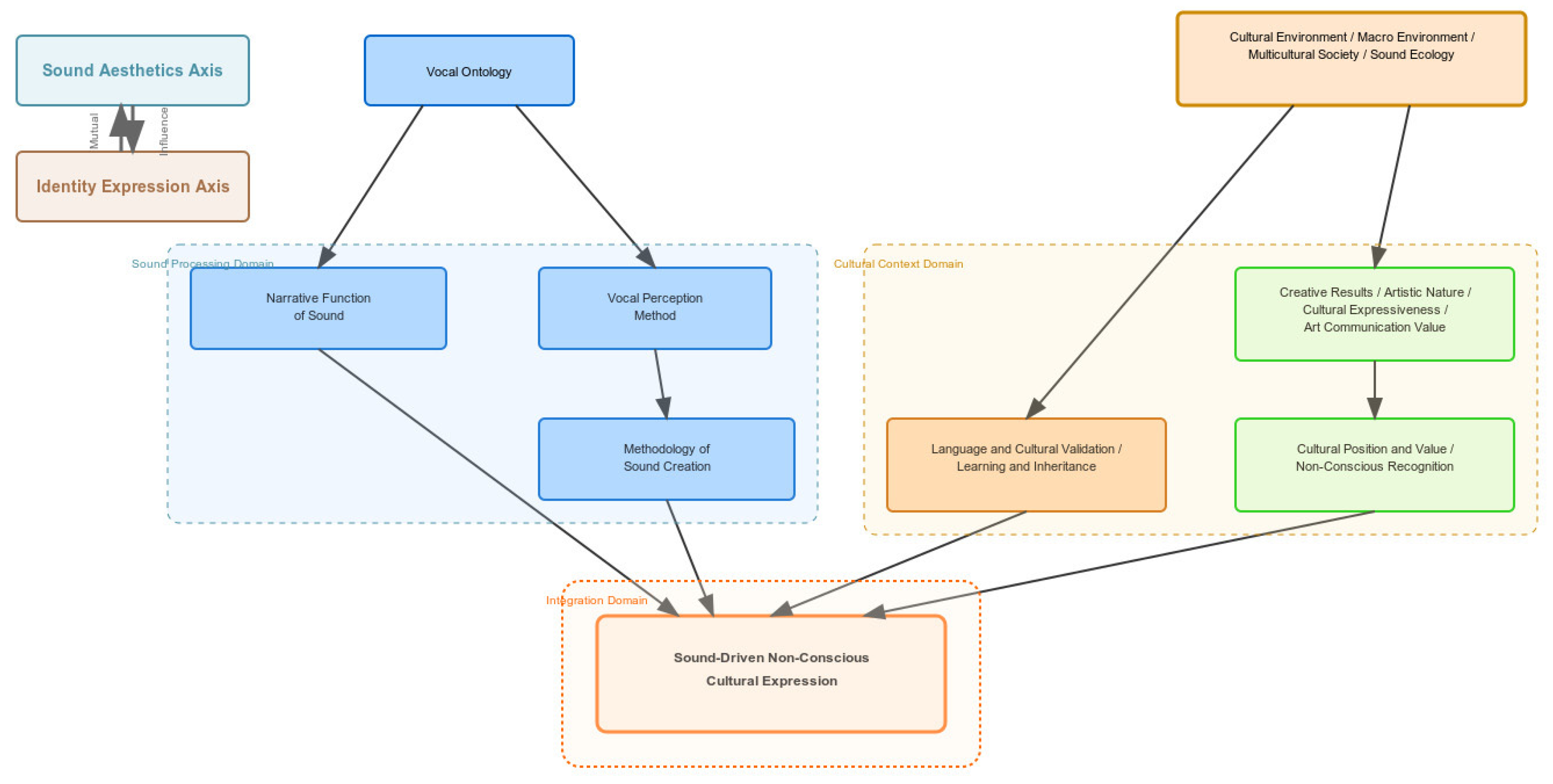
Based on the identified core category and the refined thematic and categorical codes, a theoretical model has been constructed to summarize the relationship between the director’s creative philosophy and his cultural background (see Figure 2).
Figure 2.
A theoretical model of director James Lee’s sound aesthetics in relation to cultural identity.
The theoretical model above illustrates the structural and dynamic relationships within James Lee’s creative system. At its center lies the concept of sound-driven non-conscious cultural expression, which functions as the core of his creative framework. Radiating from this core are two key axes: the sound aesthetics axis, comprising four major subcategories that form the theoretical and practical foundation of his sound design; and the identity expression axis, which consists of two subcategories reflecting his approach to cultural identity. Additionally, the multicultural context of Malaysian society serves as a permeable background influence, subtly informing the creative process. The artistic quality, cultural specificity, and emotional universality represent the primary outcomes of the director’s work. This model emphasizes the dialectical relationship between sound aesthetics and identity expression, while also highlighting the crucial role of cultural context as an implicit influence. It demonstrates how the director, through a sound-driven creative path, is able to achieve seemingly contradictory goals: avoiding overt cultural representation while articulating profound cultural meaning.
Overall, within the postcolonial context of Malaysian cinema, James Lee has developed a unique theory of sound-driven cultural expression, grounded in the belief that sound is the essential medium of cinematic creation. This creative philosophy embodies a theoretically significant paradox: by consciously avoiding explicit cultural identity expression, the director paradoxically reveals deep-seated cultural textures through nuanced sonic manipulation. In the linguistically and culturally hybrid environment of Malaysia, Lee skillfully employs sound aesthetics to fuse surreal sonic design with cultural reality, crafting a mode of expression that is both organically embedded and artistically charged. In this process, sound functions as a medium of cultural translation, breaking away from traditional visual-centric narrative modes and offering a more profound and inclusive pathway to cultural identity expression. This research suggests that such non-deliberate, sonically embedded forms of cultural expression may, in fact, convey cultural authenticity more effectively than overt or externalized markers of identity. As such, it contributes an insightful theoretical framework to the field of transnational and cross-cultural film studies.
5. Conclusions and Discussion
5.1. Sound Aesthetics
In the interview, James Lee stated, “People are usually thought to be more sensitive to visual things, but that’s not true—it’s actually sound.. What you see can be fake, but what you hear is different.” Here, James emphasizes the primacy and authenticity of sound over visuals. As Metz (1981) notes, film functions as an “audiovisual language,” where image and sound may be synchronized or asynchronous. Sound does not merely supplement the image but can also expand its meaning. When synchronized with visuals, sound enhances narrative fluidity and realism. Furthermore, Chion (2019) introduces the concept of acousmêtre, proposing that sound in cinema creates a more expansive spatial experience than visuals, as it can convey off-screen spatial cues and extend the audience’s imaginative engagement. For instance, sound can express off-screen environmental context, characters’ inner states, or even foreshadow narrative directions. Accordingly, audiences may derive greater interpretative depth through cinematic sound. As James Lee states, “Sound design in movies, especially sci-fi and horror films, without sound, it’s like doing a play, just not creating that nervous tension.” This highlights the irreplaceable role of sound in creating atmosphere and conveying emotion—sometimes more so than visual elements. James asserts that sound design can be decisive for a film’s success, as it compensates for visual limitations. To him, sound penetrates emotional depth more effectively than visuals, representing a perception that “transcends the surface.” His creative practice demonstrates that sound is not limited to dialogue or music but functions as a complex cultural translation mechanism. Thus, when the budget permits, he carefully considers sound design, which in his films exhibits strong aesthetic characteristics.
Interestingly, James openly acknowledges the influence of Japanese novelist Haruki Murakami and American filmmaker David Lynch on his approach to ambient sound design. By manipulating unreal ambient sounds, he evokes a surreal atmosphere to express particular moods or themes. For example, although Malaysia’s nights are not particularly filled with insect sounds, James deliberately amplifies such sounds to evoke tension and danger. Referring to Lynch’s approach to sound design, he notes that ambient sounds can initially seem natural, but then subtly transform into something else, adding a mysterious and metaphorical dimension. Lynch’s collaborator, sound designer Alan Splet, has had a considerable impact on James’s own approach to sound. This influence is evident in films such as The Beautiful Washing Machine (2004). In one scene, a surreal sound effect overlays the sexual encounter between Mr. Yap and the mysterious woman, creating an unsettling tension that metaphorically underscores their dangerous relationship. This technique echoes the sound design strategies seen in Lynch’s Blue Velvet (1986) and Mulholland Drive (2001).
James also reveals a preference for using diegetic ambient sounds from the film’s own setting to create an “unnatural” atmosphere, rather than relying on extraneous elements. For instance, in Call If You Need Me (2009), he intensifies the sound of crickets to reflect the character’s inner anxiety and prolongs and repeats the sound of the LRT (light rail transit) to emphasize their emotional turmoil. These methods demonstrate the multifunctionality of ambient sound in shaping emotional tone. Notably, The Beautiful Washing Machine (2004) features a scene in which Mr. Wong and his daughter sit before a television that plays a ketchup advertisement. This sound then carries over into subsequent scenes—Mr. Yap’s interactions, Ah Dee’s encounter with the mysterious woman, and Mr. Wong’s daughter’s scenes—unifying disparate spatial locations through a single diegetic auditory thread. This technique effectively establishes a dark, absurd atmosphere and foreshadows the ethical crisis within the family.
Gerhana (2009), part of the 15Malaysia short film project launched in 2009, provides another illustration of Lee’s sophisticated sound design. The project aimed to showcase Malaysia’s social diversity and complexity through fifteen short films addressing various sociopolitical themes. Emerging in a period of heightened political and societal tension, 15Malaysia (2009) used cinema as a medium for critique and reflection on issues such as race, religion, democracy, corruption, and inequality. It created a platform for independent filmmakers and left a significant mark on Malaysian cinema. Lee (2025) mentioned that news media often serve as a source of inspiration for his creative work, and he frequently draws from both local and international news portals. Gerhana (2009) explores the theme of media manipulation and features prominent TV host Daphne Iking in the lead role. At the beginning of the film, a TV broadcast reports on the demolition of the “Democracy Tree” in Ipoh by local authorities without prior notice. James stated, “and in Gerhana (2009), the point was to express the idea that what you see isn’t real. Many people rely on hearing to process what I wanted to convey. You hear the girl, you know what the TV is showing, but actually, there’s nothing—it’s empty, and that’s how I wanted to express that the news could be fake. Like fake news—manipulated by the media.” This reflects his earlier point that what is seen can often be deceptive.
The scene in which a woman stares intently at a TV displaying only white noise becomes a symbolic and ironic representation of media unreliability. Murch (1995) asserts that ambient sound is not merely background noise but a crucial narrative element. It enhances coherence and realism, facilitating deeper viewer immersion. In Gerhana (2009), the sound of the news broadcast weaves throughout the film, effectively driving the narrative forward. James notes, “The sound from the TV in Gerhana (2009) was designed from the scriptwriting stage. The TV is the main focus, so it wasn’t something added in post-production.” This conscious integration of ambient sound into the narrative structure demonstrates its power in shaping viewer perception and emotional response. By juxtaposing the broadcast audio with the character’s visual behavior, Lee generates a striking contrast that deepens thematic engagement and narrative impact.
5.2. Identity Expression
In The Logic of Practice, Bourdieu (1990) puts forward the notion of “habitus”, a relatively stable yet adaptable system of perception, evaluation, and action schemas. Rooted in social structures, habitus becomes internalized and embodied within individuals. The dynamic between field and habitus encompasses both enduring and changing elements. As a mode of embodied existence shaped through lived experience, habitus not only reflects the individual’s dispositions but also incorporates the broader realm of social practices—what Bourdieu refers to as the “habitus world”. James Lee states: “My upbringing didn’t influence my work… I rarely integrate my personal experiences into my films.” However, I believe this ‘surface-level’, unintentional approach accurately reflects the internalized cultural habitus Bourdieu describes. Despite Lee’s claim that he does not intentionally express specific cultural elements, in his actual creative practice—particularly with language use—he naturally presents the complexities of Malaysia’s multiculturalism.
For instance, when discussing the switch between Mandarin and Cantonese in The Beautiful Washing Machine (2004), Lee explained: “If you look at Malaysia, this is the language that Chinese people use… In Malaysia, it’s strange, we switch because we know several languages.” James has become accustomed to Malaysia’s “Rojak language” phenomenon, where language switching is common. For him, this “code-switching” is not a deliberate cultural expression. However, as Bourdieu describes, this is a natural manifestation of cultural habitus—one of the most authentic forms of cultural expression.
It is also worth noting that Edward Hall in The Silent Language emphasized that cultural transmission often occurs implicitly rather than explicitly (E. T. Hall 1973). In the interview, Lee remarked about language choice: “I wouldn’t…Other directors may have tried…I don’t know…”, from which we can infer that James is more concerned with naturally exhibiting the complexities of language use within the Malaysian Chinese community. Additionally, his comment, “Our Chinese language is not very standard—it’s not like Singapore’s, nor Taiwan’s, and not from anywhere else either.” reflects the unique character of Malaysian Chinese. In fact, this non-standard language usage aligns with Hall’s idea of implicit cultural expression. Despite James repeatedly emphasizing that he does not consciously focus on expressing specific ethnic cultural elements or showcasing a clear cultural identity, scholars have also remarked that his work embodies a “Cosmopolitanism” or “de-nationalized pan-Chinese imagination.” However, it is undeniable that Lee’s cultural expression does not explicitly present “this is Malaysian culture,” but rather implicitly conveys cultural information through natural language usage patterns. While James clearly states that he does not use different languages to create specific artistic effects for cultural identity expression, he admits that his Chinese is not fluent since he did not attend Chinese-language schools. In the interview, I observed that his self-taught Chinese is mixed with English and Cantonese. Therefore, his filmmaking as a cultural practice is already “localized” or “hybridized,” reflecting a distinct “Nanyang Chinese culture.”
In contemporary film studies, accent as a linguistic phenomenon is not just a phonetic feature, but a complex interweaving of cultural identity, social class, and ethnic affiliation. In the context of globalization and cross-cultural exchange, accent has become a significant symbol in film, revealing the construction, reconstruction, and conflict of identity in multicultural settings through dialogue pitch, speed, and context. To this end, we will revisit the theoretical framework of accent and cultural identity, explore the function of accent in cinematic narrative, and analyze existing research in this area. Cultural identity construction refers to how individuals or groups shape their distinction from other groups through language, behavior, beliefs, and social relationships, and create a unique cultural identity for themselves (S. Hall et al. 1993). Cultural identity is not only determined by inherent personal traits but also influenced by external social environments, political‒economic structures, and other factors. Therefore, cultural identity is fluid, constructed, and multi-layered (Bhabha 1994). Within this framework, accent, as part of linguistic identity, becomes one of the explicit markers of cultural recognition.
James Lee’s films reflect the multilingual nature of Malaysian society by showcasing language switching as a representation of the diversity and complexity of cultural identity. He emphasizes that language selection serves both practical purposes for the actors and a more profound role in reflecting the authentic cultural environment. Through an examination of his films, this study reveals how sound helps to establish emotional resonance in various cultural contexts, transcending linguistic and regional boundaries. The concept of the “third space” proposed by Homi Bhabha in The Location of Culture is particularly apt for analyzing the cultural hybridity expressed in Lee’s works. When Lee explains why his films use multiple languages, he states: “If I had the chance to shoot a Mandarin scene, I would try to incorporate dialects…If the character is from Fujian, I would use Hokkien, and if they come to Kuala Lumpur, I would use Mandarin.” This linguistic blend creates what Bhabha refers to as the “third space,” transcending a single cultural identity and reflecting the complexity and hybridity of Malaysian identity.
It is worth mentioning that when discussing the film The Beautiful Washing Machine (2004), local Malaysian Chinese film critics sharply commented on the use of inconsistent language throughout the film (the first half of the film features characters speaking primarily Mandarin, while the latter part predominantly uses Cantonese). James Lee responded: “I think there’s a possibility that some viewers will suddenly feel strange, but I think if they can see the subtitles, it shouldn’t be a big problem. Especially for Western viewers, they won’t have that problem because they don’t know Cantonese or Mandarin.” From James Lee’s perspective, in a familiar cultural environment, people can sensitively perceive the impact that the film’s dialogue has on the overall artistic and aesthetic quality. However, for audiences from different cultural backgrounds, this language switch may go unnoticed when translated through subtitles. Additionally, James Lee hopes to convey the unique identity of Malaysian Chinese through the use of dialects in his films. However, this is typically considered based on the needs of the film’s plot or the realistic context of Malaysian society, rather than being an artistic exaggeration or an emphasis on cultural identity through accent differences.
Undoubtedly, James Lee’s filmmaking philosophy embodies the value of cultural diversity and cross-cultural exchange. He enhances the artistic expression of his films by selecting unique themes and focusing on sound design, while also seeking innovation through collaboration to break self-imposed limitations. In terms of language and cultural identity expression, his films reflect the genuine multicultural nature of Malaysia, with language switching serving as a means to display the diversity of cultural identities. Generally speaking, directors of the Asian new wave, who grew up in a globalized context, often possess strong international aspirations and a sense of national identity. These two aspirations translate into film practices that emphasize international visual concepts and cinematic techniques to highlight ethnic elements. Whether in Mainland China, Hong Kong, Taiwan, or other regions such as Korea, Japan, India, Thailand, or Iran, the new wave directors generally follow this approach. As a result, the emerging new wave films in various Asian countries have distinct national labels. However, James Lee’s films stand as an exception, as his films do not exhibit strong national consciousness. Unlike other new wave directors in Asia, Lee’s international appeal is not realized through a pronounced ethnic identity, but through a “de-nationalized pan-Chinese imagination.” In his films, there is little evidence of his national identity, “Malaysia.” The actors are predominantly Chinese, and the languages used are mostly Chinese (Mandarin, Cantonese, Hokkien, etc.) with occasional English and Malay, and the stories mainly revolve around betrayal and alienation among Chinese characters (Zhang 2013).
However, through an analysis of James Lee’s interviews and films, we find that his creative characteristic is a form of “non-deliberate cultural expression”: he does not directly emphasize cultural identity, but rather naturally presents the complexity of Malaysia’s multiculturalism through seemingly neutral sound handling. From the interviews, we learn that James says he does not intentionally include his personal life experiences in his films, and his upbringing has little influence on his artistic ideas for filmmaking. Instead, he prefers to focus on whether the subject of the film itself is compelling. Clearly, this partly explains an important reason for the formation of his “de-nationalized pan-Chinese imagination”. Furthermore, in the interviews, James also explicitly states that his choice of music for films is not based on a preference for a particular language or culture, but on the film’s plot and scene requirements. Lee emphasized that while he tends to select music by Chinese-language artists, he does not exclude works by Malay artists as long as the musical style blends well with the film’s plot. This reflects his flexibility in choosing music and his context-sensitive approach, rather than an intentional cultural expression. Notably, Lee prefers to use music by independent bands: “One reason is that independent bands are easier to negotiate with… and secondly, I like independent music because their expression is different. They don’t follow mainstream trends… I feel independent music is more authentic.” This preference for independent music reflects Hall’s concept of subcultures resisting mainstream culture, and it represents another form of cultural expression in Lee’s films—expressing specific cultural stances through the choice of music elements that differ from the mainstream.
We know that Edward Hall’s theory primarily focuses on how information is encoded, transmitted, and decoded across different cultures and contexts, particularly through symbols, language, and cultural signs. In James Lee’s films, music by independent bands is not merely background music, but a cultural symbol that plays a crucial role in linking the film’s themes and emotional expression. From Hall’s perspective, James Lee encodes the emotional tone and cultural characteristics of the film through his choice of independent music. Firstly, music from independent bands often carries rebellious, non-mainstream traits, and this form of music itself is a rebellion against commercialized, industrialized culture. Therefore, James Lee uses independent music to emphasize the rebellious spirit, self-expression, and cultural difference in his films, which aligns closely with his personal filmmaking style (e.g., a more authentic, free form of expression). Secondly, the non-mainstream expression in independent music reflects the director’s value on individualism and independence, which relates closely to identity recognition and cultural expression in Malaysian Chinese culture. Malaysian Chinese independent films often seek to balance culture and identity, and independent music, as the film’s musical language is a form of cultural coding that expresses the director’s stance on society and culture. Moreover, James Lee constructs the emotional atmosphere of his films through the music of independent bands, where the music is not just intended to drive the plot, but more importantly, to convey emotional authenticity. This musical selection encodes the emotional depth of the film, allowing audiences to experience not only the plot of the film but also a cultural and emotional resonance.
In conclusion, this study, through the case study of James Lee, reveals the unique potential of sound aesthetics as a medium for cultural identity expression. “Sound-driven non-conscious cultural expression” is not only a creative strategy but also a deep cultural negotiation mechanism. James Lee’s creative feature—“non-deliberate cultural expression”—has been fully validated and deeply understood from various theoretical perspectives. He does not intentionally emphasize cultural identity, but through seemingly neutral sound handling and multilingual usage, he naturally presents the complexity of Malaysia’s multiculturalism. This non-deliberate cultural expression reflects the truest form of cultural state—culture is not an overtly displayed symbol or marker, but is internalized in daily practices and habits. Through this approach, Lee’s films transcend simple cultural display and become a powerful tool for exploring the essence of Malaysia’s multiculturalism. His profound understanding of sound and its innovative manipulation, whether in the natural switching of dialogue languages or the creative use of ambient sounds, embodies an artistic expression that does not rely on explicit cultural symbols. This form of expression aptly reveals the fluidity and multiplicity of cultural identity, offering a unique perspective for understanding the cultural state of contemporary Malaysia.
Author Contributions
Conceptualization, X.J. and R.b.S.; writing—original draft preparation, X.J.; writing—review and editing, X.J. and R.b.S.; visualization, X.J. All authors have read and agreed to the published version of the manuscript.
Funding
This research received no external funding. The Article Processing Charges (APC) were funded by the Faculty of Creative Arts, University of Malaya.
Institutional Review Board Statement
This study was performed in line with the principles of the Declaration of Helsinki and its later amendments. Ethical approval for the in-depth interview with Malaysian director James Lee was obtained from the University of Malaya Research Ethics Committee (UMREC) under the reference number UM.TNC2/UMREC_4488. The approval covered all procedures related to the design and implementation of the qualitative research, including the interview process, data recording, transcription, and subsequent analysis. All research activities were conducted in full compliance with relevant institutional and national ethical guidelines and regulations.
Informed Consent Statement
Written informed consent was obtained from James Lee prior to the commencement of the interview, which was conducted face-to-face. The consent process included detailed information regarding the scope of the research, voluntary participation, the right to withdraw at any time without consequence, and the intended use of the data for academic publication. The participant was informed of how the data would be stored, analyzed, and anonymized, where applicable, and gave explicit permission for selected direct quotations to be included in the final publication. Consent to participate and to publish anonymized data and statements was formally documented and is retained securely by the researcher in accordance with the University of Malaya data protection policies.
Data Availability Statement
The original contributions presented in this study are included in the article. Further inquiries can be directed to the corresponding author.
Conflicts of Interest
The authors reported no conflicts of interest for this work and declare that there is no potential conflict of interest with respect to the research, authorship, or publication of this article.
Correction Statement
This article has been updated to include a DAS. This change does not affect the scientific content of the article.
References
- Abd Muthalib, Hassan. 2007. The Little Cinema of Malaysia. Kinema: A Journal for Film and Audiovisual Media. [Google Scholar] [CrossRef]
- Altman, Rick. 1992. Sound Theory, Sound Practice. London: Psychology Press, vol. 2. [Google Scholar]
- Barthes, Roland. 1977. Image, Music, Text: Essays. Roermond: Fontana. [Google Scholar]
- Baumgärtel, Tilman. 2012. Southeast Asian Independent Cinema: Essays, Documents, Interviews. Hong Kong: Hong Kong University Press. [Google Scholar]
- Bhabha, Homi K. 1994. The Location of Culture. Abingdon-on-Thames: Routledge. [Google Scholar]
- Bourdieu, Pierre. 1990. The Logic of Practice. Redwood City: Stanford University Press. [Google Scholar]
- Chion, Michel. 2016. Sound: An Acoulogical Treatise. Durham: Duke University Press. [Google Scholar] [CrossRef]
- Chion, Michel. 2019. Audio-Vision: Sound on Screen. New York: Columbia University Press. [Google Scholar]
- Eagleton, Terry. 2011. Literary Theory: An Introduction. Hoboken: John Wiley & Sons. [Google Scholar]
- Hall, Edward T. 1973. The Silent Language. New York: Anchor. [Google Scholar]
- Hall, Stuart, Laura Chrisman, and R. J. Patrick Williams. 1993. Cultural Identity and Diaspora. London: Harvester Wheatsheaf. [Google Scholar]
- Ibrahim, Zawawi. 2012. Social Science and Knowledge in a Globalising World. Kuala Lumpur: Malaysian Social Science Association. [Google Scholar]
- Johan, Adil. 2018. Cosmopolitan Intimacies: Malay Film Music of the Independence Era. Singapore: NUS Press. [Google Scholar] [CrossRef]
- Khoo, Gaik Cheng. 2004. Contesting Diasporic Subjectivity: James Lee, Malaysian Independent Filmmaker. Asian Cinema 15: 169–85. [Google Scholar] [CrossRef] [PubMed]
- Khoo, Gaik Cheng. 2006. Reclaiming Adat: Contemporary Malaysian Film and Literature. Singapore: NUS Press. [Google Scholar]
- Khoo, Gaik Cheng. 2007. Just-Do-It-(Yourself): Independent filmmaking in Malaysia. Inter-Asia Cultural Studies 8: 227–47. [Google Scholar] [CrossRef]
- Kvale, Steinar. 1994. Interviews: An Introduction to Qualitative Research Interviewing. Thousand Oaks: Sage Publications, Inc. [Google Scholar]
- Lee, James. 2025. Personal communication. March 29. [Google Scholar]
- Marks, Laura U. 2000. The Skin of the Film: Intercultural Cinema, Embodiment, and the Senses. Durham: Duke University Press. [Google Scholar] [CrossRef]
- Metz, Christian. 1981. The Imaginary Signifier: Psychoanalysis and the Cinema. Bloomington: Indiana University Press. [Google Scholar]
- Murch, Walter. 1995. In the Blink of an Eye: A Perspective on Film Editing. West Hollywood: Silman-James Press. [Google Scholar]
- Naficy, Hamid. 2001. An Accented Cinema: Exilic and Diasporic Filmmaking. Princeton: Princeton University Press. [Google Scholar]
- Schafer, R. Murray. 1993. The Soundscape: Our Sonic Environment and the Tuning of the World. New York: Simon and Schuster. [Google Scholar]
- Seidman, Irving. 2006. Interviewing as Qualitative Research: A Guide for Researchers in Education and the Social Sciences. New York: Teachers College Press. [Google Scholar]
- Sonnenschein, David. 2001. Sound Design. Studio City: Michael Wiese Productions. [Google Scholar]
- Strauss, Anselm, and Juliet Corbin. 1998. Basics of Qualitative Research Techniques. Thousand Oaks: Sage Publications, Inc. [Google Scholar]
- Trinh, Thi Minh Ha. 1991. When the Moon Waxes Red: Representation, Gender, and Cultural Politics. Abingdon-on-Thames: Routledge. [Google Scholar]
- Van der Heide, William. 2002. Malaysian Cinema, Asian Film: Border Crossings and National Culture. Amsterdam: Amsterdam University Press. [Google Scholar]
- Yusoff, Norman. 2013. Contemporary Malaysian Cinema: Genre, Gender and Temporality. Ph.D. thesis, The University of Sydney, Sydney, Australia. Available online: http://hdl.handle.net/2123/9925 (accessed on 29 April 2025).
- Zhang, Xuqing. 2013. James Lee: Malaysia New Waves Director. Contemporary Cinema, 156–160. [Google Scholar]
Disclaimer/Publisher’s Note: The statements, opinions and data contained in all publications are solely those of the individual author(s) and contributor(s) and not of MDPI and/or the editor(s). MDPI and/or the editor(s) disclaim responsibility for any injury to people or property resulting from any ideas, methods, instructions or products referred to in the content. |
© 2025 by the authors. Licensee MDPI, Basel, Switzerland. This article is an open access article distributed under the terms and conditions of the Creative Commons Attribution (CC BY) license (https://creativecommons.org/licenses/by/4.0/).

