Holistic Review and Conceptual Framework for the Drivers of Offsite Construction: A Total Interpretive Structural Modelling Approach
Abstract
1. Introduction
2. Research Methodology
2.1. Systematic Literature Review Protocol
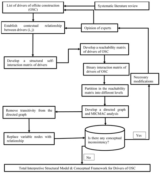
2.2. Total Interpretive Structural Modelling (TISM) Approach
3. Review Findings and Discussions
3.1. Geospatial Distribution of the Included Studies on the Drivers of OSC
3.2. Primary Actors and Stakeholders in Studies on the Drivers of OSC
3.3. Analysis of the Drivers of OSC
3.3.1. Time Performance Drivers
3.3.2. Cost Performance Drivers
3.3.3. Quality Improvement Drivers
3.3.4. Productivity Drivers
3.3.5. Innovative Competitiveness Drivers
3.3.6. Sustainability Drivers
3.3.7. Construction Market Drivers
3.3.8. Policy Drivers
3.4. TISM Modeling and Conceptual Framework for the Drivers of OSC
3.4.1. Structural Self-Interaction Matrix (SSIM) of the Drivers of OSC
3.4.2. Reachability Matrix (Initial and Final) of the Drivers of OSC
3.4.3. Binary Interaction Matrix (BiM) of the Drivers of OSC
3.4.4. Level (Hierarchical) Partitions in the Reachability Matrix of the Drivers of OSC
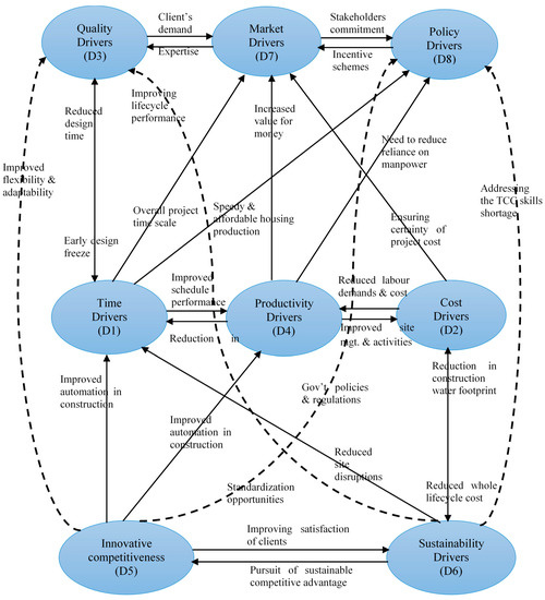
3.4.5. Directed Graph and MICMAC Analysis of the Drivers of OSC
3.5. Discussion of the TISM Model of the Drivers of OSC
4. Theoretical and Practical Contributions of the Study
5. Conclusions, Limitations, and Future Research
Author Contributions
Funding
Acknowledgments
Conflicts of Interest
References
- Intergovernmental Panel on Climate Change. Climate Change 2007 Synthesis Report, 2007. Available online: http://streitcouncil.org/uploads/PDF/Report-Climate%20Change%202007-%20Impacts,%20Adaptation,%20and%20Vulnerability.pdf (accessed on 15 April 2019).
- Seadon, J.K. Sustainable waste management systems. J. Cleaner Prod. 2010, 18, 1639–1651. [Google Scholar] [CrossRef]
- Ajayi, S.O.; Oyedele, L.O.; Bilal, M.; Akinade, O.O.; Alaka, H.A.; Owolabi, H.A.; Kadiri, K.O. Waste effectiveness of the construction industry: Understanding the impediments and requisites for improvements. Resour. Conserv. Recycl. 2015, 102, 101–112. [Google Scholar] [CrossRef]
- Blismas, N.; Pasquire, C.; Gibb, A. Benefit evaluation for off-site production in construction. Constr. Manag. Econ. 2006, 24, 121–130. [Google Scholar] [CrossRef]
- McKinsey Global Institute, Reinventing Construction: A Route to Higher Productivity, New York, United States, 2017. Available online: https://www.mckinsey.com/~/media/McKinsey/Industries/Capital%20Projects%20and%20Infrastructure/Our%20Insights/Reinventing%20construction%20through%20a%20productivity%20revolution/MGI-Reinventing-construction-A-route-to-higher-productivity-Full-report.ashx (accessed on 15 April 2019).
- Arcadis. Tackling Costs in the Digital Age: International Construction Costs 2018, Amsterdam, Netherlands, 2018. Available online: https://www.arcadis.com/media/F/1/E/%7BF1E33F46-EA9C-4F75-A642-E0E0F31420BD%7DInternational-Construction-Costs-2018-Arcadis-Updated_001.pdf (accessed on 14 April 2019).
- Lu, N.; Liska, R.W. Designers’ and general contractors’ perceptions of offsite construction techniques in the United State construction industry. Int. J. Constr. Educ. Res. 2008, 4, 177–188. [Google Scholar] [CrossRef]
- Ruparathna, R.; Hewage, K. Review of Contemporary Construction Procurement Practices. J. Manag. Eng. 2015, 31, 04014038. [Google Scholar] [CrossRef]
- Nadim, W.; Goulding, J.S. Offsite production: A model for building down barriers A European construction industry perspective. Eng. Constr. Archit. Manag. 2011, 18, 82–101. [Google Scholar] [CrossRef]
- Blismas, N.; Wakefield, R. Drivers, constraints and the future of offsite manufacture in Australia. Constr. Innov. 2009, 9, 72–83. [Google Scholar] [CrossRef]
- Li, H.X.; Al-Hussein, M.; Lei, Z.; Ajweh, Z. Risk identification and assessment of modular construction utilizing fuzzy analytic hierarchy process (AHP) and simulation. Can. J. Civ. Eng. 2013, 40, 1184–1195. [Google Scholar] [CrossRef]
- Pan, W.; Hon, C.K. Modular integrated construction for high-rise buildings. Proc. Inst. Civ. Eng. Munic. Eng. 2018, 1–12. [Google Scholar] [CrossRef]
- Nadim, W.; Goulding, J.S. Offsite production in the UK: The construction industry and academia. Archit. Eng. Des. Manag. 2009, 5, 136–152. [Google Scholar] [CrossRef]
- Yunus, R.; Yang, J. Improving ecological performance of industrialized building systems in Malaysia. Constr. Manag. Econ. 2014, 32, 183–195. [Google Scholar] [CrossRef]
- Hwang, B.G.; Shan, M.; Looi, K.Y. Knowledge-based decision support system for prefabricated prefinished volumetric construction. Autom. Constr. 2018, 94, 168–178. [Google Scholar] [CrossRef]
- Larsson, J.; Eriksson, P.E.; Olofsson, T.; Simonsson, P. Industrialized construction in the Swedish infrastructure sector: Core elements and barriers. Constr. Manag. Econ. 2014, 32, 83–96. [Google Scholar] [CrossRef]
- Mao, C.; Xie, F.; Hou, L.; Wu, P.; Wang, J.; Wang, X. Cost analysis for sustainable off-site construction based on a multiple-case study in China. Habitat Int. 2016, 57, 215–222. [Google Scholar] [CrossRef]
- Modular Building Institute, Modular Advantage for the Commercial Modular Construction Industry: The Offsite Construction Issue, Canada, 2017. Available online: http://www.modular.org/documents/Modular_Advantage/ModularAdvantage_1Q_2017_DIGITAL.pdf (accessed on 15 April 2019).
- Goodier, C.; Gibb, A. Future opportunities for offsite in the UK. Constr. Manag. Econ. 2007, 25, 585–595. [Google Scholar] [CrossRef]
- Mao, C.; Liu, G.; Shen, L.; Wang, X.; Wang, J. Structural Equation Modeling to Analyze the Critical Driving Factors and Paths for Off-site Construction in China. KSCE J. Civ. Eng. 2018, 22, 2678–2690. [Google Scholar] [CrossRef]
- Jaillon, L.; Poon, C.S.; Chiang, Y.H. Quantifying the waste reduction potential of using prefabrication in building construction in Hong Kong. Waste Manag. 2009, 29, 309–320. [Google Scholar] [CrossRef]
- Tam, V.W.Y.; Tam, C.M.; Zeng, S.X.; Ng, W.C.Y. Towards adoption of prefabrication in construction. Build. Environ. 2007, 42, 3642–3654. [Google Scholar] [CrossRef]
- Yunus, R.; Yang, J. Critical sustainability factors in industrialised building systems. Constr. Innov. 2012, 12, 447–463. [Google Scholar] [CrossRef]
- Zakaria, S.A.S.; Gajendran, T.; Rose, T.; Brewer, G. Contextual, structural and behavioural factors influencing the adoption of industrialised building systems: a review. Archit. Eng. Des. Manag. 2018, 14, 3–26. [Google Scholar] [CrossRef]
- Sushil, S. Interpreting the interpretive structural model. Glob. J. Flex. Syst. Manag. 2012, 13, 87–106. [Google Scholar] [CrossRef]
- Sushil, S. How to check correctness of total interpretive structural models? Ann. Oper. Res. 2018, 270, 473–487. [Google Scholar] [CrossRef]
- Gahana, G.C.; Patil, Y.B.; Shibin, K.T.; Prakash, A. Conceptual frameworks for the drivers and barriers of integrated sustainable solid waste management: A TISM approach. Manag. Environ. Qual. 2018, 29, 516–546. [Google Scholar] [CrossRef]
- Jayalakshmi, B.; Pramod, V.R. Total Interpretive Structural Modeling (TISM) of the Enablers of a Flexible Control System for Industry. Glob. J. Flex. Syst. Manag. 2014, 16, 63–85. [Google Scholar] [CrossRef]
- Xiong, B.; Skitmore, M.; Xia, B. A critical review of structural equation modeling applications in construction research. Autom. Constr. 2015, 49, 59–70. [Google Scholar] [CrossRef]
- Moher, D.; Liberati, A.; Tetzlaff, J.; Altman, D.G. Preferred reporting items for systematic reviews and meta-analyses: The PRISMA statement. Ann. Intern. Med. 2009, 151, 264–269. [Google Scholar] [CrossRef] [PubMed]
- Newaz, M.T.; Davis, P.R.; Jefferies, M.; Pillay, M. Developing a safety climate factor model in construction research and practice: A systematic review identifying future directions for research. Eng. Constr. Archit. Manag. 2018, 25, 738–757. [Google Scholar] [CrossRef]
- Osei-Kyei, R.; Chan, A.P.C. Review of studies on the critical success factors for public-private partnership (PPP) projects from 1990 to 2013. Int. J. Project Manag. 2015, 33, 1335–1346. [Google Scholar] [CrossRef]
- Pan, W.; Gibb, A.G.F.; Dainty, A.R.J. Leading UK housebuilders’ utilization of offsite construction methods. Build. Res. Inf. 2008, 36, 56–67. [Google Scholar] [CrossRef]
- Warfield, J.N. Developing Interconnection Matrices in Structural Modeling. IEEE Trans. Syst. Man Cybern. 1974, SMC-4, 81–87. [Google Scholar] [CrossRef]
- Shibin, K.T.; Gunasekaran, A.; Papadopoulos, T.; Dubey, R.; Singh, M.; Wamba, S.F. Enablers and Barriers of Flexible Green Supply Chain Management: A Total Interpretive Structural Modeling Approach. Glob. J. Flex. Syst. Manag. 2016, 17, 171–188. [Google Scholar] [CrossRef]
- Boyer, K.K.; Swink, M.L. Empirical Elephants—Why Multiple Methods are Essential to Quality Research in Operations and Supply Chain Management. J. Oper. Manag. 2008, 26, 337–348. [Google Scholar] [CrossRef]
- Shibin, K.T.; Gunasekaran, A.; Dubey, R. Explaining sustainable supply chain performance using a total interpretive structural modeling approach. Sustainable Prod. Consum. 2017, 12, 104–118. [Google Scholar] [CrossRef]
- Cohen, W.M.; Nelson, R.R.; Walsh, J.P. Links and Impacts: The Influence of Public Research on Industrial RandD. Manag. Sci. 2002, 48, 1–23. [Google Scholar] [CrossRef]
- Hong, Y.; Chan, D.W.M.; Chan, A.P.C.; Yeung, J.F.Y. Critical Analysis of Partnering Research Trend in Construction Journals. J. Manag. Eng. 2012, 28, 82–95. [Google Scholar] [CrossRef]
- Tam, V.W.Y.; Fung, I.W.H.; Sing, M.C.P.; Ogunlana, S.O. Best practice of prefabrication implementation in the Hong Kong public and private sectors. J. Cleaner Prod. 2015, 109, 216–231. [Google Scholar] [CrossRef]
- Egan, J. Rethinking Construction, Construction Task Force Report for Department of the Environment, Transport and the Regions; Department of Trade and Industry: London, UK, 1998. [Google Scholar]
- Pan, W.; Goodier, C. House-Building Business Models and Off-Site Construction Take-Up. J. Archit. Eng. 2012, 18, 84–93. [Google Scholar] [CrossRef]
- Jiang, R.; Mao, C.; Hou, L.; Wu, C.; Tan, J. A SWOT analysis for promoting off-site construction under the backdrop of China’s new urbanization. J. Cleaner Prod. 2017, 173, 225–234. [Google Scholar] [CrossRef]
- Kamar, K.A.M.; Azman, M.N.A.; Nawi, M.N.M. IBS survey 2010: Drivers, barriers and critical success factors in adopting industrialised building system (IBS) construction by G7 contractors in Malaysia. J. Eng. Sci. Technol. 2014, 9, 490–501. [Google Scholar] [CrossRef]
- Luo, L.; Shen, G.Q.; Xu, G.; Liu, Y.; Wang, Y. Stakeholder-associated Supply Chain Risks and Their Interactions in a Prefabricated Building Project : A Case Study in Hong Kong. J. Manag. Eng. 2019, 35, 1–14. [Google Scholar] [CrossRef]
- Teng, Y.; Mao, C.; Liu, G.; Wang, X. Analysis of stakeholder relationships in the industry chain of industrialized building in China. J. Cleaner Prod. 2017, 152, 387–398. [Google Scholar] [CrossRef]
- Nam, C.H.; Tatum, C.B. Leaders and champions for construction innovation. Constr. Manag. Econ. 1997, 15, 259–270. [Google Scholar] [CrossRef]
- Arif, M.; Egbu, C. Making a case for offsite construction in China. Eng. Constr. Archit. Manag. 2010, 17, 536–548. [Google Scholar] [CrossRef]
- Pan, W.; Gibb, A.F.; Dainty, A.R.J. Perspective of UK housebuilders on the use of offsite modern methods of construction. Constr. Manag. Econ. 2007, 25, 183–194. [Google Scholar] [CrossRef]
- Alderton, M. How Modular Construction Could Offer a Lasting Solution in the Affordable Housing Crisis, ArchDaily. 2019, 1–10. Available online: https://www.archdaily.com/913290/how-modular-construction-could-offer-a-lasting-solution-in-the-affordable-housing-crisis (accessed on 19 March 2019).
- Chen, Y.; Okudan, G.E.; Riley, D.R. Sustainable performance criteria for construction method selection in concrete buildings. Autom. Constr. 2010, 19, 235–244. [Google Scholar] [CrossRef]
- Gibb, A.G.F.; Isack, F. Re-engineering through pre-assembly: Client expectations and drivers. Build. Res. Inf. 2003, 31, 146–160. [Google Scholar] [CrossRef]
- Choi, J.O.; Bin Chen, X.; Kim, T.W. Opportunities and challenges of modular methods in dense urban environment. Int. J. Constr. Manag. 2019, 19, 93–105. [Google Scholar] [CrossRef]
- Chiang, Y.H.; Hon-Wan Chan, E.; Ka-Leung Lok, L. Prefabrication and barriers to entry-a case study of public housing and institutional buildings in Hong Kong. Habitat Int. 2006, 30, 482–499. [Google Scholar] [CrossRef]
- Hong, J.; Shen, G.Q.; Li, Z.; Zhang, B.; Zhang, W. Barriers to promoting prefabricated construction in China: A cost–benefit analysis. J. Cleaner Prod. 2017, 172, 649–660. [Google Scholar] [CrossRef]
- Pan, W.; Sidwell, R. Demystifying the cost barriers to offsite construction in the UK. Constr. Manag. Econ. 2011, 29, 1081–1099. [Google Scholar] [CrossRef]
- Jaillon, L.; Poon, C.S. Sustainable construction aspects of using prefabrication in dense urban environment: A Hong Kong case study. Constr. Manag. Econ. 2008, 26, 953–966. [Google Scholar] [CrossRef]
- Wong, P.S.P.; Zwar, C.; Gharaie, E. Examining the Drivers and States of Organizational Change for Greater Use of Prefabrication in Construction Projects. J. Constr. Eng. Manag. 2017, 143, 04017020. [Google Scholar] [CrossRef]
- Jaillon, L.; Poon, C.S. Advantages and Limitations of Precast Concrete Construction in High-rise Buildings: Hong Kong Case Studies. In Proceedings of the CIB World Building Congress 2007: Construction for Development, Cape Town, South Africa, 14–17 May 2007; pp. 2504–2514. [Google Scholar] [CrossRef]
- Arif, M.; Bendi, D.; Sawhney, A.; Iyer, K.C. State of offsite construction in India-Drivers and barriers. J. Phys. Conf. Ser. 2012, 364, 0–8. [Google Scholar] [CrossRef]
- Li, Y.Y.; Chen, P.-H.; Chew, D.A.S.; Teo, C.C.; Ding, R.G. Exploration of Critical External Partners of Architecture/Engineering/Construction (Aec) Firms for Delivering Green Building Projects in Singapore. J. Green Build. 2012, 7, 193–209. [Google Scholar] [CrossRef]
- Švajlenka, J.; Kozlovská, M.; Spišáková, M. The benefits of modern method of construction based on wood in the context of sustainability. Int. J. Environ. Sci. Technol. 2017, 14, 1591–1602. [Google Scholar] [CrossRef]
- Chen, Y.; Okudan, G.E.; Riley, D.R. Decision support for construction method selection in concrete buildings: Prefabrication adoption and optimization. Autom. Constr. 2010, 19, 665–675. [Google Scholar] [CrossRef]
- Hammad, A.W.A.; Akbarnezhad, A. Modular vs conventional construction: A multi-criteria framework approach. In Proceedings of the 34th International Symposium on Automation and Robotics in Construction (ISARC 2017), Taipei, Taiwan, 28 June–1 July 2017; pp. 214–220. [Google Scholar]
- Azhar, S.; Lukkad, M.Y.; Ahmad, I. An Investigation of Critical Factors and Constraints for Selecting Modular Construction over Conventional Stick-Built Technique. Int. J. Constr. Educ. Res. 2013, 9, 203–225. [Google Scholar] [CrossRef]
- Li, Z.; Shen, G.Q.P.; Ji, C.; Hong, J. Stakeholder-Based Analysis of Drivers and Constraints in the Use of Off-Site Construction. In Proceedings of the 2014 International Conference on Construction and Real Estate Management: Smart Construction and Management in the Context of New Technology, ICCREM 2014, Kunming, China, 27–28 September 2014; pp. 26–36. [Google Scholar] [CrossRef]
- Arditi, D.; Ergin, U.; Gunhan, S. Factors Affecting the Use of Precast Concrete Systems. J. Archit. Eng. 2000, 6, 79–86. [Google Scholar] [CrossRef]
- Yunus, R.; Suratkon, A.; Wimala, M.; Abdul Hamid, H.; Mohd Noor, S.R. Motivational Factors on Adopting Modular Coordination Concept in Industrialized Building System (IBS). MATEC Web Conf. 2016, 47, 04017. [Google Scholar] [CrossRef]
- Gibb, A.G.F. Off-site Fabrication: Prefabrication, Pre-assembly and Modularization; Whittles Publishing: Scotland, UK, 1999. [Google Scholar] [CrossRef]
- Yunus, R.; Noor, S.R.M.; Abdullah, A.H.; Nagapan, S.; Hamid, A.R.A.; Tajudin, S.A.A.; Jusof, S.R.M. Critical Success Factors for Lean Thinking in the Application of Industrialised Building System (IBS). IOP Conf. Ser. Mater. Sci. Eng. 2017, 226, 012045. [Google Scholar] [CrossRef]
- Mao, C.; Shen, Q.; Shen, L.; Tang, L. Comparative study of greenhouse gas emissions between off-site prefabrication and conventional construction methods: Two case studies of residential projects. Energy Build. 2013, 66, 165–176. [Google Scholar] [CrossRef]
- Yunus, R.; Yang, J. Legislative Challenge to Sustainable Application of Industrialized Building System (IBS). J. Technol. 2016, 78, 45–55. [Google Scholar] [CrossRef][Green Version]
- Quale, J.; Eckelman, M.J.; Williams, K.W.; Sloditskie, G.; Zimmerman, J.B. Construction Matters Comparing Environmental Impacts of Building Modular and Conventional Homes in the United States. J. Ind. Ecol. 2012, 16, 243–253. [Google Scholar] [CrossRef]
- Slaughter, E.S. Models of Construction Innovation. J. Constr. Eng. Manag. 1998, 124, 226–231. [Google Scholar] [CrossRef]
- Richard, R.B. Industrialised building systems: Reproduction before automation and robotics. Autom. Constr. 2005, 14, 442–451. [Google Scholar] [CrossRef]
- Richard, R.B. Industrialized, flexible and demountable building systems: Quality, economy and sustainability. In Proceedings of the Criocm 2006 International Symposium on Advancement of Construction Management and Real Estate, Beijing, China, 3–5 November 2006; pp. 1–11. [Google Scholar]
- Arif, M.; Goulding, J.; Rahimian, F.P. Promoting Off-Site Construction: Future Challenges and Opportunities. J. Archit. Eng. 2012, 18, 75–78. [Google Scholar] [CrossRef]
- McGraw Hill Construction, Safety Management in the Construction Industry: Identifying Risks and Reducing Accidents to Improve Site Productivity and Project ROI, Bedford, MA, 2013. Available online: https://www.cpwr.com/sites/default/files/publications/SafetyManagementinConstructionSMR-2013_0.pdf (accessed on 30 January 2019).
- Mao, C.; Shen, Q.; Pan, W.; Ye, K. Major Barriers to Off-Site Construction: The Developer’s Perspective in China. J. Manag. Eng. 2014, 31, 04014043. [Google Scholar] [CrossRef]
- Dubey, R.; Ali, S.S. Identification of flexible manufacturing system dimensions and their interrelationship using total interpretive structural modelling and fuzzy MICMAC analysis. Glob. J. Flex. Syst. Manag. 2014, 15, 131–143. [Google Scholar] [CrossRef]
- Whetten, D.A. What Constitutes a Theoretical Contribution? Acad. Manag. Rev. 1989, 14, 490–495. [Google Scholar] [CrossRef]







| Code | Drivers | References |
|---|---|---|
| D1 | Time Performance | |
| 1 | Faster construction time | [4,16,21,23,44,51,52,57,58,59,60,61,62] |
| 2 | Decreased program time | [4,21,52,57,59,61] |
| 3 | Reduced payback period | [51,59] |
| 4 | Reduction in lead-times | [15,51] |
| 5 | Speedy return on investment | [51,59] |
| 6 | Reduced design time | [24] |
| 7 | Ensuring certainty of project completion time | [10,15,33,43,49,52] |
| 8 | Improved schedule performance | [53] |
| 9 | Reduced impact of weather disruptions | [44,53,63] |
| 10 | Overall project timescale | [10,15,43] |
| D2 | Cost Performance | |
| 1 | Reduction in construction costs | [10,16,21,22,51,52,53,57,58,64] |
| 2 | Reduced labor demand and costs | [4,21,43,51,53,57,65,66] |
| 3 | Maximization of returns | [21,57] |
| 4 | Reduced whole lifecycle costs | [10,21,57,59] |
| 5 | Reduced demolition and deconstruction costs | [23,51] |
| 6 | Ensuring certainty of project costs | [10,15,33,43,49,52] |
| D3 | Quality Performance | |
| 1 | Achieving high quality projects | [4,10,33,43,44,49,52,53,58,60,66] |
| 2 | Improved project quality control | [10,21,52,57,66] |
| 3 | Improved quality of design and end-product | [21,57,65] |
| 4 | Improved life cycle performance | [4,10,21,23,51,57,67] |
| 5 | Improved the integrity of buildings | [22] |
| 6 | Improved aesthetic performance | [22,68] |
| 7 | Early design freeze | [22] |
| 8 | Improved supervision | [22] |
| 9 | Reduced snagging and defects | [4,52,66] |
| 10 | Improved projects consistency | [10,52,66] |
| 11 | Presence of repetitive layout in design | [15] |
| 12 | Suitability of design for OSC | [15] |
| Code | Drivers | References |
|---|---|---|
| D4 | Productivity Drivers | |
| 1 | Improved site management and activities | [21,52,57,59] |
| 2 | Need to improve construction productivity | [15,21,44,53,57,59,68] |
| 3 | Lower project risk | [4,52,65] |
| 4 | Increased component life | [10,60,66] |
| 5 | Increased value for money | [4,52,60] |
| 6 | Reduction in on-site activities | [4,33,44,49,52,66,68] |
| 7 | Better site operations | [53,63] |
| 8 | Better predictability and reliability | [53,66] |
| 9 | Ease of applying lean principles | [70] |
| 10 | Need to reduce reliance on manpower | [43] |
| D5 | Innovative Competitiveness Drivers | |
| 1 | Ease of construction | [21,44,57,59] |
| 2 | Partnership between companies | [21,57] |
| 3 | Standardization opportunities | [21,23,57,65,67,68] |
| 4 | Improved constructability and buildability | [23,51,65] |
| 5 | Improved flexibility and adaptability | [23,51,65,68] |
| 6 | Improved automation in construction | [24,67] |
| 7 | Improved technology, such as BIM and RFID | [15,65] |
| 8 | Technological innovation | [20] |
| 9 | Increased competition from foreign firms | [16] |
| 10 | Innovation and creativity pursuits | [68] |
| 11 | Simplification of the construction process | [10,44,52,66] |
| 12 | Superior reputation | [20] |
| D6 | Sustainability Drivers | |
| 1 | Reduction in construction dust | [21,57,58] |
| 2 | Reduced noise in construction | [21,57,58,66] |
| 3 | Improved health and safety of workers | [4,21,23,43,51,52,53,57,59,63] |
| 4 | Improved working conditions and job security | [4,10,21,23,51,57,58] |
| 5 | Lower footprint of construction materials | [21,51,57,59,66] |
| 6 | Reduction in construction waste | [20,21,43,44,52,55,56,58,60,63,66] |
| 7 | Decreased community disturbance | [23,51] |
| 8 | Improving energy performance and efficiency | [10,44,51,66,71] |
| 9 | Reducing construction water footprint | [23,51,71] |
| 10 | Environmental concerns and requirements | [4,10,23,24,43,68,72] |
| 11 | Reduced health and safety risk | [4,10,15,33,49,60] |
| 12 | Reduced site disruptions | [23,51,52,57,71,73] |
| 13 | Lower embodied carbon and emissions | [4,23,33,49,51,52,57,71,73] |
| 14 | Pursuit of sustainable competitiveness | [20,33,49] |
| 15 | Corporate social responsibility | [20] |
| 16 | Need to meet sustainable targets | [20] |
| Code | Drivers | References |
|---|---|---|
| D7 | Market Drivers | |
| 1 | Industry knowledge, experience and awareness | [15,65] |
| 2 | Availability of expertise | [15,63,67,68] |
| 3 | Improving client’s satisfaction | [67] |
| 4 | Addressing the industry skills shortage | [10,33,44,49] |
| 5 | Availability of financial support | [58] |
| 6 | Material and labor force shortages | [10] |
| 7 | Client’s demand for new technologies | [33,44,49] |
| 8 | Construction market demand | [20] |
| 9 | Stakeholders commitment | [68] |
| 10 | Availability modular producers and suppliers | [68] |
| 11 | Size and type or scope of projects | [15] |
| 12 | Availability of OSC materials and equipment | [15,63] |
| D8 | Policy Drivers | |
| 1 | Incentive schemes and promotion | [23,33,49,67] |
| 2 | Availability of trunk routes and highways | [15,63,65] |
| 3 | Robust policy and legal framework | [20] |
| 4 | Availability of adequate codes and guidance | [65] |
| 5 | Revision of building code, regulation and permit | [20,33,44,49,63,65] |
| 6 | Reduced site-based permits | [53] |
| 7 | Government support, policies, and regulations | [20,43,68] |
| 8 | Site location and layout | [15,63] |
| 9 | Mandatory order and directive | [72] |
| D8 | D7 | D6 | D5 | D4 | D3 | D2 | D1 | |
|---|---|---|---|---|---|---|---|---|
| D1 | O | V | O | O | X | A | V | X |
| D2 | A | V | V | A | X | A | X | |
| D3 | A | A | V | A | X | X | ||
| D4 | V | V | A | A | X | |||
| D5 | O | A | V | X | ||||
| D6 | A | V | X | |||||
| D7 | X | X | ||||||
| D8 | X |
| D1 | D2 | D3 | D4 | D5 | D6 | D7 | D8 | |
|---|---|---|---|---|---|---|---|---|
| D1 | 1 | 1 | 1 | 1 | 0 | 0 | 1 | 0 |
| D2 | 0 | 1 | 0 | 1 | 0 | 1 | 1 | 0 |
| D3 | 1 | 1 | 1 | 0 | 0 | 1 | 0 | 0 |
| D4 | 1 | 1 | 0 | 1 | 0 | 0 | 1 | 1 |
| D5 | 1 | 1* | 1* | 1 | 1 | 1 | 1* | 1 |
| D6 | 1* | 1 | 1 | 1 | 1 | 1 | 1* | 1* |
| D7 | 0 | 0 | 1 | 0 | 1 | 0 | 1 | 1 |
| D8 | 0 | 0 | 1 | 0 | 1 | 0 | 1 | 1 |
| D1 | D2 | D3 | D4 | D5 | D6 | D7 | D8 | Driving Power | |
|---|---|---|---|---|---|---|---|---|---|
| D1 | 1 | 1 | 1 | 1 | 0 | 0 | 1 | 0 | 5 |
| D2 | 0 | 1 | 1 | 1 | 0 | 1 | 1 | 0 | 5 |
| D3 | 1 | 1 | 1 | 0 | 0 | 1 | 0 | 0 | 4 |
| D4 | 1 | 1 | 0 | 1 | 0 | 0 | 1 | 1 | 5 |
| D5 | 1 | 1 | 1 | 1 | 1 | 1 | 1 | 1 | 8 |
| D6 | 1 | 1 | 1 | 1 | 1 | 1 | 1 | 1 | 8 |
| D7 | 0 | 0 | 1 | 0 | 1 | 0 | 1 | 1 | 4 |
| D8 | 0 | 0 | 1 | 0 | 1 | 0 | 1 | 1 | 4 |
| Dependence | 5 | 6 | 7 | 5 | 4 | 4 | 8 | 5 |
| Drivers | Hierarchies |
|---|---|
| D3, D7, D8 | Level 1 |
| D1, D2, D4 | Level 2 |
| D5, D6 | Level 3 |
| D1 | D2 | D3 | D4 | D5 | D6 | D7 | D8 | |
|---|---|---|---|---|---|---|---|---|
| D1 | Faster construction time | Reduced design time | Improved schedule performance | Overall project timescale | Speedy and affordable housing | |||
| D2 | Reduced labor demand and cost | Reduced whole lifecycle costs | Ensuring certainty of project costs | |||||
| D3 | Early design freeze | Achieving high-quality projects | Improving lifecycle performance | |||||
| D4 | Reduction in on-site activities | Improved site management and activities | Increased value for money | Need to reduce reliance on manpower | ||||
| D5 | automation in construction | automation in construction | Improved flexibility | automation in construction | Improving satisfaction of clients | Competition from foreign firms | Standardization opportunities | |
| D6 | Reduced site disruptions | Reducing construction water footprint | Need to meet sustainable targets | Reduction in construction waste | The pursuit of sustainable competitive advantage | Corporate social responsibility | Lower embodied carbon and emissions | |
| D7 | Availability of expertise | Scope of projects | Addressing the industry skills shortage | |||||
| D8 | Adequate codes and guidance | Government policies and regulations | Incentive schemes and promotion |
© 2019 by the authors. Licensee MDPI, Basel, Switzerland. This article is an open access article distributed under the terms and conditions of the Creative Commons Attribution (CC BY) license (http://creativecommons.org/licenses/by/4.0/).
Share and Cite
Wuni, I.Y.; Shen, G.Q.P. Holistic Review and Conceptual Framework for the Drivers of Offsite Construction: A Total Interpretive Structural Modelling Approach. Buildings 2019, 9, 117. https://doi.org/10.3390/buildings9050117
Wuni IY, Shen GQP. Holistic Review and Conceptual Framework for the Drivers of Offsite Construction: A Total Interpretive Structural Modelling Approach. Buildings. 2019; 9(5):117. https://doi.org/10.3390/buildings9050117
Chicago/Turabian StyleWuni, Ibrahim Y., and Geoffrey Q. P. Shen. 2019. "Holistic Review and Conceptual Framework for the Drivers of Offsite Construction: A Total Interpretive Structural Modelling Approach" Buildings 9, no. 5: 117. https://doi.org/10.3390/buildings9050117
APA StyleWuni, I. Y., & Shen, G. Q. P. (2019). Holistic Review and Conceptual Framework for the Drivers of Offsite Construction: A Total Interpretive Structural Modelling Approach. Buildings, 9(5), 117. https://doi.org/10.3390/buildings9050117

