Abstract
Building Information Modelling (BIM) has been gaining widespread adoption in the Architecture, Engineering, and Construction (AEC) industry across the globe. Consequently, several research studies have attempted to construct a holistic review of the increasing BIM publications to identify the development trend using manual review, scientometric review, bibliometric review, or latent semantic review. These extant studies have often adopted a global view of the development despite the adoption of BIM varying across firms, countries, and continents. This approach is often regarded as not representative of the BIM development in countries and continents at the infancy stage. As BIM is still at the germinating stage of development in Africa and previous reviews are unrepresentative of BIM development in the AEC industry of Africa. This paper aims to present a scientometric review and metasynthesis of BIM development in the African AEC industry to explore the intellectual evolution of BIM, the status quo of BIM across the regions, and any potential barriers hindering BIM proliferation. The review findings revealed a varying level of BIM growth, with North Africa, West Africa, and Southern Africa leading the research development, whilst East Africa and Central Africa are slightly lagging behind. Additionally, the major challenges facing BIM adoption was found as people/process-related barriers. This study has provided valuable insights into BIM development and application in the growing African AEC industry.
1. Background of Study
Over the years, there have been reports regarding the low productivity in the Architecture, Engineering, and Construction (AEC) industry. This is partly due to the complex nature of the industry and the fragmentation of the activities. Latham [1] and Egan [2] asserted the fragmentation and the need for a more collaborative and integrated industry. Albeit, the industry is changing, however, the shift towards an integrated industry is slow and not moving as expected [3]. The AEC industry is also synonymous with slow implementation of innovation when compared to the manufacturing industry; thus, it is not surprising that the construction industry is lagging behind the manufacturing industry, transportation industry, among other industries [4].
Paradigms and technologies have emerged and been channelled towards achieving an integrated industry and improving the state of the industry over the last decades. Lean Practices, Sustainability, Prefabrication, Building Information Modelling (BIM), Business Process Reengineering (BPR), Total Quality Management (TQM), among others are being adopted and implemented in the construction industry to combat some of the major challenges encountered in the industry and affect its capability to achieve value for money.
The Building Information Modelling (BIM) is one of the developed paradigm shifts and it is a technology-enabled innovative means of virtually designing, constructing, and managing construction projects by simulating a virtual model [5,6]. Information that are related to the cost details, schedules, geometry, and geospatial relationships are available in the BIM model for different functionalities, such as auto quantity takeoff, clash detection, space management, energy simulation, scheduling, cost estimating, etc. This allows for the project stakeholders to efficiently collaborate throughout the lifecycle of the project [7]. The BIM is not an independent technology but a technology-enabled process of collaboration, with approximately 90% process and 10% technology [8]. Thus, Succar [9] defines it as the interrelationship of policies, processes, and technologies generating a methodology of managing the building design and data in a digital format.
Adoption and implementation of BIM have been on the rise as a result of the benefits attached to it during the design, construction, and operation phase of the construction projects. Benefits, including lifecycle data management, saving time, improving quality, improving productivity, saving cost, and improving collaboration have been reported in extant studies [10,11,12,13,14,15]. Similarly, there has been a surge of BIM adoption in countries, organisations and projects [16]. The United Kingdom (UK) government mandated the use of BIM on all public procured projects in a bid towards reducing 20% of the industry cost [8,17]; the move towards 33% reduction in cost, 50% reduction in time, 50% reduction in greenhouse emission, and 50% reduction in trade gap has been set for the construction industry towards 2025 [18]. The mandate has dramatically impacted the United Kingdom’s construction industry BIM adoption. In the United States of America (USA), the US General Services Administration has pioneered the implementation of BIM on public projects [17,19], leading to a proliferation of BIM adoption in the country. The Building and Construction Authority in Singapore implemented the BIM Roadmap in 2010, with the aim that 80% of the construction industry will be using BIM by 2015, which contributes towards the bid of increasing the industry productivity by 25% [20]. South Korea also mandated the use of BIM on projects over S$50 million for all public projects. Similarly, countries, such as Malaysia, Hong Kong, Canada, Australia, and China, have embarked on various strategies towards the proper implementation of Building Information Modelling in their construction industries [21]. Reports from McGraw Hill [22,23,24] revealed the increase in BIM implementation in the United Kingdom, North America, Germany, and France. Gerges, et al. [25] reported the increase in BIM implementation between 2013 and 2015 for Germany to be 72% from 37%, the US to be 79% from 55%, 71% from 39% for France, and 71% from 33% for Australia. The National BIM report (UK) corroborated that BIM adoption has increased to 60% in 2017 from 13% in 2011.
Consequently, there has been an increase in the studies of BIM in areas, such as adoption and implementation [26,27,28,29,30,31,32,33], challenges [34,35,36,37,38,39,40,41], application [42,43,44,45,46,47,48], among others. Research studies have embarked on reviews of the growing research in Building Information Modelling (BIM) using a manual review, scientometric review, bibliometric review, or latent analysis. There are many studies regarding the manual review of BIM literature. Ghaffarianhoseini, Tookey, Ghaffarianhoseini, Naismith, Azhar, Efimova, and Raahemifar [13] presented the benefits, challenges, and risk of BIM implementation and identified a lack of demand, cost, and interoperability issues as some of the barriers hindering BIM implementation. Wong and Yang [49] reviewed BIM literature in two main directions of BIM for design, planning and construction, and BIM for post-construction. It identified the lack of attention on BIM for facility management (new and existing buildings) and asset management. Gu and London [50] analysed the state of BIM in the AEC with respect to product, processes, and people. It concluded that the level of adoption varies from country to country, discipline to discipline, and client to client. The study also identified the need to address the technical and non-technical issues hindering BIM adoption and a BIM decision framework was developed. Volk, et al. [51] reviewed over 180 publications on BIM implementation in existing buildings and revealed a low level of implementation, which is a result of issues that are related to modelling and conversion efforts, handling of uncertain BIM data, and the updating of BIM information. The nexus of BIM and green buildings was reviewed and Lu, et al. [52] developed ‘Green Buildings Triangle’ taxonomy. The study also underscores the need to understand BIM and green buildings nexus based on the three-dimensions of project phases, green attributes, and BIM attributes. Similarly, Bradley, et al. [53] presented a review of BIM for infrastructure projects with 259 articles to determine the development trends and gaps.
Bibliometric and latent semantic analysis have also been adopted in the review of BIM literature. Yalcinkaya and Singh [54] adopted a latent semantic analysis to review 975 BIM papers and to identify the core areas. Li, et al. [55] reviewed 1,874 BIM articles; Santos, et al. [56] reviewed 381 papers between 2006 and 2015; and, Olawumi, et al. [57] reviewed 445 BIM articles using bibliometric analysis to identify the BIM research trends and themes. Similarly, the scientometric review has been used to review BIM literature. Zhao [58] presented a global review by analysing 614 articles while using the ‘CiteSpace’ software to identify the trends and research themes. He, et al. [59] and Oraee, et al. [60] adopted a scientometric review to analyse BIM articles on managerial aspects of BIM and BIM-based Construction Networks (BbCNs), respectively. Hosseini, et al. [61] adopted it to review BIM literature and identified research themes. Notably, Saka and Chan [62] analyzed 914 BIM articles that were taxonomically based on the six continents of the world and revealed that there are differences in BIM development across the continents.
Extant reviews of BIM are informative, as they provide the trends of BIM research from myriads of BIM papers. However, they often adopt a singular and global view of BIM development, despite the importance of these reviews. These reviews do not reflect the variance in the BIM development, but rather presents a holistic status quo of BIM research. Jung and Lee [63] revealed that BIM adoption varies across the six continents of the world. It also revealed that Africa, South America, and the Middle East are lagging, whilst North America, Europe, Asia, and Australia are clearly ahead in BIM adoption. This is supported by the global taxonomic review of BIM by Saka and Chan [62]. Gu and London [50] corroborated this by asserting that BIM development varies from country to country, discipline to discipline, and client to client. Succar [9] also revealed that BIM use varies across regions and countries as a result of the different levels of maturity.
This study presents a scientometric review and metasynthesis of BIM research in Africa, which is often underrepresented in the existing studies. It aims to track the evolution of BIM study in the regions of Africa using the scientometric analysis coupled with metasynthesis. Additionally, to report the status of BIM adoption and implementation in these regions, and the challenges facing the proliferation of BIM in Africa at large, this study seeks to contribute to the developing body of literature on BIM from this continent and provide a clear status quo of BIM and the future directions of development in Africa.
2. The Architecture, Engineering and Construction (AEC) Industry in Africa
The African Continent consists of five regions, which include Northern Africa (Algeria, Egypt, Libya, Morocco, South Sudan, Sudan, Tunisia, and Western Sahara), Eastern Africa (Burundi, Comoros, Djibouti, Eritrea, Ethiopia, Kenya, Rwanda, Seychelles, Somalia, Tanzania, and Uganda), Central Africa (Cameroon, Central African Republic (CAR), Chad, Democratic Republic of Congo (DRC), Equatorial Guinea, Gabon, Congo-Brazzaville, Sao Tome, and Principle), West Africa (Benin, Burkina Faso, Cape Verde, Côte d’Ivoire, the Gambia, Ghana, Guinea, Guinea Bissau, Liberia, Mali, Mauritania, Niger, Nigeria, Senegal, Sierra Leone, and Togo), and Southern Africa (Angola, Botswana, Lesotho, Madagascar, Malawi, Mauritius, Mozambique, Namibia, South Africa, Swaziland, Zambia, and Zimbabwe), with an estimated population of 1.216 billion as at 2016 and which is expected to double by 2050 [64]. The AEC industry is expected to grow at a fast rate in the next five years and will become a major player in the global construction [64].
According to the Deloitte [65] report, 139 projects with a total project value of $187.1bn were recorded in Eastern Africa, accounting for 28.8% of the projects on the continent. Key projects, such as Konza technology park (Kenya), with worth of $14.5bn, Bagamoyo mega project (Tanzania), with value of $11.0bn, and Nairobi–Naivasha Rail Project (Kenya), with value of $6.2bn, were identified and the report revealed Kenya, Ethiopia, Tanzania, and Rwanda as the leading countries in the AEC of this region. Private domestic firms and Chinese firms undertake most of the construction in this region, while Indian, Italian, Portuguese, and Middle East firms undertake other works. Similarly, 103 projects with a total project value of $125.14bn were recorded in Southern African, accounting for 21.4% of the projects on the continent. Key projects, such as Kambo Block 32 (Angola), with worth of $16.0bn, Kushile power station (South Africa), with value of $15.2bn, and Medupi power station project (South Africa), with value of $13.2bn, were identified and the report revealed South Africa, Angola, and Mozambique as the leading countries in the AEC of this region. Chinese firms and Private domestic firms mostly undertake construction projects, while Portuguese, South African and Australian firms undertake other projects [65]. Cameroon and DRC top the list of AEC industry in the Central Africa region. A total project value of $26.9bn from 26 projects was reported and key projects, like Ngaoundal & Minim-Martap (Cameroon), with the worth of $6.0bn, Mbalam-Nabeba (Cameroon), and Zanaga (Congo-Brazzaville), both worth $4.7bn each, and Kamoa-Kakula (DRC), worth $2.9bn, were identified [65]. Nigeria and Ghana dominate the AEC industry in Western Africa, and with key projects from Nigeria, such as OML 130, which is valued at $16.0bn, Olokola Deep-sea Port, valued at $12.0bn, and the Dangote refinery, valued at $12.0bn. There are 106 ongoing major projects totalling $82.8bn in this region and it accounts for 21.8% of all ongoing projects on the continent. Chinese firms dominate this region, followed by private domestic firms [65]. The Northern Africa AEC industry accounts for 109 ongoing projects totalling $148.3bn and it represents 22.6% of ongoing projects on the continent. Key projects, such as El-Dabaa Nuclear Power Plant (Egypt), valued at $30bn, East-West Highway Project (Algeria) valued at $11.2bn, and Tahrir Petrochemical Complex (Egypt), valued at $10.6 billion. Private domestic firms dominate the construction activities in this region and other firms are from China, the Middle East, Spain, and South Korea [65].
There is an infrastructural deficit in the region despite the seemingly positive performance of the African AEC [66]. The deficit needs to be addressed for the continent to structurally transform and it serves as a place of market integration [67]. The Africa infrastructure is lagging that of other developing countries and the deficit is growing wider. An estimated investment of US$38 billion per year, coupled with US$37 billion for operations and maintenance, is needed to redress the deficit [68]. The challenge facing the continent is compounded by the slow rate of technology adoption in the AEC [69]. Ogwueleka and Ikediashi [69] asserted that the proliferation of technology in the African AEC would be of immense benefits.
3. BIM Awareness in Africa
BIM adoption and implementation in Africa is slow and lagging that of developed countries [62]. Table 1 shows the level of awareness of BIM in Africa from extant studies. These studies adopted questionnaire survey and the number of respondents is low (this could be related to the low level of awareness in the African AEC), as shown in Table 1. Despite the low number of respondents in these studies, it tends to portray the level of awareness in these countries. The high number of BIM publications from Egypt, Nigeria, and South Africa equally matches the high level of awareness in in these countries [62]. However, the level of awareness does not imply the level of implementation. Awareness is a stage in BIM innovation diffusion and it differs from BIM implementation [70]. The level of BIM implementation is usually lower when compared to the level of awareness, because not all informed individuals or organizations would implement BIM due to challenges and bottlenecks. The level of awareness in Cameroon is not reflective of the real situation, as the purposive sampling technique was adopted. Expectedly, all of the respondents are aware of BIM, because they are all BIM users or adopters [71]. There is a dearth of BIM report as regards the adoption and implementation in Africa, contrary to what is obtainable in the developed countries where industry reports, such as the National BIM Survey (NBS) reports and McGraw Hills, reports are available.
Table 1.
Level of awareness of Building Information Modelling (BIM) in Africa.
4. Research Methodology
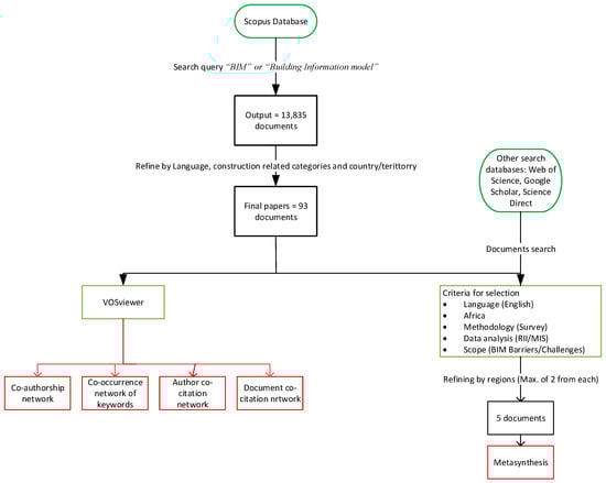
The BIM publications were retrieved from the Scopus search engine or database using the search query “BIM” or “Building Information Model” with no year limitation and the output was 13,835 documents. The documents were limited to papers that were published in English and related to construction management in order to refine the output, as done in similar studies [58,59,78]. The filter option of ‘country/territory’ of the Scopus search database was used to limit the documents to those related to the area (Africa) under study. The Scopus database was adopted because of its wider coverage [61,79]. Similarly, all of the documents were given consideration, as done by Hosseini, Maghrebi, Akbarnezhad, Martek, and Arashpour [61] to avoid ‘publication bias’ [80,81]. This is also necessary, as BIM research is still at an infant stage on this continent. A total of 93 documents were adopted after the final refine and review of the abstracts. This study adopted a scientometric review and metasynthesis to analyse the documents; and Figure 1 portrays the outline of research design. Metasynthesis was conducted in order to identify the barriers that lead to the low level of adoption and implementation of BIM in Africa.
Figure 1.
Outline of research design.
The 93 documents (data set) from Scopus search engine was used for the scientometric review and the data set was refined to documents (five documents) that meet the criteria set for the metasynthesis in this study. Thus, two closely related data sets were used, as depicted in Figure 1.
4.1. Scientometric Review
It is a technique that involves the visualization and analysis of a large corpus of paper to present the intellectual evolution and mapping of structural pattern in a research domain. Although a smaller quantity of documents (as BIM research in Africa is still at the early stage) was used for the visualization in this study, the benefit is that all the adopted documents were critically reviewed and were in tandem with the research aim. This serves as an edge over a large corpus of paper, which might contain some irrelevant papers that would contaminate the findings.
This method has gained widespread usage for review of domains such as green building [82,83], offsite construction [84], public-private partnership [85], sustainability [86], and BIM [58]. Other common approaches are latent semantic review [54], bibliometric review [55,56,57,60,87], content analysis [88], and literature review [50,51], which have also been adopted in various domains. This study employs the use of VOS viewer (version 1.6.10) for the scientometric review, because it allows for an importation of data set from Scopus and it has been used in related studies. It is an easy to use software that employs a distance-based approach in its visualization [89]. Thus, the distance between the nodes in the visualization represents the relatedness of the nodes. Normalization is performed for the differences between the nodes by default using association strength normalization [89]. The clustering of the network by VOS viewer adopted the smart local moving algorithm and items belonging to the same cluster are given the same colour. It also offers a full counting methodology and fractional counting methodology for the visualization of the network. However, fractional counting methodology was adopted, as recommended [90]. Author network, co-citation network (co-author citation and document citation), and co-occurring keywords citation are the techniques used in this study.
4.2. Metasynthesis
Metasynthesis is synthetization of analyses and a form of metanalysis. Metanalysis is the analysis of analyses, which compares and consolidates the findings of studies to create new knowledge [91]. It has been well adopted in disciplines, such as economics, medicine, psychology, and political science because of the nature of their research. However, metanalysis has not been well adopted in construction management due to the challenges related to aggregating studies [92]. This study employs metasynthesis [93] to synthesize selected empirical findings of BIM publications in Africa. The primary goal is to provide a comprehensive understanding of the findings through synthetization and not to test the hypothesis or examine dependencies between model variables [7], as often done in metanalysis [91].
The criteria for selecting the studies for metasynthesis are studies on BIM challenges that are conducted in English from each of the five regions in Africa that adopted a questionnaire survey and were analysed using the Relative Importance Index (RII) or Mean Item Score (MIS). Additionally, only studies within the last five years were considered as challenges or barriers change with time. A maximum of two documents was selected from each of the regions; however, only five documents (with a total of 95 barriers) met the criteria. Many extant studies do not provide adequate information regarding the methodology and often adopt dichotomous questions as against the Likert scale. Table 2 shows the studies selected for metasynthesis, which comprise five different countries and covering four regions of the continent. None of the studies from Central Africa meets the set criteria.
Table 2.
Selected research studies for metasynthesis based in Africa.
The RII and MIS are widely used statistical analysis in construction management to evaluate the importance of a set of variables [86].
where: W = weighting given to each factor by the respondents and ranging from 1 to 5, A = highest weight, and N = total number of respondents.
5. Results of Data Analysis
5.1. Annual Publication Trend in Africa
Albeit, the first BIM publication dated back to 2005 [58], the first paper from Africa dated back to 2010, as shown in Figure 2. There has been an increase in BIM publications from Africa ever since the first publication in 2010. The increase in the publications is synonymous with the global growth in BIM publications [58,61]; however, the growth in Africa is slow. There is expected to be a continuous increase in BIM research on the continent as the BIM is just gaining awareness and proliferation [62,69].
Figure 2.
Annual publication trend of BIM in Africa.
5.2. Country and Regions of Publications throughout Africa
Figure 3 shows the distribution of the papers across the countries and regions in Africa. North Africa has the highest number of publications of 52 documents from three major countries (Egypt, Morocco, and Algeria), followed by West Africa with 26 documents from three major countries (Nigeria, Ghana, and Cote d’Ivoire); whilst, Southern Africa has the third highest publication, with 13 documents from two major countries (South Africa and Zambia), and the last is Central Africa, with two documents from Cameroon and the Central African Republic.
Figure 3.
Country Distribution of BIM Publications in Africa.
5.3. Visualization
This section presents the result of the visualization for the 93 documents from Scopus using VOSviewer.
5.3.1. Co-Authorship Network
This is the network for the collaboration of researchers on BIM. It presents the collaboration between the researchers around their research areas in clusters. A total of 205 researchers authored the 93 documents and Table 3 shows the list of the top authors. Table 4 shows the co-authorship network, with a total of 334 links and 137.50 total link strength. Total Link Strength (TLS) is the strength of the links of an item to other items [89]. The overlay visualization of the generated network is presented to reflect the average year of publication of the authors and their cluster. The cluster around Marzouk Muhammed and Oyedele Lukman stand out, and it reflects their research group and collaboration between them and other researchers. The average year of publication from these two groups is between 2016 to 2017, as shown in Figure 4. Authors, such as Ibem Eziyi [97], Ganiyu Amuda-Yusuf [98], and Ekemode Benjamin [99], with the yellow coloured items, are authors with recent publications in this area.
Table 3.
Co-authorship network of BIM publications.
Table 4.
Most active keywords of BIM publications.
Figure 4.
Co-authorship network of BIM publications.
The generated network is porous, scattered, and not well connected. This connotes the infant stage of BIM research on the continent and there seems to be no well-defined connections between most of the researchers and their research areas.
5.3.2. Co-Occurring Keywords Network
This is the network of co-occurring keywords in the documents and they reflect the themes of the research publications [82]. The 93 documents contain a total of 800 keywords and the minimum occurrences of keywords was set to 2 to avoid the visualizing of less relevant keywords. Only 137 keywords meet the set threshold, and these were visualized, as shown in Figure 5, with 817 links and total link strength of 199.5. Table 4 shows the frequently occurred keyword in the 93 analysed documents. The overlay visualization of the keywords is as shown in Figure 5. The colour of the keywords shows the trend of the research theme of the analysed documents. Blue coloured keywords have an average publication year of 2015, green coloured have average publication year of 2017, whilst the yellow coloured keywords have an average year of publication to be 2018. Keywords, such as optimization, energy conservation, indoor environmental quality, thermal comfort, and environmental design relate to sustainability and the average year of the publications that relate to it is 2015. Similarly, keywords, such as adoption, technology acceptance model, performance of buildings, construction sites, and construction activities relate to the adoption and implementation of BIM and the average year of the publications relating to this theme is between 2017 to 2018. A Pearson product-moment correlation was run to determine the relationship between the occurrences of the keywords and the links to other keywords. It shows that there is a very strong and significant positive correlation (r = 0.983, p = 0.00) between the occurrences of the keywords and it links to other similar keywords.
Figure 5.
Co-occurring keywords network of BIM publications.
5.3.3. Author Co-Citation Network
A total of 4406 authors were cited in the documents and a minimum number of citations of an author was set to five and 154 of the authors meet the threshold. Table 5 shows the list of top-cited authors in the documents. Figure 6 shows the density visualization of the network, with 528 links and 628.39 total link strength. The network coupled with the table shows the authors whose works are frequently cited on the continent. These are often researchers with influential works in the BIM research domain. The diversity in the location of cited authors shows that BIM research is global [58]. The density map shows that Eastman Chuck, Sacks Rafael, and Oyedele Lukumon are influential in the network.
Table 5.
Top cited authors of BIM publications.
Figure 6.
Author co-citation network of BIM publications.
5.3.4. Document Co-Citation Network
This is the network of cited references in the documents that were analysed. It provides a similar trend of the research themes and related works are often cited in documents. Table 6 provides a list of top-cited documents and Figure 7 indicates the density visualization of the network, with 131 links and 41.50 total link strength. A total of 3064 references were cited in the 93 documents and a minimum number of two citations was set to visualize the network, of which only 52 meet the set threshold.
Table 6.
Cited documents of BIM publications.
Figure 7.
Document co-citation network of BIM publications.
5.4. Metasynthesis of BIM Research Studies on Challenges or Barriers to Adoption
The selected studies stem from five different countries from four different regions in Africa. The respondents in these studies are professionals and stakeholders in the African AEC industry. The total number of items is 95 from 358 respondents at 63.03% response rate, which is more than 30% minimum threshold [106]. The descriptive statistics for the selected studies are elicited in Table 7.
Table 7.
Selected Research Studies of BIM Publications.
Following the same procedure by Oesterreich and Teuteberg [7], the barriers in each of the studies were assigned to 20 major barriers and three categories (Economic-related barriers, People/Process-related barriers, and Technology-related barriers). For example, ‘Lack of awareness of BIM by Stakeholders’ [76], ‘Lack of awareness’ [95], and ‘Lack of publicity and awareness’ [74] are assigned to ‘Lack of awareness’ as a major barrier and are categorised under people/process-related barriers. Other major barriers are ‘High cost of implementation’, ‘Lack of technical know-how’ ‘Lack of clear BIM benefits evaluation’, ‘Lack of government support’, ‘Lack of training’ ‘ Lack of collaboration’, ‘Resistance to change’, ‘Lack of investment on BIM’, ‘Lack of government support’, ‘Lack of demand’, ‘Interoperability’, ‘Lack of BIM standards’, ‘ Contractual uncertainty’, ‘Lack of expertise’, ‘Inadequate infrastructure’, ‘Legal risk’, ‘ Lack of collaboration’, ‘Lack of management support’, ‘Lack of market readiness’, and ‘Implementation slow down productivity’. These were then categorised into Economic-related barriers, People/Process-related barriers, or Technology-related barriers. This is done in order to aggregate the statistical data before applying cluster analysis [7].
The collected data is then aggregated (ΣW, AN, and N) for each of the major barriers, and categories using Equation (4) and the relative importance index are calculated using Equation (1), as presented in Table 8.
Table 8.
Cluster analysis of the major barriers to BIM adoption.
5.4.1. People/Process-Related Barriers
Building Information Modelling is a technology-oriented process that needs stakeholders (people) and processes (policies) to function. However, from the synthesised studies, the challenges that are related to people/process are the most reported (47 times) out of the 95 barriers in the studies and they are the most severe with RII of 0.731. Challenges, such as lack of training, lack of awareness, and lack of demand from clients (public, private clients, institutional clients, and individual clients) are severe in a developing region, like Africa. These challenges need to be checked for the proliferation of BIM.
5.4.2. Economic-Related Barriers
The economic-related barriers were aggregated with RII of 0.707. The cost of BIM software coupled with the cost of training leads to a high cost of BIM implementation. BIM is also often seen to pose risk, because there are doubts among the stakeholders regarding the positive return on investment of BIM. Thus, most stakeholders are still resisting change and are unwilling to invest in BIM technology for economic reasons.
5.4.3. Technology-Related Barriers
0.687 is the aggregated RII for the technology related barriers. These barriers include interoperability issues, which often hinder effective collaboration between stakeholders, lack of BIM standards, and inadequate infrastructure, such as internet access and power supply, which are often epileptic in most countries on this continent [107]. Other barriers include legal risk that is related to adopting BIM in contract and lack of technical knowledge.
6. Discussion of Review Findings
The BIM research on this continent has been on the increase, evidently from the increase in the number of publications over the last few years. There are more publications from North Africa, West Africa, and Southern Africa than East Africa and Central Africa. Countries, such as Egypt, Nigeria, and South Africa, stand out in the BIM research on this continent. However, less than 20% (10) of the countries in Africa (54) have research publications that are indexed on Scopus. This further shows that BIM diffusion in Africa is still at an early stage and this resonates with the findings of Jung and Lee [63], Ogwueleka and Ikediashi [69], and Saka and Chan [62]. In most of the represented countries in this study, the level of awareness is more than 50%, except for Libya, Zambia, and Cameroon (the level of awareness is not representative, as purposive sampling was adopted in the study selected from this country). Consequently, BIM awareness is increasing in these countries, albeit at a very slow pace in Africa as a whole. The level of awareness in Egypt stands out (above 90%) and this could explain the high number of publications from this country. Nigeria also follows the same trend, with a high number of publications and awareness in the country’s AEC industry. Thus, there seems to be a relationship in the research and development of BIM and the level of awareness in the AEC industry. However, a high level of awareness does not connote a high level of implementation.
The visualized author network corroborated the fact that BIM research is still in the infancy stage on the continent. There are only two established clusters with other researchers that are scattered around and this signifies the lack of collaboration between researchers on this continent. The author network also depicted that most of the research in recent years on this continent are from the researchers scattered around the network. The co-occurring words relate around sustainability and BIM adoption and implementation in a similar way to the cited references. The research in this area leans towards adopting theoretical lenses, as shown by the keywords, such as ‘Technology acceptance model’ and the citation of documents, such as Davis, et al. [108] and Davis [105]. This differs from the findings of Hosseini, Maghrebi, Akbarnezhad, Martek, and Arashpour [61] that identified the lack of theoretical lenses in BIM studies and the greater focus on the technology aspect of BIM. Authors, such as Eastman Chuck, Sacks Rafael, and Azhar Salman, are most cited authors on this continent. This is similar to the findings of Saka and Chan [62], Zhao [58], and Hosseini, Maghrebi, Akbarnezhad, Martek, and Arashpour [61]. The diversity in the location of these top cited authors shows that BIM research is global [58]. Eastman Chuck is the most cited author, and this could be partly explained by his contributions to the BIM research and it is often tagged as ‘Father or Pioneer of BIM’ [62,109,110].
Metasynthesis of the five selected studies across the continent shows that people/process-related barriers are the major challenges of BIM in Africa and this reflects the process/people-oriented nature of BIM. This is followed by economic-related challenges and technology-related challenges. The people/process-related challenges include a lack of awareness, lack of training, lack of demand, lack of government support etc. Thus, there is a need for an increase in awareness that would impact the implementation of BIM in the long run. Additionally, there is a need for a change in orientation of the stakeholders in the AEC industry towards BIM; the stakeholders need to be less resistive of BIM and to adopt it. There seems to be no clear government mandate or policies regarding BIM on this continent as seen in developed countries. The BIM push on this continent leans towards a ‘bottom-up’ approach in the absence of government mandate.
There are inadequate empirical studies on the benefits of BIM in convincing the stakeholders to invest in BIM. Most of the stakeholders doubt the positive return on BIM investment and perceive investing in BIM as high risk. This challenge is compounded by the high cost of software, and training leading to high cost of BIM investment. The high cost of implementation is frequently reported as a major bottleneck for BIM proliferation and this could be partly explained by the high presence of small and medium enterprises (SMEs) in the African AEC industry. These SMEs are characterised by the limited resource to invest in BIM and perceive BIM as a risky investment. However, SMEs stand to gain more from BIM adoption and implementation than large firms due to their unique attributes [30,111]. Thus, studies of BIM in African (SMEs and large firms) context is a necessity to allay the fear of the stakeholders and for the proliferation of BIM in the African AEC industry, as the SMEs are the backbone of the economy [112]. These studies would help in integrating the ‘digital-divide’ [3] between ‘BIM compliant’ large firms and ‘BIM complaint’ SMEs. Technology-related challenges, such as interoperability, lack of BIM standard, and inadequate infrastructure (e.g., internet connection and power supply) are severe in hindering the BIM diffusion in the African AEC industry. Figure 8 presents the summary of the BIM development in Africa.
Figure 8.
BIM Development in the African Architecture, Engineering, and Construction (AEC) Industry.
7. Conclusions
This study presented a scientometric review and metasynthesis of BIM in the African AEC by making use of BIM publications from the Scopus search engine (scientometric) and other databases (metasynthesis). It identified the publication trend over the years and the publication distribution across different countries and regions on the continent. North Africa (Egypt) has the highest number of publications and high level of BIM awareness, which differ from other regions and countries. West Africa, South Africa, and East Africa are also progressing, whilst Central Africa seems to be lagging behind in BIM adoption, implementation, and research. Process and People related challenges are perceived as the most severe challenges hindering the proliferation of BIM, followed by economic-related barriers and technology-related barriers. There exists a genuine need for an increase in awareness of BIM and more research studies on BIM benefits, BIM implementation, and adoption, as these would lead to an increase in the adoption and implementation of BIM. Additionally, the government impetus could help drive BIM innovation in the African AEC industry, as observed in developed countries.
The African AEC industry needs to embrace and adopt innovations, such as BIM, in order to be equipped to remedy the infrastructural deficits and prepare for the population boom on the continent during which there will be a strong demand for the AEC industry to supply infrastructure facilities more than ever. Additionally, the adoption of BIM provides several profound benefits that would be of aid to the AEC industry that is constantly facing significant challenges [113,114,115]. The adoption of innovations, such as BIM, would no longer be a need but a necessity for the survival of firms.
Despite the significance of this study, it has own limitations. The dataset that was extracted from Scopus search database was used for the analysis; therefore, the study may be affected by Scopus’s coverage of publications. Also, only documents that were published in English were considered, and there may be other documents that are published in other languages. These limitations could serve as fertile areas for further research. In conclusion, BIM adoption and implementation in the African AEC industry is underrepresented in extant studies [116] when compared to those of other continents that are often made available by McGraw-Hill reports [22,23,24,117] and NBS [16]. A further area of studies could consider empirical surveys of BIM in the African AEC industry across the various regions.
Author Contributions
Methodology and Publication Search, A.B.S.; Analysis, A.B.S.; Writing—original draft preparation, A.B.S.; Writing—review and editing, D.W.M.C.; Supervision—D.W.M.C.
Funding
This research study was fully supported through funding of the full-time PhD research studentship under the auspice of the Department of Building and Real Estate, The Hong Kong Polytechnic University, Hong Kong. The current study was accomplished as part of a PhD research programme.
Conflicts of Interest
The authors declare no conflict of interest.
References
- Latham, M. Constructing the Team: Joint Review of Procurement and Contractual Arrangements in the UK Construction Industry; HSMO Publisher: London, UK, 1994. [Google Scholar]
- Egan, J. Rethinking Construction: Report of the Construction Task Force on the Scope for Improving the Quality and Efficiency of UK Construction; Department of the Environment, Transport and the Regions: London, UK, 1998.
- Ayinla, K.O.; Adamu, Z. Bridging the digital divide gap in BIM technology adoption. Eng. Constr. Archit. Manag. 2018, 25, 1398–1416. [Google Scholar] [CrossRef]
- Gledson, B.; Henry, D.; Bleanch, P. Does size matter? Experiences and perspectives of BIM implementation from large and SME construction contractors. In Proceedings of the 1st UK Academic Conference on Building Information Management (BIM) 2012, Newcastle, UK, 5–7 September 2012. [Google Scholar] [CrossRef]
- Hardin, B. BIM and Construction Management: Proven Tools, Methods, and Workflows; Wiley Publishing, Inc.: Indianapolis, IN, USA, 2009. [Google Scholar]
- Eastman, C.; Teicholz, P.; Sacks, R.; Liston, K. BIM Handbook: A Guide to Building Information Modeling for Owners, Managers, Designers, Engineers and Contractors; John Wiley & Sons: Hoboken, NJ, USA, 2011. [Google Scholar]
- Oesterreich, T.D.; Teuteberg, F. Behind the scenes: Understanding the socio-technical barriers to BIM adoption through the theoretical lens of information systems research. Technol. Forecast. Soc. Chang. 2019. [Google Scholar] [CrossRef]
- Munir, M.; Jeffrey, H. Building Information Modelling (BIM): A summary of some UK experiences as guide to adoption in Nigeria. In Proceedings of the 1st NIQS Annual Research Conference, Abuja, Nigeria, 3–5 September 2013. [Google Scholar]
- Succar, B. Building information modelling framework: A research and delivery foundation for industry stakeholders. Autom. Constr. 2009, 18, 357–375. [Google Scholar] [CrossRef]
- Bryde, D.; Broquetas, M.; Volm, J.M. The project benefits of Building Information Modelling (BIM). Int. J. Proj. Manag. 2013, 31, 971–980. [Google Scholar] [CrossRef]
- Malacarne, G.; Toller, G.; Marcher, C.; Riedl, M.; Matt, D.T. Investigating benefits and criticisms of bim for construction scheduling in SMEs: An Italian case study. Int. J. Sustain. Dev. Plan. 2018, 13, 139–150. [Google Scholar] [CrossRef]
- Barlish, K.; Sullivan, K. How to measure the benefits of BIM—A case study approach. Autom. Constr. 2012, 24, 149–159. [Google Scholar] [CrossRef]
- Ghaffarianhoseini, A.; Tookey, J.; Ghaffarianhoseini, A.; Naismith, N.; Azhar, S.; Efimova, O.; Raahemifar, K. Building Information Modelling (BIM) uptake: Clear benefits, understanding its implementation, risks and challenges. Renew. Sustain. Energy Rev. 2017, 75, 1046–1053. [Google Scholar] [CrossRef]
- Love, P.E.D.; Matthews, J.; Simpson, I.; Hill, A.; Olatunji, O.A. A benefits realization management building information modeling framework for asset owners. Autom. Constr. 2014, 37, 1–10. [Google Scholar] [CrossRef]
- Babatunde, S.O.; Ekundayo, D.; Babalola, O.; Jimoh, J.A. Analysis of the drivers and benefits of BIM incorporation into quantity surveying profession: Academia and students’ perspectives. J. Eng. Des. Technol. 2018, 16, 750–766. [Google Scholar] [CrossRef]
- NBS. NBS National BIM Report; Royal Institute of British Architects, RIBA, Enterprises Ltd.: London, UK, 2014. [Google Scholar]
- Smith, P. BIM Implementation—Global Strategies. Procedia Eng. 2014, 85, 482–492. [Google Scholar] [CrossRef]
- HM Government. Industrial Strategy: Government and Industry in Partnership; Government Report: London, UK, 2013.
- Wong, A.K.D.; Wong, F.K.W.; Nadeem, A. Comparative Roles of Major Stakeholders for the Implementation of BIM in Various Countries. In Proceedings of the International Conference on Changing Roles: New Roles, New Challenges, Noordwijk Aan Zee, The Netherlands, 5 October 2009. [Google Scholar]
- Hadzaman, N.A.H.; Takim, R.; Nawawi, A.H. BIM Roadmap Strategic Implementation Plan: Lesson Learnt from Australia, Singapore and Hong Kong. In Proceedings of the Procs 31st Annual ARCOM Conferenc, Lincoln, UK, 7–9 September 2015; pp. 611–620. [Google Scholar]
- Cheng, J.; Lu, Q. A Review of the Efforts and Roles of the Public Sector for Bim Adoption Worldwide. J. Inf. Technol. Constr. 2015, 20, 442–478. [Google Scholar]
- Construction, M.H. The Business Value of BIM in North America: Multi-Year Trend Analysis and User Ratings (2007–2012); Smart Market Report: New York, NY, USA, 2012. [Google Scholar]
- Construction, M.H. The business value of BIM in Europe. Getting Building Information Modeling to the Bottom Line in the United Kingdom, France and Germany. Smart Mark. Rep. 2010, 18, 398–401. [Google Scholar] [CrossRef]
- Construction, M.H. The business value of BIM for construction in major global markets; Smart Market Report: New York, NY, USA, 2015. [Google Scholar]
- Gerges, M.; Austin, S.; Mayouf, M.; Ahiakwo, O.; Jaeger, M.; Saad, A.; Gohary, T.-E. An investigation into the implementation of Building Information Modeling in the Middle East. J. Inf. Technol. Constr. 2017, 22, 1–15. [Google Scholar]
- Won, J.; Lee, G.; Dossick, C.; Messner, J. Where to Focus for Successful Adoption of Building Information Modeling within Organization. J. Constr. Eng. Manag. 2013, 139, 04013014. [Google Scholar] [CrossRef]
- Ahmed, A.L.; Kassem, M. A unified BIM adoption taxonomy: Conceptual development, empirical validation and application. Autom. Constr. 2018, 96, 103–127. [Google Scholar] [CrossRef]
- Kekana, G.; Aigbavboa, C.; Thwala, W. Understanding Building Information Modelling in the South Africa construction industry. In Proceedings of the Organization, Technology and Management in Construction (OTMC), Primošten, Croatia, 2–6 September 2015. [Google Scholar]
- Arayici, Y.; Coates, P.; Koskela, L.; Kagioglou, M.; Usher, C.; O’Reilly, K. Technology adoption in the BIM implementation for lean architectural practice. Autom. Constr. 2011, 20, 189–195. [Google Scholar] [CrossRef]
- Reza Hosseini, M.; Pärn, E.A.; Edwards, D.J.; Papadonikolaki, E.; Oraee, M. Roadmap to Mature BIM Use in Australian SMEs: Competitive Dynamics Perspective. J. Manag. Eng. 2018, 34, 05018008. [Google Scholar] [CrossRef]
- Cao, D.; Li, H.; Wang, G. Impacts of Isomorphic Pressures on BIM Adoption in Construction Projects. J. Constr. Eng. Manag. 2014, 140. [Google Scholar] [CrossRef]
- Lam, T.T.; Mahdjoubi, L.; Mason, J. A framework to assist in the analysis of risks and rewards of adopting BIM for SMEs in the UK. J. Civ. Eng. Manag. 2017, 23, 740–752. [Google Scholar] [CrossRef]
- Poirier, E.; Staub-French, S.; Forgues, D. Embedded contexts of innovation: BIM adoption and implementation for a specialty contracting SME. Constr. Innov. 2015, 15, 42–65. [Google Scholar] [CrossRef]
- Ogunde, A.O.; Babalola, F.D.; Akinola, G.A.; Ogundipe, K.E.; Ademola, S.A.; Akuete, E.; Olaniran, H.F. The Utilization of Building Information Modeling In Nigerian: Construction Industry Challenges and Prospects. In Proceedings of the 29th International Business Information Management Association Conference, Vienna, Austria, 18 December 2017. [Google Scholar]
- Li, P.; Zheng, S.; Si, H.; Xu, K. Critical Challenges for BIM Adoption in Small and Medium-Sized Enterprises: Evidence from China. Adv. Civ. Eng. 2019, 2019, 1–14. [Google Scholar] [CrossRef]
- Enshassi, A.; Abuhamra, L.A. Challenges to the Utilization of BIM in the Palestinian Construction Industry Challenges to the Utilization of BIM in the Palestinian Construction Industry. In Proceedings of the International Symposium on Automation and Robotics in Construction, Taipei, Taiwan, 28 June–1 July 2017; Volume 34. [Google Scholar] [CrossRef]
- Kiviniemi, A.; Codinhoto, R. Challenges in the Implementation of BIM for FM—Case Manchester Town Hall Complex. Comput. Civ. Build. Eng. 2014, 665–672. [Google Scholar] [CrossRef]
- Azhar, S. Building Information Modeling (BIM): Trends, Benefits, Risks, and Challenges for the AEC Industry. Leadersh. Manag. Eng. 2011, 11, 241–252. [Google Scholar] [CrossRef]
- Olawumi, T.O.; Chan, D.W.M.; Wong, J.K.W.; Chan, A.P.C. Barriers to the integration of BIM and sustainability practices in construction projects: A Delphi survey of international experts. J. Build. Eng. 2018, 20, 60–71. [Google Scholar] [CrossRef]
- Hosseini, M.R.; Banihashemi, S.; Chileshe, N.; Namzadi, M.O.; Udaeja, C.; Rameezdeen, R.; McCuen, T. BIM adoption within Australian Small and Medium-sized Enterprises (SMEs): An innovation diffusion model. Constr. Econ. Build. 2016, 16, 71. [Google Scholar] [CrossRef]
- Hosseini, M.R.; Namzadi, M.O.; Rameezdeen, R. Barriers to BIM adoption: Perceptions from Australian small and medium-sized enterprises (SMEs). In AUBEA 2016, Proceedings of the 40th Australasian Universities Building Education Association Annual Conference; Central Queensland University: Rockhampton, Australia, 2016; pp. 272–280. [Google Scholar]
- Li, Y.; Zhang, X. Web-based construction waste estimation system for building construction projects. Autom. Constr. 2013, 35, 142–156. [Google Scholar] [CrossRef]
- Jiao, Y.; Zhang, S.; Li, Y.; Wang, Y.; Yang, B. Towards cloud Augmented Reality for construction application by BIM and SNS integration. Autom. Constr. 2013, 33, 37–47. [Google Scholar] [CrossRef]
- Jun, H.; Kim, I.; Lee, Y.; Kim, M. A Study on the BIM Application of Green Building Certification System. J. Asian Archit. Build. Eng. 2015, 14, 9–16. [Google Scholar] [CrossRef][Green Version]
- Koseoglu, O.; Nurtan-Gunes, E.T. Mobile BIM implementation and lean interaction on construction site: A case study of a complex airport project. Eng. Constr. Archit. Manag. 2018, 25, 1298–1321. [Google Scholar] [CrossRef]
- Mignard, C.; Nicolle, C. Merging BIM and GIS using ontologies application to urban facility management in ACTIVe3D. Comput. Ind. 2014, 65, 1276–1290. [Google Scholar] [CrossRef]
- Lin, Y.C.; Su, Y.C. Developing Mobile- and BIM-Based Integrated Visual Facility Maintenance Management System. Sci. World J. 2013, 2013, 1–10. [Google Scholar] [CrossRef] [PubMed]
- Becerik-Gerber, B.; Jazizadeh, F.; Li, N.; Calis, G. Application Areas and Data Requirements for BIM-Enabled Facilities Management. J. Constr. Eng. Manag. 2012, 138, 431–442. [Google Scholar] [CrossRef]
- Wong, J.; Yang, J. Research and application of Building Information Modelling (BIM) in the Architecture, Engineering and Construction (AEC) industry: A review and direction for future research. In Proceedings of the 6th International Conference on Innovation in Architecture, Engineering & Construction (AEC), Loughborough University, UK, 4 November 2010; Pennsylvania State University: University Park, PA, USA, 2010; pp. 356–365. [Google Scholar]
- Gu, N.; London, K. Understanding and facilitating BIM adoption in the AEC industry. Autom. Constr. 2010, 19, 988–999. [Google Scholar] [CrossRef]
- Volk, R.; Stengel, J.; Schultmann, F. Building Information Modeling (BIM) for existing buildings—Literature review and future needs. Autom. Constr. 2014, 38, 109–127. [Google Scholar] [CrossRef]
- Lu, Y.; Wu, Z.; Chang, R.; Li, Y. Building Information Modeling (BIM) for green buildings: A critical review and future directions. Autom. Constr. 2017, 83, 134–148. [Google Scholar] [CrossRef]
- Bradley, A.; Li, H.; Lark, R.; Dunn, S. BIM for infrastructure: An overall review and constructor perspective. Autom. Constr. 2016, 71, 139–152. [Google Scholar] [CrossRef]
- Yalcinkaya, M.; Singh, V. Patterns and trends in Building Information Modeling (BIM) research: A Latent Semantic Analysis. Autom. Constr. 2015, 59, 68–80. [Google Scholar] [CrossRef]
- Li, X.; Wu, P.; Shen, G.Q.; Wang, X.; Teng, Y. Mapping the knowledge domains of Building Information Modeling (BIM): A bibliometric approach. Autom. Constr. 2017, 84, 195–206. [Google Scholar] [CrossRef]
- Santos, R.; Costa, A.A.; Grilo, A. Bibliometric analysis and review of Building Information Modelling literature published between 2005 and 2015. Autom. Constr. 2017, 80, 118–136. [Google Scholar] [CrossRef]
- Olawumi, T.O.; Chan, D.W.M.; Wong, J.K.W. Evolution in the intellectual structure of BIM research: A bibliometric analysis. J. Civ. Eng. Manag. 2017, 23, 1060–1081. [Google Scholar] [CrossRef]
- Zhao, X. A scientometric review of global BIM research: Analysis and visualization. Autom. Constr. 2017, 80, 37–47. [Google Scholar] [CrossRef]
- He, Q.; Wang, G.; Luo, L.; Shi, Q.; Xie, J.; Meng, X. Mapping the managerial areas of Building Information Modeling (BIM) using scientometric analysis. Int. J. Proj. Manag. 2017, 35, 670–685. [Google Scholar] [CrossRef]
- Oraee, M.; Hosseini, M.R.; Papadonikolaki, E.; Palliyaguru, R.; Arashpour, M. Collaboration in BIM-based construction networks: A bibliometric-qualitative literature review. Int. J. Proj. Manag. 2017, 35, 1288–1301. [Google Scholar] [CrossRef]
- Hosseini, M.R.; Maghrebi, M.; Akbarnezhad, A.; Martek, I.; Arashpour, M. Analysis of Citation Networks in Building Information Modeling Research. J. Constr. Eng. Manag. 2018, 144, 04018064. [Google Scholar] [CrossRef]
- Saka, A.B.; Chan, D.W.M. A Global Taxonomic Review and Analysis of the Development of BIM Research between 2006 and 2017. Constr. Innov. Inf. Process Manag. 2019, (in press). [CrossRef]
- Jung, W.; Lee, G. The Status of BIM Adoption on Six Continents. Int. J. Civ. Struct. Constr. Archit. Eng. 2015, 9, 406–410. [Google Scholar]
- UNESCO. Demographic Growth. Available online: http://www.unesco.org/new/en/africa-department/priority-africa/operational-strategy/demographic-growth/ (accessed on 5 March 2019).
- Africa Construction Trends Report; Deloitte: Nairobi, Kenya, 2018.
- Ajakaiye, O.; Ncube, M. Infrastructure and Economic Development in Africa: An Overview. J. Afr. Econ. 2010, 19, i3–i12. [Google Scholar] [CrossRef]
- Arezki, R.; Sy, A. Financing Africa’s Infrastructure Deficit: From Development Banking to Long-term Investing. J. Afr. Econ. 2016, 25, ii59–ii73. [Google Scholar] [CrossRef]
- Alves, A.C. China’s ‘win-win’ cooperation: Unpacking the impact of infrastructure-for-resources deals in Africa. South Afr. J. Int. Aff. 2013, 20, 207–226. [Google Scholar] [CrossRef]
- Ogwueleka, A.C.; Ikediashi, D.I. The Future of BIM Technologies in Africa: Prospects and Challenges. In Integrated Building Information Modelling; Wu, P., Li, H., Wang, X., Eds.; Bentham Science Publishers: Sharjah, United Arab Emirates, 2017; pp. 307–314. [Google Scholar]
- Rogers, E.M. Diffusion of Innovations, 5th ed.; The Free Press, A Division of Simon and Schuster, Inc.: New York, NY, USA, 2003. [Google Scholar]
- Abanda, F.H.; Manjia, M.B.; Pettang, C.; Tah, J.H.M.; Nkeng, G.E. Building Information Modelling in Cameroon: Overcoming existing challenges. Int. J. 3-D Inf. Model. 2014, 3, 1–25. [Google Scholar] [CrossRef]
- Armah, N.O. Assessing the Benefits and Barriers of the Use of Building Information Modeling (BIM) in the Ghanaian Building Construction Industry. Ph.D. Thesis, Kwame Nkrumah University of Science and Technology, Kumasi, Ghana, 2015. [Google Scholar]
- Elyamany, A.H. Current practices of building information modelling in Egypt. Int. J. Eng. Manag. Econ. 2016, 6. [Google Scholar] [CrossRef]
- Saleh, M.A.D. Barriers and Driving Factors for Implementing Building Information Modelling (BIM) in Libya. Master’s Thesis, Eastern Mediterranean University, Famagusta, Northern Cyprus, 2015. [Google Scholar]
- Monko, R.J.; Roider, E.M. Baseline Knowledge and Perceptions of Building Information Modeling in Tanzania. Int. J. Archit. Eng. Constr. 2014, 3. [Google Scholar] [CrossRef]
- Nasila, M.; Cloete, C. Adoption of Building Information Modelling in the construction industry in Kenya. Acta Structilia 2018, 25, 1–38. [Google Scholar] [CrossRef]
- Chiponde, D.B.; Mutale, L.P.; Ziko, J.M.; Jalo, N. Assessing the Feasibility ff Using Building Information Modelling (BIM) to Improve Collaboration on Public Sector Projects. WIT Trans. Built Environ. 2017, 169, 191–199. [Google Scholar] [CrossRef]
- Antwi-Afari, M.F.; Li, H.; Pärn, E.A.; Edwards, D.J. Critical success factors for implementing building information modelling (BIM): A longitudinal review. Autom. Constr. 2018, 91, 100–110. [Google Scholar] [CrossRef]
- Hong, Y.; Chan, D.W.M.; Chan, A.P.C.; Yeung, J.F.Y. Critical Analysis of Partnering Research Trend in Construction Journals. J. Manag. Eng. 2012, 28, 82–95. [Google Scholar] [CrossRef]
- Hopewell, S.; McDonald, S.; Clarke, M.; Egger, M. Grey literature in meta-analyses of randomized trials of health care interventions. Cochrane Database Syst. Rev. 2007. [Google Scholar] [CrossRef]
- McAuley, L.; Pham, B.; Tugwell, P.; Moher, D. Does the inclusion of grey literature influence estimates of intervention effectiveness reported in meta-analyses? Lancet 2000, 356, 1228–1231. [Google Scholar] [CrossRef]
- Wuni, I.Y.; Shen, G.Q.P.; Osei-Kyei, R. Scientometric review of global research trends on green buildings in construction journals from 1992 to 2018. Energy Build. 2019, 190, 69–85. [Google Scholar] [CrossRef]
- Darko, A.; Chan, A.P.C.; Huo, X.; Owusu-Manu, D.-G. A scientometric analysis and visualization of global green building research. Build. Environ. 2019, 149, 501–511. [Google Scholar] [CrossRef]
- Hosseini, M.R.; Martek, I.; Zavadskas, E.K.; Aibinu, A.A.; Arashpour, M.; Chileshe, N. Critical evaluation of off-site construction research: A Scientometric analysis. Autom. Constr. 2018, 87, 235–247. [Google Scholar] [CrossRef]
- Song, J.; Zhang, H.; Dong, W. A review of emerging trends in global PPP research: Analysis and visualization. Scientometrics 2016, 107, 1111–1147. [Google Scholar] [CrossRef]
- Olawumi, T.O.; Chan, D.W.M. A scientometric review of global research on sustainability and sustainable development. J. Clean. Prod. 2018, 183, 231–250. [Google Scholar] [CrossRef]
- Ganbat, T.; Chong, H.-Y.; Liao, P.C.; Wu, Y.D. A Bibliometric Review on Risk Management and Building Information Modeling for International Construction. Adv. Civ. Eng. 2018, 2018, 1–13. [Google Scholar] [CrossRef]
- Park, J.; Cai, H. WBS-based dynamic multi-dimensional BIM database for total construction as-built documentation. Autom. Constr. 2017, 77, 15–23. [Google Scholar] [CrossRef]
- Van Eck, N.J.; Waltman, L. Software survey: VOSviewer, a computer program for bibliometric mapping. Scientometrics 2010, 84, 523–538. [Google Scholar] [CrossRef]
- Van Eck, N.J.; Waltman, L. Text mining and visualization using VOSviewer. ISSI Newsl. 2011, 7, 50–54. [Google Scholar] [CrossRef]
- Hunter, J.E.; Schmidt, F.L.; Jackson, G.B. Meta-Analysis: Cumulating Research Findings Across Studies; Sage Publications, Inc.: Beverly Hills, CA, USA, 1982; Volume 4. [Google Scholar]
- Kenley, R. The role of Meta-Analysis in construction management research. In Proceedings of the 14th Annual ARCOM Conference, Reading, UK, 9–11 September 1998; pp. 31–38. [Google Scholar]
- Byun, S.; Ruffini, C.; Mills, J.E.; Douglas, A.C.; Niang, M.; Stepchenkova, S.; Lee, S.K.; Loutfi, J.; Lee, J.K.; Atallah, M.; et al. Internet addiction: Metasynthesis of 1996–2006 quantitative research. Cyberpsychol. Behav. 2009, 12, 203–207. [Google Scholar] [CrossRef]
- Akwaah, G. Guideline for Building the Capacity of Contractors for Adoption and Implementation of Building Information Modeling (BIM) In Ghana. Ph.D. Thesis, Kwame Nkrumah University of Science and Technology, Kumasi, Ghana, 2015. [Google Scholar]
- Olabode, E.O.; Umeh, S. Adoption of BIM in the Nigerian Architecture Engineering and Construction (AEC) Industry. In Proceedings of the 42nd Australasian Universities Building Education Association (AUBEA), Singapore, 26–28 September 2018. [Google Scholar]
- Chimhundu, S. A Study on the BIM Adoption Readiness and Possible Mandatory Initiatives for Successful Implementation in South Africa. Ph.D. Thesis, University of the Witwatersrand, Johannesburg, South Africa, 2015. [Google Scholar]
- Ibem, E.O.; Uwakonye, U.O.; Akpoiroro, G.O.; Somtochukwu, M.; Oke, C.A. Building information modeling (BIM) adoption in architectural firms in Lagos, Nigeria. Int. J. Civ. Eng. Technol. 2018, 9, 902–915. [Google Scholar]
- Amuda-Yusuf, G. Critical Success Factors for Building Information Modelling Implementation. Constr. Econ. Build. 2018, 18, 55–73. [Google Scholar] [CrossRef]
- Olapade, D.T.; Ekemode, B.G. Awareness and utilisation of building information modelling (BIM) for facility management (FM) in a developing economy. J. Facil. Manag. 2018, 16, 387–395. [Google Scholar] [CrossRef]
- Sebastian, R. Changing roles of the clients, architects and contractors through BIM. Eng. Constr. Archit. Manag. 2011, 18, 176–187. [Google Scholar] [CrossRef]
- Akinade, O.O.; Oyedele, L.O.; Bilal, M.; Ajayi, S.O.; Owolabi, H.A.; Alaka, H.A.; Bello, S.A. Waste minimisation through deconstruction: A BIM based Deconstructability Assessment Score (BIM-DAS). Resour. Conserv. Recycl. 2015, 105, 167–176. [Google Scholar] [CrossRef]
- Wong, A.K.D.; Wong, F.K.W.; Nadeem, A. Attributes of Building Information Modelling Implementations in Various Countries. Archit. Eng. Des. Manag. 2011, 6, 288–302. [Google Scholar] [CrossRef]
- Ekanayake, L.L.; Ofori, G. Building waste assessment score: Design-based tool. Build. Environ. 2004, 39, 851–861. [Google Scholar] [CrossRef]
- Eadie, R.; Browne, M.; Odeyinka, H.; McKeown, C.; McNiff, S. BIM implementation throughout the UK construction project lifecycle: An analysis. Autom. Constr. 2013, 36, 145–151. [Google Scholar] [CrossRef]
- Davis, F.D. Perceived Usefulness, Perceived Ease of Use, and User Acceptance of Information Technolog. MIS Q. 1989, 13, 319–340. [Google Scholar] [CrossRef]
- Moser, S.C.; Kalton, G. Survey Methods in Social Investigation, 2nd ed.; Dartmouth Publishing Co Ltd.: London, UK, 1971. [Google Scholar]
- Saka, A.B.; Olawumi, T.O.; Omoboye, A.J. Solar Photovoltaic System: A Case Study of Akure, Nigeria. World Sci. News 2017, 83, 15–28. [Google Scholar]
- Davis, F.D.; Bagozzi, R.P.; Warshaw, P.R. User Acceptance of Computer Technology: A Comparison of Two Theoretical Models. Manag. Sci. 1989, 35, 982–1003. [Google Scholar] [CrossRef]
- Liu, H.L.; Wang, G.B.; Zhang, L.; Hou, H.; Tian, L. Research on BIM-based Construction Project Organization Interface Management. Appl. Mech. Mater. 2013, 357–360, 2781–2784. [Google Scholar] [CrossRef]
- Li, B.; Fu, F.F.; Zhong, H.; Luo, H.B. Research on the computational model for carbon emissions in building construction stage based on BIM. Struct. Surv. 2012, 30, 411–425. [Google Scholar] [CrossRef]
- Hong, Y.; Hammad, A.W.A.; Sepasgozar, S.; Akbarnezhad, A. BIM adoption model for small and medium construction organisations in Australia. Eng. Constr. Archit. Manag. 2018. [Google Scholar] [CrossRef]
- Kori, S.A.; Itanola, M.; Saka, A.B. The Capability and Support of Structure Capital on BIM Innovation in SME. Inf. Knowl. Manag. 2019, 9, 56–66. [Google Scholar] [CrossRef]
- Bello, A.M.; Saka, A.B. Impact of variation on project delivery in Oyo state. World Sci. News 2017, 86, 265–282. [Google Scholar]
- Michael, A.T.; Austine, I.E.; Saka, A.B. Appraisal of project scheduling in Nigeria construction industry: A case study of Ibadan, Nigeria. Int. J. Res. 2018, 5, 851–860. [Google Scholar]
- Saka, A.B.; Olaore, F.; Olawumi, T.O. Post-contract material management and waste minimization: An analysis of the roles of quantity surveyors. J. Eng. Des. Technol. 2019. [Google Scholar] [CrossRef]
- Olawumi, T.O.; Chan, D.W.M. Development of a benchmarking model for BIM implementation in developing countries. Benchmarking Int. J. 2019, in press. [Google Scholar] [CrossRef]
- Construction, M.H. The Business Value of BIM in Australia and New Zealand: How Building Information Modelling is Transforming the Design and Construction Industry; Smart Market Report: New York, NY, USA, 2014. [Google Scholar]
© 2019 by the authors. Licensee MDPI, Basel, Switzerland. This article is an open access article distributed under the terms and conditions of the Creative Commons Attribution (CC BY) license (http://creativecommons.org/licenses/by/4.0/).







