Abstract
This research presents a 3D geographic information systems (GIS) modeling approach at a fine spatiotemporal resolution to assess solar potential for the development of smart net-zero energy communities. It is important to be able to accurately identify the key areas on the facades and rooftops of buildings that receive maximum solar radiation, in order to prevent losses in solar gain due to obstructions from surrounding buildings and topographic features. A model was created in ArcGIS, in order to efficiently compute and iterate the hourly solar modeling and mapping process over a simulated year. The methodology was tested on a case study area located in southern Ontario, where two different 3D models of the site plan were analyzed. The accuracy of the work depends on the resolution and sky size of the input model. Future work is needed in order to create an efficient iterative function to speed the extraction process of the pixelated solar radiation data.
1. Introduction
Buildings that are able to self-sustain themselves and use solar energy that is collected on-site are becoming an emerging trend. Net-zero energy buildings are buildings that generate as much energy from renewable energy sources as they consume in an average year [1]. Solar photovoltaic (PV) energy offers a sustainable way of providing society with a renewable source of energy and can help decrease the reliance on fossil fuel consumption. It has been attracting increased attention from researchers in recent years due to the potential benefits it can provide towards a growing urban population, such as efficiency, economics and environmental impact.
The solar optimization process refers to a two-stage process that deals with the optimization of form in order to: (a) capture as much solar radiation as possible on the main surfaces of the buildings; and (b) to utilize the maximum amount of captured solar energy as daylight, and/or to be converted into heat (thermal collector), electricity (PV), or both electricity and thermal energy (PV/T) [2]. Through this process, new buildings and communities could potentially have the opportunity to be self-sustaining, which could help alleviate the huge demands of electricity currently required from the already strained transmission and electricity distribution infrastructure; something that Ontario is currently suffering from [3].
The Green Energy Act in Ontario, Canada, promotes renewable energy development in homes and businesses through support incentive programs such as the Feed-in-Tariff. Solar potential modeling, mapping and forecasting are important for increasing the assessment ability of renewable energy utilization and planning support for local distribution companies and communities. Renewable energy development and integration into communities have a significant impact on the way utilities conduct their businesses moving forward. Advanced tools and simulations are needed in order to promote the benefits of net-zero solar communities, in order to spur green policy development in Ontario.
Several studies have been conducted using GIS techniques applied towards solar energy applications [4,5,6,7]. These studies focused on the regional scale assessment of solar potential on an annual basis. A model was needed that analyzes solar potential on a community level on an hourly basis in this study. This research focuses on the development of a 3D GIS modeling approach at a fine spatiotemporal resolution to assess community-based solar potential. GIS are particularly useful for such solar applications, as it has the ability to monitor both time and space, and can determine exactly when and where a certain event or activity occurs [8]. A model was created in ArcGIS 10.2, in order to efficiently compute and iterate the hourly solar modeling and mapping process over a simulated year. The Solar Analyst tool in ArcGIS allows for the modeling, mapping and analysis of solar insolation over a geographic area for specific time frames. It takes into consideration the effects from the atmosphere, latitude, elevation, inclination of slope, orientation, daily and seasonal shifts of the sun, and effects of shadows cast by surrounding topography and buildings [9]. The methodology was performed on a case study area located in southern Ontario in collaboration with our industry partner. Two situations were modeled: (i) original site plan as proposed by the developer; and (ii) alternative solar community design; in order to determine which community model was better suited for net-zero energy. Preliminary results indicate that the alternative solar community design is better suited for maximum solar exposure.
2. Methodology
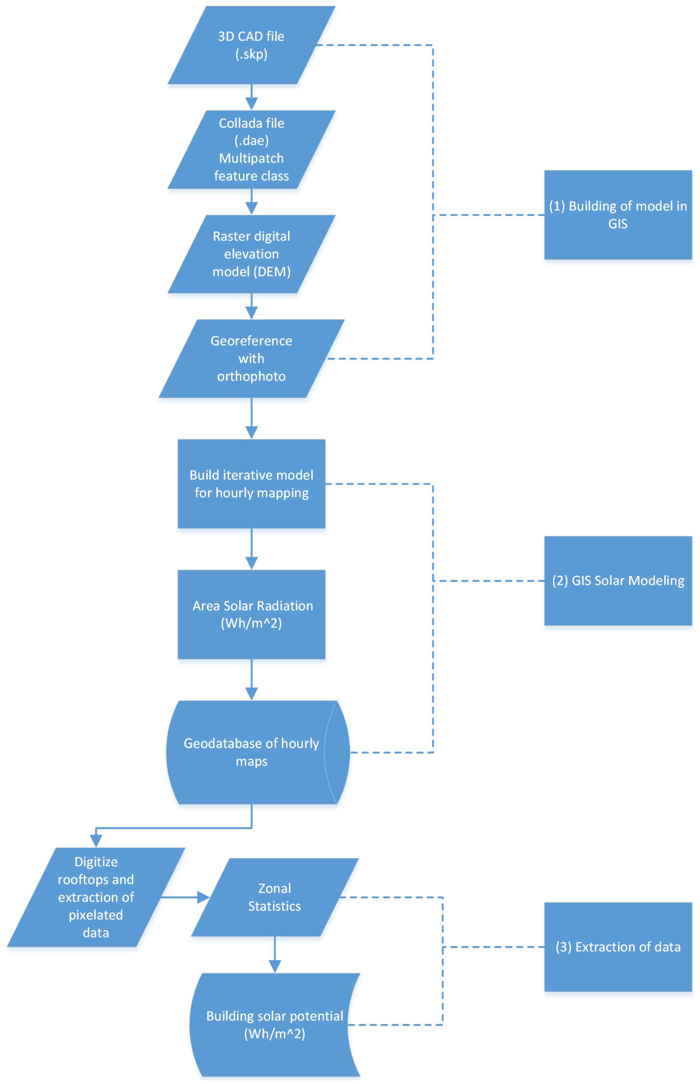
The 3D GIS modeling approach that was developed for the analyses of community based solar potential at a fine resolution was comprised of three main steps: (1) building a 3D case study model using high resolution orthophotos and CAD data; (2) estimation of solar potential; and (3) extraction of data. This methodology was tested on a case study area under two different 3D solar community design scenarios. This methodology is transferrable amongst any location provided the data is available, and Figure 1 provides a diagram of the overall workflow process.
Figure 1.
Methodology for GIS solar modeling of hourly solar potential.
Figure 1.
Methodology for GIS solar modeling of hourly solar potential.

2.1. Building of the 3D Model
Solar modeling functions in GIS require data that is spatially referenced with detailed elevation information in raster data format (pixelated data in the format of grids). 3D data of the original case study area was provided by industry partner in 3D CAD format which was in Google SketchUp (.skp) format. This data format was by default not readable by GIS. The 3D data needed to be converted into a 2D raster data digital elevation model (DEM) format in order to perform the solar analysis. This was done by importing and editing the SketchUp file into Collada (.dae) file format. The Collada file (multipatch feature class) was then imported into ArcScene, which displayed the corrected 3D file in GIS. An image of the 3D file created in ArcScene is illustrated in Figure 2.
Figure 2.
3D model imported into ArcScene in .dae format.
Figure 2.
3D model imported into ArcScene in .dae format.

The multipatch feature class was then converted into DEM format at different test resolutions (0.05 m, 0.1 m, 0.5 m, and 1 m). A final pixelated resolution of 0.5 m was decided upon for the final analysis based upon computational time requirements and resolution tradeoff for solar mapping (which will be explained in the following section). The boundary of the street block was digitized to serve as a base for georeferencing. The obtained orthophoto of the case study area was acquired at a 15 cm resolution, from April 2013. The orthophoto was added to the DEM and georeferenced to the correct geographic coordinates. Figure 3 and Figure 4 are images of the created DEM for the original site plan and alternative design plan respectively, from the original 3D CAD file obtained.
Figure 3.
Original site plan design—converted 2D raster digital elevation model (DEM) at a resolution of 0.5 m converted from 3D file, projected onto orthophoto.
Figure 3.
Original site plan design—converted 2D raster digital elevation model (DEM) at a resolution of 0.5 m converted from 3D file, projected onto orthophoto.

Figure 4.
Converted 2D raster DEM at a resolution of 0.5 m converted from 3D file, projected onto orthophoto: (a) alternative community design and (b) original case study design.
Figure 4.
Converted 2D raster DEM at a resolution of 0.5 m converted from 3D file, projected onto orthophoto: (a) alternative community design and (b) original case study design.

2.2. GIS Solar Modeling
Solar mapping the different configurations of the 3D model is beneficial for determining how hourly solar potential will be impacted by different design factors, as well as to establish which configurations are ideal for a net-zero solar community. Mapping the study area on an hourly basis will help with the determination of areas with maximum solar radiation exposure, to help with PV installation purposes.
The solar tools in GIS analyze the effects of the sun over a specific geographic location over a range of time intervals. The Solar Analysis tools in ArcGIS 10.2 allows for one to take into account how the daily and seasonal shifts of the sun angle, elevation, orientation (slope and aspect), and shadows from surrounding features affect the amount of solar radiation received on any particular surface (in Wh/m2) [9]. In order to perform the analysis, an input 2D raster representation (DEM) of the case study area was created as discussed in the previous section, which contained detailed elevation information for the entire site. This model was imported into ArcMap 10.2, and the Area Solar Radiation tool was used to model the incoming solar radiation on the case study area. Area Solar Radiation is an extension of the Spatial Analyst tool in ESRI ArcGIS. It is capable of performing calculations on complex rooftop shapes, as it takes topographic constraints from the model into account.
The Area Solar Radiation tool calculates the amount of insolation received across an entire landscape at a specific location based on the hemispherical viewshed algorithm [10]. The hemispherical viewshed approach is used to assess sky obstructions for any location on or above a topographic surface. It allows for the performance of rapid calculations and permits users the control over the level of resolution to use in the simulations [11,12]. The viewshed method is used together with sun position and sky direction information for the calculation of direct, diffuse and total solar radiation for each specified location to calculate an accurate solar insolation map [13]. The main input parameters of the Area Solar Radiation tool are: latitude, sky size resolution, day and hour intervals, time configuration, z-factor, slope/aspect, calculation directions, zenith and azimuth divisions, diffuse radiation model, diffuse proportion, and transmittivity [13].
Solar modeling in GIS is a very intensive geoprocessing (computational time) process, and can range from a few hours up to multiple days for the performance of one simulation on a large data set for only a single hour time frame. In general, the finer the resolution of the sky size and raster input map, the more accurate and visually appealing the results will be. However, this will cause simulation time to increase exponentially. An optimal solution for the trade-off between resolution, time-interval and computational time was needed. Thus, the Area Solar Radiation tool was tested on many different time intervals and resolutions in order to find an optimal solution within a reasonable computational time period. The computational time periods tested ranged from multiple hours to days for one analysis due to the scale of the community model and the complexity of the design of the buildings. Resolutions of 0.05 m, 0.1 m, 0.5 m and 1 m were tested with various parameter inputs for time efficiency. After testing the processing time at various resolutions, a final output resolution of 0.5 m was chosen.
The Area Solar Radiation function cannot automatically simulate and map hourly values over an annual basis. In order to overcome this setback, a customized model was built in GIS to automatically iterate the hourly simulations. The Model Builder software tool was used to create an iterative hourly model. Model Builder graphically depicts the processing steps and represents datasets as ellipses, operations as rectangles, and the sequence of the model as arrows. This allows for an interactive graphic display, and control over the operation sequences [8]. Note that this can also be accomplished through Python scripting, since almost any model in GIS can be expressed as a script or visually as a flowchart. This model was used to iterate the hourly simulation process, performed in batches, one month at a time for a simulated year.
Raster data sets were generated for each day of the simulated year, in which solar analysis outputs and hourly maps were stored. This output was generated in a GRID stack format, which contained multiple bands containing values corresponding to the time configuration of the analysis. The solar maps were extracted from the bands in the GRID stack format, and the 2D solar map raster was inputted back into ArcScene for full 3D view and compatibility. The original DEM was used together with the outputted solar maps in order to extrude a 3D solar radiation map/model from 2D ArcMap to 3D ArcScene output. The outputs were then overlayed onto the orthophoto with the correct georeferenced coordinates. This is illustrated in Figure 5 and Figure 6.
Figure 5.
Example of an annual solar insolation map generated from the methodology for the original site plan.
Figure 5.
Example of an annual solar insolation map generated from the methodology for the original site plan.

Figure 6.
Extruded 3D solar insolation map in ArcScene based upon Figure 5 and original DEM elevation inputs.
Figure 6.
Extruded 3D solar insolation map in ArcScene based upon Figure 5 and original DEM elevation inputs.

It should be noted that this method is not capable of calculating insolation values on the building facades, however, when displayed in 3D in ArcScene, it does extrapolate the values from the original dataset onto the facades. Maps were generated for each daylight hour of the year, and stored in a geodatabase for each model tested.
2.3. Extraction of Data
A solar map was calculated for each sunlight hour over the course of a year (approximately 2000 maps for southern Ontario). The calculated solar maps contain detailed solar irradiation information over the entire case study area. The solar irradiation received on each building rooftop can be extracted through the identification of roof-top pixels using the building’s footprints. A roof extraction procedure was used in order to isolate the pixelated areas on the rooftops that are of particular interest for solar PV installation. A traditional remote sensing approach was used for the identification and extraction of the objects of interest in the generated solar maps. This approach is called the digitization process, which consists of a manual task of using image analysis and digitizing tools to extract the desired information. The extracted data can be attributed and validated during this geospatial process [14]. The extracted rooftop pixels are then put into a raster statistics calculating software tool called Zonal Statistics (under Spatial Analyst) in order to extract the hourly solar irradiation values into tabular format from the 2000 maps. With the generated hourly solar irradiation values (Wh/m2), it is possible to determine the PV potential of the buildings desired by converting the amount of solar falling on a given area (Wh/m2/year) into the energy that a standard PV system would produce. Multiplication by the system efficiency to take into account for the standard test illumination for PV modules, temperature effects, cables and inverter losses would then follow. Full extraction of the hourly solar irradiation values from the rooftop pixels is currently in progress. An efficient iterative function is needed in order to speed the extraction process on the hourly maps over an annual basis.
3. Preliminary Results & Discussions
This section will be providing a brief discussion pertaining to the preliminary results generated from the insolation maps for the cumulative case study area (not on the individual building level). This is still a work in progress as the extraction of the individual rooftops and pixels is currently being refined for computational time efficiency. The methodology as detailed in Section 2 was executed on two different 3D models of the case study area in southern, Ontario: (i) original site plan; and (ii) alternative solar community design (developed by industry partner). The solar community designs were modelled on an hourly basis over a simulated year, and hourly maps were generated and stored in a geodatabase of over 32 GB in size. Insolation maps were also produced for both 3D models of the solar community on an annual and monthly basis. This was a very computational and time intensive process.
It was found that on an annual basis, the original site design and alternative design would receive approximately 874.9 kWh/m2 and 918.1 kWh/m2, respectively, of solar radiation. That is a 4.7% increase in the amount of annual average solar radiation received. Figure 7 illustrates the average monthly solar radiation that the case study area would receive. The alternative solar community design receives a significant increase in average solar radiation (Wh/m2) on a monthly basis, as compared to the original design. Figure 8 depicts the average monthly percentage increase that the alternative design receives. It receives a maximum increase of approximately 5.7% in the months of February, March, September and October.
The preliminary results from the insolation maps for the case study area were examined on an hourly basis for the winter and summer solstices. The winter solstice (December 21st) is the day of the year that receives the least amount of daylight hours, and experiences the largest amount of shadows. Nine daylight hours were generated by the software tool and mapped from the analysis for this particular date. The average solar radiation values were extracted from the hourly maps and the results for the analysis are depicted in Figure 9.
Figure 7.
Monthly average hourly solar radiation of case study location in Wh/m2.
Figure 7.
Monthly average hourly solar radiation of case study location in Wh/m2.

Figure 8.
Percentage increase in average monthly solar radiation received for the alternative solar community design.
Figure 8.
Percentage increase in average monthly solar radiation received for the alternative solar community design.

Figure 9.
Average hourly solar radiation of case study location on the winter solstice.
Figure 9.
Average hourly solar radiation of case study location on the winter solstice.

These results indicate that the alternative design receives higher average hourly solar radiation in Wh/m2, as compared to the original site plan design for every daylight hour. Notably, at 1 pm, the alternative design receives approximately 5% more average solar radiation than the previous design, which is particularly useful for time-of-use design.
The summer solstice (June 21) is the day of the year that receives the most sunlight hours, and experiences the least amount of shadows. There are approximately 16 hours of daylight on this date for the case study area location as a whole. The average solar radiation values were extracted from the maps and the results for the analysis are depicted in Figure 10.
Figure 10.
Average hourly solar radiation of case study location on the summer solstice.
Figure 10.
Average hourly solar radiation of case study location on the summer solstice.

Figure 11 illustrates the percentage increase in the amount of average solar radiation received on an hourly basis for the winter and summer solstices. The alternative design receives more solar radiation on a consistent basis and it receives up to 14% more solar radiation on the summer solstice around 6 am. These results are preliminary, and future work is underway to determine the solar potential of each individual building unit (as opposed to the total site solar potential). However, this provides a good starting point for understanding how the cumulative solar radiation potential of the case study area and changes in building layout affect optimal solar community output.
Figure 11.
Percentage increase in average hourly solar radiation received for the winter and summer solstice.
Figure 11.
Percentage increase in average hourly solar radiation received for the winter and summer solstice.

4. Conclusions
A 3D GIS method was used in this paper to develop an efficient method for urban solar mapping applications on an hourly basis in order to determine locations with maximum solar radiation potential, which would be ideal for PV installations. A model was created in ESRI ArcGIS 10.2, in order to efficiently compute and iterate the hourly solar mapping process over a simulated year. The research was performed on a case study area located in southern Ontario, Canada. This study area is to be the location for a future net-zero solar community. Two different 3D models were mapped for solar potential and analyzed in this study: (i) original site plan from the developers; and (ii) alternative solar community design developed by the collaborative research team formed by our industry partner. The designs were mapped on an hourly basis for all daylight hours within a simulated year, and a roof extraction procedure was used in order to isolate the pixelated areas on the rooftops that are of particular interest for solar PV installation. The maps were compared to the hourly solar maps generated for the original site plan for the winter and summer solstices. It was found that the alternative solar community design provided less shading and average higher insolation values as compared to the original site plan design. The winter and summer solstices receive up to 6% and 14% more average solar radiation (Wh/m2), respectively. This provides a baseline for future analysis on the individual building level. The full extraction of the values generated on the pixels of each rooftop on each hourly solar map is currently in progress. Future work is recommended for the extraction of the hourly solar values from the generated maps to simulate PV electricity potential on an individual building basis.
Acknowledgments
This research was funded through a Mitacs Accelerate internship with our industry partner. Our industry partner wishes to be unnamed at the moment. The authors would like to specially thank the Natural Sciences and Engineering Research Council (NSERC) of Canada, Smart Net-Zero Energy Strategic Research Network, as well as the contributions of the research team formed by our industry partner.
Author Contributions
Annie Chow is a PhD student at Ryerson University in the Environmental Applied Science and Management Program. She is supervised by Alan Fung, a professor in the Mechanical and Industrial Engineering Department, and Songnian Li, a professor in the Civil Engineering Department at Ryerson University.
Conflicts of Interest
The authors declare no conflict of interest.
References
- O’Brien, W.; Kennedy, C.; Athienitis, A.; Kesik, T. The relationship between net energy use and the urban density of solar buildings. Environ. Plan. 2010, 37, 1002–1021. [Google Scholar] [CrossRef]
- Athienitis, A.K.; Kesik, T.; Morrison, I.B.; Noguchi, M.; Tzempelikos, A.; Charron, R.; Karava, P.; Zmeureanu, R.; Love, J.; Harrison, S.; et al. Development of Requirements for a Solar Building Conceptual Design Tool. In Proceedings of the Canadian Solar Buildings Conference, Montreal, Canada, 20–24 August 2006.
- Brown, S.; Rowlands, I. Nodal pricing in Ontario, Canada: Implications for solar PV electricity. Renew. Energy 2009, 34, 170–178. [Google Scholar] [CrossRef]
- Sun, Y.; Hof, A.; Wang, R.; Liu, J.; Lin, Y.; Yang, D. GIS-based approach for potential analysis of solar PV generation at the regional scale: A case study of Fujian province. Energy Policy 2013, 58, 248–259. [Google Scholar] [CrossRef]
- Brito, M.; Gomes, N.; Santos, T.; Tenedorio, J. Photovoltaic potential in a Lisbon suburb using LiDAR data. Sol. Energy 2012, 86, 283–288. [Google Scholar] [CrossRef]
- La Gennusa, M.; Lascari, G.; Rizzo, G.; Scaccianoce, G.; Sorrentino, G. A model for predicting the potential diffusion of solar energy systems in complex urban environments. Energy Policy 2011, 39, 5335–5343. [Google Scholar] [CrossRef]
- Wiginton, L.K.; Nguyen, H.T.; Pearce, J.M. Quantifying rooftop solar photovoltaic potential for regional renewable energy policy. Comput. Environ. Urban Syst. 2010, 34, 345–357. [Google Scholar] [CrossRef]
- Longley, A.; Goodchild, M.; Maguire, D.; Rhind, D. Geographic Information Systems and Science, 2nd ed.; John Wiley & Sons Ltd.: Chichester, UK, 1995. [Google Scholar]
- ESRI. ArcGIS Help 10.1. Understanding solar radiation analysis. 2012. Available online: http://resources.arcgis.com/en/help/main/10.1/index.html#//009z000000t8000000 (accessed on 20 October 2013).
- ESRI. ArcGIS Help 10.1. How solar radiation is calculated. 2012. Available online: http://resources.arcgis.com/en/help/main/10.1/index.html#/How_solar_radiation_is_calculated/009z000000tm000000/ (accessed on 19 October 2013).
- Rich, P.M.; Dubayah, R.; Hetrick, W.A.; Saving, S.C. Using Viewshed Models to Calculate Intercepted Solar Radiation: Applications in Ecology. Available online: http://professorpaul.com/publications/rich_et_al_1994_asprs.pdf (accessed on 19 May 2014).
- Fu, P.; Rich, P. Design and Implementation of the Solar Analyst: An ArcView Extension for Modeling Solar Radiation at Landscape Scales. In Proceedings of the Nineteenth Annual ESRI User Conference, San Diego, CA, USA, 26–30 July 1999.
- ESRI. ArcGIS Desktop 10.2 Help. Area solar radiation (Spatial Analyst). Available online: http://resources.arcgis.com/en/help/main/10.2/index.html#//009z000000t5000000 (accessed on 10 January 2014).
- Blundell, J.; Opitz, D. Object recognition and feature extraction from imagery: The feature analyst approach. In Proceedings of the First International Conference on Object-based Image Analysis, Salzburg, Austria, 4–5 July 2006.
© 2014 by the authors; licensee MDPI, Basel, Switzerland. This article is an open access article distributed under the terms and conditions of the Creative Commons Attribution license (http://creativecommons.org/licenses/by/3.0/).