Next Article in Journal
Mechanical and Deformation Response of WJ-8B Rail Fastener Under Cyclic Lateral Loading
Previous Article in Journal
A Review of Grout Diffusion Mechanisms and Quality Assessment Techniques for Backfill Grouting in Shield Tunnels
 
 
Font Type:
Arial Georgia Verdana
Font Size:
Aa Aa Aa
Line Spacing:
Column Width:
Background:
Article

Uncovering the Drivers and Pathways of Carbon Emissions in Smart City: An Integrated DEMATEL–ISM–System Dynamics Approach

1
School of Architecture and Engineering, Yunnan Agricultural University, Kunming 650201, China
2
Yunnan Provincial Government Investment Project Evaluation Center, Kunming 650032, China
*
Author to whom correspondence should be addressed.
Buildings 2026, 16(1), 99; https://doi.org/10.3390/buildings16010099
Submission received: 30 November 2025 / Revised: 19 December 2025 / Accepted: 24 December 2025 / Published: 25 December 2025
(This article belongs to the Section Architectural Design, Urban Science, and Real Estate)

Abstract

Under the dual pressures of global climate change and China’s “carbon peak and carbon neutrality” targets, traditional urban development models are insufficient to support sustainable transitions. Smart cities (SCs) have emerged as key platforms for achieving low-carbon urban transformation, yet the systemic causal mechanisms and dynamic transmission pathways of carbon emissions within these cities remain underexplored. This study develops an integrated DEMATEL–ISM–SD modeling framework to systematically identify key drivers, reveal causal structures, and simulate the dynamic evolution of carbon emissions in SCs. Eighteen influencing factors were identified through a comprehensive literature review. DEMATEL analysis evaluated the causal strength and centrality of factors, ISM constructed a five-level hierarchical structure, and a system dynamics model was established for scenario simulation, using Shenzhen as a case study. The results show that green technological innovation capacity exhibits the highest centrality, while energy structure demonstrates the strongest causal influence. SC policy intensity is positioned at the deepest level of the hierarchical structure, serving as a foundational driver that exerts influence on all other factors. Scenario simulations indicate that enhancing green innovation, optimizing industrial and energy structures, and developing smart transportation systems can significantly reduce carbon emissions over time. The research findings reveal the key drivers and transmission pathways of carbon emissions in SCs, providing a reference basis for policy formulation on urban low-carbon transformation and sustainable development.

1. Introduction

Rapid urbanization and escalating environmental pressures have placed cities at the center of global sustainability challenges. Although urban regions occupy less than 3% of global land area, they are responsible for more than 70% of global energy consumption and over 75% of carbon emissions [1], making urban decarbonization a critical pathway for achieving the United Nations Sustainable Development Goals (SDGs), particularly SDG 11 (Sustainable Cities and Communities) and SDG 13 (Climate Action) [2]. In recent years, digitalization and intelligent technologies have been widely promoted as transformative tools for addressing urban environmental problems [3], prompting many countries—including China, the United States, Japan, and EU member states—to integrate SC initiatives into national or regional sustainability strategies.
By 2030, approximately 60% of the global population is projected to reside in cities, making urban areas a critical domain for achieving sustainable development goals and carbon neutrality strategies [4]. As the world’s largest emitter of carbon dioxide, China has approximately 64% of its population residing in urban areas. Urban energy consumption accounts for 85% of the nation’s total, while carbon emissions from these areas exceed 97% of the country’s total [5]. To advance sustainable development, China announced its strategic goals of “carbon peak and carbon neutrality” in 2020 [6], committing to reach peak carbon emissions by 2030 and achieve carbon neutrality by 2060. Against the backdrop of sustainable development and the dual carbon goals becoming national development strategies, the traditional urbanization model that relies on resource-intensive inputs and environmental costs to achieve economic growth is no longer compatible with the current urban development trend oriented toward green, low-carbon, and sustainable practices. SCs have emerged as an ideal solution to urban challenges such as energy shortages and environmental pollution, and have become one of the effective solutions for achieving sustainable urban development [7].
SC development is increasingly recognized as a promising approach to reducing carbon emissions through digital governance, green technology innovation, and optimization of urban systems. Existing evidence suggests that smart technologies can improve energy efficiency [8], accelerate industrial upgrading [9], enhance transport efficiency [10], support renewable energy integration [11], and facilitate low-carbon lifestyles [12]. Yet, despite these promising outcomes, the causal mechanisms through which SC systems influence carbon emissions remain insufficiently understood. SCs constitute complex socio-technical systems in which economic, governance, technological, and behavioral factors interact dynamically. These interactions cannot be adequately captured by static econometric models alone.
Moreover, current studies primarily focus on the isolated effects of specific SC components—such as digital governance, intelligent transport, or the digital economy—while neglecting the internal feedback loops and multi-level influence pathways within the broader urban carbon emissions system. Another limitation is that most empirical studies adopt quasi-experimental or regression-based methods that provide partial insights into causality but rarely explore the structural relationships among factors or simulate their dynamic evolution over time. As a result, policy makers often lack an integrated understanding of how SC interventions propagate through different subsystems to ultimately shape carbon emission trajectories.
To address these research gaps, this study develops an integrated DEMATEL–ISM–SD analytical framework to identify the key drivers, hierarchical structure, and transmission pathways of carbon emissions in SCs. First, key influencing factors are systematically identified through a literature-based indicator screening. Second, the DEMATEL method is applied to quantify the causal relationships and interaction strengths among these factors. Third, ISM is used to construct a multi-level hierarchy, revealing root-cause, intermediate, and surface-level determinants. Finally, a system dynamics (SD) model is developed to simulate carbon emission outcomes under alternative scenarios, using Shenzhen as a case city. This combined approach enables both structural analysis and dynamic simulation, overcoming the limitations of previous fragmented or static methods.
This study contributes to the literature in three ways. (1) It offers a comprehensive causal analysis of SC carbon emissions by integrating multiple analytical methods, providing a more holistic understanding of factor interactions. (2) It reveals the hierarchical transmission pathways through which SC policies, technologies, and socio-economic structures shape carbon emission dynamics. (3) It develops a scenario-based simulation model that quantifies the medium- and long-term effects of key policy levers, offering practical guidance for urban low-carbon transition strategies.

2. Literature Review

2.1. SC and Urban Carbon Emissions: Overall Impacts

A growing body of literature has examined whether and how SC construction influences urban carbon emissions. Many studies conclude that SCs generally contribute to emission reductions by enhancing technological efficiency and optimizing resource allocation. For example, empirical analyses in China, the EU, and the United States suggest that SC initiatives have improved green economic efficiency [13,14], reduced energy consumption intensity [15], and promoted environmental quality improvements. Several studies find that smart technologies can reduce per capita emissions by enabling better energy management [16], increasing the share of renewable energy [17], and improving infrastructure operation [18].
However, findings vary across regions and development stages. While some scholars argue that SC policies reduce emissions primarily through digitalization and governance improvements [9,16,19], others note potential rebound effects, such as increased electricity demand from digital infrastructures or accelerated economic activities induced by technology-driven growth [20]. These divergent conclusions highlight the need to examine not only direct effects but also indirect, system-wide dynamics.

2.2. Mechanisms Linking SC Development and Carbon Emissions

Existing research identifies multiple pathways through which SC construction influences carbon emissions. These mechanisms can be classified into four major categories.
In terms of technological and innovation mechanisms, SCs foster digital innovation and green technology development [21], which can reduce emissions by improving energy efficiency [22], enabling smart manufacturing, and promoting clean production [17]. Studies show that technological upgrading facilitates the diffusion of green technologies and enhances firms’ innovation capacities [23,24], serving as a major driver of emission reduction.
In terms of industrial structure adjustment mechanisms, SC policies promote industrial transformation by encouraging the decline of energy-intensive sectors and facilitating the growth of high-tech and service industries [9]. This structural shift reduces energy demand and lowers emission intensity. However, the depth and speed of industrial upgrading vary significantly across cities, creating heterogeneous carbon reduction outcomes.
In terms of governance and institutional mechanisms, Digital governance and data-driven environmental regulation can improve policy enforcement [25], reduce information asymmetry, and enhance government responsiveness [9]. Smart governance platforms support real-time monitoring of energy and carbon flows, enabling more precise interventions [16,19]. Yet, some studies indicate that the effectiveness of digital governance depends on policy intensity, institutional capacity, and data integration levels [26].
In terms of lifestyle and behavioral mechanisms, SCs influence residents’ behavior through intelligent mobility systems, smart waste management [27,28], and digital public services. These technologies help reduce travel-related and household-related emissions [29]. However, the extent to which behavior change occurs depends on residents’ digital literacy and adoption willingness.

2.3. Methodological Approaches and Their Limitations

Methodologically, existing research on SCs and carbon emissions can be broadly divided into two categories. The first category employs quasi-experimental designs—such as multi-period difference-in-differences [15] and synthetic control methods—to identify the causal effects of SC pilot policies on carbon emissions and related outcomes. These studies are well suited for policy evaluation, but they typically treat the SC policy as an exogenous shock and do not unpack the detailed causal chains linking specific smart components to emission changes.
The second category applies machine learning, digital twin modeling, and traditional statistical methods to forecast energy demand and carbon emissions or to identify key influencing factors. Approaches such as double machine learning [30] digital twin–based energy modeling [31], and regression analysis [32] help improve prediction accuracy and factor identification. However, they often require large volumes of data, rely on stringent identification assumptions, and provide limited insight into the internal structure of factor interactions. Furthermore, these models usually lack visual interpretability and are not designed to explicitly represent multi-level causal hierarchies or feedback loops.
Overall, the literature reveals three main shortcomings: (1) the predominance of static causal analysis, which makes it difficult to capture dynamic evolution patterns; (2) insufficient attention to the causal interactions and transmission pathways among key factors; (3) limited capacity for scenario-based simulation and policy experimentation within integrated models.

2.4. Research Gap and Analytical Framework

In summary, existing studies have significantly advanced our understanding of how SCs may reduce carbon emissions through technological progress, structural upgrading, digital governance, and behavioral change. Yet, they still fall short in providing a systemic view of the internal mechanisms and pathways within the SC carbon emission system. Specifically, there is a lack of analytical frameworks that can: identify and quantify the causal relationships among multiple interacting factors; reveal the hierarchical structure of root-cause, deep-level, and surface-level determinants; and simulate the dynamic evolution of carbon emissions under alternative policy and technological scenarios.
To address these shortcomings, this study integrates DEMATEL, ISM, and SD into a unified framework. DEMATEL is used to quantify the causal influence among factors; ISM organizes these factors into a multi-level hierarchy; and SD models their dynamic interactions and feedback loops over time. This hybrid approach enables a more comprehensive analysis of SC carbon emission mechanisms and provides a structured basis for exploring targeted urban low-carbon strategies. The overall methodological framework of this study is illustrated in Figure 1.

3. Methodology

3.1. Overall Research Framework

Building on the literature review and research gaps identified above, this study adopts a three-stage analytical framework. First, key influencing factors of carbon emissions in SCs are identified through a systematic literature review and organized into an indicator system. Second, the DEMATEL method is used to measure the direct and indirect causal relationships among these factors and to compute their influence degree, affected degree, centrality, and causality. The DEMATEL results are then used as inputs for ISM, which constructs a hierarchical structural model of the factors and identifies root-cause and surface-level variables. Third, a system dynamics model is developed based on the DEMATEL–ISM results to simulate the dynamic evolution of carbon emissions under different scenarios and to conduct sensitivity analyses of key variables. Shenzhen is selected as the case city to instantiate and validate the model.

3.2. Identification of Influencing Factors

A systematic search was conducted using the Web of Science Core Collection with the keywords “smart city” and “carbon emissions” for the period 2016–2025. After screening titles, abstracts, and research themes, 68 relevant studies were retained. Drawing on these studies and considering the fundamental components of urban systems, 18 influencing factors were identified and categorized into five dimensions, (1) socioeconomic conditions; (2) industrial structure and innovation; (3) policy and governance; (4) residents’ low-carbon lifestyles; and (5) energy systems, as summarized in Table 1.
These factors form a relatively comprehensive indicator system for analyzing carbon emissions in SCs.

3.3. DEMATEL Analysis

The Decision-making Trial and Evaluation Laboratory (DEMATEL) is a widely utilized technique for the analysis of complex systems. It identifies causal relationships among different factors within a system [33], and translates these relationships into visual models. In this study, DEMATEL is employed to simplify the structural representation of causal relationships, calculate the causal degrees and centralities of each influencing factor, clarify their logical connections, and identify key influencing factors.
(1)
Directly affects the determination of the matrix
The DEMATEL method is used to identify and quantify the causal relationships among the 18 factors. Based on expert surveys and structured interviews, nine experts from universities, government agencies, and construction enterprises were invited to participate in the evaluation. Each expert evaluates the direct influence of one factor on another using a 0–4 scale (0 = no influence, 4 = extremely strong influence).
The DEMATEL method is used to identify and quantify the causal relationships among the 18 factors. Based on expert surveys and structured interviews, nine experts from universities, government agencies, and construction enterprises were invited to participate in the evaluation. The expert panel covers key domains relevant to smart-city carbon emissions, including urban planning and urban construction management, building energy efficiency and green building, energy and carbon-emission management, and smart-city digital governance, with over 10 years of relevant professional experience on average. Each expert evaluates the direct influence of one factor on another using a 0–4 scale (0 = no influence, 4 = extremely strong influence). All experts provided ratings anonymously and independently.
The average scores across experts form the initial direct relation matrix. This matrix is then normalized to obtain the standardized direct influence matrix. By iteratively summing higher-order influences, we derive the total influence matrix, from which the influence degree (outgoing effects) and affected degree (incoming effects) of each factor are computed. The sum of these two measures yields the centrality, reflecting the overall importance of a factor in the system, while their difference indicates the causality, distinguishing causal factors (positive values) from resultant factors (negative values).
It should be noted that the DEMATEL–ISM influence matrices are derived from expert judgments; therefore, some degree of subjectivity is unavoidable. This may introduce variability in the estimated relationship strengths and the resulting hierarchical structure across different expert panels or contextual settings, potentially affecting fine-grained causal-chain details and the ranking of sensitive factors. To mitigate potential bias and improve robustness, we employed a multidisciplinary expert composition, anonymous and independent scoring, and aggregation using the mean to enhance the consistency and stability of the evaluations.
According to the indicators shown in Table 1, the array of factors affecting carbon emissions in SCs is defined as A   =   a 1 ,   a 2 ,   ,   a n , with the influence of a i on a j represented as a i j . This eventually constitutes the direct influence matrix for carbon emission parameters in SC development (Table 2). When i equals j , A i j equals 0.
X = 0 a 12 ¯ a 1 n ¯ a 21 ¯ 0 a 2 n ¯ a n 1 ¯ a n 2 ¯ 0
In the formula, a i j ¯ = p = 1 m a i j p m ,   a i j p Indicates the degree of influence of a i on a j under the scoring of the Pth expert.
(2)
Normalize the direct influence matrix
Execute normalization on the direct influence matrix, as illustrated in Equation (2). The results are presented in Table 3.
D = 1 m a x 1 i n j = 1 n α i j × X = 0 d 12 d 1 n d 21 0 d 2 n d n 1 d n 2 0
(3)
Construct a comprehensive impact matrix
The normalized direct influence matrix D is subsequently utilized to derive the comprehensive influence matrix T , as detailed in the computation formula presented in (3). The derived matrix is presented in Table 4.
T = l i m m D + D 2 + D 3 + + D m = D × 1 D 1 = t 11 t 1 n t n 1 t n n
(4)
Calculation of Centrality and Causality
By employing Equations (4) and (5), the influence degree f i may be computed, signifying the aggregate impact of factor ai on all other factors. The impacted degree e i simultaneously reflects the cumulative impact of additional factors on factor a i . Moreover, employing Equations (6) and (7), the centrality degree M i and causal degree N i of each factor may be calculated.
Centrality represents the overall strength of a factor in both influencing and being influenced, reflecting its degree of association with other factors. Causality indicates the direction and nature of influence. If a factor exhibits positive causality, it strongly influences other factors and is a causal factor; conversely, negative causality indicates it is more susceptible to influence from other factors and is a resultant factor.
f i = j = 1 n t i j i = 1 , 2 , , n
e i = j = 1 n t j i i = 1 , 2 , , n
M i = f i + e i i = 1 , 2 , , n
N i = f i e i i = 1 , 2 , , n

3.4. ISM Hierarchical Modeling

The Interpretive Structural Modeling (ISM) is a systematic analytical instrument intended to elucidate structural relationships among variables [34]. Through the development of a relationship matrix, ISM may classify the determinants of carbon emissions in SCs into various hierarchical tiers. Gradually revealing from superficial to profound strata, it elucidates the hierarchical connections among many variables, making intricate causal networks more comprehensible and intuitive.
Using the total influence matrix from DEMATEL, we construct an overall impact matrix and then define a threshold to derive the reachability matrix. On this basis, the reachability set and antecedent set are calculated for each factor, and the intersection of the two is used to determine the hierarchical level. Through iterative decomposition, the 18 factors are classified into five hierarchical levels, with the highest level consisting of surface-level influencing factors and the lowest level representing root-cause factors. This procedure yields a hierarchical structure of the SC carbon emission system, which provides the conceptual foundation for the subsequent system dynamics modeling.
The ISM technique constructs hierarchical models of important influencing aspects in complex systems through three primary processes.
(1)
Construct the comprehensive impact matrix H , as delineated in Equation (8).
H = T + E = h 11 h 1 n h n 1 h m n
Here, T denotes the composite influence matrix, and E denotes the identity matrix. The constructed impact matrix is presented in Table 5.
(2)
Construct the adjacency matrix
To convert the overall influence matrix H into the reachability matrix K , a threshold λ must first be defined. In this study, λ is set to 0.109, selected according to the distribution of the entries in H using common empirical or statistical criteria (e.g., the mean plus the standard deviation or the mean plus the variance). With λ determined, the reachability matrix K is then derived from H using Equations (9) and (10). The derived reachability matrix is presented in Table 6.
k i j = 1   i f h i j λ i , j = 1 , 2 , , n
k i j = 0   i f h i j < λ i , j = 1 , 2 , , n
(3)
Constructing a hierarchical structural model
Formulas (11) and (12) can be employed to obtain the achievable set R i and the preceding set S i . Subsequently, Formula (13) is employed to categorize the levels of influencing factors into distinct tiers.
R i = a j | a j A , k i j = 1 , i = 1 , 2 , , n
S i = a j | a j A , k j i = 1 , i = 1 , 2 , , n
R i = R i S i , i = 1 , , n

3.5. System Dynamics Modeling

System Dynamics is a methodology for studying the behavior and interrelationships of complex systems [35], suitable for simulating and analyzing the interactions among elements within complex systems under causal relationships, as well as their dynamic evolution patterns over time [36].
Using the SD method, a multi-level dynamic analysis of carbon emission reduction pathways for SC carbon emission systems can be conducted. Based on this analysis, countermeasures and recommendations for urban energy conservation and emission reduction can be proposed, thereby exploring scientifically sound carbon emission reduction pathways tailored to regional characteristics.

3.5.1. Model Structure

System dynamics is employed to simulate the dynamic behavior of carbon emissions in SCs under different policy and technology scenarios. Based on the DEMATEL–ISM results, the SC carbon emission system is decomposed into five subsystems:
(1)
Socioeconomic subsystem, capturing the impacts of economic growth and population on energy use and emissions.
(2)
Industrial structure subsystem, reflecting the proportions of secondary and tertiary industries and their energy implications.
(3)
Policy governance subsystem, representing the strength of SC policies, environmental regulation, and environmental remediation.
(4)
Residents’ lifestyle subsystem, describing the impacts of smart transportation and low-carbon behavior.
(5)
Energy subsystem, capturing the energy mix, energy intensity, and smart grid coverage.
A causal loop diagram is constructed to illustrate the interconnections and feedback loops among these subsystems, followed by a stock-flow diagram implemented in Vensim PLE.
To ensure tractable modeling, several assumptions are made:
(1)
Changes in the SC carbon emission structure are driven primarily by internal factors (economic conditions, industrial structure, policy intensity, etc.), while external shocks are not explicitly modeled.
(2)
Only direct emissions from urban energy consumption are considered.
(3)
The city’s economic development, population, and carbon reduction efforts evolve steadily over the study period without major disruptions.
Based on the characteristics of the parameters and data availability, different approaches are adopted to determine the parameters in the system dynamics model.
(1)
For equation parameters describing stable or approximately linear relationships, regression analysis is employed. For example, the relevant parameters in the residential energy consumption equation are estimated using multivariate regression analysis.
(2)
For variables that exhibit pronounced time-dependent changes, table functions are used, such as the GDP growth rate, to reflect their historical evolution.
(3)
For parameters that are difficult to quantify directly, such as the technological progress impact factor, values are first determined based on ranges reported in the relevant literature and then further constrained using expert judgment to ensure reasonable parameter settings.
The data required for the model are mainly obtained from official national and regional statistical yearbooks and government statistical databases for the period 2013–2023. Missing values are filled using linear interpolation.

3.5.2. System Model Structure Analysis

The evolution of a SC carbon emissions system is a complex process. Its subsystems do not exist in isolation but are interconnected and interact through specific causal relationships. Based on the relationships among factors derived from the DEMATEL-ISM composite method, a causal relationship diagram for SC carbon emissions was constructed (see Figure 2). This diagram serves to understand the key influence pathways and logical structure within the system, where “+” and “−” indicate positive and negative feedback loops, respectively.

3.5.3. System Flowchart Construction

In SC carbon emission systems, causal loop diagrams effectively illustrate causal relationships and feedback pathways among various factors within the system. However, they cannot provide detailed cumulative data or quantitatively analyze relationships between factors. In contrast, stock-flow diagrams quantify relationships between variables, maintaining a clear description of internal causal relationships while incorporating temporal factors. This enables them to effectively depict the accumulation and flow processes of elements within the system, thereby possessing dynamic simulation capabilities. The stock-flow diagram used in this study is shown in Figure 3.

3.5.4. Case Study Selection and Model Validation

After defining the research methodology and modeling approach, it is necessary to select a representative city to ensure the validity and generalizability of the system dynamics analysis. This study selects Shenzhen as the case city for several reasons. First, Shenzhen is one of China’s earliest and most mature SC pilots, and it has evolved into a globally recognized megacity with advanced digital infrastructure and strong innovation capacity. Second, as a core city in the Guangdong–Hong Kong–Macao Greater Bay Area, Shenzhen has established a comprehensive SC governance framework supported by abundant technological, industrial, and institutional resources [37]. Third, the city possesses high-quality and continuous data availability, making it suitable for constructing and validating an integrated DEMATEL–ISM–SD model. Consequently, Shenzhen serves as an ideal subject for examining how SC development influences carbon emissions.
The model simulates the period 2013–2030 with a time step of one year. Historical data from 2013 to 2023 are used for calibration and validation, by comparing simulated values against observed data for key indicators such as per capita GDP and total carbon emissions.

3.5.5. Single-Factor Sensitivity Analysis

Sensitivity analysis in system dynamics primarily involves altering various model parameters to examine how a system’s development patterns and characteristics evolve under different scenarios. This approach determines the extent to which individual variables influence other interrelated variables [38]. Adjusting one or more parameters within the model can trigger a cascade of changes throughout the entire system, ultimately altering the trajectory of the SC carbon emissions system. This methodology effectively assesses the impact of different factors on SC carbon emissions.
Based on the DEMATEL-ISM calculation results, factors with high rankings in both influence and centrality, and located at deeper levels in the hierarchy, were selected as key variables for single-factor sensitivity analysis. The selection results are shown in Table 7.

4. Results

4.1. DEMATEL Results: Centrality and Causality

The DEMATEL analysis identifies nine factors with positive causality values, indicating that these factors primarily function as driving elements within the expert-constructed smart city carbon emission system. Among them, energy structure exhibits the highest causality value, followed by smart transportation, industrial structure upgrading, and SC policy intensity. In contrast, nine other factors display negative causality values, suggesting that they are more strongly influenced by other variables within the system and can therefore be regarded as outcome factors.
With respect to centrality, green technology innovation capacity ranks highest, indicating that it occupies a core position in the system structure and maintains strong interactive relationships with other factors. Industrial structure upgrading, smart transportation, and energy structure also exhibit relatively high centrality, highlighting their relative importance within the system structure. By contrast, environmental remediation intensity, environmental regulation intensity, resource recycling, and human capital show lower centrality values; nevertheless, they continue to play supporting roles within the overall system.
According to the computations presented in Table 8, a relationship diagram among the factors was constructed (refer to Figure 4). The horizontal axis in this image denotes centrality, reflecting the relative significance of each item within the system, while the vertical axis signifies causality, illustrating the degree of influence each factor has on others. Factors situated in the first quadrant, as depicted in Figure 4, demonstrate elevated centrality and causation. These are typical causative elements that profoundly affect the entire system, acting as the principal driving forces behind systemic changes. Elements in the second quadrant have significant causation yet minimal centrality. Elements in the third quadrant exhibit diminished importance and causality. Elements in the fourth quadrant exhibit elevated centrality yet diminished causation.

4.2. ISM Results: Hierarchical Structure of Influencing Factors

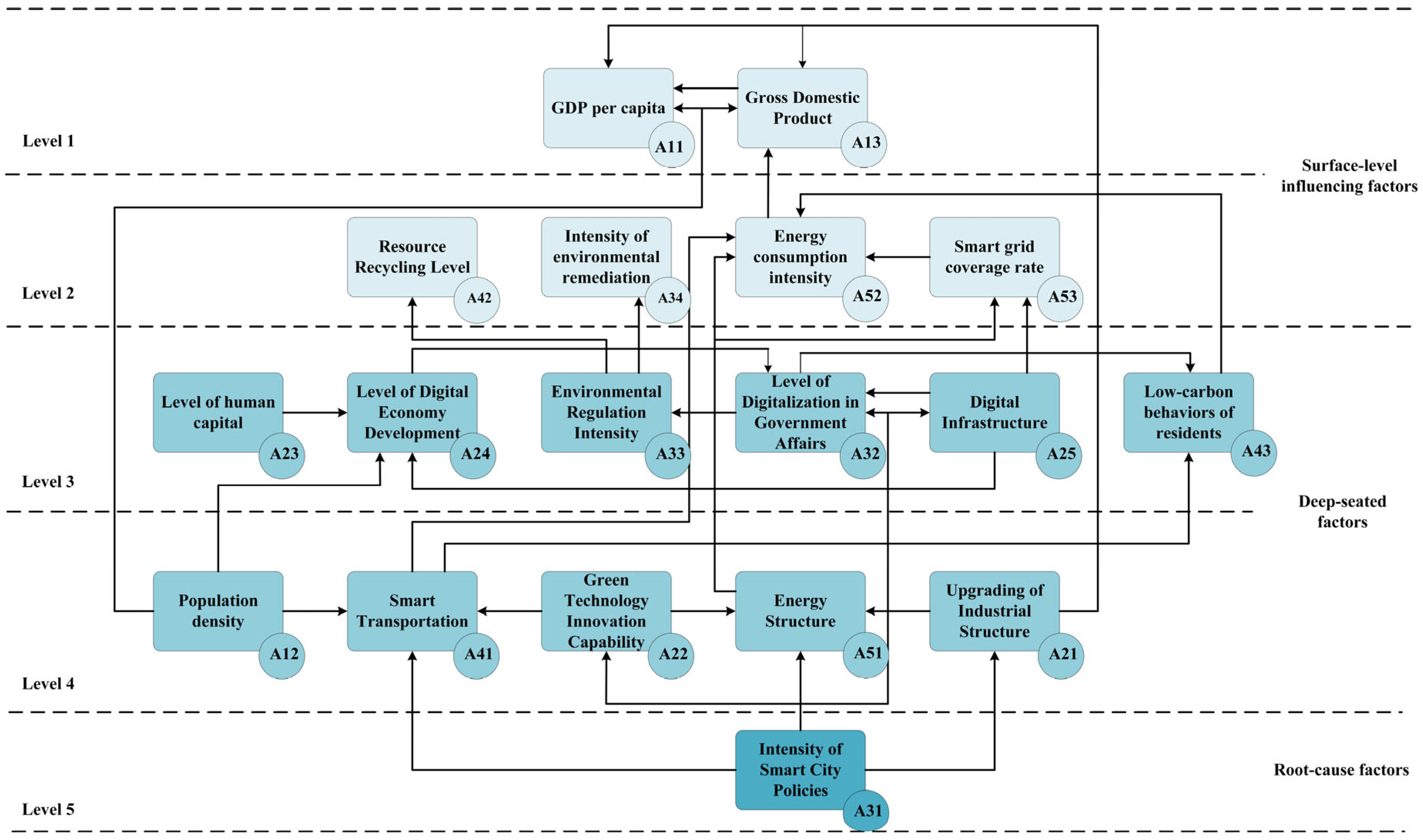
The results of the calculation are presented in Table 9, with the final stratification outcome being L1 = {A11, A13}, L2 = {A34, A42, A52, A53}, L3 = {A23, A24, A25, A32, A33, A43}, L4 = {A12, A21, A22, A41, A51}, and L5 = {A31}.
Based on the elements at each level, a hierarchical structural model of carbon emission factors influencing SC is constructed, as shown in Figure 5. The resulting hierarchical diagram highlights the complex interdependencies among factors.
As shown in Figure 5, the influencing factors are categorized into three levels: surface-level, deep-level, and root-cause factors. These factors are interconnected through complex relationships within the system. The results suggest that the SC policy intensity provides significant institutional support for low-carbon transformation and is closely associated with green technology innovation, industrial structure upgrading, energy structure optimization, and the development of smart transportation. Through these interlinked pathways, the intensity of SC policy intensity in the constructed model system is identified as a root-cause factor, influencing the overall dynamics of carbon emissions in SCs.
The level of government digitalization and digital infrastructure jointly form the technical foundation for SC governance capabilities. Government digitalization helps enhance the transparency and execution capacity of public governance, thereby facilitating dynamic management of resources, energy, and emissions. Meanwhile, digital infrastructure promotes the widespread application and intelligent development of information and communication technologies, which in turn fosters the adoption and diffusion of low-carbon transportation systems and smart grids. As a result, structural analysis indicates that these factors are classified as deep-level influencing factors.
Factors such as per capita GDP, energy consumption intensity, resource recycling rates, and smart grid coverage are classified as surface-level influencing factors. Among these, per capita GDP and GDP reflect the overall output level of a city’s economic development, which is typically associated with changes in carbon emission levels and energy consumption intensity. Energy consumption intensity, as an indicator of energy efficiency per unit of GDP, exhibits the most significant linkage patterns within the system and is an important metric for assessing the effectiveness of low-carbon transitions. In the constructed smart city system, these surface-level factors are more directly associated with changes in carbon emission outcomes.

4.3. Stability Testing Results of the SD Model

As shown in Table 10, the relative errors between simulated and actual values remain within 10%, and the model reproduces the overall trends correctly, indicating good robustness and reliability for scenario analysis.

4.4. Results of Single-Factor Sensitivity Analysis

Based on the influencing factors identified in Table 7 and the predefined variation ranges, single-factor sensitivity analyses were conducted for four key variables—industrial structure upgrading, green technology innovation capacity, smart transportation, and energy structure. The simulation results and corresponding analyses are as follows:
(1)
Green technology innovation capacity:
As shown in Figure 6, under the green and low-carbon scenario, when green technological innovation capacity increases by 10%, carbon emissions in 2030 will decrease by 9.8848 million tons compared to the baseline scenario, representing a reduction of approximately 6.3%. When the capacity increases by 20%, carbon emissions in 2030 will decrease by 19.7696 million tons compared to the baseline scenario, representing a reduction of approximately 12.6%. This indicates that technological innovation is a highly effective lever for long-term emission reductions.
(2)
Advancement of Industrial Structure
As shown in Figure 7,under the green and low-carbon scenario, when the industrial structure upgrading index increases by 10%, carbon emissions in 2030 will decrease by 9.4141 million tons compared to the baseline scenario, representing a reduction of approximately 6%. When the index increases by 20%, carbon emissions in 2030 will decrease by 18.5144 million tons compared to the baseline scenario, representing a reduction of approximately 11.8%. This underscores the crucial role of transitioning away from energy-intensive industries toward high-tech and service sectors.
(3)
Smart transportation:
As shown in Figure 8,under the green and low-carbon scenario, a 10% improvement in smart transportation development would reduce carbon emissions by 7.8451 million tons in 2030 compared to the baseline scenario, representing a decrease of approximately 5%. A 20% improvement would reduce emissions by 15.0625 million tons, equivalent to a reduction of about 9.6%. Smart transportation primarily reduces emissions by improving traffic efficiency and encouraging greener travel modes.
(4)
Energy structure optimization
As shown in Figure 9,under the green and low-carbon scenario, when the energy structure is optimized by 10%, carbon emissions in 2030 will decrease by 6.5898 million tons compared to the baseline scenario, representing a reduction of approximately 4.2%. When the optimization reaches 20%, carbon emissions in 2030 will decrease by 10.3555 million tons compared to the baseline scenario, representing a reduction of approximately 6.6%. Adjusting the energy mix toward cleaner energy sources thus produces stable, cumulative emission reduction effects.
These results collectively show that green technology innovation and industrial upgrading have the largest marginal impacts on emission reductions, followed by smart transportation and energy structure optimization.

5. Policy Implications

From a policy-making perspective, carbon emission reduction in smart cities should not rely on a single measure, but rather be achieved through a coordinated mix of policy instruments whose effects accumulate over time. Green technology innovation, industrial structure upgrading, smart transportation, and energy structure optimization play distinct functional roles within the emission reduction system, and their interactions jointly shape the evolution of mitigation pathways and overall system efficiency.
Based on the SD model analysis, during the initial stage of system evolution, green technology innovation capacity is identified as a core driving force of emission reduction and exhibits the largest marginal effect within the model framework. However, the influence of technological innovation is characterized by a pronounced time lag, as it must pass through stages of R&D investment, technological maturation, market diffusion, and large-scale application before its effects are fully realized. Consequently, green technology innovation provides an essential technological foundation for the effectiveness of other emission-reduction measures, and its impact may be progressively amplified over time.
Building on this foundation, industrial structure upgrading can enhance the emission reduction effect of green technology innovation by improving the technological application environment. As industries shift toward high-tech manufacturing and modern service sectors, the absorption and utilization efficiency of green technologies tends to increase, thereby accelerating the transformation of innovative outcomes into actual emission reductions. Through this process, a relatively clear synergistic relationship emerges between technological innovation and industrial upgrading, such that their combined effects, within the model scenarios, are greater than those achieved by single policy measures implemented in isolation.
In contrast, smart transportation primarily plays a reinforcing and supportive role within the system. By improving traffic efficiency, smart transportation is represented in the model as contributing to the stability of emission reductions, while its digital infrastructure facilitates the diffusion of new energy vehicles and green travel modes. This, in turn, helps to expand the application space of green technologies in the transportation sector. In this context, smart transportation can be understood as an important linkage between technological innovation and end-use emission reduction, generating corresponding secondary and cumulative effects.
Energy structure optimization mainly influences the overall emission reduction pathway through long-term accumulation. Although its short-term marginal impact is relatively limited, the continuous increase in the share of renewable energy enhances the cleanliness of the energy system, providing stable support for green technology innovation and industrial structure upgrading. In doing so, it reduces the overall carbon intensity of the system and helps consolidate and sustain the emission reduction effects of other policies.
In light of the simulation analysis and from a system-level perspective, carbon emission reduction in smart cities is difficult to attribute to a single factor. Instead, it is better understood through the synergistic relationship between green technology innovation and industrial structure upgrading, with smart transportation and energy structure optimization playing important supporting roles. Considering that different policy instruments operate at different stages and serve distinct functions, they do not need to be implemented simultaneously or with equal intensity. Accordingly, based on the analytical insights, green technology innovation and industrial structure upgrading can be advanced as priority policy directions in a coordinated manner, while smart transportation and energy structure optimization may be pursued as continuous supporting measures. Such a strategy helps to more effectively unlock key emission reduction potential under resource constraints and enhance the overall efficiency of carbon mitigation in smart city development.
Based on the above dynamic analysis, the differentiated roles and interaction mechanisms of the four policy factors provide a clear basis for formulating targeted and actionable policy measures. Accordingly, the following policy recommendations focus on green technology innovation, industrial transformation, smart transportation, and energy structure optimization, aiming to translate system-level insights into concrete implementation strategies.
(1)
Strengthen the green technology innovation system
In light of the prominent and time-lagged effects of green technology innovation observed in the dynamic analysis, governments may consider systematically strengthening the green innovation system from institutional, financial, and collaborative dimensions. Institutionally, a more inclusive policy framework for technological R&D can be established, with priority support directed toward sustained breakthroughs in low-carbon technologies such as clean energy, green manufacturing, and smart grids. Financially, expanding the coverage of green credit, green bonds, and green funds can provide more stable support for the development and commercialization of green technologies. In addition, collaborative innovation among universities, research institutes, and enterprises may be encouraged through the development of open innovation platforms and talent ecosystems, thereby facilitating the commercialization and diffusion of low-carbon technologies.
(2)
Accelerate high-quality industrial transformation
As an important mechanism for enhancing and reinforcing the effects of green technology innovation, cities may promote the “manufacturing + digitalization” transition by advancing intelligent and green upgrading. This approach can help reduce the emission intensity of energy-intensive industries while gradually phasing out outdated capacities. At the same time, the development of strategic emerging industries and modern service sectors can be supported through service sector upgrading, the expansion of knowledge-intensive activities, and the promotion of deeper integration between manufacturing and services, contributing to the cultivation of new growth drivers for the green economy.
(3)
Develop smart transportation systems and promote green mobility
As a supportive and stabilizing policy instrument, cities may advance smart transportation to enhance traffic efficiency and facilitate low-carbon mobility. Cities can establish unified standards and interfaces for vehicle–road–cloud data to improve interoperability and avoid information silos. The development of smart transportation systems can be coordinated with the promotion of new energy vehicles, public transportation, and non-motorized travel modes, thereby helping to strengthen the application of green technologies in the transportation sector and contributing to more stable emission reductions.
(4)
Optimize the energy structure and strengthen digital energy infrastructure
As a long-term supporting condition for sustained emission reduction, cities may optimize the energy structure by increasing the share of renewable energy sources—such as solar, wind, and biomass—to gradually replace fossil fuels, while strengthening control over the use of high-carbon energy sources such as coal. At the same time, the construction of smart grids and urban-level energy storage systems can be advanced to help improve the efficiency of energy supply–demand matching. Furthermore, market-based mechanisms, including carbon trading and green electricity certificates, can be further improved to support stable economic incentives for clean energy utilization and industrial decarbonization.

6. Conclusions

This study develops an integrated DEMATEL–ISM–SD framework to identify key drivers and transmission pathways of carbon emissions in SCs and applies it to Shenzhen as a representative case. The results show that SC policy intensity constitutes the root-cause driver, while green technology innovation capacity, industrial structure upgrading, smart transportation, and energy structure function as critical deep-level determinants. Surface-level factors such as per capita GDP, energy intensity, and resource recycling rates are more directly observable but are strongly shaped by deeper structural and policy variables. Scenario simulations and sensitivity analyses reveal that strengthening green innovation and industrial upgrading yields the most significant emission reduction potential, followed by improvements in smart transportation and energy structure optimization.
This study also has certain limitations. Given the significant differences among cities in terms of development foundations, industrial structures, governance capacity, and technological levels, model parameters need to be adjusted according to specific contexts when applied to different cities. Specifically, parameters related to industrial structure and energy structure are highly dependent on a city’s development path and resource endowment; policy- and governance-related parameters (such as smart city policy intensity and government digital governance capacity) also show significant differences across cities, which are mainly due to variations in administrative execution capacity, fiscal resources, and institutional effectiveness. In addition, the efficiency with which green technological innovation is transformed into industrial upgrading and carbon emission reduction outcomes also exhibits pronounced urban heterogeneity, depending on local absorptive capacity and innovation diffusion mechanisms. Therefore, when transferring this framework to other urban contexts, it is necessary to adjust model parameters based on local data on industrial structure, sectoral and fuel-specific energy consumption, policy intensity, and green innovation activities.
Future research can further extend this work in several directions. For example, more advanced data-driven techniques—such as machine learning and spatial modeling—could be integrated with system dynamics to enhance the accuracy of parameter estimation and the rigor of scenario design, thereby providing a more comprehensive understanding of smart, inclusive, and low-carbon urban transition pathways.

Author Contributions

Conceptualization, J.C.; methodology, J.C.; software, X.F. and J.L.; validation, J.C. and X.F.; formal analysis, X.F.; investigation, L.T.; resources, J.C.; data curation, X.F.; writing—original draft preparation, J.C. and X.F.; writing—review and editing, J.C. and X.F.; visualization, X.F.; supervision, J.L.; project administration, L.T. and J.L. All authors have read and agreed to the published version of the manuscript.

Funding

This research was funded by several sources, including the National Natural Science Foundation of China (Grant Nos. 72261045 and 72363020); the Yunnan Provincial Science and Technology Department’s Major Project, Digital Intelligence Empowering Li-jiang’s Zero-Carbon Countryside Key Technology Development (202403AC100042); the Dali Maternal and Child Health Hospital Construction of New Hospital District Construction Stage BIM Technology Service Project (KX142025015); and the Scientific Research Fund Project of the Yunnan Provincial Department of Education, “Research on the Carbon Emission Reduction Effects and Policy Simulation of Smart City Development Based on System Dynamics” (Grant No. JYLX–2025–13; a school-level research project of the College of Architectural Engineering, Yunnan Agricultural University); and the Yunnan Agricultural University university-level Undergraduate Education and Teaching Reform Research Project (practice teaching category), “Bringing together industry and academia to build new paths—cultivating versatile, practical talent in the construction field using virtual reality technology” (Project No. YNAUJG2025101).

Data Availability Statement

Data will be provided upon request.

Conflicts of Interest

The authors declare no conflicts of interest.

References

  1. Lazaroiu, G.C.; Roscia, M. Definition methodology for the smart cities model. Energy 2012, 47, 326–332. [Google Scholar] [CrossRef]
  2. Yin, L.; Sharifi, A.; Liqiao, H.; Jinyu, C. Urban carbon accounting: An overview. Urban Clim. 2022, 44, 101195. [Google Scholar] [CrossRef]
  3. Sharifi, A.; Allam, Z.; Bibri, S.E.; Khavarian-Garmsir, A.R. Smart cities and sustainable development goals (SDGs): A systematic literature review of co-benefits and trade-offs. Cities 2024, 146, 104659. [Google Scholar] [CrossRef]
  4. Wang, K.-L.; Qiao, Y.-J.; Xu, R.-Y.; Cheng, Y.-H.; Miao, Z. Smart city construction and urban livability: Evidence from a quasi-natural experiment in China. Humanit. Soc. Sci. Commun. 2025, 12, 760. [Google Scholar] [CrossRef]
  5. Shan, Y.; Guan, Y.; Hang, Y.; Zheng, H.; Li, Y.; Guan, D.; Li, J.; Zhou, Y.; Li, L.; Hubacek, K. City-level emission peak and drivers in China. Sci. Bull. 2022, 67, 1910–1920. [Google Scholar] [CrossRef]
  6. Project Team on the Strategy and Pathway for Peaked Carbon Emissions and Carbon Neutrality. Analysis of a Peaked Carbon Emission Pathway in China Toward Carbon Neutrality. Engineering 2021, 7, 1673–1677. [CrossRef]
  7. Cai, M.; Kassens-Noor, E.; Zhao, Z.; Colbry, D. Are smart cities more sustainable? An exploratory study of 103 U.S. cities. J. Clean. Prod. 2023, 416, 137986. [Google Scholar] [CrossRef]
  8. Wu, J.; Lin, K.; Sun, J. The impact of smart city construction on urban energy efficiency: Evidence from China. Environ. Dev. Sustain. 2025, 27, 30337–30360. [Google Scholar] [CrossRef]
  9. Cheng, Z.H.; Wang, L.; Zhang, Y. Does smart city policy promote urban green and low-carbon development? J. Clean. Prod. 2022, 379, 134780. [Google Scholar] [CrossRef]
  10. Brčić, D.; Slavulj, M.; Šojat, D.; Jurak, J. The Role of Smart Mobility in Smart Cities. In Proceedings of the Road and Rail Infrastructure V, Zadar, Croatia, 17–19 May 2018; pp. 1601–1606. [Google Scholar] [CrossRef]
  11. Chen, W.; Song, H. Fostering renewable energy use through smart city construction: The role of National Innovation Systems. Energy Strategy Rev. 2025, 58, 101690. [Google Scholar] [CrossRef]
  12. Zhuang, Z.; Li, S.; Li, J. Effect of smart city construction on an urban transition to a low-carbon economy: Evidence from China. Environ. Sci. Pollut. Res. Int. 2024, 31, 55046–55064. [Google Scholar] [CrossRef] [PubMed]
  13. Chen, Y.; Chen, S.; Miao, J. Does smart city pilot improve urban green economic efficiency: Accelerator or inhibitor. Environ. Impact Assess. Rev. 2024, 104, 107328. [Google Scholar] [CrossRef]
  14. Liu, K.; Meng, C.; Tan, J.; Zhang, G. Do smart cities promote a green economy? Evidence from a quasi-experiment of 253 cities in China. Environ. Impact Assess. Rev. 2023, 99, 107009. [Google Scholar] [CrossRef]
  15. Tang, J.; Li, Y. Study on the impact of smart energy on carbon emissions in smart cities from single and holistic perspectives—Empirical evidence from China. Sustain. Cities Soc. 2024, 101, 105145. [Google Scholar] [CrossRef]
  16. Guo, Q.B.; Wang, Y.; Dong, X.B. Effects of smart city construction on energy saving and CO2 emission reduction: Evidence from China. Appl. Energy 2022, 313, 118879. [Google Scholar] [CrossRef]
  17. Hoang, A.T.; Pham, V.V.; Nguyen, X.P. Integrating renewable sources into energy system for smart city as a sagacious strategy towards clean and sustainable process. J. Clean. Prod. 2021, 305, 127161. [Google Scholar] [CrossRef]
  18. Song, J.; Gao, Q.; Hu, X.; Lei, J. The impact of digital transformation of infrastructure on carbon emissions: Based on a “local-neighborhood” perspective. PLoS ONE 2024, 19, e0307399. [Google Scholar] [CrossRef]
  19. Fang, Z.; Liu, Z. Digital Innovations Driving Urban Sustainability: Key Factors in Reducing Carbon Emissions. Sustainability 2025, 17, 2186. [Google Scholar] [CrossRef]
  20. Peng, H.-R.; Zhang, Y.-J.; Liu, J.-Y. The energy rebound effect of digital development: Evidence from 285 cities in China. Energy 2023, 270, 126837. [Google Scholar] [CrossRef]
  21. Li, S.; Wang, R. Can Smart City Construction Promote Urban Green and High-Quality Development?—Validation Analysis from 156 Cities in China. Buildings 2024, 14, 2500. [Google Scholar] [CrossRef]
  22. Zhang, E.; He, X.; Xiao, P. Does Smart City Construction Decrease Urban Carbon Emission Intensity? Evidence from a Difference-in-Difference Estimation in China. Sustainability 2022, 14, 16097. [Google Scholar] [CrossRef]
  23. Ma, Z.; Wu, F. Smart City, Digitalization and CO2 Emissions: Evidence from 353 Cities in China. Sustainability 2022, 15, 225. [Google Scholar] [CrossRef]
  24. Wang, X.A.; Zhong, M. Can digital economy reduce carbon emission intensity? Empirical evidence from China’s smart city pilot policies. Environ. Sci. Pollut. Res. 2023, 30, 51749–51769. [Google Scholar] [CrossRef] [PubMed]
  25. Fan, S.S.; Peng, S.N.; Liu, X.X. Can Smart City Policy Facilitate the Low-Carbon Economy in China? A Quasi-Natural Experiment Based on Pilot City. Complexity 2021, 2021, 1–15. [Google Scholar] [CrossRef]
  26. Lu, H.Y.; de Jong, M.; ten Heuvelhof, E. Explaining the variety in smart eco city development in China-What policy network theory can teach us about overcoming barriers in implementation? J. Clean. Prod. 2018, 196, 135–149. [Google Scholar] [CrossRef]
  27. Hannan, M.A.; Begum, R.A.; Al-Shetwi, A.Q.; Ker, P.J.; Al Mamun, M.A.; Hussain, A.; Basri, H.; Mahlia, T.M.I. Waste collection route optimisation model for linking cost saving and emission reduction to achieve sustainable development goals. Sustain. Cities Soc. 2020, 62, 102393. [Google Scholar] [CrossRef]
  28. Sarkar, M.; Seo, Y.W. Biodegradable waste to renewable energy conversion under a sustainable energy supply chain management. Math. Biosci. Eng. 2023, 20, 6993–7019. [Google Scholar] [CrossRef]
  29. Chatfield, A.T.; Reddick, C.G. Smart City Implementation Through Shared Vision of Social Innovation for Environmental Sustainability: A Case Study of Kitakyushu, Japan. Soc. Sci. Comput. Rev. 2016, 34, 757–773. [Google Scholar] [CrossRef]
  30. Jiang, Y.; Sun, J. Does smart city construction promote urban green development? Evidence from a double machine learning model. J. Environ. Manag. 2025, 373, 123701. [Google Scholar] [CrossRef]
  31. Chen, L.; Li, X.; Zhu, J. Carbon peak control for achieving net-zero renewable-based smart cities: Digital twin modeling and simulation. Sustain. Energy Technol. Assess. 2024, 65, 103792. [Google Scholar] [CrossRef]
  32. Zhu, X.; Li, D.; Zhu, S.; Ting, S. Is smart city low-carbon? Evidence from China. Heliyon 2024, 10, e35569. [Google Scholar] [CrossRef]
  33. Si, S.L.; You, X.Y.; Liu, H.C.; Zhang, P. DEMATEL Technique: A Systematic Review of the State-of-the-Art Literature on Methodologies and Applications. Math. Probl. Eng. 2018, 2018, 1–33. [Google Scholar] [CrossRef]
  34. Malone, D.W. An Introduction to the Application of Interpretive Structural Modeling. Proc. IEEE 1975, 63, 404. [Google Scholar] [CrossRef]
  35. Kaya, F.E. From Fragmentation to Collective Action: A System Dynamics–Based Approach to Addressing Stakeholder Engagement in the Building Sector’s Circular Economy Transition. Buildings 2025, 15, 1655. [Google Scholar] [CrossRef]
  36. Jahan, S.; Khan, K.; Thaheem, M.; Ullah, F.; Alqurashi, M.; Alsulami, B. Modeling Profitability-Influencing Risk Factors for Construction Projects: A System Dynamics Approach. Buildings 2022, 12, 701. [Google Scholar] [CrossRef]
  37. Große-Bley, J.; Kostka, G. Big Data Dreams and Reality in Shenzhen: An Investigation of Smart City Implementation in China. Big Data Soc. 2021, 8, 20539517211045171. [Google Scholar] [CrossRef]
  38. Yu, S.; Geng, X.; He, J.; Sun, Y. Evolution analysis of product service ecosystem based on interval Pythagorean fuzzy DEMATEL-ISM-SD combination model. J. Clean. Prod. 2023, 421, 138501. [Google Scholar] [CrossRef]
Figure 1. Research Methodology Framework.
Figure 1. Research Methodology Framework.
Buildings 16 00099 g001
Figure 2. Causal Loop Diagram of Factors Influencing Carbon Emissions in SCs.
Figure 2. Causal Loop Diagram of Factors Influencing Carbon Emissions in SCs.
Buildings 16 00099 g002
Figure 3. System Flowchart of Factors Influencing Carbon Emissions in SCs.
Figure 3. System Flowchart of Factors Influencing Carbon Emissions in SCs.
Buildings 16 00099 g003
Figure 4. Centrality-Influence Causal Analysis.
Figure 4. Centrality-Influence Causal Analysis.
Buildings 16 00099 g004
Figure 5. Hierarchical Structure of Influencing Factors.
Figure 5. Hierarchical Structure of Influencing Factors.
Buildings 16 00099 g005
Figure 6. Carbon Emissions Changes Under the Regulation of Green Technological Innovation Capabilities.
Figure 6. Carbon Emissions Changes Under the Regulation of Green Technological Innovation Capabilities.
Buildings 16 00099 g006
Figure 7. Carbon Emissions under Industrial Structure Upgrading Regulation.
Figure 7. Carbon Emissions under Industrial Structure Upgrading Regulation.
Buildings 16 00099 g007
Figure 8. Carbon Emissions Changes Under Smart Traffic Control.
Figure 8. Carbon Emissions Changes Under Smart Traffic Control.
Buildings 16 00099 g008
Figure 9. Carbon Emissions under Energy Structure Regulation.
Figure 9. Carbon Emissions under Energy Structure Regulation.
Buildings 16 00099 g009
Table 1. Factors Influencing Carbon Emissions in SC Development.
Table 1. Factors Influencing Carbon Emissions in SC Development.
NumberInfluencing FactorsFactor Explanation
A11GDP per capitaThe ratio of regional gross domestic product to the number of permanent residents.
A12Population DensityRatio of year-end population to administrative area land area.
A13Gross Domestic ProductGDP indicates the level of economic development of a country or region.
A21Upgrading of Industrial StructureThe process of the secondary industry’s share gradually declining and the tertiary industry’s share gradually increasing.
A22Green Technology Innovation CapacityComprehensive capabilities for developing and improving technologies that reduce environmental impact and promote sustainable development.
A23Human Capital LevelThe level of accumulation of education and skills among the workforce.
A24Level of Digital Economy DevelopmentThe comprehensive development level of the region in digital industries, digital innovation, and digital inclusive finance.
A25Digital InfrastructureA new type of infrastructure centered on information networks that supports data transmission, storage, and processing.
A31SC Policy IntensityThe comprehensive level of policy instruments—including policy documents, planning schemes, and pilot project approvals—issued by the city during the year in support of SC development, as measured by both quantity and coverage.
A32Level of Digital GovernanceThe government’s capability and effectiveness in utilizing information networks and digital technologies within the public sector to achieve information interconnection and sharing, business collaboration, and online government services.
A33Environmental Regulation IntensityThe rigor and enforcement of various environmental policies and systems implemented by the government to control pollution and reduce carbon emissions.
A34Environmental Remediation IntensityThe level of government funding allocated to improve ecological and environmental quality and restore damaged ecosystems.
A41Smart TransportationA transportation system that leverages technologies such as perception, analysis, control, and communication to enhance traffic management and road network efficiency while reducing environmental costs.
A42Resource Recycling RateThe extent of recycling and reuse of waste and by-products.
A43Low-Carbon Behavior of ResidentsResidents’ tendency toward low-carbon choices in travel, consumption, and energy use.
A51Energy StructureThe proportion of different energy sources in energy consumption.
A52Energy Consumption IntensityTotal energy consumption per unit of gross domestic product.
A53Smart Grid Coverage RateThe proportion of users or areas covered by the smart grid facilities and functions that have been constructed and are in operation.
Table 2. Direct Influence Matrix.
Table 2. Direct Influence Matrix.
A11A12A13A21A22A23A24A25A31A32A33A34A41A42A43A51A52A53
A11022342211200120130
A12301222221211210021
A13330231111200220131
A21333043433223312333
A22342404443343313343
A23341320211200011121
A24221322022200111011
A25121230202200311111
A31222341130111322223
A32221332342000312221
A33111020021003130121
A34111020001030030121
A41233242342322014232
A42122220001233101011
A43221032022221320012
A51241342341422223232
A52242340021211212303
A53111240031210202320
Table 3. Standardized Directly Affecting Matrix D.
Table 3. Standardized Directly Affecting Matrix D.
A11A12A13A21A22A23A24A25A31A32A33A34A41A42A43A51A52A53
A110.000.040.040.050.070.040.040.020.020.040.000.000.020.040.000.020.050.00
A120.050.000.020.040.040.040.040.040.020.040.020.020.040.020.000.000.040.02
A130.050.050.000.040.050.020.020.020.020.040.000.000.040.040.000.020.050.02
A210.050.050.050.000.070.050.070.050.050.040.040.050.050.020.040.050.050.05
A220.050.070.040.070.000.070.070.070.050.050.070.050.050.020.050.050.070.05
A230.050.070.020.050.040.000.040.020.020.040.000.000.000.020.020.020.040.02
A240.040.040.020.050.040.04 0.000.040.040.040.000.000.020.020.020.000.020.02
A250.020.040.020.040.050.000.040.000.040.040.000.000.050.020.020.020.020.02
A310.040.040.040.050.070.020.020.050.000.020.020.020.050.040.040.040.040.05
A320.040.040.020.050.050.040.050.070.040.000.000.000.050.020.040.040.040.02
A330.020.020.020.000.040.000.000.040.020.000.000.050.020.050.000.020.040.02
A340.020.020.020.000.040.000.000.000.020.000.050.000.000.050.000.02 0.040.02
A410.040.050.050.040.070.040.050.070.040.050.040.040.000.020.070.040.050.04
A420.020.040.040.040.040.000.000.000.020.040.050.050.020.000.020.000.020.02
A430.040.040.020.000.050.040.000.040.040.040.040.020.050.040.000.000.020.04
A510.040.070.020.050.070.040.050.070.020.070.040.040.040.040.050.040.050.04
A520.040.070.040.050.070.000.000.040.020.040.020.020.040.020.040.050.000.05
A530.020.020.020.040.070.000.000.050.020.040.020.000.040.000.040.050.040.00
Table 4. Comprehensive Impact Matrix T.
Table 4. Comprehensive Impact Matrix T.
A11A12A13A21A22A23A24A25A31A32A33A34A41A42A43A51A52A53
A110.050.090.070.100.130.070.080.070.050.080.030.030.060.060.030.050.100.04
A120.090.050.050.080.090.060.070.080.050.070.040.040.070.040.030.030.080.05
A130.100.110.030.090.120.050.060.070.050.080.030.030.080.060.030.050.100.05
A210.130.140.110.080.180.110.130.14 0.110.110.080.090.120.070.090.110.130.11
A220.130.170.100.160.120.130.140.160.120.130.120.100.130.070.110.120.160.12
A230.090.120.050.100.090.030.070.060.050.080.020.020.040.040.050.050.080.05
A240.070.080.050.100.090.060.040.080.070.070.020.020.060.04 0.050.030.060.05
A250.060.080.050.080.110.030.070.050.070.080.030.020.090.040.050.050.060.05
A310.090.110.080.120.150.060.070.120.050.080.060.050.110.070.080.080.100.10
A320.090.100.060.110.130.080.100.130.080.060.030.030.110.050.080.080.090.06
A330.040.050.040.030.080.020.020.060.040.030.020.070.040.070.020.040.070.04
A340.040.050.040.030.070.020.020.030.040.020.070.020.020.070.020.040.060.04
A410.100.140.100.110.170.080.110.150.090.120.080.070.070.060.120.090.120.09
A420.050.070.060.070.080.020.030.040.040.060.080.080.050.030.040.030.060.04
A430.080.090.050.050.110.060.040.080.070.080.060.040.090.060.030.030.060.07
A510.110.160.070.130.170.090.120.150.080.140.080.080.110.080.110.090.130.09
A520.090.140.080.110.150.040.050.100.060.090.050.050.090.050.080.100.060.10
A530.060.070.050.080.130.030.040.110.050.080.050.030.080.030.070.090.080.04
Table 5. Overall Impact Matrix H.
Table 5. Overall Impact Matrix H.
A11A12A13A21A22A23A24A25A31A32A33A34A41A42A43A51A52A53
A110.000.040.040.050.070.040.040.020.020.040.000.000.020.040.000.020.050.00
A120.050.000.020.040.040.040.040.040.020.040.020.020.040.020.000.000.040.02
A130.050.050.000.040.050.020.020.020.020.040.000.000.040.040.000.020.050.02
A210.050.050.050.000.070.050.070.050.050.040.040.050.050.020.040.050.050.05
A220.050.070.040.070.000.070.070.070.050.050.070.050.050.020.05 0.050.070.05
A230.050.070.020.050.040.000.040.020.020.040.000.000.000.020.020.020.040.02
A240.040.040.020.050.040.040.000.040.040.040.000.000.020.020.020.000.020.02
A250.020.040.020.040.050.000.040.000.040.040.000.000.050.020.020.020.020.02
A310.040.040.040.050.070.020.020.050.000.020.020.020.050.040.040.040.040.05
A320.040.040.020.050.050.040.050.070.040.000.000.000.050.020.040.040.040.02
A330.020.020.020.000.040.000.000.040.020.000.000.050.020.050.000.020.040.02
A340.020.020.020.000.040.000.000.000.020.000.050.000.000.050.000.020.040.02
A410.040.050.050.040.070.040.050.070.040.050.040.040.000.020.070.040.050.04
A420.020.040.040.040.040.000.000.000.020.040.050.050.020.000.020.000.020.02
A430.040.040.020.000.050.040.000.040.040.040.040.020.050.040.000.000.020.04
A510.040.070.020.050.070.040.050.070.020.070.040.040.040.040.050.040.050.04
A520.040.070.040.050.070.000.000.040.020.040.020.020.040.020.040.050.000.05
A530.020.020.020.040.070.000.000.050.020.040.020.000.040.000.040.050.040.00
Table 6. K-reachable matrix K.
Table 6. K-reachable matrix K.
A11A12A13A21A22A23A24A25A31A32A33A34A41A42A43A51A52A53
A11111111111111111111
A12111111111111111111
A13111111111111111111
A21111111111111111111
A22111111111111111111
A23111111111111111111
A24111111111111111111
A25111111111111111111
A31111111111111111111
A32111111111111111111
A33111111111111111111
A34111111111111111111
A41000000000001000000
A42111111111111111111
A43111111111111111111
A51111111111111111111
A52111111111111111111
A53111111111111111111
Table 7. Single-Factor Sensitivity Analysis Variables.
Table 7. Single-Factor Sensitivity Analysis Variables.
NumberInfluencing FactorsInitial ValueAdjustment Range
A21Upgrading of Industrial Structure1.6510–20%
A22Green Technology Innovation Capability0.7610–20%
A41Smart Transportation0.8110–20%
A51Energy Structure0.8010–20%
Table 8. Centrality, Causality, Influence, and Receptivity of Influencing Factors.
Table 8. Centrality, Causality, Influence, and Receptivity of Influencing Factors.
Influencing FactorsInfluenceImpact LevelCentralityCentroid SortingCausalityCausality RankingFactor Attributes
A111.201.482.6810−0.2816Outcome factors
A121.081.812.907−0.7318Outcome factors
A131.181.142.31120.048Causal Factors
A212.041.633.6720.413Causal Factors
A222.292.194.4810.105Causal Factors
A231.101.062.16150.057Causal Factors
A241.031.252.2813−0.2215Outcome factors
A251.071.672.748−0.6017Outcome factors
A311.561.152.7190.414Causal Factors
A321.481.442.9260.049Causal Factors
A330.790.961.7517−0.1713Outcome factors
A340.670.881.5518−0.2114Outcome factors
A411.871.423.2930.452Causal Factors
A420.931.031.9616−0.1011Outcome factors
A431.161.072.22140.096Causal Factors
A511.981.153.1340.831Causal Factors
A521.491.603.095−0.1112Outcome factors
A531.191.192.3711−0.0110Outcome factors
Table 9. Classification of Influencing Factors.
Table 9. Classification of Influencing Factors.
FactorsReachable SetAntecedent SetFactor Explanation
A11A11A11, A12, A13, A21Surface-level influencing factors
A12A12, A11, A13, A24, A41A12Deep-seated factors
A13A13, A11A13, A12, A21, A52Surface-level influencing factors
A21A21, A12, A51A21, A31Deep-seated factors
A22A22, A41, A51A22, A31Deep-seated factors
A23A23, A24A23Deep-seated factors
A24A24, A32A24, A12, A23, A25Deep-seated factors
A25A25, A24, A32, A53A25, A31Deep-seated factors
A31A31, A21, A22, A41, A51A31Root-cause factors
A32A32, A33, A43A32, A24, A25, A31Deep-seated factors
A33A33, A34, A42A33, A32Deep-seated factors
A34A34A34, A33Surface-level influencing factors
A41A41, A43, A52A41, A12, A22, A31Deep-seated factors
A42A42A42, A33Surface-level influencing factors
A43A43A43, A32, A41Deep-seated factors
A51A51, A52A51, A31Deep-seated factors
A52A52, A13A52, A41, A43, A51, A53Surface-level influencing factors
A53A53, A52A53, A25, A32Surface-level influencing factors
Table 10. Historical Test Results.
Table 10. Historical Test Results.
YearPer Capita GDP/YuanCarbon Emissions/10,000 Tons
Historical ValueSimulated ValueError ValueHistorical ValueSimulated ValueError Value
2013137,749138,550−0.58%9345.4929252.9813361.00%
2014149,495148,0001.01%9650.4729545.1521761.10%
2015157,985155,985−0.97%10,165.7669938.8038282.28%
2016167,411166,4110.60%10,610.36610,564.730630.43%
2017183,544182,5440.55%11,108.86410,942.291711.52%
2018189,568188,5560.54%11,452.29811,371.301480.71%
2019203,489213,489−4.68%11,788.76411,793.63591−0.04%
2020159,309160,300−0.62%11,475.6211,393.643960.72%
2021173,663174,663−0.57%12,367.34212,247.913640.98%
2022183,274182,2740.55%12,037.66211,932.08020.88%
2023193,274192,2740.52%12,675.6512,593.27270.65%
Disclaimer/Publisher’s Note: The statements, opinions and data contained in all publications are solely those of the individual author(s) and contributor(s) and not of MDPI and/or the editor(s). MDPI and/or the editor(s) disclaim responsibility for any injury to people or property resulting from any ideas, methods, instructions or products referred to in the content.

Share and Cite

MDPI and ACS Style

Cheng, J.; Fan, X.; Tian, L.; Li, J. Uncovering the Drivers and Pathways of Carbon Emissions in Smart City: An Integrated DEMATEL–ISM–System Dynamics Approach. Buildings 2026, 16, 99. https://doi.org/10.3390/buildings16010099

AMA Style

Cheng J, Fan X, Tian L, Li J. Uncovering the Drivers and Pathways of Carbon Emissions in Smart City: An Integrated DEMATEL–ISM–System Dynamics Approach. Buildings. 2026; 16(1):99. https://doi.org/10.3390/buildings16010099

Chicago/Turabian Style

Cheng, Jing, Xianjun Fan, Liang Tian, and Jun Li. 2026. "Uncovering the Drivers and Pathways of Carbon Emissions in Smart City: An Integrated DEMATEL–ISM–System Dynamics Approach" Buildings 16, no. 1: 99. https://doi.org/10.3390/buildings16010099

APA Style

Cheng, J., Fan, X., Tian, L., & Li, J. (2026). Uncovering the Drivers and Pathways of Carbon Emissions in Smart City: An Integrated DEMATEL–ISM–System Dynamics Approach. Buildings, 16(1), 99. https://doi.org/10.3390/buildings16010099

Note that from the first issue of 2016, this journal uses article numbers instead of page numbers. See further details here.

Article Metrics

Back to TopTop