The Formation Mechanism of Employees’ Turnover Intention in AEC Industry
Abstract
1. Introduction
2. Literature Review and Hypotheses Development
2.1. Job Characteristics
- H1: Job autonomy exhibits a significant negative correlation with work–family interference among AEC industry employees.
- H2: Job autonomy exhibits a significant negative correlation with turnover intention among AEC industry employees.
- H3: Working hours exhibit a significant positive correlation with work–family interference among AEC industry employees.
- H4: Working hours exhibit a significant positive correlation with turnover intention among AEC industry employees.
- H5: Job demands exhibit a significant positive correlation with work–family interference among AEC industry employees.
- H6: Job demands exhibit a significant positive correlation with turnover intention among AEC industry employees.
- H7: Family-supportive leadership behaviors exhibit a significant negative correlation with work–family interference among AEC industry employees;
- H8: Family-supportive leadership behaviors exhibit a significant negative correlation with turnover intention among AEC industry employees.
2.2. Family Stress
- H9: Family stress exhibits a significant positive correlation with family interference with work among employees in the AEC industry;
- H10: Family stress exhibits a significant negative correlation with turnover intention among employees in the AEC industry.
2.3. Work–Family Interference
- H11: Work interference with family (WIF) exhibits a significant positive correlation with turnover intention among employees in the AEC industry;
- H12: Family interference with work (FIW) exhibits a significant positive correlation with turnover intention among employees in the AEC industry.
2.4. Work Values
- H13: Work values exhibit a significant positive correlation with turnover intention among employees in the AEC industry.
3. Research Methodology
3.1. Questionnaire Design
3.2. Data Collection
3.3. Data Analysis Methods
4. Results
4.1. Characteristics of Samples
4.2. Reliability and Validity Tests
4.3. SEM Fitting and Hypothesis Testing
5. Discussion
5.1. Job Characteristics
5.2. Family Stress
5.3. Work Values
5.4. Work–Family Interference
5.5. Limitation
6. Conclusions
Author Contributions
Funding
Institutional Review Board Statement
Informed Consent Statement
Data Availability Statement
Conflicts of Interest
References
- Azeem, M.; Ullah, F.; Thaheem, M.J.; Qayyum, S. Competitiveness in the Construction Industry: A Contractor’s Perspective on Barriers to Improving the Construction Industry Performance. J. Constr. Eng. 2020, 3, 193–219. [Google Scholar] [CrossRef]
- Lingard, H.; Francis, V. The Work-life Experiences of Office and Site-based Employees in the Australian Construction Industry. Constr. Manag. Econ. 2004, 22, 991–1002. [Google Scholar] [CrossRef]
- Dodanwala, T.C.; Santoso, D.S. The Mediating Role of Job Stress on the Relationship between Job Satisfaction Facets and Turnover Intention of the Construction Professionals. Eng. Constr. Archit. Manag. 2022, 29, 1777–1796. [Google Scholar] [CrossRef]
- Pieper, J.R.; Maltarich, M.A.; Nyberg, A.J.; Reilly, G.; Ray, C. Collective Turnover Response over Time to a Unit-Level Shock. J. Appl. Psychol. 2023, 108, 1001. [Google Scholar] [CrossRef]
- Hancock, J.I.; Allen, D.G.; Soelberg, C. Collective Turnover: An Expanded Meta-Analytic Exploration and Comparison. Hum. Resour. Manag. Rev. 2017, 27, 61–86. [Google Scholar] [CrossRef]
- Wiedermann, C.J.; Barbieri, V.; Engl, A.; Piccoliori, G. Impact of Relational Coordination on Job Satisfaction and Willingness to Stay: A Cross-Sectional Survey of Healthcare Professionals in South Tyrol, Italy. Behav. Sci. 2024, 14, 397. [Google Scholar] [CrossRef]
- Hom, P.W.; Lee, T.W.; Shaw, J.D.; Hausknecht, J.P. One Hundred Years of Employee Turnover Theory and Research. J. Appl. Psychol. 2017, 102, 530. [Google Scholar] [CrossRef]
- Allen, D.G.; Vardaman, J.M. Global Talent Retention: Understanding Employee Turnover around the World. In Global Talent Retention: Understanding Employee Turnover Around the World; Emerald Publishing Limited: Bentley, UK, 2021; pp. 1–15. [Google Scholar]
- Cao, J.; Liu, C.; Zhou, Y.; Duan, K. Work-to-Family Conflict, Job Burnout, and Project Success among Construction Professionals: The Moderating Role of Affective Commitment. Int. J. Environ. Res. Public Health 2020, 17, 2902. [Google Scholar] [CrossRef]
- Lee, C.-C.; Huang, S.-H.; Zhao, C.-Y. A Study on Factors Affecting Turnover Intention of Hotel Empolyees. Asian Econ. Financ. Rev. 2012, 2, 866. [Google Scholar]
- Zhu, W.; Zeng, R.; Li, X.; Zhu, Y.; Zhang, Z. Managerial Drivers of Chinese Labour Loyalty in International Construction Projects. J. Civ. Eng. Manag. 2017, 23, 1109–1122. [Google Scholar] [CrossRef]
- Yin-Fah, B.C.; Foon, Y.S.; Chee-Leong, L.; Osman, S. An Exploratory Study on Turnover Intention among Private Sector Employees. Int. J. Bus. Manag. 2010, 5, 57. [Google Scholar]
- Hackman, J.R. Work Redesign; ReadingAddison-Wesley: Boston, MA, USA, 1980. [Google Scholar]
- Karasek, R.A., Jr. Job Demands, Job Decision Latitude, and Mental Strain: Implications for Job Redesign. Adm. Sci. Q. 1979, 24, 285–308. [Google Scholar] [CrossRef]
- Marzuki, P.F.; Permadi, H.; Sunaryo, I. Factors Affecting Job Satisfaction of Workers in Indonesian Construction Companies. J. Civ. Eng. Manag. 2012, 18, 299–309. [Google Scholar] [CrossRef]
- Cattell, K.; Bowen, P.; Edwards, P. Stress among South African Construction Professionals: A Job Demand-Control-Support Survey. Constr. Manag. Econ. 2016, 34, 700–723. [Google Scholar] [CrossRef]
- Mueller, C.W.; Price, J.L. Economic, Psychological, and Sociological Determinants of Voluntary Turnover. J. Behav. Econ. 1990, 19, 321–335. [Google Scholar] [CrossRef]
- Adkins, C.L.; Premeaux, S.F. Spending Time: The Impact of Hours Worked on Work–Family Conflict. J. Vocat. Behav. 2012, 80, 380–389. [Google Scholar] [CrossRef]
- Grzywacz, J.G.; Marks, N.F. Reconceptualizing the Work–Family Interface: An Ecological Perspective on the Correlates of Positive and Negative Spillover between Work and Family. J. Occup. Health Psychol. 2000, 5, 111. [Google Scholar] [CrossRef]
- Van Hooff, M.L.M.; Geurts, S.A.E.; Kompier, M.A.J.; Taris, T.W. Work–Home Interference: How Does It Manifest Itself from Day to Day? Work Stress 2006, 20, 145–162. [Google Scholar] [CrossRef]
- DiRenzo, M.S.; Greenhaus, J.H.; Weer, C.H. Job Level, Demands, and Resources as Antecedents of Work–Family Conflict. J. Vocat. Behav. 2011, 78, 305–314. [Google Scholar] [CrossRef]
- Hughes, E.L.; Parkes, K.R. Work Hours and Well-Being: The Roles of Work-Time Control and Work–Family Interference. Work Stress 2007, 21, 264–278. [Google Scholar] [CrossRef]
- Jacob, J.I.; Allen, S.; Hill, E.J.; Mead, N.L.; Ferris, M. Work Interference with Dinnertime as a Mediator and Moderator Between Work Hours and Work and Family Outcomes. Fam. Consum. Sci. Res. J. 2008, 36, 310–327. [Google Scholar] [CrossRef]
- Golden, L.; Wiens-Tuers, B. To Your Happiness? Extra Hours of Labor Supply and Worker Well-Being. J. Socio-Econ. 2006, 35, 382–397. [Google Scholar] [CrossRef]
- Frone, M.R.; Yardley, J.K.; Markel, K.S. Developing and Testing an Integrative Model of the Work–Family Interface. J. Vocat. Behav. 1997, 50, 145–167. [Google Scholar] [CrossRef]
- Butler, A.B.; Grzywacz, J.G.; Bass, B.L.; Linney, K.D. Extending the Demands-control Model: A Daily Diary Study of Job Characteristics, Work-family Conflict and Work-family Facilitation. J. Occup. Organ. Psychol. 2005, 78, 155–169. [Google Scholar] [CrossRef]
- Major, V.S.; Klein, K.J.; Ehrhart, M.G. Work Time, Work Interference with Family, and Psychological Distress. J. Appl. Psychol. 2002, 87, 427. [Google Scholar] [CrossRef]
- Beehr, T.A.; Glaser, K.M.; Canali, K.G.; Wallwey, D.A. Back to Basics: Re-Examination of Demand-Control Theory of Occupational Stress. Work Stress 2001, 15, 115–130. [Google Scholar] [CrossRef]
- Kossek, E.E.; Pichler, S.; Bodner, T.; Hammer, L.B. Workplace Social Support And Work–Family Conflict: A Meta-Analysis Clarifying the Influence of General And Work–Family-Specific Supervisor and Organizational Support. Pers. Psychol. 2011, 64, 289–313. [Google Scholar] [CrossRef]
- Hammer, L.B.; Kossek, E.E.; Yragui, N.L.; Bodner, T.E.; Hanson, G.C. Development and Validation of a Multidimensional Measure of Family Supportive Supervisor Behaviors (FSSB). J. Manag. 2009, 35, 837–856. [Google Scholar] [CrossRef]
- Thomas, L.T.; Ganster, D.C. Impact of Family-Supportive Work Variables on Work-Family Conflict and Strain: A Control Perspective. J. Appl. Psychol. 1995, 80, 6. [Google Scholar] [CrossRef]
- Hammer, L.B.; Ernst Kossek, E.; Bodner, T.; Crain, T. Measurement Development and Validation of the Family Supportive Supervisor Behavior Short-Form (FSSB-SF). J. Occup. Health Psychol. 2013, 18, 285. [Google Scholar] [CrossRef]
- McCubbin, H.I.; Joy, C.B.; Cauble, A.E.; Comeau, J.K.; Patterson, J.M.; Needle, R.H. Family Stress and Coping: A Decade Review. J. Marriage Fam. 1980, 42, 855–871. [Google Scholar] [CrossRef]
- Boss, P.; Bryant, C.M.; Mancini, J.A. Family Stress Management: A Contextual Approach; Sage Publications: New York, NY, USA, 2016. [Google Scholar]
- Masarik, A.S.; Conger, R.D. Stress and Child Development: A Review of the Family Stress Model. Curr. Opin. Psychol. 2017, 13, 85–90. [Google Scholar] [CrossRef] [PubMed]
- Hobfoll, S.E.; Spielberger, C.D. Family Stress: Integrating Theory and Measurement. J. Fam. Psychol. 1992, 6, 99. [Google Scholar] [CrossRef]
- Eby, L.T.; Casper, W.J.; Lockwood, A.; Bordeaux, C.; Brinley, A. Work and Family Research in IO/OB: Content Analysis and Review of the Literature (1980–2002). J. Vocat. Behav. 2005, 66, 124–197. [Google Scholar] [CrossRef]
- Rotondo, D.M.; Carlson, D.S.; Kincaid, J.F. Coping with Multiple Dimensions of Work-Family Conflict. Pers. Rev. 2003, 32, 275–296. [Google Scholar] [CrossRef]
- Allen, T.D.; Martin, A. The Work-Family Interface: A Retrospective Look at 20 Years of Research in JOHP. J. Occup. Health Psychol. 2017, 22, 259–272. [Google Scholar] [CrossRef]
- Wang, Y.; Xia, Q.; Yue, H.; Teng, W. Chinese Rural Kindergarten Teachers’ Work–Family Conflict and Their Turnover Intention: The Role of Emotional Exhaustion and Professional Identity. Behav. Sci. 2024, 14, 597. [Google Scholar] [CrossRef]
- Super, D.E. The Work Values Inventory; U. Minnesota Press: Minneapolis, MN, USA, 1973. [Google Scholar]
- Kalleberg, A.L. Work Values and Job Rewards: A Theory of Job Satisfaction. Am. Sociol. Rev. 1977, 42, 124–143. [Google Scholar] [CrossRef]
- Schwartz, S.H. A Theory of Cultural Values and Some Implications for Work. Appl. Psychol. Int. Rev. 1999, 48, 23–47. [Google Scholar] [CrossRef]
- Roberson, B. The Colonel Blotto Game. Econ. Theory 2006, 29, 1–24. [Google Scholar] [CrossRef]
- Elizur, D. Facets of Work Values: A Structural Analysis of Work Outcomes. J. Appl. Psychol. 1984, 69, 379. [Google Scholar] [CrossRef]
- Hansen, J.-I.C.; Leuty, M.E. Work Values Across Generations. J. Career Assess. 2012, 20, 34–52. [Google Scholar] [CrossRef]
- George, J.M.; Jones, G.R. The Experience of Work and Turnover Intentions: Interactive Effects of Value Attainment, Job Satisfaction, and Positive Mood. J. Appl. Psychol. 1996, 81, 318–325. [Google Scholar] [CrossRef] [PubMed]
- Fellows, R.F.; Liu, A.M. Research Methods for Construction; John Wiley & Sons: Hoboken, NJ, USA, 2021. [Google Scholar]
- Carayon, P.; Schoepke, J.; Hoonakker, P.L.T.; Haims, M.C.; Brunette, M. Evaluating Causes and Consequences of Turnover Intention among IT Workers: The Development of a Questionnaire Survey. Behav. Inf. Technol. 2006, 25, 381–397. [Google Scholar] [CrossRef]
- Delobelle, P.; Rawlinson, J.L.; Ntuli, S.; Malatsi, I.; Decock, R.; Depoorter, A.M. Job Satisfaction and Turnover Intent of Primary Healthcare Nurses in Rural South Africa: A Questionnaire Survey: Job Satisfaction and Turnover Intent of PHC Nurses in Rural South Africa. J. Adv. Nurs. 2011, 67, 371–383. [Google Scholar] [CrossRef]
- Ali, N. Factors Affecting Overall Job Satisfaction and Turnover Intention. J. Manag. Sci. 2008, 2, 239–252. [Google Scholar]
- Heyns, M.; Rothmann, S. Volitional Trust, Autonomy Satisfaction, and Engagement at Work. Psychol. Rep. 2018, 121, 112–134. [Google Scholar] [CrossRef]
- Ng, T.W.H.; Feldman, D.C. Long Work Hours: A Social Identity Perspective on Meta-analysis Data. J. Organ. Behav. 2008, 29, 853–880. [Google Scholar] [CrossRef]
- Parkerson, G.R., Jr.; Michener, J.L.; Wu, L.R.; Finch, J.N.; Muhlbaier, L.H.; Magruder-Habib, K.; Kertesz, J.W.; Clapp-Channing, N.; Morrow, D.S.; Chen, A.L.-T. Associations among Family Support, Family Stress, and Personal Functional Health Status. J. Clin. Epidemiol. 1989, 42, 217–229. [Google Scholar] [CrossRef]
- Meyer, J.P.; Irving, P.G.; Allen, N.J. Examination of the Combined Effects of Work Values and Early Work Experiences on Organizational Commitment. J. Organ. Behav. 1998, 19, 29–52. [Google Scholar] [CrossRef]
- Bothma, C.F.C.; Roodt, G. The Validation of the Turnover Intention Scale. SA J. Hum. Resour. Manag. 2013, 11, 1–12. [Google Scholar] [CrossRef]
- Hair, J.F., Jr.; Matthews, L.M.; Matthews, R.L.; Sarstedt, M. PLS-SEM or CB-SEM: Updated Guidelines on Which Method to Use. Int. J. Multivar. Data Anal. 2017, 1, 107. [Google Scholar] [CrossRef]
- Kyriazos, T.A. Applied Psychometrics: Sample Size and Sample Power Considerations in Factor Analysis (EFA, CFA) and SEM in General. Psychology 2018, 9, 2207. [Google Scholar] [CrossRef]
- Wang, E.; Jiang, W.; Mao, S. Job Autonomy and Turnover Intention among Social Workers in China: Roles of Work-to-Family Enrichment, Job Satisfaction and Type of Sector. J. Soc. Serv. Res. 2020, 46, 862–876. [Google Scholar] [CrossRef]
- Porter, S.; Ayman, R. Work Flexibility as a Mediator of the Relationship between Work–Family Conflict and Intention to Quit. J. Manag. Organ. 2010, 16, 411–424. [Google Scholar] [CrossRef]
- Bannai, A.; Tamakoshi, A. The Association between Long Working Hours and Health: A Systematic Review of Epidemiological Evidence. Scand. J. Work. Environ. Health 2014, 40, 5–18. [Google Scholar] [CrossRef]
- Samad, A.; Reaburn, P.; Di Milia, L. The Contribution of Job Strain, Social Support and Working Hours in Explaining Work–Family Conflict. Asia Pac. J. Hum. Resour. 2015, 53, 281–295. [Google Scholar] [CrossRef]
- Van Woerkom, M.; Bakker, A.B.; Nishii, L.H. Accumulative Job Demands and Support for Strength Use: Fine-Tuning the Job Demands-Resources Model Using Conservation of Resources Theory. J. Appl. Psychol. 2016, 101, 141–150. [Google Scholar] [CrossRef]
- De Carlo, A.; Girardi, D.; Falco, A.; Dal Corso, L.; Di Sipio, A. When Does Work Interfere with Teachers’ Private Life? An Application of the Job Demands-Resources Model. Front. Psychol. 2019, 10, 1121. [Google Scholar] [CrossRef]
- Hill, R.T.; Matthews, R.A.; Walsh, B.M. The Emergence of Family-Specific Support Constructs: Cross-Level Effects of Family-Supportive Supervision and Family-Supportive Organization Perceptions on Individual Outcomes: Cross-Level Effects of FSS & FSOP. Stress Health 2016, 32, 472–484. [Google Scholar] [CrossRef]
- Zhang, L.; Jin, T.; Jiang, H. The Mediating Role of Career Calling in the Relationship between Family-Supportive Supervisor Behaviors and Turnover Intention among Public Hospital Nurses in China. Asian Nurs. Res. 2020, 14, 306–311. [Google Scholar] [CrossRef] [PubMed]
- Busque-Carrier, M.; Ratelle, C.F.; Le Corff, Y. Work Values and Job Satisfaction: The Mediating Role of Basic Psychological Needs at Work. J. Career Dev. 2022, 49, 1386–1401. [Google Scholar] [CrossRef]
- Rueff-Lopes, R.; Velasco, F.; Sayeras, J.; Junça-Silva, A. Understanding Turnover of Generation Y Early-Career Workers: The Influence of Values and Field of Study. Pers. Rev. 2024, 54, 762–778. [Google Scholar] [CrossRef]
- Jia, C.X.; Li, J.C. Work-Family Conflict, Burnout, and Turnover Intention among Chinese Social Workers: The Moderating Role of Work Support. J. Soc. Serv. Res. 2022, 48, 12–27. [Google Scholar] [CrossRef]
- Kelly, E.L.; Moen, P.; Oakes, J.M.; Fan, W.; Okechukwu, C.; Davis, K.D.; Hammer, L.B.; Kossek, E.E.; King, R.B.; Hanson, G.C.; et al. Changing Work and Work-Family Conflict: Evidence from the Work, Family, and Health Network. Am. Sociol. Rev. 2014, 79, 485–516. [Google Scholar] [CrossRef]



| Category | Samples Frequency | Proportion | |
|---|---|---|---|
| Gender | Male | 228 | 54.0% |
| Female | 194 | 46.0% | |
| Age | 18–30 | 246 | 58.3% |
| 31–40 | 115 | 27.3% | |
| 41–50 | 34 | 8.1% | |
| 51 and above | 27 | 6.4% | |
| Education level | Technical secondary school and below | 25 | 5.9% |
| Junior college | 69 | 16.4% | |
| Undergraduate | 260 | 61.6% | |
| Master’s degree or above | 68 | 16.1% | |
| Marital status | Unmarried | 214 | 50.7% |
| Married | 199 | 47.2% | |
| Divorced | 9 | 2.1% | |
| Workplace | Construction company | 272 | 64.5% |
| Design company | 52 | 12.3% | |
| Supervision company | 34 | 8.1% | |
| Consultant company | 64 | 15.2% | |
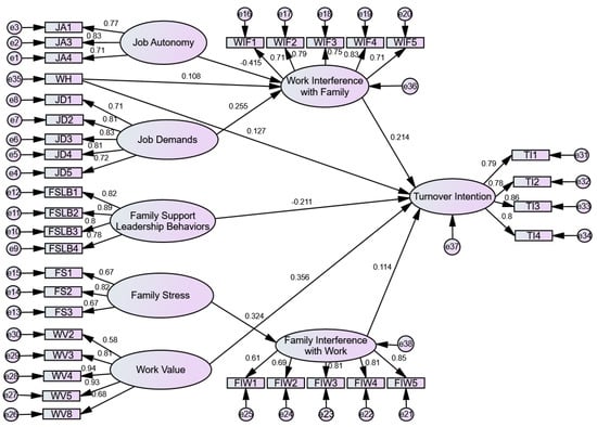
| Variables | Effect | TI | WIF | FIW |
|---|---|---|---|---|
| JA | Total | −0.172 | −0.415 *** | - |
| Direct | −0.083 | −0.415 *** | - | |
| Indirect | −0.089 | - | - | |
| WH | Total | 0.150 | 0.108 | - |
| Direct | 0.127 | 0.108 | - | |
| Indirect | 0.023 | - | - | |
| JD | Total | 0.054 | 0.255 *** | - |
| Direct | −0.001 | 0.255 *** | - | |
| Indirect | 0.055 | - | - | |
| FSLB | Total | −0.222 | −0.05 | - |
| Direct | −0.211 | −0.05 | - | |
| Indirect | −0.011 | - | - | |
| WV | Total | 0.356 | - | - |
| Direct | 0.356 | - | - | |
| Indirect | - | - | - | |
| FS | Total | 0.037 | - | 0.324 *** |
| Direct | - | - | 0.324 *** | |
| Indirect | 0.037 | - | - | |
| WIF | Total | 0.214 | - | - |
| Direct | 0.214 | - | - | |
| Indirect | - | - | - | |
| FIW | Total | 0.114 | - | - |
| Direct | 0.114 | - | - | |
| Indirect | - | - | - |
| Path Relationship | Estimate | S.E. | C.R. | p | Hypothesis | Result |
|---|---|---|---|---|---|---|
| JA→WIF | −0.415 | 0.056 | −6.99 | *** | H1 | Supported |
| JA→TI | −0.083 | 0.073 | −1.461 | 0.144 | H2 | Not supported |
| WH→WIF | 0.108 | 0.002 | 2.295 | 0.022 | H3 | Supported |
| WH→TI | 0.127 | 0.003 | 2.799 | 0.005 | H4 | Supported |
| JD→WIF | 0.255 | 0.043 | 4.866 | *** | H5 | Supported |
| JD→TI | −0.001 | 0.057 | −0.014 | 0.989 | H6 | Not supported |
| FSLB→WIF | −0.05 | 0.039 | −1.01 | 0.312 | H7 | Not supported |
| FSLB→TI | −0.211 | 0.052 | −4.344 | *** | H8 | Supported |
| FS→FIW | 0.324 | 0.129 | 5.922 | *** | H9 | Supported |
| FS→TI | −0.003 | 0.022 | −0.037 | 0.642 | H10 | Not supported |
| WIF→TI | 0.214 | 0.092 | 3.199 | 0.001 | H11 | Supported |
| FIW→TI | 0.114 | 0.053 | 2.017 | 0.044 | H12 | Supported |
| WV→TI | 0.356 | 0.065 | 6.91 | *** | H13 | Supported |
Disclaimer/Publisher’s Note: The statements, opinions and data contained in all publications are solely those of the individual author(s) and contributor(s) and not of MDPI and/or the editor(s). MDPI and/or the editor(s) disclaim responsibility for any injury to people or property resulting from any ideas, methods, instructions or products referred to in the content. |
© 2025 by the authors. Licensee MDPI, Basel, Switzerland. This article is an open access article distributed under the terms and conditions of the Creative Commons Attribution (CC BY) license (https://creativecommons.org/licenses/by/4.0/).
Share and Cite
Li, G.; Zhang, G.; Zhang, X.; Martek, I.; Chen, D. The Formation Mechanism of Employees’ Turnover Intention in AEC Industry. Buildings 2025, 15, 1061. https://doi.org/10.3390/buildings15071061
Li G, Zhang G, Zhang X, Martek I, Chen D. The Formation Mechanism of Employees’ Turnover Intention in AEC Industry. Buildings. 2025; 15(7):1061. https://doi.org/10.3390/buildings15071061
Chicago/Turabian StyleLi, Guanghua, Guixian Zhang, Xinyue Zhang, Igor Martek, and Danrong Chen. 2025. "The Formation Mechanism of Employees’ Turnover Intention in AEC Industry" Buildings 15, no. 7: 1061. https://doi.org/10.3390/buildings15071061
APA StyleLi, G., Zhang, G., Zhang, X., Martek, I., & Chen, D. (2025). The Formation Mechanism of Employees’ Turnover Intention in AEC Industry. Buildings, 15(7), 1061. https://doi.org/10.3390/buildings15071061
