A Systematic Review and Conceptual Framework of Urban Infrastructure Cascading Disasters Using Scientometric Methods
Abstract
1. Introduction
- (1)
- Identify the leading research authors, institutions, journals, and countries in the field of urban infrastructure cascading disasters;
- (2)
- Obtain the research themes, clusters, and emerging trends and map the intellectual structure of the field;
- (3)
- Develop a conceptual framework based on the analysis of existing studies and propose potential research directions for future research.
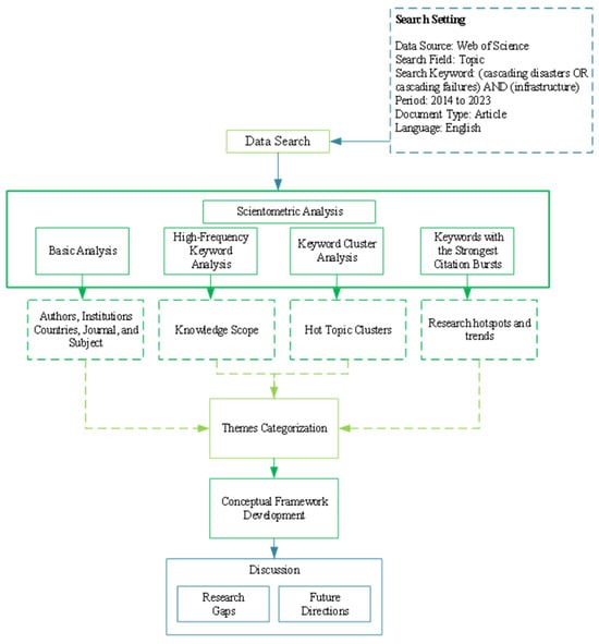
2. Research Methodology
2.1. Search Setting
2.2. Scientometric Analysis
3. Results
3.1. Annual Publication Trends
3.2. Author and Institution Analysis
3.3. Literature Sources and Subject Categories
3.4. High-Frequency Co-Keyword Analysis
3.5. Keyword Cluster Analysis
- Category 1: formation of critical infrastructure networks: #critical infrastructure, # power grids, and #complex networks.
- 2.
- Category 2: disaster risk: #power system risk and #flood risk.
- 3.
- Category 3: modeling and analytical methods: #model.
- 4.
- Category 4: cascading mechanisms: # cascading failures and # cascading effects.
3.6. Keywords with the Strongest Citation Bursts Analysis
4. Conceptual Research Framework of Urban Infrastructure Cascading Disasters
4.1. Key Factors and Impacts of Disasters Under Multiple Dependencies
4.2. Methodological Approaches for Modeling and Analysis
4.3. Disaster Progression, Response, and Recovery Strategies
5. Research Gaps and Future Research Directions
- (1)
- Incomplete exploration of coupling relationships between disaster-causing factors.
- (2)
- Complex cascading disasters evolution process simulation and analysis.
- (3)
- Lack of AI-driven prediction models in the pre-disaster phase.
- (4)
- Obstacles to efficient collaborative responses.
- (5)
- Lack of systematic recovery planning in the post-disaster phase.
6. Conclusion, Implications and Limitations
6.1. Conclusions
6.2. Research Implications
6.3. Limitations
Author Contributions
Funding
Data Availability Statement
Conflicts of Interest
References
- Hsu, C.H.; Teng, M.C.; Ke, S.S. A Comprehensive Method for Seismic Impact Chain Assessment of Urban Lifeline Infrastructure: A Case Study of Taipei Area, Taiwan. KSCE J. Civ. Eng. 2021, 25, 3650–3661. [Google Scholar] [CrossRef]
- Mishra, V.; Sadhu, A. Towards the effect of climate change in structural loads of urban infrastructure: A review. Sust. Cities Soc. 2023, 89, 104352. [Google Scholar] [CrossRef]
- Herath, P.; Bai, X.M. Benefits and co-benefits of urban green infrastructure for sustainable cities: Six current and emerging themes. Sustain. Sci. 2024, 19, 1039–1063. [Google Scholar] [CrossRef]
- Tugaç, Ç. Evaluation of urban infrastructure policies in Turkey for climate resilience and adaptation. Sustain. Resil. Infrastruct. 2023, 8, 190–202. [Google Scholar] [CrossRef]
- Hawkins, C.V. William Solecki and Cynthia Rosenzweig (eds.): Climate change and U.S. cities—urban systems, sectors, and prospects for action. J. Hous. Built Environ. 2023, 38, 1911–1913. [Google Scholar] [CrossRef]
- Jia, L.; Yang, S.I.; Wang, W.P.; Zhang, X.L. Impact analysis of highways in China under future extreme precipitation. Nat. Hazards 2022, 110, 1097–1113. [Google Scholar] [CrossRef]
- Yang, Z.; Dong, X.B.; Guo, L. Scenario inference model of urban metro system cascading failure under extreme rainfall conditions. Reliab. Eng. Syst. Saf. 2023, 229, 108888. [Google Scholar] [CrossRef]
- Pescaroli, G.; Kelman, I. How Critical Infrastructure Orients International Relief in Cascading Disasters. J. Cont. Crisis Manag. 2017, 25, 56–67. [Google Scholar] [CrossRef]
- Tiedmann, H.R.; Spearing, L.A.; Castellanos, S.; Stephens, K.K.; Sela, L.; Faust, K.M. Tracking the post-disaster evolution of water infrastructure resilience: A study of the 2021 Texas winter storm. Sust. Cities Soc. 2023, 91, 104417. [Google Scholar] [CrossRef]
- Breeze, J.; Fryer, R.N.; Nguyen, T.T.N.; Ramasamy, A.; Pope, D.; Masouros, S.D. Injury modelling for strategic planning in protecting the national infrastructure from terrorist explosive events. BMJ Mil. Health 2023, 169, 565–569. [Google Scholar] [CrossRef]
- Abdeen, F.N.; Fernando, T.; Kulatunga, U.; Hettige, S.; Ranasinghe, K.D.A. Challenges in multi-agency collaboration in disaster management: A Sri Lankan perspective. Int. J. Disaster Risk Reduct. 2021, 62, 102399. [Google Scholar] [CrossRef]
- Valdez, L.D.; Shekhtman, L.; La Rocca, C.E.; Zhang, X.; Buldyrev, S.V.; Trunfio, P.A.; Braunstein, L.A.; Havlin, S. Cascading failures in complex networks. J. Complex Netw. 2020, 8, cnaa013. [Google Scholar] [CrossRef]
- Mignan, A.; Wang, Z.Q. Exploring the Space of Possibilities in Cascading Disasters with Catastrophe Dynamics. Int. J. Environ. Res. Public Health 2020, 17, 7317. [Google Scholar] [CrossRef]
- Lu, L.Q.; Wang, X.; Ouyang, Y.F.; Roningen, J.; Myers, N.; Calfas, G. Vulnerability of Interdependent Urban Infrastructure Networks: Equilibrium after Failure Propagation and Cascading Impacts. Comput.-Aided Civ. Infrastruct. Eng. 2018, 33, 300–315. [Google Scholar] [CrossRef]
- Pescaroli, G.; Alexander, D. Critical infrastructure, panarchies and the vulnerability paths of cascading disasters. Nat. Hazards 2016, 82, 175–192. [Google Scholar] [CrossRef]
- Ahamed, M.S.; Sarmah, T.; Dabral, A.; Chatterjee, R.; Shaw, R. Unpacking systemic, cascading, and compound risks: A case based analysis of Asia Pacific. Prog. Disaster Sci. 2023, 18, 100285. [Google Scholar] [CrossRef]
- Gao, J.X.; Liu, X.M.; Li, D.Q.; Havlin, S. Recent Progress on the Resilience of Complex Networks. Energies 2015, 8, 12187–12210. [Google Scholar] [CrossRef]
- Bashan, A.; Berezin, Y.; Buldyrev, S.V.; Havlin, S. The extreme vulnerability of interdependent spatially embedded networks. Nat. Phys. 2013, 9, 667–672. [Google Scholar] [CrossRef]
- Suppasri, A.; Maly, E.; Kitamura, M.; Syamsidik; Pescaroli, G.; Alexander, D.; Imamura, F. Cascading disasters triggered by tsunami hazards: A perspective for critical infrastructure resilience and disaster risk reduction. Int. J. Disaster Risk Reduct. 2021, 66, 102597. [Google Scholar] [CrossRef]
- Liao, W.X.; Salinas, S.; Li, M.; Li, P.; Loparo, K.A. Cascading Failure Attacks in the Power System: A Stochastic Game Perspective. IEEE Internet Things J. 2017, 4, 2247–2259. [Google Scholar] [CrossRef]
- Gong, Z.W.; Wang, Y.M.; Wei, G.; Li, L.S.; Guo, W.W. Cascading disasters risk modeling based on linear uncertainty distributions. Int. J. Disaster Risk Reduct. 2020, 43, 101385. [Google Scholar] [CrossRef]
- Yu, F.; Fan, B.; Li, X.Y. Improving emergency preparedness to cascading disasters: A case-driven risk ontology modelling. J. Cont. Crisis Manag. 2020, 28, 194–214. [Google Scholar] [CrossRef]
- Yu, F.; Li, X.Y. Improving emergency response to cascading disasters: Applying case-based reasoning towards urban critical infrastructure. Int. J. Disaster Risk Reduct. 2018, 30, 244–256. [Google Scholar] [CrossRef]
- Huggins, T.J.; Feiyu, E.; Chen, K.M.; Gong, W.W.; Yang, L.L. Infrastructural Aspects of Rain-Related Cascading Disasters: A Systematic Literature Review. Int. J. Environ. Res. Public Health 2020, 17, 5175. [Google Scholar] [CrossRef]
- Guo, H.D.; Zheng, C.Y.; Iu, H.H.C.; Fernando, T. A critical review of cascading failure analysis and modeling of power system. Renew. Sust. Energ. Rev. 2017, 80, 9–22. [Google Scholar] [CrossRef]
- Wang, J.; Zuo, W.D.; Rhode-Barbarigos, L.; Lu, X.; Wang, J.H.; Lin, Y.L. Literature review on modeling and simulation of energy infrastructures from a resilience perspective. Reliab. Eng. Syst. Saf. 2019, 183, 360–373. [Google Scholar] [CrossRef]
- Duan, S.S.; Ayyub, M. Assessment Methods of Network Resilience for Cyber-Human-Physical Systems. ASCE-ASME J. Risk. Uncertain. Eng. Syst. Part A Civ. Eng. 2020, 6, 03119001. [Google Scholar] [CrossRef]
- Li, J.Z.; Wang, Y.; Huang, S.H.; Xie, J.R.; Shekhtman, L.; Hu, Y.Q.; Havlin, S. Recent progress on cascading failures and recovery in interdependent networks. Int. J. Disaster Risk Reduct. 2019, 40, 101266. [Google Scholar] [CrossRef]
- Toscano, B.; Fernandes, A.D.; da Silva, M.M.; Santoro, F.M. A domain ontology on cascading effects in critical infrastructures based on a systematic literature review. Int. J. Crit. Infrastruct. 2022, 18, 79–103. [Google Scholar]
- AghaKouchak, A.; Chiang, F.; Huning, L.S.; Love, C.A.; Mallakpour, I.; Mazdiyasni, O.; Moftakhari, H.; Papalexiou, S.M.; Ragno, E.; Sadegh, M. Climate Extremes and Compound Hazards in a Warming World. Annu. Rev. Earth Planet. Sci. 2020, 48, 519–548. [Google Scholar]
- He, Q.H.; Wang, G.; Luo, L.; Shi, Q.; Xie, J.X.; Meng, X.H. Mapping the managerial areas of Building Information Modeling (BIM) using scientometric analysis. Int. J. Proj. Manag. 2017, 35, 670–685. [Google Scholar] [CrossRef]
- Shi, Y.L.; Liu, X.P. Research on the Literature of Green Building Based on the Web of Science: A Scientometric Analysis in CiteSpace (2002–2018). Sustainability 2019, 11, 3716. [Google Scholar] [CrossRef]
- Yilmaz, Y.; Seyis, S. Mapping the scientific research of the life cycle assessment in the construction industry: A scientometric analysis. Build. Environ. 2021, 204, 108086. [Google Scholar] [CrossRef]
- Azam, A.; Ahmed, A.; Wang, H.; Wang, Y.E.; Zhang, Z.T. Knowledge structure and research progress in wind power generation (WPG) from 2005 to 2020 using CiteSpace based scientometric analysis. J. Clean. Prod. 2021, 295, 126496. [Google Scholar] [CrossRef]
- Zhang, Y.L.; He, H.N.; Khandelwal, M.; Du, K.; Zhou, J. Knowledge mapping of research progress in blast-induced ground vibration from 1990 to 2022 using CiteSpace-based scientometric analysis. Environ. Sci. Pollut. Res. 2023, 30, 103534–103555. [Google Scholar] [CrossRef]
- Singh, V.K.; Singh, P.; Karmakar, M.; Leta, J.; Mayr, P. The journal coverage of Web of Science, Scopus and Dimensions: A comparative analysis. Scientometrics 2021, 126, 5113–5142. [Google Scholar] [CrossRef]
- Chen, C.M. CiteSpace II: Detecting and visualizing emerging trends and transient patterns in scientific literature. J. Am. Soc. Inf. Sci. Technol. 2006, 57, 359–377. [Google Scholar] [CrossRef]
- Liu, Z.G.; Yin, Y.M.; Liu, W.D.; Dunford, M. Visualizing the intellectual structure and evolution of innovation systems research: A bibliometric analysis. Scientometrics 2015, 103, 135–158. [Google Scholar] [CrossRef]
- Luo, Q.; Wang, S.H.; Huang, J.L.; Chen, H.H. Research Progress in Construction Workers’ Risk-Taking Behavior and Hotspot Analysis Based on CiteSpace Analysis. Buildings 2024, 14, 3786. [Google Scholar] [CrossRef]
- Junjia, Y.; Alias, A.H.; Haron, N.A.; Abu Bakar, N. A Bibliometric Review on Safety Risk Assessment of Construction Based on CiteSpace Software and WoS Database. Sustainability 2023, 15, 11803. [Google Scholar] [CrossRef]
- Li, Y.N.; Li, M.; Sang, P.D. A bibliometric review of studies on construction and demolition waste management by using CiteSpace. Energy Build. 2022, 258, 111822. [Google Scholar] [CrossRef]
- Chen, H.R.; Fang, T.T.; Liu, F.; Pang, L.M.; Wen, Y.; Chen, S.; Gu, X.Y. Career Adaptability Research: A Literature Review with Scientific Knowledge Mapping in Web of Science. Int. J. Environ. Res. Public Health 2020, 17, 5986. [Google Scholar] [CrossRef] [PubMed]
- Shao, H.M.; Kim, G.; Li, Q.; Newman, G. Web of Science-Based Green Infrastructure: A Bibliometric Analysis in CiteSpace. Land 2021, 10, 711. [Google Scholar] [CrossRef] [PubMed]
- Rubin, C.B.; Cutter, S.L. Built Environment, Geography, Politics & International Relations, Urban Studies; Rubin, C.B., Ed.; Routledge: New York, NY, USA, 2019; p. 290. [Google Scholar]
- Lu, X.; Han, Z. Emergency management in China: Towards a comprehensive model? J. Risk Res. 2019, 22, 1425–1442. [Google Scholar] [CrossRef]
- Menoni, S. Seismic Vulnerability Assessment: From Individual Buildings to the Urban Fabric and Beyond. Applications to the Sale Case (Brescia Province, Italy). Ing. Sismica 2013, 30, 94–117. [Google Scholar]
- Aalirezaei, A.; Kabir, G.; Khan, M.S.A. Dynamic predictive analysis of the consequences of gas pipeline failures using a Bayesian network. Int. J. Crit. Infrastruct. Prot. 2023, 43, 100638. [Google Scholar] [CrossRef]
- Rahman, H.M.T.; Ingram, S.; Natcher, D. The cascading disaster risk of water, energy and food systems. Environ. Hazard 2024, 23, 423–442. [Google Scholar] [CrossRef]
- Oliver, N.; Calvard, T.; Potocnik, K. Cognition, Technology, and Organizational Limits: Lessons from the Air France 447 Disaster. Organ. Sci. 2017, 28, 729–743. [Google Scholar] [CrossRef]
- Kelman, I.; Alexander, D.; Fearnley, C.; Jenkins, S.; Sammonds, P. Systemic risks perspectives of Eyjafjallajokull volcano’s 2010 eruption. Prog. Disaster Sci. 2023, 18, 100282. [Google Scholar] [CrossRef]
- Merkes, S.T.; Zimmermann, T.; Voss, M. Whose disaster? Disaster response as a conflicted field between cooperation and competition. Int. J. Disaster Risk Reduct. 2024, 106, 104459. [Google Scholar] [CrossRef]
- Terti, G.; Ruin, I.; Kalas, M.; Alonso, A.C.I.; Sabbatini, T.; Lang, I.; Reho, B. Anycare: A Serious Game to Evaluate the Potential of Impact-Based and Crowdsourced Information on Crisis Decision-Making. In Proceedings of the Advances in Hydroinformatics, Simhydro 2019, Nice, France, 12–14 June 2019; Springer: Berlin/Heidelberg, Germany, 2020; pp. 103–120. [Google Scholar]
- Xian, H.; Jeong, C.E. Modeling the damage and recovery of interdependent critical infrastructure systems from natural hazards. Reliab. Eng. Syst. Saf. 2018, 177, 162–175. [Google Scholar] [CrossRef]
- Su, H.N.; Lee, P.C. Mapping knowledge structure by keyword co-occurrence: A first look at journal papers in Technology Foresight. Scientometrics 2010, 85, 65–79. [Google Scholar] [CrossRef]
- Ding, X.; Yang, Z. Knowledge mapping of platform research: A visual analysis using VOSviewer and CiteSpace. Electron. Commer. Res. 2022, 22, 787–809. [Google Scholar] [CrossRef]
- Lu, W.; Liu, Z.F.; Huang, Y.; Bu, Y.; Li, X.; Cheng, Q.K. How do authors select keywords? A preliminary study of author keyword selection behavior. J. Informetr. 2020, 14, 101066. [Google Scholar] [CrossRef]
- Kumar, M.P.; Shankar, P.R.; Subhankar, K. Infrastructure Vulnerability Assessment of Mumbai City to Natural Hazards. Disaster Adv. 2010, 3, 7–17. [Google Scholar]
- Korkali, M.; Veneman, J.G.; Tivnan, B.F.; Bagrow, J.P.; Hines, P.D.H. Reducing Cascading Failure Risk by Increasing Infrastructure Network Interdependence. Sci. Rep. 2017, 7, 44499. [Google Scholar] [CrossRef]
- Wu, B.C.; Tang, A.P.; Wu, J. Modeling cascading failures in interdependent infrastructures under terrorist attacks. Reliab. Eng. Syst. Saf. 2016, 147, 1–8. [Google Scholar] [CrossRef]
- Dhakal, S.; Zhang, L. A Social Welfare-Based Infrastructure Resilience Assessment Framework: Toward Equitable Resilience for Infrastructure Development. Nat. Hazards Rev. 2023, 24, 04022043. [Google Scholar] [CrossRef]
- Goldbeck, N.; Angeloudis, P.; Ochieng, W.Y. Resilience assessment for interdependent urban infrastructure systems using dynamic network flow models. Reliab. Eng. Syst. Saf. 2019, 188, 62–79. [Google Scholar] [CrossRef]
- Pahwa, S.; Scoglio, C.; Scala, A. Abruptness of Cascade Failures in Power Grids. Sci Rep 2014, 4, 3694. [Google Scholar] [CrossRef]
- Shuang, Q.; Zhang, M.Y.; Yuan, Y.B. Performance and Reliability Analysis of Water Distribution Systems under Cascading Failures and the Identification of Crucial Pipes. PLoS ONE 2014, 9, e88445. [Google Scholar] [CrossRef]
- Ouyang, M. Review on modeling and simulation of interdependent critical infrastructure systems. Reliab. Eng. Syst. Saf. 2014, 121, 43–60. [Google Scholar] [CrossRef]
- Liu, X.M.; Peng, H.; Gao, J.X. Vulnerability and controllability of networks of networks. Chaos Solit. Fractals 2015, 80, 125–138. [Google Scholar] [CrossRef]
- Hong, S.; Wang, B.Q.; Ma, X.M.; Wang, J.H.; Zhao, T.D. Failure cascade in interdependent network with traffic loads. J. Phys. A Math. Theor. 2015, 48, 485101. [Google Scholar] [CrossRef]
- Cuadra, L.; Salcedo-Sanz, S.; Del Ser, J.; Jiménez-Fernández, S.; Geem, Z.W. A Critical Review of Robustness in Power Grids Using Complex Networks Concepts. Energies 2015, 8, 9211–9265. [Google Scholar] [CrossRef]
- Gao, J.X.; Li, D.Q.; Havlin, S. From a single network to a network of networks. Natl. Sci. Rev. 2014, 1, 346–356. [Google Scholar] [CrossRef]
- Shekhtman, L.M.; Danziger, M.M.; Vaknin, D.; Havlin, S. Robustness of spatial networks and networks of networks. Comptes Rendus Phys. 2018, 19, 233–243. [Google Scholar] [CrossRef]
- Havlin, S.; Kenett, D.Y.; Bashan, A.; Gao, J.; Stanley, H.E. Vulnerability of network of networks. Eur. Phys. J. Spec. Top. 2014, 223, 2087–2106. [Google Scholar] [CrossRef]
- Osei-Kyei, R.; Tam, V.; Ma, M.X.; Mashiri, F. Critical review of the threats affecting the building of critical infrastructure resilience. Int. J. Disaster Risk Reduct. 2021, 60, 102316. [Google Scholar] [CrossRef]
- De la Ree, J.; Liu, Y.L.; Mili, L.; Phadke, A.G.; DaSilva, L. Catastrophic failures in power systems: Causes, analyses, and countermeasures. Proc. IEEE 2005, 93, 956–964. [Google Scholar] [CrossRef]
- Correa, G.J.; Yusta, J.M. Structural vulnerability in transmission systems: Cases of Colombia and Spain. Energy Conv. Manag. 2014, 77, 408–418. [Google Scholar] [CrossRef]
- Ren, H.; Watts, D. Early warning signals for critical transitions in power systems. Electr. Power Syst. Res. 2015, 124, 173–180. [Google Scholar] [CrossRef]
- Savitzky, S. Scrambled systems: The (im)mobilities of ‘storm Desmond’. Mobilities 2018, 13, 662–684. [Google Scholar] [CrossRef]
- Wang, F.; Magoua, J.J.; Li, N. Modeling cascading failure of interdependent critical infrastructure systems using HLA-based co-simulation. Autom. Constr. 2022, 133, 104008. [Google Scholar] [CrossRef]
- Zio, E.; Sansavini, G. Modeling Interdependent Network Systems for Identifying Cascade-Safe Operating Margins. IEEE Trans. Reliab. 2011, 60, 94–101. [Google Scholar] [CrossRef]
- Zhou, F.; Yuan, Y.B.; Zhang, M.Y. Robustness Analysis of Interdependent Urban Critical Infrastructure Networks Against Cascade Failures. Arab. J. Sci. Eng. 2019, 44, 2837–2851. [Google Scholar] [CrossRef]
- Barquet, K.; Englund, M.; Inga, K.; André, K.; Segnestam, L. Conceptualising multiple hazards and cascading effects on critical infrastructures. Disasters 2024, 48, e12591. [Google Scholar] [CrossRef]
- Codetta-Raiteri, D.; Bobbio, A.; Montani, S.; Portinale, L. A dynamic Bayesian network based framework to evaluate cascading effects in a power grid. Eng. Appl. Artif. Intell. 2012, 25, 683–697. [Google Scholar] [CrossRef]
- Spraktes, F.; McEntire, D.A. Responding to the February 2021 Texas Freeze: A Case Study of the Reaction to the Cascading Effects of a Complex Disaster. J. Homel. Secur. Emerg. Manag. 2024, 21, 99–125. [Google Scholar] [CrossRef]
- Zhang, J.; Wang, Q.; Xia, Y.P.; Furuya, K. Knowledge Map of Spatial Planning and Sustainable Development: A Visual Analysis Using CiteSpace. Land 2022, 11, 331. [Google Scholar] [CrossRef]
- Wu, J.; Wu, X.Y.; Zhang, J.W. Development Trend and Frontier of Stormwater Management (1980–2019): A Bibliometric Overview Based on CiteSpace. Water 2019, 11, 1908. [Google Scholar] [CrossRef]
- Omidvar, B.; Malekshah, M.H.; Omidvar, H. Failure risk assessment of interdependent infrastructures against earthquake, a Petri net approach: Case study-power and water distribution networks. Nat. Hazards 2014, 71, 1971–1993. [Google Scholar] [CrossRef]
- Loggins, R.A.; Wallace, W.A. Rapid Assessment of Hurricane Damage and Disruption to Interdependent Civil Infrastructure Systems. J. Infrastruct. Syst. 2015, 21, 04015005. [Google Scholar] [CrossRef]
- Stergiopoulos, G.; Kotzanikolaou, P.; Theocharidou, M.; Lykou, G.; Gritzalis, D. Time-based critical infrastructure dependency analysis for large-scale and cross-sectoral failures. Int. J. Crit. Infrastruct. Prot. 2016, 12, 46–60. [Google Scholar] [CrossRef]
- Stergiopoulos, G.; Kotzanikolaou, P.; Theocharidou, M.; Gritzalis, D. Risk mitigation strategies for critical infrastructures based on graph centrality analysis. Int. J. Crit. Infrastruct. Prot. 2015, 10, 34–44. [Google Scholar] [CrossRef]
- Rahnamay-Naeini, M.; Hayat, M.M. Cascading Failures in Interdependent Infrastructures: An Interdependent Markov-Chain Approach. IEEE Trans. Smart Grid 2016, 7, 1997–2006. [Google Scholar] [CrossRef]
- Hosseini, S.; Barker, K.; Ramirez-Marquez, J.E. A review of definitions and measures of system resilience. Reliab. Eng. Syst. Saf. 2016, 145, 47–61. [Google Scholar] [CrossRef]
- Yang, Z.Y.; Barroca, B.; Laffréchine, K.; Weppe, A.; Bony-Dandrieux, A.; Daclin, N. A multi-criteria framework for critical infrastructure systems resilience. Int. J. Crit. Infrastruct. Prot. 2023, 42, 100616. [Google Scholar] [CrossRef]
- Galbusera, L.; Giannopoulos, G. On input-output economic models in disaster impact assessment. Int. J. Disaster Risk Reduct. 2018, 30, 186–198. [Google Scholar] [CrossRef]
- Hafeznia, H.; Stojadinovic, B. ResQ-IOS: An iterative optimization-based simulation framework for quantifying the resilience of interdependent critical infrastructure systems to natural hazards. Appl. Energy 2023, 349, 121558. [Google Scholar] [CrossRef]
- Zaidi, R.Z. Beyond the Sendai indicators: Application of a cascading risk lens for the improvement of loss data indicators for slow-onset hazards and small-scale disasters. Int. J. Disaster Risk Reduct. 2018, 30, 306–314. [Google Scholar] [CrossRef]
- Fekete, A. Critical infrastructure and flood resilience: Cascading effects beyond water. WIREs Water 2019, 6, e1370. [Google Scholar] [CrossRef]
- Kruse, P.M.; Schmitt, H.C.; Greiving, S. Systemic criticality-a new assessment concept improving the evidence basis for CI protection. Clim. Change 2021, 165, 2. [Google Scholar] [CrossRef] [PubMed]
- Yabe, T.; Rao, P.S.C.; Ukkusuri, S.V. Resilience of Interdependent Urban Socio-Physical Systems using Large-Scale Mobility Data: Modeling Recovery Dynamics. Sust. Cities Soc. 2021, 75, 103237. [Google Scholar] [CrossRef]
- Wu, Y.Q.; Yang, S.N.; Wu, J.Y.; Hu, F.Y. An Interacting Negative Feedback Mechanism in a Coupled Extreme Weather-Humans-Infrastructure System: A Case Study of the 2021 Winter Storm in Texas. Front. Phys. 2022, 10, 912569. [Google Scholar] [CrossRef]
- Hassan, R.; Yosri, A.; Ezzeldin, M.; El-Dakhakhni, W. Robustness Quantification of Transit Infrastructure under Systemic Risks: A Hybrid Network-Analytics Approach for Resilience Planning. J. Transp. Eng. Part A Syst. 2022, 148, 04022089. [Google Scholar] [CrossRef]
- Dong, S.J.; Yu, T.B.; Farahmand, H.; Mostafavi, A. Bayesian modeling of flood control networks for failure cascade characterization and vulnerability assessment. Comput.-Aided Civ. Infrastruct. Eng. 2020, 35, 668–684. [Google Scholar] [CrossRef]
- Lee, S.; Choi, M.; Lee, H.S.; Park, M. Bayesian network-based seismic damage estimation for power and potable water supply systems. Reliab. Eng. Syst. Saf. 2020, 197, 106796. [Google Scholar] [CrossRef]
- Kadri, F.; Birregah, B.; Châtelet, E. The Impact of Natural Disasters on Critical Infrastructures: A Domino Effect-based Study. J. Homel. Secur. Emerg. Manag. 2014, 11, 217–241. [Google Scholar] [CrossRef]
- Qin, X.L.; Wang, S.F.; Meng, M. Flood cascading on critical infrastructure with climate change: A spatial analysis of the extreme weather event in Xinxiang, China. Adv. Clim. Change Res. 2023, 14, 458–468. [Google Scholar] [CrossRef]
- Earl, N.; Simmonds, I. Sub synoptic scale features of the South Australia Storm of September 2016-Part II: Analysis of mechanisms driving the gusts. Weather 2019, 74, 301–307. [Google Scholar] [CrossRef]
- Sun, C.C.; Hahn, A.; Liu, C.C. Cyber security of a power grid: State-of-the-art. Int. J. Electr. Power Energy Syst. 2018, 99, 45–56. [Google Scholar] [CrossRef]
- Presekal, A.; Stefanov, A.; Rajkumar, V.S.; Palensky, P. Attack Graph Model for Cyber-Physical Power Systems Using Hybrid Deep Learning. IEEE Trans. Smart Grid 2023, 14, 4007–4020. [Google Scholar] [CrossRef]
- Kamissoko, D.; Nastov, B.; Benaben, F.; Chapurlat, V.; Bony-Dandrieux, A.; Tixier, J.; Amendeep, A.; Daclin, N. Continuous and multidimensional assessment of resilience based on functionality analysis for interconnected systems. Struct. Infrastruct. Eng. 2019, 15, 427–442. [Google Scholar] [CrossRef]
- Yao, C.; Fan, B. Spatiotemporal Vulnerability Analysis of Large-Scale Infrastructure Systems under Cascading Failures: Case of Water Distribution Networks. J. Infrastruct. Syst. 2023, 29, 04023008. [Google Scholar] [CrossRef]
- Alcántara-Ayala, I. Landslides in a changing world. Landslides 2025. [Google Scholar] [CrossRef]
- Lawrence, J.; Blackett, P.; Cradock-Henry, N.A. Cascading climate change impacts and implications. Clim. Risk Manag. 2020, 29, 100234. [Google Scholar] [CrossRef]
- Rahimi-Golkhandan, A.; Aslani, B.; Mohebbi, S. Predictive resilience of interdependent water and transportation infrastructures: A sociotechnical approach. Socio-Econ. Plan. Sci. 2022, 80, 101166. [Google Scholar] [CrossRef]
- Cheng, Q.M. A New Mathematical Framework and Spatial Decision Support System for Modeling Cascade Interdependency of Critical Infrastructure during Geo-Disasters. J. Earth Sci. 2017, 28, 131–146. [Google Scholar] [CrossRef]
- Aros-Vera, F.; Thekdi, S. Modeling and managing resilience and risk for interdependent networks. Socio-Econ. Plan. Sci. 2025, 97, 102105. [Google Scholar] [CrossRef]
- Gim, C.; Miller, C.A. Institutional interdependence and infrastructure resilience. Curr. Opin. Environ. Sustain. 2022, 57, 101203. [Google Scholar] [CrossRef]
- Gürsan, C.; de Gooyert, V.; de Bruijne, M.; Rouwette, E. Socio-technical infrastructure interdependencies and their implications for urban sustainability; recent insights from the Netherlands. Cities 2023, 140, 104397. [Google Scholar] [CrossRef]
- Sun, J.Y.; Stephens, K.K.; Tasuji, T.; Faust, K.; Castellanos, S. Community resilience in a cascading disaster: Enacting a hybrid hyperlocal community of practices (HCoPs) through online/offline communication. J. Appl. Commun. Res. 2024, 52, 318–337. [Google Scholar] [CrossRef]
- Baloye, D.O.; Palamuleni, L.G. Urban critical infrastructure interdependencies in emergency management Findings from Abeokuta, Nigeria. Disaster Prev. Manag. 2017, 26, 162–182. [Google Scholar] [CrossRef]
- Gong, S.T.; Ye, Y.X.; Gao, X.; Chen, L.Y.; Wang, T. Empirical patterns of interdependencies among critical infrastructures in cascading disasters: Evidence from a comprehensive multi-case analysis. Int. J. Disaster Risk Reduct. 2023, 95, 103862. [Google Scholar] [CrossRef]
- Qie, Z.J.; Rong, L.L. A scenario modelling method for regional cascading disaster risk to support emergency decision making. Int. J. Disaster Risk Reduct. 2022, 77, 103102. [Google Scholar] [CrossRef]
- Zhang, W.; Liu, G.Y.; Chiaka, J.C.; Yang, Z.F. Flood risk cascade analysis and vulnerability assessment of watershed based on Bayesian network. J. Hydrol. 2023, 626, 130144. [Google Scholar] [CrossRef]
- Wang, Q.H.; Cai, M.; Wei, G. A scenario analysis under epistemic uncertainty in Natech accidents: Imprecise probability reasoning in Bayesian Network. Environ. Res. Commun. 2022, 4, 015008. [Google Scholar] [CrossRef]
- Dui, H.; Liu, K.X.; Wu, S.M. Cascading failures and resilience optimization of hospital infrastructure systems against the COVID-19. Comput. Ind. Eng. 2023, 179, 109158. [Google Scholar] [CrossRef]
- Berariu, R.; Fikar, C.; Gronalt, M.; Hirsch, P. Understanding the impact of cascade effects of natural disasters on disaster relief operations. Int. J. Disaster Risk Reduct. 2015, 12, 350–356. [Google Scholar] [CrossRef]
- Balakrishnan, S.; Cassottana, B. InfraRisk: An open-source simulation platform for resilience analysis in interconnected power-water-transport networks. Sust. Cities Soc. 2022, 83, 103963. [Google Scholar] [CrossRef]
- Hu, D.; Hu, Y.J.; Hu, R.; Tan, Z.; Ni, P.P.; Chen, Y.; Xiang, X.J.; Li, Y.S.; Liu, J. Machine Learning-Finite Element Mesh Optimization-Based Modeling and Prediction of Excavation-Induced Shield Tunnel Ground Settlement. Int. J. Comput. Methods 2024. [Google Scholar] [CrossRef]
- Liu, W.Q.; Shan, M.; Zhang, S.; Zhao, X.B.; Zhai, Z. Resilience in Infrastructure Systems: A Comprehensive Review. Buildings 2022, 12, 759. [Google Scholar] [CrossRef]
- Zhang, C.; Kong, J.J.; Simonovic, S.P. Restoration resource allocation model for enhancing resilience of interdependent infrastructure systems. Saf. Sci. 2018, 102, 169–177. [Google Scholar] [CrossRef]
- Bristow, E.C.; Brumbelow, K. Simulation to Aid Disaster Planning and Mitigation: Tools and Techniques for Water Distribution Managers and Emergency Planners. J. Water Resour. Plan. Manag. 2013, 139, 376–386. [Google Scholar] [CrossRef]
- Li, T.H.; Du, Y.C.; Yuan, Y.B. Use of Variable Fuzzy Clustering to Quantify the Vulnerability of a Power Grid to Earthquake Damage. Sustainability 2019, 11, 5633. [Google Scholar] [CrossRef]
- Muehlhofer, E.; Koks, E.E.; Kropf, C.M.; Sansavini, G.; Bresch, D.N. A generalized natural hazard risk modelling framework for infrastructure failure cascades. Reliab. Eng. Syst. Saf. 2023, 234, 109194. [Google Scholar] [CrossRef]
- Imani, M.; Hajializadeh, D. A resilience assessment framework for critical infrastructure networks’ interdependencies. Water Sci. Technol. 2020, 81, 1420–1431. [Google Scholar] [CrossRef]
- Salama, M.; El-Dakhakhni, W.; Tait, M.J.; Tang, C. Dynamic Network Flow Model for Power Grid Systemic Risk Assessment and Resilience Enhancement. J. Infrastruct. Syst. 2022, 28, 04022004. [Google Scholar] [CrossRef]
- Cuartas, J.B.; Frazier, T.; Wood, E. The application of cascading consequences for emergency management operations. Nat. Hazards 2021, 108, 2919–2938. [Google Scholar] [CrossRef]
- Cimellaro, G.P.; Solari, D.; Bruneau, M. Physical infrastructure interdependency and regional resilience index after the 2011 Tohoku Earthquake in Japan. Earthq. Eng. Struct. Dyn. 2014, 43, 1763–1784. [Google Scholar] [CrossRef]
- Xie, M.; Xu, F.B.; Wang, Z.D.; Yin, L.E.; Wu, X.D.; Xu, M.Q.; Li, X. Investigating Fire Collapse Early Warning Systems for Portal Frames. Buildings 2025, 15, 296. [Google Scholar] [CrossRef]
- Wang, B.; Geng, L.N.; Dang, P.; Zhang, L.H. Developing a Framework for Dynamic Organizational Resilience Analysis in Prefabricated Construction Projects: A Project Life Cycle Perspective. J. Constr. Eng. Manag. 2022, 148, 04022110. [Google Scholar] [CrossRef]
- Geng, L.N.; Herath, N.; Zhang, L.H.; Hui, F.K.P.; Duffield, C. Reliability-Based Decision Support Framework for Major Changes to Social Infrastructure PPP Contracts. Appl. Sci. 2020, 10, 7659. [Google Scholar] [CrossRef]
- Geng, L.N.; Herath, N.; Hui, E.L.P.; Liu, X.M.; Duffield, C.; Zhang, L.H. Evaluating uncertainties to deliver enhanced service performance in education PPPs: A hierarchical reliability framework. Eng. Constr. Archit. Manag. 2023, 30, 4464–4485. [Google Scholar] [CrossRef]
- Meerow, S.; Pajouhesh, P.; Miller, T. Social equity in urban resilience planning. Local Environ. 2019, 24, 793–808. [Google Scholar] [CrossRef]
- Sun, L.; Chen, Z.; Li, Y.; Kawasaki, T. Evaluating impacting factors of economic resilience across major Japan port cities. Urban Clim. 2024, 55, 101903. [Google Scholar] [CrossRef]
- Locatelli, G.; Mariani, G.; Sainati, T.; Greco, M. Corruption in public projects and megaprojects: There is an elephant in the room! Int. J. Proj. Manag. 2017, 35, 252–268. [Google Scholar] [CrossRef]
- Molenveld, A.; van Buuren, A. Flood Risk and Resilience in the Netherlands: In Search of an Adaptive Governance Approach. Water 2019, 11, 2563. [Google Scholar] [CrossRef]











| Authors | Title | Year | Typology |
|---|---|---|---|
| Huggins et al. [24] | Infrastructural Aspects of Rain-Related Cascading Disasters: A Systematic Literature Review | 2020 | Disaster-causing factors are limited to rainfall disasters. |
| Wang et al. [26] | Literature review on modeling and simulation of energy infrastructures from a resilience perspective | 2019 | Research is limited to post-disaster emergency response. |
| Valdez et al. [12] | Cascading failures in complex networks | 2020 | Research subjects are beginning to focus on complex networks. |
| AghaKouchak et al. [30] | Climate extremes and compound hazards in a warming world | 2020 | Cascading disasters resulting mainly from extreme events are analyzed. |
| Guo et al. [25] | A critical review of cascading failure analysis and modeling of the power system | 2017 | The object of study is cascading faults in power systems. |
| Toscano et al. [29] | A domain ontology on cascading effects in critical infrastructures based on a systematic literature review | 2022 | An overview of theoretical concepts related to cascade effects and the ontology of cascade effects. |
| Volume of Publications | Year | Author | Citation Frequency | Year | Author |
|---|---|---|---|---|---|
| 3 | 2018 | Beyza Jesus | 69 | 2015 | Min Ouyang |
| 2 | 2014 | Erdener Burcin Cakir | 64 | 2014 | Rinaldi Sa |
| 2 | 2014 | Daqing Li | 54 | 2014 | Sergey V. Buldyrev |
| 2 | 2014 | Qing Shuang | 35 | 2014 | Reka Albert |
| 2 | 2014 | Yongbo Yuan | 35 | 2014 | Motter Adilson E. |
| 2 | 2014 | Mingyuan Zhang | 27 | 2014 | Duenas-Osorio Leonardo |
| 2 | 2015 | Michael M. Danziger | 26 | 2014 | Dobson Ian |
| 2 | 2015 | Yiping Fang | 24 | 2014 | Crucitti Pierfilippo |
| 2 | 2015 | Auroop R. Ganguly | 23 | 2016 | Yacov Y. Haimes |
| 2 | 2015 | Gritzalis Dimitris | 22 | 2016 | Johansson Jan |
| 2 | 2015 | Kotzanikolaou Panayiotis | 20 | 2014 | Newman Mark |
| 2 | 2015 | Sansavini Giovanni | 19 | 2014 | Benjamin A. Carreras |
| 2 | 2015 | Theocharidou Marianthi | 18 | 2015 | Se Chang |
| Frequency | Centrality | Year | Country | Frequency | Centrality | Year | Institution |
|---|---|---|---|---|---|---|---|
| 64 | 0.53 | 2014 | USA | 6 | 0.07 | 2014 | Universite Paris Saclay |
| 57 | 0.11 | 2014 | China | 6 | 0.01 | 2018 | ETH Zurich |
| 17 | 0.2 | 2014 | England | 6 | 0.08 | 2014 | Beihang University |
| 15 | 0.11 | 2014 | Italy | 5 | 0 | 2018 | Swiss Federal Institutes of Technology Domain |
| 10 | 0.13 | 2018 | Canada | 4 | 0.02 | 2016 | Harbin Institute of Technology |
| 10 | 0.03 | 2014 | France | 4 | 0.01 | 2019 | McMaster University |
| 10 | 0.02 | 2018 | Germany | 4 | 0.03 | 2015 | Rice University |
| 10 | 0.07 | 2017 | Spain | 4 | 0.03 | 2016 | Columbia University |
| 8 | 0.18 | 2018 | Switzerland | 3 | 0.05 | 2021 | Centre National de la Recherche Scientifique (CNRS) |
| 7 | 0.11 | 2014 | Netherlands | 3 | 0.01 | 2018 | City University of Hong Kong |
| Ranking | Count | Centrality | Keywords |
|---|---|---|---|
| 1 | 64 | 0.39 | cascading failures |
| 2 | 38 | 0.15 | vulnerability |
| 3 | 34 | 0.25 | critical infrastructure |
| 4 | 31 | 0.19 | model |
| 5 | 25 | 0.2 | resilience |
| 6 | 22 | 0.09 | systems |
| 7 | 21 | 0.19 | framework |
| 8 | 16 | 0.06 | simulation |
| 9 | 14 | 0.12 | complex networks |
| 10 | 12 | 0.15 | dynamics |
| Top 15 Keywords with the Strongest Citation Bursts | |||||
|---|---|---|---|---|---|
| Keywords | Year | Strength | Begin | End | 2014–2023 |
| failure | 2014 | 1.99 | 2014 | 2017 | ▃▃▃▃▂▂▂▂▂▂ |
| inoperability | 2014 | 1.7 | 2014 | 2018 | ▃▃▃▃▃▂▂▂▂▂ |
| critical infrastructures | 2014 | 1.59 | 2014 | 2016 | ▃▃▃▂▂▂▂▂▂▂ |
| numerical simulation | 2014 | 1.12 | 2014 | 2016 | ▃▃▃▂▂▂▂▂▂▂ |
| network | 2014 | 1.12 | 2014 | 2016 | ▃▃▃▂▂▂▂▂▂▂ |
| dependency risk graphs | 2015 | 1.2 | 2015 | 2016 | ▂▃▃▂▂▂▂▂▂▂ |
| reliability | 2016 | 1.28 | 2016 | 2018 | ▂▂▃▃▃▂▂▂▂▂ |
| simulation | 2017 | 2.72 | 2017 | 2019 | ▂▂▂▃▃▃▂▂▂▂ |
| systems | 2018 | 1.09 | 2018 | 2020 | ▂▂▂▂▃▃▃▂▂▂ |
| framework | 2014 | 2.77 | 2019 | 2020 | ▂▂▂▂▂▃▃▂▂▂ |
| damage | 2019 | 1.38 | 2019 | 2020 | ▂▂▂▂▂▃▃▂▂▂ |
| Bayesian networks | 2020 | 1.02 | 2020 | 2021 | ▂▂▂▂▂▂▃▃▂▂ |
| climate change | 2018 | 0.98 | 2020 | 2021 | ▂▂▂▂▂▂▃▃▂▂ |
| complex network theory | 2021 | 1.35 | 2021 | 2023 | ▂▂▂▂▂▂▂▃▃▃ |
| cascade failure | 2021 | 1.15 | 2021 | 2023 | ▂▂▂▂▂▂▂▃▃▃ |
Disclaimer/Publisher’s Note: The statements, opinions and data contained in all publications are solely those of the individual author(s) and contributor(s) and not of MDPI and/or the editor(s). MDPI and/or the editor(s) disclaim responsibility for any injury to people or property resulting from any ideas, methods, instructions or products referred to in the content. |
© 2025 by the authors. Licensee MDPI, Basel, Switzerland. This article is an open access article distributed under the terms and conditions of the Creative Commons Attribution (CC BY) license (https://creativecommons.org/licenses/by/4.0/).
Share and Cite
Yan, P.; Zhang, F.; Zhang, F.; Geng, L. A Systematic Review and Conceptual Framework of Urban Infrastructure Cascading Disasters Using Scientometric Methods. Buildings 2025, 15, 1011. https://doi.org/10.3390/buildings15071011
Yan P, Zhang F, Zhang F, Geng L. A Systematic Review and Conceptual Framework of Urban Infrastructure Cascading Disasters Using Scientometric Methods. Buildings. 2025; 15(7):1011. https://doi.org/10.3390/buildings15071011
Chicago/Turabian StyleYan, Peng, Fengmin Zhang, Fan Zhang, and Linna Geng. 2025. "A Systematic Review and Conceptual Framework of Urban Infrastructure Cascading Disasters Using Scientometric Methods" Buildings 15, no. 7: 1011. https://doi.org/10.3390/buildings15071011
APA StyleYan, P., Zhang, F., Zhang, F., & Geng, L. (2025). A Systematic Review and Conceptual Framework of Urban Infrastructure Cascading Disasters Using Scientometric Methods. Buildings, 15(7), 1011. https://doi.org/10.3390/buildings15071011

