Cultural Mapping and Evaluation of Old Urban Open Spaces: A Case Study of Nanjing’s Old City, China
Abstract
1. Introduction
2. Literature Review
2.1. Theoretical Foundation: Conceptualizing the Evaluation Framework
2.2. Cultural Mapping: Conceptual Origins and Evolving Applications
3. Materials
3.1. Study Area
3.2. Data Acquisition
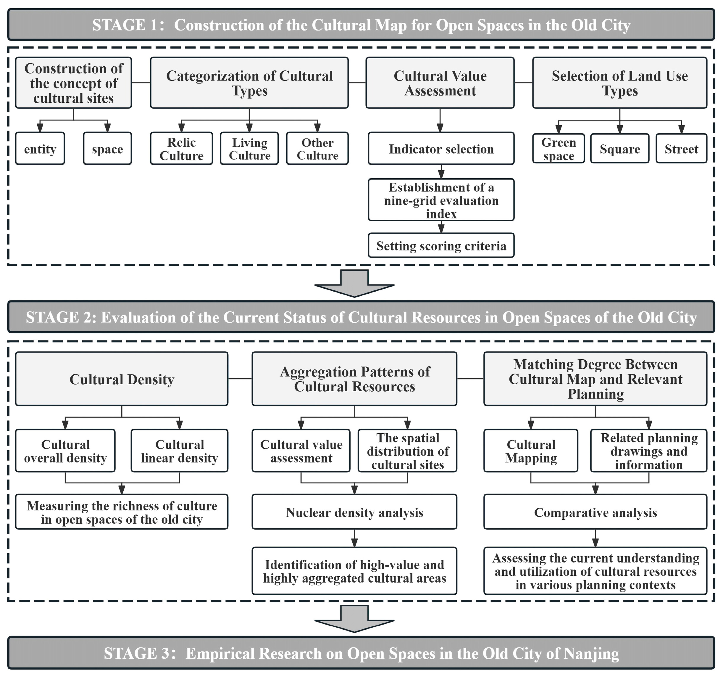
4. Methodology
4.1. Methodology for Constructing the Cultural Map of Old Urban Open Spaces
4.1.1. Cultural Sites
4.1.2. Cultural Categories
4.1.3. Cultural Value Score
4.1.4. Land-Use Types
4.2. Evaluation of the Current State of Cultural Resources
4.2.1. Cultural Density
4.2.2. Cultural Resource Aggregation Patterns
4.2.3. Matching Degree Between Cultural Maps and Plans
5. Data Analyses and Results
5.1. Constructing the Cultural Mapping of Nanjing’s Old City
5.2. Density Evaluation and Analysis of the Cultural Spatial Structure
5.2.1. Overall Density
5.2.2. Linear Density
- Route 1: Taiping Gate Road–Longpan Road–Beijing East Road–Beijing West Road, 6.1 km. Connects six cultural sites; linear density of 1.0/km.
- Route 2: The line of Zhongshan Gate Street–Zhongshan East Road–Hanzhong Road, 6.5 km. Connects seven cultural sites; linear density of 1.1/km.
- Route 3: Central Road–Zhongshan Road–South Zhongshan Road–Zhonghua Road, 8.0 km. Connects 11 cultural sites; cultural linear density of 1.4/km.
- Route 4: Daqiao South Road–Huju North Road–Huju Road, 6.4 km. Connects 10 cultural sites; linear density of 1.6/km.
5.3. Analyzing Cultural Resource Aggregation Patterns
5.4. Analyzing the Matching Degree Between the Cultural Map and Plans
5.5. Evaluation Results
6. Discussion
6.1. Discussion of Results and Methods
6.2. Applications of Cultural Mapping
6.3. Limitations and Future Research Directions
7. Conclusions
Supplementary Materials
Author Contributions
Funding
Data Availability Statement
Conflicts of Interest
References
- Huang, L.; Zhao, W.; Xu, J. Urban Cultural Map and Urban Cultural Planning. Planners 2008, 24, 67–71. [Google Scholar]
- Low, S.M. Urban Public Spaces as Representations of Culture. Environ. Behav. 1997, 29, 3–33. [Google Scholar] [CrossRef]
- Kourtit, K.; Nijkamp, P. Urban Cultural Vanguards Why Culture Matters for Urban Success. J. Urban Manag. 2022, 11, 198–213. [Google Scholar] [CrossRef]
- Bandarin, F. Urban Conservation and Sustainable Development. Hist. Environ. Policy Pract. 2020, 11, 444–453. [Google Scholar] [CrossRef]
- Navas-Carrillo, D.; Navarro-de-Pablos, J. World Heritage and Sustainable Development: New Directions in World Heritage Management. Int. J. Herit. Stud. 2019, 25, 1231–1233. [Google Scholar] [CrossRef]
- Veldpaus, L. Reconnecting the City: The Historic Urban Landscape Approach and the Future of Urban Heritage. Cult. Trends 2015, 24, 340–342. [Google Scholar] [CrossRef]
- Zhang, S.; Lin, J.; Feng, Z.; Wu, Y.; Zhao, Q.; Liu, S.; Ren, Y.; Li, H. Construction of Cultural Heritage Evaluation System and Personalized Cultural Tourism Path Decision Model: An International Historical and Cultural City. J. Urban Manag. 2023, 12, 96–111. [Google Scholar] [CrossRef]
- Li, Y.; Sahari, F. The Application of Regional Culture in Urban Public Space Design. Cogent Arts Humanit. 2022, 9, 2116773. [Google Scholar] [CrossRef]
- Zhou, G. A Brief Analysis of Cultural Maps. Bull. Surv. Mapp. 2016, 3, 134–137, 145. [Google Scholar] [CrossRef]
- Brown, S.; Goetcheus, C. Routledge Handbook of Cultural Landscape Practice; Routledge: London, UK, 2023. [Google Scholar]
- Ma, J.J. Traditional Fashion Practice and Cultural Sustainability: A Case Study of Nubi in Korea. Fash. Pract. 2023, 15, 64–90. [Google Scholar] [CrossRef]
- Artese, M.T.; Gagliardi, I. Integrating, Indexing and Querying the Tangible and Intangible Cultural Heritage Available Online: The QueryLab Portal. Information 2022, 13, 260. [Google Scholar] [CrossRef]
- Australia ICOMOS (The International Council on Monuments and Sites). The Burra Charter: The Australia ICOMOS Charter for Places of Cultural Significance; Australia ICOMOS Incorporated: Burwood, Australia, 2013. [Google Scholar]
- Ireland, T.; Brown, S.; Bagnall, K.; Lydon, J.; Sherratt, T.; Veale, S. Engaging the Everyday: The Concept and Practice of ‘Everyday Heritage’. Int. J. Herit. Stud. 2025, 31, 192–215. [Google Scholar] [CrossRef]
- Lefebvre, H. The Production of Space; Blackwell Publishing: Oxford, UK, 1991. [Google Scholar]
- Miles, A.; Gibson, L. Everyday Participation and Cultural Value in Place. Cult. Trends 2017, 26, 1–3. [Google Scholar] [CrossRef]
- The United Nations Educational, Scientific and Cultural Organization (UNESCO). Culture | 2030 Indicators; The United Nations Educational, Scientific and Cultural Organization (UNESCO): Paris, France, 2019; ISBN 9789231003554. [Google Scholar]
- Qiao, W.; Pang, S.; Guo, M. Cultural Heritage Evaluation Based on Analytic Hierarchy Process and Fuzzy Control: Case Study of the South Manchuria Railway in China. Buildings 2025, 15, 102. [Google Scholar] [CrossRef]
- Zhang, Y.; Han, Y. Vitality Evaluation of Historical and Cultural Districts Based on the Values Dimension: Districts in Beijing City, China. Herit. Sci. 2022, 10, 137. [Google Scholar] [CrossRef]
- Dong, W.; Han, W.; Xu, Y.; Wang, J. Evaluation of the Contemporary Cultural Landscape Based on Multi-Dimensional Value Coupling: Case Study on the Grand Canal, Hangzhou Section. PLoS ONE 2025, 20, e0330248. [Google Scholar] [CrossRef]
- Lian, W.; Dimitrijević, B. Analytic Hierarchy Process-Based Industrial Heritage Value Evaluation Method and Reuse Research in Shaanxi Province—A Case Study of Shaanxi Steel Factory. Sustainability 2025, 17, 4125. [Google Scholar] [CrossRef]
- Wang, H.; Ye, M.; Wang, S. Context and Research Origins of Cartography. Archit. Cult. 2015, 8, 194–195. [Google Scholar]
- Teather, E.K. Mappings: Denis Cosgrove (Ed.), Reaktion Books (Critical Views Series), London, 1999, 311pp, ISBN 1-86189-021, Price 16.95, US$27.00(Pbk). J. Rural. Stud. 2000, 16, 510–511. [Google Scholar] [CrossRef]
- Mirowski, P. A Brief History of Neoliberalism, David Harvey. Oxford University Press, 2005, Vii + 247 Pages. Econ. Philos. 2008, 24, 111–117. [Google Scholar] [CrossRef]
- Crawhall, N. The Role of Participatory Cultural Mapping in Promoting Intercultural Dialogue: We Are Not Hyenas; a Reflection Paper; The United Nations Educational, Scientific and Cultural Organization (UNESCO): Paris, France, 2010. [Google Scholar]
- Birge-Liberman, P. Cultural Mapping as Cultural Inquiry. Soc. Cult. Geogr. 2016, 17, 603–604. [Google Scholar] [CrossRef]
- Barnes, A. “Ooh It Were Mucky”: Mapping Memories of New Basford, Nottingham. Cult. Geogr. 2023, 30, 187–203. [Google Scholar] [CrossRef]
- Duxbury, N.; Garrett-Petts, W.F. Re-Situating Participatory Cultural Mapping as Community-Centred Work. In The Routledge Handbook of Cartographic Humanities; Routledge: London, UK, 2024; pp. 329–338. ISBN 978-1-003-32757-8. [Google Scholar]
- Huang, Y.; He, X.; Lian, Z.; Yang, Z.; Jiang, Q. Mapping the Landscape of Marine Cultural Heritage Research from 2000 to 2023: A Bibliometric Analysis. Mar. Policy 2024, 163, 106086. [Google Scholar] [CrossRef]
- Ferguson, R.; Joyce, K.E.; Reepmeyer, C.; Groom, R.; Pollard, K. A Scoping Review of Indigenous Cultural Mapping of Coastal, Island, and Marine Environments. Environ. Sci. Policy 2025, 164, 103991. [Google Scholar] [CrossRef]
- Mouttaki, I.; Khomalli, Y.; Maanan, M.; Bagdanavičiūtė, I.; Rhinane, H.; Kuriqi, A.; Pham, Q.B.; Maanan, M. A New Approach to Mapping Cultural Ecosystem Services. Environments 2021, 8, 56. [Google Scholar] [CrossRef]
- Fusté-Forné, F. Mapping Heritage Digitally for Tourism: An Example of Vall de Boí, Catalonia, Spain. J. Herit. Tour. 2020, 15, 580–590. [Google Scholar] [CrossRef]
- Su, S.; Wu, L.; Du, Q.; Kang, M.; Weng, M. Theoretical Framework and Practical Cases in the Design of Urban Cultural Atlases. Surv. Sci. 2021, 46, 145–152. [Google Scholar] [CrossRef]
- Mukwidigwi, T.; Naidu, M.; Govender, S.; Membele, G. The Spatial Nexus of Monuments, Memorability and Identity Formation in Chatsworth and Durban Central, South Africa. GeoJournal 2023, 88, 5643–5660. [Google Scholar] [CrossRef]
- Cauchi-Santoro, R. Mapping Community Identity: Safeguarding the Memories of a City’s Downtown Core. City Cult. Soc. 2016, 7, 43–54. [Google Scholar] [CrossRef]
- Kong, X.; Chen, P.; Wen, Y. A Preliminary Exploration of the Role of Cultural Maps in Constructing Collective Memory of Urban Neighborhoods: Based on the “Memory Jiangning” Initiative. J. East China Norm. Univ. (Humanit. Soc. Sci.) 2019, 51, 205–213+243–244. [Google Scholar] [CrossRef]
- Savić, J. Sense(s) of the City: Cultural Mapping in Porto, Portugal. City Cult. Soc. 2017, 11, 12–19. [Google Scholar] [CrossRef]
- Sletto, B.; de la Torre, G.B.; Luguana, A.M.L.; Pereira, D. Walking, Knowing, and the Limits of the Map: Performing Participatory Cartographies in Indigenous Landscapes. Cult. Geogr. 2021, 28, 611–627. [Google Scholar] [CrossRef]
- Lettau, M. Participatory Methodological Approaches for Regenerative Cultural Policy. The Case Study of Cultural Mapping in the Public Library of Ravensburg. Int. J. Cult. Policy 2025, 31, 482–496. [Google Scholar] [CrossRef]
- Florentin, K.M.; Onuki, M.; Esteban, M. Cultural Mapping in Smart Sustainable Cities: The Kashiwanoha Monogatari Project. Cult. Trends 2025, 34, 38–61. [Google Scholar] [CrossRef]
- De Abreu Santos, V.Á.; van der Borg, J. Cultural Mapping Tools and Co-Design Process: A Content Analysis to Layering Perspectives on the Creative Production of Space. Sustainability 2023, 15, 5335. [Google Scholar] [CrossRef]
- Currie, M.; Correa, M.M. Tangibles, Intangibles and Other Tensions in the Culture and Communities Mapping Project. Cult. Trends 2022, 31, 88–106. [Google Scholar] [CrossRef]
- Lee, D.; Gilmore, A. Mapping Cultural Assets and Evaluating Significance: Theory, Methodology and Practice. Cult. Trends 2012, 21, 3–28. [Google Scholar] [CrossRef]
- Duxbury, N.; de Castro, T.V.; Silva, S. Culture–Tourism Entanglements: Moving from Grassroots Practices to Regenerative Cultural Policies in Smaller Communities. Int. J. Cult. Policy 2025, 31, 497–516. [Google Scholar] [CrossRef]
- Freitas, R. Cultural Mapping as a Development Tool. City Cult. Soc. 2016, 7, 9–16. [Google Scholar] [CrossRef]
- Huang, Y.; Yang, S. Mapping Suzhou’s Cultural Heritage Sites: Exploring Gusu Prosperous Map through Data Visualization. ACM J. Comput. Cult. Herit. 2025, 18, 1–26. [Google Scholar] [CrossRef]
- Zhang, Z. Bridging Historical Maps to Urban Cultural Maps: A Comparative Analysis of Beijing Cultural Maps. Resour. Dev. Mark. 2014, 30, 59–62. [Google Scholar]
- Fu, Q.; Lu, L. The 1929 “Capital Plan” and Nanjing. Arch. Constr. 2009, 10, 48–50. [Google Scholar]
- Song, Y. Interpreting the Historical and Cultural Ideology of the 1929 Nanjing “Capital Plan”: The Contest of Political, Academic, and Social Forces. Urban Dev. Stud. 2022, 29, 33–38, 48. [Google Scholar]
- Li, B.; Xiong, H. Historical Study on the Urban Transformation and Urban Planning of Modern Nanjing. City Plan. 2003, 27, 46–52, 71. [Google Scholar]
- CJJ/T 85-2017; Standard for Classification of Urban Green Space. China Architecture & Building Press: Beijing, China, 2017.
- CJJ/T 85-2002; Standard for Classification of Urban Green Space. China Architecture & Building Press: Beijing, China, 2002.
- Wang, X.; Zhang, T.; Duan, L.; Liritzis, I.; Li, J. Spatial Distribution Characteristics and Influencing Factors of Intangible Cultural Heritage in the Yellow River Basin. J. Cult. Herit. 2024, 66, 254–264. [Google Scholar] [CrossRef]
- Zhang, W.; Ma, L.; Xu, J.; Peng, Y. Spatial–Temporal Distribution Characteristics and Influencing Factors of Immovable Cultural Heritage in Hubei, China. Sci. Rep. 2025, 15, 24570. [Google Scholar] [CrossRef] [PubMed]
- Silverman, B.W. Density Estimation for Statistics and Data Analysis; Chapman and Hall: London, UK, 1986. [Google Scholar]
- Duxbury, N. Positioning Cultural Mapping in Local Planning and Development Contexts: An Introduction. Cult. Local Gov. 2015, 5, 1–7. [Google Scholar] [CrossRef]
- Nanjing Planning and Natural Resources Bureau. Conservation Plan for the Historic City of Nanjing (Public Consultation). Available online: https://ghj.nanjing.gov.cn/pqgs/ghbzpqgs/202309/t20230927_4021377.html (accessed on 10 September 2025).
- General Office of Nanjing Municipal People’s Government. Notice on Issuing the Nanjing Municipal Plan for Culture and Tourism Development during the 14th Five-Year Plan Period; Ningzhengbanfa [2021] No. 73. Available online: https://www.smejs.cn/policy_show.aspx?id=8705e19cdd4a40aabd577fa5cb05c0ac (accessed on 10 September 2025).
- Nanjing Planning and Natural Resources Bureau. Regulatory Detailed Plan for the Old City of Xuanwu, Nanjing: Revisions to the Regulatory Diagram for Planning Management Unit NJZCa020-13 (Public Consultation). Available online: https://ghj.nanjing.gov.cn/pqgs/ghbzpqgs/202502/t20250207_5070101.html (accessed on 10 September 2025).
- Muir, B.R. Practices, Events, and Effects: Improving Causal Analysis with the Geographic Information from Cultural Mapping in Canada. Environ. Impact Assess. Rev. 2025, 110, 107686. [Google Scholar] [CrossRef]
- Aboulnaga, M.; Abouaiana, A.; Puma, P.; Elsharkawy, M.; Farid, M.; Gamal, S.; Lucchi, E. Climate Change and Cultural Heritage: A Global Mapping of the UNESCO Thematic Indicators in Conjunction with Advanced Technologies for Cultural Sustainability. Sustainability 2024, 16, 4650. [Google Scholar] [CrossRef]
- Wang, Z.; Ma, J. Cultural Value Evaluation of Street-Avenue Modeling Trees in Historic Cities: A Case Study of Ganjiang Road, Suzhou. Garden 2024, 41, 108–116. [Google Scholar]
- Huang, X.; Gee, L.L.S.; Achin, I.A. Research on Cultural Value Evaluation of Ciqikou Architecture Based on AHP Method. Adv. Educ. Humanit. Soc. Sci. Res. 2022, 1, 137. [Google Scholar] [CrossRef]
- Schultz, M.; Jamieson, H.; Piontek, E.; Coon, J.J.; Halsey, S.J. The Importance of Cultural Values in Ecological Restorations: A Systematic Review. Soc. Nat. Resour. 2022, 35, 1021–1039. [Google Scholar] [CrossRef]













| Type | Material Elements | Perception Elements | Cultural Connotation |
|---|---|---|---|
| Index | Generation age | Visibility | Importance of people and events |
| Scale | Openness | Uniqueness | |
| Facility level | Health | Cultural and artistic level | |
| Integrity | Popularity | Authenticity |
| Number | Indicator | Interpretation of Indicators | Score (Points) | ||||
|---|---|---|---|---|---|---|---|
| 5 | 4 | 3 | 2 | 1 | |||
| 1 | Generation age (years) | The historical duration of the cultural site | More than 100 | 75–100 | 50–75 | 25–50 | Less than 25 |
| 2 | Scale (hm2) | The area occupied by the cultural site | Greater than 3 | 2–3 | 1–2 | 0.5–1 | Less than 0.5 |
| 3 | Importance of Personages or events | The geographical scope of the influence of people and events associated with the cultural site | International or national level | Regional level | Provincial level | Municipal level | Administrative region level |
| 4 | Visibility | The geographical scope of the cultural site’s influence | International or national level | Regional level | Provincial level | Municipal level | Administrative region level |
| 5 | Uniqueness | The degree to which the culture of this site differs from other places | Only exist in local administrative region | Exist in the city area | Exist in the province | Exist in the region | Popular in domestic and international scope |
| 6 | Popularity | The popularity of the cultural site | Very popular | Quite popular | Moderately popular | Not very popular | Unpopular |
| 7 | Cultural and artistic level | The artistic value and level of protection of the cultural site | National-level Cultural Heritage Protection Unit | Provincial-level Cultural Heritage Protection Unit | Municipal-level Cultural Heritage Protection Unit | District-level or Municipal-level Cultural Heritage Protection Unit | Unregistered heritage |
| 8 | Integrity | The degree of preservation of the cultural site | Excellent preservation | Good preservation | Moderate preservation | Poor preservation | No preservation |
| 9 | Openness | The extent to which the open space is accessible to different groups of people | Estimated based on the actual conditions at the survey site | ||||
| 10 | Health | Whether the culture of the cultural site is supportive in nature | |||||
| 11 | Authenticity | Cultural activities that are performed as part of daily life rather than for a specific purpose or as a performance | |||||
| 12 | Facility level | The regulatory requirements for facilities based on land-use type and the public’s demands | Very well-equipped | Well-equipped | Moderately equipped | Poorly equipped | Unequipped |
Disclaimer/Publisher’s Note: The statements, opinions and data contained in all publications are solely those of the individual author(s) and contributor(s) and not of MDPI and/or the editor(s). MDPI and/or the editor(s) disclaim responsibility for any injury to people or property resulting from any ideas, methods, instructions or products referred to in the content. |
© 2025 by the authors. Licensee MDPI, Basel, Switzerland. This article is an open access article distributed under the terms and conditions of the Creative Commons Attribution (CC BY) license (https://creativecommons.org/licenses/by/4.0/).
Share and Cite
Zhang, F.; Qin, X.; Song, P.; Liu, W.; Qian, H.; Qiu, B. Cultural Mapping and Evaluation of Old Urban Open Spaces: A Case Study of Nanjing’s Old City, China. Buildings 2025, 15, 3318. https://doi.org/10.3390/buildings15183318
Zhang F, Qin X, Song P, Liu W, Qian H, Qiu B. Cultural Mapping and Evaluation of Old Urban Open Spaces: A Case Study of Nanjing’s Old City, China. Buildings. 2025; 15(18):3318. https://doi.org/10.3390/buildings15183318
Chicago/Turabian StyleZhang, Fan, Xu Qin, Penghao Song, Wanran Liu, Haochen Qian, and Bing Qiu. 2025. "Cultural Mapping and Evaluation of Old Urban Open Spaces: A Case Study of Nanjing’s Old City, China" Buildings 15, no. 18: 3318. https://doi.org/10.3390/buildings15183318
APA StyleZhang, F., Qin, X., Song, P., Liu, W., Qian, H., & Qiu, B. (2025). Cultural Mapping and Evaluation of Old Urban Open Spaces: A Case Study of Nanjing’s Old City, China. Buildings, 15(18), 3318. https://doi.org/10.3390/buildings15183318

