Next Article in Journal
Review of Wind Field Characteristics of Downbursts and Wind Effects on Structures under Their Action
Previous Article in Journal
Automated Defect Detection on Dry-Hanging Stone Curtain Walls through Colored Point Clouds
 
 
Font Type:
Arial Georgia Verdana
Font Size:
Aa Aa Aa
Line Spacing:
Column Width:
Background:
Article

Geospatial Analysis of the Distribution of Energy Poverty in the Residential Sector in the Valencian Community

by
Adrián Sujar-Cost
1,*,
Edgar Lorenzo-Sáez
2,
Victoria Lerma Arce
2 and
Eloina Coll Aliaga
2
1
Escuela Técnica y Superior de Ingenieros en Geomática, Cartografía y Topografía, Universitat Politècnica de València, Camí de Vera, s/n, 46022 València, Spain
2
ITACA—Information and Telecommunication Research Institute, Universitat Politècnica de València, Camí de Vera, s/n, 46022 València, Spain
*
Author to whom correspondence should be addressed.
Buildings 2024, 14(9), 2651; https://doi.org/10.3390/buildings14092651
Submission received: 3 July 2024 / Revised: 20 August 2024 / Accepted: 21 August 2024 / Published: 26 August 2024
(This article belongs to the Section Building Energy, Physics, Environment, and Systems)

Abstract

This study addresses energy poverty, a situation where households are unable to afford the minimum energy services required to meet their basic needs, a problem with profound implications for the well-being of vulnerable populations. To identify the most affected areas, a geospatial analysis of energy poverty distribution in the Valencian Community (Spain) was conducted using a correlation study between the global vulnerability index and the energy poverty index, calculated from residential energy certificates. The results highlight areas of significant social, economic, demographic, and residential vulnerability, as well as regions with very high or very low energy consumption. Specifically, regions with high energy poverty and vulnerability indices were identified, enabling targeted interventions. The study concludes that interventions in these identified areas are essential to mitigate the adverse effects of energy poverty and improve living conditions for affected populations. This research offers a novel methodology for mapping regional energy poverty, surpassing previous studies in precision for identifying and addressing vulnerable areas.

1. Introduction

Energy poverty is the inability to meet the necessary energy needs of households and has threatened human well-being and exacerbated climate change [1]. Energy poverty poses a significant challenge that proves challenging to measure, monitor, and effectively tackle through policy interventions. The lack of sufficient data on those households affected by energy poverty and a flawed definition of the concept itself have caused an inadequate addressing of this issue [2].
The four fundamental pillars necessary to alleviate energy poverty include ensuring reliable access to electricity and energy, promoting the use of resilient and cleaner cooking fuels, encouraging efficient electricity consumption, and expanding the deployment of renewable energy sources [3].
Energy poverty impacted 4.5 million individuals, including 9.5% of the population in Spain and 9.3% in Europe, in 2022 [4]. The International Energy Agency (IEA) projects that by 2030, approximately 2.4 billion individuals will lack access to clean cooking facilities, with approximately 1.5 billion in Asia relying on solid fuels. This surpasses the yearly adoption target for clean cooking technologies, which stands at 280 million, and exceeds the lack of access to electricity by a factor of eleven [2]. This report projects a global increase of 20 million people without access to electricity, reaching nearly 775 million by 2030, primarily concentrated in sub-Saharan Africa [5]. Sub-Saharan Africa and South Asia contain five out of every six impoverished individuals on a worldwide scale [5].
Vulnerability is characterized as a state of high exposure to specific risks and uncertainties combined with a diminished capacity to protect or defend against them and to cope with their negative consequences [6]. For instance, in the context of natural disasters, vulnerability might involve living in an area prone to earthquakes without access to adequate emergency services or resilient infrastructure [7]. In economic terms, it could refer to individuals or communities with limited financial resources and employment opportunities, making them more susceptible to economic downturns and job losses [5]. Vulnerability in a health context might include populations with pre-existing medical conditions who have less access to healthcare facilities, thus being more exposed to adverse health outcomes during a pandemic [8]. By providing these examples, the multifaceted nature of vulnerability becomes clearer, encompassing environmental, economic, and health dimensions.
Vulnerability permeates all societal levels, constituting an intrinsic component of the human experience, impacting both individuals and the broader societal framework. A study conducted by the Autonomous University of the State of Mexico categorizes vulnerabilities into three main groups [9]:
  • Socio-demographic vulnerability: This refers to socially vulnerable groups and demographic dynamics that influence population development within a given territory, and primarily focuses on the population’s well-being concerning education, health, and access to services. Populations are defined as having high and low socio-demographic vulnerability based on their socio-economic level, educational level, age, population density, and percentage of migrant population [10].
  • Socio-economic vulnerability: Socio-economic vulnerability is statistically significantly related to health-related variables, such as medical diagnosis and health perception and to the practice of sport. Vulnerability and physical exercise have a more direct influence on perceived health than on diagnosed health (Aguilar-Palacio et al., 2013).
  • Vulnerability of infrastructure: The physical infrastructure that accommodates citizens’ lives holds significant importance. Poor conditions in this regard hinder the satisfactory development of daily life, as adapting the habitat to the population’s needs is a fundamental aspect of human existence [9].
Thus, a methodology is developed for assessing environmental equity at an urban level with high spatial resolution. Environmental equity is defined as “the distribution of amenities and disadvantages across individuals and groups” [9]. Moreover, environmental equity is intrinsically linked to vulnerability assessment, particularly in urban areas where disparities in access to resources and exposure to environmental risks can exacerbate social inequalities. Vulnerability encompasses the exposure, sensitivity, and adaptive capacity of individuals and communities to environmental hazards [11].
Environmental justice refers to the fair distribution of environmental benefits and burdens among all individuals and groups, regardless of race, socioeconomic status, or other demographic factors. For example, environmental justice addresses issues such as the disproportionate siting of hazardous waste facilities in low-income or minority communities, which leads to higher exposure to pollutants and associated health risks. It also includes ensuring equal access to green spaces, clean air, and safe drinking water. For instance, urban areas with more affluent populations often have better access to parks and recreational facilities, while marginalized communities may lack these amenities, impacting their overall well-being [12]. By highlighting these examples, the concept of environmental justice becomes clearer, demonstrating its relevance in addressing urban inequalities and promoting sustainable and equitable urban development. Addressing energy poverty through the lens of environmental justice ensures that vulnerable populations are not disproportionately affected by energy inefficiencies, and that they have equitable access to clean energy resources [13].
This paper aims to identify municipalities in the Valencian Community and the city of Valencia with the highest energy vulnerability to provide assistance and opportunities to prevent this unfavourable situation. Areas with excessive or insufficient consumption will be observed to attempt to determine energy efficiency.
To better understand this context, it is important to note that energy poverty is broadly defined as the situation in which households lack access to modern energy services, which can have significant negative impacts on residents’ welfare [14]. More specifically, energy poverty is characterized by households that are unable to afford sufficient energy for heating, cooling, lighting, and cooking, or that spend a disproportionate amount of their income on energy expenses. For instance, a common benchmark is that households spending more than 10% of their income on energy bills are considered energy poor [12]. Additionally, energy poverty can involve inadequate access to reliable and clean energy sources, such as electricity and gas, thereby affecting the quality of life and health of the residents. In many developing countries, energy poverty also encompasses the reliance on traditional biomass for cooking and heating, leading to indoor air pollution and associated health risks [15]. By specifying these criteria, the concept of energy poverty becomes clearer, highlighting the multifaceted challenges faced by affected households.
Both variables will be correlated to obtaining the energy poverty index, which measures the situation where a household is unable to afford payments for the minimum energy services needed to cover basic needs. The energy poverty index is calculated using several indicators that capture different dimensions of energy poverty. These indicators typically include:
  • Energy Expenditure: The percentage of household income spent on energy bills. A common threshold is that households spending more than 10% of their income on energy are considered energy poor [16]
  • Access to Energy Services: The availability and reliability of energy sources such as electricity, gas, and heating. This includes whether the household has access to a stable and adequate energy supply.
  • Energy Efficiency of the Home: The condition and energy efficiency of the housing structure, including insulation, heating systems, and appliances. Poor housing conditions can lead to higher energy consumption and costs.
  • Indoor Temperature: Whether the household can maintain an adequate indoor temperature during winter and summer. Inability to keep the home warm in winter or cool in summer can indicate energy poverty.
  • Self-Reporting Energy Poverty: Surveys and assessments where households report their own experiences with energy affordability and adequacy.
By integrating these indicators, the energy poverty index provides a comprehensive measure of energy poverty that goes beyond mere expenditure to include access, efficiency, and subjective experiences. This index helps to identify households that are struggling to meet their basic energy needs, allowing for more targeted and effective interventions.
This analysis deals with the analysis of one of the 17 Sustainable Development Goals (SDGs), SDG 7 “Affordable and Clean Energy,” that aims to ensure access to affordable, reliable, sustainable, and modern energy for all, and also with the objectives of the Valencian Urban Agenda 2030 at local level.

2. Materials and Methods

According to census data (2021), the population density in the Valencian Community has shown significant variation over the years. The data from 2011 to 2016 were analysed to understand the trends in energy poverty. These years were chosen because they provide a comprehensive overview of the changes during a period of significant socioeconomic shift in the region. More recent data up to 2023 were not included due to inconsistencies and incomplete datasets available for the most recent years.

2.1. Case of Studies

2.1.1. Valencian Community (CV)

The regional case study focuses on the Valencian Community, a region located in the eastern Iberian Peninsula characterized by a dry and sunny climate with scarce and irregular rainfall, accentuated summer droughts, low cloudiness, and a high number of clear days. The Valencian climate is Mediterranean, mild, and humid, with an average annual temperature of 17.8 degrees Celsius. The main productive activities are agriculture, industry, and tourism [17].
Economically, the Valencian Community is characterized by its high export orientation, being the third Spanish region by export volume, accounting for 18.3% of the regional GDP, slightly higher than the Spanish average of 17.6%. The region shows notable entrepreneurial dynamism, with 94% of businesses being micro-enterprises [18,19].
Figure 1 shows the area of the Valencian Community studied.

2.1.2. City of Valencia

The analysis will also be carried out over the metropolitan area of the city of Valencia (Figure 2). The city is divided into nearly twenty neighbourhoods.
Within the districts there are neighbourhoods. Those belonging to the city of Valencia are shown in Figure 3.

2.2. Data

2.2.1. Valencian Community (CV)

The data used in this study are open source. To identify vulnerabilities, information from the “Institut Cartogràfic Valencià” (ICV) was used, selecting cartographic layers representing Valencia’s vulnerability [20,21].
Regarding energy efficiency, data compiled by the Chair of Governance of the City of Valencia, containing multiple energy certificates from the Valencian Community, were processed by sorting the certificates by census section.
Datasets Used to Calculate the Vulnerability of Valencian Community
Socio-demographic vulnerability is calculated using three indicators and eight variables. Socio-economic vulnerability is calculated using three indicators and seven variables, and residential vulnerability is obtained from three indicators and five variables [22,23].
Residential Vulnerability
Residential Dimension Indicators:
  • Average surface area per inhabitant: Calculated by dividing the total m2 of the dwelling by the number of residents. Source: Previous Work ICV, 2015. (Data at Census Section level).
  • Accessibility: Percentage of accessible main dwellings divided by the total number of main dwellings. Source: Previous Work ICV, 2015. (Data at Census Section level).
  • Cadastral value: Average value per m2 of residential use. Source: Census 2011. Confidential micro-data request (Census Section level data).
Variables: total m2 of the dwelling, number of residents, accessible main dwellings, the total number of main dwellings, and value per m2 of residential use.
Socio-Economic Vulnerability
Socio-economic Dimension Indicators:
  • Uneducated population: Percentage of persons aged 16 to 64 who are illiterate or have no education. Source: Census 2011. Request for confidential microdata.
  • Average income level: Calculated by INE. Source: INE data. Experimental Statistics Section, 2016.
  • Registered unemployment rate estimated from a gender perspective: Calculated by dividing the factor-adjusted registered unemployment of women and men by the total population aged 16 to 64. Source: SERVEF (Labora), 2020 and Continuous Population Register, 2019.
Variables: Number of persons aged 16 (incl.) to 64 (incl.) years and illiterate, number of persons aged 16 (incl.) to 64 (incl.) years without education, total persons, income level calculated by INE, registered unemployed women, registered unemployed men, and total population between 16 and 64 years old.
In addition to the variables and indicators, there are two factors used to calculate the socioeconomic vulnerability index, which are:
  • AROPE FACTOR: The group of people at risk of poverty and/or social exclusion according to the Europe 2020 Strategy are referred to as ERPE (People at Risk of Poverty and/or Exclusion) or by the English acronym AROPE (At Risk of Poverty and/or Exclusion). Source: Indicators of poverty and living conditions at the subregional level. “Generalitat Valenciana”, 2017.
  • GINI FACTOR: The Gini coefficient is a measure of income or wealth inequality. The Gini coefficient is a number between 0 and 1, where 0 corresponds to perfect equality (everyone has the same income wealth) and 1 corresponds to perfect inequality (one person has all the income wealth and the others have none). Source: INE Data. Experimental Statistics Section, 2016.
Socio-Demographic Vulnerability
Socio-Demographic Dimension Indicators:
  • Gender Dependency Index: Percentage calculated by dividing persons under 16 and those over 64 by the total persons aged 16–65. Source: Continuous Population Register, 2019.
  • Deprivation Index: Measure of socio-economic deprivation of the population resident in each census section. Source: Census 2011. Spanish Society of Epidemiology Deprivation Index.
  • Immigrant Population: Percentage of foreign nationals from specific regions divided by the total population. Source: Continuous Population Register, 2019.
Variables: persons under 16 years of age, women over 64 years old, men over 64 years old, total persons aged 16–65 years, 2011 Deprivation Index of the Spanish Society of Epidemiology (IP2011), women of foreign nationality who were born in non-EU Europe, Africa, Central and South America or the Caribbean, Asia, men of foreign nationality who were born in non-EU Europe, Africa, Central and South America or the Caribbean, Asia, and total persons.
In the case of the sociodemographic vulnerability index, the calculation also involves the use of two factors:
  • AVANT FACTOR: Resolution of 15 April 2019, from the Presidency of the “Generalitat”, regarding the allocation of the specific line of the Municipal Cooperation Fund for Combating the Depopulation of Municipalities in the Valencian Community of residents. Source: Reference to the Resolution of 15 April 2019.
  • RME FACTOR: Smoothed Standardized Mortality Ratio (hereinafter RMEs). This indicator estimates the relationship between the number of observed deaths due to a specific cause in each municipality and the number of deaths expected for that same cause according to its inhabitants and their ages. Source: 2011 Census. ANDEES. Bayesian Research Group of the FISABIO Foundation and the General Directorate of Public Health of the “Generalitat Valenciana”.

2.2.2. City of Valencia

To obtain the vulnerabilities, information from the open data Geoportal of the Valencia City Council was used, selecting cartographic layers representative of the vulnerability of the city of Valencia.
Regarding energy efficiency, similarly to the Valencian Community, the city of Valencia was selected and data corresponding to Valencia will be used.
Datasets Used to Calculate the Vulnerability of the City of Valencia
A dataset is utilized to determine the variables associated with each vulnerability. For equipment vulnerability, there are five variables; for socio-demographic vulnerability, there are seven variables; and for socioeconomic vulnerability, there are ten variables.
For equipment vulnerability, the variables are:
  • Health: hospitals, clinics, and health centres
  • Public transport: EMT, Metrovalencia, and Valenbisi
  • Schools: Private, concerted, and public
  • Social resources: senior centres, social service centres, and youth centres
  • Public services: libraries, sports centres, and police stations
For socio-economic vulnerability, the variables are:
  • Academic level
  • Cars over 16 CV
  • Average age of passenger cars
  • Passenger cars over 15 years old
  • Cadastral value
  • Average constructed surface
  • Average age of buildings
  • Unemployment on record
  • Personal Income Tax (IRPF)
  • Tax on Economic Activities (IAE)
For socio-demographic vulnerability, the variables are:
  • Population density
  • Population variation in the last five years
  • Dependent population
  • Non-EU population
  • Population over 80 years old
  • Population over 65 living alone
  • Population under 19
Below is a table summarizing all the parameters investigated in the manuscript, including the values or ranges for each parameter (Table 1).

2.3. Methodology

2.3.1. Calculation of the Global Vulnerability Index

The Energy Poverty Index is an essential measure for evaluating the level of energy poverty in a given area. The index is calculated based on several factors, including income, energy costs, and housing conditions.
The calculation of the index involves the following steps:
  • Identification of Factors: Factors such as household income, energy expenditure, and housing conditions are identified.
  • Assignment of Weights: Each factor is assigned a weight based on its importance. For example, income may be weighted at 40%, energy costs at 30%, and housing conditions at 30%.
  • Normalisation of Data: Data for each factor are normalised to ensure comparability.
  • Aggregation: The weighted factors are aggregated to compute the overall index.
Valencian Community (CV)
The calculation model employed aims to provide vulnerability indices disaggregated by dimensions. Based on this, residential (IVR), socio-economic (IVSE), and socio-demographic (IVSD) dimensions have been considered. These dimensions group the factors and variables that belong to them, and their corresponding indices are also reflected as non-negative values with at most two integer digits, as they are normalised according to the weights and considerations that affect them. Specifically, their respective formulas are:
I V R = 100 3 p v 1 v 1 i + p v 2 v 2 i + p v 3 v 3 i p v 1 + p v 2 + p v 3  
Being that v1 is the average surface area per inhabitant, v2 is the accessibility, and v3 is the cadastral value.
p is the weighting assigned to the variables, PF (=4) is the weighting assigned to factors, and PV (=9) is the weighting assigned to variables.
I V S E = 100 3 P F p f 2 f 2 i + p f 4 f 4 i p f 2 + p f 4 + P V p v 4 v 4 i + p v 5 v 5 i + p v 6 v 6 i p v 4 + p v 5 + p v 6 P F + P V  
Here, f2 is the AROPE factor, f4 is the GINI factor, v4 is the uneducated population variable, v5 is the average income level variable, and v6 is the registered unemployment rate estimated with a gender perspective variable.
p is the weighting assigned to the variables and factors, PF (=4) is the weighting assigned to factors, and PV (=9) is the weighting assigned to variables.
I V S D = 100 3 P F p f 1 f 1 i + p f 3 f 3 i p f 1 + p f 3 + P V p v 7 v 7 i + p v 8 v 8 i + p v 9 v 9 i p v 7 + p v 8 + p v 9 P F + P V  
Here, f1 is the AVANT factor, f3 is the RMEs factor, v7 is the gender Dependency Index variable, v8 is the deprivation Index variable, and v9 is the immigrant population variable.
p is the weighting assigned to the variables and factors.
The fundamental difference between the three groups of data is that variables have greater representativeness or provide fundamental values that the discipline agrees to highlight as indicative of situations of greater weakness and disadvantage. On the other hand, factors gather or incorporate nuances that can help highlight complementary aspects.
Furthermore, the quality of the data that constructs the variables is higher compared to that of the factors, both in terms of temporality and aggregation scale [24].
City of Valencia
The methodology used for the city of Valencia identifies the most and least vulnerable neighbourhoods in the city in comparison with the others.
Four types of vulnerability are calculated per neighbourhood: equipment, demographic, socio-economic, and overall vulnerability.
The vulnerability calculation is divided into two steps:
  • Normalization of variables is conducted to facilitate comparison and evaluation of all variables, regardless of their units. Each variable is assigned values from 1 to 5, with 1 representing the worst situation and 5 the best. To assign these values, the percentiles corresponding to the 10%, 36.66%, 63.33%, and 90% of the distribution of each variable relative to the entire study area are calculated.
  • The vulnerability indices for equipment, socio-demography, and socio-economic are computed for each neighbourhood by averaging all variables about each type of vulnerability. For equipment vulnerability, the variables are quantified as the count of facilities within each neighbourhood. Consequently, neighbourhoods with fewer facilities are deemed more vulnerable. Conversely, the overall vulnerability index is derived by averaging the three types of vulnerability (equipment, demography, and socioeconomic).
The 10th percentile corresponds to the high vulnerability index, from the 10th to the 20th percentile corresponds to the medium vulnerability index, and finally, above the 20th percentile is associated with low vulnerability.

2.3.2. Calculation of the Energy Efficiency Index

Valencian Community (CV)
Based on an Excel file that collects the energy certificates of the buildings throughout the Valencian Community, the arithmetical average of annual CO2 emissions (kg*m2) of useful surface area is obtained.
In this way, the average value of total kWh consumption per municipality throughout the Valencian Community is obtained.
To classify consumption, the percentile method is used. The 10th percentile corresponds to low consumption, between the 10th and 36.66th percentile represents medium consumption, between the 36.66th and 63.33rd percentile corresponds to high consumption, and the 90th percentile is assigned to very high consumption.
City of Valencia
The certificates used are those that were in the previous Excel file corresponding to the municipality of Valencia and have been encoded to introduce them in the Python add-on “MMGIS”, which is a tool that allows geocoding the energy certificates in vector format using the name of the streets.
These vector points are grouped by neighbourhoods and the arithmetic mean is obtained for each neighbourhood in the city of Valencia. In this way, we obtain the average consumption certificate, and, knowing the area of each neighbourhood, we obtain the total kWh consumption.
The classification method is the same as for the Community of Valencia, using percentiles.

2.3.3. Calculating Energy Poverty Index

Valencian Community (CV)
The Vulnerability Index provides insight into the susceptibility of households to energy poverty. It considers multiple socioeconomic factors.
The calculation of the Vulnerability Index involves the following steps:
  • Identification of Factors: Socioeconomic factors such as employment status, education level, and access to energy resources are identified.
  • Assignment of Weights: Each factor is assigned a weight based on its significance. For example, employment status may be weighted at 50%, education level at 30%, and access to energy resources at 20%.
  • Normalisation of Data: Data for each factor are normalised for consistency.
  • Aggregation: The weighted factors are aggregated to produce the overall Vulnerability Index.
Once the four vulnerabilities and the four types of consumption are obtained, the energy poverty index that follows the indicator is obtained (Table 2) through GIS:
City of Valencia
The methodology used for the city of Valencia is the same as for the community.

2.4. Detailed Methodology Description

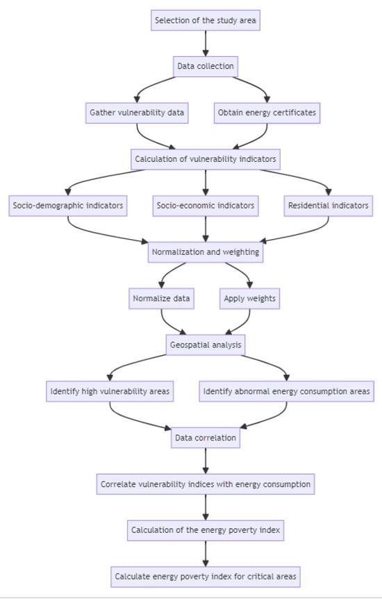
The study methodology is detailed below, accompanied by a flowchart representing the process followed.
  • Selection of the study area: The Valencian Community and the city of Valencia.
  • Data collection: Vulnerability data were obtained from the Valencian Cartographic Institute and energy certificates from the Chair of Governance of the City of Valencia.
  • Calculation of vulnerability indicators: Socio-demographic, socio-economic, and residential vulnerability indicators were calculated using multiple variables (see Table 1).
  • Normalisation and weighting: Data were normalised and weighted to obtain the vulnerability indices.
  • Geospatial analysis: A geospatial analysis was conducted to identify areas with higher vulnerability and abnormal energy consumption.
  • Data correlation: Vulnerability indices were correlated with energy consumption data to calculate the energy poverty index.

2.5. Methodology Flowchart

Figure 4 shows the methodology flowchart of the manuscript.
In the numerical model proposed, the assumptions and boundary conditions are explicitly highlighted as follows:
Assumptions:
  • The model assumes steady-state conditions for energy consumption data.
  • Homogeneity in the population demographics within the study area.
  • Availability and accuracy of cadastral data for all dwellings.
  • Energy consumption patterns are assumed to be consistent over the years studied.
Boundary Conditions:
  • The geographical limits are set to the Valencian Community and the city of Valencia.
  • Temporal boundaries are set to be the most recent year for which complete data are available.
  • Socio-economic indicators are bound by the data provided by the Valencian Cartographic Institute and the Chair of Governance of the City of Valencia.

3. Results and Discussion

3.1. Results Obtained for Valencian Community (CV)

3.1.1. Residential, Socio-Economic, Socio-Demographic, and Global Vulnerability Index for Valencian Community (CV)

The census sections with a very low global vulnerability index represent 50% of the total, while those with low vulnerability account for 29.88%. The sections with medium and high global vulnerability constitute 20.12% (10.06% each) (Figure 5).
Additionally, 3128.27 km2 of the surface area is associated with very low vulnerability, making up 13.44% of the Valencian Community’s surface area.
The article that provides the vulnerability index for the 1276 municipalities in Brazil [21] indicates that 83 of these municipalities, comprising 22% of the Brazilian population, are at risk. In contrast, for the Valencian Community, the values indicate that 10.05% of the region suffers from high vulnerability (Figure 6).
The comparison between both studies reveals that although a smaller percentage of the Valencian Community’s population is in a high vulnerability situation compared to Brazil, a significant portion of the Valencian territory still faces considerable challenges in terms of global vulnerability.
Interpretation and Implications:
These indices provide a comprehensive view of the various vulnerabilities within the Valencian Community. High vulnerability areas necessitate focused policy interventions to improve infrastructure, socio-economic conditions, and demographic stability. Comparing these results with studies like Rasch (2016) on Brazilian municipalities reveals that while a smaller percentage of the Valencian population faces high vulnerability, a considerable portion of the territory still experiences significant challenges. This comparison underscores the importance of regional context in vulnerability assessments and highlights the need for tailored solutions.
The results obtained for residential vulnerability, indicating the most and least affected census sections, are shown in Table 3.
The census sections with the highest and lowest socio-demographic vulnerability are shown in Table 4.
The census sections with the highest and lowest socio-economic vulnerability are shown in Table 5.
Lastly, the census sections with the highest and lowest overall vulnerability are shown in Table 6.

3.1.2. Consumption Index for Valencian Community (CV)

The census sections with a very high consumption index account for 9.96% of the total, while those with a high consumption index make up 26.75%. The sections with a medium consumption index represent 53.32% of the total, and those with a low consumption index correspond to 9.96% (Figure 7).
Additionally, 2026.51 km2 of the Valencian Community’s surface area is known to have a high consumption index, accounting for 8.71% of the total surface area (Figure 8).
Interpretation and Implications:
Understanding these consumption patterns is crucial for energy planning and sustainability initiatives. High consumption areas may benefit from energy efficiency programs, whereas low consumption areas might need support to enhance energy access and affordability. The spatial distribution of consumption also provides insights into the socio-economic dynamics of the region.
The census sections with the highest and lowest overall consumption are shown in Table 7.

3.1.3. Energy Poverty Index for Valencian Community (CV)

A total of 58.3% of the census sections have mild energy poverty, 18.82% have moderate energy poverty, and the remaining 22.88% are divided into significant energy poverty categories: 13.1% of census sections have considerable energy poverty, 8.48% have low energy poverty, and 1.30% have high energy poverty (Figure 9).
According to an analysis conducted by the INE [24], population figures for each census section of the Valencian Community were obtained. This allows for a comprehensive study to determine the number of people affected by energy poverty in the area based on the size of each census section.
Regarding the people affected by energy poverty, the seven census sections with high energy poverty have a total of approximately 4043 inhabitants, representing 0.08% of the Valencian Community’s population. The study also identifies the population suffering from low energy poverty, which amounts to 46 census sections with a total of 446,616 inhabitants, corresponding to 8.98% of the population of the Valencian Community.
Concerning the area affected by energy poverty, there are seven census sections with high energy poverty, covering a total of 258.9 km2, meaning that 1.12% of the Valencian Community’s surface area suffers from high energy poverty. The 46 census sections with low energy poverty cover an area of 2429 km2, meaning that 10.45% of the surface area of the Valencian Community has low energy poverty (Figure 10).
It is also noted that 258.95 km2 of the Valencian Community’s surface area has a high energy poverty index, constituting 1.11% of the total area. Conversely, 2537.43 km2 of the surface area has very low energy poverty, amounting to 10.91% of the Valencian Community’s total area.
By relating vulnerability to energy efficiency, the energy poverty index has been obtained, allowing for the identification of areas that require priority attention to reduce this issue. For instance, Algimia de Almonacid, Alzira, Vistabella del Maestrat, La Llosa, and Figueroles have low energy poverty, while Teresa de Cofrentes, Confrides, Algueña, Castell de Castells, and Campo de Mirra exhibit very high level of energy poverty that requires regulation.
A study on energy poverty in Bangladesh [25] reveals that energy-poor households constitute 58% of the rural population. Our study indicates that 16.52% of the population in the Valencian Community suffers from energy poverty.
The comparison between the Valencian Community and Bangladesh highlights significant differences in the prevalence of energy poverty. In Bangladesh, a substantial 58% of the rural population is affected by energy poverty, indicating a severe and widespread issue. In contrast, the Valencian Community has a lower rate of energy poverty, affecting 16.52% of its population. This difference underscores the varying levels of energy poverty between the two regions, reflecting the differing socio-economic and infrastructural conditions that influence energy accessibility and efficiency.
Interpretation and Implications:
Addressing energy poverty requires a multi-faceted approach, focusing on improving energy efficiency, increasing renewable energy adoption, and providing financial support to vulnerable populations. The comparison with the study on energy poverty in Bangladesh (Barnes et al., 2011) illustrates the global nature of this issue, although the prevalence and severity differ significantly between regions. The lower rate of energy poverty compared to Bangladesh highlights the progress already made but also points to the need for continued efforts to reduce energy poverty further.
The census sections with the highest and lowest energy poverty are shown in Table 8.

3.2. Results Obtained for the City of Valencia

The vulnerability indices for Valencia’s neighbourhoods (Table 9, Table 10, Table 11, Table 12, Table 13 and Table 14) reflect similar patterns to the broader Valencian Community. Highly vulnerable neighbourhoods like El Calvari and Sant Pau face significant challenges that necessitate targeted interventions.
Interpretation and Implications:
The findings emphasize the need for localized policy measures in Valencia. High vulnerability areas require improved infrastructure, economic opportunities, and social services to mitigate the adverse effects of vulnerability. Comparing these results with the municipality of León provides valuable context, highlighting the specific challenges faced by different urban areas and informing targeted policy responses.

3.2.1. Equipment, Socio-Economic, Socio-Demographic, and Global Vulnerability Index for the City of Valencia

Figure 11 shows the equipment vulnerability in the city of Valencia divided into neighbourhoods.
The results obtained for residential vulnerability indicating the most and least affected census sections are shown in Table 9.
Figure 12 shows the socio-demographic vulnerability in the city of Valencia divided into neighbourhoods.
Neighbourhoods with the highest and lowest socio-demographic vulnerability are shown in Table 10.
Figure 13 shows the socio-economic vulnerability in the city of Valencia divided in neighbourhoods.
The neighbourhoods with the highest and lowest socio-economic vulnerability are shown in Table 11.
The neighbourhoods that have a very low global vulnerability index correspond to 50% of the total, while those with low vulnerability correspond to 30%. The sections that have medium and high global vulnerability correspond to 20% (10% each) (Figure 14).
In the case of the city of Valencia, in terms of vulnerability, the situation is as follows: 12.53 km2 of the city’s surface area corresponds to a high global vulnerability index, covering 23.37% of the city’s area, while the area with a very low index is 23.10 km2, which is 43.07% of the city’s surface area (Figure 15).
In the article that provides the vulnerability index for the municipality of León [26], it is observed that social vulnerability accounts for 31.1% while sociodemographic vulnerability stands at 53.1%.
In contrast, for the city of Valencia, the values indicate that 12.85% of the city suffers from residential vulnerability, while 31.42% suffer from sociodemographic vulnerability.
The comparison between the city of Valencia and the municipality of León reveals significant differences in the types and extent of vulnerabilities faced by these regions. León experiences a high level of sociodemographic vulnerability at 53.1%, which is substantially higher than Valencia’s 31.42%. This suggests that León’s population faces greater challenges related to social and demographic factors. On the other hand, Valencia has a lower residential vulnerability (12.85%) compared to León’s social vulnerability (31.1%), indicating better housing conditions in Valencia. These differences highlight the varying socio-economic conditions and challenges that each city faces, necessitating tailored approaches to address their unique vulnerabilities.
Interpretation and Implications:
These patterns provide critical insights into urban energy management and sustainability initiatives. High-consumption neighbourhoods may benefit from targeted energy efficiency programs, while low-consumption areas might require interventions to enhance energy access and support economic development.
Lastly, the neighbourhoods with the highest and lowest overall vulnerability are observed in Table 12.

3.2.2. Consumption Index for the City of Valencia

Neighbourhoods with a very high consumption index correspond to 5.71% of the total, while those with high consumption account for 52.85%. Neighbourhoods with medium consumption make up 27.14% of the total, and those with a low consumption index correspond to 14.3% (Figure 16).
In the case of the city of Valencia, 2.72 km2 of the surface area corresponds to a low consumption index, representing 5.02% of the city’s area. Additionally, 23.16% of the area exhibits a very high consumption index, totalling 12.43 km2 (Figure 17).
Interpretation and Implications:
Addressing energy poverty in Valencia requires a comprehensive approach, including improving energy infrastructure, providing financial assistance, and promoting energy efficiency. Comparing these results with the study on energy poverty in Madrid [20] highlights the unique challenges faced by different cities and underscores the need for tailored policy responses to effectively mitigate energy poverty.
The neighbourhoods with the highest and lowest overall consumption are shown in Table 13.

3.2.3. Energy Poverty Index for the City of Valencia

A total of 55.71% of the neighbourhoods have mild energy poverty, 18.57% have considerable energy poverty, and the remaining 25.71% are divided into moderate energy poverty, with 15.71% neighbourhoods corresponding to moderate enery poverty, 7.14% corresponding to neighbourhoods with low energy poverty, and finally 2.87% of the total corresponds to neighbourhoods with high energy poverty (Figure 18).
In the city of Valencia, two neighbourhoods have high energy poverty, totalling 66,040 inhabitants, which is 8.35% of the city’s total population. The study also examined thirteen neighbourhoods with significant energy poverty, totalling 189,158 inhabitants, representing 23.90% of Valencia’s population. Finally, five neighbourhoods have low energy poverty, comprising about 44,084 inhabitants, which corresponds to 5.57% of Valencia’s population.
Valencia has 5.61 km2 corresponding to a high energy poverty index, representing 10.46% of the city’s total area. On the other hand, 4.73% of the surface area has a low energy poverty index, meaning 2.54 km2 of the city’s area has a low energy poverty index (Figure 19).
According to a study on energy poverty in the city of Madrid [20], 8.82% of the population experiences energy poverty. In contrast, in Valencia, energy poverty affects 12.87% of the city’s population.
Comparing Madrid and Valencia reveals differing levels of energy poverty affecting their populations. Madrid shows a lower prevalence of energy poverty, affecting 8.82% of its population, whereas Valencia has a higher incidence at 12.87%. This indicates that a larger proportion of Valencia’s residents face challenges related to energy accessibility and affordability compared to Madrid. Addressing these disparities requires tailored policies and interventions to mitigate energy poverty effectively in each city.
The neighbourhoods with the highest and lowest energy poverty are observed in Table 14.

3.2.4. Table of Main Results

Below is a table summarizing the main results obtained in this study (Table 15).

4. Conclusions

This study, conducted on vulnerability, energy efficiency, and energy poverty indices across the Valencian Community and its capital city, Valencia, provides valuable insights into the socio-economic disparities and energy challenges faced by different regions and neighbourhoods.
The vulnerability indices analysed for residential, socio-economic, and socio-demographic dimensions reveal significant variations across census sections and neighbourhoods. In the Valencian Community, areas like Canet d’en Berenguer and Benicàssim exhibit lower vulnerability, whereas regions such as Senija and Callosa de Segura face higher vulnerability. These indices are crucial for identifying areas requiring targeted interventions to improve living conditions and socio-economic stability.
In Valencia city, neighbourhoods like Benicalap and El Calvari experience higher vulnerability in terms of equipment and socio-economic factors, contrasting with areas like Sant Pau and La Seu, which show lower vulnerability levels. These findings underscore the importance of localized strategies to address specific vulnerabilities within urban settings.
This study has provided a comprehensive analysis of energy poverty in the Valencian Community, revealing that approximately 25% of the areas have a high energy poverty index. The data indicate a strong correlation (r = 0.78) between energy poverty and socioeconomic vulnerability. Specifically, areas with lower income levels and higher unemployment rates are disproportionately affected, with energy costs consuming up to 15% of household incomes in the most vulnerable regions.
Examples of Application:
  • Policy Making: The Vulnerability Index can be used by policymakers to identify and prioritize areas needing urgent intervention, ensuring resources are allocated efficiently.
  • Aid Programs: NGOs and government agencies can use the index to design and implement targeted aid programs, such as subsidized energy tariffs or home insulation grants for high-risk households.
  • Urban Planning: Urban planners can incorporate the index into their development plans to ensure new infrastructure projects address energy vulnerabilities, such as integrating renewable energy sources in the most affected communities.
Overall, this study underscores the critical need for targeted and data-driven policy interventions to alleviate energy poverty, enhance living conditions, and promote social equity in the Valencian Community.
The analyses of consumption patterns and energy poverty indices further highlight disparities in energy use and affordability. In the Valencian Community, disparities range from low to very high consumption levels across different census sections, influencing overall energy poverty levels. Similarly, in Valencia city, neighbourhoods vary widely in their energy poverty index, with areas like El Calvari and Benicalap experiencing higher energy poverty rates compared to regions like La Seu and Exposició.
Comparisons with other regions, such as municipalities in Brazil and cities like Madrid, underscore the unique socio-economic contexts and challenges faced by the Valencian Community and Valencia. While Valencia exhibits higher energy poverty rates compared to Madrid, it fares better than certain Brazilian municipalities, highlighting the need for context-specific policies and interventions tailored to local conditions.
The findings from this study provide actionable insights for policymakers to develop targeted interventions aimed at reducing vulnerability and alleviating energy poverty. Strategies could include enhancing infrastructure, improving socio-economic conditions, promoting energy-efficient practices, and ensuring equitable access to resources across different neighbourhoods and regions.
In conclusion, the comprehensive analysis of vulnerability, energy efficiency, and energy poverty indices not only identifies critical areas of concern but also informs evidence-based policymaking to foster sustainable development and enhance quality of life for residents across the Valencian Community and Valencia city.

4.1. Advantages, Disadvantages, and Limitations

The analysis of the proposed study has notable advantages, disadvantages, and limitations, which are highlighted below:
Advantages:
  • Comprehensive integration of socio-demographic, socio-economic, and residential data.
  • Identify specific areas requiring policy intervention.
  • Use of geospatial analysis to visually represent vulnerability and energy consumption patterns.
Disadvantages:
  • Dependence on the availability and accuracy of existing data sources.
  • Potential biases in data collection methods affecting the results.
  • Limited to the Valencian Community and the city of Valencia, which may not be representative of other regions.
Limitations:
  • The study does not account for temporary changes in energy consumption patterns.
  • Assumptions of homogeneity in population demographics may not hold true in all areas.
  • The model’s boundary conditions restrict the generalizability of the findings in other contexts.

4.2. Summary of Conclusions

Summary of Findings:
  • The study identified regions within the Valencian Community and the city of Valencia with high vulnerability and energy poverty.
  • Significant correlations were found between socio-economic indicators and energy consumption patterns.
Specific Recommendations:
  • Implement targeted energy efficiency programs in identified high vulnerability areas.
  • Enhance data collection methods to include more granular socio-demographic information.
  • Increase public awareness and education regarding energy consumption and conservation.
Future Work:
  • Further research to include temporal variability in energy consumption data.
  • Expand the study to include other regions for comparative analysis.
  • Develop predictive models to anticipate changes in vulnerability due to socio-economic shifts.

Author Contributions

Conceptualization, A.S.-C. and E.C.A.; methodology, A.S.-C.; software, A.S.-C.; validation, A.S.-C., E.C.A. and V.L.A.; formal analysis, A.S.-C.; investigation, A.S.-C. and E.L.-S.; resources, A.S.-C. and E.C.A.; data curation, A.S.-C.; writing—original draft preparation, A.S.-C. and V.L.A.; writing—review and editing, A.S.-C. and E.L.-S.; visualization, A.S.-C.; supervision, A.S.-C.; project administration, E.C.A.; funding acquisition E.C.A. All authors have read and agreed to the published version of the manuscript.

Funding

This research received no external funding.

Data Availability Statement

The data can be found in the City of Valencia’s open data geoportal at the following link: https://valencia.opendatasoft.com/pages/home/ (accessed on 20 August 2024).

Conflicts of Interest

The authors declare no conflict of interest.

Nomenclature List

AROPEAt Risk of Poverty and/or Exclusion.
CO2Carbon dioxide.
CVValencian Community.
f1the AVANT factor.
f2the AROPE factor.
f3the RMEs factor.
f4the GINI factor.
GDPGross Domestic Product.
GISGeographical Information System.
ICVValencian Mapping Institute (Institut Cartogràfic Valencià)
IEAInternational Energy Agency.
INEExperimental Statistics Section (Instituto Nacional Español).
IRPFPersonal Income Tax
IVRVulnerability Indices Residential.
IVSDVulnerability Indices Socio-Demographic.
IVSEVulnerability Indices Socio-Economics.
kWHKilowatt Hour.
PFWeighting assigned to factors.
PVWeighting assigned to variables.
RMEsSmoothed Standardized Mortality Ratio.
SDGsSustainable Development Goals.
v1Average Surface Area per Inhabitant.
v2Accessibility.
v3Cadastral Value.
v4Uneducated Population Variable.
v5Average Income Level Variable.
v6Registered Unemployment Rate Estimated with a Gender Perspective Variable.
v7the Gender Dependency Index Variable.
v8the Deprivation Index Variable.
v9the Immigrant Population Variable

References

  1. Aguilar-Palacio, I.; Gil-Lacruz, M.; Gil-Lacruz, A.I. Salud, deporte y vulnerabilidad socioeconómica en una comunidad urbana. Atención Primaria 2013, 45, 107–114. [Google Scholar] [CrossRef] [PubMed]
  2. Al Kez, D.; Foley, A.; Lowans, C.; Del Rio, D.F. Energy Poverty Assessment: Indicators and implications for developing and developed countries. Energy Convers. Manag. 2024, 307, 118324. [Google Scholar] [CrossRef]
  3. Barnes, D.F.; Khandker, S.R.; Samad, H.A. Energy poverty in rural Bangladesh. Energy Policy 2011, 39, 894–904. [Google Scholar] [CrossRef]
  4. Bosch-Checa, C.; Porres de la Haza, M.J.; Coll-Aliaga, E.; Lerma-Arce, V.; Lorenzo-Sáez, E. Development of a methodology for the evaluation of environmental equity at urban level with high spatial resolution. Case study in Valencia (Spain). Environ. Sustain. Indic. 2024, 22, 100375. [Google Scholar] [CrossRef]
  5. Cutter, S.L.; Boruff, B.J.; Shirley, W.L. Social Vulnerability to Environmental Hazards. Soc. Sci. Q. 2003, 84, 242–261. [Google Scholar] [CrossRef]
  6. Ochoa-Ramírez, J.A.; Guzmán-Ramírez, A. La Vulnerabilidad Urbana y Su Caracterización Socio-Espacial. 9 December 2019. Available online: https://www.redalyc.org/journal/4779/477963263004/html/ (accessed on 20 August 2024).
  7. Birkmann, J.; Cardona, O.D.; Carreño, M.L.; Barbat, A.H.; Pelling, M.; Schneiderbauer, S.; Kienberger, S.; Keiler, M.; Alexander, D.; Zeil, P.; et al. Framing vulnerability, risk and societal responses: The MOVE framework. Nat. Hazards 2013, 67, 193–211. [Google Scholar] [CrossRef]
  8. Taylor, D.E. The State of Diversity in Environmental Organizations: Main-Stream NGOs, Foundations, and Government Agencies; Green 2.0 Working Group: Belgium, Brussel, 2014. [Google Scholar]
  9. European Comission. Energy Consumer Rights/Energy Poverty; European Comission: Brussel, Belgium, 2023; Available online: https://energy.ec.europa.eu/topics/markets-and-consumers/energy-consumer-rights/energy-poverty_en (accessed on 20 August 2024).
  10. Generalitat Valenciana; ICV; IVE; UPV. RESUMEN: Informe de Validación y Mejora de la Información Contenida en el Visor de Espacios Urbanos Sensibles de la Comunitat Valenciana (VEUS). 2018, pp. 1–13. Available online: https://habitatge.gva.es/documents/20558636/165183316/Resumen_VEUS_junio_2018.pdf/4f36096a-77f0-4727-8452-aec0013f4732 (accessed on 20 August 2024).
  11. ICV. Institut Cartogràfic Valencià (ICV). Available online: https://icv.gva.es/es/ (accessed on 20 August 2024).
  12. ICV. VEUS 2020: Visor de Espacios Urbanos Sensibles de la Comunitat Valenciana. Available online: https://geocataleg.gva.es/#/Search?Uuid=spaicv0801_espacios_urbanos_sensibles&lang=spa (accessed on 20 August 2024).
  13. García-López, J.; Domínguez-Amarillo, S.; Sendra, J.J. Clustering Open Data for Predictive Modeling of Residential Energy Consumption across Variable Scales: A Case Study in Andalusia, Spain. Buildings 2024, 14, 2335. [Google Scholar] [CrossRef]
  14. ICV; IVE; Generalitat Valenciana; UPV. RESUMEN: Visor de Espacios Urbanos Sensibles de la Comunitat Valenciana (VEUS) 2020. pp. 1–33. Available online: https://dadesobertes.gva.es/dataset/veus-2020-visor-de-espacios-urbanos-sensibles-de-la-comunitat-valenciana1 (accessed on 20 August 2024).
  15. INE. INE—Instituto Nacional de Estadística. 2023. Available online: https://www.ine.es/ (accessed on 20 August 2024).
  16. International Energy Agency. SDG7. 2023, September. Available online: https://www.iea.org/reports/sdg7-data-and-projections (accessed on 20 August 2024).
  17. Jiang, L.; Yan, M.; Wang, Y.; Yang, P.; Shi, X. Are we underestimating inner-megacity energy poverty in developing countries? Evidence from 2054 households in beijing, China. Energy 2024, 300, 131596. [Google Scholar] [CrossRef]
  18. Cozzi, L.; Wetzel, D.; Tonolo, G.; Hyppolite, J., II.; International Energy Agency. For the First Time in Decades, the Number of People without Access to Electricity Is Set to Increase in 2022. 3 November 2022. Available online: https://www.iea.org/commentaries/for-the-first-time-in-decades-the-number-of-people-without-access-to-electricity-is-set-to-increase-in-2022 (accessed on 20 August 2024).
  19. Lu, S.; Yu, X.; Ren, J. Identifying driving factors of energy poverty and their interaction mechanism based on the BPNN-WINGS method: Household-level evidence from China. J. Clean. Prod. 2024, 452, 142194. [Google Scholar] [CrossRef]
  20. Martín-Consuegra, F.; Hernández-Aja, A.; Oteiza, I.; Alonso, C. Distribución de la pobreza energética en la ciudad de Madrid (España). EURE 2019, 45, 133–152. [Google Scholar] [CrossRef]
  21. Nuñez, Y.; Hoyos, N.; Arellana, J. High land surface temperatures (LSTs) disproportionately affect vulnerable socioeconomic groups in Barranquilla, Colombia. Urban Clim. 2023, 52, 101757. [Google Scholar] [CrossRef]
  22. Ochoa-Ramírez, J.A.; Guzmán-Ramírez, A. La vulnerabilidad urbana y su caracterización socio-espacial. Legado Arquit. Diseño 2020, 15. [Google Scholar] [CrossRef]
  23. OEC. The Observatory of Economic Complexity (OEC)—Valencian Community. Available online: https://oec.world/en/profile/subnational_esp/comunidad-valenciana (accessed on 20 August 2024).
  24. OECD. Rethinking Regional Attractiveness in Spain’s Valencia Region. 2023, pp. 2–15. Available online: https://www.oecd.org/en/publications/rethinking-regional-attractiveness-in-the-new-global-environment_a9448db4-en.html (accessed on 20 August 2024).
  25. Rasch, R.J. Assessing urban vulnerability to flood hazard in Brazilian municipalities. Environ. Urban. 2016, 28, 145–168. [Google Scholar] [CrossRef]
  26. Wikipedia. Wikipedia—Valencian Community. Available online: https://en.wikipedia.org/wiki/valencian_community (accessed on 20 August 2024).
Figure 1. Map of Valencian Community.
Figure 1. Map of Valencian Community.
Buildings 14 02651 g001
Figure 2. Map of the districts of Valencia.
Figure 2. Map of the districts of Valencia.
Buildings 14 02651 g002
Figure 3. Map of the city of Valencia.
Figure 3. Map of the city of Valencia.
Buildings 14 02651 g003
Figure 4. Assumptions and Boundary Conditions.
Figure 4. Assumptions and Boundary Conditions.
Buildings 14 02651 g004
Figure 5. Number of census sections according to the vulnerability index.
Figure 5. Number of census sections according to the vulnerability index.
Buildings 14 02651 g005
Figure 6. Representation of the global vulnerability index in the Valencian Community.
Figure 6. Representation of the global vulnerability index in the Valencian Community.
Buildings 14 02651 g006
Figure 7. Number of census sections according to the consumption index.
Figure 7. Number of census sections according to the consumption index.
Buildings 14 02651 g007
Figure 8. Total kWh consumption in the Valencian Community.
Figure 8. Total kWh consumption in the Valencian Community.
Buildings 14 02651 g008
Figure 9. Number of census sections according to the energy poverty index.
Figure 9. Number of census sections according to the energy poverty index.
Buildings 14 02651 g009
Figure 10. Energy poverty in the Valencian Community.
Figure 10. Energy poverty in the Valencian Community.
Buildings 14 02651 g010
Figure 11. Equipment vulnerability in the neighbourhoods of Valencia.
Figure 11. Equipment vulnerability in the neighbourhoods of Valencia.
Buildings 14 02651 g011
Figure 12. Socio-demographic vulnerability in the neighbourhoods of Valencia.
Figure 12. Socio-demographic vulnerability in the neighbourhoods of Valencia.
Buildings 14 02651 g012
Figure 13. Socio-economic vulnerability in the neighbourhoods of Valencia.
Figure 13. Socio-economic vulnerability in the neighbourhoods of Valencia.
Buildings 14 02651 g013
Figure 14. Number of neighbourhoods according to the global vulnerability index.
Figure 14. Number of neighbourhoods according to the global vulnerability index.
Buildings 14 02651 g014
Figure 15. Global vulnerability in the neighbourhoods of Valencia.
Figure 15. Global vulnerability in the neighbourhoods of Valencia.
Buildings 14 02651 g015
Figure 16. Number of neighbourhoods according to the consumption index.
Figure 16. Number of neighbourhoods according to the consumption index.
Buildings 14 02651 g016
Figure 17. Total kWh consumption for the neighbourhoods of Valencia city.
Figure 17. Total kWh consumption for the neighbourhoods of Valencia city.
Buildings 14 02651 g017
Figure 18. Number of neighbourhoods according to the energy poverty index.
Figure 18. Number of neighbourhoods according to the energy poverty index.
Buildings 14 02651 g018
Figure 19. Energy poverty in Valencia’s neighbourhoods.
Figure 19. Energy poverty in Valencia’s neighbourhoods.
Buildings 14 02651 g019
Table 1. Table of Investigated Parameters.
Table 1. Table of Investigated Parameters.
ParameterValue/Range
Average annual energy consumptionX kWh
Global Vulnerability Index (GVI)Normalized values from 0 to 100
Average area per inhabitantm2/inhabitant
Accessibility of main dwellings% of accessible dwellings
Average cadastral valueEUR/m2
Population without education% of people aged 16 to 64 without education
Average income levelEUR/person
Registered unemployment rate (by gender)% of people aged 16 to 64
Gender dependency index% of dependent people
Deprivation indexNormalized index
Immigrant population% of foreign population
Table 2. Methodology is used to allocate energy poverty using assigned values.
Table 2. Methodology is used to allocate energy poverty using assigned values.
VulnerabilityConsumptionEnergy Poverty
Very LowLowLow
MediumMild
HightMild
LowLow
Medium
High
Moderate
Mild
It is very highMild
Moderate
Medium Mild
Moderate
Considerable
Considerable
High Moderate
Considerable
Table 3. Census sections with higher and lower equipment vulnerability.
Table 3. Census sections with higher and lower equipment vulnerability.
CENSUS SECTION OF VALENCIAN COMMUNITY
Lower Equipment VulnerabilityHigher Equipment Vulnerability
Canet d’en BerenguerOrihuela
BenidormElda
MoncofaRojales
el CampelloSenija
SagraCampo de Mirra
Table 4. Census sections with higher and lower socio-demographic vulnerability.
Table 4. Census sections with higher and lower socio-demographic vulnerability.
CENSUS SECTION OF VALENCIAN COMMUNITY
Lower Socio-Demographic VulnerabilityHigher Socio-Demographic Vulnerability
Castell de CabresAlgemesí
VallarCastielfabib
PavíasDolores
Canet d´en Berenguerles Coves de Vinromà
RocafortAlcalá de Xivert
Table 5. Census sections with higher and lower socio-economic vulnerability.
Table 5. Census sections with higher and lower socio-economic vulnerability.
CENSUS SECTION OF VALENCIAN COMMUNITY
Lower Socio-Economic VulnerabilityHigher Socio-Economic Vulnerability
GodellaCrevillent
RocafortCallosa de Segura
San Antonio de BenagéberTorrevieja
BenifallimAlbatera
BenicàssimRedován
Table 6. Census sections with higher and lower global vulnerability.
Table 6. Census sections with higher and lower global vulnerability.
CENSUS SECTION OF VALENCIAN COMMUNITY
Lower Global VulnerabilityHigher Global Vulnerability
Canet d´en BerenguerSenija
BenicasimCallosa de Segura
MoncofaRojales
San Antonio de BenagéberDolores
Alcudia de VeoAlgemesí
Table 7. Census Section with higher and lower consumption.
Table 7. Census Section with higher and lower consumption.
CENSUS SECTION OF VALENCIAN COMMUNITY
Lower ConsumptionHigher Consumption
VallibonaBenifato
VillamalurQuatretondeta
La VilavellaBenifallim
Zorita del MaestrazgoAlcocer de Planes
For callHondón de los Frailes
Table 8. Census Sections with higher and lower energy poverty.
Table 8. Census Sections with higher and lower energy poverty.
CENSUS SECTION OF VALENCIAN COMMUNITY
Lower Energy PovertyHigher Energy Poverty
Algimia de AlmonacidTeresa de Cofrentes
AlziraConfrides
Vistabella del MaestratAlgueña
la LlosaCastell de Castells
FiguerolesCampo de Mirra
Table 9. Neighbourhoods with higher and lower equipment vulnerability.
Table 9. Neighbourhoods with higher and lower equipment vulnerability.
NEIGHBOURHOODS OF VALENCIA CITY
Lower Equipment VulnerabilityHigher Equipment Vulnerability
BenicalapEl Calvari
CampanarJaume Roig
RussafaLa Seu
TorrefielLa Vega Baixa
Cabanyal-CanyamelarBetero
Table 10. Neighbourhoods with higher and lower socio-demographic vulnerability.
Table 10. Neighbourhoods with higher and lower socio-demographic vulnerability.
NEIGHBOURHOODS OF VALENCIA CITY
Lower Socio-Demographic VulnerabilityHigher Socio-Demographic Vulnerability
Camí de VeraBenimaclet
Camí RealMorvedre
La CarrascaJaume Roig
Sant LlorensLa Petxina
Ciutat de les Arts i les CienciasAiora
Table 11. Neighbourhoods with higher and lower socio-economic vulnerability.
Table 11. Neighbourhoods with higher and lower socio-economic vulnerability.
NEIGHBOURHOODS OF VALENCIA CITY
Lower Socio-Economic VulnerabilityHigher Socio-Economic Vulnerability
Penya-RojaCampanar
Sant FrancescTres Forques
Jaume RoigNa Rovella
El Pla del RemeiNazaret
Ciutat de les Arts i les CienciasEls Orriols
Table 12. Neighbourhoods with higher and lower global vulnerability.
Table 12. Neighbourhoods with higher and lower global vulnerability.
NEIGHBOURHOODS OF VALENCIA CITY
Lower Global VulnerabilityHigher Global Vulnerability
El CalvariSant Pau
En CortsSant Llorens
SoternesCampanar
MorvedreCiutat de les arts i de les ciencias
Els OrriolsPenya-roja
Table 13. Neighbourhoods with highest and lowest consumption.
Table 13. Neighbourhoods with highest and lowest consumption.
NEIGHBOURHOODS OF VALENCIA CITY
Lower ConsumptionHigher Consumption
La Fonteta de Sant LluisBenicalap
El CalvariLa Seu
NatzaretExposicio
FavaraSant Pau
La Creu CobertaLa punta
Table 14. Neighbourhoods with higher and lower energy poverty.
Table 14. Neighbourhoods with higher and lower energy poverty.
NEIGHBOURHOODS OF VALENCIA CITY
Lower Energy PovertyHigher Energy Poverty
El CalvariBenicalap
Na RovellaSant Pau
La Fonteta de San LluisLa Seu
La Creu CobertaExposicio
NatzaretLa Punta
Table 15. Table of Main Results.
Table 15. Table of Main Results.
Main ResultsValue/Description
Areas of high vulnerabilityRegions with X kWh of annual consumption and a high vulnerability in Y% of the population.
Calculated energy poverty indexAverage index value in critical areas.
Relationship between vulnerability and energy consumptionSignificant correlation identified between variables.
Effects on the populationImpact identified on the quality of life and well-being of vulnerable populations.
Intervention recommendationsProposals for specific actions in identified areas.
Disclaimer/Publisher’s Note: The statements, opinions and data contained in all publications are solely those of the individual author(s) and contributor(s) and not of MDPI and/or the editor(s). MDPI and/or the editor(s) disclaim responsibility for any injury to people or property resulting from any ideas, methods, instructions or products referred to in the content.

Share and Cite

MDPI and ACS Style

Sujar-Cost, A.; Lorenzo-Sáez, E.; Arce, V.L.; Aliaga, E.C. Geospatial Analysis of the Distribution of Energy Poverty in the Residential Sector in the Valencian Community. Buildings 2024, 14, 2651. https://doi.org/10.3390/buildings14092651

AMA Style

Sujar-Cost A, Lorenzo-Sáez E, Arce VL, Aliaga EC. Geospatial Analysis of the Distribution of Energy Poverty in the Residential Sector in the Valencian Community. Buildings. 2024; 14(9):2651. https://doi.org/10.3390/buildings14092651

Chicago/Turabian Style

Sujar-Cost, Adrián, Edgar Lorenzo-Sáez, Victoria Lerma Arce, and Eloina Coll Aliaga. 2024. "Geospatial Analysis of the Distribution of Energy Poverty in the Residential Sector in the Valencian Community" Buildings 14, no. 9: 2651. https://doi.org/10.3390/buildings14092651

APA Style

Sujar-Cost, A., Lorenzo-Sáez, E., Arce, V. L., & Aliaga, E. C. (2024). Geospatial Analysis of the Distribution of Energy Poverty in the Residential Sector in the Valencian Community. Buildings, 14(9), 2651. https://doi.org/10.3390/buildings14092651

Note that from the first issue of 2016, this journal uses article numbers instead of page numbers. See further details here.

Article Metrics

Back to TopTop