Next Article in Journal
Experimental Investigation and Analysis of Bond–Slip Behavior between Geopolymer Concrete and Steel Tube with Varying Structural Measures
Next Article in Special Issue
Improved Building Information Modeling Based Method for Prioritizing Clash Detection in the Building Construction Design Phase
Previous Article in Journal
Model Design and Application for Excavation Face Stability in Upward Shield Tunneling
Previous Article in Special Issue
Conceptual Framework of Information Flow Synchronization Throughout the Building Lifecycle
 
 
Font Type:
Arial Georgia Verdana
Font Size:
Aa Aa Aa
Line Spacing:
Column Width:
Background:
Article

Synergizing BIM and Value Engineering in the Construction of Residential Projects: A Novel Integration Framework

by
Ahmed Gouda Mohamed
1,*,
Fahad K. Alqahtani
2,
Elhassan Reda Ismail
3 and
Mohamed Nabawy
1
1
Faculty of Engineering, Construction Engineering and Management Programme, Civil Engineering Department, The British University in Egypt, El Sherouk 11837, Egypt
2
Department of Civil Engineering, College of Engineering, King Saud University, P.O. Box 800, Riyadh 11421, Saudi Arabia
3
Department of Construction Management, College of Engineering, Louisiana State University (LSU), Baton Rouge, LA 70803, USA
*
Author to whom correspondence should be addressed.
Buildings 2024, 14(8), 2515; https://doi.org/10.3390/buildings14082515
Submission received: 2 July 2024 / Revised: 9 August 2024 / Accepted: 13 August 2024 / Published: 15 August 2024
(This article belongs to the Special Issue BIM Application in Construction Management)

Abstract

This study explores integrating Building Information Modeling (BIM) and Value Engineering (VE) to enhance cost management and project value optimization in residential construction. The primary aim is to develop a comprehensive framework that synergizes 5th Dimension Building Information Modeling (5D BIM) with VE processes to identify and evaluate the most cost-effective construction alternatives. Employing a mixed-methods approach, this research includes an extensive review of existing practices, an integrated BIM-VE framework proposal, and the application of 5D BIM principles to improve visualization, cost estimation, and scheduling. The findings reveal that integrating BIM and VE significantly enhances project efficiency, quality, and cost-effectiveness. Specifically, the case study of a twin villa project demonstrates a 42% reduction in floor material costs and a 30% reduction in door material costs, resulting in an overall project cost savings of 35%. Additionally, the integrated approach contributes to a 15% reduction in project duration and a notable improvement in design quality and stakeholder collaboration. This research contributes significantly by providing a robust framework for BIM and VE integration, emphasizing its potential to revolutionize cost management practices in the construction industry. The novelty of this study lies in its detailed and practical approach to merging BIM with VE, offering a viable solution for resource optimization and sustainable building practices. This study highlights the transformative potential of BIM-VE integration, advocating for its broader adoption to achieve superior project outcomes.

1. Introduction

Construction is a foundational economic sector closely related to other industrial industries. Little thought has been given to improving building and construction to promote the sector and profit from the rising demand for these services [1,2,3,4,5]. The production and management of digital representations of physical and functional features of places is a process known as BIM, which is backed by tools, technologies, and contracts. To facilitate decision-making regarding a built asset, BIMs are computer files that may be retrieved, moved, or networked (often but not always in proprietary formats and including proprietary data). People, companies, and government organizations use BIM to plan, design, build, operate, and repair buildings [6,7,8,9,10,11]. As a widely used intelligent technology, BIM may have a significant potential to help with VE in the early stages of project initiation [12,13,14].
VE is used more frequently in the construction sector to provide value quickly. The primary goal of VE application is to achieve the desired project outputs at the lowest total project life cycle cost. To fulfill stakeholder value expectations, VE is crucial. Typically, businesses investigate using alternative materials to achieve the function at the lowest total project life cycle cost. In addition, time, cost efficiency, and quality improvement [15,16,17,18]. VE is a well-known cost-management technique in the construction industry and other sectors. VE might offer affordable options for boosting a project’s worth, utility, and effectiveness [19]. Value engineering is a typical cost-cutting method used in the building industry and other sectors, such as the development of residential developments [20,21,22].
These aspects of BIM, combined with VE, unearth a disruptive innovation approach in the construction industry, ensuring the most substantial control of the project cost and enhancing the design for better general project performance [23]. Therefore, the integration of BIM with VE is increasing since BIM leverages its models and detailed information within the collaboration framework in the VE process to boost the project’s value and effectiveness. This stage involves effective coordination of design and construction; hence, there is harmony and optimization of resources and their wastage, contributing to sustainable building practices. The recently proposed studies suggest that synergy between BIM and VE can only yield much higher results regarding cost estimation accuracy, effective project scheduling, and appropriate decision-making for the betterment and improvement of immense improvements in project outcomes. Few benefits have been realized from practical implementation in this area by the industry of these studies in integrated BIM with VE [20,24,25,26].
The construction industry, as a pivotal sector in the global economy, is increasingly challenged by the need to optimize costs and enhance project value, particularly within the context of residential construction. Despite advances in technology, the industry continues to struggle with inefficiencies that lead to cost overruns, delays, and compromised quality. This is where the integration of BIM and VE could play a transformative role. However, current industry practices often treat BIM and VE as distinct processes, missing the opportunity to harness their combined potential to significantly improve project outcomes. The critical issue addressed by this research is the lack of a cohesive framework that integrates BIM and VE to optimize cost management and project value in residential construction. Traditional approaches to construction management are increasingly inadequate for the complex demands of modern projects, where achieving the desired quality within budgetary constraints is often a major challenge. While BIM has been widely adopted for its ability to create detailed digital representations of buildings, its integration with VE, an established methodology focused on maximizing value through cost-effective design alternatives, remains underutilized. This gap represents a significant opportunity to enhance the efficiency and effectiveness of construction projects.
Accordingly, this research explores the feasibility and effectiveness of integrating BIM and VE to enhance cost management and project value optimization in residential construction projects. Specific objectives include developing a framework for integrating a 5D BIM model with VE processes and proposing multiple construction alternatives to select the most cost-effective solutions. To this end, this paper has the following main objectives: (1) Critically review current practices and methodologies of BIM and VE individually, generating an understanding of the synergies and potential for challenges in their integration; (2) Propose a BIM-VE integrated framework that focuses on smooth integration for the management of data, collaborative workflows, and decision-making processes; (3) Applying 5D BIM modeling principles in a bid to improve the visuality, along with cost estimation, and scheduling in construction projects; (4) Engender many design and construction alternatives based on the integrated BIM-VE model, explaining the reduction of cost without compromising quality, and finally, (5) perform a comparative analysis of those alternatives to unveil the most cost-effective solutions and hence practically prove the benefits of BIM and VE integration.
In the context of this research aim, a 5D BIM model incorporates the 3rd dimension (3D) with the additional dimension (5D). This model not only visualizes the physical structure but also includes scheduling (time) and cost estimation data, allowing for more comprehensive project planning and management. The integration of VE with a 5D BIM model is essential because it enhances cost management and value optimization throughout the project lifecycle. By combining these two processes, the framework allows for dynamic cost modeling, where the financial impact of design changes can be evaluated in real time within the BIM environment. This integration facilitates the identification of cost-effective alternatives, ensures that the project meets budgetary constraints without compromising on quality, and streamlines decision-making processes by providing detailed, data-driven insights. This integration is particularly valuable in construction projects, as it helps to optimize resources, reduce costs, and improve overall project outcomes. The framework proposed in this paper emphasizes these benefits, demonstrating how the use of 5D BIM in conjunction with VE can lead to significant cost savings and enhanced project efficiency.
It is worth mentioning that this study distinguishes itself from previous research by presenting a comprehensive and integrated framework that synergizes 5D BIM with VE specifically for residential construction projects. Unlike earlier studies, such as Li et al. [26] and other relevant studies, which primarily focused on the benefits of BIM-VE integration in reducing costs and project timelines, this study offers a novel and holistic approach. It addresses cost management and scheduling and deeply integrates design quality, stakeholder collaboration, and sustainability into the project lifecycle.
The framework proposed in this study is advanced in its application of 5D BIM, allowing for real-time adjustments and dynamic cost modeling, which previous studies have not fully explored. Moreover, this research incorporates a more nuanced understanding of how BIM and VE can be systematically aligned to enhance both project efficiency and value. By validating the framework through a detailed case study, this study demonstrates its practical applicability and the substantial impact of BIM-VE integration on achieving significant cost reductions, improving project quality, and optimizing resource utilization. This approach represents a significant advancement over previous research by providing a structured methodology that can be widely applied across different types of construction projects, thus offering a more comprehensive solution to the challenges of cost control and value optimization in the construction industry.
To provide clarity and guide the reader through this study, the remainder of this manuscript is organized as follows: Section 2 offers a comprehensive review of the existing literature on BIM and VE, highlighting the synergies and gaps in their integration, which form the theoretical foundation for this study. Section 3 details this research methodology, including the design and implementation of the proposed 5D BIM-VE integration framework, as well as the case study used to validate the framework. Section 4 presents the results and analysis, focusing on the cost reductions, time savings, and improvements in project quality and stakeholder collaboration achieved through the integration of BIM and VE. Section 5 discusses the implications of these findings for both theory and practice, comparing the results with similar studies and underscoring the novel contributions of this research. Finally, Section 6 concludes the manuscript by summarizing the key findings, discussing this study’s limitations, and offering recommendations for future research and practical applications in the construction industry.

2. Literature Review

Construction is a complex activity that involves enormous resources. Hence, it requires cost control and the effectiveness of optimization to assure success. Building BIM and VE integration, thus, is a compelling approach for the accomplishment of these aims. In the following literature, this paper reviews integrated BIM with VE for construction projects and details the benefits, challenges, and methodologies used in so doing [27,28,29,30,31,32].
This has emerged as the colossal potential of BIM in facilitating design change, the ability to extract cost data, and the function and efficiency of VE in focusing on cost. Li et al. [26] also showed that their case study based on BIM integrated with VE has proven the project’s potential cost and time savings by up to 10%, with improved quality and better performance. They propose a framework to synergize BIM with VE for the optimal construction project based on the Analytic Hierarchy Process (AHP) and the entropy method. Baarimah et al. [19] scientometric study analyzed 46 documents from 2007 to 2021, highlighting emerging trends in “Cost Engineering”, “Earned Value Management”, and “Sustainable Development”. The analysis highlighted “Architectural Design”, “Project Management”, and “Budget Control” as key research domains, offering insights and recommendations for future studies in the integration of BIM and VE [19].
Altaf et al. [23] systematically reviewed the synergistic effect of BIM and VE on costs and life cycle performance. They argued that a BIM Library should be a facilitator for the data exchange of VE, and data acquisition is still a considerable challenge in executing VE using BIM. This proves the need to develop standardized data exchange formats, which will form part of pulling together practical BIM and VE.
Recent studies further point to persistent developments and innovations in fusing BIM and VE in the construction industry, aiming at improved efficiency and cost reduction and bringing more significant value to project delivery. Notably, such development is the 4th Dimension (4D) and 5D BIM adaptation, which align with 4D and 5D BIM integration with the GIS, as proposed by Basir et al. [33]. Thus, their study attests to the potential that the integration of BIM/GIS has for a significant improvement in the management of construction projects regarding scheduling and cost estimation, resulting in time efficiency and cost savings. That integration has its bridge to fill in the gap in data: the Feature Manipulation Engine, taking construction project management practices a level higher.
In the context of BIM and VE integration, a study by Taher and Elbeltagi [34] focused on integrating BIM with VE to facilitate the selection of building design alternatives considering sustainability. The authors aimed to enhance decision-making processes by providing a comprehensive analysis of design options, ultimately leading to more sustainable construction outcomes [34]. Similarly, Taher et al. [35] explored the integration of BIM with VE in a case study within the construction industry. Their research aimed to demonstrate how this integration can improve project efficiency and cost-effectiveness by optimizing design alternatives early in the project lifecycle [35].
In addition, Abdelfatah et al. [36] applied the VE technique using BIM at an underground metro station, aiming to demonstrate how these tools can be leveraged to achieve significant cost savings and enhance the value of construction projects. Their findings indicated that integrating BIM with VE not only streamlines the design process but also allows for better visualization and management of project risks [36]. Amoah [37] conducted a study on optimizing the synergy between BIM and VE to improve construction schedules and cost-worth, highlighting how this integration can lead to more accurate scheduling and cost management throughout the project lifecycle. This study found that the synergy between BIM and VE enables better alignment of project objectives with resource allocation and time management.
In the context of off-site construction, Sekhar and Maheswari [38] investigated the integration of BIM with VE for design for assembly, optimization, and real-time cost visualization. Their study aimed to demonstrate how these technologies can be used to optimize prefabrication processes, improve assembly efficiency, and provide real-time cost data, ultimately enhancing the overall value of construction projects.
A more recent framework proposed by Mahmoud Elsayed et al. [39] for the integration of VE and BIM emphasizes the need for a structured approach to improve decision-making and project outcomes. This study aimed to develop a comprehensive framework that can be applied across various construction projects to achieve better value and efficiency. Finally, Alfahad and Burhan [40] explored the integration of BIM with risk and value management, proposing a BIM-supporting system that enhances the management of risks and value across construction projects. This study’s findings suggest that this integration can lead to more informed decision-making and better project outcomes by effectively managing both risks and value in the early stages of project development.
It has become integral to construction projects, value management, and risk analysis. Elsaeed and Gomaa [41] bring out a model that couples value engineering with risk management for the optimal equilibrium of functional performance efficiency, quality, and cost. The suggested holistic approach aims to reform the project management system by enhancing consensus and exchange among the different project stages. Then, it points to applications highlighted from luxury social housing projects in Egypt that show efficiency concerning enhanced project performance.
Further study by Mahmoud et al. [24] looks for the possibility of changing the usage type of existing structures through an integrated BIM and VE model. It can be argued that this approach seeks to locate an optimum type of use for existing structures. For example, through feasibility studies, BIM can be used to draw forth the potential for making drastic changes in use. This may be through changes in economic conditions or environmental requirements for a structure. The processes in construction management optimized by BIM are considered in this research, hence discussing the proper changes that need to be implemented to foster the development of the construction industry in China [42]. They tried to present an integrated design and construction model with BIM for organizational improvement with better management, methods of communication, and efficiency in the flow of design. This research discusses the changes that BIM has caused in the industry concerning design management. Qiao [43] explores integrating BIM with Internet of Things (IoT) technology in construction engineering. This research evaluates the applications of BIM in the building life cycle and its integration framework with BIM technology in IoT, especially in smart construction sites and smart city construction. This study also highlights a significant point: BIM and IoT technologies are integrated, pointing to a state-of-the-art in which construction engineering will bring efficiency and innovation through integrated technology.
It has gone further, researching the adoption of BIM in construction investment and control of progress. Chen and Wang [28] have proposed to develop a BIM-based approach to overcome the above-discussed traditional challenges in the construction domain with information asymmetry. Their method applies construction investment with a controlled degree of progress, emphasizing BIM’s potential for effective information exchange and improvement in project management. Lee [44] conducted pilot research to develop an add-on to BIM-based value analysis to efficiently evaluate design objects during construction projects. This initiative mirrors a growing need to appreciate the potential of BIM to increase value in the engineering process and enable effective use of resources in making the right decisions during the life cycle of a project.
However, Mahammad [16] found that BIM’s broader impact in the AEC industry presents a way of solving and mitigating the challenges toward prevalent ones for more efficient project delivery. Therefore, BIM integration within the market is recommendable across industries to adequately harness its benefits toward improving project management and operational efficiency. This indicates that if the transformative potential across construction projects is to be reaped, more BIM practices must be embraced. Kozlov and Peshkov [45] have revisited the implementation of lean management and BIM technologies in practical terms of effective implementation within the frame of the production process for projects at the construction stage. His research outlines how lean, when integrated with BIM technology, enables improvement in project planning, transparency, and collaboration among the stakeholders to benefit the final project results and efficiency gained from those activities.
In this line, Nguyen and Adhikari [46] examined how BIM facilitates the integration of Digital Twin (DT) technology in building construction. Their literature review underpinned both the differences and synergies of DT and BIM, advocating for an integrated BIM-DT platform that can improve design, construction, and building performance. That paper illustrates the potential of blending BIM with DT technologies to revolutionize the AEC sector. This paper also tried to address the application of BIM technology within the engineering of green buildings, focusing on how BIM could make sustainable, quality development in the construction industry possible [25]. This study provides the enormous benefits of BIM use in the architectural design and construction phases, such as resource effectiveness and better communication among the parties involved in the project.
To sum up, this research paper addresses several key knowledge gaps within the field. Firstly, while BIM and VE are recognized for their benefits in the construction industry, there is a noticeable lack of research on their integration, particularly within residential construction projects. This study seeks to bridge this gap by proposing a comprehensive framework that synergizes 5D BIM with VE processes, thereby enhancing cost management and optimizing project value. Additionally, this research highlights the limited focus on 5D BIM in previous studies, which have primarily concentrated on the benefits of BIM-VE integration in reducing costs and project timelines. However, these studies often overlook the deeper integration of design quality, stakeholder collaboration, and sustainability into the project lifecycle. This paper addresses this gap by offering an advanced application of 5D BIM that allows for real-time adjustments and dynamic cost modeling. Another significant gap identified is the challenge of practical implementation. Although the theoretical advantages of integrating BIM and VE are well recognized, the practical application of these concepts has not been fully realized within the industry. This study aims to provide a detailed, practical framework for integrating BIM and VE, which is validated through a case study to demonstrate its applicability and impact on real-world projects. Lastly, this paper addresses a specific research gap in the context of residential construction, an area that has been less explored compared to commercial or industrial projects. By focusing on residential applications, this study fills a critical void in the existing body of research, offering insights and practical solutions that can significantly benefit this sector.

3. Research Methodology

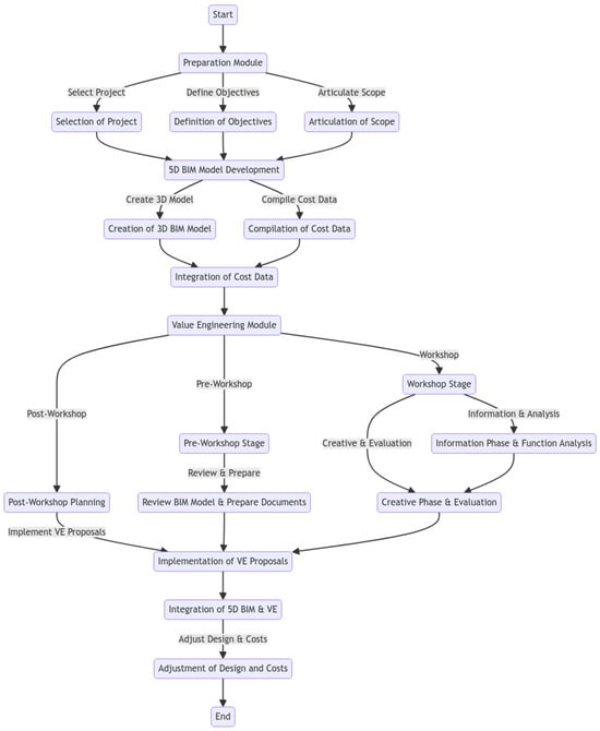
This research delineates the efficacy and magnitude of impact derived from integrating BIM with VE, aimed at augmenting cost management and enhancing the intrinsic value of residential construction endeavors. This initiative is crafted to forge a potent, meticulously structured framework that facilitates the seamless amalgamation of 5D BIM models with VE methodologies, thereby unveiling a spectrum of construction methodologies poised for economic optimization. A strategically coherent, multifaceted methodological approach was devised to achieve these objectives, amalgamating qualitative and quantitative research paradigms to catalyze project outcomes through the synergistic application of BIM and VE. The methodology outlined typifies an essentially mixed-methods research approach, primarily expounding on an exploratory sequential design paradigm (see Figure 1). This research methodology unfolds across five pivotal modules: (1) The Preparation Module, (2) The 5D BIM Model Development Module, (3) The Value Engineering Module, and (4) The Integration Module of the 5D BIM Model with VE.

3.1. Preparation Module

This stage initiates the meticulous selection of a residential construction project to serve as the focal point of the case study. The criteria devised for this selection encompass the project’s applicability for integrating BIM and VE, the accessibility of pertinent data, and the prospective influence on cost optimization and enhancement of quality. Within this phase, there is a comprehensive definition of the project’s objectives, including, but not limited to, the establishment of cost reduction benchmarks, adherence to predefined quality standards, and the demarcation of temporal limitations. Concurrently, there’s an articulation of the BIM and VE integration scope, specifically delineating the focus on distinct project phases or elements, laying the groundwork for a structured approach to achieving the outlined goals.

3.2. 5D BIM Model Development Module

A detailed 5D BIM schema is meticulously developed in this phase, delineating the project’s framework. This includes integrating parametric data essential for accurate cost estimation and identifying potential design and construction challenges affecting the project’s budget. The process begins with creating a 3D BIM model utilizing Autodesk Revit software 2023. Subsequently, an extensive compilation of cost data were undertaken, focusing on the precise determination of unit costs for materials, labor, and equipment required for the project’s completion. Following this, a cost database is established, linked to the 3D BIM model, encompassing all critical cost items, and designed for easy updates and modifications. The culmination of this phase involves integrating the cost data with the 3D BIM model, ensuring each cost element is accurately associated with its corresponding project component, including materials, labor, and any additional construction-related expenses.

3.3. Value Engineering Module

The value engineering value phase comprises three sub-phases, including:
  • Pre-Workshop Stage
This stage delineates and elucidates the objectives of the VE study, ensuring alignment with overarching project goals. It specifically targets areas where BIM can offer significant insights, such as detailed cost estimation and the functional optimization of design elements. A thorough review of the existing BIM model is conducted to evaluate its completeness, accuracy, and relevance to VE objectives, identifying crucial project components and aspects where VE can substantially enhance value. The final step involves compiling all necessary documents, including design drawings, specifications, cost estimates, and schedules, to provide a solid foundation for the comparative analysis and development of VE alternatives. This ensures a systematic approach to project value optimization through strategic planning and informed decision-making.
b.
Workshop Stage
Step 1—Information Phase
This phase commences with an in-depth comprehension of the project, facilitated through presentations and discussions to ensure that each team member understands the project’s scope, inherent constraints, and avenues for value enhancement. Subsequently, BIM integration through a BIM model occurs, showcasing the project’s components. This phase leverages a visual and data-intensive environment, which is instrumental in pinpointing cost reduction opportunities and potential design optimizations.
Step 2—Function Analysis Phase
This phase is initiated by delineating the project’s essential functions and decomposing them into their fundamental components with a Building Information Modeling (BIM) model. This approach is instrumental in identifying areas where optimization can be achieved without detracting from the project’s core functionalities. Subsequently, a cost-worth evaluation is conducted through BIM, assigning monetary values to each identified function. This facilitates a cost-worth analysis to uncover areas where financial expenditures do not commensurately enhance the project’s overall value, thereby streamlining resource allocation towards more value-adding activities.
Step 3—Creative Phase
This stage unfolds with alternatives to fulfill the designated functions more cost-effectively or with enhanced quality. BIM is pivotal in this process, enabling swift iterations and visual representations of suggested modifications. Utilizing BIM’s capabilities, it is possible to simulate the ramifications of the proposed VE alternatives on the project’s overall performance, cost implications, and adherence to the projected timeline, thus facilitating a comprehensive assessment of each alternative’s potential impact.
Step 4—Evaluation Phase
In this phase, every alternative undergoes a rigorous evaluation focusing on cost efficiency, viability, effects on the project timeline, and overall quality. BIM is employed to provide data-driven insights regarding the ramifications of each alternative. Subsequently, the selection process of the most viable VE proposals takes place for advanced refinement. BIM models are then revised to encapsulate these alternatives, facilitating a transparent comparison between the original design and the VE-enhanced iterations.
c.
Post-Workshop Phase
During this phase, implementation planning involves formulating comprehensive strategies for enacting the chosen VE proposals. This encompasses adjustments to the BIM model, revisions of cost estimates, and alterations to the project timelines. Subsequently, VE findings and detailed implementation plans are presented to all stakeholders to secure approval. The BIM model is a visual tool illustrating the advantages of the selected VE alternatives. Upon implementation, the efficacy of the VE modifications is critically assessed against predefined goals and benchmarks. At this juncture, the BIM model is meticulously updated to mirror the final project, thus providing a detailed chronicle of the VE process and its resultant impacts.

3.4. Integration of 5D BIM Model and VE Module

Developing an advanced alternative appraisal framework within the Building Information Modeling (BIM) environment is designed to assess construction alternatives for cost-efficiency and specification compliance. Integrating selected VE proposals into the BIM model necessitates design and cost estimation adjustments. Using the Revit Application Programming Interface (API) enhances data interchange with Microsoft Excel for refined alternative analysis, ensuring a streamlined, data-driven process for project optimization. The integration of BIM and VE is underpinned by their shared goal of optimizing resource allocation to achieve superior project outcomes. The interaction between BIM and VE can be understood through multi-objective optimization, where the objective functions involve minimizing cost and maximizing value. Mathematically, this relationship can be modeled as a multi-objective optimization problem as expressed in Equations (1)–(3). In this regard, Ci(xi) represents the cost function of the ith project component, which is a function of the design variable xi. Vi(xi) represents the value function of the i-th component, also a function of xi. Qi(xi) is the quality function associated with the i-th component, and Qmin is the minimum acceptable quality level.
M i n i m i z e : C = i = 1 n C i ( x i )  
M a x i m i z e : V = i = 1 n V i ( x i )
Subject to:
Qi (xi) ≥ Qmin, I = 1, 2, …, n
In this framework, the integration of VE into BIM is realized by adjusting the design variables xi within the BIM environment to optimize both the cost and value functions. The constraints ensure that quality is not compromised during this optimization process. In this context, BIM allows for the dynamic adjustment of design variables and their immediate impact on project cost and value. For example, in a residential construction project, material choices, construction methods, and scheduling can be parametrically linked to cost and value functions. VE workshops leverage this capability by iteratively refining these parameters to arrive at an optimal design that minimizes costs while maximizing project value.
One of the significant advantages of integrating VE with BIM is the ability to perform dynamic cost modeling. As design changes are made within the BIM environment, the associated costs are automatically recalculated, providing immediate feedback on the financial implications of those changes. This dynamic modeling capability is particularly valuable in VE workshops, where various design alternatives are evaluated for cost-effectiveness. The BIM-VE integration can be further enhanced by formulating an optimization problem that seeks to minimize engineering costs while maximizing project value. The objective function for this optimization can be expressed in Equations (4) and (5). L(x) is the Lagrangian function representing the trade-off between cost and value. αi and βi are weighting factors representing the relative importance of cost and value for components. Ci(x) is the cost function of component i, and Vi(x) is the value function of component i.
Minimize :   L ( x ) = M i n i m i z e :   L ( x ) = i = 1 n [ α i C i ( x ) β i V i ( x ) ]
Subject to:
Q i x Q m i n   i

4. Framework Implementation

This paper adopts a twin villa project to validate the proposed approaches of BIM and VE. The primary aim is to identify work items that can be value-engineered from the initial design phase to determine alternatives that could offer cost savings. The case targets explicitly architectural finishing works, considering these to have the highest cost contribution to the interior and a significant impact on the villa’s image. Figure 2 depicts the modeled 3D BIM as a centralized database for all architectural, engineering, and construction data throughout the project lifecycle. The BIM model facilitates visualization, helping stakeholders understand the spatial dispositions of the building, assess design quality, and produce 2D drawings for construction. It also supports automatic quantity takeoff, enabling precise cost estimation and construction planning.
The developed 3D model is a pivotal tool for evaluating numerous alternative designs, ensuring essential functions are preserved without compromising efficiency. Leveraging the automated quantity takeoff (see Table 1) feature of the 3D BIM enables the generation of accurate cost projections. This accuracy hinges on embedding detailed cost data within the BIM model, ensuring that financial assessments are precise and reflect the project’s scope. In this context, VE is crucial in streamlining the design process by identifying and eliminating superfluous elements that inflate costs without proportional benefits. The model’s visualization capabilities are instrumental in elucidating the trade-offs between different design alternatives, facilitating informed decision-making based on cost-effectiveness and timely development.
Furthermore, the 3D model allows for the meticulous calculation of costs associated with the project’s design elements, employing unit prices for various resources such as materials, labor, and equipment. By incorporating a dedicated pricing field within the BIM framework, the model directly links design components with their respective cost estimates, enhancing the precision and utility of financial evaluations in the architectural design and construction phases, as rendered in Table 2.

4.1. Value Engineering Module

In the methodology employed for value analysis, the process begins with acquiring item-specific data from the Bill of Quantities (BOQ). A Pareto Chart is constructed to identify and focus on the products contributing to 80% of the total cost, narrowing down to two primary items. An in-depth examination of these items’ direct costs alongside potential alternatives is then undertaken. The Value Index Calculator is applied to functionally analyze each identified item and assess the cost efficiency of either element. Second, the Fast Diagram is created to identify the essential requirements of each item and prioritize them. Third, an exhaustive list of alternatives is formulated, and each variant is closely assessed based on its priority. Therefore, the most optimal alternative is selected. Finally, the direct costs of the preferred alternative from the analyzed alternatives are established. Finally, the direct costs of this alternative are compared to the direct costs of the original items. Simultaneously, this analysis ensures that the selected alternative will provide value to end users and will not undermine quality and functionality.

4.2. Information Phase

Initiating the value engineering process involves a comprehensive information collection phase, where data regarding the project’s design, historical context, challenges faced, and overall cost are compiled. Specifically, in the case of a villa complex project examined for architectural efforts, it constituted 33.6% of the total cost associated with the hotel project. Employing value engineering principles, the focus narrows to critical areas such as walls, doors, floors, and sanitary works, adhering to Pareto’s principle. This principle prioritizes examining components that collectively amount to 80% of the total cost. The architectural budget details for the villa, alongside the outcomes of the Pareto analysis, are meticulously documented in Figure 3, offering insights into potential areas for cost optimization and efficiency improvement.
The architectural system accounts for 33.6% of the total cost, and according to the PARETO model in Figure 4, it should be the most focused in the VE research due to its considerable cost contribution. The VE study of the finishing material is provided in this case study in the article. Each work selected in the first Pareto analysis is subjected to a second Pareto analysis. The subworkers, such as the wall, door, floor, and sanitary work, are all examined, as displayed in Figure 5.

4.3. Function Analysis Phase

Analyzing the role of each task within a construction initiative is crucial to pinpointing functions with the highest impact on the project’s total expense. Evaluating cost versus value for every task helps identify the most influential functions driving the project’s expenses. A cost-to-worth (C/W) ratio exceeding 1 signifies that a task is a candidate for scrutiny of undervalued engineering principles. Table 3 offers a detailed analysis of the cost-efficiency and functional classification of doors and floors within the case study based on value engineering principles. The cost analysis shows that the present cost for doors stands at EGP 429,699, with an expected worth calculated at EGP 322,274, resulting in a value index of 1.07. At the same time, this index suggests that there may be a marginally more significant marginal cost relative to the value received. Thus, value engineering will likely result in cost savings but will not need to be accompanied by reduced basic functions. The cost analysis of floors revealed a cost of EGP 192,560 and a worth of EGP 136,345, generating a value index of 1.26. Due to a higher value index in floors than doors, the comparison of these areas yielded a more significant gap between cost and worth, making floors a more significant area for value engineering.
Figure 6 exhibits the C/W ratios for different detail work items within the case study, specifically focusing on Wall Work, Door Work, Floor Work, and Sanitary Work. Wall Work has the highest C/W ratio at 2.33, indicating the highest cost relative to its weight among the items listed. This could imply that Wall Work is either more resource-intensive, involves higher-quality materials, or requires more skilled labor than other tasks. Door Work has the lowest C/W ratio at 1.07. This suggests that Door Work is relatively more cost-effective than the different types of work or requires less investment per unit weight. It might indicate standardized processes or materials that lead to efficiencies in cost. Eventually, in this phase, the FAST diagram identifies the basic and secondary functions, as seen in Figure 7.

4.4. Creative Phase

In this phase, we explored several alternative concepts for the original design, focusing on material substitution that meets the functional requirements outlined in Figure 7. The selection of an alternative material should be guided by three critical considerations: initial cost, maintenance cost, and quality. These factors ensure that the chosen materials fit the budgetary constraints, maintain the desired quality, and are sustainable for long-term maintenance.
For the floors and stairs, a variety of replacement materials are proposed to enhance aesthetic appeal and cost-effectiveness. (1) Circulation areas could see a switch from black to red granite, providing a rich, durable surface; (2) Bedrooms might benefit from Venile tiles instead of HDF, offering a comfortable yet affordable flooring option, (3) Local Ceramic tiles are suggested for both toilets and kitchens, replacing Portugal ceramic with a more cost-effective and similarly durable option; (4) Living rooms and thresholds could be upgraded with local marble, a switch from Indian marble tiles that balances cost without sacrificing elegance; (5) For roofing, ceramic tiles could replace porcelain, and local roof brick could be used in place of Italian red brick, ensuring durability while reducing costs; (6) In circulation areas, red granite could be used for runs, offering a durable and visually appealing alternative to black; (7) Terrace flooring could also transition to local Ceramic tiles from Portugal ceramic, aligning with the kitchen and toilet flooring for a consistent look, and (8) Stairs could be reimagined with Indian green marble, providing a luxurious feel compared to the original black granite.
Concerning doors: (1) The decorative pattern on doors could be simplified to one side only, reducing production costs while maintaining security; (2) Tango double aluminum could replace jumbo double aluminum, offering a similar aesthetic and functionality at a lower cost; and (3) Bath, kitchen, toilet, and room doors could see a variety of new types and designs, allowing for customization and potentially lower costs through alternative materials and manufacturing processes.

4.5. Evaluation Phase

In the evaluation phase of potential alternatives, the process involves a detailed comparison of various criteria, along with an examination of how each alternative measures up against these criteria and the original design. This step aids stakeholders in identifying the most suitable design option. Following this, data extraction from the 3D-BIM model enables comprehensive analysis, including quantity takeoff, scheduling, cost estimation, aesthetics, material availability, energy efficiency, environmental impact, and overall building rating. Criteria play a crucial role in examining and ranking different design options. The analysis explicitly highlights the evaluation of flooring alternatives (see Figure 8).

4.6. Integration of 5D BIM Model and VE Module

In the design phase, the 5D model plays a pivotal role in selecting the most appropriate alternatives to achieve the targeted costs for project items. This model considers several choices by incorporating a work plan sequence and its cost significance to make rational choices. The 5D model visualization will enable designers and managers to look at various options and decide which best serves the project budget and goals. Table 4 below provides a specific analysis of implementing the VE and 5D BIM into our case study through the door material and floor takeoff. This approach comprehensively evaluates current state costs versus alternative material choices, showcasing potential savings across various door and floor installations. The total savings potential identified through this analysis is EGP 57,340 (door) and EGP 104,970 (floor), representing the project’s substantial cost reduction opportunity. These results underscore the value of employing VE and 5D BIM strategies in the design and planning phases to optimize material selection and reduce overall project costs.

5. Discussion

The integration of BIM and VE within residential construction projects, as explored in this research, offers profound implications for enhancing cost management, project quality, and overall efficiency. The findings of this study are significant, not only in demonstrating substantial cost savings but also in illustrating how the synergy between BIM and VE can transform traditional construction management practices. This research aimed to examine the implementation of BIM/VE within residential construction projects. The key findings revealed significant improvements: the reduction of the floor material by 42% on the floor, the door’s material cost by 30%, and overall project savings by 35%. Also, there was a significant improvement in project quality and performance; in general, it was enhanced by 10%, while the project duration was reduced by 15%. BIM focused on a collaborative platform that enhanced the resource organization and the decisions made during the project, ensuring the different teams had equal and updated information and minimizing miscommunications.
It is essential to highlight that these statistics are derived from the application of the proposed framework, which integrates 5D BIM (a BIM model that includes time and cost dimensions) with VE processes. The findings from this case study are intended to validate the effectiveness of the proposed integration framework. This research emphasizes that the results are project-specific but demonstrate the potential for significant cost savings when BIM and VE are effectively integrated. This study underscores the framework’s ability to optimize resource use, improve cost management, and enhance the overall value of residential construction projects. However, these results are specific to the project studied and should be validated further across different project types and scales to establish broader applicability. These results are benchmarked against the initial cost estimates for the project before the application of the integrated BIM-VE approach. In other words, the baseline for comparison was the cost of the project using the original materials and methods, as determined by the initial BIM model. The reductions are not benchmarked against industry-wide standards or other projects but rather are relative to the specific project’s pre-VE costs.
The analysis of the statistical data shows the effectiveness of the use of the BIM-VE integration. For example, the average mean savings achieved for the material costs (floor and door) were 36 percent, with the standard deviation equal to 6 percent. The mean of overall project cost savings was 35%, and the standard deviation was 0.5%, representing a high-cost control level because the differences observed were minor across all the project elements. All these findings were statistically significant; therefore, the p-value was less than 0.05, which increased the results and provided more reliability to the discovery.
Taken collectively, the findings support the notion that BIM and VE integration can improve the productivity and quality of residential building construction. This strategy dramatically contributes to better decisions and more efficient resource utilization because it comprises cost estimation and function optimization. Such outcomes attest to the fact that the integration of Building Information Modeling and Virtual Environment processes can potentially promote inequality and reduce costs in construction projects.
According to the engendered findings, the key strengths of this research lie in its ability to utilize 5D BIM to integrate cost and time dimensions into the VE process, allowing for dynamic cost modeling and real-time adjustments. This capability is particularly valuable in the complex environment of residential construction, where cost overruns and delays are common challenges. By enabling stakeholders to visualize the financial impact of design changes in real-time, the BIM-VE framework fosters more informed and timely decision-making, which is critical for maintaining project budgets and schedules.
Compared to recent similar studies, similar to this study by Li et al. [26], the authors highlighted that using BIM-VE integration can decrease project costs by 25% and project duration by 20%. Mahmoud et al. [24] revealed that it can save 30% of the cost and reduce project time by 12%. According to Najjar et al. [17], the findings were 28% cost savings and 10% improvement in the project quality. The comparative analysis of BIM and VE integration in projects reveals that the application of BIM and VE integration results in about a three-quarters cost reduction in projects, though the amount and nature of the impact vary.
To that end, this research work can contribute to developing theoretical and practical knowledge by presenting a detailed case study of BIM and VE implementation and the framework for their practical application. Although Li et al. [26] and Mahmoud et al. [24] addressed individual segments of BIM or VE, including cost estimation or agenda planning, this study aims to advance a universally applicable technique wherein BIM-VE techniques are integrated into cost management for improved project results. Thus, the integration framework presented in this study may serve as a reference for industry players, explaining the strategies for M and VE in construction projects.
These outcomes also link clearly to this study question regarding the impact of BIM and VE integration in improving cost management and creating increased project value in residential construction. Thus, this study’s integration of these methodologies reveals a real-world solution for deriving efficiencies and enhancing the projects’ effectiveness. Out of these, integration is most pertinent in the aspects of escalated construction expenses and the issue of environmentalism in construction.
The following are some of the reasons that have led to the observed effects of the investment on costs and efficiency: BIM entails a more precise cost estimate concerning the resources required to undertake a project. VE in construction entails going through a process to eliminate the costs that are not needed while attaining the project’s intended quality level. Combined, these methodologies make the construction process more effective and efficient. The role of factors explicitly related to the project under consideration is assessed as less likely, although some results are similar to the previous findings.
In summary, this study makes a substantial contribution to both academic and practical domains by providing a detailed case study that validates the proposed BIM-VE framework. The case study’s results not only demonstrate the framework’s effectiveness but also highlight its applicability across different types of construction projects. By addressing key gaps in the literature—such as the underexplored area of residential construction and the integration of design quality and sustainability into the BIM-VE framework—this research enriches the existing knowledge base and offers new insights that can inform future studies.
Additionally, this research contributes to the ongoing discourse on the digitalization of construction management by providing empirical evidence of the benefits of BIM-VE integration. The findings suggest that the framework can be adapted and applied to various construction contexts, potentially leading to industry-wide improvements in cost management, project quality, and efficiency. This study also opens up new avenues for future research, particularly in exploring how emerging technologies, such as artificial intelligence and machine learning, can be integrated into the BIM-VE framework to further enhance decision-making and project outcomes.
Regarding the managerial implications of the proposed approach, integrating BIM and VE significantly enhances decision-making processes by providing comprehensive, real-time data and visualizations. This allows managers to make informed decisions based on accurate cost estimates, design alternatives, and project schedules, reducing uncertainties and improving project planning and execution. Moreover, the combined use of 5D BIM and VE allows for meticulous cost management by identifying cost-saving opportunities without compromising quality. The case study results showed a 42% reduction in floor material costs and a 30% reduction in door material costs, leading to an overall project cost savings of 35%. Such significant cost reductions enable managers to allocate resources more efficiently and improve project profitability.
The integration framework promotes improved collaboration among project stakeholders, including architects, engineers, contractors, and clients. BIM’s collaborative platform ensures all parties access the same up-to-date information, reducing misunderstandings and fostering a cooperative working environment. Additionally, leveraging BIM’s detailed visualization and simulation capabilities can identify and address potential design and construction issues early in the project lifecycle. This proactive approach to risk management minimizes delays and cost overruns, ensuring projects are completed on time and within budget. The integrated approach also helps maintain high-quality standards by systematically evaluating design alternatives and their impact on project performance. This research highlights a 10% improvement in project quality and performance, demonstrating the effectiveness of this integration in delivering superior project outcomes.
On the other hand, speaking of the practical implications of the developed approach, the proposed BIM-VE framework serves as a guide for implementing best practices in project management. It outlines a structured approach to integrating BIM with VE, providing practical steps and methodologies that can be adopted across various construction projects. The proposed BIM-VE integration framework is set to enhance existing practices in residential construction by improving cost management, streamlining project delivery, and fostering better collaboration among stakeholders. By integrating 5D BIM with VE, the framework enables more accurate cost estimation, dynamic adjustments, and the exploration of cost-effective design alternatives, leading to optimized resource use and reduced project costs. This approach also improves decision-making and stakeholder engagement by providing data-driven insights and real-time visualizations within a collaborative BIM environment.
Successful implementation of the BIM-VE integration requires the upskilling of the workforce. Training programs focusing on BIM, VE principles, and their combined applications are essential. This investment in human capital ensures that project teams are well-equipped to leverage the full potential of the integration. To implement this framework, practitioners will need advanced skillsets, including proficiency in 5D BIM tools like Autodesk Revit and a solid understanding of VE methodologies such as function analysis and cost-worth analysis. Additionally, strong interdisciplinary collaboration and communication skills are crucial for ensuring all team members are aligned and informed. Project managers will need to integrate VE processes into project planning, coordinating efforts across teams. Continuous learning and adaptation to evolving BIM and VE technologies will be essential for maintaining proficiency and maximizing the framework’s benefits in practice.
Furthermore, developing standardized data exchange formats and protocols is crucial for seamless BIM-VE integration. Establishing industry-wide standards ensures consistency, improves interoperability between different software platforms, and enhances overall project efficiency. The integration also promotes sustainable construction practices by optimizing resource use and minimizing waste. The case study demonstrates how the integrated approach contributes to sustainable building practices, making it a valuable model for future projects. The findings advocate for more robust policy and regulatory support to encourage the adoption of BIM and VE integration in the construction industry. Governments and industry bodies can play a pivotal role by developing guidelines, offering incentives, and creating a conducive environment for the widespread adoption of these innovative practices.

6. Conclusions

This research has dramatically shed light on the dynamic synergies of BIM and VE methodologies within residential construction projects. There is truth in the assertion; however, this is based on theoretical insights and empirical investigation, which point out the pivotal role the integration of BIM and VE plays in dealing with the common challenges of cost overruns and project delays. The developed framework and case study of a residential project justify the practicability of this integration and its substantial benefits towards enhancing the project’s efficiency, quality, and cost-effectiveness.
The results have shown that using BIM to integrate BIM and VE aids in making an informed value engineering decision, hence involving the project managers and designers as part and parcel of maneuvering the complexities of the practical implementation. This provides stakeholders with a powerful tool for accurately estimating costs, managing resources, and enhancing collaboration through the 5D BIM capabilities. At the same time, VE processes look forward to maximizing project value by systematically examining design and construction alternatives based on their cost implications for achieving a project’s quality, functionality, and sustainability needs without incurring costs where they are unavoidable.
Integrating BIM and VE promises a radical turn towards developed and sustainable practices in the construction industry. As explained in this research, the business case shows some tangible benefits of this integration, such as cost savings, improved project quality, and a more robust framework for managing project data and resources. The same results justify the effectiveness of the proposed framework and justify stronger prompting, by way of policy, for adopting BIM and VE integration in the construction industry.
However, the successful implementation of BIM and VE integration is challenging. This research will be rather critical in pointing to the need for significant cultural and procedural changes in the construction industry, which would include the development of common standards of data exchange, better industry professionals’ training and education, and a collaborative environment that would assure the successful implementation of such methods.
To the degree that it sets boundaries on the depth to which this study integrates BIM and VE in construction projects, the constraints of the presented research include the following: This work is primarily focused on residential construction projects within Egypt, therefore limiting its generalization to other places or other kinds of construction projects. Though providing a case study approach to investigating the practical insights of BIM and VE integration, this study is context-bound to one specific project. That might not cover the scope of challenges and opportunities related to integrating BIM and VE into project diversities of type and scale. The geographical scope and project types across which all types of construction projects are considered are future research recommendations. A further study will have to be conducted in that the exploration of human and organizational factors and how they influence the successful integration of BIM and VE needs to be considered. It includes studying change management strategies, training programs, and building collaborative work cultures. Likely, in the future, this could help researchers with the probable integration of artificial intelligence, machine learning, and advanced simulation techniques for the decision-making process.

Author Contributions

Conceptualization, A.G.M.; Methodology, F.K.A.; Validation, F.K.A.; Formal analysis, A.G.M., F.K.A. and M.N.; Investigation, A.G.M. and E.R.I.; Data curation, A.G.M., E.R.I. and M.N.; Writing—original draft, A.G.M., F.K.A., E.R.I. and M.N.; Writing—review & editing, A.G.M., F.K.A. and M.N.; Visualization, E.R.I. and M.N.; Project administration, A.G.M.; Funding acquisition, F.K.A. All authors have read and agreed to the published version of the manuscript.

Funding

This research was funded by the Researchers Supporting Project number (RSP2024R264), King Saud University, Riyadh, Saudi Arabia.

Data Availability Statement

The data supporting this study’s findings are available from the corresponding author, [Ahmed Gouda Mohamed], upon reasonable request. Due to privacy and ethical restrictions, the data are not publicly available.

Acknowledgments

The authors extend their appreciation to the Researchers Supporting Project number (RSP2024R264), King Saud University, Riyadh, Saudi Arabia, for funding this work.

Conflicts of Interest

The authors declare no conflict of interest.

References

  1. Al-Gahtani, S. Review Current Value Engineering Studies Towards Improve Automation within Building Information Management (BIM). SSRG Int. J. Civ. Eng. 2022, 9, 1–9. [Google Scholar] [CrossRef]
  2. Kineber, A.F.; Hamouda, A.M.; Abd El-Razek, M.E.; Hassan, M.G. Identifying and Assessing Sustainable Value Management Implementation Activities in Developing Countries: The Case of Egypt. Sustainability 2020, 12, 9143. [Google Scholar] [CrossRef]
  3. Mokhtar, A. A Vision on Future Development of Building and Construction Industry in Egypt. J. Egypt. Soc. Eng. 2020, 59, 17–21. [Google Scholar]
  4. Nabawy, M.; Gouda Mohamed, A. Risks Assessment in the Construction of Infrastructure Projects Using Artificial Neural Networks. Int. J. Constr. Manag. 2024, 24, 361–373. [Google Scholar] [CrossRef]
  5. Ismaeel, W.S.; Mohamed, A.G. A Structural Equation Modelling Paradigm for Eco-Rehabilitation and Adaptive Reuse of Cultural Heritage Buildings. Build. Environ. 2023, 242, 110604. [Google Scholar] [CrossRef]
  6. Ariono, B.; Wasesa, M.; Dhewanto, W. The Drivers, Barriers, and Enablers of Building Information Modeling (BIM) Innovation in Developing Countries: Insights from Systematic Literature Review and Comparative Analysis. Buildings 2022, 12, 1912. [Google Scholar] [CrossRef]
  7. Tanko, B.L.; Oyediran, O.S.; Ekanem, E. An Implementation Framework of Value Management in the Nigerian Construction Industry. Built Environ. Proj. Asset Manag. 2018, 8, 52–63. [Google Scholar] [CrossRef]
  8. Williams, N. Building Information Modeling and its Applications. Glob. J. Technol. Optim. 2022, 13, 277. [Google Scholar]
  9. Alnaser, A.A.; Hassan Ali, A.; Elmousalami, H.H.; Elyamany, A.; Gouda Mohamed, A. Assessment Framework for BIM-Digital Twin Readiness in the Construction Industry. Buildings 2024, 14, 268. [Google Scholar] [CrossRef]
  10. Mohamed, A.G.; Marzouk, M. A BIM-Based Semantic Approach for Fund-Allocation of Building Components. Arch. Eng. Des. Manag. 2024, 20, 471–493. [Google Scholar] [CrossRef]
  11. Mohamed, A.G.; Abdallah, M.R.; Marzouk, M. BIM and Semantic Web-Based Maintenance Information for Existing Buildings. Autom. Constr. 2020, 116, 103209. [Google Scholar] [CrossRef]
  12. Jacoski, C.A.; Hoffmeister, L. Potential Use of BIM for Automated Updating of Building Materials Values. Braz. J. Oper. Prod. Manag. 2018, 15, 1. [Google Scholar] [CrossRef]
  13. Rahimian, F.; Seyedzadeh, S.; Oliver, S.; Rodriguez, S.; Dawood, N. On-Demand Monitoring of Construction Projects Through a Game-Like Hybrid Application of BIM and Machine Learning. Autom. Constr. 2020, 110, 103012. [Google Scholar] [CrossRef]
  14. Zhen, C.; Agapiou, A.; Li, H. A Benefits Prioritization Analysis on Adopting BIM Systems Against Major Challenges in Megaproject Delivery. Front. Built Environ. 2020, 26, 1–29. [Google Scholar] [CrossRef]
  15. Karunasena, G.; Rajagalgoda Gamage, K. A Decision-Making Formula for Value Engineering Applications in the Sri Lankan Construction Industry. J. Financ. Manag. Prop. Constr. 2017, 22, 77–91. [Google Scholar] [CrossRef]
  16. Mahammad, A. A Study on the Impact of Building Information Modeling (BIM) in AEC (Architecture, Engineer, Construction) Industry. Int. J. Res. Appl. Sci. Eng. Technol. 2023, 11, 1339–1346. [Google Scholar] [CrossRef]
  17. Najjar, M.K.; Abou-Ibrahim, H.; Alshboul, O.; Raad, M. Life Cycle Assessment Methodology Integrated with BIM as a Decision-Making Tool at Early Stages of Building Design. Int. J. Constr. Manag. 2022, 22, 541–555. [Google Scholar] [CrossRef]
  18. Mohd Nasir, N.; Nawi, M.N.M.; Baluch, N.; Anuar, M.F. Value Management: A Systematic Approach for Improving Time Performance in Construction Projects. Int. J. Supply Chain Manag. 2016, 5, 195–200. [Google Scholar]
  19. Baarimah, A.; Alaloul, W.; Liew, M.; Al-Aidrous, A.; Alawag, A.; Musarat, M. Integration of Building Information Modeling (BIM) and Value Engineering in Construction Projects: A Bibliometric Analysis. In Proceedings of the 2021 Third International Sustainability and Resilience Conference: Climate Change, Sakheer, Bahrain, 15–16 November 2021; pp. 362–367. [Google Scholar] [CrossRef]
  20. Abideen, D.; Yunusa-Kaltungo, A.; Manu, P.; Cheung, C. A Systematic Review of the Extent to Which BIM Is Integrated into Operation and Maintenance. Sustainability 2022, 14, 8692. [Google Scholar] [CrossRef]
  21. Kim, S.Y.; Nguyen, D.M.; Pham, H.L.; Tran, V.N. Barriers to Applying Value Management in the Vietnamese Construction Industry. J. Constr. Dev. Ctries. 2016, 21, 55–80. [Google Scholar] [CrossRef]
  22. Park, C.; Kim, H.; Park, H.; Goh, J.; Pedro, A. BIM-Based Idea Bank for Managing Value Engineering Ideas. Int. J. Proj. Manag. 2017, 35, 699–713. [Google Scholar] [CrossRef]
  23. Altaf, M.; Alaloul, W.; Khan, S.; Liew, M.; Musarat, M.; Mohsen, A. Value Analysis in Construction Projects with BIM Implementation: A Systematic Review. In Proceedings of the 2021 International Conference on Decision Aid Sciences and Application (DASA), Sakheer, Bahrain, 7–8 December 2021; pp. 51–56. [Google Scholar] [CrossRef]
  24. Mahmoud, H.; Fayad, A.; Nassar, A. Investigating the Impact of Changing the Usage Type of Existing Structure Using BIM. Civ. Eng. J. 2022, 8, 1606–1621. [Google Scholar] [CrossRef]
  25. Chai, Y. Analysis and Prospect of Green Building Engineering Based on BIM Technology. Appl. Comput. Eng. 2023, 25, 74–82. [Google Scholar] [CrossRef]
  26. Li, X.; Wang, C.; Alashwal, A. Case Study on BIM and Value Engineering Integration for Construction Cost Control. Adv. Civ. Eng. 2021, 2021, 8849303. [Google Scholar] [CrossRef]
  27. Al Amri, T.; Marey-Perez, M. Value Engineering: A Promising Tool to Oman Construction Sustainability. Tech. Soc. Sci. J. 2021, 15, 611–620. [Google Scholar]
  28. Chen, Y.; Wang, G. Integration of Construction Investment and Progress Control Based on BIM. In Proceedings of the 2013 Third International Conference on Intelligent System Design and Engineering Applications, Hong Kong, China, 16–18 January 2013; pp. 894–896. [Google Scholar] [CrossRef]
  29. Gouda, A.; Abdallah, M.R.; Marzouk, M. An Integrated Framework for Managing Building Facilities. J. Eng. Appl. Sci. 2020, 67, 809–828. [Google Scholar]
  30. Usman, F.; Jalaluddin, N.A.; Hamim, S.A. Value Engineering in Building Information Modelling for Cost Optimization of Renovation Works: A Case Study. Int. J. Eng. Technol. 2018, 7, 3–6. [Google Scholar] [CrossRef]
  31. Wei, T.; Chen, Y. Green Building Design Based on BIM and Value Engineering. J. Ambient Intell. Humaniz. Comput. 2020, 11, 3699–3706. [Google Scholar] [CrossRef]
  32. Ismaeel, W.S.; Mohamed, A.G. Indoor Air Quality for Sustainable Building Renovation: A Decision-Support Assessment System Using Structural Equation Modelling. Build. Environ. 2022, 214, 108933. [Google Scholar] [CrossRef]
  33. Basir, W.; Ujang, U.; Majid, Z. Adaptation 4D and 5D BIM for BIM/GIS Data Integration in Construction Project Management. IOP Conf. Ser. Earth Environ. Sci. 2023, 1274, 012002. [Google Scholar] [CrossRef]
  34. Taher, A.H.; Elbeltagi, E.E. Integrating Building Information Modeling with Value Engineering to Facilitate the Selection of Building Design Alternatives Considering Sustainability. Int. J. Constr. Manag. 2023, 23, 1886–1901. [Google Scholar] [CrossRef]
  35. Taher, A.; Rashid, I.A.E.; Elbeltagi, E.E. Integration of Building Information Modeling with Value Engineering in Construction Industry-Case Study. Int. J. Basic Appl. Sci. 2019, 8, 75–82. [Google Scholar]
  36. Abdelfatah, S.; Abdel-Hamid, M.; Ahmed, A.A. Applying Value Engineering Technique Using Building Information Modeling at Underground Metro Station. Int. J. Eng. Res. Technol. 2020, 13, 1555–1561. [Google Scholar] [CrossRef]
  37. Amoah, K.B. Optimizing Building Information Modeling and Value Engineering Synergy for Construction Schedule and Cost Worth. J. Civ. Eng. Res. 2023, 13, 12–23. [Google Scholar] [CrossRef]
  38. Sekhar, A.; Maheswari, J.U. BIM Integration and Value Engineering: Design for Assembly, Optimization, and Real-Time Cost Visualization in Off-Site Construction. Constr. Res. Congr. 2022, 2022, 791–801. [Google Scholar] [CrossRef]
  39. Mahmoud Elsayed, A.; Ahmed, M.; Elhakeem, A.; Said Omar, M. A Proposed Framework for the Integration of Value Engineering and Building Information Modeling. Eng. Res. J. 2024, 182, 322–340. [Google Scholar] [CrossRef]
  40. Alfahad, A.A.; Burhan, A.M. BIM-Supporting System by Integrating Risk Management and Value Management. Eng. Technol. Appl. Sci. Res. 2023, 13, 12130–12137. [Google Scholar] [CrossRef]
  41. Elsaeed, M.; Gomaa, A. Integration of Value Management and Risk Analysis in the Construction Project. Eng. Res. J. Fac. Eng. (Shoubra) 2022, 51, 218–227. [Google Scholar] [CrossRef]
  42. Jiao, Y.; Cao, P. Research on Optimization of Project Design Management Process Based on BIM. Buildings 2023, 13, 2139. [Google Scholar] [CrossRef]
  43. Qiao, P. The Application Research of BIM and IoT Technology Integration in Construction Engineering. Acad. J. Archit. Geotech. Eng. 2023, 5, 35–45. [Google Scholar] [CrossRef]
  44. Lee, J. Preliminary Study of Add-On Development for Value Analysis of Design Objects Based on BIM. Asia-Pac. J. Converg. Res. Interchange 2023, 9, 1–12. [Google Scholar] [CrossRef]
  45. Kozlov, R.; Peshkov, A. Integration of Lean Management and BIM Technologies for Effective Project Management and Production Processes at a Construction Stage. Izv. Vuzov. Investig. Stroitelstvo. Nedvizhimost 2023, 2, 271–284. [Google Scholar] [CrossRef]
  46. Nguyen, T.; Adhikari, S. The Role of BIM in Integrating Digital Twin in Building Construction: A Literature Review. Sustainability 2023, 15, 10462. [Google Scholar] [CrossRef]
Figure 1. Proposed research methodology.
Figure 1. Proposed research methodology.
Buildings 14 02515 g001
Figure 2. Development of the 3D BIM model for the architectural element.
Figure 2. Development of the 3D BIM model for the architectural element.
Buildings 14 02515 g002
Figure 3. General cost model, including project costs and cumulative costs by work item.
Figure 3. General cost model, including project costs and cumulative costs by work item.
Buildings 14 02515 g003
Figure 4. General Pareto analysis of cost contributions in the residential project.
Figure 4. General Pareto analysis of cost contributions in the residential project.
Buildings 14 02515 g004
Figure 5. The cost model for various architectural elements within the project.
Figure 5. The cost model for various architectural elements within the project.
Buildings 14 02515 g005
Figure 6. Comparative analysis of C/W ratios across detail works.
Figure 6. Comparative analysis of C/W ratios across detail works.
Buildings 14 02515 g006
Figure 7. FAST diagram for doors and floors.
Figure 7. FAST diagram for doors and floors.
Buildings 14 02515 g007
Figure 8. The evaluation phase of potential alternatives. (a) Alternative floor materials takeoff from the BIM model; (b) Alternative floor materials cost extracted from the BIM model.
Figure 8. The evaluation phase of potential alternatives. (a) Alternative floor materials takeoff from the BIM model; (b) Alternative floor materials cost extracted from the BIM model.
Buildings 14 02515 g008
Table 1. Generation of quantity takeoffs from the BIM model.
Table 1. Generation of quantity takeoffs from the BIM model.
Material NameMaterial AreaMaterial Volume
Adhesive Painting274 m20.27 m3
Ceramic Tiles274 m22.47 m3
Wall Cladding58 m21.16 m3
Concrete—Cast-in-Place Concrete—30 MPa1704 m2341.49 m3
Concrete—Cast-in-Place gray199 m218.68 m3
Concrete, Sand/Cement Screed1454 mm230.74 m3
Damp-proofing38 m20.14 m3
Default Floor78 m27.54 m3
Default Wall1020 m2173.08 m3
Door—Frame48 m20.83 m3
Door—Panel81 m21.32 m3
External Plaster477 m26.76 m3
External Plaster with Grey Paint340 m24.73 m3
External Wall Plaster425 m28.16 m3
extruded polystyrene225 m211.26 m3
Filling Sand262 m216.11 m3
Foundation Waterproof374 m237.27 m3
Generic Bath37 m20.37 m3
Generic Bed76 m27.07 m3
Generic Kitchen75 m212.12 m3
Glass21 m22.36 m3
Ground Waterproofing219 m24.38 m3
Internal Wall Plaster219 m28.76 m3
Marble4 m20.03 m3
Plastic Painting150 m20.52 m3
Plastering1040 m220.80 m3
Table 2. Precise cost estimation generated from the BIM model quantities.
Table 2. Precise cost estimation generated from the BIM model quantities.
CategoryFamily and TypeUnit RateTotal Cost (Floor)Total Cost (Door)
Floor Materials
EntranceFloor: Entrance 100 mm120029,077-
Bath TilesFloor: Generic Bath Tiles23017,005-
BedroomFloor: Generic Bed 0.1m25012,867-
Floor: Generic Bed 0.08 m2506015-
KitchenFloor: Generic Kitchen 0.1m2304873-
Living AreaFloor: Generic Living 0.1m96058,054-
Floor: Generic Living 0.08m96012,900-
ThresholdFloor: Generic threshold 0.1m9603484-
Floor: Generic threshold 0.08 m960658-
RoofFloor: Roof Tiles22076,433-
Floor: Roof Tiles Top18218,800-
MiscellaneousFloor: run 100mm 612004563-
Floor: TERRACE 100mm2304897-
Door Materials
Bi-foldM_Bifold-4 Panel: 0.8 × 2.2 m9000-18,000
Double-SlidingM_Door-Double-Sliding: 1.6 × 2.4 m2000-15,360
M_Door-Double-Sliding: 1.8 × 2.4 m roof2000-17,280
M_Door-Double-Sliding: 2.4 × 2.4 m2000-46,080
M_Door-Double-Sliding: 2.7 × 2.4 m2000-51,840
Single-FlushM_Single-Flush: Door Generic Bath 0.8 × 2.2 m1000-6000
M_Single-Flush: Door Generic Bed 0.9 × 2.2 mm1900-19,000
M_Single-Flush: Door Generic Kitchen 0.9 × 2.2 m1750-7000
M_Single-Flush: Door Generic Toilet 0.8 × 2.2 m ROOF1000-2000
M_Single-Flush: Door GenericEnt 1.1 × 2.2 m5000-10,000
Total Cost--249,632192,560
Table 3. Function cost worth matrix.
Table 3. Function cost worth matrix.
ItemFunctionPresent Cost (EGP)Expected WorthValue Index
VerbNounType (Basic/Secondary)
DoorsAllow EntranceBasic429,699322,2741.07
DivideSpacesBasic
ConnectRoomsRequired Secondary
ServeAestheticsSecondary
ProvideLight and VentilationSecondary
ReduceNoiseSecondary
ProvidePrivacyBasic
floorsProvideSmooth SurfaceBasic192,560136,3451.26
ServeAestheticsSecondary
CoverGroundBasic
ResistWaterSecondary
ResistWearSecondary
ProvideDurabilityBasic
Table 4. Alternatives and current state comparison (saving) in the door materials.
Table 4. Alternatives and current state comparison (saving) in the door materials.
Door Material TakeoffMaterial AreaUnitCountCurrent State (EGP)Alternative (EGP)Saving (EGP)
Family and TypeUnit RateTotal CostUnit RateTotal Cost
M_Bifold-4 Panel: 0.8 × 2.2 m Lumpsum2900018,000600012,0006000
M_Door-Double-Sliding: 1.6 × 2.4 m3.84m22200015,360150011,5203840
M_Door-Double-Sliding: 1.8 × 2.4 m roof4.32m22200017,280150012,9604320
M_Door-Double-Sliding: 2.4 × 2.4 m5.76m24200046,080150034,56011,520
M_Door-Double-Sliding: 2.7 × 2.4 m 6.48m24200051,840150038,88012,960
M_Single-Flush: Door Generic Bath 0.8 × 2.2 m Lumpsum61000600060036002400
M_Single-Flush: Door Generic Bed 0.9 × 2.2 mm Lumpsum10190019,000110011,0008000
M_Single-Flush: Door Generic Kitchen 0.9 × 2.2 m Lumpsum417507000100040003000
M_Single-Flush: Door Generic Toilet 0.8 × 2.2 m ROOF Lumpsum2100020006001200800
M_Single-Flush: Door GenericEnt 1.1 × 2.2 m Lumpsum2500010,000275055004500
192,560 135,22057,340
Disclaimer/Publisher’s Note: The statements, opinions and data contained in all publications are solely those of the individual author(s) and contributor(s) and not of MDPI and/or the editor(s). MDPI and/or the editor(s) disclaim responsibility for any injury to people or property resulting from any ideas, methods, instructions or products referred to in the content.

Share and Cite

MDPI and ACS Style

Gouda Mohamed, A.; Alqahtani, F.K.; Ismail, E.R.; Nabawy, M. Synergizing BIM and Value Engineering in the Construction of Residential Projects: A Novel Integration Framework. Buildings 2024, 14, 2515. https://doi.org/10.3390/buildings14082515

AMA Style

Gouda Mohamed A, Alqahtani FK, Ismail ER, Nabawy M. Synergizing BIM and Value Engineering in the Construction of Residential Projects: A Novel Integration Framework. Buildings. 2024; 14(8):2515. https://doi.org/10.3390/buildings14082515

Chicago/Turabian Style

Gouda Mohamed, Ahmed, Fahad K. Alqahtani, Elhassan Reda Ismail, and Mohamed Nabawy. 2024. "Synergizing BIM and Value Engineering in the Construction of Residential Projects: A Novel Integration Framework" Buildings 14, no. 8: 2515. https://doi.org/10.3390/buildings14082515

APA Style

Gouda Mohamed, A., Alqahtani, F. K., Ismail, E. R., & Nabawy, M. (2024). Synergizing BIM and Value Engineering in the Construction of Residential Projects: A Novel Integration Framework. Buildings, 14(8), 2515. https://doi.org/10.3390/buildings14082515

Note that from the first issue of 2016, this journal uses article numbers instead of page numbers. See further details here.

Article Metrics

Back to TopTop