Factors Impacting Women Gaining Leadership Roles in the Jordanian Construction Sector: Architects and Civil Engineers
Abstract
1. Introduction
2. Gender Dimension of the Jordanian Construction Sector
3. Factors Influencing Women’s Leadership Positions in Construction Projects
4. Research Method
5. Results
5.1. ISM Model
5.1.1. Formation of Structural Self-Interaction Matrix (SSIM)
- V: Barrier i influences barrier j
- A: Barrier j influences barrier i
- X: Barriers i and j influence each other
- O: There is no relation between barriers i and j.
5.1.2. Formation of Reachability Matrix
- If the cell (i, j) has ‘V’, then it will change to ‘1′, and the cell (j, i) is converted to 0.
- If the cell (i, j) has ‘A’, then it will change to ‘0′, and the cell (j, i) is converted to ‘1′.
- If the cell (i, j) has ‘X’, then it will change to ‘1′, and the cell (j, i) is converted to ‘1′.
- If the cell (i, j) has ‘O’, it will change to ‘0’, and the cell (j, i) is converted to ‘0’.
6. Discussion
7. Conclusions
Author Contributions
Funding
Data Availability Statement
Conflicts of Interest
References
- Whitaker, G.; Ali, S. Hardhats and glad rags–women in construction: Perceptions, challenges and barriers. J. Glob. Bus. Technol. 2020, 16, 132. [Google Scholar]
- Norberg, C.; Johansson, M. Women and “ideal” women. The representation of women in the construction industry. Gend. Issues 2021, 38, 1–24. [Google Scholar] [CrossRef]
- Menches, C.L.; Abraham, D.M. Women in construction: Tapping the untapped resource to meet future demands. J. Constr. Eng. Manag. 2007, 133, 701–707. [Google Scholar] [CrossRef]
- Galea, N.; Powell, A.; Loosemore, M.; Chappell, L. Designing robust and revisable policies for gender equality: Lessons from the Australian construction industry. Constr. Manag. Econ. 2015, 33, 375–389. [Google Scholar] [CrossRef]
- Powell, A.; Sang, K.J. Everyday experiences of sexism in male-dominated professions: A Bourdieusian perspective. Sociology 2015, 49, 919–936. [Google Scholar] [CrossRef]
- Wright, T. Gender and Sexuality in Male-Dominated Occupations 2016; Women Working in Construction and Transport; Palgrave Macmillan: London, UK, 2016; pp. 738–740. [Google Scholar]
- ABS. Labour Force, Australia, Detailed, Quarterly, May 2016 (Cat. No. 6291.0.55.003); Australian Bureau of Statistics: Canberra, Australia, 2016.
- Navarro-Astor, E.; Román-Onsalo, M.; Infante-Perea, M. Women’s career development in the construction industry across 15 years: Main barriers. J. Eng. Des. Technol. 2017, 15, 199–221. [Google Scholar] [CrossRef]
- Galea, N.; Powell, A.; Loosemore, M.; Chappell, L. The gendered dimensions of informal institutions in the Australian construction industry. Gend. Work Organ. 2020, 27, 1214–1231. [Google Scholar] [CrossRef]
- Byrne, J.; Clarke, L.; Van Der Meer, M. Gender and ethnic minority exclusion from skilled occupations in construction: A Western European comparison. Constr. Manag. Econ. 2005, 23, 1025–1034. [Google Scholar] [CrossRef]
- Dainty, A.R.; Lingard, H. Indirect discrimination in construction organizations and the impact on women’s careers. J. Manag. Eng. 2006, 22, 108–118. [Google Scholar] [CrossRef]
- Kaewsri, N.; Tongthong, T. An investigation of women engineers in non-traditional occupations in the Thai construction industry. Australas. J. Constr. Econ. Build. 2011, 11, 1–21. [Google Scholar] [CrossRef]
- Madikizela, K.; Haupt, T. Influences on women’s choices of careers in construction: A South African study. Australas. J. Constr. Econ. Build. 2010, 10, 1–15. [Google Scholar] [CrossRef][Green Version]
- Fernando, N.G.; Amaratunga, D.; Haigh, R. The career advancement of the professional women in the UK construction industry: The career success factors. J. Eng. Des. Technol. 2014, 12, 53–70. [Google Scholar] [CrossRef]
- Barreto, U.; Pellicer, E.; Carrión, A.; Torres-Machí, C. Barriers to the professional development of qualified women in the Peruvian construction industry. J. Prof. Issues Eng. Educ. Pract. 2017, 143, 05017002. [Google Scholar] [CrossRef]
- Hausmann, R.; O’Brien, T.; Santos, M.A.; Grisanti, A.; Kasoolu, S.; Taniparti, N.; Tapia, J.A.; Villasmil, R. Jordan: The Elements of a Growth Strategy. CID Working Paper Series. 2019. Available online: https://issfjo.com/wp-content/uploads/2019/10/Platform-TOR-jordan-growth-strategy-revised.pdf (accessed on 12 December 2023).
- UN Women and ILO. 2022. Available online: https://jordan.un.org/en/205719-un-women-launches-guidelines-leadership-and-skills-development-women-private-sector (accessed on 28 December 2023).
- Nahar, G.; Abu Humaidan, R. The Factors Affecting Women in Political Participations in Jordanian Parliamentary Elections (2003–2013). Int. J. Humanit. Soc. Sci. 2013, 3, 84–94. [Google Scholar]
- United Nations in Jordan. 2020. Available online: https://jordan.un.org/sites/default/files/2020-11/Meta_LR_021120%20%28003%29.pdf (accessed on 2 January 2024).
- The Hashemite Kingdom of Jordan Department of Statistics. 2023. Available online: https://dosweb.dos.gov.jo/nationalaccount/quarterly-estimates/ (accessed on 15 December 2023).
- The Jordan Strategy Forum. 2019. Available online: https://jsf.org/uploads/2022/12/the-construction-housing-sector-in-jordan-the-challenge-of-demand-supply-alignment-financing-mechanisms-2.pdf (accessed on 17 December 2023).
- The Hashemite Kingdom of Jordan Department of Statistics. 2019. Available online: https://dosweb.dos.gov.jo/databank/JordanInFigures/Jorinfo_2019.pdf (accessed on 17 December 2023).
- The World Economic Forum. The Global Gender Gap Report; The World Economic Forum: Cologny/Geneva, Switzerland, 2016. [Google Scholar]
- Adogbo, K.J.; Ibrahim, A.D.; Ibrahim, Y.M. Development of a framework for attracting and retaining women in construction practice. J. Constr. Dev. Ctries. 2015, 20, 99–115. [Google Scholar]
- Afolabi, A.O.; Tunji-Olayeni, P.F.; Oyeyipo, O.O.; Ojelabi, R.A. The socio-economics of women inclusion in green construction. Constr. Econ. Build. 2017, 17, 70–89. [Google Scholar] [CrossRef]
- Jordan Engineers Association 2022. JEA Annual Report. 2021. Available online: https://www.jea.org.jo/Ar/List/%D8%A7%D9%84%D8%AA%D9%82%D8%A7%D8%B1%D9%8A%D8%B1_%D8%A7%D9%84%D8%B3%D9%86%D9%88%D9%8A%D8%A9 (accessed on 16 December 2023).
- Weber, J. Discrimination against Women in the Field of Engineering. Undergraduate Voices 3. 2018. Available online: https://ecommons.udayton.edu/undergradvoices/3/ (accessed on 15 December 2023).
- Fouad, N.A.; Singh, R.; Cappaert, K.; Chang, W.H.; Wan, M. Comparison of women engineers who persist in or depart from engineering. J. Vocat. Behav. 2016, 92, 79–93. [Google Scholar] [CrossRef]
- Thurairajah, N.; Amaratunga, D.; Haigh, R. Women’s educational attainment and their experiences in construction education. In Proceedings of the 3rd Annual Built Environment Education Annual Conference (BEECON), London, UK, 12–13 September 2007; pp. 12–13. [Google Scholar]
- Aboagye-Nimo, E.; Collinson, J.; Wood, H.; Jin, R.; Wyche, K. Women as construction professionals: Modern day challenges. In Proceedings of the Joint CIB W099 and TG59 Conference Coping with the Complexity of Safety, Health, and Wellbeing in Construction, Salvador, Brazil, 1–3 August 2018. [Google Scholar]
- Fielden, S.L.; Davidson, M.J.; Gale, A.W.; Davey, C.L. Women in construction: The untapped resource. Constr. Manag. Econ. 2000, 18, 113–121. [Google Scholar] [CrossRef]
- Lekchiri, S.; Kamm, J.D. Navigating barriers faced by women in leadership positions in the US construction industry: A retrospective on women’s continued struggle in a male-dominated industry. Eur. J. Train. Dev. 2020, 44, 575–594. [Google Scholar] [CrossRef]
- Dainty, A.R.J.; Neale, R.H.; Bagilhole, B.M. Comparison of men’s and women’s careers in UK construction industry. J. Prof. Issues Eng. Educ. Pract. 2000, 126, 110–115. [Google Scholar] [CrossRef]
- Ling, Y.; Poh, Y. Encouraging more female quantity surveying graduates to enter the construction industry in Singapore. Women Manag. Rev. 2004, 19, 431–436. [Google Scholar] [CrossRef]
- French, E.; Strachan, G. Women at work! Evaluating equal employment policies and outcomes in construction. Equal. Divers. Incl. Int. J. 2015, 34, 227–243. [Google Scholar] [CrossRef]
- Langford, D.; Hancock, M.; Fellows, R.; Gale, A.W. Human Resources in the Management of Construction; Longman: Harlow, UK, 1994. [Google Scholar]
- Denissen, A.M.; Saguy, A.C. Gendered homophobia and the contradictions of workplace discrimination for women in the building trades. Gend. Soc. 2014, 28, 381–403. [Google Scholar] [CrossRef]
- Dainty, A.R.; Bagilhole, B.M.; Neale, R.H. Male and female perspectives on equality measures for the UK construction sector. Women Manag. Rev. 2001, 16, 297–304. [Google Scholar] [CrossRef]
- Chovwen, C. Barriers to acceptance, satisfaction and career growth: Implications for career development and retention of women in selected male occupations in Nigeria. Women Manag. Rev. 2007, 22, 68–78. [Google Scholar] [CrossRef]
- Coleman, M. Women leaders in the workplace: Perceptions of career barriers, facilitators and change. Ir. Educ. Stud. 2019, 39, 233–253. [Google Scholar] [CrossRef]
- Bridges, D.; Wulff, E.; Bamberry, L.; Krivokapic-Skoko, B.; Jenkins, S. Negotiating gender in the male-dominated skilled trades: A systematic literature review. Constr. Manag. Econ 2020, 38, 894–916. [Google Scholar] [CrossRef]
- Román-Onsalo, M.; Navarro-Astor, E.; Infante-Perea, M. Barreras de carrera en la industria de la construcción. In Proceedings of the V International University Congress, Sevilla, Spain, 3–4 July 2014. [Google Scholar]
- Dainty, A.R.; Bagilhole, B.M.; Neale, R.H. A grounded theory of women’s career under-achievement in large UK construction companies. Constr. Manag. Econ. 2000, 18, 239–250. [Google Scholar] [CrossRef]
- Deeb, R.; Tvedt, J.; Yelgezekova, Z. Women’s Economic Empowerment in Jordan, Oman and Tunisia. Master’s Thesis, University of Minnesota Digital Conservancy, Minneapolis, MN, USA, 2020. [Google Scholar]
- Whittock, M. Women’s experiences of non-traditional employment: Is gender equality in this area a possibility? Constr. Manag. Econ. 2002, 20, 449–456. [Google Scholar] [CrossRef]
- Cavagnis, L.; Russo, C.; Danioni, F.; Barni, D. Promoting Women’s Well-Being: A Systematic Review of Protective Factors for Work–Family Conflict. Int. J. Environ. Res. Public Health 2023, 20, 6992. [Google Scholar] [CrossRef]
- Razzaz, S.; Selwaness, I.N. The Jordanian Social Contract: Shifting from Public Employment as a Source of Social Insurance to Government-Regulated Social Insurance; Working Paper; The Economic Research Forum: Giza, Egypt, 2022. [Google Scholar]
- Sangweni, N.; Root, D. Women in Construction: Hindrances That Shorten the Professional Working Life of Female Site Engineers on Construction Sites in South Africa. Doctoral Dissertation, University of the Witwatersrand, Johannesburg, South Africa, 2015. [Google Scholar]
- Felicio, M.T.; Gauri, V. Hashemite Kingdom of Jordan: Understanding How Gender Norms in MNA Impact Female Employment Outcomes (Report No. ACS25170). 2018. Available online: https://dw-academy.org/wp-content/uploads/2020/07/Social-Norms-June-1-2018-with-titlepg.pdf (accessed on 16 December 2023).
- MacIsaac, K.M.R.; Domene, J.F. Learning the tricks of the trades: Women’s experiences. Can. J. Couns. Psychother. 2014, 48, 1–12. [Google Scholar]
- Dow, U. How the global informs the local: The Botswana citizenship case. Health Care Women Int. 2001, 22, 319–331. [Google Scholar] [CrossRef] [PubMed]
- Ntseane, P.G.A. Botswana’s rural transition to urban business success: Collective struggles, collective learning. In Proceedings of the Adult Education Research Conference, Vancouver, BC, Canada, 2–4 June 2000. [Google Scholar]
- Koenig, A.M.; Eagly, A.H.; Mitchell, A.A.; Ristikari, T. Are leader stereotypes masculine? A meta-analysis of three research paradigms. Psychol. Bull. 2011, 137, 616–642. [Google Scholar] [CrossRef]
- Niler, A.A.; Asencio, R.; DeChurch, L.A. Solidarity in STEM: How gender composition affects women’s experience in work teams. Sex Roles 2020, 82, 142–154. [Google Scholar] [CrossRef]
- Pillay-Naidoo, D.; Vermeulen, C. Seeking support through solidarity: Female leader’s experiences of workplace solidarity in male-dominated professions. Front. Psychol. 2023, 14, 1119911. [Google Scholar] [CrossRef] [PubMed]
- Beaupre, J.G. To lead or not to lead: Exploring how young women’s early career experiences impact their leadership ambition. Gend. Manag. Int. J. 2022, 37, 1064–1079. [Google Scholar] [CrossRef]
- Kark, R.; Waismel-Manor, R.; Shamir, B. Does valuing androgyny and femininity lead to a female advantage? The relationship between gender-role. Transform. Leadersh. Identification. Leadersh. Q. 2012, 23, 620–640. [Google Scholar]
- Clark, M.; Vardeman, K.; Barba, S. Perceived inadequacy: A study of the imposter phenomenon among college and research librarians. Coll. Res. Libr. 2014, 75, 255–271. [Google Scholar] [CrossRef]
- Downing, M.S.; Arthur-Mensah, N.; Zimmerman, J. Impostor Phenomenon: Considerations for leadership practice. Int. J. Organ. Theory Behav. 2020, 23, 173–187. [Google Scholar] [CrossRef]
- Abdullah, N.Z.; Arshad, R.A.; Ariffin, M.H. Technical female graduate in the Malaysian construction industry: Attrition Issues. Int. Surv. Res. J. 2013, 3, 33–43. [Google Scholar]
- English, J.; Jeune, K.L. Do professional women and tradeswomen in the South African construction industry share common employment barriers despite progressive government legislation? J. Prof. Issues Eng. Educ. Pract. 2012, 138, 145–152. [Google Scholar] [CrossRef]
- Bennett, J.F.; Davidson, M.J.; Galeand, A.W. Women in construction: A comparative investigation into the expectations and experiences of female and male construction undergraduates and employees. Women Manag. Rev. 1999, 14, 273–292. [Google Scholar] [CrossRef]
- Chun, B.L.; Arditi, D.; Balci, G. Women in Construction Management. CMAA eJournal 2009, 1, 1–15. [Google Scholar]
- Loosemore, M.; Waters, T. Gender differences in occupational stress among professionals in the construction industry. J. Manag. Eng. 2004, 20, 126–132. [Google Scholar] [CrossRef]
- Babic, A.; Hansez, I. The glass ceiling for women managers: Antecedents and consequences for work-family interface and well-being at work. Front. Psychol. 2021, 12, 618250. [Google Scholar] [CrossRef] [PubMed]
- Einarsdottir, U.D.; Christiansen, T.H.; Kristjansdottir, E.S. It’s a man who runs the show: How women middle-managers experience their professional position, opportunities, and barriers. SAGE Open 2018, 8, 2158244017753989. [Google Scholar] [CrossRef]
- Braun, V.; Clarke, V. Using thematic analysis in psychology. Qual. Res. Psychol. 2006, 3, 77–101. [Google Scholar] [CrossRef]
- Braun, V.; Clarke, V. (Mis) conceptualising themes, thematic analysis, and other problems with Fugard and Potts’ (2015) sample-size tool for thematic analysis. Int. J. Soc. Res. Methodol. 2016, 19, 739–743. [Google Scholar] [CrossRef]
- Carnevalli, J.A.; Miguel, P.C. Review, analysis and classification of the literature on QFD—Types of research, difficulties and benefits. Int. J. Prod. Econ. 2008, 114, 737–754. [Google Scholar] [CrossRef]
- Fielden, S.L.; Davidson, M.J.; Gale, A.; Davey, C.L. Women, equality and construction. J. Manag. Dev. 2001, 20, 293–305. [Google Scholar] [CrossRef]
- Bagilhole, B.M.; Dainty, A.R.J.; Neale, R.H. Women in the construction industry in the UK: A cultural discord? J. Women Minor. Sci. Eng. 2000, 6, 73–86. [Google Scholar]
- Henry, C.; Foss, L. Gender and entrepreneurship research: A review of methodological approaches. Int. Small Bus. J. 2016, 34, 217–241. [Google Scholar] [CrossRef]
- Tranfield, D.; Denyer, D.; Smart, P. Towards a methodology for developing evidence-informed management knowledge by means of systematic review. Br. J. Manag. 2003, 14, 207–222. [Google Scholar] [CrossRef]
- Ameen, R. A Framework for the Sustainability Assessment of Urban Design and Development in Iraqi Cities. Doctoral Dissertation, Cardiff University, Cardiff, UK, 2017. [Google Scholar]
- Saunders, M.; Lewis, P.; Thornhill, A. Research Methods for Business Students, 6th ed.; Pearson: London, UK, 2012. [Google Scholar]
- Alshdiefat, A.S. Developing an Assessment Model for the Adoption of Building Information Modelling to Reduce the Cost of Change Orders in the Jordanian Construction Industry. Doctoral Dissertation, The University of Salford, Salford, UK, 2018. [Google Scholar]
- Jung, S.; Lee, S.; Yu, J. Identification and prioritization of critical success factors for off-site construction using ISM and MICMAC analysis. Sustainability 2021, 13, 8911. [Google Scholar] [CrossRef]
- Marinelli, M.; Konanahalli, A.; Dwarapudi, R.; Janardhanan, M. Assessment of Barriers and Strategies for the Enhancement of Off-Site Construction in India: An ISM Approach. Sustainability 2022, 14, 6595. [Google Scholar] [CrossRef]
- Kim, H. Contextualizing Gender Inequality in Division of Household Labor and Family Life: A Cross-National Perspective. Doctoral Dissertation, Louisiana State University and Agricultural & Mechanical College, Baton Rouge, LA, USA, 2020. [Google Scholar]
- Skitmore, M. The image of the construction industry: A cross-sectional analysis: Postal survey carried out simultaneously identifies major factors associated with image of UK and hungarian construction industries. Build. Res. Inf. 1991, 19, 301–310. [Google Scholar] [CrossRef][Green Version]
- Hanek, K.J.; Garcia, S.M. Barriers for women in the workplace: A social psychological perspective. Soc. Personal. Psychol. Compass 2022, 16, e12706. [Google Scholar] [CrossRef]
- Blanco-Portela, N.; R-Pertierra, L.; Benayas, J.; Lozano, R. Sustainability leaders’ perceptions on the drivers for and the barriers to the integration of sustainability in Latin American higher education institutions. Sustainability 2018, 10, 2954. [Google Scholar] [CrossRef]

| Code | Barriers | Supporting Contributions |
|---|---|---|
| B1 | The poor negative image of the construction sector | [16,32] |
| B2 | Lack of knowledge of career opportunities | [31,32] |
| B3 | Lack of female role models | [13] |
| B4 | Male-dominated culture | [33,34,35] |
| B5 | The construction sector is very conflictive | [33,36] |
| B6 | Construction jobs are very competitive | [34,35,36,45] |
| B7 | Lack of organisational support | [37] |
| B8 | Sexual harassment | [37] |
| B9 | Women have to adopt male attitudes to be accepted in the construction sector | [38] |
| B10 | Hostile work environment, site conditions, physical strength | [38,42,44] |
| B11 | Difficult to combine work and family life | [46,47] |
| B12 | The construction sector does not have flexible work hours | [15,48] |
| B13 | Women face invisible barriers in their career development | [15] |
| B14 | Women taking a break in their career | [15] |
| B15 | Unavailability of childcare programs | [15] |
| B16 | Societal roles and cultural beliefs | [8,50] |
| B17 | Payment discrimination | [17] |
| B18 | Negative perceptions about women’s capabilities | [51,52,63] |
| B19 | Male-oriented training programs | [52] |
| B20 | Stereotypes | [53] |
| B21 | Lack of recognition of women’s contributions | [57] |
| B22 | Imposter syndrome | [58,59] |
| B23 | Health concerns due to materials hazardous to reproduction | [8,60,61,70] |
| B24 | Lack of availability of personal protective equipment (PPE) in appropriate sizes | [32,61] |
| B25 | Lack of appropriate sanitary facilities at construction sites | [61,70] |
| B26 | Constructions are stressful and demanding | [33,36,45,63] |
| B27 | Constantly asked to perform simple tasks | [64] |
| B28 | Lack of encouragement from supervisors | [3,64] |
| B29 | Lack of female interactions | [4] |
| B30 | Women have greater difficulty controlling subordinates than men | [12,34,61] |
| B31 | Constructions involve harsh working conditions and long working hours | [44,71] |
| B32 | Lack of proper recruitment practices | [35] |
| B33 | Personal female attributes | [8,39,40,41,56] |
| B34 | Absence of women’s incentive programs | [3,14] |
| B35 | Incentive discrimination | [3,14] |
| B36 | Informal networks formed by men | [4] |
| Participants’ Background | Number and Percent Responses by Gender | Total Number and Percent | |
|---|---|---|---|
| Female | Male | ||
| Overall | 249 (59.4%) | 170 (40.6%) | 419 (100%) |
| Sector | |||
| Government | 88 (21.0%) | 0 (0.0%) | 88 (21.0%) |
| Engineering (Designer, Consultant) | 124 (29.6%) | 36 (8.6%) | 160 (38.2%) |
| Contractor | 37 (8.8%) | 134 (32.0%) | 171 (40.8%) |
| Education | |||
| Bsc | 165 (39.4%) | 134 (32.0%) | 299 (71.4%) |
| Master | 72 (17.2%) | 36 (8.6%) | 108 (25.8%) |
| PhD | 12 (2.9%) | 0 (0.0%) | 12 (2.9%) |
| Work (engineering) | |||
| Civil | 95 (22.7%) | 100 (23.9%) | 195 (46.5%) |
| Architecture | 154 (36.8%) | 70 (16.7%) | 224 (53.5%) |
| Currently in leadership position | |||
| Yes | 61 (14.6%) | 77 (18.4%) | 138 (32.9%) |
| No | 188 (44.9%) | 93 (22.2) | 281 (67.1%) |
| Experience in construction sector | |||
| 0–5 years | 42 (10.0%) | 51 (12.2%) | 93 (22.2%) |
| 6–10 years | 40 (9.5%) | 49 (11.7%) | 89 (21.2%) |
| 11–15 years | 97 (23.2%) | 34 (8.1%) | 131 (31.3%) |
| 16–20 years | 30 (7.2%) | 36 (8.6%) | 66 (15.8%) |
| >20 years | 40 (9.5%) | 0 (0.0%) | 40 (9.5%) |
| Leadership experience in construction sector | |||
| Not yet been in leadership | 188 (44.9%) | 93 (22.2%) | 281 (67.1%) |
| 0–5 years | 23 (5.5%) | 36 (8.6%) | 59 (14.1%) |
| 6–10 years | 30 (7.2%) | 33 (7.9%) | 66 (15.8%) |
| 11–15 years | 8 (1.9%) | 0 (0.0%) | 8 (1.9%) |
| 16–20 years | 0 (0.0%) | 0 (0.0%) | 0 (0.0%) |
| >20 years | 0 (0.0%) | 8 (1.9%) | 8 (1.9%) |
| Overall | Female | Male | |||||
|---|---|---|---|---|---|---|---|
| Code | Barriers | SI | Rank | SI | Rank | SI | Rank |
| B15 | Unavailability of childcare programs | 76.5 | 1 | 80.7 | 1 | 70.2 | 12 |
| B11 | Difficult to combine work and family life | 75.5 | 2 | 68.7 | 4 | 85.5 | 2 |
| B12 | The construction sector does not have flexible work hours | 73.5 | 3 | 72.3 | 2 | 75.3 | 8 |
| B31 | Construction constructions involve harsh working conditions and long working hours | 72.4 | 4 | 67.3 | 5 | 79.8 | 5 |
| B26 | Constructions are stressful and demanding | 72.1 | 5 | 64.1 | 9 | 83.8 | 3 |
| B14 | Women taking a break in their career | 71.6 | 6 | 70.1 | 3 | 73.8 | 9 |
| B16 | Societal roles and cultural beliefs | 70.6 | 7 | 60.3 | 18 | 85.8 | 1 |
| B32 | Lack of proper recruitment practices | 68.2 | 8 | 60.1 | 19 | 80.0 | 4 |
| B10 | Hostile work environment, site conditions, physical strength | 66.3 | 9 | 64.2 | 7 | 69.5 | 13 |
| B5 | The construction sector is very conflictive | 65.0 | 10 | 60.5 | 16 | 71.5 | 10 |
| B4 | Male-dominated culture | 63.5 | 11 | 60.5 | 17 | 68.0 | 14 |
| B36 | Informal networks formed by men | 63.4 | 12 | 61.7 | 13 | 66.0 | 17 |
| B33 | Personal female attributes | 62.1 | 13 | 66.5 | 6 | 55.5 | 30 |
| B25 | Lack of appropriate sanitary facilities at construction sites | 62.1 | 14 | 61.9 | 11 | 62.2 | 20 |
| B8 | Sexual harassment | 62.1 | 15 | 50.3 | 30 | 79.5 | 6 |
| B30 | Women have greater difficulty controlling subordinates than men | 62.0 | 16 | 58.1 | 21 | 67.8 | 15 |
| B21 | Lack of recognition of women’s contributions | 60.8 | 17 | 61.8 | 12 | 59.3 | 25 |
| B28 | Lack of encouragement from supervisors | 60.8 | 18 | 57.3 | 22 | 66.0 | 18 |
| B7 | Lack of organisational support | 60.5 | 19 | 60.9 | 14 | 60.0 | 23 |
| B9 | Women have to adopt male attitudes to be accepted in the sector | 60.2 | 20 | 47.9 | 32 | 78.2 | 7 |
| B18 | Negative perceptions about women’s capabilities | 59.9 | 21 | 64.2 | 8 | 53.5 | 33 |
| B24 | Lack of availability of personal protective equipment (PPE) in appropriate sizes | 59.5 | 22 | 59.4 | 20 | 59.8 | 24 |
| B34 | Absence of women’s incentive programs | 59.4 | 23 | 62.2 | 10 | 55.3 | 31 |
| B13 | Women face invisible barriers in their career development | 58.4 | 24 | 60.7 | 15 | 55.1 | 32 |
| B23 | Health concerns due to materials hazardous to reproduction | 58.0 | 25 | 51.6 | 28 | 67.3 | 16 |
| B35 | Incentive discrimination | 57.7 | 26 | 54.9 | 23 | 61.8 | 22 |
| B29 | Lack of female interactions | 57.6 | 27 | 53.7 | 25 | 63.3 | 19 |
| B3 | Lack of female role models | 56.9 | 28 | 47.2 | 33 | 71.1 | 11 |
| B17 | Payment discrimination | 56.1 | 29 | 54.9 | 24 | 57.8 | 26 |
| B19 | Male-oriented training programs | 54.7 | 30 | 53.7 | 26 | 56.2 | 28 |
| B27 | Constantly asked to perform simple tasks | 52.7 | 31 | 50.7 | 29 | 55.8 | 29 |
| B6 | Construction jobs are very competitive | 48.8 | 32 | 53.7 | 27 | 41.8 | 35 |
| B1 | The poor negative image of the construction sector | 48.4 | 33 | 42.8 | 35 | 56.7 | 27 |
| B20 | Stereotypes | 47.9 | 34 | 38.2 | 36 | 62.0 | 21 |
| B22 | Imposter syndrome | 47.7 | 35 | 46.7 | 34 | 49.3 | 34 |
| B2 | Lack of knowledge of career opportunities | 40.4 | 36 | 48.8 | 31 | 28.0 | 36 |
| B12 | B10 | B11 | B25 | B24 | B13 | B4 | B9 | B20 | B23 | B26 | B29 | B6 | B21 | B28 | B31 | B8 | B32 | B35 | B14 | |
|---|---|---|---|---|---|---|---|---|---|---|---|---|---|---|---|---|---|---|---|---|
| B12 | X | V | X | A | A | V | A | V | A | O | A | O | O | O | O | O | O | O | A | O |
| B10 | X | A | A | A | A | X | X | A | X | O | O | O | O | O | A | X | A | A | O | |
| B11 | X | X | X | V | A | V | A | A | O | O | O | O | O | O | O | X | A | O | ||
| B25 | X | A | V | O | V | V | X | V | O | V | O | O | X | V | O | O | O | |||
| B24 | X | V | O | V | X | X | V | O | O | O | O | V | V | O | V | O | ||||
| B13 | X | A | X | A | O | A | V | A | A | A | X | X | X | X | X | |||||
| B4 | X | X | A | X | V | O | V | O | O | V | V | V | V | V | ||||||
| B9 | X | A | A | X | O | O | A | A | A | A | A | A | A | |||||||
| B20 | X | X | V | V | V | X | O | V | O | X | A | V | ||||||||
| B23 | X | X | V | V | O | O | V | V | V | A | O | |||||||||
| B26 | X | V | V | O | V | V | V | V | V | V | ||||||||||
| B29 | X | X | O | X | A | V | O | O | X | |||||||||||
| B6 | X | X | X | X | A | A | A | X | ||||||||||||
| B21 | X | V | O | O | O | A | V | |||||||||||||
| B28 | X | X | A | A | A | A | ||||||||||||||
| B31 | X | X | A | A | X | |||||||||||||||
| B8 | X | A | A | O | ||||||||||||||||
| B32 | X | X | O | |||||||||||||||||
| B35 | X | V | ||||||||||||||||||
| B14 | X |
| B12 | B10 | B11 | B25 | B24 | B13 | B4 | B9 | B20 | B23 | B26 | B29 | B6 | B21 | B28 | B31 | B8 | B32 | B35 | B14 | |
|---|---|---|---|---|---|---|---|---|---|---|---|---|---|---|---|---|---|---|---|---|
| B12 | 1 | 1 | 1 | 0 | 0 | 1 | 0 | 1 | 0 | 0 | 0 | 0 | 0 | 0 | 0 | 0 | 0 | 0 | 0 | 0 |
| B10 | 0 | 1 | 0 | 0 | 0 | 0 | 1 | 1 | 0 | 1 | 0 | 0 | 0 | 0 | 0 | 0 | 1 | 0 | 0 | 0 |
| B11 | 1 | 1 | 1 | 1 | 1 | 1 | 0 | 1 | 0 | 0 | 0 | 0 | 0 | 0 | 0 | 0 | 0 | 1 | 0 | 0 |
| B25 | 1 | 1 | 1 | 1 | 0 | 1 | 0 | 1 | 1 | 1 | 1 | 0 | 1 | 0 | 0 | 1 | 1 | 0 | 0 | 0 |
| B24 | 1 | 1 | 1 | 1 | 1 | 1 | 0 | 1 | 1 | 1 | 1 | 0 | 0 | 0 | 0 | 1 | 1 | 0 | 1 | 0 |
| B13 | 0 | 1 | 0 | 0 | 0 | 1 | 0 | 1 | 0 | 0 | 0 | 1 | 0 | 0 | 0 | 1 | 1 | 1 | 1 | 1 |
| B4 | 1 | 1 | 1 | 0 | 0 | 1 | 1 | 1 | 0 | 1 | 1 | 0 | 1 | 0 | 0 | 1 | 1 | 1 | 1 | 1 |
| B9 | 0 | 1 | 0 | 0 | 0 | 1 | 1 | 1 | 0 | 0 | 1 | 0 | 0 | 0 | 0 | 0 | 0 | 0 | 0 | 0 |
| B20 | 1 | 1 | 1 | 0 | 1 | 1 | 1 | 1 | 1 | 1 | 1 | 1 | 1 | 1 | 0 | 1 | 0 | 1 | 0 | 1 |
| B23 | 0 | 1 | 1 | 1 | 1 | 0 | 1 | 1 | 1 | 1 | 1 | 1 | 1 | 0 | 0 | 1 | 1 | 1 | 0 | 0 |
| B26 | 1 | 0 | 0 | 0 | 0 | 1 | 0 | 1 | 0 | 1 | 1 | 1 | 1 | 0 | 1 | 1 | 1 | 1 | 1 | 1 |
| B29 | 0 | 0 | 0 | 0 | 0 | 0 | 0 | 0 | 0 | 0 | 0 | 1 | 1 | 0 | 1 | 0 | 1 | 0 | 0 | 1 |
| B6 | 0 | 0 | 0 | 0 | 0 | 1 | 0 | 0 | 0 | 0 | 0 | 1 | 1 | 1 | 1 | 1 | 0 | 0 | 0 | 1 |
| B21 | 0 | 0 | 0 | 0 | 0 | 1 | 0 | 1 | 1 | 0 | 0 | 0 | 1 | 1 | 1 | 0 | 0 | 0 | 0 | 1 |
| B28 | 0 | 0 | 0 | 0 | 0 | 1 | 0 | 1 | 0 | 0 | 0 | 1 | 1 | 0 | 1 | 1 | 0 | 0 | 0 | 0 |
| B31 | 0 | 1 | 0 | 1 | 0 | 1 | 0 | 1 | 0 | 0 | 0 | 1 | 1 | 0 | 1 | 1 | 1 | 0 | 0 | 1 |
| B8 | 0 | 1 | 0 | 0 | 0 | 1 | 0 | 1 | 0 | 0 | 0 | 0 | 1 | 0 | 1 | 1 | 1 | 0 | 0 | 0 |
| B32 | 0 | 1 | 1 | 0 | 0 | 1 | 0 | 1 | 1 | 0 | 0 | 0 | 1 | 0 | 1 | 1 | 1 | 1 | 1 | 0 |
| B35 | 1 | 1 | 1 | 0 | 0 | 1 | 0 | 1 | 1 | 1 | 0 | 0 | 1 | 1 | 1 | 1 | 1 | 1 | 1 | 1 |
| B14 | 0 | 0 | 0 | 0 | 0 | 1 | 0 | 1 | 0 | 0 | 0 | 1 | 1 | 0 | 1 | 1 | 0 | 0 | 0 | 1 |
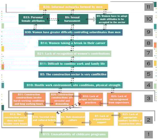
| Level | Barrier | Description |
|---|---|---|
| 1 | B15 | Unavailability of childcare programs |
| 2 | B12 | The construction sector does not have flexible work hours |
| B16 | Societal roles and cultural beliefs | |
| B4 | Male-dominated culture | |
| B25 | Lack of appropriate sanitary facilities at construction sites | |
| B7 | Lack of organisational support | |
| 3 | B31 | Construction constructions involve harsh working conditions and long working hours |
| B26 | Construction constructions are stressful and demanding | |
| B32 | Lack of proper recruitment practices | |
| B28 | Lack of encouragement from supervisors | |
| 4 | B10 | Hostile work environment, site conditions, physical strength |
| 5 | B5 | The construction sector is very conflictive |
| 6 | B11 | Difficult to combine work and family life |
| 7 | B21 | Lack of recognition of women’s contributions |
| 8 | B14 | Women taking a break in their career |
| 9 | B30 | Women have greater difficulty controlling subordinates than men |
| 10 | B33 | Personal female attributes |
| B8 | Sexual harassment | |
| B9 | Women have to adopt male attitudes to be accepted in the sector | |
| 11 | B36 | Informal networks formed by men |
Disclaimer/Publisher’s Note: The statements, opinions and data contained in all publications are solely those of the individual author(s) and contributor(s) and not of MDPI and/or the editor(s). MDPI and/or the editor(s) disclaim responsibility for any injury to people or property resulting from any ideas, methods, instructions or products referred to in the content. |
© 2024 by the authors. Licensee MDPI, Basel, Switzerland. This article is an open access article distributed under the terms and conditions of the Creative Commons Attribution (CC BY) license (https://creativecommons.org/licenses/by/4.0/).
Share and Cite
Alshdiefat, A.S.; Sharif, A.A.; Abu Ghunmi, N.-A.M.; Lee, A.; Rana, M.Q. Factors Impacting Women Gaining Leadership Roles in the Jordanian Construction Sector: Architects and Civil Engineers. Buildings 2024, 14, 944. https://doi.org/10.3390/buildings14040944
Alshdiefat AS, Sharif AA, Abu Ghunmi N-AM, Lee A, Rana MQ. Factors Impacting Women Gaining Leadership Roles in the Jordanian Construction Sector: Architects and Civil Engineers. Buildings. 2024; 14(4):944. https://doi.org/10.3390/buildings14040944
Chicago/Turabian StyleAlshdiefat, Ala’a Saleh, Ahlam Ammar Sharif, Noor-Alhuda Mohammad Abu Ghunmi, Angela Lee, and Muhammad Qasim Rana. 2024. "Factors Impacting Women Gaining Leadership Roles in the Jordanian Construction Sector: Architects and Civil Engineers" Buildings 14, no. 4: 944. https://doi.org/10.3390/buildings14040944
APA StyleAlshdiefat, A. S., Sharif, A. A., Abu Ghunmi, N.-A. M., Lee, A., & Rana, M. Q. (2024). Factors Impacting Women Gaining Leadership Roles in the Jordanian Construction Sector: Architects and Civil Engineers. Buildings, 14(4), 944. https://doi.org/10.3390/buildings14040944

