Abstract
The research landscape of personalized 3D-printed concrete-based modules for construction and their impact on thermal performance through generative design methods is explored through a bibliometric analysis. Comprehensive analysis techniques, including bibliographic data and visualization with VoSviewer, are employed to unveil collaborative networks, influential articles, research trends, and emerging themes within this domain. Global contributions are showcased, with citations predominantly from the UK and USA, while Denmark and Australia demonstrate a significant impact relative to publication numbers. Prominent authors like Buswell, Mechtcherine, and Zhang are highlighted through co-authorship analysis, revealing evolving collaborative patterns over time. Seminal works and influential authors are identified through co-citation analysis, providing insights into intellectual networks. Source citation analysis emphasizes the importance of sustainability and advanced manufacturing methods through key journals in the field. Keyword co-occurrence analysis identifies the core themes, including 3D concrete printing, additive manufacturing, and sustainability. Emerging trends indicate a growing focus on sustainability and adopting advanced manufacturing technologies. These insights have implications for future research, guiding impactful contributions in this evolving field.
1. Introduction
The construction industry is undergoing a significant transformation, driven by technological advancements and a growing emphasis on sustainability and efficiency. Among these innovations, personalized 3D-printed modules for construction, particularly those based on concrete, have emerged as a pivotal innovation. They promise to revolutionize building practices with their potential to enhance thermal performance, efficiency, and customization in building designs. This paper specifically focuses on concrete-based 3D printing in construction due to its practical relevance and alignment with our research capabilities. This approach mirrors industrial processes, being akin to precast concrete but in a printed form and offering a paradigm shift in how we approach architecture and construction.
However, this technological leap also brings new challenges and questions, particularly regarding the optimal use of 3D printing in construction to maximize its benefits. A critical area of focus is understanding how 3D-printed modules can be effectively integrated into construction processes, especially for enhancing thermal performance and sustainability. This integration is essential in addressing the escalating global concerns over energy consumption and carbon emissions in the construction industry, which accounts for a substantial portion of worldwide energy use and greenhouse gas emissions.
Moreover, it is also important to explore how generative design methods can be employed to optimize these modules for better performance and efficiency. Generative design, leveraging computational algorithms to create complex, optimized structures, offers immense potential in conjunction with 3D printing. It allows for creating aesthetically appealing and functionally superior designs, especially in terms of thermal efficiency and environmental responsiveness.
In light of these considerations, this paper presents a bibliometric analysis to explore the research landscape surrounding personalized 3D-printed concrete modules for construction. The study aims to provide a comprehensive overview of this rapidly evolving field’s current state and future directions, focusing on the importance of generative design methods in enhancing thermal performance through 3D printing in construction. This aligns with the industry’s shift toward more sustainable and energy-efficient building solutions, resonating with global sustainability goals and the urgent need for environmentally responsible construction practices.
The selection and categorization of relevant articles form an integral part of the bibliometric approach, contributing uniquely to the field’s knowledge base and covering themes ranging from 3D-printed facade panels to the impact on the construction industry. The analysis aims to unravel the complex web of existing research by delving into these themes and identifying prevailing trends, knowledge gaps, and potential avenues for innovation and advancement.
Thus, this research contributes to the domain, bridging the gap between theoretical exploration and practical application. It aims to enhance our understanding of how 3D printing technology, combined with generative design principles, can be harnessed to optimize construction practices. The insights derived from this bibliometric analysis are poised to inform future research directions, contribute to the development of new methodologies in construction, and shape the future trajectory of sustainable building practices.
In essence, this bibliometric review is not just an academic exercise but a critical step in understanding and harnessing the potential of advanced technologies in construction. It represents a concerted effort to align technological innovation with sustainable development in concrete-based construction, pushing the boundaries of what is possible in the construction industry and paving the way for a more sustainable, efficient, and aesthetically enriched environment to be built.
2. Materials and Methods
The methodologies employed in this research were carefully chosen to ensure a comprehensive and systematic topic analysis. The primary focus was on employing a robust bibliometric analysis, utilizing the Methodi Ordinatio approach to assess and categorize the relevant literature critically. This approach allowed for a nuanced exploration of the evolving landscape of personalized 3D-printed modules in construction, offering insights into key trends, themes, and influential works in the field. The following subsections detail the specific methods and procedures implemented to achieve the objectives of this research.
2.1. Methodology
The bibliometric analysis utilized the Methodi Ordinatio approach, a multicriteria model for evaluating scientific articles [1]. This method assesses articles based on their impact factor, year of publication, and number of citations. The InOrdinatio index, derived from these criteria, ranks the selected works, emphasizing the significance of the publication year in the research context.
The analysis involved categorizing 119 relevant articles into six distinct themes:
- Three-Dimensional Printed Facade Panels: Focus on optimizing the thermal performance of 3D-printed facade panels.
- Modular Construction: Addressing technological advances in modular building components.
- Thermal Performance Parameters: Optimization of performance characteristics like the U value and thermal mass.
- Generative Design Process: Integrating thermal performance parameters into the design of 3D-printed facade panels.
- Computational Simulation: Modeling and predicting the thermal performance of generative facade panel designs.
- Construction Industry Impact: Investigating the potential effects on construction costs, timelines, and the adoption of 3D printing technology.
2.2. Selection and Refinement of Keywords
A systematic refinement of keyword searches was imperative to manage the vast scope of research available and ensure relevance to the study’s focus. Initial broad search queries yielded a large volume of articles, necessitating a nuanced approach to distill the results to those most pertinent to the research themes.
For each theme, iterative adjustments to the search queries were made. This was a dynamic process, where each subsequent search iteration incorporated additional terms based on the previous results, significantly reducing the number of articles and enhancing their relevance. This refinement was crucial in creating a focused and manageable dataset for analysis.
Table 1 below exemplifies the refinement process for various themes, indicating the initial number of articles retrieved and the effect of successive refinement stages.
Table 1.
Keyword search refinement process.
This iterative search refinement strategy was applied across all themes identified in the bibliometric analysis, such as computational simulation, construction industry impact, generative design process, modular construction, and thermal performance parameters. The procedure was tailored to each database’s specific syntax and capabilities, ensuring the final article selection was relevant and representative of the current research landscape within each thematic area.
2.3. Data Collection
Following the refinement of keyword searches, the data collection phase systematically extracted articles from the selected databases. The refined searches, which were then tailored to yield the most relevant articles, were conducted in Web of Science, from Clarivate [2] and Science Direct, from Scopus [3]. The inclusion criteria were the relevance and frequency of keywords and the articles’ alignment with the predefined themes.
The results from these searches were then evaluated for their relevance to the study’s objectives. Abstracts and titles were thoroughly reviewed to ensure that only articles contributing to understanding the topic were included. Additional filters, such as publication date ranges and document types, were applied to refine the search results. This final article selection process is summarized in Table 2.
Table 2.
Keyword search and final article selection.
Table 2 provides a comprehensive overview of the search and selection process, delineating the focus of the bibliometric analysis and the number of articles that contributed to the research.
The selected articles underwent a preliminary review to assess their alignment with the research questions and ensure they met the criteria for further analysis. The outcome of this process was a curated list of articles ready for the subsequent ranking phase. This list provided the foundation for the bibliometric analysis and was essential for accurately mapping the research landscape within the field.
The final set of articles, which had passed through the rigorous filtering and review process, was documented and organized in preparation for the in-depth bibliometric analysis. This ensured that the subsequent study phases would be based on a comprehensive and relevant dataset.
2.4. Ranking with in Ordinatio
To ensure the accuracy of our ranking, we obtained the impact factor for the journals from the primary sources: the Journal Citation Reports (JCR) for Clarivate and the CiteScore for Scopus. These sources provided the necessary data to assess the impact of each article’s source journal.
It is worth noting that due to the uniqueness of each metric, the respective impact factors for the collected articles in each database were used. Care was taken not to mix both impact factors since they were not necessarily equivalent. This approach acknowledges the potential differences in the results obtained from the articles selected by Clarivate and Scopus, serving as a limitation of the research.
After downloading the impact factors, the selected references were organized in an Excel spreadsheet. This spreadsheet contained essential information such as the authors, titles, abstracts, DOIs, journal details, publication years, number of citations, and other relevant data.
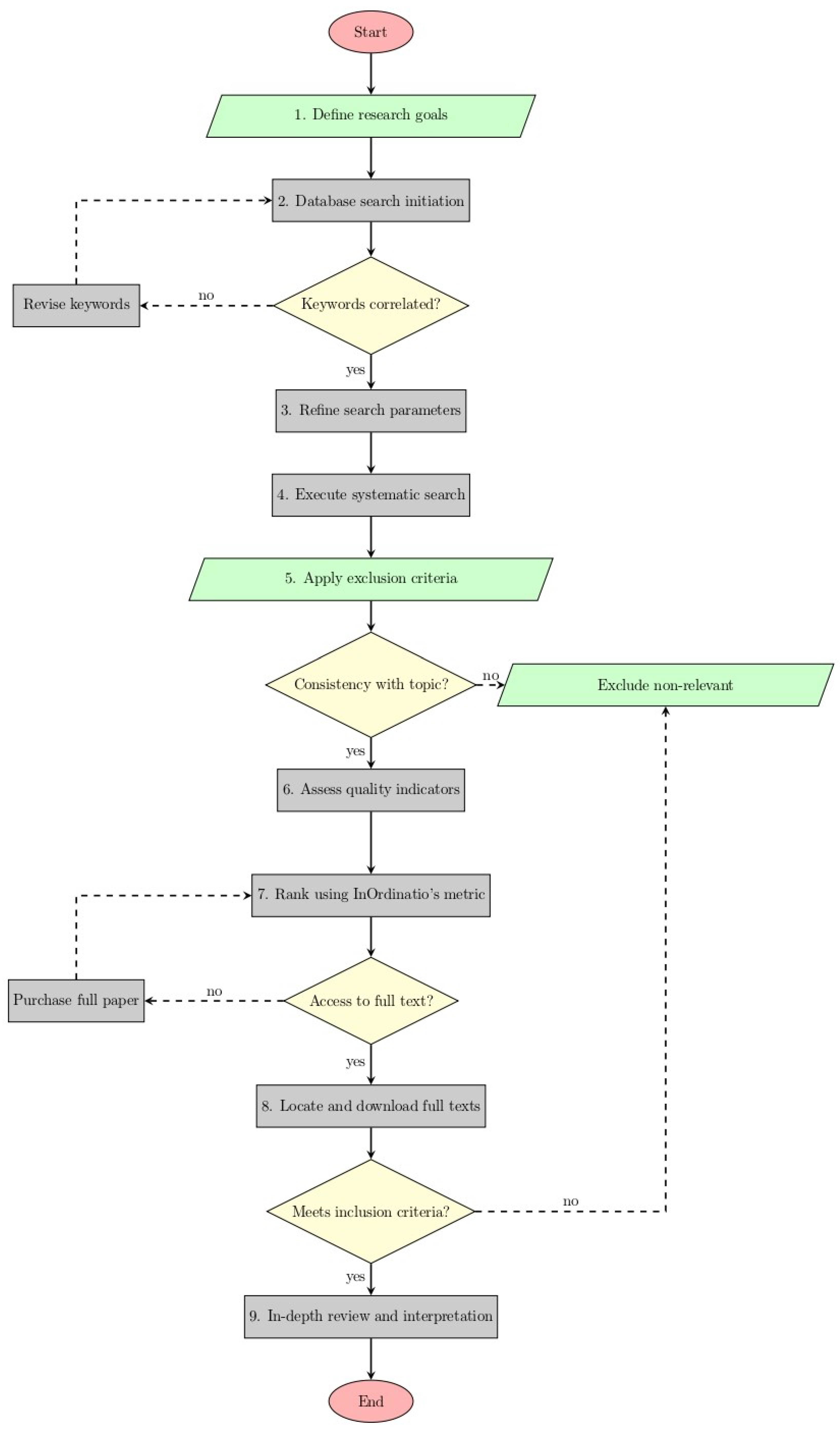
The comprehensive Methodi Ordinatio methodology, a systematic nine-phase approach proposed by Pagani et al. (2015) [1], was followed to refine the article selection and ranking. This methodology ensures that the importance of each paper is recognized early in the research process. The nine phases of Methodi Ordinatio are as follows:
- Define the Research Goals: Establish the research intention by setting clear objectives and goals.
- Database Search Initiation: Conduct exploratory preliminary research with keywords in databases to gather initial insights.
- Refine Search Parameters: Involve the definition and combination of keywords and databases, along with setting the time frame for the research.
- Execute a Systematic Search: Perform the final search using refined and combined keywords.
- Apply Exclusion Criteria: Implement filtering procedures to refine and organize the search results effectively.
- Assess Quality Indicators: Focus on identifying the impact factors, years of publication, and number of citations for the shortlisted papers.
- Rank Using InOrdinatio’s Metric: Rank the papers using the InOrdinatio index to evaluate their relevance and significance.
- Locate and Download the Full Texts: Undertake the task of finding the full papers, ensuring complete data and information access.
- In-Depth Review and Interpretation: Engage in the papers’ final reading and systematic analysis to derive meaningful conclusions and insights.
Figure 1 illustrates these phases, showcasing the systematic nature of the methodology. The InOrdinatio index, a key component of Methodi Ordinatio, considers three critical factors: the impact factor of the source journal, the year of publication, and the number of citations. This index enables ranking papers based on these criteria, providing a holistic view of their relevance.
Figure 1.
Phases of the methodology Methodi Ordinatio. Source: adapted from Pagani et al. (2015) [1].
The equation used in Methodi Ordinatio to rank the papers is called InOrdinatio and is as follows:
In this equation, IF represents the impact factor of the journal, “a” is a weighting factor ranging from 1 to 10, ResearchYear is the year in which the research was developed, PublishYear is the year in which the paper was published, and R Ci is the number of times the paper has been cited. The equation follows a specific logic:
- The impact factor is divided by 1000 to normalize its value with the other criteria.
- The equation includes the weighting factor “a”, which allows researchers to assign importance to the criterion of the publication year, with values closer to 1 indicating lower importance and values closer to 10 indicating higher importance.
This comprehensive methodology ensured that papers of high relevance and impact were recognized early in the research process, aligning with transparent and data-driven research principles. In this way, Methodi Ordinatio stands out for its realistic normative approach, where decisions are based on rationality and principles consistent with reality. The researcher delegates decisions to a universal model that determines article relevance, streamlining the process of selecting papers on a specific theme.
Unlike some other methodologies, Methodi Ordinatio offers the advantage of early recognition of scientific relevance [1]. According to the method’s authors, researchers can assess a paper’s significance before embarking on systematic reading. Still, according to Pagani et al. (2015), this approach saves time, as a complete bibliometric analysis is not necessary to determine relevance, relying on three critical criteria: year of publication, impact factor, and number of citations [1].
While Methodi Ordinatio provides a structured approach, it also recognizes the importance of the researcher’s judgment in phases 2, 5, and 9. This methodology is versatile, allowing its application to different research materials, including books, book chapters, and conference papers [1].
In summary, Methodi Ordinatio represents an improvement over other methods like ProKnow-C, proposed by Ensslin et al. (2010), which relies solely on the number of citations as a final prioritization criterion [4]. Methodi Ordinatio employs a multicriteria model of evaluation (InOrdinatio) that considers multiple factors, enhancing the precision of article selection and ranking for bibliometric analysis [1].
2.5. Deduplication and Final Selection
Following the completion of step 7 in the Methodi Ordinatio process, which involved ranking and assessing the scientific relevance of the selected articles, the team proceeded to an in-depth examination of the selected papers. This phase aimed to identify the papers most relevant to their broader research objectives.
Please refer to Table A1 (List of selected papers by database) in Appendix A for a comprehensive list of the selected papers by database.
During this phase, the team carefully read all the abstracts from the selected papers and applied their research intention as a guiding criterion. They identified the articles that closely aligned with the research goals and those that provided valuable insights into their chosen themes.
To streamline the bibliometric analysis and ensure the quality of the dataset, the consolidated articles were initially separated by theme. This consolidation created a unified dataset comprising the most pertinent articles.
Additionally, as part of the deduplication process, the team rigorously addressed the issue of duplication within the dataset. Duplicated articles, which may arise from different sources or databases, were systematically identified and removed. This process ensured that each article in the dataset was unique, eliminating redundancy and enhancing the reliability of the analysis.
Furthermore, a temporal criterion was implemented to refine the dataset in this phase. Papers published more than five years before the current year were excluded from the dataset. This decision was made to focus the analysis on more recent research, ensuring the relevance and applicability of the findings to the current research objectives.
The deduplication phase, emphasizing relevance and recency, was crucial to ensure the integrity and coherence of the research dataset, enabling researchers to move forward with a refined and comprehensive set of articles for further analysis.
2.6. Data Sharing and Accession Numbers
All materials, data, and protocols associated with this bibliometric analysis have been made available to readers in line with open science principles. Please note that the dataset generated through this research is not currently deposited in a publicly accessible repository. However, the research team is committed to facilitating access to the dataset upon request. Accession numbers and detailed information about data sharing can be found on the front page of this paper.
Visualization and Analysis
VoSviewer Version 1.6.19 (Visualization of Similarities Viewer) was employed to visually explore and analyze the bibliometric data. VoSviewer is a widely recognized and user-friendly software tool designed explicitly for bibliometric analysis. It enables the creation of visually appealing and informative maps, graphs, and networks from bibliographic data, thereby aiding researchers in gaining valuable insights into the structure and connections within their datasets.
VoSviewer allows for visualizing various bibliometric elements, such as co-authorship networks, citation networks, and keyword co-occurrence networks. Using VoSviewer, informative visualizations were generated to help illustrate the relationships and patterns present in the dataset. These visualizations enhanced the interpretability of the findings, offering readers a comprehensive overview of the research landscape relevant to the study.
In the comprehensive visualization and analysis of the selected articles, it is important to note the differences in data availability between Clarivate and Scopus, which impacted the scope of the analysis.
Most of the research materials were sourced from Clarivate, providing a rich dataset with detailed information such as titles, authors, years, citations, abstracts, and cited references. This extensive dataset allowed for an in-depth analysis of each article, including its citation network and references.
While conducting the research, Scopus was used as a supplementary source to enhance the dataset. From Scopus, essential information was gathered, primarily comprising titles, authors, publication years, and a metric known as the “total link strength”. However, it is important to note that access to the complete set of cited references for articles obtained from Scopus was not available.
In the analysis, 119 articles were selected from the Clarivate and Scopus databases. Of these, 18 articles were obtained from Scopus, while the majority, a total of 101 articles, were sourced from Clarivate. This distribution accounted for approximately 15.13% of the selected articles being from Scopus, reinforcing that most of the research dataset was derived from Clarivate.
Given that the core of the research materials came from Clarivate, it is believed that the use of Scopus for additional articles did not significantly impact the overall quality or outcomes of the work. The analysis of Clarivate-selected articles could encompass more comprehensive insights, including citation networks and detailed bibliometric analysis, while the analysis of Scopus-selected articles was more limited in scope.
Despite these differences, a rigorous analysis of both sets of articles was conducted, and the findings are presented in the subsequent sections. Readers are encouraged to consider the variations in data availability when interpreting the results.
3. Results
In this section, the outcomes of a comprehensive bibliometric analysis are unveiled, primarily harnessing the capabilities of VoSviewer, a specialized tool employed to visualize and analyze bibliographic data. The overarching goal of this analysis was to gain profound insights into the intricate fabric of scientific collaboration, influential articles, research trends, and emerging themes within the domain of personalized 3D-printed modules for construction and their impact on thermal performance through generative design methods.
This analysis is unfolded through a series of visualizations and data-driven examinations. Commencing with an overview of the key visual elements and the overall structure of the VoSviewer visualization employed, this visualization, centered around a co-authorship network, facilitates the exploration of collaborative relationships among authors, the discernment of thematic clusters, and the identification of pivotal nodes within the network.
Subsequently, specific aspects of the analysis are delved into. Insights are offered into the distribution of citations across various countries, providing a geographical perspective that sheds light on the global footprint of research contributions in the chosen domain.
Moreover, co-authorship analysis, co-citation analysis, and source citation analysis are explored comprehensively. These analyses unveil the intricate web of collaborative author relationships, interconnectedness among scholarly articles and authors, and the influence of research sources. Each subsection offers a unique perspective on the research landscape, contributing to a deeper understanding of the domain’s multifaceted nature.
Additionally, a detailed examination of the keyword co-occurrence patterns is presented, revealing the interconnectedness of research themes and shedding light on the most prominent keywords that shape the discourse within the field.
This multifaceted presentation provides a comprehensive view of the bibliometric landscape in the field of personalized 3D-printed modules for construction and their impact on thermal performance through generative design methods. This nuanced perspective not only highlights the existing research landscape but also unveils emerging trends poised to shape the future of the field. Each subsection offers an opportunity to understand better the intricate web of knowledge characterizing the research domain.
Visualization Overview
This section presents the fundamental visual components and the overarching structure of the VoSviewer visualization, an indispensable tool harnessed in bibliometric analysis. VoSviewer was pivotal in unraveling the intricate networks of collaborative relationships among authors and elucidating thematic trends, both integral facets of bibliometric research.
It is imperative to acknowledge that specific user inputs were systematically employed before and during the analysis conducted on the VoSviewer platform to produce the ensuing results. Each analysis case necessitated the definition of specific parameters tailored to the research context. Furthermore, incorporating updated thesaurus files for author names and pertinent terms played a crucial role in refining and optimizing the analysis outcomes. The ensuing subsections elucidate the precise criteria and analytical methodologies applied, culminating in a lucid presentation of the resultant insights.
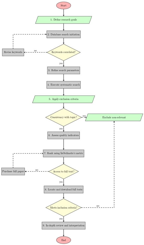
Figure 2 illustrates the main window of VoSviewer, providing a visual reference for the central interface used in the bibliometric analysis. This interface is equipped with five distinct panels, each designed to serve specific functions in exploring and visualizing bibliographic data. The figure offers a snapshot of the VoSviewer interface, highlighting the key components essential for the analysis. The source of this visualization is the VoSviewer manual [5].
Figure 2.
Main window of VOSviewer. The numbers designate (1) the main panel, (2) the options panel, (3) the overview panel, and (4) the action panel. Source: adapted from VoSviewer manual [5].
The main window encompasses four distinct panels, each serving a specific purpose:
- Main Panel: This panel forms the central visualization hub, displaying the active map. Users can utilize the zoom and scroll functionalities to explore the map in detail. It presents three primary visualization modes: network, overlay, and density.
- Options Panel: This panel allows users to customize the visual representation of the active map displayed in the main panel.
- Overview Panel: This panel provides a bird’s-eye view of the active map, with a rectangular frame indicating the area currently displayed in the main panel.
- Action Panel: The action panel offers a range of functionalities, including creating new maps, opening or saving existing ones, capturing screenshots, and updating the layout or clustering of a map.
Status Bar: At the bottom of the main window, a status bar provides essential information about the active map. It includes the number of items, clusters, and links between items as well as the total link strength. Hovering the mouse pointer over an item or link provides specific details about them.
Visualization Modes
VoSviewer offers three primary visualizations: network visualization, overlay visualization, and density visualization, which are accessible through tabs in the main window:
- Network Visualization: In this mode, items are represented by labels and circular markers whose sizes correspond to each item’s weight. Labels and circles may be omitted in some cases to prevent overlaps. The item color reflects the cluster to which each item belongs, and lines represent the links between items, displaying up to 1000 of the strongest links.
- Overlay Visualization: This mode is similar to network visualization but employs different item colors. Items can be colored based on scores or user-defined colors, depending on data availability.
- Density Visualization: This visualization presents a density world map. The item density uses colors to indicate the density of items at specific points, where color saturation correlates with the item density. Cluster density visualization, available when items are assigned to clusters, mixes colors from different clusters to represent the density.
These visualizations offer valuable insights into the relationships, patterns, and structures within bibliometric data. The choice of visualization mode depends on the specific research objectives and data characteristics.
Citation Distribution by Country
In this section, a world map is presented in Figure 3 to illustrate the distribution of citations across various countries. The data were sourced from Web of Science (2023), while the visualization was created using the Flourish application [6]. The aim was to highlight the global contributions to the researched topic by showcasing the number of citations each country received. This analysis highlights countries with prolific contributions and underscores the universal interest and global engagement in the field of study.
Figure 3.
Number of citations by country. Data source: Web of Science (2023). Source: visualization created using the application Flourish [6].
Leading the citation count, the UK emerged prominently with 10 documents amassing 1218 citations. The USA, with 14 documents, followed them closely, boasting 789 citations. Having an identical document count to the USA, Australia accrued 451 citations.
Despite only having 4 published documents, Denmark garnered a substantial 720 citations, emphasizing the significant impact of its contributions. China, with the highest document count in this set at 19, accumulated 237 citations. Brazil’s research relevance is underscored by its 6 documents which achieved 497 citations.
The global representation was vast, with nations like the Netherlands from Europe contributing 195 citations and South Korea from Asia marking its presence with 66 citations. However, some countries, like Iraq, garnered a modest six citations despite their contributions (four documents).
This geographic analysis sheds light on the prolific contributors and underlines the universal intrigue and global contributions toward the research topic.
3.1. Co-Authorship Analysis
In this subsection, we delve into the co-authorship analysis conducted using VoSviewer, which provided valuable insights into the collaborative relationships among authors. The analysis parameters and thresholds used are detailed below.
Analysis Parameters
The co-authorship analysis was performed with the following parameters:
- Type of Analysis: Co-authorship. This analysis measures the relatedness of items based on the number of co-authored documents.
- Unit of Analysis: Authors. Authors are considered the primary entities for co-authorship relationships.
- Counting Method: Full counting. Each co-authorship link carries equal weight in the analysis.
- Thesaurus File: Used for authors. A thesaurus file specific to the authors was employed to refine and merge author names.
- Reduce First Names: Authors’ first names were reduced to initials to enhance data consistency.
- Thresholds: The minimum number of documents for an author (one) was applied to the analysis. This threshold was chosen to ensure a more comprehensive view of collaborative relationships.
Visualization
The software applied these parameters to generate an overlay network map, as depicted in Figure 4. This map visually encapsulates the intricate co-authorship relationships and offers valuable insights into the evolving dynamics of scholarly collaboration.
Figure 4.
Analysis of the co-authorship overlay network in the last few years, 2023. Source: Data generated and visualized by the authors using VoSviewer software.
Main Findings
The overlay visualization mode was employed in the visualization section, utilizing a distinct color scheme that correlated with the authors’ publication years. Notably, the primary cluster featuring Buswell is highlighted in cyan, corresponding to publications dating from 2016 onward. Within this cluster, Wang and Ma also contributed, primarily being represented in lime-green to signify their collaborations in the years from 2020 onward. This cluster is a testament to a long history of collaborative publications among its authors.
In the secondary prominent cluster, characterized by the presence of Mechtcherine, co-authorship connections with authors from the yellow cluster, predominantly Zhang and other authors, are evident. The yellow color corresponds to more recent publications from 2022 and beyond. The third noteworthy author, Zhang, established co-authorship connections with authors spanning both the green and cyan clusters and, notably, with several authors from the green cluster on the left, including Mechtcherine, Bos, and da Silva, signifying a range of collaborative efforts across different publication periods.
Figure 4 visually represents the collaborative patterns that reveal a nuanced narrative of authorship dynamics based on the time of publication. During the years spanning from 2016 onward, Buswell’s authorship was notably prolific, as indicated by the prominence of the cyan cluster. Mechtcherine’s influence steadily grew, with a surge in publications occurring post-2020, as evident from the prominence of the green cluster representing 2020. Meanwhile, Zhang, the most recent contributor with publications in the vicinity of 2022 and beyond, commanded significant attention. Alongside Zhang, emerging authors such as Bos and da Silva were poised to contribute meaningfully to the evolving research landscape.
3.2. Co-Citation Analysis
In this section, the intricacies of co-citation network analysis are explored. This analysis reveals the interconnected relationships among scholarly articles and authors and unveils the web of influential articles and authors frequently cited in citation networks. Through co-citation patterns, valuable insights are gained into the intellectual networks and seminal research that have significantly shaped the research landscape. This examination is instrumental in establishing our research endeavors’ theoretical foundations and contextual relevance.
Analysis Parameters
The co-citation analysis was conducted with the following parameters:
- Type of Analysis: Co-citation. The relatedness of items was measured based on the times that were cited together.
- Unit of Analysis: Cited references. The references cited within the selected works were considered for analysis.
- Counting Method: Full counting. Each co-citation carried equal weight in the analysis.
- Thesaurus File: Utilized for authors. A specialized thesaurus file for authors was employed to enhance the accuracy and consistency of author names.
- Thresholds: A minimum number of documents for an author (10) was applied as the threshold. Out of the 5880 cited references, 26 met this criterion.
Visualization
The visualization of the co-citation network analysis is presented in Figure 5. This visual representation encapsulates the co-citation relationships among the 26 most frequently cited authors within the selected 101 Web of Science works sourced by Clarivate.
Figure 5.
Analysis of co-citation network, 2023. Source: Created by the authors using the software VoSviewer.
Main Findings
The co-citation network map reveals the collaborative and citation patterns among the 26 most frequently cited authors within the selected works. The clusters within the map indicate closely knit author groups engaged in collaborative endeavors. Each node represents an individual author, a vital element within the broader research network. The interconnecting links between these nodes signify the magnitude and depth of collaboration among these authors. These visual elements construct a rich tapestry of scholarly collaboration and engagement.
Visually, the map features two distinct color clusters. Articles and authors sharing the same color within this network were often co-cited, indicating collaborative research efforts. For example, an article authored by Buswell et al. might cite authors from both the red and green clusters. This interconnected web of co-citation signifies that these authors referenced each other and frequently collaborated on research projects. In conclusion, this map illustrates that these authors shared similar research trajectories and continually referenced each other’s work.
However, since the map does not directly rank the most cited authors, Table 3 displays the co-citations received by a select group of the most influential authors in the field. This table is instrumental in identifying key works and authors whose contributions significantly influenced the study. Analyzing the co-citations of these prominent authors provides invaluable insights into the intellectual networks and seminal research that have profoundly influenced the research landscape. This analysis plays a pivotal role in establishing the theoretical foundation and contextual relevance of the research in question, drawing on these influential authors’ enduring impact and contributions.
Table 3.
Co-citations received by influential authors in the field.
3.3. Source Citation Analysis
In this section, an analysis of the source citations is conducted, unveiling the interconnectedness among research sources based on the frequency of citations. The analysis provides insights into the citation patterns among sources, shedding light on influential sources and their reciprocal referencing and contributing to a better understanding of the scholarly landscape.
Analysis Parameters
The citation analysis of sources employed the following parameters:
- Type of Analysis: Citation. The relatedness of items was determined based on the number of times they cited each other.
- Unit of Analysis: Sources. Research sources, such as journals and publications, were considered for analysis.
- Thesaurus File: A thesaurus file specific to the authors was utilized for refining and merging author names.
- Thresholds: A minimum number of documents for a source (one) was applied as the threshold. All 52 sources met this threshold, although not all were interconnected. The largest connected set comprised 28 items.
Visualization
Furthermore, a visual representation (Figure 6) is presented, illustrating the density of journals within the dataset. This visualization offers an overview of the article distribution among journals, providing valuable insights into the prominence of specific journals within the field. Understanding the journal density is crucial for identifying key research sources and comprehensively exploring the publication landscape related to the research theme.
Figure 6.
Journal density, 2023. Source: Created by the authors using the software hlVoSviewer.
Main Findings
The density visualization primarily highlights the significance of “sustainability” as the most frequently cited source. This was followed closely by “buildings”, with “Journal of Building Engineering” ranking third. “Automation in Construction” and “Journal of Cleaner Production” also shared the same citation prominence.
This analysis holds substantial value for the research, as it aids in identifying prestigious journals that aligned with the research theme. Understanding the citation patterns within these sources allows for strategically considering the dissemination of research works and the pursuit of publication in high-impact journals that play a pivotal role in shaping the field’s discourse.
3.4. Co-Occurrences of Keywords
This subsection explores the keyword analysis conducted using VOSviewer, with a detailed description of the parameters and methodology employed for this analysis. Insights are provided into the relationships between keywords, the identification of clusters, and pinpointing the prominent keywords that aligned with the research objectives. These selected keywords will serve as the foundation for the research.
Analysis Parameters
The keyword analysis in VOSviewer adhered to the following parameters:
- Type of analysis: Co-occurrence. The relatedness of items was determined based on the number of documents in which they occurred together.
- Counting method: Full counting.
- Unit of analysis: Author keywords.
- Thesaurus file: A thesaurus file was utilized for term merging.
Visualization
The software applied these parameters to generate a network map, as depicted in Figure 7. The network map illustrates the relationships between the keywords and their clusters.
Figure 7.
Network of co-occurrences of keywords, 2023. Source: Created by the authors using the software VoSviewer.
Main Findings
The primary cluster, highlighted in blue, is characterized by the central keyword “3DCP”. This keyword is directly linked to related terms such as “thermal comfort” and “energy efficiency” in the yellow cluster, as well as with keywords from the red cluster, including “modular construction”, “offsite construction”, “environmental impact”, and “robotic system 3D printing”.
In the blue cluster, keywords including “sustainability”, “extrusion”, and “rheology” are found. Additionally, the purple cluster comprises “3D printing” and “challenges”. These clusters connect to the “3DCP” cluster and the second-largest green cluster associated with “additive manufacturing”.
The green cluster, representing “additive manufacturing”, demonstrates strong ties to keywords such as “construction”, “architecture”, and “envelope”. It also maintains connections to previously mentioned terms like “energy efficiency”, “extrusion”, “challenges”, “rheology”, and “environmental impact”.
Figure 7 visually represents the significance of keywords based on their occurrences and relationships, with the size of each keyword reflecting its prominence within the dataset. Subsequently, six keywords, highlighted in red, were selected based on their relevance to the research theme. These chosen keywords are presented in Table 4 below.
Table 4.
Main keyword occurrences.
After reviewing the keywords that were most related to the research theme and its objectives, the following keywords were selected:
- 3D concrete printing (3DCP);
- Additive manufacturing (AM);
- 3D printing;
- Modular construction;
- Sustainability;
- Offsite construction (OSC).
These keywords will serve as key components in developing the research.
4. Discussion
This section discusses the outcomes of the comprehensive bibliometric analysis, primarily focusing on the insights gained from the results analysis and their relevance to the research objectives and hypotheses. The following aspects will be covered: clusters, network analysis, co-citation analysis, co-occurrence analysis, and emerging trends.
4.1. Clusters
Identifying and labeling clusters within the visualizations played a crucial role in understanding the thematic patterns and topics within the research domain. Several distinct clusters were identified, each representing a group of closely related authors, articles, or keywords. These clusters serve as indicators of the multifaceted nature of the field, and their presence provides a nuanced perspective on the research landscape.
The clusters identified in the co-authorship analysis indicated collaborative groups of authors with shared research interests. Notably, a cyan cluster featuring Buswell as a prominent author represented a long history of collaborative publications dating from 2016 onward. This cluster highlighted the significance of continued research on personalized 3D-printed modules for construction. Additionally, a green cluster, predominantly represented by Mechtcherine, signified a growing research trajectory post 2020.
In the co-citation analysis, the clusters indicated the intellectual networks and seminal research within the field. While the visualization did not provide direct rankings, examining the co-citations of influential authors unveiled key works that have significantly impacted the research landscape. These clusters underscored the interrelatedness of research in the field, with authors often citing one another’s work, thus creating a web of interconnected knowledge.
The co-occurrence analysis identified clusters of related keywords, shedding light on the prevalent themes within the research domain. For example, a blue cluster centered around the keyword “3DCP” reflected the core theme of 3D concrete printing. The green cluster, representing “additive manufacturing”, demonstrated the importance of this technology in construction research. These clusters provided a structured overview of the main research topics, enabling a better understanding of the field’s focus areas.
4.2. Network Analysis
The network analysis using VoSviewer allowed for a deeper exploration of the collaborative relationships among authors, co-citation patterns among articles, and co-occurrence patterns among keywords. The critical metrics examined, such as centrality measures and clustering coefficients, provided insights into the network’s structure and dynamics.
The centrality measures highlighted authors or articles that held central positions within the networks, indicating their influence and importance in the field. For example, authors like Buswell and Mechtcherine displayed high centrality in the co-authorship and co-citation networks, signifying their significant contributions and impact on research.
The clustering coefficients helped identify tightly-knit clusters of authors or articles. Higher clustering coefficients in co-authorship networks indicated strong collaborative relationships within specific groups of authors. In co-citation networks, clustering coefficients suggested the existence of cohesive groups of articles frequently cited together, revealing the intellectual connections between research works.
4.3. Co-Citation Analysis
The co-citation analysis unveiled the interconnectedness of scholarly articles and authors within the research domain. It highlighted influential articles or authors that were frequently cited together, reflecting the field’s intellectual foundations. Some articles emerged as central nodes in the co-citation network, indicating their pivotal role in shaping research directions.
The co-citation analysis reinforced the importance of seminal works in the field. Key articles and authors served as reference points for subsequent research, influencing the development of research trajectories and forming intellectual networks. These influential works provided the study’s theoretical foundations and contextual relevance, aligning with the research objectives.
4.4. Co-Occurrence Analysis
The co-occurrence analysis of keywords revealed the interconnectedness of research themes and the prevalence of certain terms within the literature. Prominent keywords were clustered based on their associations, providing a structured overview of the field’s topics. This analysis was instrumental in identifying the key themes that have shaped research in the domain.
Prominent keywords, such as “3D concrete printing”, “additive manufacturing”, and “sustainability”, emerged as central themes within the co-occurrence analysis. These keywords represented core research focus areas and were closely related to the research objectives. The keywords’ clusters highlighted the field’s multifaceted nature, encompassing topics like construction technology, environmental sustainability, and advanced manufacturing methods.
4.5. Emerging Trends
The bibliometric analysis revealed several key emerging trends within the scientific landscape of personalized 3D-printed modules for construction and their impact on thermal performance through generative design methods. These trends were discerned through shifts in research focus, changes in keyword usage, and the emergence of new clusters:
- Sustainability Focus: An increasing emphasis on “sustainability” and “environmental impact” within construction research, aligning with the global shift toward sustainable practices and green construction [16,17].
- Advanced Manufacturing Technologies: The growing adoption of “additive manufacturing” underscores the industry’s exploration of innovative methods like 3D printing to revolutionize construction processes [18,19].
- Improved Project Success: Studies suggest that 3D construction printing significantly contributes to the overall success of residential construction projects in terms of cost, time, quality, safety, and environmental considerations [20].
- Public Health and Safety: The potential of 3D construction printing is to increase safety for workers and maintain efficient public health standards, thereby reducing injuries and protecting the environment [20].
- Environmental Compliance and Sustainability: The adoption of 3D construction printing technology is positively linked with public health and environmental compliance, showing potential to reduce waste and contribute to sustainability [20].
- Architectural Design Considerations in 3D-Printed Constructions: There is a need to consider construction systems, manufacturing conditions, and new operative conditions in 3D-printed constructions, as highlighted by Garcia-Alvarado et al. (2021) [21].
- Potential of Automated Technologies in Construction: The capabilities of automated technologies such as 3D printing in enhancing control, safety, efficiency, and architectural diversity in construction is emphasized [21].
- Future Prospects and Challenges: These include the potential evolution of 3D-printed constructions to address complex architectural challenges, such as seismic stress, large spans, and multi-story buildings [21].
The analysis revealed several significant emerging trends, each pointing toward a transformative future for the construction industry. Among these, the integration of modular construction with 3D printing stands out as a particularly promising development. This convergence promises to combine the efficiency and adaptability of modular construction with the precision and versatility of 3D printing. While the current focus of 3D-printed construction is predominantly on simpler structures, there is a clear trajectory toward expanding these technologies into more complex architectural forms [21].
This evolution is critical for addressing various challenges, including structural integrity, design complexity, and the feasibility of multi-story buildings. Integrating modular construction with 3D printing could herald a new era characterized by innovative building typologies and enhanced possibilities in the construction industry. Such a development aligns with the growing emphasis on sustainability, offering a pathway to more efficient, adaptable, and environmentally conscious building practices.
In summary, combining modular construction with 3D printing technology clearly indicates the future direction of construction. This trend points toward building in a way that is more sustainable, efficient, and creative. Continuously improving and experimenting with these technologies is key to unlocking their full benefits, which will significantly impact how we build and design in the future.
5. Conclusions
The bibliometric analysis conducted in this study provided valuable insights into the domain of personalized 3D-printed modules for construction and their impact on thermal performance through generative design methods. This research was driven by recognizing the pressing issues within the construction industry, including the need for sustainable practices, advanced manufacturing technologies, and innovative design approaches.
Throughout this analysis, clusters of authors, co-citation patterns, source citations, and keyword co-occurrences were explored. These diverse lenses allowed for a comprehensive understanding of the field, its intellectual networks, and emerging trends.
The network analysis provided a deeper understanding of the collaborative dynamics among authors and the interrelatedness of scholarly articles. Centrality measures and clustering coefficients elucidated the networks’ key players and cohesive groups, offering insights into influential authors and tightly knit research clusters.
Co-citation analysis underscored the importance of seminal works and their impact on subsequent research. Key articles and authors emerged as central nodes in the co-citation network, emphasizing their foundational role in shaping the research domain.
The co-occurrence analysis of keywords identified the core research themes and emerging trends. Prominent keywords, such as “3D concrete printing”, “additive manufacturing”, and “sustainability”, signified the central topics within the field. These findings align with the existing scholarly discourse on construction and architecture and extend it by providing a data-driven perspective on the evolving dynamics within the field.
The analysis confirmed the importance of sustainability, advanced manufacturing, environmental impact, and the role of technology as central to the scholarly discourse on construction and architecture. The interconnectedness of research, the influence of seminal works, and the potential for transformative change in industry practices were highlighted as key insights from this study. The significance of continued collaboration among researchers and the adoption of innovative technologies in sustainable construction practices was emphasized.
This study holds immense relevance in the context of the themes explored in the literature. It serves as a critical reference point for researchers, policymakers, industry professionals, and educators tasked with navigating the evolving landscape of construction and architecture. The analysis revealed emerging trends and opportunities for further exploration, confirming the importance of existing themes.
Future Directions and Implications of the Bibliometric Analysis
The implications of this bibliometric analysis are extensive and significant for various stakeholders. This study provides valuable guidance for future research directions and strategic planning in the field. Understanding the intellectual networks, seminal works, and emerging trends is crucial for researchers, practitioners, and policymakers to make informed decisions and contribute to advancing the domain. This study offers the following:
- Research Prioritization: Guidance for prioritizing high-impact and relevant research areas.
- Interdisciplinary Collaboration: Promotion of collaboration across disciplines for holistic research approaches.
- Policy Formulation: Informed policymaking on construction and sustainability based on key trends.
- Industry Innovation: Adoption of technologies like 3D printing and sustainable practices in construction.
- Educational Focus: Alignment of curricula with industry trends for preparing students.
- Global Collaboration: Encouragement of international knowledge sharing and collaboration.
- Sustainability Integration: Integration of sustainable practices into construction, reducing the environmental impact.
- Technological Adoption: Investment in advanced manufacturing technologies for efficiency.
- Publication Strategy: Targeting influential journals for research dissemination.
- Long-Term Research Planning: A basis for long-term research planning through influential authors and articles.
- Innovation Ecosystem: The development of ecosystems for cutting-edge technology and sustainability in construction.
In essence, the bibliometric analysis provided a panoramic view of the research domain and elucidates the strategic decisions that contribute to advancing knowledge in personalized 3D-printed modules for construction. This nuanced understanding empowers stakeholders to navigate the evolving landscape effectively, contributing to research, industry practices, and sustainable construction methods.
Author Contributions
Conceptualization, T.L. and B.R.; methodology, T.L.; software, T.L.; validation, T.L., A.S.G. and B.R.; formal analysis, T.L.; investigation, T.L.; resources, B.R. and A.S.G.; data curation, B.R.; writing—original draft preparation, T.L.; writing—review and editing, A.S.G. and B.R.; visualization, T.L.; supervision, A.S.G. and B.R.; project administration, A.S.G.; funding acquisition, T.L., A.S.G. and B.R. All authors have read and agreed to the published version of the manuscript.
Funding
This research was financed by national funds through the Portuguese funding agency Fundação para a Ciência e Tecnologia (FCT), grant number 2023.04631.BD. This work was supported by base funding (UIDB/04708/2020) from the CONSTRUCT Instituto de I&D em Estruturas e Construções, funded by national funds through the FCT/MCTES (PIDDAC).
Data Availability Statement
Data supporting the reported results are available from the corresponding author upon reasonable request. We encourage the sharing of research data, and a statement regarding data availability will be provided upon request.
Conflicts of Interest
The authors declare no conflicts of interest. The funders had no role in the study’s design, in the collection, analyses, or interpretation of data, in the writing of the manuscript, or in the decision to publish the results.
Abbreviations
The following abbreviations are used in this manuscript:
| 3DCP | Three-dimensional concrete printing |
| AM | Additive manufacturing |
| DOAJ | Directory of Open Access Journals |
| DOI | Digital object identifier |
| JCR | Journal Citation Reports |
| MDPI | Multidisciplinary Digital Publishing Institute |
| OSC | Offsite construction |
| VoS | Visualization of similarities |
| WoS | Web of Science |
| SD | Science Direct |
Appendix A
Table A1.
List of selected papers by database.
Table A1.
List of selected papers by database.
| Theme | Title of Paper | Database | Ranking | InOrdinatio |
|---|---|---|---|---|
| 3D Printed Facade Panels | Experimental study on
the thermal performance of a 3D printed concrete prototype building | Scopus | 12 | 155.4 |
| The realities of
additively manufactured concrete structures in practice | Clarivate | 27 | 113 | |
| A review of 3D concrete
printing systems and materials properties: current status and future research prospects | Clarivate | 6 | 209 | |
| Large-scale 3D printing
concrete technology: Current status and future opportunities | Clarivate | 8 | 159 | |
| 3D printed concrete for
large-scale buildings: An overview of rheology, printing parameters, chemical admixtures, reinforcements, and economic and environmental prospects | Clarivate | 11 | 155.4 | |
| Assessment of materials,
design parameters and some properties of 3D concrete a state-of-the-art review | Clarivate | 21 | 122.4 | |
| Robotic arm
three-dimensional printing and modular construction of a meter-scale lattice facade structure | Clarivate | 37 | 105.5 | |
| Fire performance of
innovative 3D printed concrete composite wall panels - A Numerical Study | Clarivate | 40 | 104.2 | |
| Experimental and
Numerical Investigation of an Innovative 3DPC Thin-Shell Structure | Clarivate | 45 | 103.8 | |
| A road map to find in 3D
printing a new design plasticity for construction- The state of art | Clarivate | 47 | 103.5 | |
| Novel Compressive Constitutive Model for 3D Printed Concrete | Clarivate | 62 | 100 | |
| A review of largescale
3DCP: Material characteristics, mix design, printing process, and reinforcement strategies | Clarivate | 66 | 98.1 | |
| Resource Efficiency and
Thermal Comfort of 3D Printable Concrete Building Envelopes Optimized by Performance Enhancing Insulation: A Numerical Study | Clarivate | 77 | 94 | |
| Additive manufacturing
on the facade: functional use of direct metal laser sintering hatch distance process parameters in building envelope | Clarivate | 80 | 93 | |
| Numerical Study of Fire
and Energy Performance of Innovative Light- Weight 3D Printed Concrete Wall Configurations in Modular Building System | Clarivate | 88 | 91 | |
| Computational Simulation | Physics-guided framework
of neural network for fast full-field temperature prediction of indoor environment | Clarivate | 34 | 107.4 |
| A simulation-based
approach for evaluating indoor environmental quality at the early design stage | Clarivate | 52 | 100 | |
| Energy Use and Indoor
Environment Performance in Sustainably Designed Refugee Shelters: Three Incremental Phases | Clarivate | 58 | 100 | |
| BIM and Data-Driven Predictive
Analysis of Optimum Thermal Comfort for Indoor Environment | Clarivate | 75 | 94 | |
| Numerical simulation and
thermal performance of hybrid brick walls embedding a phase change material for passive building applications | Clarivate | 76 | 94 | |
| Computer simulation of
moisture transfer in walls: impacts on the thermal performance of buildings | Clarivate | 84 | 92.9 | |
| A Review of Thermally
Activated Building Systems (TABS) as an Alternative for Improving the Indoor Environment of Buildings | Clarivate | 86 | 91 | |
| Comprehensive Evaluation
to a Prefabricated Building for Indoor Environment and Energy Consumption | Clarivate | 93 | 90 | |
| A Comparative Simulation
Study of the Thermal Performances of the Building Envelope Wall Materials in the Tropics | Clarivate | 98 | 89 | |
| Identifying temporal
properties of building components and indoor environment for building performance assessment | Clarivate | 102 | 84.4 | |
| Towards Characterization
of Indoor Environment in Smart Buildings: Modelling PMV Index Using Neural Network with One Hidden Layer | Clarivate | 103 | 84 | |
| Simulation Methodology
Based on Wind and Thermal Performance for Early Building Optimization Design in Taiwan | Clarivate | 104 | 83 | |
| On the improvement of
indoor environmental quality, energy performance and costs for a commercial nearly zero-energy building | Clarivate | 105 | 82 | |
| Development and
verification of the open source platform, HAM- Tools, for hygrothermal performance simulation of buildings using a stochastic approach | Clarivate | 109 | 74 | |
| An advanced simulation
test bed for the stability analysis of variable air volume air-conditioning control system. Part 1: Optimal simplified model of building envelope for room thermal performance prediction | Clarivate | 115 | 57.7 | |
| Advanced energy
architectural configurations and its influence on the indoor environment in various climatic regions | Clarivate | 117 | 50 | |
| Construction Industry Impact | 3D printing of
limestone-calcined clay cement: A review of its potential implementation in the construction industry | Scopus | 2 | 3460.6 |
| Recent advancements and
future trends in 3D printing concrete using waste materials | Scopus | 3 | 941.5 | |
| A review of 3D printing
low-carbon concrete with one-part geopolymer: Engineering, environmental and economic feasibility | Scopus | 51 | 100 | |
| Life cycle assessment of additive manufacturing processes: A review | Scopus | 61 | 100 | |
| Quantifying the impact
of concrete 3D printing on the construction supply chain | Scopus | 63 | 100 | |
| Fostering innovative and
sustainable mass-market construction using digital fabrication with concrete | Scopus | 95 | 90 | |
| Geometric quality
assurance for 3D concrete printing and hybrid construction manufacturing using a standardised test part for benchmarking capability | Scopus | 96 | 90 | |
| Toolpath-based design
for 3D concrete printing of carbon-efficient architectural structures | Scopus | 97 | 90 | |
| A systematic review and
analysis of the viability of 3D-printed construction in remote environments | Scopus | 106 | 80 | |
| 3D printing using concrete extrusion: A roadmap for research | Clarivate | 4 | 608 | |
| Exploring Industry 4.0
technologies to enable circular economy practices in a manufacturing context A business model proposal | Clarivate | 5 | 421 | |
| A process classification
framework for defining and describing Digital Fabrication with Concrete | Clarivate | 10 | 157 | |
| Comparative economic,
environmental and productivity assessment of a concrete bathroom unit fabricated through 3D printing and a precast approach | Clarivate | 14 | 152 | |
| Additive manufacturing
of cementitious composites: Materials, methods, potentials, and challenges | Clarivate | 16 | 135.4 | |
| A Review of 3D Printing
in Construction and its Impact on the Labor Market | Clarivate | 17 | 126 | |
| 3D concrete printing for
sustainable and economical construction: A comparative study | Clarivate | 19 | 123.3 | |
| Technology readiness: A
global snapshot of 3D concrete printing and the frontiers for development | Clarivate | 22 | 122 | |
| 3D printing for remote housing: Benefits and challenges | Clarivate | 29 | 112.3 | |
| Off-site construction with 3D concrete printing | Clarivate | 30 | 110.3 | |
| 3D Concrete Printing
Sustainability: A Comparative Life Cycle Assessment of Four Construction Method Scenarios | Clarivate | 33 | 107.8 | |
| A review of "3D
concrete printing": Materials and process characterization, economic considerations and environmental sustainability | Clarivate | 35 | 106.4 | |
| Environmental evaluation
of 3D printed concrete walls considering the life cycle perspective in the context of social housing | Clarivate | 36 | 106.4 | |
| A Review of Carbon
Footprint Reduction in Construction Industry, from Design to Operation | Clarivate | 38 | 105 | |
| 3D Concrete Printing:
Recent Progress, Applications, Challenges, and Role in Achieving Sustainable Development Goals | Clarivate | 39 | 104.8 | |
| Modelling of 3D concrete
printing process: A perspective on material and structural simulations | Clarivate | 42 | 104 | |
| Sustainability tradeoffs
in the adoption of 3D Concrete Printing in the construction industry | Clarivate | 43 | 104 | |
| Design for Manufacturing
and Assembly (DfMA) and Design for Deconstruction (DfD) in the Construction Industry: Challenges, Trends and Developments | Clarivate | 44 | 103.8 | |
| Identifying Critical
Factors Affecting the Resilience of Additive Manufacturing Architecture Supply Chain | Clarivate | 46 | 103.8 | |
| Top challenges to
widespread 3D concrete printing (3DCP) adoption - A review | Clarivate | 49 | 102.1 | |
| Achieving Sustainability
in Manufacturing through Additive Manufacturing: An Analysis of Its Enablers | Clarivate | 53 | 100 | |
| Construction 3D
printing: a critical review and future research directions | Clarivate | 56 | 100 | |
| Digital Twin Applications in 3D Concrete Printing | Clarivate | 57 | 100 | |
| 3D Printing in
Sustainable Buildings: Systematic Review and Applications in the United Arab Emirates | Clarivate | 68 | 97.8 | |
| Assessment Framework for
Additive Manufacturing in the AEC Industry | Clarivate | 71 | 96.1 | |
| Applications,
performance, challenges and current progress of 3D concrete printing technologies as the future of sustainable construction - A state of the art review | Clarivate | 72 | 96 | |
| Pragmatic Design
Decision Support for Additive Construction Using Formal Knowledge and Its Prospects for Synergy with a Feedback Mechanism | Clarivate | 78 | 93.8 | |
| The impacts of
fabrication systems on 3D concrete printing building forms | Clarivate | 79 | 93.5 | |
| Application of a
fuzzy-logic based model for risk assessment in additive manufacturing RD projects | Clarivate | 81 | 93 | |
| Additive Manufacture of
Cellulose Based Bio-Material on Architectural Scale | Clarivate | 92 | 90 | |
| Additive Manufacturing
in the Construction Industry: The Comparative Competitiveness of 3D Concrete Printing | Clarivate | 99 | 89 | |
| Productive processes
based on 3D printing versus conventional methodologies: a comparative analysis in the construction sector | Clarivate | 111 | 72 | |
| Generative Design Process | Robotic 3D printing of
concrete building components for residential buildings in Saudi Arabia | Scopus | 9 | 159 |
| VoxelPrint: A
Grasshopper plug-in for voxel-based numerical simulation of concrete printing | Scopus | 13 | 155.4 | |
| Modelling curved-layered
printing paths for fabricating large-scale construction components | Clarivate | 18 | 125 | |
| Effect of Cell Geometry
on the Mechanical Properties of 3D Voronoi Tessellation | Clarivate | 94 | 90 | |
| 3D-Printed Biodigital Clay Bricks | Clarivate | 100 | 85 | |
| Methodology for the
optimization of work pieces for additive manufacturing by 3D printing | Clarivate | 118 | 46 | |
| Development of Adaptable
Light Weighting Methods for Material Extrusion Processes | Clarivate | 119 | 30 | |
| Modular Construction | BIM-driven computational
design for robotic manufacturing in off-site construction: an integrated Design-to-Manufacturing (DtM) approach | Scopus | 54 | 100 |
| 17 - Additive
manufacturing in skin systems: trends and future perspectives | Scopus | 90 | 90 | |
| A Systematic Review of
Digital Technology Adoption in Off-Site Construction: Current Status and Future Direction towards Industry 4.0 | Clarivate | 7 | 165.8 | |
| Conventional versus
modular construction methods: A comparative cradle-to-gate LCA for residential buildings | Clarivate | 15 | 144.7 | |
| Modular Construction:
Determining Decision-Making Factors and Future Research Needs | Clarivate | 23 | 119.4 | |
| Towards a more extensive
application of off-site construction: a technological review | Clarivate | 25 | 114 | |
| Developing critical
success factors for integrating circular economy into modular construction projects in Hong Kong | Clarivate | 26 | 113 | |
| Automating the modular
construction process: A review of digital technologies and future directions with blockchain technology | Clarivate | 31 | 109.4 | |
| Building information
modelling-based framework to contrast conventional and modular construction methods through selected sustainability factors | Clarivate | 32 | 108 | |
| Barriers to modular
construction systems implementation in developing countries’ architecture, engineering and construction industry | Clarivate | 41 | 104.1 | |
| Environmental
sustainability of off-site manufacturing: a literature review | Clarivate | 48 | 102.1 | |
| Extended technology
acceptance model to explain the mechanism of modular construction adoption | Clarivate | 50 | 101 | |
| Challenges of Digital
Twin Technologies Integration in Modular Construction: A Case from a Manufacturer’s Perspective | Clarivate | 55 | 100 | |
| Environmental
Sustainability of Off-Site Construction in Developed and Developing Regions: A Systematic Review | Clarivate | 59 | 100 | |
| Quantifying Advantages of Modular Construction: Waste Generation | Clarivate | 65 | 98.8 | |
| Artificial Intelligence
and Robotics for Prefabricated and Modular Construction: A Systematic Literature Review | Clarivate | 67 | 98.1 | |
| Barriers to the Adoption
of Modular Construction in Portugal: An Interpretive Structural Modeling Approach | Clarivate | 69 | 97.8 | |
| Digitally enabled
modular construction for promoting modular components reuse: A UK view | Clarivate | 70 | 96.4 | |
| A Simulation-based
Statistical Method for Planning Modular Construction Manufacturing | Clarivate | 73 | 95.5 | |
| An integrated method of
automated layout design and optimization for modular construction | Clarivate | 74 | 94.1 | |
| Integrated Off-Site
Construction Design Process including DfMA Considerations | Clarivate | 83 | 93 | |
| Modular Construction
Planning Using Graph Neural Network Heuristic Search | Clarivate | 87 | 91 | |
| Dynamic and Proactive
Risk-Based Methodology for Managing Excessive Geometric Variability Issues in Modular Construction Projects Using Bayesian Theory | Clarivate | 89 | 90.1 | |
| A Rating Score for
Assessing the Risks and Challenges Associated with Modular Construction | Clarivate | 91 | 90 | |
| Integrated Design
Process for Modular Construction Projects to Reduce Rework | Clarivate | 101 | 85 | |
| Optimizing Labor
Allocation in Modular Construction Factory using Discrete Event Simulation and Genetic Algorithm | Clarivate | 110 | 73 | |
| Small-Scale Public
Rental Housing Development Using Modular Construction- Lessons learned from Case Studies in Seoul, Korea | Clarivate | 112 | 69 | |
| A Review on Prefab
Industrialised Building System Modular Construction in Malaysia: The Perspective of Non-structural Studies | Clarivate | 113 | 66 | |
| Residential Vertical Expansions Using Modular Construction | Clarivate | 116 | 54 | |
| Performance Parameters | Comprehensive investigations
on printability and thermal performance of cementitious material incorporated with PCM under various conditions | Scopus | 1 | 91740 |
| Experimental
characterisation of hygrothermal properties of a 3D printed cementitious mortar | Scopus | 60 | 100 | |
| Towards development of
sustainable lightweight 3D printed wall building envelopes – Experimental and numerical studies | Scopus | 64 | 100 | |
| Computational assessment
of thermal performance of 3D printed concrete wall structures with cavities | Scopus | 107 | 80 | |
| 3D printing in the
construction industry-A systematic review of the thermal performance in buildings | Clarivate | 24 | 119 | |
| 3D printing facades: Design, fabrication, and assessment methods | Clarivate | 28 | 112.3 | |
| Building Envelope Prefabricated with 3D Printing Technology | Clarivate | 82 | 93 | |
| Experimental Study on
the Thermal Performance of 3D-Printed Enclosing Structures | Clarivate | 85 | 92 | |
| Ecological Design of New
Efficient Energy-Performance Construction Materials with Rigid Polyurethane Foam Waste | Clarivate | 108 | 79 | |
| Developing an integrated
3D-printed facade with complex geometries for active temperature control | Clarivate | 114 | 66 | |
| Total: | 119 |
References
- Pagani, R.N.; Kovaleski, J.L.; Resende, L.M. Methodi Ordinatio: A Proposed Methodology to Select and Rank Relevant Scientific Papers Encompassing the Impact Factor, Number of Citations, and Year of Publication. Scientometrics 2015, 105, 2109–2135. [Google Scholar] [CrossRef]
- Web of Science. Basic Search. Available online: https://www.webofscience.com/wos/woscc/basic-search (accessed on 9 August 2023).
- Science Direct. Basic Search. Available online: https://www.sciencedirect.com/ (accessed on 9 August 2023).
- Ensslin, L.; Ensslin, S.R.; Lacerda, R.T.D.O.; Tasca, J.E. ProKnow-C, Knowledge Development Process-Constructivist; Processo Técnico com Patente de Registro Pendente Junto ao INPI: Rio de Janeiro, Brazil, 2015; Volume 10. [Google Scholar]
- VoS Viewer Manual; Centre for Science and Technology Studies, Leiden University: Leiden, The Netherlands, 2023. Available online: https://www.VoSViewer.com/documentation/Manual_VoSViewer_1.6.18.pdf (accessed on 8 August 2023).
- Flourish Studio. Available online: https://app.flourish.studio/ (accessed on 25 September 2023).
- Lim, S.; Buswell, R.A.; Le, T.T.; Austin, S.A.; Gibb, A.G.F.; Thorpe, T. Developments in construction-scale additive manufacturing processes. Autom. Constr. 2012, 21, 262–268. [Google Scholar] [CrossRef]
- Gosselin, C.; Duballet, R.; Roux, P.; Gaudillière, N.; Dirrenberger, J.; Morel, P. Large-scale 3D printing of ultra-high performance concrete – a new processing route for architects and builders. Mater. Des. 2016, 100, 102–109. [Google Scholar] [CrossRef]
- Bos, F.; Wolfs, R.; Ahmed, Z.; Salet, T. Additive manufacturing of concrete in construction: Potentials and challenges of 3D concrete printing. Virtual Phys. Prototyp. 2016, 11, 209–225. [Google Scholar] [CrossRef]
- Le, T.T.; Austin, S.A.; Lim, S.; Buswell, R.A.; Law, R.; Gibb, A.G.F.; Thorpe, T. Hardened properties of high-performance printing concrete. Cem. Concr. Res. 2012, 42, 558–566. [Google Scholar] [CrossRef]
- Le, T.T.; Austin, S.A.; Lim, S.; Buswell, R.A.; Gibb, A.G.F.; Thorpe, T. Mix design and fresh properties for high-performance printing concrete. Mater. Struct. 2012, 45, 1221–1232. [Google Scholar] [CrossRef]
- De Schutter, G.; Lesage, K.; Mechtcherine, V.; Nerella, V.N.; Habert, G.; Agustí-Juan, I. Vision of 3D printing with concrete—Technical, economic, and environmental potentials. Cem. Concr. Res. 2018, 112, 25–36. [Google Scholar] [CrossRef]
- Labonnote, N.; Rønnquist, A.; Manum, B.; Rüther, P. Additive construction: State-of-the-art, challenges and opportunities. Autom. Constr. 2016, 72, 347–366. [Google Scholar] [CrossRef]
- Khoshnevis, B.; Hwang, D.; Yao, K.-T.; Yeh, Z. Mega-scale fabrication by Contour Crafting. Int. J. Ind. Syst. Eng. 2006, 1, 301–320. [Google Scholar] [CrossRef]
- Buswell, R.A.; Leal de Silva, W.R.; Jones, S.Z.; Dirrenberger, J. 3D printing using concrete extrusion: A roadmap for research. Cem. Concr. Res. 2018, 112, 37–49. [Google Scholar] [CrossRef]
- Ibrahim, I.; Eltarabishi, F.; Abdalla, H.; Abdallah, M. 3D Printing in Sustainable Buildings: Systematic Review and Applications in the United Arab Emirates. Buildings 2022, 12, 1703. [Google Scholar] [CrossRef]
- Jayawardane, H.; Davies, I.J.; Gamage, J.R.; John, M.; Biswas, W.K. Sustainable Manufacturing and Service Economics: Sustainability perspectives—A review of additive and subtractive manufacturing. Sustain. Manuf. Serv. Econ. 2023, 2, 100015. [Google Scholar] [CrossRef]
- Tuvayanond, W.; Prasittisopin, L. Design for Manufacture and Assembly of Digital Fabrication and Additive Manufacturing in Construction: A Review. Buildings 2023, 13, 429. [Google Scholar] [CrossRef]
- Xu, J.; Wang, K.; Sheng, H.; Gao, M.; Zhang, S.; Tan, J. Energy efficiency optimization for ecological 3D printing based on adaptive multi-layer customization. J. Clean. Prod. 2020, 245, 118826. [Google Scholar] [CrossRef]
- Waqar, A.; Othman, I.; Pomares, J.C. Impact of 3D Printing on the Overall Project Success of Residential Construction Projects Using Structural Equation Modelling. Int. J. Environ. Res. Public Health 2023, 20, 3800. [Google Scholar] [CrossRef] [PubMed]
- Rodrigo, G.-A.; Moroni-Orellana, G.; Banda-Pérez, P. Architectural Evaluation of 3D-Printed Buildings. Buildings 2021, 11, 254. [Google Scholar] [CrossRef]
Disclaimer/Publisher’s Note: The statements, opinions and data contained in all publications are solely those of the individual author(s) and contributor(s) and not of MDPI and/or the editor(s). MDPI and/or the editor(s) disclaim responsibility for any injury to people or property resulting from any ideas, methods, instructions or products referred to in the content. |
© 2024 by the authors. Licensee MDPI, Basel, Switzerland. This article is an open access article distributed under the terms and conditions of the Creative Commons Attribution (CC BY) license (https://creativecommons.org/licenses/by/4.0/).






