Abstract
The rising demand for building cooling has led to increased energy consumption and environmental concerns. This study aims to examine the effectiveness of natural ventilation strategies as sustainable approaches in arid and semi-arid climates, focusing on Kabul City. Employing integrated simulation techniques, including annual energy simulation and Computational Fluid Dynamics (CFD) analysis, various ventilation approaches were evaluated, such as single-side ventilation, cross-ventilation, and windcatchers. Results indicate that cross-ventilation with opposing windows significantly outperformed other strategies in terms of natural ventilation rates, achieving a 62.5% improvement over single-sided ventilation and a 36% improvement over cross-ventilation with adjacent windows. However, the complex interplay between solar gain and natural ventilation in these climates can lead to increased cooling demand. To address this challenge, integrating south-(S)-facing orientations into both single-sided and cross-ventilated configurations was found to be a balanced and effective approach. These scenarios demonstrated significant total energy savings. Among single-sided ventilation, the S-facing scenario achieved an average of 58.3% energy savings. For opposing cross-ventilation, the north-south (NS) scenario yielded 65.6% energy savings. Finally, adjacent cross-ventilation in the east-south (ES) and south-west (SW) scenarios resulted in an average of 51% energy savings. Furthermore, windcatchers, when combined with single-sided ventilation, further enhanced natural ventilation and reduced cooling demand while maintaining nearly consistent heating demand. Optimized rooftop windcatchers improved natural ventilation rates by up to 26.9% and attached windcatchers achieved up to 56.8% improvement. Compared to a baseline, rooftop windcatchers reduced cooling demand by 6.2%, and attached windcatchers by up to 18.7%. The findings of this study highlight the potential of window-based and windcatcher natural ventilation strategies as energy-efficient and balanced approaches for reducing building energy consumption, particularly cooling loads, in arid and semi-arid climates. These insights provide valuable guidance for architects and policymakers seeking to promote sustainable and energy-efficient building practices.
1. Introduction
Natural ventilation is a cornerstone of vernacular cooling, involving the exchange of fresh outdoor air with stale indoor air [1]. This process not only improves air quality but also reduces energy consumption by minimizing the need for mechanical cooling systems like air conditioners [2]. Architects can optimize building design by strategically orienting the building, placing windows thoughtfully, and designing ventilation systems to maximize natural airflow [3]. Window placement and type play a crucial role in effective natural ventilation [4]. Single-side ventilation and cross-ventilation can help cool spaces and improve air quality. By incorporating these vernacular techniques, buildings can achieve optimal thermal comfort while reducing their environmental footprint [5].
Moreover, windcatchers or wind towers, are ancient passive cooling techniques that have been used for centuries in regions like the Middle East, Afghanistan, Iran, and Turkey [6]. These vertical structures, often referred to as “Badgir” or “Burj al hawaa”, are designed to capture and channel natural wind currents, providing a sustainable and energy-efficient way to cool buildings [7]. As concerns about energy costs and climate change grow, there is a renewed interest in windcatchers [8]. Both vernacular and contemporary designs can be incorporated into new construction to offer thermal comfort without relying on electrical energy. By harnessing the power of natural wind, windcatchers continue to demonstrate the ingenuity and sustainability of vernacular architectural practices.
The global demand for building cooling has surged in recent decades, contributing to energy depletion and climate change. Estimates suggest that buildings currently consume between 40 and 50 percent of all primary energy [6]. In regions with hot climates, air conditioning systems are the primary driver of energy consumption in buildings [9]. For instance, in the Middle East, air conditioning accounts for roughly 70 percent of building energy use and about 30 percent of the region’s total energy consumption [6]. In many countries, traditional HVAC systems are the primary culprits, consuming vast amounts of energy for space air conditioning [10]. Kabul City, with its arid and semi-arid climate, experiences significant fluctuations in temperature throughout the year [11]. This leads to increased energy consumption for both heating and cooling residential buildings [12]. Rapid urbanization and population growth, particularly in informal settlements, have further exacerbated the demand for natural resources. Currently, residential buildings in Kabul rely on electricity and natural gas for cooling, and wood, coal, charcoal, and natural gas for heating [13]. These energy sources contribute to pollution and environmental degradation [14]. The urgent need for sustainable and energy-efficient cooling solutions in the construction sector is evident.
Designing effective natural ventilation in arid and semi-arid climates presents unique challenges due to the extreme temperature fluctuations. While heating strategies are often prioritized in such regions, cooling demands are frequently overlooked. Balancing the need for warmth during winter with coolness during summer necessitates a carefully considered design approach. Natural ventilation in these climates must be analyzed considering wind direction, solar gain, and the interplay between window ventilation and windcatchers to optimize both heating and cooling. Studies have identified various factors influencing the performance of natural ventilation through windows, including building orientation, window size and placement, wind speed and direction, temperature differences, and indoor air quality requirements [15,16]. Additionally, factors such as window placement on building facades, balcony openings, and building interactions can also impact ventilation performance and air quality [17,18]. While single-sided ventilation can be effective, research conducted in humid continental climates has consistently shown that cross-ventilation provides superior performance, resulting in ventilation rates approximately 30% higher [19]. Strategically positioned openings facilitate natural cross-ventilation driven by wind, with indoor air velocity influenced by wind speed and temperature [20]. Airflow rates and ventilation efficiency increase linearly with wind speed and are significantly enhanced by larger opening areas in single-sided ventilation systems [21]. However, window-based natural ventilation strategies can have variable effects on thermal comfort. Studies in hot semi-arid climates have indicated that cross-ventilation, while potentially reducing cooling demand, may result in increased thermal discomfort relative to alternative window opening strategies [22].
Windcatchers, a vernacular ventilation technique, have also been investigated for their potential to enhance cooling in hot climates. A comprehensive review of windcatchers reveals that, despite their underutilization in modern construction practices, these passive cooling techniques remain highly effective [23]. Computational Fluid Dynamics (CFD) simulations conducted in a hot desert climate have demonstrated that the height of a windcatcher significantly influences ventilation rate, wind velocity, and volumetric flow rate at various openings [24]. Windcatchers have consistently outperformed conventional cooling systems, maintaining indoor temperatures below 30 °C during peak heat months in arid desert climates without requiring any energy input [25]. In windy and arid regions, increasing the inlet opening angle has been shown to enhance flow separation and improve natural ventilation performance [26]. A hybrid longitudinal windcatcher, incorporating exhaust fans for calm periods, has proven effective in warm humid climates [27]. Computational simulations have demonstrated that an innovative wind tower design, featuring a moistened pad, can significantly enhance thermal comfort in hot and dry climates [28]. Furthermore, integrating windcatchers with other natural ventilation systems, such as solar chimneys and wing walls, can significantly enhance ventilation efficiency [29]. Optimizing the design parameters of windcatchers, including the angle of the fins and the distance at the inlet opening, can substantially improve airflow dynamics [30].
The existing literature primarily focuses on analyzing window-based and windcatcher-based natural ventilation systems separately, neglecting their synergistic benefits. Furthermore, existing studies primarily investigate natural ventilation and its influencing factors through windows and windcatchers in hot climates. However, regions experiencing both hot summers and cold winters necessitate a nuanced approach that has been largely overlooked in current research. While windcatchers are a deeply ingrained part of Afghanistan’s architectural heritage, they are often neglected in contemporary building design. In contrast to neighboring countries that have extensively studied and implemented windcatcher-based ventilation [31,32,33,34,35,36], Afghanistan faces a significant research gap and requires urgent revitalization of this sustainable practice. Furthermore, an integrated investigation examining the interplay between window-based and windcatcher-based natural ventilation strategies through the use of a simulation engine that integrates annual energy simulation with Computational Fluid Dynamics (CFD) for specific time periods is currently lacking.
This research aims to evaluate the effectiveness of various natural ventilation strategies, including single-side ventilation, cross-ventilation through windows, and common windcatcher types, in Kabul City, which has an arid and semi-arid climate. The study will analyze the performance and interactions of natural ventilation, cooling demand, and solar gain for different window and windcatcher configurations. Moreover, it will evaluate their impact on total building energy demand and indoor thermal comfort. Integrating various natural ventilation strategies is crucial for Kabul City, which lacks a specific framework for energy-efficient and naturally ventilated building design. Combining annual energy simulation method and CFD analysis offers a novel approach to enhance the reliability and significance of these strategies. By determining the optimal strategies, including their contribution to building energy demand for cooling, this research seeks to provide a framework for future studies, inform architectural design, and offer comprehensive guidelines for selecting appropriate natural ventilation strategies in the study area. This research will contribute to a better understanding of natural ventilation in arid and semi-arid climates and promote sustainable building practices.
2. Natural Ventilation
Natural ventilation offers a sustainable approach to building design, contributing to energy efficiency and reducing reliance on mechanical cooling systems [37]. By strategically orienting buildings, placing windows appropriately, and designing effective ventilation systems, architects can maximize the benefits of natural airflow, leading to reduced energy consumption and greenhouse gas emissions [3]. As depicted in Figure 1, single-sided and cross-flow ventilation can effectively reduce temperatures and enhance air quality in spaces when implemented appropriately, with careful consideration of local conditions [38].
Figure 1.
Types of natural ventilation through windows: (a) single-sided ventilation, (b) cross ventilation through opposite windows, (c) cross ventilation through adjacent windows.
During periods when outdoor conditions are favorable, natural ventilation can be a powerful tool for enhancing indoor air quality and occupant well-being. By introducing fresh air, natural ventilation helps to eliminate pollutants, odors, and excess moisture, creating a healthier and more comfortable environment. Beyond its functional benefits, natural ventilation fosters a connection between indoor and outdoor spaces, providing occupants with natural light, views, and a sense of openness that can positively impact their mood and productivity. By thoughtfully integrating natural ventilation into building design, architects can create spaces that are both energy-efficient and conducive to human health and comfort, reflecting social and cultural values while aligning with sustainable principles.
Windcatcher or Badgir
Windcatchers are a widely used method for improving natural ventilation in buildings located in hot climates, particularly in arid and semi-arid regions. Historically, windcatchers have been employed for centuries as a non-mechanical solution for enhancing indoor ventilation. They can significantly reduce cooling demands and provide adequate ventilation rates for buildings. As illustrated in Figure 2, windcatchers can be implemented in various ways: they can be mounted on the roof of a building, or they can be freestanding structures that are either attached to or detached from the building [39].
Figure 2.
Methods of windcatcher implementation: (a) rooftop windcatcher, (b) attached windcatcher.
The traditional design of windcatchers has been influenced by a variety of factors, including surrounding topography, prevailing climate, architectural experience, and tower height. Other key design considerations encompass the cross-sectional shape of the air channel, the number, size, and placement of openings, the overall tower shape, the construction materials used, and its relative position to the building [40]. Windcatchers can be categorized based on their number of openings, levels, cross-sectional shape, and internal divisions. While multi-story windcatchers are relatively uncommon and often overlooked, one-story windcatchers remain the most prevalent type [41]. Based on their cross-sectional shape, windcatchers can be classified into five main groups: cylindrical, square, rectangular, hexahedral, and tetrahedral. Square windcatchers are the most common, followed by rectangular windcatchers, considered the conventional type [41]. According to [40], windcatchers can be further classified by the number of openings: one-sided, two-sided, four-sided, six-sided, and eight-sided. One-sided windcatchers, ideal for regions with consistent unidirectional winds, are often preferred due to their economic and technical advantages. Two-sided windcatchers, featuring two openings and separate channels, are well-suited for areas with strong prevailing winds. They offer superior air supply and extraction by functioning as both inlets and exhaust outlets [42]. Taller and larger four-sided windcatchers are commonly found in dry, desert-like climates. Six and eight-sided windcatchers, primarily used for water storage, are less common in modern construction. Studies have shown that single- and two-sided windcatchers with rectangular and square designs generally outperform other types [31]. Differences in the number of openings lead to distinct characteristics for different types of windcatchers, making each type suitable for specific regions with varying climatic conditions [43]. As illustrated in Table 1, different climates may necessitate specific windcatcher configurations.
Table 1.
Evaluation of windcatcher designs across different countries, modified from [31,44].
The performance of a windcatcher is significantly influenced by its height and opening dimensions. To ensure effective ventilation, these dimensions should be carefully considered in relation to the building’s size, local climate, windcatcher type, and cross-sectional area. Windcatchers are typically tall structures, ranging from 1.5 to 32 m in height [45]. However, optimal performance is generally achieved when the height is at least 1.5 times the width. Research on windcatchers indicates that increasing their height up to 9 m can significantly improve ventilation and cooling performance [45,46]. However, further increases in height beyond this threshold yield minimal additional benefits. Considering economic and aesthetic factors, a height of 6 m is often considered a practical and efficient choice [47], but taller structures can be implemented as needed. Effective air movement within a space requires both inlet and outlet openings. In windcatchers, inlet openings are strategically positioned to capture the prevailing wind, while outlet openings are located on the opposite side. The size of these openings is determined by factors such as location, topography, and desired airflow rate. Previous research suggests that indoor air movement is faster and more consistent when the inlet opening on the windward side is larger than the outlet opening on the leeward side [39].
Historically, windcatchers were primarily constructed of mud brick or baked brick covered in mud plaster. However, modern wind tower structures often incorporate materials similar to those used in the building itself [44]. In contemporary windcatchers, insulation materials are frequently used to enhance performance and efficiency [45]. Furthermore, the integration of mechanical systems (hybrid) significantly enhances the functionality of modern windcatchers, as discussed and analyzed in [40,43,48,49,50]. These windcatchers utilize mechanical and sensory systems to capture wind from various directions, thereby increasing ventilation rates and adapting to diverse climatic conditions. Additionally, by incorporating evaporative cooling systems, these windcatchers can deliver cooler air to indoor spaces, improving comfort and suitability for a wider range of climates. Ideally, windcatchers should be placed on the building side with the highest wind flow. However, to maximize natural ventilation and capture prevailing winds from various directions, adjustable window shutters can be strategically incorporated into the windcatcher’s design. These shutters offer a versatile solution for controlling airflow and optimizing the windcatcher’s performance.
3. Materials and Methods
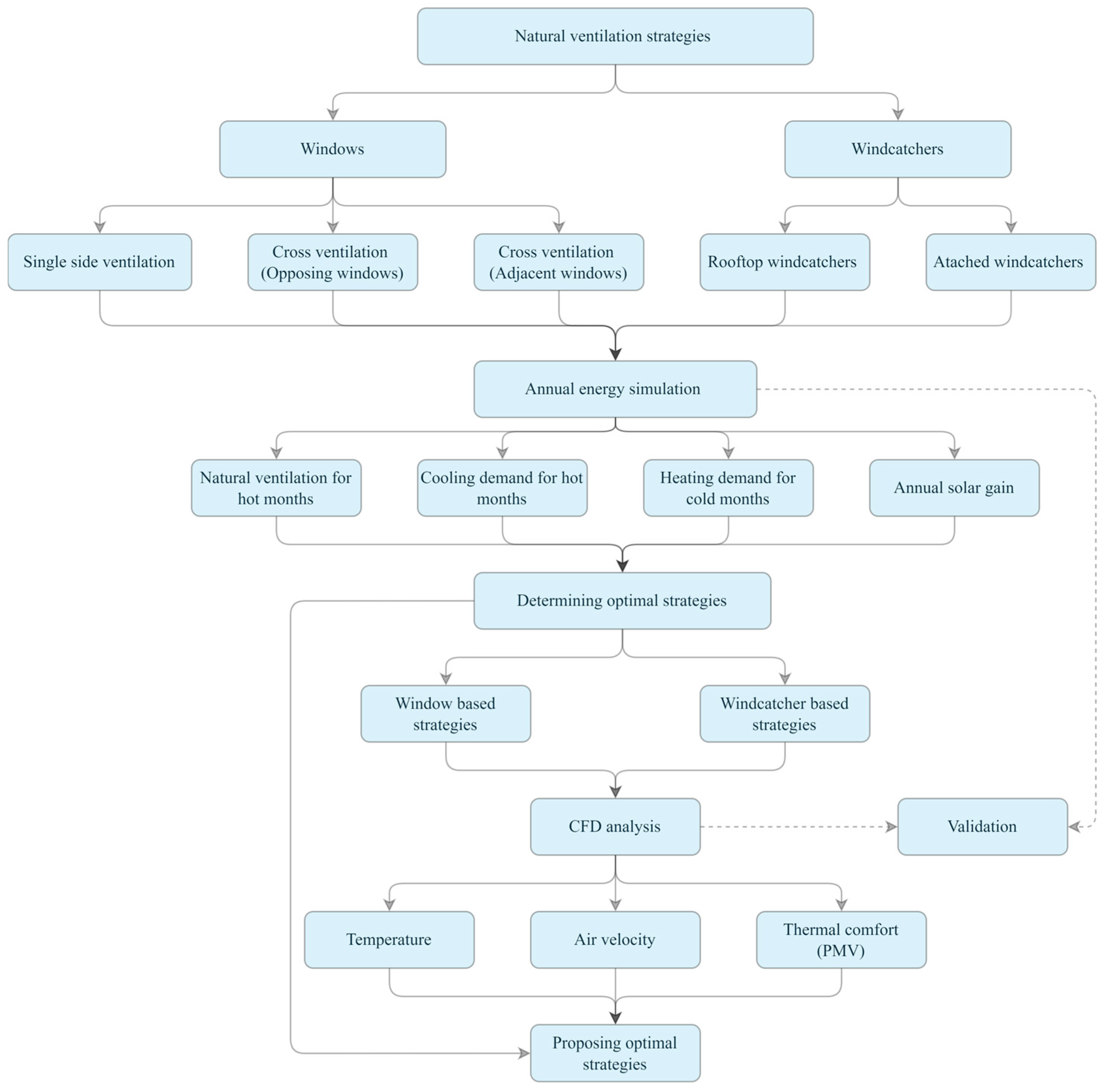
This research investigates and enhances natural ventilation strategies, including two common approaches—window-based and windcatcher-based—within the urban context of Kabul. Given the study’s focus on natural ventilation strategies, DesignBuilder v7 was selected as the primary simulation tool. This study primarily employed annual energy simulation to evaluate the performance of natural ventilation strategies on building energy demand and natural ventilation potential as a sustainable cooling solution for arid and semi-arid regions, specifically focusing on Kabul City. Subsequently, Computational Fluid Dynamics (CFD) analysis was conducted on the optimal strategies identified from the annual energy simulation results to further analyze their impact on indoor thermal conditions and improve the accuracy of the findings. A detailed flowchart (Figure 3) visually illustrates the step-by-step methodological approach of this study.
Figure 3.
Flow chart illustrating the methodology processes.
A test room was modeled based on the local climate and typical residential building characteristics of the study area to conduct the analysis. DesignBuilder simulation parameters were adjusted accordingly. Natural ventilation strategies were then individually applied to the test room to simulate and analyze energy consumption and natural ventilation performance. To validate the results, a comparative analysis was conducted between the actual electricity consumption of existing buildings and the simulated building obtained from annual simulation methods. Additionally, the CFD results were compared with previous studies to confirm the validity of this research.
3.1. DesignBuilder
DesignBuilder is a widely trusted simulation software used by both corporations and educational institutions globally. It has received official recognition and validation from regulatory authorities in various countries [51]. This versatile platform empowers users to create and analyze virtual building models. DesignBuilder, a powerful building performance simulation tool, utilizes the EnergyPlus engine to conduct comprehensive assessments of building energy consumption and thermal comfort. Like other building energy simulation software, DesignBuilder employs a complex system of equations to model various physical phenomena. These equations, which vary depending on the specific simulation, are essential for accurate predictions of building performance. Key equations solved within DesignBuilder include those related to heat balance, radiative heat transfer, fluid flow and ventilation, daylighting calculations, and HVAC system modeling. To solve these complex physical equations, DesignBuilder utilizes various numerical schemes. Detailed explanations of the underlying equations and numerical schemes implemented in DesignBuilder are available in the official documentation and manuals [52,53].
The program integrates whole-building energy modeling with CFD to accurately predict energy consumption, indoor air quality, and thermal comfort. It employs a combined approach using CFD and building energy simulation to accurately quantify boundary and environment conditions. The model incorporates external weather conditions, internal loads, opening characteristics, and control strategies. The software utilizes CFD to solve the Navier-Stokes equations, calculating air velocity, pressure, and temperature distribution within the building [54]. This software provides comprehensive building performance analysis and optimization, coupled with a user-friendly interface that makes it accessible to architects and designers seeking rapid feedback on sustainable design concepts.
3.2. Model Generation and Simulation Approaches
This study aims to analyze and optimize natural ventilation through windows and windcatchers in Kabul, Afghanistan. A comparative simulation was conducted using the DesignBuilder v7 to evaluate the performance of different natural ventilation strategies in Kabul City’s arid and semi-arid climate. Kabul, the capital of Afghanistan, is located at approximately 34°31′31″ North latitude and 69°10′42″ East longitude. It serves as a commercial, industrial, and administrative hub [55]. The city is divided into 22 districts, covering 1049 square kilometers and comprising approximately 396,095 dwelling units [14,56]. Kabul has experienced rapid urbanization in recent years, making it one of the fastest growing cities in Asia [57]. The city is situated in the Kabul River valley at an elevation of approximately 1800 m [58,59]. Kabul’s topography is characterized by mountains and rugged terrain (56%) and flat areas (38%). Its climate is arid to semi-arid, with hot summers (up to 40 °C) and cold winters (down to −10 °C) [11,60]. The months requiring heating span from October to April, while the months necessitating cooling and natural ventilation extend from May to September. Moreover, the prevailing wind direction is generally north-south from May to October and west-east from October to May [13,55]. Based on data from the Kabul International Airport climate station, average wind speeds in the area typically fall between 2.19 and 4.02 m per second [61]. These periods were considered in the simulation of different scenarios in this study. To simulate and optimize various ventilation strategies effectively, a representative test room located in Kabul City was chosen as the input model. The test room’s design and simulation parameters were meticulously calibrated to accurately represent the typical characteristics of residential buildings in the study area and align with the research objectives, as detailed in Table 2.
Table 2.
Characterization of a test room utilized for simulation and optimization of strategies within the DesignBuilder v7.
The research commenced by establishing a baseline test room using the input parameters specified in Table 2. Given Kabul’s arid and semi-arid climate, characterized by cold winters and hot summers, it was essential to carefully consider the window characteristics, including Window-to-Wall Ratio (WWR) and shading strategies through the Vertical Shading Angle (VSA), to ensure optimal performance in both seasons. As outlined in Table 3, the test room’s WWR and shading strategies for different orientations were considered in optimized form based on local conditions, as determined in [61]. Following the initial analysis, various ventilation strategies were individually implemented in the test room.
Table 3.
Optimal Window-to-Wall Ratio (WWR) and Vertical Shading Angle (VSA) for shading devices in various test room scenarios, derived from Ayoobi [61].
First, two common ventilation strategies were examined: single-sided and cross-ventilation. A total of ten scenarios for natural ventilation through windows, including single-sided, opposite, and adjacent window configurations, were analyzed, as shown in Table 3.
Second, two types of windcatcher, rooftop windcatchers and attached windcatchers, were evaluated in a single S-facing window test room across eight scenarios, as outlined in Table 4. These windcatchers varied in height and openings orientation, including N, E, S, and W directions.
Windcatchers come in various configurations, with the number of openings and height being key factors in determining their effectiveness. In regions with consistent prevailing winds from a particular direction, such as Kabul City [13], single-sided wind towers generally outperform other types [31]. Moreover, Badran [46] has demonstrated that increasing the height of windcatchers up to 9 m can improve their performance; beyond that, improvements are minimal. Therefore, this study, in addition to the analysis of natural ventilation through windows, examined two types of single-sided windcatchers with varying heights from 1.5 m to 9 m and orientations. Each scenario was implemented and analyzed individually, followed by a comprehensive optimization process to determine the optimal natural ventilation strategies.
3.2.1. Annual Energy Simulation
Each strategy uniquely impacts building energy demands, particularly natural ventilation rates, heating, and cooling. To evaluate their performance and identify the optimal approach, an annual energy simulation was conducted from 1 January to 31 December. This analysis assessed the specific impact of each strategy on building energy demand within the study area’s arid and semi-arid climate, characterized by hot summers and cold winters. The strategies outlined in Table 3 and Table 4, were individually applied to the test room, considering the local context (Table 2). Given the local climate conditions, the year was divided into two distinct periods in DesignBuilder: a hot period (May–September) and a cold period (October–April). This division was based on the heating and cooling demands associated with average monthly air temperatures and predefined set points. Natural ventilation rates and cooling demand were analyzed during the hot months, while heating demand was assessed during the cold months. Solar gain, a factor influencing both cooling and heating loads, was considered throughout the entire year. In this analysis, natural ventilation was considered using the average Air Changes per Hour (ac/h) during each hot month. Cooling, heating, and solar gain were assessed (kWh).
As natural ventilation required specific adjustments and scheduling to significantly contribute to energy efficiency, a scheduled option was selected. Natural ventilation occurred based on a configured schedule: when the indoor air temperature exceeded a cooling setpoint of 22.1 °C, and when the indoor air temperature was higher than the outdoor air temperature, and the operation schedule allowed ventilation, which was adjusted during hot months. This prevented overheating during hot months and overcooling during cold months. Since this study primarily focused on natural ventilation strategies, the analysis was limited to two scenarios: windows with 50% openable area and windcatchers with 100% openable area. Using local climate data from the EnergyPlus Weather File (EPW), DesignBuilder simulated the performance of each strategy individually.
3.2.2. Computational Fluid Dynamics (CFD) Analysis
To evaluate the reliability of the results and assess the fluctuations of indoor air temperature during natural ventilation, comprehensive CFD analyses were conducted for the optimal window-based and windcatcher scenarios identified through annual energy simulations. To perform the CFD analysis, three key parameters were considered:
- Air Temperature in the Room: This parameter reveals the contribution of natural ventilation to indoor thermal conditions and cooling. It can illustrate how effectively the system maintains the temperature below a setpoint of 22.1 °C during warmer periods.
- Air Velocity: This parameter shows how air moves through the space, indicating areas of higher and lower velocity. This information can demonstrate the contribution of the strategies to the natural ventilation rate, helping to optimize the design for better thermal comfort and air quality.
- Predicted Mean Vote (PMV) Factor: This is a key metric used to assess thermal comfort. PMV predicts the average thermal sensation of a large group of people on a scale from −3 (cold) to +3 (hot), with 0 being neutral. By analyzing the impact of natural ventilation on the PMV factor, we can determine how comfortable the indoor environment is for occupants and make necessary adjustments to improve thermal comfort.
These analyses were conducted during specific periods characterized by suitable natural ventilation rates, wind speeds, and thermal gradients between indoor and outdoor environments for all scenarios. In the study area, ideal times for natural ventilation during summer are early morning or late evening, when favorable temperature differences and cool winds prevail. To ensure comparable conditions, a balanced approach was adopted for the summer simulation on 29 June at 10 p.m. This timeframe was selected based on annual energy simulation results, which indicated suitable natural ventilation rates and air temperatures for each strategy.
Boundary conditions: A test room was primarily modeled in DesignBuilder, incorporating local climate conditions and typical characteristics of residential buildings for subsequent CFD analysis. Each strategy was individually applied as detailed in Table 3 and Table 4. Boundary conditions for all strategies were derived from hourly energy simulation results conducted throughout the year. This approach ensured the selection of appropriate timeframes for CFD analysis and the establishment of realistic boundary conditions.
Local EPW weather data were integrated into DesignBuilder’s input data to accurately represent site-specific conditions. Based on simulation results, the selected timeframe for CFD analysis involved an outdoor wind speed of 5 m/s predominantly from the N side. Surface temperatures of room components ranged from 24.5 °C to 26.5 °C, with an average indoor temperature of 25.5 °C and an outdoor temperature of 22 °C. Additionally, the flow balance, including inflow and outflow through windows and windcatchers, along with associated pressures, varied for each scenario due to their specific orientations and geometries. Real-world and accurate values, obtained from simulation results for each strategy, were incorporated into the CFD analysis.
Grid generation and turbulence modeling: Grid generation and turbulence modeling are critical factors influencing the accuracy and computational efficiency of CFD simulations. In this study, to ensure accurate results, meshes were generated in DesignBuilder using a proposed configuration with a grid spacing of 0.3 m and a grid line merge tolerance of 0.03 m for the test room. The quality of the mesh was verified by examining grid statistics and the maximum aspect ratio in DesignBuilder, which was found to be less than 5. This indicates that the mesh is suitable for the current study in terms of accuracy, sensitivity, and efficiency. To further verify the mesh configuration, a refinement study was conducted by reducing the grid spacing to 0.15 m while maintaining the same grid line merge tolerance. This resulted in approximately a 50% increase in the number of mesh cells. A comparison of the results obtained from both mesh configurations showed no significant differences in boundary conditions or CFD outcomes. This suggests that the initial mesh configuration was adequately accurate and well-adjusted.
Regarding CFD modeling, the DesignBuilder program offers various turbulence models, including constant effective viscosity and k-epsilon models. For simulating natural ventilation with particulate flow, the widely used and validated k-epsilon turbulence model was employed in this study. Numerous previous studies [26,62] have demonstrated the effectiveness of this model for natural ventilation research.
4. Results
Based on the results, the effectiveness of natural ventilation is significantly influenced by both window placement and solar exposure. By carefully considering these factors, building designers can create healthier and more energy-efficient buildings that minimize reliance on mechanical ventilation systems. The results presented in Table 5 for the single-sided naturally ventilated test rooms demonstrate a clear correlation between window orientation and energy performance. A north (N)-facing window exhibited the highest heating demand but the lowest cooling demand and solar gain, along with a lower average natural ventilation rate than east (E)- and south (S)-facing windows. An E-facing window, on the other hand, experienced a higher heating demand than S- and west (W)-facing windows, a higher cooling demand than N- or S-facing windows, and lower solar gain than S- and W-facing windows. Additionally, it had the highest average natural ventilation rate among all single-sided naturally ventilated scenarios. Furthermore, an S-facing window demonstrated the lowest heating demand and the highest solar gain, with a cooling demand that was lower than E- or W-facing windows. Its average natural ventilation rate was higher than N- or W-facing windows. Finally, a W-facing window had a lower heating demand than N- or E-facing windows, but the highest cooling demand and higher solar gain than N- or E-facing windows. However, its average natural ventilation rate was the lowest among all test rooms with single-sided naturally ventilated scenarios.
Table 5.
Simulation outcomes from the analysis of single-sided natural ventilation in a test room equipped with single-faced windows.
Consequently, for single-sided ventilation, N and E orientations are generally more suitable for summer rooms due to favorable wind directions, reduced cooling demand, and lower solar gain. S-facing rooms are particularly appropriate for winter rooms, benefiting from adequate solar gain and lowest heating demand. Additionally, S-facing rooms, which have moderate cooling requirements and natural ventilation rates, are considered a compromise for cooling needs as well.
The cross-ventilated test rooms, featuring windows positioned on opposite sides, exhibited greater potential for natural ventilation. Among these, the test room with a north-south (NS) orientation demonstrated lower heating demand, cooling demand, solar gain, and average natural ventilation rate, as illustrated in Table 6. Conversely, the test room with an east-west (EW) orientation experienced higher levels of heating demand, cooling demand, solar gain, and average natural ventilation rate compared to the NS orientation.
Table 6.
Simulation outcomes from the analysis of cross-ventilation in a test room featuring opposing windows.
The cross-ventilated test room with adjacent windows, as depicted in Table 7, demonstrated that north-east (NE)-facing windows exhibited the highest heating demand and average natural ventilation rate among all adjacent cross-sided naturally ventilated scenarios. While they had the lowest solar gain, their cooling demand was higher than that of east-south (ES) and south-west (SW) orientations. Conversely, east-south (ES)-facing windows experienced a lower heating demand, lower average natural ventilation rate, and higher solar gain compared to NE and west-north (WN). They also had the lowest cooling demand among all adjacent cross-sided naturally ventilated scenarios. Moreover, SW-facing windows demonstrated the lowest heating demand and average natural ventilation rate but had the highest solar gain among all adjacent cross-sided naturally ventilated scenarios. Their cooling demand was lower than NE and WN. Finally, WN-facing windows exhibited the highest heating demand and lower solar gain, as well as a higher average natural ventilation rate than ES and SW. They also had the highest cooling demand among all adjacent cross-sided naturally ventilated scenarios. Overall, in adjacent windows positioned NE and WN demonstrated higher natural ventilation rates and cooling demand than ES and SW due to prevailing wind direction and higher solar gain (Table 7).
Table 7.
Simulation outcomes from the analysis of cross-ventilation in a test room featuring adjacent windows.
Overall, in both cross-ventilation strategies, the room with a S-facing window demonstrated the lowest heating demand compared to the others due to adequate daily solar gain. Therefore, in cross-ventilation scenarios featuring opposing NS windows and adjacent ES and SW windows, could consider balanced configurations to address both heating and cooling demands, given their adequate and balanced solar exposure and ventilation rates.
In the case of windcatchers, an S-facing test room was used to evaluate the performance of various windcatcher configurations (Table 4). Despite identical conditions and window specifications, heating demand and solar gain remained constant across all scenarios due to the consistent S-facing orientation of the test room. All windcatcher scenarios exhibited the same annual solar gain of 4690 kWh. Specifically, the rooftop windcatcher with a height of 1.5 m had a heating demand of 37 kWh, while the attached windcatcher with a height of 9 m had a heating demand of 72 kWh. However, natural ventilation performance and cooling demand exhibited considerable variation depending on windcatcher characteristics and orientations. Therefore, a comparative analysis of results from different windcatcher scenarios was conducted for the hot months (May-September) and is depicted in Table 8.
Table 8.
Simulation results from the analysis of windcatchers in a test room equipped with rooftop and attached windcatcher.
A comparison of test rooms equipped with windcatchers and single-sided S-facing ventilated room without windcatcher (Baseline) revealed that the baseline achieved a minimum natural ventilation rate of 3.8 ac/h with a corresponding cooling demand of 737 kWh. In contrast, as illustrated in Table 8, test rooms equipped with rooftop-mounted windcatchers at a height of 1.5 m, positioned to face the prevailing wind direction (N), achieved a natural ventilation rate of 5.2 ac/h. This resulted in a cooling demand reduction of 691 kWh during the hot months. Windcatchers attached to the test rooms at a height of 9 m, also facing the prevailing wind direction (N), exhibited the most favorable performance. They contributed to a natural ventilation rate of 8.8 ac/h and a cooling demand reduction of 599 kWh during hot months. When comparing the two windcatcher configurations, the structurally attached windcatcher demonstrates superior efficiency. This enhancement is primarily due to its elevated position, which exposes it to higher wind speeds. These increased velocities lead to more effective air circulation and heat dissipation, resulting in improved cooling performance.
Notably, single-sided N-facing rooms without windcatchers generally require lower cooling demand (662 kWh) than those equipped with rooftop-mounted windcatchers and heating (1191 kWh), despite having a natural ventilation rate of 3.6 air changes per hour (Table 5). This is primarily attributed to the prevailing northerly winds, reduced cooling demands, and lower solar heat gain, making them more suitable for summer conditions. However, the S-facing test room equipped with rooftop-mounted windcatcher at a height of 1.5 m, demonstrated a more optimal natural ventilation rate and a heating demand of only 37 kWh (Table 8). The enhanced natural ventilation from the windcatchers and favorable solar exposure from the S orientation resulted in a significantly lower total energy demand for heating and cooling compared to single-sided N-facing rooms without windcatchers.
CFD Modeling of Indoor Air Temperature Fluctuations and Thermal Comfort
Based on annual energy simulations, window orientations with single-sided S-facing exposure, opposing cross-ventilation (NS), and adjacent windows (ES and SW) demonstrated superior performance in terms of natural ventilation effectiveness, reduced cooling demand, and improved thermal comfort. To further assess the reliability of these optimal strategies and to evaluate the dynamic behavior of indoor air temperature during natural ventilation, a comprehensive CFD analysis was conducted. The results indicated that natural ventilation strategies significantly influenced air velocity, indoor air temperature, and thermal comfort within the rooms. As shown in Figure 4, a S-facing test room, representing a single-sided ventilation scenario, exhibited the lowest air velocity (0.14 m/s) compared to cross-ventilation strategies. This is attributed to the limited airflow in and out through the same window, a finding consistent with previous research [19]. Furthermore, the temperature distribution is more favorable near the window, averaging around 22 °C, similar to the outside temperature. In contrast, air circulation difficulties may arise in areas farther from the window, where the temperature is approximately 23.5 °C. This potential for stagnant air could hinder fresh air exchange.
Figure 4.
CFD analysis of single-sided ventilation with an S-facing window: (a) fluctuation of indoor air temperature and velocity, (b) thermal comfort (PMV) distribution.
Nevertheless, overall, natural ventilation proves to be adequate and contributes significantly to meeting indoor cooling requirements. Additionally, as illustrated in Figure 4, PMV values in the S-facing test room ranged from −0.52 to 0, indicating slight variations in comfort levels across different areas of the room. This suggests that occupants would experience slightly cooler conditions near the window and floor areas, while other parts of the room would maintain neutral comfort levels.
In the case of the cross-ventilation strategy-oriented NS, leveraging the prevailing wind direction for airflow from the N to the S side, exhibited the highest air velocity (1 m/s) among window-based natural ventilation strategies. This strategy resulted in adequate ventilation rates with a temperature distribution range of 22 °C to 23.5 °C, contributing significantly to cooling demand as depicted in Figure 5. The results indicate a higher ventilation rate within the room due to the favorable natural ventilation conditions offered by this strategy. However, the temperature distribution within the room space exhibited slight imbalances, particularly near the windows where higher air velocity and lower temperature were observed. In contrast, other areas maintained relatively low velocity and higher temperature. This strategy primarily contributes to the cooling of the indoor space, but may potentially cause occupant discomfort.
Figure 5.
CFD analysis of cross ventilation strategy with opposing NS-facing windows: (a) fluctuation of indoor air temperature and velocity, (b) thermal comfort (PMV) distribution.
Additionally, the PMV values in the NS scenario ranged from −1.73 to zero, indicating significant variations in comfort levels within different parts of the room compared to other window-based natural ventilation strategies. As depicted in Figure 5, following air velocity and temperature results, occupants may feel cool in the central parts and near the windows of the room, while other parts would maintain neutral comfort levels. Furthermore, significant air movement was observed, with velocities reaching 1 m/s, exceeding the comfortable range of 0.05–0.6 m/s [20]. This variation, likely due to increased air velocity and natural ventilation from both sides, could lead to minor discomfort for occupants. These findings corroborate previous research [22], further validating our study results.
Cross-ventilation through adjacent ES-facing windows, generating an air velocity of 0.20 m/s, facilitated airflow from both sides, especially the S side, as depicted in Figure 6. This resulted in satisfactory ventilation rates and temperature distribution ranging from 22 °C to 23.5 °C across the room. This significantly reduced cooling requirements and improved air quality, particularly noticeable in most areas of the room and contributing to enhanced thermal comfort.
Figure 6.
CFD analysis of cross ventilation strategy with adjacent ES-facing windows: (a) fluctuation of indoor air temperature and velocity, (b) thermal comfort (PMV) distribution.
PMV values in the ES scenario ranged from −0.84 to 0.02, indicating slight variations in comfort levels, as illustrated in Figure 6. These results suggest a nearly neutral comfort level for occupants in all parts of the room, potentially leading to high overall comfort. As a result, this scenario emerged as the most optimal solution among window-based ventilation strategies, effectively reducing cooling demand while maintaining a suitable thermal comfort level through natural ventilation.
Additionally, cross-ventilation through adjacent SW windows generated an air velocity of 0.54 m/s, as illustrated in Figure 7. This facilitated airflow from both sides, particularly from the W side, providing adequate ventilation rate. With a similar temperature distribution to the adjacent ES scenario (22 °C to 23.5 °C), this configuration improved air quality throughout the room and significantly contributed to cooling demand reduction.
Figure 7.
CFD analysis of cross ventilation strategy with adjacent SW-facing windows: (a) fluctuation of indoor air temperature and velocity, (b) thermal comfort (PMV) distribution.
As illustrated in Figure 7, the ES scenario and the SW scenario exhibited almost similar PMV values, ranging from −0.84 to 0.02. This indicates very slight variations in comfort levels across different parts of the room. These results suggest a nearly neutral comfort level for occupants in most parts of the room, potentially leading to suitable overall comfort.
Additionally, CFD analyses were performed on the optimal windcatcher configurations to further evaluate their detailed performance. Rooftop windcatchers with N-facing opening effectively captured and introduced ambient air from the roof into the room, as shown in Figure 8. However, their central placement at a lower height resulted in reduced air velocity (0.51 m/s) and a slightly non-uniform temperature distribution throughout the room. The temperature distribution ranged from 22 °C to 23.2 °C, contributing to a lower room temperature compared to the baseline S-facing test room without windcatchers, as depicted in Figure 4.
Figure 8.
CFD analysis of optimal roof top windcatcher with 1.5 m height and N face opening: (a) fluctuation of indoor air temperature and velocity, (b) thermal comfort (PMV) distribution.
Regarding PMV values, the rooftop windcatchers exhibited a range of −1.13 to 0.09. Areas near the windcatcher opening in the ceiling were slightly cooler than other parts of the room, but most areas maintained a nearly neutral comfort level for occupants. This strategy significantly contributed to reduced cooling demand and improved natural ventilation rates compared to the baseline scenario.
Windcatchers, positioned at an optimal height of 9 m with a N-facing inlet, and strategically oriented towards the room’s window with larger inlet and outlet dimensions, exhibited significant increases in air velocity. Wind speeds within the windcatcher structure reached 2.35 m/s, while indoor velocities increased to 0.6 m/s. These elevated air velocities facilitated improved natural ventilation rates and enhanced indoor air quality, as illustrated in Figure 9. This scenario collectively contributed to reduced cooling demand and enhanced thermal comfort within the room, findings consistent with previous research [24,26]. These results further validate the efficacy of natural ventilation as a sustainable cooling strategy. The temperature distribution, resulting from the appropriate ventilation rate and air velocity, was relatively uniform throughout the room, ranging from 22 °C to 23 °C. This significantly contributed to the decrease in cooling demand compared to all other strategies.
Figure 9.
CFD analysis of optimal attached windcatcher with 9 m height and N face opening: (a) fluctuation of indoor air temperature and velocity, (b) thermal comfort (PMV) distribution.
Moreover, as illustrated in Figure 9, PMV values for the attached windcatchers ranged from −1.9% to nearly zero. This indicates that while the windcatcher tunnel provided significant cooling, the interior of the room maintained a consistently comfortable thermal environment with a PMV of −1.3, suggesting slight coolness but overall thermal neutrality for occupants in all areas. The finding demonstrates a significant improvement in perceived thermal comfort during hot periods, leading to a reduction in the energy demand for cooling.
5. Validating and Verifying Simulation Outcomes
Annual energy simulation is a core component of this study, analyzing a range of natural ventilation strategies, including window-based and wind-catcher-based scenarios. The goal is to identify the optimal scenario for a sustainable cooling approach. To further validate the simulation process and enhance the accuracy of the results, an existing building in the study area was simulated. A comparative analysis was then conducted between the simulated existing building, the optimized building, and the actual electricity consumption of the existing building.
The existing building, designed by Kabul City Municipality, incorporates a modern morphological design similar to the test room specifications outlined in Table 1, with the exception of EPS insulation in the walls and roof. The building is constructed with two floors, including a ground floor with a guest room, living room, dining room, kitchen, toilet, and a stairway leading to the first floor. The first floor comprises a living room, three bedrooms, and a toilet. The pre-existing building model is illustrated in Figure 10.
Figure 10.
A 3D representation of the existing building created using DesignBuilder v7.
Based on the findings of [63,64], real-world energy consumption data from existing buildings can serve as a reliable benchmark for validating the accuracy and reliability of energy simulation tool outputs. By comparing simulated and real-world energy consumption, we can assess the validity of the simulation models and their ability to predict actual building performance. This approach is particularly suitable for this study due to the comprehensive availability of real-world electricity consumption data for buildings that closely align with the simulated building configurations, especially in terms of cooling load requirements.
The study primarily analyzes natural ventilation strategies as sustainable cooling approaches, highlighting the significant correlation between natural ventilation and cooling demand. Consequently, cooling energy demand, along with other factors, is a key focus of the study that was initially analyzed using annual energy simulation. Therefore, a comparative approach between existing building actual electricity consumption, encompassing cooling, lighting, and electrical device loads sourced from official electricity bills during the hot periods (May to September), and simulated building electricity consumption, similarly encompassing cooling, lighting, and electrical device loads, was conducted.
Based on the data presented in Table 9, the simulated electricity consumption of the existing building during hot months was 3830 kWh. By optimizing window configurations through effective natural ventilation strategies and implementing optimized WWR and shading devices as suggested in Table 3, specifically utilizing adjacent windows, electricity consumption could be reduced to 2200 kWh, representing a 42.5% decrease. However, actual electricity consumption during hot months, as recorded by the Afghanistan electricity board (from electricity bills), was significantly lower at 839 kWh for the years 2022–2023. The electricity board bills are in Persian and follow the Hijri calendar. For validation purposes, the authors converted these records to the Gregorian calendar, as shown in Table 9.
Table 9.
Comparative analysis of actual, simulated, and optimized electricity consumption in a pre-existing building.
The simulated electricity consumption values obtained using DesignBuilder are approximately 4.5 times higher than the actual recorded values. This significant discrepancy can be attributed to frequent and prolonged power outages, which can last up to 15 h per day during peak consumption periods (summer days and winter nights) [61,65,66,67,68]. Consequently, residents often resort to alternative energy sources, such as private generators, wood, and traditional domestic methods. DesignBuilder does not account for these factors in its simulations. To address the disparity and validate the simulation results, an approximation approach was employed, as suggested by [61,68], to better reflect local conditions. Initially, the simulated electricity consumption for the existing building, assuming 24 h of continuous operation, was calculated to be 3830 kWh. Considering the impact of power outages during peak times and a 12-h usage period, this value was adjusted using a factor of 0.25. Here’s the breakdown of the adjustment process:
- ▪
- If the data assume 12 h of consumption, the simulated values for 24 h (3830 kWh) need to be adjusted.
- ▪
- For 12 h of supply, a factor of 0.5 is applied (1 − 0.5 = 0.5).
- ▪
- Additionally, due to power cuts during peak times, another 0.25 is subtracted from the multiplier (0.5 − 0.25 = 0.25).
Therefore, the final multiplier of 0.25 is used to reflect the actual situation. By applying this factor to the initial simulated value, a revised estimate of 957.5 kWh (3830 kWh × 0.25) was obtained. This revised value closely aligns with the actual electricity bills, showing a discrepancy of only 12%. This level of error is well within the acceptable range of ±15%, which is commonly used to evaluate the reliability of simulation results and the software tools employed [69,70]. In this case study, the initial simulated values were not comparable due to significant local discrepancies that could not be modeled in DesignBuilder. Therefore, the simulated values were revised using an approximation, resulting in an error of 12%, which is within the permissible limit.
Additionally, this research integrated CFD analysis as a component of its methodology to assess airflow patterns and thermal comfort within optimized scenarios. To ensure the reliability of the CFD results, several rigorous validation steps were implemented. These procedures are detailed in Section 3.2.2. Computational Fluid Dynamics (CFD) Analysis can be summarized as follows:
- Robust Turbulence Modeling: a suitable turbulence model was selected to accurately capture complex airflow behaviors.
- Accurate Boundary Conditions: DesignBuilder simulations using local EPW weather data were used to derive precise boundary conditions for the CFD model.
- Mesh Quality Assurance: the quality of the computational mesh was rigorously assessed through statistical analysis and maximum aspect ratio checks within DesignBuilder.
- Grid Independence Study: a systematic grid refinement process was conducted to determine the optimal mesh resolution and minimize numerical errors.
- Comparison with Similar Studies: the CFD results were cross-referenced with findings from similar studies cited in the results section to further validate their accuracy.
By incorporating these validation techniques, the simulation and CFD analysis provides a more reliable and accurate representation of real-world conditions, enhancing the overall credibility of the research findings.
6. Discussion
A comprehensive literature review highlights a considerable amount of research dedicated to natural ventilation strategies, with a particular focus on window-based and windcatcher systems. The evaluation of mixed-mode ventilation strategies, including window-based, mechanical, and HVAC systems, using the DesignBuilder program, has demonstrated approximately a 45% reduction in annual cooling energy compared to air-conditioned buildings [71]. Experimental and CFD analyses of natural ventilation through window characteristics have revealed that different window types and opening angles significantly reduce temperature and increase humidity [72]. Optimizing window positions on building facades to maximize the potential of natural ventilation for ventilation and cooling purposes has shown that the effectiveness of wind-driven natural ventilation is greatly influenced by window placement and outdoor conditions [17]. Numerical examinations of one-sided windcatcher performance based on different feeding orientations have revealed a significant impact on natural ventilation flow velocity [26]. CFD analyses of windcatcher performance with varying heights have demonstrated the significant influence of height on ventilation rate, wind velocity, and volume flow rate for different openings [24]. Furthermore, a most similar study integrating windcatchers with single-sided naturally ventilated houses has shown that combining wind towers with different window configurations, particularly placing a window on the windward wall, is a promising solution for improving cross-ventilation [73]. Nevertheless, all examined studies investigated natural ventilation strategies, including window-based and wind-catcher-based systems, individually employing a singular analytical approach. This study distinguishes itself by offering a comprehensive analysis of both natural ventilation strategies, including various window configurations and windcatcher strategies commonly used in the region. It introduces a novel methodology that combines annual energy simulation with CFD analysis for enhanced accuracy. By examining both individual and integrated natural ventilation strategies, the study provides unique insights and a novel design model for the study area, which currently lacks specific guidance and energy-efficient design strategies for buildings. This research offers a valuable framework for architects and policymakers to consider in their future work and studies.
A comparative analysis of different window configurations demonstrated a strong correlation between cooling demand, heating demand, natural ventilation rates and solar heat gain. Key factors influencing these variables include building orientation, prevailing wind direction, and the temperature differential between indoor and outdoor environments. Given the minimal variation in natural ventilation rates observed across different window configurations for each ventilation strategy, a comparative analysis of their average performance was conducted. As illustrated in Figure 11, cross-ventilated rooms with opposing windows consistently demonstrated the highest natural ventilation rates due to favorable wind flow patterns within the space. This configuration effectively enhances air circulation by capitalizing on the windward and leeward airflow principle, whereby air enters from one side and exits from the other, resulting in efficient natural ventilation of the indoor environment. In contrast, single-sided ventilation rooms, limited to airflow from one direction, exhibited the lowest natural ventilation rates. Cross-ventilation with adjacent windows offered a moderate performance level among all window-based configurations, benefiting from the windward and leeward airflow principle facilitated by the two adjacent windows. Based on the results of these natural ventilation simulations, cross-ventilation emerges as a superior strategy for enhancing airflow compared to single-sided ventilation. This enhancement was attributed to increased inward and leeward wind capture from one side, coupled with outward airflow from the other, effectively optimizing air exchange.
Figure 11.
Comparative analysis of natural ventilation rates for different window configurations (single-sided, adjacent, and opposing) based on natural ventilation average results obtained during the hot months (May to September).
This study investigates natural ventilation strategies in arid and semi-arid regions characterized by hot summers and cold winters. Therefore, in this climate, natural ventilation and solar gain can exert contrasting influences on energy demand throughout the year, impacting both heating and cooling requirements during different seasons. To identify optimal and balanced window-based natural ventilation scenarios, the total energy consumption of various configurations was compared, as illustrated in Figure 12. Based on the results, four optimal options with minor variations in total energy demand were identified among ten window-based natural ventilation scenarios: S scenario within single-side, NS within opposing cross-ventilation configuration, and ES and SW in adjacent cross-ventilation configuration. These optimal scenarios balance energy efficiency with adequate solar gain, natural ventilation rates, and reduced total energy demand.
Figure 12.
Comparative analysis of different window scenarios based on total annual energy demand, annual solar gain, and average natural ventilation rate.
Consequently, a comparative analysis of all window-based natural ventilation configurations, including single and cross-ventilation, revealed that the S-facing orientation in any configuration consistently demonstrated superior energy efficiency in arid and semi-arid regions, regardless of ventilation rate. This orientation offers significant solar gain during colder periods, contributing to reduced heating demands. Conversely, during hotter periods, excessive solar gain is mitigated through specific shading strategies, while simultaneously promoting natural ventilation, particularly in cross-ventilation configurations where air flows in from one side and out from the other. As a result, in arid and semi-arid climates the S-facing orientation, regardless of specific configuration, significantly reduces overall energy demand. Among the optimal strategies identified in this study, the single-sided S-facing test room exhibited the lowest solar heat gain and natural ventilation rate. The NS ventilation scenario demonstrated the highest natural ventilation rate with moderate solar heat gain. In cross-ventilation strategies with adjacent windows, the ES and SW orientations showed moderate solar heat gain and natural ventilation rates.
Additionally, comparative analysis revealed that windcatchers significantly impact natural ventilation rates and cooling demands. The height and orientation of windcatchers substantially influence their effectiveness. Given the prevalent wind direction from the N, windcatchers with a N-facing opening exhibited superior performance compared to other orientations. Additionally, attached windcatchers with a 9-m height demonstrated the best performance in reducing cooling demand and maximizing natural ventilation rates compared to rooftop windcatchers with a 1.5-m height. This enhanced performance is attributed to their ability to harness higher-level wind speeds and effectively direct airflow. Rooftop windcatchers provided moderate natural ventilation and cooling benefits, while the baseline scenario (without windcatchers) exhibited the lowest natural ventilation and highest cooling demand. Due to the limited variation in performance among different windcatcher configurations for each opening orientations, the average performance of each windcatcher type was compared to a baseline scenario (a south-facing test room without a windcatcher), as shown in Figure 13.
Figure 13.
Comparative analysis of average results for different windcatcher types and single-side natural ventilation strategies (Baseline) during the hot months (May to September).
As illustrated in Figure 13, windcatchers can significantly enhance natural ventilation and reduce cooling demand in building design, thereby contributing to overall energy efficiency. However, the performance of windcatchers is influenced by their characteristics, such as height and opening dimensions. Among the configurations tested in this study, an attached windcatcher with a height of 9 m emerged as the optimal strategy for reducing cooling demand in buildings. Overall, based on annual energy simulations of all windcatcher-based natural ventilation strategies, two optimal configurations with an N-facing opening were identified. These configurations balance energy efficiency with adequate ventilation rates, minimizing total energy demand.
Moreover, the CFD analysis results demonstrated a high degree of correlation with both the simulation data and existing literature, reinforcing the credibility of our findings. These findings highlight the potential of window-based and windcatcher-based natural ventilation strategies as sustainable passive cooling strategies to improve natural ventilation and building energy performance. By optimizing window-based strategies and windcatcher characteristics based on local context and integrating them with well-designed cross-ventilation strategies, the effectiveness of this passive cooling approach can be significantly enhanced.
The CFD analysis of optimal window-based natural ventilation scenarios revealed that both ES and SW adjacent window configurations provide the most effective natural ventilation. These setups significantly reduced indoor cooling demand and improved thermal comfort by inducing optimal air velocity and temperature distribution within the room. Single-sided ventilation (S-facing window), though limited by unidirectional airflow, can still contribute to cooling demand reduction and maintain reasonable thermal comfort. While air velocities were lower compared to the dual-sided configurations, the temperature distribution and thermal comfort levels were still acceptable. Opposing ventilation strategies (NS orientations) yielded higher ventilation rates but resulted in uneven air distribution and lower thermal comfort. The excessive air velocity from two opposing sides led to increased thermal discomfort, negating the benefits of higher airflow. Importantly, all configurations maintained indoor surface temperatures within a narrow range of 22–23.5 °C, closely aligning with the outdoor temperature of 22 °C. This substantial reduction in cooling demand and indoor temperature underscores the potential of these natural ventilation strategies as sustainable cooling solutions for buildings.
Windcatcher-based strategies, both attached and roof-top configurations, demonstrated superior performance compared to window-based strategies in reducing indoor air temperatures and cooling demand. Notably, both configurations achieved similar indoor temperatures, approximately 22–23.2 °C, which were slightly lower than those in window-based strategies. However, it’s important to note that these indoor temperatures closely followed outdoor conditions, suggesting the potential of these natural ventilation strategies as sustainable cooling solutions for buildings. Both attached and roof-top windcatchers exhibited specific air velocity and temperature distributions that positively impacted thermal comfort. However, attached windcatchers proved more effective in improving natural ventilation, likely due to their strategic placement and interaction with surrounding airflow patterns.
This study analyzed the performance of window-based natural ventilation and common windcatcher strategies in the study area, focusing on natural ventilation and cooling demands. The study provided valuable insights for evaluating and identifying optimal strategies for building energy efficiency, particularly regarding natural ventilation and cooling demands from windows and windcatchers. Moreover, it paved the way for future studies and improvements to these strategies as vernacular and sustainable approaches to address contemporary environmental problems. However, shading devices and WWR significantly impact heating and cooling demands, requiring optimization through in-depth analysis of elements such as kinetic and automatic shading strategies to enhance the performance of the mentioned strategies. Additionally, modern windcatcher systems, including hybrid designs, sensory-controlled systems, adjustable window shutters and movable shading systems, have demonstrated enhanced performance in improving natural ventilation and reducing cooling loads. This necessitates interdisciplinary research to fully optimize their potential. Therefore, an interdisciplinary approach is recommended to improve these strategies, particularly by developing a comprehensive framework that can provide optimal window-based or windcatcher strategies based on local context and climatic conditions.
7. Conclusions
This study comprehensively analyzed the impact of window configurations on building energy demand, particularly natural ventilation and cooling demand in arid and semi-arid climates. Moreover, windcatchers with different configurations regarding height and opening orientations were evaluated comparatively. The findings indicated that both techniques can effectively impact building energy demand, but their performance is dependent upon design characteristics and local climatic conditions.
A comparative analysis of average results for each window-based configuration during hot months demonstrated that cross ventilation with opposing windows significantly improved natural ventilation rates. This strategy resulted in a 62.5% improvement compared to single-sided natural ventilation and a 36% improvement compared to cross ventilation with adjacent windows. Additionally, cross ventilation with opposing windows received 32.6% more solar gain than single-sided natural ventilation and 11.9% more solar gain than cross ventilation with adjacent windows, leading to a 23.8% increase in cooling demand compared to single-sided natural ventilation and a 7.2% increase compared to cross ventilation with adjacent windows.
Specifically in the context of window-based natural ventilation scenarios, in arid and semi-arid regions with hot summers and cold winters, S-facing orientations, both in single-sided and cross-ventilated configurations, were found to be particularly well-suited for both seasons. These orientations benefited from adequate solar gain and natural ventilation rates, contributing to improved thermal comfort and reduced energy consumption. Based on the findings of this study, four scenarios, including single-sided S-facing, NS opposing cross-ventilation, and adjacent cross-ventilation (ES and SW), emerged as optimal natural ventilation strategies for sustainable building design. In the context of single-sided ventilation, the S-facing scenario resulted in an average energy savings of 58.3%. For opposing cross-ventilation, the NS scenario achieved a higher energy savings of 65.6%. Lastly, adjacent cross-ventilation scenarios, specifically ES and SW, demonstrated an average energy savings of 51%. Overall, these configurations provide a balanced and effective approach to addressing both heating and cooling demands in arid and semi-arid climates. Notably, careful consideration of shading devices is crucial to mitigate solar gain, especially on S-facing facades during hot periods, while maximizing solar gain during cold periods. Additionally, the WWR is particularly important for providing adequate airflow and improving natural ventilation for windows in each specific orientation.
Moreover, the comparative analysis of optimal scenarios for each windcatcher strategy revealed that rooftop windcatchers of 1.5 m improved natural ventilation rates by up to 26.9%, while attached windcatchers improved them by up to 56.8% compared to the baseline. Additionally, rooftop windcatchers contributed to a reduction in cooling demand of up to 6.2%, and attached windcatchers reduced it by up to 18.7%. Solar gain and heating demand remained almost constant due to the ideal test room characteristics, which were consistent for both the baseline and windcatcher-equipped test rooms. Consequently, an attached windcatcher with a height of 9 m can be identified as the optimal strategy for reducing cooling demand in buildings. Integrating these strategies with well-designed cross-ventilation strategies with different orientations could significantly enhance the effectiveness of this vernacular passive cooling approach.
Author Contributions
Conceptualization, A.W.A.; methodology, A.W.A.; software, A.W.A.; validation, A.W.A., B.G.E., and M.I.; formal analysis, A.W.A.; investigation, A.W.A.; resources, A.W.A. and B.G.E.; data curation, A.W.A.; writing—original draft preparation, A.W.A.; writing—review and editing, A.W.A., M.I., and B.G.E.; visualization, A.W.A.; supervision, M.I.; project administration, A.W.A.; funding acquisition, B.G.E. and M.I. All authors have read and agreed to the published version of the manuscript.
Funding
This research received no external funding.
Data Availability Statement
The original contributions presented in the study are included in the article; further inquiries can be directed to the corresponding authors.
Acknowledgments
This research was conducted as part of the first author’s, Ahmad Walid Ayoobi’s, doctoral dissertation.
Conflicts of Interest
The authors declare no conflicts of interest.
References
- Lavafpour, Y.; Surat, M. Passive Low Energy Architecture in Hot and Dry Climate. Aust. J. Basic Appl. Sci. 2011, 5, 757–765. [Google Scholar]
- Raof, B.Y. Developing Vernacular Passive Cooling Strategies in (Kurdistan-Iraq). Int. J. Sci. Technol. Res. 2018, 7, 13–20. [Google Scholar]
- Radhakrishnan, S.; Priya, R.S.; Nagan, S.; Sundarraja, M.C. Climate Responsive Traditional Architecture of Chettinadu Housing in Tamilnadu, India—A Qualitative and Quantitative Analysis during Summer. Int. J. Vent. 2011, 10, 89–97. [Google Scholar] [CrossRef]
- Daemei, A.B.; Limaki, A.K.; Safari, H. Opening Performance Simulation in Natural Ventilation Using Design Builder (Case Study: A Residential Home in Rasht). Energy Procedia 2016, 100, 412–422. [Google Scholar] [CrossRef]
- Tatarestaghi, F.; Ismail, M.A.; Ishak, N.H. A Comparative Study of Passive Design Features/Elements in Malaysia and Passive House Criteria in the Tropics. J. Des. Built Environ. 2018, 18, 15–25. [Google Scholar] [CrossRef]
- Amer, O.; Boukhanouf, R.; Ibrahim, H.G. A Review of Evaporative Cooling Technologies. Int. J. Environ. Sci. Dev. 2015, 6, 111–117. [Google Scholar] [CrossRef]
- Jomehzadeh, F.; Hussen, H.M.; Calautit, J.K.; Nejat, P.; Ferwati, M.S. Natural Ventilation by Windcatcher (Badgir): A Review on the Impacts of Geometry, Microclimate and Macroclimate. Energy Build. 2020, 226, 110396. [Google Scholar] [CrossRef]
- Hughes, B.R.; Calautit, J.K.; Shahzad, S.S. Adapting Buildings to Meet the Energy Challenge. In Proceedings of the Cities, Energy and Climate Change Mitigation Conference, Leeds, UK, 10–11 July 2014. [Google Scholar]
- Chua, K.J.; Chou, S.K.; Yang, W.M.; Yan, J. Achieving Better Energy-Efficient Air Conditioning—A Review of Technologies and Strategies. Appl. Energy 2013, 104, 87–104. [Google Scholar] [CrossRef]
- Vakiloroaya, V.; Samali, B.; Fakhar, A.; Pishghadam, K. A Review of Different Strategies for HVAC Energy Saving. Energy Convers. Manag. 2014, 77, 738–754. [Google Scholar] [CrossRef]
- Qutbudin, I.; Shiru, M.S.; Sharafati, A.; Ahmed, K.; Al-Ansari, N.; Yaseen, Z.M.; Shahid, S.; Wang, X. Seasonal Drought Pattern Changes Due to Climate Variability: Case Study in Afghanistan. Water 2019, 11, 1096. [Google Scholar] [CrossRef]
- Ayoobi, A.W.; Inceoğlu, M.; Çolak, O. Assessment of the Effect of Architecture Morphology on Building Energy Demands Using BIM, Example of Kabul City Residential Buildings. Lect. Notes Civ. Eng. 2022, 226, 369–380. [Google Scholar] [CrossRef]
- Mehrad, A.T. Causes of Air Pollution in Kabul and Its Effects on Health. Indian J. Ecol. 2020, 47, 997–1002. [Google Scholar]
- Wafa, W.; Hairan, M.H.; Waizy, H. The Impacts of Urbanization on Kabul City ’ s Groundwater Quality. Int. J. Adv. Sci. Technol. 2020, 29, 10796–10809. [Google Scholar]
- Zhong, H.Y.; Sun, Y.; Shang, J.; Qian, F.P.; Zhao, F.Y.; Kikumoto, H.; Jimenez-Bescos, C.; Liu, X. Single-Sided Natural Ventilation in Buildings: A Critical Literature Review. Build. Environ. 2022, 212, 108797. [Google Scholar] [CrossRef]
- Izadyar, N.; Miller, W.; Rismanchi, B.; Garcia-Hansen, V. Impacts of Façade Openings’ Geometry on Natural Ventilation and Occupants’ Perception: A Review. Build. Environ. 2020, 170, 106613. [Google Scholar] [CrossRef]
- Yoon, N.; Piette, M.A.; Han, J.M.; Wu, W.; Malkawi, A. Optimization of Wind Positions for Wind-Driven Natural Ventilation Performance. Energies 2020, 13, 2464. [Google Scholar] [CrossRef]
- Jin, R.; Hang, J.; Liu, S.; Wei, J.; Liu, Y.; Xie, J.; Sandberg, M. Numerical Investigation of Wind-Driven Natural Ventilation Performance in a Multi-Storey Hospital by Coupling Indoor and Outdoor Airflow. Indoor Built Environ. 2016, 25, 1226–1247. [Google Scholar] [CrossRef]
- Park, S.; Choi, Y.; Song, D.; Kim, E.K. Natural Ventilation Strategy and Related Issues to Prevent Coronavirus Disease 2019 (COVID-19) Airborne Transmission in a School Building. Sci. Total Environ. 2021, 789, 147764. [Google Scholar] [CrossRef]
- Rizk, A.A.; El-Morsi, M.S.; M. Elwan, M. A Review on Wind-Driven Cross-Ventilation Techniques Inside Single Rooms. Int. J. Sci. Eng. Res. 2018, 6, 75–93. [Google Scholar]
- Zhou, J.; Hua, Y.; Xiao, Y.; Ye, C.; Yang, W. Analysis of Ventilation Efficiency and Effective Ventilation Flow Rate for Wind-Driven Single-Sided Ventilation Buildings. Aerosol Air Qual. Res. 2021, 21, 200383. [Google Scholar] [CrossRef]
- Kyritsi, E.; Michael, A. An Assessment of the Impact of Natural Ventilation Strategies and Window Opening Patterns in Office Buildings in the Mediterranean Basin. Build. Environ. 2020, 175, 106384. [Google Scholar] [CrossRef]
- Saadatian, O.; Haw, L.C.; Sopian, K.; Sulaiman, M.Y. Review of Windcatcher Technologies. Renew. Sustain. Energy Rev. 2012, 16, 1477–1495. [Google Scholar] [CrossRef]
- Ghadiri, M.H.; Lukman, N.; Mohamed, M.F. Applying Computational Fluid Dynamic to Evaluate the Performance of Four-Sided Rectangular Wind Catcher with Different Height. Res. J. Appl. Sci. Eng. Technol. 2014, 7, 502–509. [Google Scholar] [CrossRef]
- Chohan, A.H.; Awad, J.; Elkahlout, Y.; Abuarkub, M. Evaluating Windcatchers in UAE Heritage Architecture: A Pathway to Zero-Energy Cooling Solutions. Ain Shams Eng. J. 2024, 15, 102936. [Google Scholar] [CrossRef]
- Balabel, A.; Alwetaishi, M.; El-Askary, W.A.; Fawzy, H. Numerical Study on Natural Ventilation Characteristics of a Partial-Cylinder Opening for One-Sided-Windcatcher of Variable Air-Feeding Orientations in Taif, Saudi Arabia. Sustainability 2021, 13, 11310. [Google Scholar] [CrossRef]
- Satwiko, P.; Tuhari, T. The Development of Hybrid Longitudinal Windcatcher for Basement Ventilation in Warm Humid Climate. Int. J. Vent. 2017, 16, 15–29. [Google Scholar] [CrossRef]
- Soltani, M.; Dehghani-Sanij, A.; Sayadnia, A.; Kashkooli, F.M.; Gharali, K.; Mahbaz, S.; Dusseault, M.B. Investigation of Airflow Patterns in a New Design of Wind Tower with Awetted Surface. Energies 2018, 11, 1100. [Google Scholar] [CrossRef]
- Ma, Q.; Qian, G.; Yu, M.; Li, L.; Wei, X. Performance of Windcatchers in Improving Indoor Air Quality, Thermal Comfort, and Energy Efficiency: A Review. Sustainability 2024, 16, 9039. [Google Scholar] [CrossRef]
- Obeidat, L.M.; Alrebei, O.F.; Nouh Ma’bdeh, S.; Al-Radaideh, T.; Amhamed, A.I. Parametric Enhancement of a Window-Windcatcher for Enhanced Thermal Comfort and Natural Ventilation. Atmosphere 2023, 14, 844. [Google Scholar] [CrossRef]
- Chohan, A.H.; Awad, J. Wind Catchers: An Element of Passive Ventilation in Hot, Arid and Humid Regions, a Comparative Analysis of Their Design and Function. Sustainability 2022, 14, 11088. [Google Scholar] [CrossRef]
- Miri, P.; Babakhani, P. On the Failure of the Only Vernacular Windcatcher in the Mountainous Region of Western Iran: Opportunities for Energy-Efficient Buildings. J. Clean. Prod. 2021, 295, 126383. [Google Scholar] [CrossRef]
- Dormohamadi, M.; Tahbaz, M.; Velashjerdi Farahani, A. Performance Evaluation of a Single-Side Windcatcher in the Transitional Seasons (Case Study: Khousf Town, Southern Khorasan Province, Iran). Int. J. Build. Pathol. Adapt. 2023. ahead of print. [Google Scholar] [CrossRef]
- Nazir, H.; Abro, S.; Iqbal, A. Windcatchers as a Green Ventilation Device: A Lost Tale From Hyderabad, Sindh, Pakistan. J. Asian Afr. Stud. 2024, 19. [Google Scholar] [CrossRef]
- Miri, A.; Heidari, A.; Davtalab, J.; Nosek, S.; Abdolzadeh, M. In-Situ Measurements of Indoor Dust Deposition in Sistan Region, Iran–the Effect of Windcatcher Orientation. Build. Environ. 2022, 219, 109162. [Google Scholar] [CrossRef]
- Yousefi, F.; Nocera, F. The Role of Ab-Anbars in the Vernacular Architecture of Iran with Emphasis on the Performance of Wind-Catchers in Hot and Dry Climates. Heritage 2021, 4, 3987–4000. [Google Scholar] [CrossRef]
- Al-Sallal, K.A.; Rahmani, M. Vernacular Architecture in the MENA Region: Review of Bioclimatic Strategies and Analysis of Case Studies. In Sustainable Vernacular Architecture; Innovative Renewable Energy; Springer: Cham, Switzerland, 2019; pp. 23–53. [Google Scholar]
- Cuce, E.; Sher, F.; Sadiq, H.; Cuce, P.M.; Guclu, T.; Besir, A.B. Sustainable Ventilation Strategies in Buildings: CFD Research. Sustain. Energy Technol. Assess. 2019, 36, 100540. [Google Scholar] [CrossRef]
- Ayoobi, A.W. Development of a Sustainable Building Design Model with Integration of Sustainable Building Indicators, Vernacular Principles, and BEM Facilities: A Case Study from Kabul City, Afghanistan. Doctoral Dissertation, Eskişehir Technical University, Eskişehir, Turkey, 2023. [Google Scholar]
- Hughes, B.R.; Calautit, J.K.; Ghani, S.A. The Development of Commercial Wind Towers for Natural Ventilation: A Review. Appl. Energy 2012, 92, 606–627. [Google Scholar] [CrossRef]
- Bahadori, M.N.; Dehghani-Sanij, A.; Sayigh, A. Wind Towers: Architecture, Climate and Sustainability; Springer International Publishing: Cham, Switzerland, 2014; Volume 9783319058, ISBN 9783319058764. [Google Scholar]
- Montazeri, H. Experimental and Numerical Study on Natural Ventilation Performance of Various Multi-Opening Wind Catchers. Build. Environ. 2011, 46, 370–378. [Google Scholar] [CrossRef]
- Sangdeh, P.K.; Nasrollahi, N. Windcatchers and Their Applications in Contemporary Architecture. Energy Built Environ. 2020, 3, 56–72. [Google Scholar] [CrossRef]
- Dehghani-Sanij, A.R.; Soltani, M.; Raahemifar, K. A New Design of Wind Tower for Passive Ventilation in Buildings to Reduce Energy Consumption in Windy Regions. Renew. Sustain. Energy Rev. 2015, 42, 182–195. [Google Scholar] [CrossRef]
- Ismail, S.T.; Miran, F.D. The Revival of Traditional Passive Cooling Techniques for School Buildings through Windcatchers. Manag. Appl. Sci. Technol. 2019, 11, 2228–9860. [Google Scholar] [CrossRef]
- Badran, A.A. Performance of Cool Towers under Various Climates in Jordan. Energy Build. 2003, 35, 1031–1035. [Google Scholar] [CrossRef]
- Attia, S.; De Herde, A. Designing the Malqaf for Summer Cooling in Low-Rise Housing, an Experimental Study. In Architecture Energy and the Occupant’s Perspective, Proceedings of the 26th International Conference on Passive and Low Energy Architecture, Quebec, QC, Canada, 22–24 June 2009; Les Presses de l’Université Laval: Quebec City, QC, Canada, 2009; pp. 22–24. [Google Scholar]
- Nejat, P.; Salim Ferwati, M.; Calautit, J.; Ghahramani, A.; Sheikhshahrokhdehkordi, M. Passive Cooling and Natural Ventilation by the Windcatcher (Badgir): An Experimental and Simulation Study of Indoor Air Quality, Thermal Comfort and Passive Cooling Power. J. Build. Eng. 2021, 41, 102436. [Google Scholar] [CrossRef]
- Heidari, S.; Poshtiri, A.H.; Gilvaei, Z.M. Enhancing Thermal Comfort and Natural Ventilation in Residential Buildings: A Design and Assessment of an Integrated System with Horizontal Windcatcher and Evaporative Cooling Channels. Energy 2024, 289, 130040. [Google Scholar] [CrossRef]
- Ahmed, T.; Kumar, P.; Mottet, L. Natural Ventilation in Warm Climates: The Challenges of Thermal Comfort, Heatwave Resilience and Indoor Air Quality. Renew. Sustain. Energy Rev. 2021, 138, 110669. [Google Scholar] [CrossRef]
- Shayegani, A.; Joklova, V.; Illes, J. Optimizing Windcatcher Designs for Effective Passive Cooling Strategies in Vienna’s Urban Environment. Buildings 2024, 14, 765. [Google Scholar] [CrossRef]
- DesignBuilder. DesignBuilder Simulation Documentation. Available online: https://designbuilder.co.uk/download/documents/468-designbuilder-printable-documentation-v7-a4-pages/file (accessed on 8 December 2024).
- EnergyPlus. Engineering Reference. Available online: https://energyplus.net/assets/nrel_custom/pdfs/pdfs_v24.2.0/EngineeringReference.pdf (accessed on 9 December 2024).
- DesignBuilder. DesignBuilder Help. Available online: https://designbuilder.co.uk/helpv7.0/index.htm (accessed on 3 October 2023).
- Ayoobi, A.W.; Ahmadi, H.; Inceoglu, M.; Pekkan, E. Seasonal Impacts of Buildings’ Energy Consumption on the Variation and Spatial Distribution of Air Pollutant over Kabul City: Application of Sentinel—5P TROPOMI Products. Air Qual. Atmos. Health 2022, 15, 73–83. [Google Scholar] [CrossRef]
- Farid, M.; French, M.; Nicolle, H.; Kamiya, M.; Turkstra, J.; Greenwalt, J.; Korte, I. State of Afghan Cities 2015; UN-Habitat: Kabul, Afghanistan, 2015. [Google Scholar]
- Zahid, S.; Asmawi, Z.; Abdullah, M.F. Assessment of the Groundwater Quality and Pollution in Kabul City, Afghanistan. Adv. J. Tech. Vocat. Educ. 2019, 3, 20–26. [Google Scholar] [CrossRef]
- Kazimee, B.A. Urban/Rural Dwelling Environments: Kabul, Afghanistan. Doctoral Dissertation, Massachusetts Institute of Technology, Massachusetts, United States, 1977. [Google Scholar]
- Ahmadi, A.S.; Kajita, Y. Evaluation of Urban Land Development Direcction in Kabul City, Afghanistan. World Acad. Sci. Eng. Technol. Int. J. Urban Civ. Eng. 2017, 11, 152–162. [Google Scholar]
- Houben, G.; Niard, N.; Tünnermeier, T.; Himmelsbach, T. Hydrogeology of the Kabul Basin (Afghanistan), Part I: Aquifers and Hydrology. Hydrogeol. J. 2009, 17, 665–677. [Google Scholar] [CrossRef]
- Ayoobi, A.W.; Inceoğlu, M. Developing an Optimized Energy-Efficient Sustainable Building Design Model in an Arid and Semi-Arid Region: A Genetic Algorithm Approach. Energies 2024, 17, 6095. [Google Scholar] [CrossRef]
- Hughes, B.R.; Mak, C.M. A Study of Wind and Buoyancy Driven Flows through Commercial Wind Towers. Energy Build. 2011, 43, 1784–1791. [Google Scholar] [CrossRef]
- Ryan, E.M.; Sanquist, T.F. Validation of Building Energy Modeling Tools under Idealized and Realistic Conditions. Energy Build. 2012, 47, 375–382. [Google Scholar] [CrossRef]
- Jensen, S.O. Validation of Building Energy Simulation Programs: A Methodology. Energy Build. 1995, 22, 133–144. [Google Scholar] [CrossRef]
- Ariana. Kabul Residents Concerned over Increased Power Outages|Ariana News. Available online: https://www.ariananews.af/kabul-residents-concerned-over-increased-power-outages/ (accessed on 12 October 2024).
- EOG Earth Observation Group. Available online: https://eogdata.mines.edu/products/special_topics/afg_power_outage.html#credit (accessed on 12 October 2024).
- Tolo. Rising Power Outages in Kabul: A Growing Concern for Residents|TOLOnews. Available online: https://tolonews.com/afghanistan-189664 (accessed on 12 October 2024).
- Yarramsetty, S.; Rohullah, M.S.; Sivakumar, M.V.N.; Anand Raj, P. An Investigation on Energy Consumption in Residential Building with Different Orientation: A BIM Approach. Asian J. Civ. Eng. 2020, 21, 253–266. [Google Scholar] [CrossRef]
- Reeves, T.; Olbina, S.; Issa, R. Validation of Building Energy Modeling Tools: EcotectTM, Green Building StudioTM and IESTM. In Proceedings of the 2012 Winter Simulation Conference—(WSC 2012), Berlin, Germany, 9–12 December 2012. [Google Scholar] [CrossRef]
- Maamari, F.; Andersen, M.; de Boer, J.; Carroll, W.L.; Dumortier, D.; Greenup, P. Experimental Validation of Simulation Methods for Bi-Directional Transmission Properties at the Daylighting Performance Level. Energy Build. 2006, 38, 878–889. [Google Scholar] [CrossRef]
- Duan, Z.; Sun, Y.; Wang, M.; Hu, R.; Dong, X. Evaluation of Mixed-Mode Ventilation Thermal Performance and Energy Saving Potential from Retrofitting a Beijing Office Building. Buildings 2022, 12, 793. [Google Scholar] [CrossRef]
- Qin, B.; Xu, X.; Asawa, T.; Zhang, L. Experimental and Numerical Analysis on Effect of Passive Cooling Methods on an Indoor Thermal Environment Having Floor-Level Windows. Sustainability 2022, 14, 7880. [Google Scholar] [CrossRef]
- Wu, Y.; Gao, N.; Niu, J.; Zang, J.; Cao, Q. Numerical Study on Natural Ventilation of the Wind Tower: Effects of Combining with Different Window Configurations in a Low-Rise House. Build. Environ. 2021, 188, 107450. [Google Scholar] [CrossRef]
Disclaimer/Publisher’s Note: The statements, opinions and data contained in all publications are solely those of the individual author(s) and contributor(s) and not of MDPI and/or the editor(s). MDPI and/or the editor(s) disclaim responsibility for any injury to people or property resulting from any ideas, methods, instructions or products referred to in the content. |
© 2024 by the authors. Licensee MDPI, Basel, Switzerland. This article is an open access article distributed under the terms and conditions of the Creative Commons Attribution (CC BY) license (https://creativecommons.org/licenses/by/4.0/).




