Abstract
Microclimate is a reflection of the climatic conditions within the scope of human daily activities, so it is closely related to human activities. This paper uses Qingshui Village in Hancheng as the research object and the purpose of this paper was to study the influence mechanism of the traditional street spatial form on microclimate and thermal comfort, emphasizing the use of parameterized design platforms in technical methods to construct performance simulations and obtain relatively optimal solutions that are suitable for the spatial form of rural streets and alleys in the region. We select the Universal Thermal Climate Evaluation Index (UTCI) as the evaluation index for microclimate comfort and construct a performance-driven automatic optimization method for street and alley spaces. The results showed that: (1) When the street is in the northeast-southwest direction, the width is taken in the range of 6.5 m–7.3 m, the height of the building on the north side of the street is about 6.0 m, and the height of the building on the south side of the street is about 5.7 m, the comfort rate can reach up to 33.8%. (2) As for street and alley intersections, the focus remains on retaining their original forms while primarily controlling the scale changes. Within streets, the height of the building in the east-west direction is controlled at 5.6 m–6.1 m, the building in the north-south direction is controlled at 7 m–7.4 m, and street widths are controlled between 5.4 m and 6.3 m, resulting in a comfort level of 32.0%; (3) In alleys, east-west building heights are kept between 4.2 m and 5.5 m, and north-south building heights range from 4.5 m to 5.3 m, with widths at around 4.5 m, resulting in a similar comfort level of 32.0%. The research outcomes offer a scientific foundation for the design, creation, and enhancement of the physical environment of local village streets and alleys.
1. Introduction
The conflicts between cities and the environment are becoming increasingly intense due to the urbanization acceleration in China. Climate issues have gained global attention, leading to a growing interest in microclimate studies compared with other topics [1]. Over time, traditional villages have shown a strong adaptability to their local climate, resulting in a unique spatial form [2]. These construction projects offer valuable insights for modern urban development. However, the accumulated climate adaptability of traditional neighborhoods differs due to regional changes in climate. Therefore, a comprehensive study was conducted to examine the climate adaptability of traditional neighborhoods under different climate conditions.
Currently, microclimate studies focus primarily on urban areas, with relatively less attention on rural areas. Urban microclimate research mainly investigates urban spatial form, urban green spaces, and buildings. Microclimate environment studies are carried out to analyze the bioclimatic characteristics of traditional streets and alleys through the numerical simulation of microclimate factors such as the wind environment and thermal environment. This work aimed to evaluate and improve the wind environment and thermal comfort in complex urban environments. A. Dimoudi et al., analyzed the microclimatic conditions in urban street canyons in a city of Northern Greece, Sérres, to investigate microclimatic parameters that affect the thermal conditions of urban streets. That study focused on the investigation of wind characteristics (speed and direction) and thermal profile (air temperature distribution) of an area with several building blocks in the city center [3]. Zhang, Jiu Hong, et al., researched multiple settlements in Shenyang and the residential areas and ecological areas of Shenyang Jianzhu University, testing the underlying surface material surface temperatures by an infrared thermometer and testing the solar radiation by a bolometer, studying different material surface temperature variations, exploring the physical properties of materials effect on the microclimate, and drawing appropriate conclusions [4]. Tahani Ahmed Elbondira et al., studied the influence of Egypt’s hot and arid urban neighborhood morphology on its microclimate, and the researchers selected two neighborhoods with different layouts—low-density historical areas and modern high-density areas. Each neighborhood morphology was analyzed based on seven spatial features. Microclimate data were collected using mobile field measurements in summer and winter, measuring the total temperature, relative humidity, and wind speed at 44 sites, and the study found seasonal effects on the overall microclimate and the way local specific characteristics affect the microclimate [5].
In recent years, many works have begun to use simulation tools such as Envi-met (.ENVI-met website) [6] Phoenics (2019 v1.0) [7], and Fluent (6.3) [8] and the rapid development of computer simulation technology to conduct quantitative studies on the wind-heat environment. However, the mentioned software has certain deficiencies. In terms of methodology, the software approach is basically to analyze single variables one by one and then manually couple them. It is impossible to obtain the precise value of each variable, and it is inconvenient to connect with the data in modeling and optimization software. The mentioned simulation software cannot simulate the model of dynamic changes in shape. Therefore, the parametric platform mainly based on Grasshopper (GH) has been gradually introduced into the simulation of urban microclimate. This method combines computer modeling, parametric design, performance simulation, and an optimization algorithm to carry out automatic optimization and program iteration. It can avoid the disadvantages of excessive adjustment times and the low efficiency of traditional simulation optimization methods.
The current studies on genetic algorithms are mainly used for the optimization of modern urban buildings’ layout. There is a lack of research on the spatial morphology optimization of traditional neighborhoods [9,10,11,12]. Therefore, the excessive experiences in the climate adaptation of traditional neighborhoods have not been effectively transferred in modern urban construction.
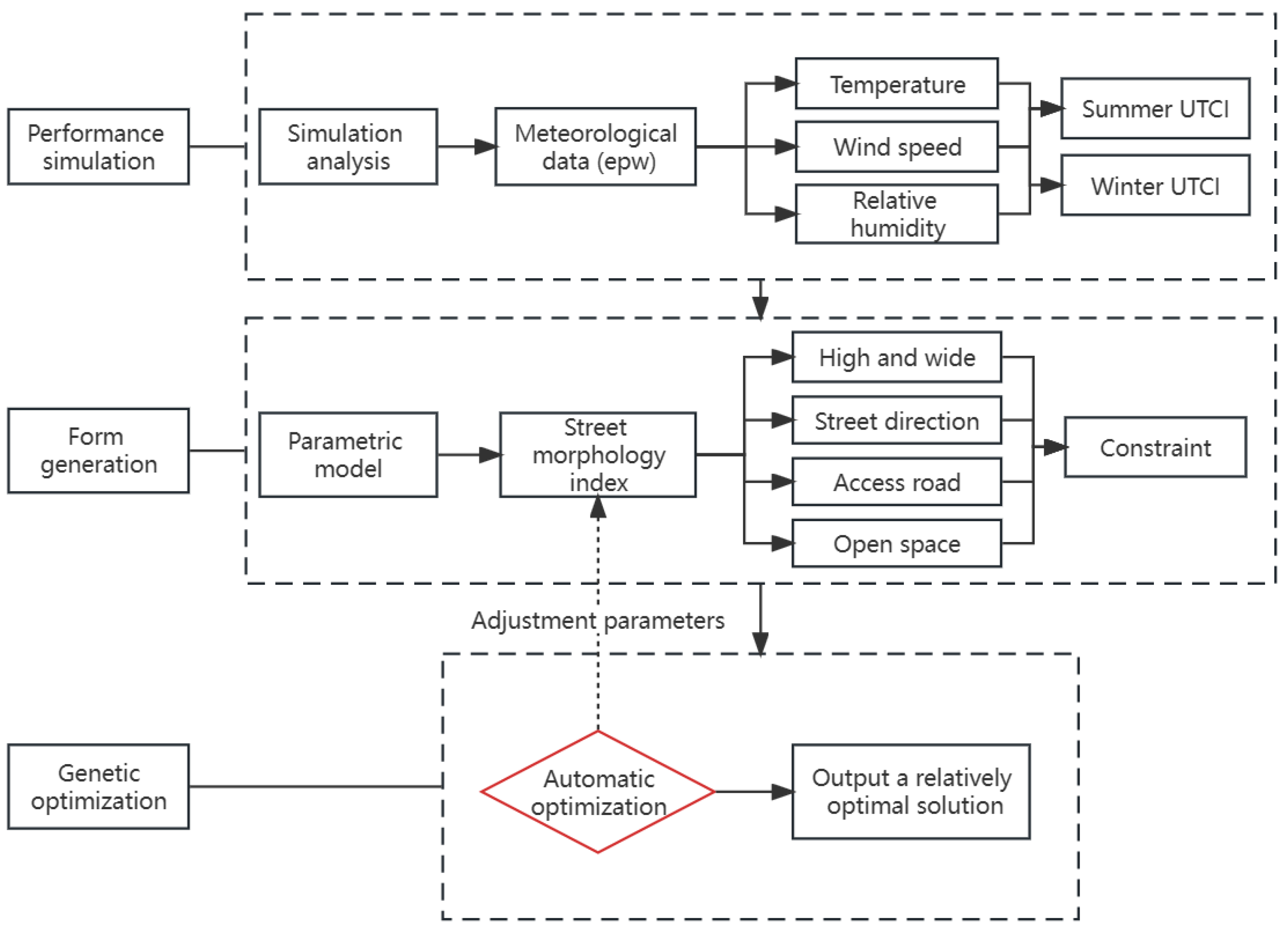
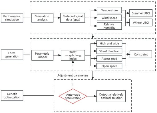
In this study, Qingshui Village was selected as a traditional village in Hancheng with the properties of a warm-temperate semi-arid continental monsoon climate. For the local climate characteristics of dry and cold in winter and hot in summer, the optimization objective of outdoor comfort in summer and winter is taken as the optimization goal. The optimization design strategy of the traditional village street space is suitable for this climate characteristic. This will provide ideas for this region’s traditional village development and construction to provide ideas (see Figure 1).
Figure 1.
Framework of ideas.
2. Research Details
Hancheng City belongs to Shaanxi Province (see Figure 2a), which is located along the Yellow River in the northeast of the Guanzhong Basin. It is in a warm temperate zone and semi-arid region with a continental monsoon climate, abundant light and rainfall, and superior natural conditions. The city’s average annual temperature is 13.6 °C. The average temperature in January is −1.0 °C, which is the coldest month with the lowest temperature of −16.7 °C. The average temperature in July, the hottest month, is 26.4 °C, while the highest temperature is 42.6 °C [13].
Figure 2.
Two maps of Shaanxi Province. (a) Location of traditional villages in Shaanxi Province; (b) Distribution of traditional villages in Shaanxi Province.
There are a total of 11 traditional villages in Hancheng that have been included in the list of traditional villages in China, with a quantity and distribution far exceeding the national level. The spatial distribution and scope are shown in Figure 2b. Most of these traditional villages were built during the Ming and Qing dynasties, during which they preserved ancient buildings with different styles.
Subjects of the Study
With the rapid development of urbanization, the modern lifestyle also affects the original lifestyle of the village. The ancient village has been unable to meet the people’s production and life needs [14]. This paper is based on the spatial and historical integrity of the ancient villages to analyze the studied Qingshui Village (Table 1).
Table 1.
Qingshui Village form.
Qingshui Village was selected as one of the “Third Batch of Chinese Traditional Villages” in 2014. There are four levels of terraces in the whole village. The buildings in the ancient architectural cluster are distributed in an orderly manner with the terraces, so that the streets and roads have flat slopes and free scales. The flat concrete roads, neat green slate roads, and muddy paths between houses are intertwined with different materials, forming the unique texture of the village (Table 2). Ancestral halls and temples located in the center of the village are the main public activity centers of the villagers as the gathering places for people’s usual leisure life. Meanwhile, there are a large number of ancient residential buildings with strong local characteristics.
Table 2.
Characteristics of Qingshui Village.
3. Prototype Extraction of Traditional Street and Alley Space
3.1. Overview of the Traditional Streets and Alleys of Qingshui Village
The main object of this study is the spatial form of the streets in Qingshui Village (Table 3), so the courtyards in the buildings are not explored in the simplification of the spatial texture of the neighborhood. Streets in Qingshui Village can be categorized into two kinds of streets and alleys according to their scales. Through preliminary research, it is found that the average length of the street is 136 m, and the width is 4–10 m; the average length of the alley is 68 m, and the width is 2–4 m (Table 4); and the road skeleton consists of four main alleys, and most of the main alleys and secondary alleys are “T”-shaped intersections, which form the “T”-shaped street pattern. The overall layout is in the shape of a fishbone, with many “T”-shaped intersections between main and secondary alleys, forming a “T”-shaped street pattern. Under this system, the street height-to-width ratio and street type can be used to realize the comprehensive modeling of the spatial morphology of the streets and alleys in Qingshui Village, Hancheng. The ideal model of the basic neighborhood unit is established for the street scale and alley scale, respectively.
Table 3.
Summary of street characteristics in Qingshui Village.
Table 4.
Ancient village street analysis.
3.2. Field Microclimate Testing
3.2.1. Research Methods
- 1.
- Test time
The testing time is selected on a typical summer climate day: 6 August 2022, from 8:00 to 20:00.
We draw the temperature of the day based on meteorological data from the meteorological station (see Figure 3). When the weather temperature is 26–38 °C, it will be sunny to cloudy, with south winds and wind speeds of 1–2 levels [15].
Figure 3.
Temperature Changes in Hancheng on 6 August 2022.
- 2.
- Test object
The main study is conducted on the streets and alleys of the old village in Qingshui Village. The microclimate of outdoor streets is influenced by various factors, as shown in Figure 4. This study mainly selects streets with different elements by controlling variables: the aspect ratio of streets and alleys and the orientation of streets and alleys, and also examines the squares.
Figure 4.
The overall pattern of Qingshui Village.
- 3.
- Test methods
The main physical parameters tested in this experiment include air temperature and humidity, wind speed, and the black-globe temperature of pedestrian height (1.5 m above the ground) in the street, and the instruments used in the test, the test range, the test content, and the recording time interval are shown in Table 5.
Table 5.
Test instruments and the instrument, content, etc., of the test.
3.2.2. Evaluation Indicators
- 1.
- Definition of the Universal Thermal Climate Index (UTCI)
The Universal Thermal Climate Index (UTCI) is defined as the temperature at which the human body exhibits the same physiological response as it would in the actual environment, but under specified reference conditions. The Universal Thermal Climate Index (UTCI) calculation model [16] is shown in the following Figure 5:
Figure 5.
Universal Thermal Climate Index (UTCI) calculation model.
- 2.
- UTCI calculation
The formula for calculating the physiological equivalent temperature of the UTCI model is as follows [17]:
Among them, is the air temperature, is the average radiation temperature, is the wind speed, is the water vapor pressure, and is the deviation between the UTCI and air temperature, which depends on the actual values of the air and average radiation temperature (), wind speed (), and humidity, expressed as water vapor pressure () or relative humidity ().
is an important parameter in biological meteorology and thermal comfort research, as well as an input parameter to the UTCI. It represents the assumed uniform temperature of the blackbody radiation shell. In the text, is equivalent to the average temperature of the surrounding environment [18]. Therefore, the temperature of the street surface (the result of the interaction between various interfaces) has been indirectly considered in the optimization. The calculation formula is as follows [19]:
Among them, is the black-globe temperature, D is the diameter of the black-globe sensor (0.05 m in the text), is the emissivity, 0.95 for the black globe.
Because calculating the UTCI requires a wind speed at a height of 10 m, and the tested wind speed value is a wind speed at a height of 1.5 m. So the wind speed conversion formula is used to convert the wind speed at a height of 1.5 m to the wind speed used by the UTCI.
In the formula: is the calculated wind speed (m/s); is the measured wind speed (m/s); is the calculated wind speed height (m); is the height of the original wind speed (m); the value of is related to the characteristics of the underlying surface, and is taken as 0.33 in the outdoor environment of residential areas.
By inputting the two indicators of solar radiation temperature and wind speed at a height of 10 m, as well as the four indicators of temperature and humidity obtained from actual measurements, into the UTCI calculation website [20], the values of the UTCI can be directly obtained, and the corresponding UTCI temperatures at different times of each measurement point can be obtained.
- 3.
- Comfort evaluation indicators
The UTCI, distinguished for its comprehensiveness, surpasses other thermal comfort models. It is versatile enough to be utilized across diverse climatic conditions globally and is applicable at various research scales [21].
In comparison with alternative thermal comfort models, the UTCI boasts a more comprehensive set of parameters, making it adaptable to regions with diverse climatic conditions and applicable across various research scales. Considering the findings from the aforementioned studies, this paper opts to employ the UTCI indicator for the evaluation of outdoor comfort (see Table 6).
Table 6.
Thermal comfort classification by UTCI.
3.2.3. Test Data
Figure 6a shows the temperature changes at different measurement points on 6 August 2022, from 8:00 to 20:00. From the graph, it can be seen that the temperature on that day continued to rise from 8:00 to 15:00, and then decreased significantly after 15:00. Some measurement points continued to rise until 17:00, and then began to decline. Some were shaded, resulting in lower temperatures. Among them, the green plants in the square were more dense, so the temperature was the lowest.

Figure 6.
Test data from 8:00 to 20:00 at different measuring points on 6 August 2022. (a) Temperature variation; (b) Relative humidity change; (c) Wind speed variation; (d) Black-globe temperature change; (e) UTCI value change.
Figure 6b shows the relative humidity changes at different measuring points on the same day from 8:00 to 20:00. As the temperature increases, the relative humidity decreases. It can be seen that the curve of relative humidity changes inversely with the curve of temperature. The relative humidity starts to sharply decrease from 8:00, remains relatively stable from 14:00 to 17:00, and rapidly increases from 17:00 to 19:00 before stabilizing again.
Figure 6c shows the wind speed changes at different measurement points in the day from 8:00 to 20:00. It can be seen from the graph that the wind speed changes greatly and is unstable. The maximum wind speed measurement point is located in Lane 2, which is slightly southwest of the village.
Figure 6d shows the temperature changes of the black globe at different measurement points from 8:00 to 20:00 on that day. It can be seen from the figure that the black-globe temperature in the two small alleyway measurement points is higher, while the temperature at the square is lower.
Figure 6e shows the variation in UTCI values at different measurement points from 8:00 to 20:00, calculated based on the temperature, relative humidity, wind speed, and black-globe temperature. It can be seen from the graph that the variation curves of UTCI values and temperature convergence are similar.
3.3. Software Simulation and Verification
3.3.1. Use of Software
Grasshopper [22] is a plugin based on the Rhino operating platform, which provides users with the programming logic of computer programs to organize model construction and can achieve visualization during the construction process This article uses the Grasshopper plugin built-in in Rhino7, version 1.0.0007 [23].
Chen Yile [24] and other researchers proposed a design method for historic districts based on parametric design, taking the island-shaped urban historic district of Taipa Village as the research object. The researchers studied the shape and distribution of the roads in the historic district through field surveys, transmitted the collected data to the Grasshopper parameterization platform, and calculated them by an intelligently generated program to generate a contemporary urban space design.
Ladybug Tools [25] is a parameterized building and building group thermal environment and energy consumption simulation series plugin based on the Grasshopper platform in Rhino. It was developed by Professor Mostapha Sadeghopour Roudsari from the Department of Architecture at the University of Pennsylvania. And it is among the most comprehensive, connecting 3D computer-aided design (CAD) interfaces to a host of validated simulation engines [26]. The UTCI value can be calculated in Ladybug Tools.
Samadi, Sahba [27], and researchers used the “Honeybee” and “Ladybug” plugins in Grasshopper to parameterize their rotation based on solar path and weather data, providing continuously optimized sunlight inside buildings.
3.3.2. Microclimate Simulation
The modeling of Qingshui Village requires importing the CAD of the main streets and alleys studied into Grasshopper software (plugin built-in in Rhino7, version 1.0.0007) and using the microclimate simulation plugin of Grasshopper software to simulate the microclimate of Qingshui Village. Based on meteorological data, we obtained basic climate data such as temperature and humidity and calculated the corresponding values of solar radiation and wind speed using datasets. We used battery connections to input parameters into the data components of the UTCI to calculate the required microclimate comfort indicators. Microclimate simulation can obtain the comfort changes during typical hot summer periods based on meteorological data. By comparing and analyzing the differences with measured data, the accuracy of the model can be verified.
As shown in Figure 7b, by visualizing the data, typical summer comfort calculation results can be obtained. From the figure, it can be seen that building occlusion and enclosure have a significant impact on the temperature of street and alley spaces. The temperature is relatively low in narrow and spaced spaces, while in large open spaces, due to the lack of green plants and shading, the temperature is relatively high and cannot create a comfortable outdoor microclimate. The human body feels relatively hot, and the temperature is more in line with the actual experience.
Figure 7.
Modeling and simulation testing of Qingshui Village. (a) Qingshui Village model; (b) Simulated UTCI analysis chart of Qingshui Village.
4. Extraction of Prototype and Morphological Elements of Traditional Villages
4.1. Prototype Extraction
Streets in Qingshui Village can be categorized into two kinds of streets and alleys according to their scales. Through preliminary research, it is found that the average length of the street is 136 m, and the width is 4–10 m; the average length of the alley is 68 m, and the width is 2–4 m (Table 4); and the road skeleton consists of four main alleys, and most of the main alleys and secondary alleys are “T”-shaped intersections, which form the “T”-shaped street pattern (see Figure 8a). The overall layout is in the shape of a fishbone, with many “T”-shaped intersections between main and secondary alleys, forming a “T”-shaped street pattern (see Figure 8b). Under this system, the street height-to-width ratio and street type can be used to realize the comprehensive modeling of the spatial morphology of the streets and alleys in Qingshui Village, Hancheng. The ideal model of the basic neighborhood unit is established for the street scale and alley scale, respectively (see Figure 8c).
Figure 8.
Prototype extraction of traditional streets and alleys in Qingshui Village. (a) Qingshui Village texture; (b) Road and building relationship diagram; (c) Prototype of streets and alleys.
4.2. Spatial Form Elements
- 1.
- Street aspect ratio
The street aspect ratio denotes the relationship between the average height of buildings flanking the street and the street’s width. The greater the value, the more imposing the spatial scale feels to people, with a ratio of 1 signifying the standard canyon. In general, an increased street aspect ratio results in more substantial shading by buildings on either side, diminishing the influence of solar radiation, and reducing summer temperatures on the street. Bhaskar De et al., found through a study of Rajarhat Newtown in India that a canyon’s aspect ratio of 2.5 with taller buildings and greater spacing in between them is optimal in terms of human thermal comfort at the pedestrian level [28].
- 2.
- Open space
The open space encompasses not only public squares in rural areas and communal activity spaces within residential clusters but also private open areas surrounding individual courtyards. These open spaces are strategically distributed throughout the site, collectively regulating both the macroscopic and microscopic climate environments (see Table 7). On one hand, the open space, acting as a void within the site, can function as a wind channel, influencing the distribution of wind speed. On the other hand, variations in the location, scale, and quantity of open spaces can result in changes in solar radiation received within the site, collectively impacting the overall microclimate [29]. The inclusion of greenery in these open spaces can further enhance the microclimates, with trees providing a means to alleviate localized weather conditions, offering villagers a relatively comfortable outdoor space during extreme weather conditions.
- 3.
- Street Lane Orientation
Street orientation refers to the alignment of the long axis of a street. This study employs the concept of rotation angles to signify street orientation, where a positive value indicates that the long axis of the street on the site is in the southwest-northeast direction, corresponding to a counterclockwise rotation of the angle in the east-west direction. Conversely, a negative value denotes the opposite orientation. The east-west direction is often considered the standard (assigned a value of 0), given its prevalence, influenced by the site’s characteristics, surrounding conditions, and angular deflection. While north-south streets are relatively fewer due to these factors, the east-west direction serves as a reference point.
Street orientation plays a dual role: Firstly, it influences the variation in solar radiation, impacting the thermal environment across different seasons and times of the day. Secondly, it contributes to airflow changes, and its interaction with the main summer and winter monsoons affects the ingress of cold winds. Manat Srivanit et al., explored layout designs for residential townhouses, building geometries, and tree-planting patterns to enhance outdoor thermal comfort in a Bangkok suburb. Their findings indicate that optimizing the aspect ratio and street canyon orientation significantly improves outdoor thermal comfort compared to adjustments in building density or tree-planting distances [30].
Table 7.
Spatial form element.
Table 7.
Spatial form element.
| Spatial Morphology Indicator | Graphical Representation | Describe |
|---|---|---|
| Aspect Ratio (H/W) | ![]() | The ratio of the average height of buildings on both sides of the street to the width of the street [31] |
| Open space | ![]() | Public squares, event venues, private open spaces, etc. |
| Street orientation | ![]() | The orientation of the street refers to the direction of the long axis of the street |
5. Experiments
5.1. Morphogenesis
According to the research and post-collation, the parameter data obtained only provide the basic range of morphological parameters for the model of automatic optimization of the ideal street and lane space of Qingshui Village, and the whole parameter setting is used to ensure that the generated scheme is within the feasible range and can generate countless different schemes within the value range, and finally reach a relatively smaller value range under the guidance of the microclimate parameters.
5.2. Performance Simulation
For the microclimate simulation of the street space in Qingshui Village, the Ladybug Tools plug-in is mainly used. Generally speaking, Rhino itself is mainly used for the generation of architectural forms, and the performance simulation plug-in can be added to the Grasshopper platform to realize the microclimate simulation of the village.
The performance simulation plugin can be added to the Grasshopper platform to simulate the microclimate by importing the climate EPW file (see Figure 9a), which with the Analysisperiod battery pack can set the season and time; these values were set in this paper, respectively, to the extreme heat week 27 July–2 August, with the extreme cold week 6–12 January as the simulation time (see Figure 9b).
Figure 9.
Parameter settings. (a) Morphological parameter settings; (b) Weather parameter settings; (c) Date setting; (d) UTCI calculation settings.
The calculation of the UTCI is relatively complex and generally requires software to calculate. With the popularity of parameterization, various types of software have data processing functions. This article uses the Ladybug Tools plugin in Grasshopper to perform UTCI calculations (see Figure 9c).
5.3. Genetic Optimization
As shown in Figure 9d, the Galapagos battery is connected to each parameter index, where the input port of the battery is connected to the width, length, building height, rotation angle, and other parameters of the street, and the corresponding values of the spatial morphology index parameters are obtained through the analysis of the blocks generated by the control of these parameters.
5.4. Design of Experiments
This study was divided into three series of experiments. Experiments 1 and 2 were conducted on streets and alleys, respectively. The variables and parameters settings in each group of experiments are shown in Table 8. The optimization was carried out using parameterization software. Finally, the parameters of the street design and layout patterns of Qingshui Village were automatically optimized.
Table 8.
Experimental group.
In Experiment 1, the mechanism of the effect of the street aspect ratio and orientation was investigated on the street thermal environment. The selected variable was the street aspect ratio. The optimization objective was the outdoor thermal comfort in the extremely hot and extremely cold weeks.
In Experiment 2, the mechanism of the influence of street turnouts on street thermal comfort was studied. The variables were the street width, building height, and turnout form. Two types of each off-ramp, T-intersections and intersections, were simulated.
In Experiment 3, the mechanism of the effect of street open space on street thermal comfort was investigated. The variables were the street width, street open space scale, and open space location.
6. Results and Discussion
Based on the three experimental groups set out above, genetic optimization was performed on two different forms of streets and alleys in Grasshopper. Since the optimization process can only approach an infinite range, the optimization results of the two different forms of streets and alleys were extracted, and the top 10% of the optimization results were selected.
6.1. Aspect Ratio and Orientation of Streets and Alleys
In the street scale optimization, it could be found that the results gradually converged as the number of iterations increased. After 12 iterations of the simulation process, the population state tended to be stable, and the width of the street was optimized to take the first 10% of the values (Table 9). The width of the street was optimized to be 6.5 m or 7.3 m. The buildings on the north side of the street should be 6.0 m, and the buildings on the south side of the street should be 5.7 m. The street should be oriented in the northeast-southwest direction.
Table 9.
Optimization results of street width.
In the experiments of the optimization of the alleyway scale, the results of the resolution gradually converge with the increase in the number of iterations. After 10 iterations of the simulation process, the population state tended to be stable, and the width of the alleyway was optimized to take the first 10% of the values (Table 10). The width of the alleyway is taken in the optimal range of about 5.0 m. The height of the building on the north side of the roadway is preferable at around 4.2–4.7 m, and the height of building on the south side of the roadway is preferable at around 4.4 m. The orientation of the roadway should be northeast-southwest or south-north.
Table 10.
Optimization results of alley width.
6.2. Street and Alley Forks
In the optimizing experiment, for the form of “T”-shaped turnouts in the street (see Figure 10), the population state tended to be stable after the simulation with 10 iterations. The “T”-shaped turnouts in the street were optimized to take the first 10% of the values, shown in Table 11.
Figure 10.
Schematic diagram of fork roads.
Table 11.
Optimization results of T-shaped crossroads in streets.
In the optimizing experiment, for the form of “T”-shaped turnouts in the alley, the population state tended to be stable after the simulation with 17 iterations. The “T”-shaped turnouts in the alley were optimized to take the first 10% of the values, shown in Table 12.
Table 12.
Optimization results of T-shaped crossroads in alleys.
From the optimizing experiment, for the form of the “cross” shaped fork in the street (see Figure 10), the population state was stabilized after 16 iterations of the simulation process. The top 10% of values of the optimized “cross” shaped fork in the street are shown in Table 13.
Table 13.
Optimization results of street crossroads.
In the optimizing experiment, for the form of the “cross-shaped” fork in the alley, the population state was stabilized after 11 iterations of the simulation process. The top 10% of values of the optimized “cross-shaped” fork in the alley are shown in Table 14.
Table 14.
Optimization results of the cross shaped fork road in the alley.
6.3. Street Open Space Form
In the optimization of the street open space, the resolution results gradually converged when the number of iterations increased. The population state tended to be stable during the simulation after 23 iterations. The optimization of the road open space after the first 10% of the value is shown in Table 15. The location of the open space on the north side of the street was suitable for the east side of the street, with a depth of 10–12 m and a width of 6.1–6.5 m. The location of the open space on the south side of the street was appropriate for the middle of the street, with a depth of 12–14 m and a width of 7.3–7.5 m. The open space on the south side of the street was slightly larger than that of the north side.
Table 15.
Optimization results of open space.
7. Optimization Design Strategy for the Street Space
Qingshui Village is located in the warm-temperate semi-arid continental monsoon climate area, and the street space presents a “T” street pattern, which is the essence of the spatial structure of Qingshui Village. The focus should be on the design of the street scale, open space, etc. According to the previous works, local climate, and geographic characteristics, the street space optimization strategy with climate adaptation was refined (see Figure 11).
Figure 11.
Optimization design strategy for street space.
7.1. Street and Lane Scale, Orientation Design Strategy
The main and secondary alleys of Qingshui Village have a clear hierarchy. Based on the continuation of its traditional street scale, the different levels of streets have been categorized and designed. For the main street, the length of the street was 130 m, and the width of the street was between 7 and 7.3 m. The length of the secondary street was 65 m, and the width of the street was between 5 and 5.2 m. The purpose was to control the street scale, increase comfort, and meet the different needs of the street use.
In terms of street orientation, the main streets in this area should be oriented in the northeast-southwest direction. The angle between the road axis and the vertical direction should be between 60 and 75 degrees.
7.2. Design of Street and Lane Branching Forms
In Qingshui Village, the village’s main alleys and secondary alleys have mostly “T”-shaped intersections. It has formed a “T”-shaped street pattern in the continuation of its street pattern. The main purpose was to control the scale of change.
In streets, the height of east-west buildings was set at 5.6–6.1 m, the north-south buildings were set at 7–7.4 m, and the width of streets was set at 5.4–6.3 m. In alleys, the height of east-west buildings was set at 4.2–5.5 m, north-south buildings were set at 4.5–5.3 m, and the width of streets and alleys was set at 4.5 m.
7.3. Design of Open Spaces in Streets and Alleys
The nodes in the street space first played the role of spatial conversion. The traditional street layout was intricate. The more complicated subject was that the different nodes were intertwined, and not all of them maintained a vertical relationship. These spatial nodes led to a difficult line of sight to look directly at the end, as a visual obstacle but “interesting” view of the entire street. The street space of a village could be used as a conversion of the village’s external roads and internal streets or conversion between different streets, but also in the same street to regulate the role of space.
- Place for rest and communicationMost of the plazas in the village were used as places for rest and communication. The resting seats were generally arranged in the square to provide a resting and communication place for the residents. They combined with the green arrangement that helped the residents to feel more comfortable.
- Distribution center for people flowThe square in the village could also be employed as a distribution center for people flow. Due to the small-scale street space and the large flow of people, the evacuation of people in the street space was very important. Therefore, plaza-type node space could also be used as a staging area for human flow in the village to solve the problem of people evacuation.
7.4. Green Configuration Strategy
The green plants and landscape sketches were the components of the street space of Qingshui Village. They were not only meeting the aesthetic function of the street space of Qingshui Village, but also the cultural connotation of Qingshui Village which attached great importance to rich and comfortable streets. The alleys’ landscape environment showed a promoting role on the overall spatial feeling of Qingshui Village. Therefore, it was necessary to increase the landscape greenery of the road so that the road presented a continuous and dynamic excessive space.
The larger-scale roads were suitable for adopt the strategy of planting on both sides. The plants on both sides of the village roads were mostly planted in columns. They made the depth of the road strengthened and the guidance obvious. In the smaller-scale streets, it could be on the sunny side of the unilateral roadside planting, using plants to form a continuous shady walking space. The green space and plants should also be arranged in open space areas to provide shade to reduce solar radiation and improve the microclimate during the hot summer months [32].
The linear streets were too long and appeared to be more monotonous, which caused people to feel very bored. However, if the monotonous streets would be converted into an interesting space, it could be according to the people’s desired criteria, and stop surprised visitors to watch the abnormal streets.
8. Conclusions
In this paper, Grasshopper is used as the modeling platform, the spatial morphological index parameters of streets and alleys are used as the input end, and the microclimate indicators are used as the output end, combined with the method of genetic optimization, to build an automatic optimization process of street and lane space driven by the microclimate, and the whole process of planning and design from generation to simulation to optimization is realized with the help of parametric design, and a relatively optimal scheme suitable for the spatial form of street and lane space in Qingshui Village is obtained. This method of automatic optimization of street space can change the traditional planning and design methods and automatically generate design solutions that can be used or referred to with the help of digital technology, providing new ideas for traditional design methods.
In our future studies, the microclimate measurement and analysis of the traditional neighborhoods in the Hancheng area will be further developed. This will be compared with the present method, and the supplementary validation will be completed. The purpose is to improve the microclimate-based spatial optimization and renewal design system of the traditional villages and alleys in the Hancheng area.
Big data and informatization will become the mainstream direction of the future, and how to integrate computer and architectural research to better guide rural planning is an important research direction in the future; we should absorb more knowledge from other disciplines and use multidisciplinary comprehensive methods to conduct deeper discussions on architecture. With the continuous improvement and development of various software platforms in the future, the research fields that we can complete with the help of computers will also be richer, and we will help designers to complete more complex and tedious work.
Author Contributions
Y.L., L.Z., X.L. and X.M. participated equally in the conception of the idea, development of the methodology, analysis and interpretation of data, drafting of the article, and critical reviews. All authors have read and agreed to the published version of the manuscript.
Funding
This research was funded by the National Key Research and Development Program of China (Project No.2019YFD1100905). And the Special Topic on Philosophy and Social Sciences Research in Shaanxi Province (Project No.2023HZ1619).
Data Availability Statement
The raw data supporting the conclusions of this article will be made available by the authors on request.
Conflicts of Interest
The authors declare no conflict of interest.
Abbreviations
| UTCI | Universal Thermal Climate Index |
| air temperature | |
| average radiation temperature | |
| wind speed | |
| water vapor pressure | |
| black-globe temperature | |
| diameter of the black-globe sensor | |
| emissivity | |
| calculated wind speed | |
| measured wind speed | |
| calculated wind speed height | |
| height of the original wind speed | |
| related to the characteristics of the underlying surface |
References
- Tumini, I.; Rubio-Bellido, C. Measuring climate change impact on urban microclimate: A case study of concepción. Procedia Eng. 2016, 161, 2290–2296. [Google Scholar] [CrossRef]
- Xiong, Y.; Zhang, J.; Yan, Y.; Sun, S.; Xu, X.; Higueras, E. Effect of the spatial form of Jiangnan traditional villages on microclimate and human comfort. Sustain. Cities Soc. 2022, 87, 104136. [Google Scholar] [CrossRef]
- Dimoudi, A.; Kantzioura, A.; Zoras, S.; Pallas, C.; Kosmopoulos, P. Investigation of urban microclimate parameters in an urban center. Energy Build. 2013, 64, 1–9. [Google Scholar] [CrossRef]
- Zhang, J.H.; Wang, N.; Guo, X. Research on the outdoor microclimate of cold residence. Appl. Mech. Mater. 2011, 99, 220–223. [Google Scholar] [CrossRef]
- Elbondira, T.A.; Tokimatsu, K.; Asawa, T.; Ibrahim, M.G. Impact of neighborhood spatial characteristics on the microclimate in a hot arid climate—A field based study. Sustain. Cities Soc. 2021, 75, 103273. [Google Scholar] [CrossRef]
- Chatzidimitriou, A.; Axarli, K. Street canyon geometry effects on microclimate and comfort; a case study in Thessaloniki. Procedia Environ. Sci. 2017, 38, 643–650. [Google Scholar] [CrossRef]
- Ma, L.J.; Zou, H.J.; Zhu, J.S. Study on prediction and assessment methods of outdoor wind environment of residential district-taking “Letian Home” in Leshan, Sichuan for example. Appl. Mech. Mater. 2011, 71, 3868–3873. [Google Scholar] [CrossRef]
- Li, L.; Zhang, L.J.; Zhang, N.; Hu, F.; Jiang, Y.; Xuan, C.Y.; Jiang, W.M. Study on the micro-scale simulation of wind field over complex terrain by RAMS/FLUENT modeling system. Wind. Struct. 2010, 13, 519–528. [Google Scholar] [CrossRef]
- Kim, K.; Cho, M. Development of the layout method for a high-rise housing complex using parametric algorithm. J. Asian Archit. Build. Eng. 2020, 19, 30–47. [Google Scholar] [CrossRef]
- Makki, M.; Showkatbakhsh, M.; Tabony, A.; Weinstock, M. Evolutionary algorithms for generating urban morphology: Variations and multiple objectives. Int. J. Archit. Comput. 2019, 17, 5–35. [Google Scholar] [CrossRef]
- Abdollahzadeh, N.; Biloria, N. Urban microclimate and energy consumption: A multi-objective parametric urban design approach for dense subtropical cities. Front. Archit. Res. 2022, 11, 453–465. [Google Scholar] [CrossRef]
- Abdollahzadeh, N.; Biloria, N. Outdoor thermal comfort: Analyzing the impact of urban configurations on the thermal performance of street canyons in the humid subtropical climate of Sydney. Front. Archit. Res. 2021, 10, 394–409. [Google Scholar] [CrossRef]
- Hancheng People’s Government Network. Available online: http://www.hancheng.gov.cn/zlk/hczj/hcnj/hcnj2019/fqgl/104476.htm (accessed on 15 October 2023).
- Yang, X.; Wang, M. Diversification and spatial differentiation of villages’ functional types in the new period of China: Results from hierarchical urban-rural spatial relations and townships size. Land 2022, 11, 171. [Google Scholar] [CrossRef]
- Available online: https://www.tianqishi.com/hancheng/20220806.html (accessed on 8 September 2023).
- Kong, Q.; Ge, Q.; Xi, J.; Zheng, J. Thermal comfort and its trend in key tourism cities of China. Geogr. Res. 2015, 34, 2238–2246. [Google Scholar]
- Bröde, P.; Fiala, D.; Błażejczyk, K.; Holmér, I.; Jendritzky, G.; Kampmann, B.; Tinz, B.; Havenith, G. Deriving the operational procedure for the Universal Thermal Climate Index (UTCI). Int. J. Biometeorol. 2012, 56, 481–494. [Google Scholar] [CrossRef] [PubMed]
- Dogan, A.; Kayaci, N.; Kanbur, B.B.; Demir, H. Experimental Investigation of Mean Radiant Temperature Trends for a Ground Source Heat Pump-Integrated Radiant Wall and Ceiling Heating System. Buildings 2023, 13, 2420. [Google Scholar] [CrossRef]
- Ren, J.; Shi, K.; Li, Z.; Kong, X.; Zhou, H. A Review on the Impacts of Urban Heat Islands on Outdoor Thermal Comfort. Buildings 2023, 13, 1368. [Google Scholar] [CrossRef]
- Available online: www.utci.org (accessed on 28 October 2023).
- Young, E.; Kastner, P.; Dogan, T.; Chokhachian, A.; Mokhtar, S.; Reinhart, C. Modeling outdoor thermal comfort along cycling routes at varying levels of physical accuracy to predict bike ridership in Cambridge, MA. Build. Environ. 2022, 208, 108577. [Google Scholar] [CrossRef]
- Available online: http://www.grasshopper3d.com/ (accessed on 5 November 2023).
- Available online: http://www.rhino3d.com/ (accessed on 5 November 2023).
- Chen, Y.; Zheng, L.; Yan, L. Research on the intelligent generation of the spatial form of the island city historic district Based on parameterization: Taking Macau Taipa Village as an example. J. Asian Archit. Build. Eng. 2023. [Google Scholar] [CrossRef]
- Available online: http://www.ladybug.tools/ (accessed on 5 November 2023).
- Roudsari, M.S.; Pak, M. Ladybug: A parametric environmental plugin for grasshopper to help designers create an environmentally-conscious design. In Proceedings of the BS 2013: 13th Conference of the International Building Performance Simulation Association (2013), Chambery, France, 25–28 August 2013; pp. 3128–3135. [Google Scholar]
- Samadi, S.; Noorzai, E.; Beltrán, L.O.; Abbasi, S. A computational approach for achieving optimum daylight inside buildings through automated kinetic shading systems. Front. Archit. Res. 2020, 9, 335–349. [Google Scholar] [CrossRef]
- De, B.; Mukherjee, M. Optimisation of canyon orientation and aspect ratio in warm-humid climate: Case of Rajarhat Newtown, India. Urban Clim. 2018, 24, 887–920. [Google Scholar] [CrossRef]
- Chatzidimitriou, A.; Yannas, S. Microclimate design for open spaces: Ranking urban design effects on pedestrian thermal comfort in summer. Sustain. Cities Soc. 2016, 26, 27–47. [Google Scholar] [CrossRef]
- Srivanit, M.; Jareemit, D. Modeling the influences of layouts of residential townhouses and tree-planting patterns on outdoor thermal comfort in Bangkok suburb. J. Build. Eng. 2020, 30, 101262. [Google Scholar] [CrossRef]
- Gao, W.; Hou, J.; Gao, Y.; Zhao, M.; Jia, M. Quantifying the Spatial Ratio of Streets in Beijing Based on Street-View Images. ISPRS Int. J. Geo-Inf. 2023, 12, 246. [Google Scholar] [CrossRef]
- Guo, W.; Cheng, B.; Wang, C.; Tang, X. Tree planting indices and their effects on summer park thermal environment: A case study of a subtropical satellite city, China. Indoor Built Environ. 2022, 31, 109–120. [Google Scholar] [CrossRef]
Disclaimer/Publisher’s Note: The statements, opinions and data contained in all publications are solely those of the individual author(s) and contributor(s) and not of MDPI and/or the editor(s). MDPI and/or the editor(s) disclaim responsibility for any injury to people or property resulting from any ideas, methods, instructions or products referred to in the content. |
© 2024 by the authors. Licensee MDPI, Basel, Switzerland. This article is an open access article distributed under the terms and conditions of the Creative Commons Attribution (CC BY) license (https://creativecommons.org/licenses/by/4.0/).






























