Pricing and Coordinating the Lease-Oriented Closed-Loop Supply Chain for Construction Machinery in the Era of Carbon Tax
Abstract
:1. Introduction
2. Research Framework
3. Model Framework
3.1. Model Description
3.2. Definition of Symbols
3.3. Related Assumptions
4. Model Solutions and Contract Coordination Design
4.1. Demand Functions and Profit Functions
4.2. Centralized Decision-Making Scenario Analysis
4.3. Decentralized Decision-Making Scenario Analysis
4.4. Leasing Compensation–Cost Apportioning Combined Coordination Contract Model
5. Numerical Analysis
5.1. Determining the Value Range of λ and f
5.2. The Impact of the Carbon Tax Rate t
5.3. The Impact of the Remanufactured Product Preference Coefficient of Consumer β
6. Conclusions, Discussion, Limitations, and Implications
6.1. Discussion
- (1)
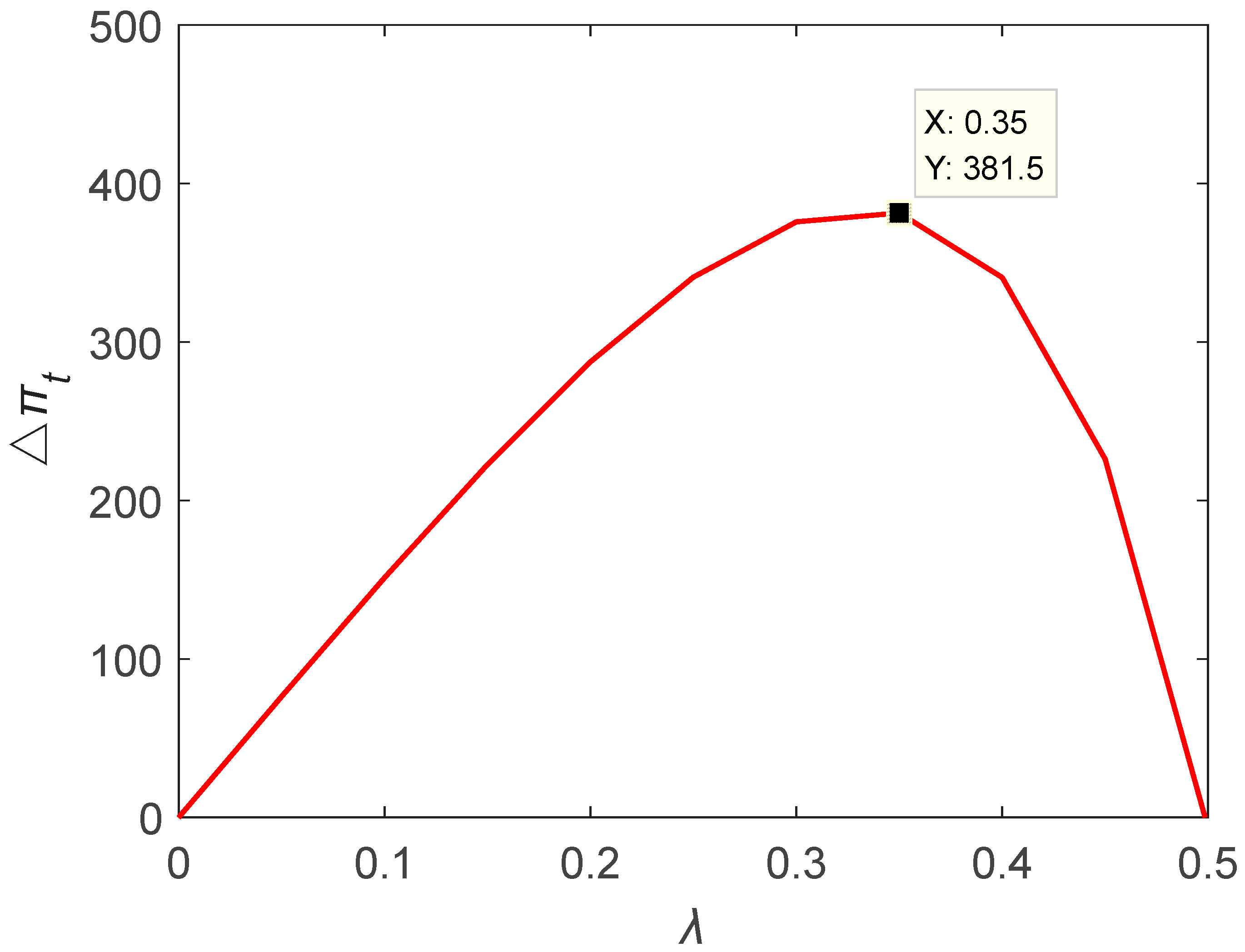
- In the context of a leasing compensation–cost apportioning combined contract, as the cost apportioning proportional coefficient (λ) increases, the corresponding leasing compensation proportional coefficient (f) also experiences an increment. This increase in the allocation of platform construction costs to the lessor necessitates higher compensation fees to ensure the viability of operations. Nevertheless, the most substantial enhancement in total closed-loop supply chain profits is observed when λ is set at 0.35;
- (2)
- As the carbon tax rate (t) increases, the total profits of the supply chain exhibit a decline across all decision-making scenarios, including both the centralized and decentralized decision-making approaches as well as the combined contract. Notably, when considering the combined contract, both manufacturers and lessors achieve comparatively higher profits compared with the decentralized decision-making strategy. Furthermore, the increase in t is found to result in higher selling and leasing prices for both new and remanufactured products, spanning all scenarios. Specifically, under the combined contract, the leasing prices of new products remain consistently lower than those under decentralized decision making. Additionally, the increase in t leads to a decrease in the demand for new products across all scenarios, whereas the demand for remanufactured products and total carbon emissions also exhibit a downward trend;
- (3)
- As consumer awareness and acceptance of remanufactured products grow, there is an increase in demand for these products. This results in a decline in profits for all parties in the supply chain initially, followed by an eventual increase. However, the final profit level is higher than the initial profit level. Additionally, the production of remanufactured products contributes to lower production carbon emissions, leading to an overall reduction in carbon emissions within the closed-loop supply chain.
6.2. Conclusions
- (1)
- The leasing compensation–cost apportioning combined contract serves as an effective solution to mitigate the challenges posed by dual marginal effects in a decentralized decision-making environment. This approach significantly enhances the overall profitability of the supply chain. Moreover, it leads to reduced leasing prices, thereby enabling consumers to enjoy improved services and benefits;
- (2)
- Although the carbon tax policy does exert a certain influence on enterprise profitability, it concurrently generates positive societal outcomes by effectively curbing carbon emissions within the lease-oriented closed-loop supply chain of construction machinery. This policy also incentivizes manufacturers to prioritize the production of remanufactured products, leading to higher utilization rates of machinery equipment;
- (3)
- As the carbon tax rate increases, the initial decline in profits for various stakeholders in the supply chain, owing to the enhanced consumer acceptance of remanufactured products, is eventually offset by the subsequent increase in overall supply chain profits. This shift is accompanied by a reduction in carbon emissions within the closed-loop supply chain. Furthermore, the trend fosters a higher substitution rate for remanufactured products over new ones, reflecting the positive impact of consumer preference changes on the sustainability of the supply chain.
6.3. Limitations
6.4. Implications
- (1)
- The notable effectiveness of the combined contract underscores its substantial managerial significance. This highlights the importance of collaborative efforts between manufacturers and lessors in boosting the overall efficiency of the supply chain. Moreover, this collaboration not only fosters environmental sustainability but also aligns with the industry’s trajectory towards a low-carbon transformation and progress;
- (2)
- The carbon tax policy, recognized as a potent instrument for emissions reduction, has showcased considerable effectiveness in curtailing carbon emissions. Nonetheless, it is crucial to recognize that setting carbon tax rates at excessively low levels might prompt manufacturers to curtail their recycling efforts. Conversely, excessively high rates could potentially impede corporate profitability and dampen the incentive for pursuing energy conservation and emissions reduction. Consequently, in establishing carbon tax rates, governments must undertake comprehensive research and formulate a well-calibrated carbon tax policy. This policy would play a pivotal role in steering environmentally conscious development within enterprises;
- (3)
- The enhancement of consumer environmental awareness and the execution of governmental low-carbon policies play equally pivotal roles. Governments ought to bolster consumer eco-consciousness via low-carbon campaigns, whereas manufacturing enterprises should remain committed to advancing remanufacturing technologies. This endeavor ensures the maintenance of product quality and fosters increased consumer acceptance of remanufactured goods.
Author Contributions
Funding
Data Availability Statement
Acknowledgments
Conflicts of Interest
References
- Li, L.; Chen, K. Quantitative assessment of carbon dioxide emissions in construction projects: A case study in Shenzhen. J. Clean. Prod. 2016, 141, 394–408. [Google Scholar] [CrossRef]
- Peng, C. Calculation of a building’s life cycle carbon emissions based on Ecotect and building information modeling. J. Clean. Prod. 2016, 112, 453–465. [Google Scholar] [CrossRef]
- Wang, W.; Wang, X.; Sun, J. The construction of carbon emissions control theory research. In Proceedings of the 2015 International Forum on Energy, Environment Science and Materials, Shenzhen, China, 25–26 September 2015; pp. 1348–1352. [Google Scholar]
- Chen, Y.; Wu, Y.; Chen, N.; Kang, C.; Du, J.; Luo, C. Calculation of Energy Consumption and Carbon Emissions in the Construction Stage of Large Public Buildings and an Analysis of Influencing Factors Based on an Improved STIRPAT Model. Buildings 2022, 12, 2211. [Google Scholar] [CrossRef]
- Son, H.; Kim, C. Integrated worker detection and tracking for the safe operation of construction machinery. Autom. Constr. 2021, 126, 103670. [Google Scholar] [CrossRef]
- Fan, W.; Jiang, W.; Chen, J.; Yang, F.; Qian, J.; Ye, H. Exhaust emission inventory of typical construction machinery and its contribution to atmospheric pollutants in Chengdu, China. J. Environ. Sci. 2023, 125, 761–773. [Google Scholar] [CrossRef]
- China Association of Circular Economy. The Current Situation and the Future Development of the Remanufacturing in the Construction Machinery Industry. Available online: https://www.chinacace.org/news/view?id=9653 (accessed on 15 August 2023).
- Liu, Y.; Wang, L.; Xu, X.; Zhang, L.; Wang, X.V. Industrial internet for manufacturing. Robot. Comput. Integr. Manuf. 2021, 70, 1–2. [Google Scholar] [CrossRef]
- Tian, G.F.; Zhang, Z.S.; Jin, F.Z.; Qiao, Y.Y. Remanufacturing Technology Analysis of Construction Machinery and Equipment. Adv. Mater. Res. 2011, 421, 43–46. [Google Scholar] [CrossRef]
- Parsa, M.; Nookabadi, A.S.; Atan, Z.; Malekian, Y. An optimal inventory policy for a multi-echelon closed-loop supply chain of postconsumer recycled content products. Oper. Res. 2020, 22, 1887–1938. [Google Scholar] [CrossRef]
- Fokouop, R.; Sahin, E.; Jemai, Z.; Dallery, Y. A heuristic approach for multi-echelon inventory optimisation in a closed-loop supply chain. Int. J. Prod. Res. 2023, 1–25. [Google Scholar] [CrossRef]
- Nayeri, S.; Paydar, M.M.; Asadi-Gangraj, E.; Emami, S. Multi-objective fuzzy robust optimization approach to sustainable closed-loop supply chain network design. Comput. Ind. Eng. 2020, 148, 106716. [Google Scholar] [CrossRef]
- Salçuk, K.; Şahin, C. A novel multi-objective optimization model for sustainable supply chain network design problem in closed-loop supply chains. Neural Comput. Appl. 2022, 34, 22157–22175. [Google Scholar] [CrossRef]
- Hajipour, V.; Tavana, M.; Di Caprio, D.; Akhgar, M.; Jabbari, Y. An optimization model for traceable closed-loop supply chain networks. Appl. Math. Model. 2019, 71, 673–699. [Google Scholar] [CrossRef]
- Kazancoglu, Y.; Ekinci, E.; Mangla, S.K.; Sezer, M.D.; Kayikci, Y. Performance evaluation of reverse logistics in food supply chains in a circular economy using system dynamics. Bus. Strat. Environ. 2020, 30, 71–91. [Google Scholar] [CrossRef]
- Miao, S.; Wang, T.; Chen, D. System dynamics research of remanufacturing closed-loop supply chain dominated by the third party. Waste Manag. Res. 2017, 35, 379–386. [Google Scholar] [CrossRef]
- Katsoras, E.; Georgiadis, P. An integrated System Dynamics model for Closed Loop Supply Chains under disaster effects: The case of COVID-19. Int. J. Prod. Econ. 2022, 253, 108593. [Google Scholar] [CrossRef]
- Jie, J.; Bin, L.; Nian, Z.; Su, J. Decision-making and coordination of green closed-loop supply chain with fairness concern. J. Clean. Prod. 2021, 298, 126779. [Google Scholar]
- Zheng, B.; Yang, C.; Yang, J.; Zhang, M. Dual-channel closed loop supply chains: Forward channel competition, power structures and coordination. Int. J. Prod. Res. 2017, 55, 3510–3527. [Google Scholar] [CrossRef]
- Stock, T.; Seliger, G. Opportunities of Sustainable Manufacturing in Industry 4.0. Procedia CIRP 2016, 40, 536–541. [Google Scholar] [CrossRef]
- Wang, Y.; Yu, Z.; Shen, L.; Jin, M. Operational modes of E-closed loop supply chain considering platforms’ services. Int. J. Prod. Econ. 2022, 251, 108551. [Google Scholar] [CrossRef]
- Deng, Q.-W.; Liao, H.-L.; Xu, B.-W.; Liu, X.-H. The Resource Benefits Evaluation Model on Remanufacturing Processes of End-of-Life Construction Machinery under the Uncertainty in Recycling Price. Sustainability 2017, 9, 256. [Google Scholar] [CrossRef]
- Yi, P.; Huang, M.; Guo, L.; Shi, T. Dual recycling channel decision in retailer oriented closed-loop supply chain for construction machinery remanufacturing. J. Clean. Prod. 2016, 137, 1393–1405. [Google Scholar] [CrossRef]
- Huang, M.; Yi, P.; Shi, T. Triple Recycling Channel Strategies for Remanufacturing of Construction Machinery in a Retailer-Dominated Closed-Loop Supply Chain. Sustainability 2017, 9, 2167. [Google Scholar] [CrossRef]
- Xu, F.-X.; Liu, X.-H.; Chen, W.; Zhou, C.; Cao, B.-W. An Ontology and AHP Based Quality Evaluation Approach for Reuse Parts of End-of-Life Construction Machinery. Math. Probl. Eng. 2018, 2018, 3481030. [Google Scholar] [CrossRef]
- Cheng, L.; Guo, X.; Wang, B. Manufacturer’s Leasing Channel Management in a Car Supply Chain. Asia-Pacific J. Oper. Res. 2020, 37, 2050026. [Google Scholar] [CrossRef]
- Long, Y.; Xu, D.; Li, X. Channel coordination of battery supplier and battery swap station of micro-grid with uncertain leasing demand. Soft Comput. 2019, 23, 9733–9745. [Google Scholar] [CrossRef]
- Bulow, J.I. Durable-goods monopolists. J. Political Econ. 1982, 90, 314–332. [Google Scholar] [CrossRef]
- Zhang, Y.; Tan, D.; Liu, Z. Leasing or Selling? Durable Goods Manufacturer Marketing Model Selection under a Mixed Carbon Trading-and-Tax Policy Scenario. Int. J. Environ. Res. Public Health 2019, 16, 251. [Google Scholar] [CrossRef] [PubMed]
- Kalantari, S.S.; Esmaeili, M.; Taleizadeh, A.A. Selling by clicks or leasing by bricks? A dynamic game for pricing durable products in a dual-channel supply chain. J. Ind. Manag. Optim. 2023, 19, 1107. [Google Scholar] [CrossRef]
- Liu, B.; Holmbom, M.; Segerstedt, A.; Chen, W. Effects of carbon emission regulations on remanufacturing decisions with limited information of demand distribution. Int. J. Prod. Res. 2014, 53, 532–548. [Google Scholar] [CrossRef]
- Yang, H.; Chen, W. Retailer-driven carbon emission abatement with consumer environmental awareness and carbon tax: Revenue-sharing versus Cost-sharing. Omega 2018, 78, 179–191. [Google Scholar] [CrossRef]
- Shakya, S.R.; Kumar, S.; Shrestha, R.M. Co-benefits of a carbon tax in Nepal. Mitig. Adapt. Strateg. Glob. Chang. 2012, 17, 77–101. [Google Scholar] [CrossRef]
- Liu, Z.; Hu, B.; Zhao, Y.; Lang, L.; Guo, H.; Florence, K.; Zhang, S. Research on Intelligent Decision of Low Carbon Supply Chain Based on Carbon Tax Constraints in Human-Driven Edge Computing. IEEE Access 2020, 8, 48264–48273. [Google Scholar] [CrossRef]
- Xu, J.; Wei, W. Would carbon tax be an effective policy tool to reduce carbon emission in China? Policies simulation analysis based on a CGE model. Appl. Econ. 2021, 54, 115–134. [Google Scholar] [CrossRef]
- Han, C.-Q.; Gu, H.-Y.; Sui, L.-H.; Shao, C.-P. Carbon Emission Reduction Decision and Revenue-Sharing Contract with Consumers’ Low-Carbon Preference and CER Cost under Carbon Tax. Math. Probl. Eng. 2021, 2021, 3458607. [Google Scholar] [CrossRef]
- Zhu, X.; Ding, L.; Guo, Y.; Zhu, H. Decisions and Coordination of Dual-Channel Supply Chain considering Retailers’ Bidirectional Fairness Concerns under Carbon Tax Policy. Math. Probl. Eng. 2022, 2022, 4139224. [Google Scholar] [CrossRef]
- Deng, K.; Gao, B. Selection of optimal coordination contract for sustainable supply chain under carbon tax. J. Physics: Conf. Ser. 2019, 1303, 012135. [Google Scholar] [CrossRef]
- Zou, F.; Zhou, Y.; Yuan, C. The Impact of Retailers’ Low-Carbon Investment on the Supply Chain under Carbon Tax and Carbon Trading Policies. Sustainability 2020, 12, 3597. [Google Scholar] [CrossRef]
- Yu, W.; Han, R. Coordinating a Two-Echelon Supply Chain under Carbon Tax. Sustainability 2017, 9, 2360. [Google Scholar] [CrossRef]
- Lyu, S.; Chen, Y.; Wang, L. Optimal Decisions in a Multi-Party Closed-Loop Supply Chain Considering Green Marketing and Carbon Tax Policy. Int. J. Environ. Res. Public Health 2022, 19, 9244. [Google Scholar] [CrossRef]
- Luo, R.; Zhou, L.; Song, Y.; Fan, T. Evaluating the impact of carbon tax policy on manufacturing and remanufacturing decisions in a closed-loop supply chain. Int. J. Prod. Econ. 2022, 245, 108408. [Google Scholar] [CrossRef]
- Shu, T.; Huang, C.; Chen, S.; Wang, S.; Lai, K.K. Trade-Old-for-Remanufactured Closed-Loop Supply Chains with Carbon Tax and Government Subsidies. Sustainability 2018, 10, 3935. [Google Scholar] [CrossRef]
- Zhang, Z.; Zhang, Q.; Liu, Z.; Zheng, X. Static and Dynamic Pricing Strategies in a Closed-Loop Supply Chain with Reference Quality Effects. Sustainability 2018, 10, 157. [Google Scholar] [CrossRef]
- Wang, Y.; Yu, Z.; Shen, L. A Study of “Letting Go” Fair Concern Recycling Decision Making in E-commerce Closed-Loop Supply Chains. China Manag. Sci. 2021, 28, 87–97. [Google Scholar]
- Wang, Q.; Zhao, D.; He, L. Contracting emission reduction for supply chains considering market low-carbon preference. J. Clean. Prod. 2016, 120, 72–84. [Google Scholar] [CrossRef]
- Sun, Y.; Mao, X.; Yin, X.; Liu, G.; Zhang, J.; Zhao, Y. Optimizing carbon tax rates and revenue recycling schemes: Model development, and a case study for the Bohai Bay area, China. J. Clean. Prod. 2021, 296, 126519. [Google Scholar] [CrossRef]







| Notation | Definition |
|---|---|
| Demand for the new product under different decision-making situations, i ∈ {c, s, v}. c, s, and v represent centralized decision making, decentralized decision making, and combined contract, respectively. | |
| The optimal value after solving for partial optimal decision variables | |
| Demand for the remanufactured product | |
| Profit of the manufacturer | |
| The optimal value after further solving for all optimal decision variables | |
| Profit of the lessor | |
| Profit of the total supply chain | |
| pn | New product leasing price |
| pr | Remanufactured product leasing price |
| wn | New product selling price |
| wr | Remanufactured product selling price |
| cn | Unit new product cost |
| cr | Unit remanufactured product cost |
| v | Unit recovery cost |
| β | Remanufactured product preference coefficient of consumer |
| t | Carbon tax rate |
| e | Product recovery rate |
| φ | Industrial Internet platform cost coefficient |
| hn | Production carbon emissions of unit new product |
| hr | Remanufactured carbon emissions of unit new product |
| λ | Cost apportioning proportional coefficient |
| f | Leasing compensation proportional coefficient |
| k | Unit revenue of parts that cannot be remanufactured |
| K | Total production carbon emission |
| 0.05 | (0.03, 15.3) | 2286.3 | 1596.3 | 0.47 | 15.3 |
| 0.15 | (45.3, 267.9) | 2286.2 | 1598.8 | 0.53 | 222.6 |
| 0.25 | (165.8, 506.7) | 2286.0 | 1602.1 | 0.60 | 340.9 |
| 0.35 | (438.5, 820.0) | 2285.8 | 1606.3 | 0.69 | 381.5 |
| 0.45 | (1022.6, 1248.9) | 2285.4 | 1612.0 | 0.82 | 226.2 |
| 0.02 | 2,095,400 | 1,569,900 | 1,570,300 | 1,046,000 | 523,840 | 1,046,300 | 523,970 |
| 0.05 | 2,073,900 | 1,553,800 | 1,554,200 | 1,035,400 | 518,480 | 1,035,600 | 518,620 |
| 0.08 | 2,052,700 | 1,537,900 | 1,538,300 | 1,024,800 | 513,160 | 1,025,000 | 513,320 |
| 0.11 | 2,031,600 | 1,522,200 | 1,522,600 | 1,014,300 | 507,890 | 1,014,500 | 508,060 |
| 0.14 | 2,010,700 | 1,506,500 | 1,506,900 | 1,003,900 | 202,670 | 1,004,100 | 502,840 |
| 0.17 | 1,990,000 | 1,491,000 | 1,491,400 | 993,600 | 497,490 | 993,700 | 497,670 |
| 0.20 | 1,969,400 | 1,475,700 | 1,476,000 | 983,300 | 492,350 | 983,500 | 492,550 |
| 0.02 | 1550.3 | 1232.5 | 2276.3 | 1816.2 | 2275.7 | 1816.2 |
| 0.05 | 1557.9 | 1236.3 | 2280.1 | 1818.1 | 2279.5 | 1818.1 |
| 0.08 | 1565.4 | 1240.0 | 2283.9 | 1820.0 | 2283.2 | 1820.0 |
| 0.11 | 1573.0 | 1243.7 | 2287.6 | 1821.9 | 2287.0 | 1821.9 |
| 0.14 | 1580.6 | 1247.5 | 2291.4 | 1823.7 | 2290.8 | 1823.7 |
| 0.17 | 1588.1 | 1251.2 | 2295.2 | 1825.6 | 2294.6 | 1825.6 |
| 0.20 | 1595.7 | 1255.0 | 2298.9 | 1827.5 | 2298.3 | 1827.5 |
| 0.02 | 1410.0 | 48.4 | 699.6 | 30.1 | 702.8 | 26.9 |
| 0.05 | 1391.9 | 62.7 | 690.1 | 37.2 | 693.3 | 34.1 |
| 0.08 | 1372.9 | 77.1 | 680.7 | 44.3 | 683.8 | 41.2 |
| 0.11 | 1353.8 | 91.5 | 671.2 | 51.4 | 674.3 | 48.4 |
| 0.14 | 1334.7 | 105.9 | 661.8 | 58.5 | 664.8 | 55.5 |
| 0.17 | 1315.7 | 120.3 | 652.3 | 65.7 | 655.3 | 62.7 |
| 0.20 | 1296.6 | 134.6 | 642.8 | 72.8 | 645.8 | 69.8 |
| 0.05 | 2,069,400 | 1,550,300 | 1,550,700 | 1,032,900 | 517,350 | 1,033,900 | 517,430 |
| 0.2 | 2,042,500 | 1,530,100 | 1,530,500 | 1,019,500 | 516,020 | 1,020,400 | 510,700 |
| 0.35 | 2,038,800 | 1,527,400 | 1,527,800 | 1,017,600 | 509,710 | 1,018,600 | 509,800 |
| 0.5 | 2,037,600 | 1,526,500 | 1,526,900 | 1,017,000 | 509,410 | 1,018,000 | 509,510 |
| 0.65 | 2,037,500 | 1,526,400 | 1,526,800 | 1,017,100 | 509,360 | 1,018,000 | 906,480 |
| 0.8 | 2,038,600 | 1,527,400 | 1,527,800 | 1,017,800 | 509,640 | 1,018,600 | 509,810 |
| 0.95 | 2,050,600 | 1,527,300 | 1,537,400 | 1,024,600 | 512,640 | 1,025,000 | 513,060 |
Disclaimer/Publisher’s Note: The statements, opinions and data contained in all publications are solely those of the individual author(s) and contributor(s) and not of MDPI and/or the editor(s). MDPI and/or the editor(s) disclaim responsibility for any injury to people or property resulting from any ideas, methods, instructions or products referred to in the content. |
© 2023 by the authors. Licensee MDPI, Basel, Switzerland. This article is an open access article distributed under the terms and conditions of the Creative Commons Attribution (CC BY) license (https://creativecommons.org/licenses/by/4.0/).
Share and Cite
Yin, J.; Fang, Y.; Zhang, H.; Wang, T.; Cai, S. Pricing and Coordinating the Lease-Oriented Closed-Loop Supply Chain for Construction Machinery in the Era of Carbon Tax. Buildings 2023, 13, 2145. https://doi.org/10.3390/buildings13092145
Yin J, Fang Y, Zhang H, Wang T, Cai S. Pricing and Coordinating the Lease-Oriented Closed-Loop Supply Chain for Construction Machinery in the Era of Carbon Tax. Buildings. 2023; 13(9):2145. https://doi.org/10.3390/buildings13092145
Chicago/Turabian StyleYin, Jing, Yifan Fang, Hengxi Zhang, Tingting Wang, and Shunyao Cai. 2023. "Pricing and Coordinating the Lease-Oriented Closed-Loop Supply Chain for Construction Machinery in the Era of Carbon Tax" Buildings 13, no. 9: 2145. https://doi.org/10.3390/buildings13092145
APA StyleYin, J., Fang, Y., Zhang, H., Wang, T., & Cai, S. (2023). Pricing and Coordinating the Lease-Oriented Closed-Loop Supply Chain for Construction Machinery in the Era of Carbon Tax. Buildings, 13(9), 2145. https://doi.org/10.3390/buildings13092145
