Abstract
There is currently a pressing need for rental housing to be built and the Build-to-Rent (BTR) market is growing to address such housing demands. Existing research focuses on the financial and planning aspects of existing BTR markets. However, more research is needed to clarify the responsibilities and strategies of key stakeholders to achieve success in BTR developments. Moreover, as an emerging topic, identifying the key themes of research and future directions may be beneficial for the body of knowledge. This study critically analyses the existing research published on BTR and aims to identify their key themes and recommend strategies, via a conceptual framework, for achieving success in BTR developments. Systematic literature review methodology was employed to identify recent publications on the topic of BTR, utilising the databases Web of Science and Scopus. A total of 58 research publications from 2013 to 2023 were identified. Using Leximancer software, the identified literature was systematically and thematically analysed. The analysis identified four themes: (1) stakeholders’ influences on the uptake of the BTR model; (2) BTR as a viable model for addressing soaring rental housing demand; (3) tenant-oriented BTR development; and (4) design and construction management of BTR. This research combines these themes into a conceptual framework, provides useful recommendations to facilitate the implementation of BTR developments, and identifies future research directions for this topic.
1. Introduction
House purchasing is becoming increasingly difficult worldwide, leading to continuous growth in the rental sector. After the Global Financial Crisis (GFC), finance for first home buyers became more difficult, and banks reduced the availability of long-term lending for the construction of new housing stock [1]. The COVID-19 pandemic also contributed to another increase in housing prices and demand. In different countries, the rise in housing prices led to significant growth in the search for rental housing [2,3,4]. The Private Rental Sector (PRS) is already responsible for the majority of those rental units [4,5]. Currently, in Australia, major cities face a vacancy rate in rental properties of lower than 1.5%, reaching 0.9% country wide [6]. Moreover, according to the 2021 Census, 30.6% of private dwellings are renter-occupied [7]. A similar scenario is seen in the US, with 34.6% of occupied housing units being renter-occupied [8], and in England, with 34% of households being renters [9]. The high demand for rental housing has led to the rapid growth of PRS and new investment opportunities.
The Build-to-Rent (BTR) housing model has gained popularity among developers due to its promising investment opportunities and its potential to contribute to the rental sector. The increasing interest in BTR developments in recent years is attributed to the benefits it offers to investors, governments, and communities. For investors, it guarantees more secure and long-term profit if development is successful [10,11]. From the government’s perspective, BTR addresses housing demands, without expending public resources. At the same time, it brings institutional investment to the country’s economy [12]. BTR developments also partly contribute to addressing the housing crisis, by providing a substantial supply of rentals to the PRS market and due to its possibility to incorporate affordable housing units. Other benefits to the community are the improvement in rental housing quality, provision of professionalised management, reduction in tenancy management issues, presence of more amenities, and addressing evolving customer demands [12,13,14]. Despite the highlighted benefits, there are still many challenges to overcome, especially in emerging markets. Common barriers associated with BTR developments include foreign investment legislation, tax, finance, planning approval, rental regulations, and occupancy rates [10,13,15,16]. In a practice that promises benefits to different sectors, an effort from different stakeholders to enhance success is valid, and an investigation into how different stakeholders can contribute to its success is needed.
The BTR housing model is a common practice in North American countries and has experienced significant growth in the UK in the last decade. However, it remains a relatively new model in emerging markets with varied economic and social contexts and practices. As the BTR model continues to gain attention worldwide, a comprehensive review of the body of knowledge on the topic would be beneficial to understand the prospects of such an innovative housing model. By examining prevailing practices, challenges, and strategies listed in existing BTR literature, it is possible to identify good practices and strategies that can be implemented to achieve successful BTR developments. However, to date, there are only a limited number of studies that have been undertaken to review the literature on BTR and explore the implementation of BTR [15]. There is a strong need to conduct a comprehensive search and analysis of existing BTR literature and generate important insights into the BTR developments.
Based on a systematic literature review, this research aims to analyse the literature related to BTR developments to identify the key themes associated with the implementation of the BTR model and propose strategies for the key stakeholders for improved BTR developments. This research contributes to the body of knowledge on BTR by comprehensively examining the extant literature and developing a conceptual framework that underpins successful implementation of the BTR model. Moreover, the current study expands the scope of literature reviews by incorporating additional articles through the utilisation of diverse keywords, an extended timeframe, and a broader demographic of tenants. This helps to ensure that the findings from this research stay relevant and represent the state-of-the-art practices in this field. The results from this research offer important insights for the key stakeholders on how to plan, design, build, and manage BTR developments. Also, this research provides a clear roadmap to achieve successful BTR developments that can be used for both emerging and established markets. By implementing the strategies proposed, industry professionals will be in a better position in planning and executing BTR developments.
2. Key Terms and Concepts
2.1. Financialisation and Institutional Investment in Rental Housing
The term housing financialisation gained popularity as housing began to be regarded as a financial asset and investment. The practice has been observed from the 1990s and has the power to shape the housing development scenario in general [16,17,18]. Despite being associated with a decline in housing affordability, displacement, and a decrease in the quality of housing, the practice has continuously been facilitated by governments due to the benefits it brings to the economy and housing supply [14,18,19,20]. As the housing financialisation market matured, it expanded to the rental housing market. Although the expansion of the PRS was initiated by small-scale investors, to allow the continuous growth needed to accommodate the demand, the participation of institutional investment in the sector was a natural next step [21]. Institutional investors were interested in entering the rental market to seek investment diversity as this model provides long-term, stable returns [10,21]. Typical institutional investors include international financial institutions, private equity funds, hedge funds, superannuation funds, and real estate investment trusts (REITs). In many countries the establishment of REITs contributed to exponential growth in the rental market as they allow investors to combine their capital to invest in assets, and they are able to venture into different markets and types of investment [18].
One of the first contacts between major investors and rental housing financialisation was in the establishment of a buy-to-let market in which apartments in a single building, usually high-end condos, were bought from individual owners by one company with the purpose of renting the units. Currently, the practice of buy-to-let is observed in numerous countries, wherein certain enterprises specialise in the acquisition of such properties with the intention of subsequently reselling them for enhanced financial gains [10,18,19]. Similarly, such institutions are also connected with investments in student accommodations and senior housing [18]. The next step in the practice and focus of the present study was to purpose-build similar apartment buildings with the sole purpose of renting, marking the emergence of the BTR practice. Overall, crisis is a great facilitator for housing financialisation. One example can be seen in the US during the GFC, when large quantities of single-family homes became available for purchase and were bought in large quantities to be converted to rental properties [10,19]. This practice also encouraged the idea of purpose-building single-family rentals (SFRs), as has already been done with apartments for a long time. Although the concept of BTR is initially associated with apartment buildings, the construction of SFRs by BTR developers is commonly seen in established markets. More recently, the COVID-19 pandemic led to increasing housing prices and even higher rental housing needs, making the rental sector very appealing for institutional investors [22].
2.2. The Build-to-Rent Model
BTR is also referred to as multi-family housing or purpose-build rentals and can be described as “a form of housing tenure that usually involves large residential infrastructure developments with the intent of exclusive usage for the rental market through the private rental sector (PRS)” [15] (p. 171). Although BTR is one type of the PRS, it has a variety of features that differ from the traditional PRS. BTR providers, supported by institutional investment, possess significantly greater resources to invest in building quality and management compared to traditional small-scale investors. BTR development usually comprises large purpose-built rental accommodations with over 50 units and offering onsite management, numerous amenities, hotel-style services, and sometimes more flexible or longer tenancies [10]. Furthermore, the BTR model differs from traditional build-to-sell developments as it offers more amenities and services to clients. Also, BTR allows for building and retaining the development in its entirety and long-term asset ownership and management, incentivising the developers and investors to seek long-term viability [23]. The BTR model has been growing worldwide, with some established markets, while other markets are still emerging.
2.3. Worldwide Practices on Build-to-Rent
The BTR practice is seen worldwide. The more significant and successful examples are seen in countries, such as the US, Canada, and UK. In the US, the BTR model has been seen since the 1970s and saw a boom in the early 1990s, with investment tripling in three years. The model would see another boom after the GFC, reaching over $250 billion by the end of 2009 [10,24]. However, this growth also included the purchase of existing buildings (referred as “buy-to-let”) and large quantities of single-family homes (referred as “single family rentals”—SFR), to be converted to rental properties [10]. The US still has a strong BTR market, reaching, in 2018 alone, a 5% growth with over 500,000 units becoming available in just one year [8]. Due to its longevity and profit stability, the US market is often used as the benchmark for new markets.
In Canada, the BTR practice also increased in the 1990s as a consequence of government changes in affordable housing policies, the loosening of regulations for rental housing, and the approval of legislation enabling the creation of real estate investment trusts (REITs) [10,18]. Although the implementation of tax modifications in Canada has resulted in increased profitability for the acquisition of pre-existing developments [18,25], the construction of new rental properties continues to rise [26]. The increase in buy-to-let practices, however, impacted tenants as examples of decreases in housing quality and tenure stability started to emerge, as well as an increase in rental prices [18,25]. This shows the importance of regulations to maintain a balance between the interest of investors and tenants as the market matures. In the UK, government incentives came as a response to the already existing interest of investors in the UK market after the GFC [10,27,28]. Later, it became the reason for attracting more interest in the model and can be cited as a reason for its rapid growth. In the first quarter of 2022, UK BTR reached a record of £1.6 bn [29], only 10 years after it first started. The worldwide significance of BTR is also seen as emerging BTR markets are present in countries, such as Australia, Netherlands, and New Zealand. For those countries, in which most developments are still under planning or construction, there are still many doubts regarding the model. Consequently, most of the investment is coming from overseas, by investors that are already familiar with the model [22]. With the maturation of the market and the implementation of additional initiatives aimed at strengthening the model, it is anticipated that an increasing number of local investors will participate in the BTR market.
3. Research Methods
This research utilised a systematic literature review method to evaluate published literature related to the BTR housing model. This method provided objectivity and transparency and minimised the risk of bias in the results [30]. For the literature selection, the PRISMA method was adopted. This method included four stages: identification, screening, eligibility, and inclusion of records for thematic analysis [31]. A two-stage process was conducted for thematic analysis. Firstly, Leximancer text analytics software was used to create a concept map of the collected papers and identify the key themes of the literature [32]. This step was followed by a manual analysis in which the studies were reviewed, the key themes were identified in each study, and the findings were compared and discussed.
3.1. Literature Selection
Identification—Initially, search criteria were established for the identification of articles to be included or excluded from the screening process. Scholarly databases used for article searches were Scopus and Web of Science. The search of those two databases is a recurrent practice in systematic literature reviews in the field since they are the major reputable research databases with a wide range of papers. To ensure that the results included the research topic and relevant synonyms used in different countries, the search query used was “build to rent”, “multifamily rental”, and “purpose built rental” in all fields.
Screening—At this stage, a filtering process was carried out. This study is focused on the construction of new buildings and the developments as a whole, from planning to operations. As the implementation of real estate investment trusts (REITs) in many countries facilitated the expansion and operation of BTR, studies related to residential REITs were included in the analyses. Since BTR is a relatively recent area, with most literature from the past decade, the study period considered was the period from 2013 to 2023. The results were limited to only journal articles and papers published in English. The search was conducted in late March 2023 and resulted in 40 articles from Web of Science and 297 from Scopus, for a combined total of 337 papers. Thirty-six repeated papers were excluded, resulting in 301 unique records for the eligibility stage. Table 1 shows the identification and screening process.
Table 1.
Identification and screening process.
Eligibility—The 301 remaining articles were analysed based on the following inclusion and exclusion criteria: inclusion criterion 1, articles focused on BTR; inclusion criterion 2, articles that use BTR as an example; exclusion criterion 1, not relevant to the topic; exclusion criterion 2, different models (i.e.,: buy-to-let, senior or student housing); exclusion criterion 3, not focused on new construction (i.e.,: renovations).
Two-stage screening was conducted, with the first based on the title and abstract, followed by full-text screening, from which 58 articles were considered eligible for thematic analysis.
Inclusion—A total of 58 articles remained for the thematic analysis, with the objective of identifying the key themes of the BTR housing model in the current literature. The whole process is illustrated in Figure 1.
Figure 1.
PRISMA table of the identification of studies for review.
3.2. Overview of Papers
The 58 articles that met the inclusion criteria for this research have high-quality content for the subsequent thematic analysis and are listed in Table 2. Each publication was categorised according to the geographical location of the first author’s institution and year of publication to provide a scenario overview of publications on the topic (Figure 2). Upon classifying the papers based on their years of publication and countries of origin, a discernible pattern emerged, indicating an increasing trend in the number of publications pertaining to the subject matter across various nations. The geographic analysis revealed that in the last decade, BTR publications were more common in the UK, followed by the United States and Australia. The analysis indicated that in the last three years, there has been increased interest in research into BTR-related topics in the UK and Australia, possibly due to the significant growth in rental housing demand and the BTR sector in those years.
Table 2.
The BTR literature.
Figure 2.
Number of publications per year and country.
3.3. Thematic Analysis
The identification of key themes was facilitated through the application of text mining using Leximancer. This approach enabled the development of a comprehensive list of themes and concepts from the selected papers pertaining to the BTR housing model. Similar wordings of seed concepts were identified and manually merged as a single concept, and then, the concept map was generated by the software. To facilitate the visualisation, the Leximancer version 4.5 software generated a concept map (Figure 3) in which the main discussed themes are indicated by different colour bubbles. The main concept theme of each bubble is highlighted in the bubble colour and positioned in the centre of each bubble. Other relevant concepts to each theme are also shown by the software and are indicated by the other words inside the bubble. The lines on the concept map represent the connections between different concepts, and the overlap between the bubbles indicates a correlation among themes. The concept map revealed four themes of relevance to the implementation of the BTR housing model, with associated concepts, which are (1) tenant-oriented BTR development, labelled “rental”, (2) stakeholders’ influences on the uptake of BTR model, referred to as “market”, (3) BTR as a viable model for addressing soaring rental housing demand, categorised as “housing”, and (4) the design and construction management of BTR, shown as “construction”.
Figure 3.
Concept map generated using Leximancer software.
The evolution of themes over the years is seen, as older studies focused on the rental sector showcase the possibilities of growth of the PRS, the emergence of BTR, and, more recently, better ways to address tenants and management issues to make returns more stable. In the “market” theme, initial research focused on financial aspects to make BTR a viable practice, and over time, new stakeholders were incorporated and recognised as important for the model. The importance of government incentives was studied, as well as the developers’ challenges navigating new markets. And more recently, the media role in the evolution of the model was recognised. The initial analysed research focused on the “housing” supply aspects of BTR initiates explaining how a housing model became a profitable investment. As the theme matured, the possibilities that the model could also provide an affordable housing alternative were analysed and tested, as well as the challenges for lower income households that the planning sector must navigate to make the BTR model beneficial for the broader community. And “construction”-related studies on BTR have been increasing. Included in the analyses, it was seen that they were initially focused on challenges of cost and the investigation of new possibilities of construction practices and elements to reduce costs for buildings. The inclusion of other challenges to be overcome during the planning and construction phase of BTR were incorporated later. And more recently, design has been acknowledged as an important element of BTR.
The concepts and findings of the more relevant studies will be discussed in the results section.
4. Results from Systematic Literature Review
The results provided by Leximancer, which are seen in Figure 3, were analysed, and identified in the articles through manual reading. The four themes and their main concepts will be discussed in Section 4.1, Section 4.2, Section 4.3 and Section 4.4.
4.1. Tenant-Oriented BTR Developments
The theme “rental” encompasses the concepts private rental sector (PRS), management, and tenants in an interconnected way. The concept of PRS and management mentions how issues in the PRS favoured BTR success, reflected directly in the concept of tenants. The growth of the PRS in past decades opened the doors to BTR development increases as well. Researchers have highlighted the mismanagement issue of current PRS properties [10,13]. This problem has also been seen in the residential REITs were renters’ demands and expectations were not sufficiently catered to [65]. BTR is presented as a solution for providing professionalised rental services. However, there are issues that persist. Researchers state that even though BTR presents a pro-renter discourse, the end-user is rarely consulted, sometimes not even much considered, in the decision-making process for these investments [10,13,59], revealing the existence of a contradiction whereby BTR developers want to provide high-quality services but without really listening to what their clients (the tenants) are looking for. As housing financialisation became more popular, houses started to be seen by investors only as assets, and the related contradictions were constantly ignored due to BTR benefits for housing supply and affordability [10,13,59]. In contrast, according to [16], BTR investors are starting to recognise the “home aspect” of their housing investments, and in response, more focus is being given to quality management and the maintenance of developments. Another example of these changes was seen during the COVID-19 pandemic. As tenants were facing financial hardship, some companies introduced payment plans or even reduced rents to retain their tenants [16]. Clearly, these changes do not happen with only tenants in mind, but they show that BTR administrators are open to changes that improve living conditions for tenants if, in return, it provides positive outcomes for their investments.
The theme “rental” also encompasses housing quality, maintenance, and the target market of BTR within its concepts. As stated by [43], without fearing evictions, tenants would probably report maintenance needs more accurately, helping maintain the property in better condition and consequently improving housing quality. This is another point BTR addresses as its differentiator, focusing on maintaining high standards, cleanliness, and maintenance in the buildings [10,46]. The issues in the PRS are somewhat connected, and BTR focuses on improving them in their marketing discourse, which can be beneficial for their tenants. Although there are no restrictions on who can live in BTR developments, researchers identify a targeted market. According to the selected studies, the residents of BTR are predominantly young working couples and single workers, with a few retired couples and rarely families [15,16,43,60]. One of the reasons families are not favouring BTR buildings is the higher price of rent for living in a central locality, which families do not value as much [43]. However, there are factors that can change the main tenant market, such as market demand, the location of developments, and investor interests [10,12,55]. A recent example of a market change was seen in the UK, where, during the COVID-19 pandemic, the BTR-target market shifted towards key workers. This change was supported by a government subsidy given to key workers and was seen as an alternative to providing more security for investors, as key workers will probably always be employed and able to pay rent, and because of their moderate earnings, they are not likely to leave to become homeowners [27]. This demonstrates how the BTR market is adaptable to allow for continuity and to maintain high occupancy rates and profit.
4.2. Stakeholders’ Uptake of the BTR Model
The theme “market” highlights the stakeholders who influence the BTR market and presents concepts, such as government, investors, developers, and media. The role of government is of paramount importance in BTR developments due to the regulations and incentives it provides for this housing model and the PRS. Different research shows that the presence or absence of BTR developments is influenced by government involvement as facilitators because it manages risks through regulations and concessions [18,25,27]. Furthermore, to have access to government concessions, developments usually need to meet some criteria related to the quantity and size of units, typology, or the presence of affordable housing, making government planning a direct influence on the process of defining a local BTR market [10,12,18].
As capital providers, investors play a pivotal role in BTR developments. The most common investors in BTR are international financial institutions, such as private equity funds, hedge funds, real estate investment trusts (REITs), and super funds. One particularly significant type of BTR is residential REITs, which own and manage various rental properties, especially in the US and Japan. As an example, residential REITs are considered to be an attractive high-return investment in Japan [47]. REITs started in the US in the 1960s, and that market has since grown dramatically, reaching a market capitalisation of US$1.25 trillion by 2020 [66]. In the US, periods of economic crisis saw the large-scale purchases of distressed properties by purpose-built REITs [52]. REIT returns are affected by various factors, including unanticipated inflation, the GDP, and the federal funds rate [64]. Once governments decide to attract foreign investment to the rental sector, the first impacts are changes towards foreign investment taxes and rental control laws [5,16,40]. The way investors participate and influence BTR developments may vary, with existing debt and equity examples. While some are involved only with the capital investment, others are inclined to participate in the building management and pre-construction decision-making [10,13,16,21]. However, such influence can lead to problems for the rental sector, as investors are more focused on the guaranteed income of BTR rather than inherently appreciating the investment in homes [59]. However, this situation is starting to change, and investors are becoming more aware of the “home” aspect of their investments [16]. With investors becoming more involved in decisions, such as design, attention is needed to make sure housing quality continues to be sufficiently high.
Similar to investors, developers can influence government regulations, as well as the BTR market. Since developers are directly impacted by local planning regulations, they actively participate by convincing governments to create policies specific to BTR or, alternatively, to change existing regulations in their favour [10,12,16]. As part of their role in making BTR developments, developers are also responsible for tailoring investors’ requirements to suit local housing markets, regulations, quality expectations, and finance [12,13]. For example, in London there was a strong debate surrounding the inclusion of American-style amenities that were not considered suitable for the London market [12], which demonstrated the importance of developers’ local knowledge for the advancement of BTR in new markets.
The media and its discourses are important for educating people and organisations about the BTR model, which can help to attract public interest and avoid opposition. The author of [14] classifies the financialisation of rental housing as being surrounded by an aesthetic regime that coordinates what the public sees regarding BTR. The media is vital for portraying the BTR model in a positive light and at the same time in depicting the negative aspects of the current rental market and housing crisis and presenting BTR as a solution [13,14]. All of these elements, combined, are responsible for the evolution of the BTR market and the variations that occur within it.
4.3. BTR as a Viable Model for Addressing Soaring Rental Housing Demand
The overarching topic of “housing” encompasses various subtopics, such as crisis, affordability, planning, and policy. The concepts of crisis, policy, and public all discuss issues and changes that have played an important role in the growth of the PRS and BTR. Mortgage supply contractions, price increases, and the lack of housing supply have led to the increase in the rental sector in the past decades [2,3,4,10,37,56]. These changes in the housing market have resulted in the “generation rent” trend [72], in which people rent for increasingly longer periods of time as they are not able to afford to purchase a property. Moreover, there are examples of countries where living in rental properties long term has already become the standard way of living. The increase in PRS and the overall rental demand has led to a rise in interest and curiosity about the BTR market.
The concepts of planning and policy discuss changes made in favour of BTR developments. As stated by [40], even though housing issues are of much importance, they are rarely a priority in government agendas. However, with possible benefits for both the population and investment, governments can see the advantage of having private capital invested in a social issue, such as providing adequate housing [12,40]. Such a realisation has motivated governments in various countries to create and adapt policies favouring the PRS [14,39]. For example, the residential REITs have been favoured by governments, such as the US, Ireland, and Japan, as an effective means of addressing housing demands [34,47]. Within these categories are BTR-focused policies, which vary at each location but can be seen in the form of tax concessions, flexibility in planning regulations, and the fast-tracking of development approvals [27,39]. These initiatives have attracted more interest in the sector. In the more regional ambit of housing, prior literature has shown that policies not only incentivise rental supply but can also regulate the location of their development. Urban planning zones play a crucial role in directing developers’ attention towards not only maximising investment returns, but also addressing the community’s needs by ensuring the provision of housing in suitable locations [3,38,45].
BTR is often associated with the concept of affordable housing, although it is not the primary emphasis of BTR. Research shows different ways that these practices can happen together. The first is through public–private partnerships in which, for example, BTR developments are built on state-owned land by private companies with the pre-agreed condition that a certain number of apartments will be rented at lower rental rates [15,28,37]. The second practice is via regulatory mandates in which BTR developments need to provide some affordable housing units to classify for tax concessions [70]. Thirdly, the filtering theory suggests that the introduction of a substantial number of new rental units, such as those provided by BTR, has been found to have a significant impact on the housing market. Specifically, the changes in supply and demand resulting from the increased housing stock contribute to a reduction in rental costs in the immediate vicinity [15,61]. Finally, it is worth mentioning, although not specific to BTR but rather applicable to any PRS initiative, the provision of housing coupons and rent subsidies. In these initiatives, the government pays part of, or the entirety of, the rent for people in housing distress [5,10]. The aforementioned avenues demonstrate that the implementation of BTR can yield favourable outcomes in terms of augmenting the availability of housing and enhancing its affordability, whether through direct or indirect means.
Despite the presence of numerous examples and studies, a significant number of researchers hold a contrary view regarding the effectiveness of Build-to-Rent (BTR) in addressing housing affordability. As BTR developments are, most of the time, targeted to high-end users, some researchers raised a question about the fragility of the affordable housing definition [57,59], believing the term may be overused and easily manipulated. Often in the BTR market, “affordable housing” refers to just being relatively more affordable than other units, falling more towards an intermediate housing price range [14,59]. Other issues that directly affect the lower-income population are also considered. The media often overlook the adverse consequences of housing financialisation, yet historical evidence demonstrates an obvious connection between the replacement of cheaper housing stock with upscale apartments and the subsequent gentrification of an area. Consequently, some researchers expressed concerns with governments facilitating housing as an investment asset [14,21,25]. Therefore, it is crucial for governments to enact policies that are necessary for the preservation of housing affordability and the prevention of gentrification [20]. As noted by [15], in order to use the BTR model in affordable housing, governments need to find a way to negotiate with profit-driven developers and find a middle ground that is both affordable and lucrative. While this middle ground has not yet been achieved, the majority of BTR developments remain in the middle-to-higher-end bracket of the PRS.
4.4. Design and Construction Management of BTR
“Construction” includes concepts, such as design, buildings, cost, supply, and demand. Despite the higher initial cost, the use of prefabricated construction and green energy strategies is already seen in different BTR developments. These initiatives are seen as beneficial for the buildings because they may lead to reductions in the construction timeframe, decreases in the operational cost, and positive marketing [36,53,54]. The presence of one or more of these benefits might lead to profit increases, which attracts the interest of investors. Likewise, in the green energy sector, there are interest rate incentives and financing options available to investment properties that obtain green certification [41], and similar partnerships with green energy companies are available to BTR developments [36], which makes the use of such practices even more viable. Therefore, developers must discuss the option of including such initiatives with their architecture, engineering, and construction (AEC) industry partners. Such examples should become more common as they are beneficial for investors, third party companies, tenants, and the environment.
The concept of cost highlights one of the challenges BTR developers face as an emerging market, which is funding. Usually requiring large loans, when it comes to debt finance, the lack of information on BTR in new markets leads to higher risk weighting, which diminishes as the market matures. Moreover, investors are hesitant to enter a new market requiring such a large initial investment when they are uncertain of return rates, a natural worry, as [46] explains, “The large-scale nature of these developments means that assessing the long-term viability of such developments is a critical issue for investors” [46] (p. 114). That is one of the reasons why the BTR market is so often initiated by foreign investors [12,21,46], as they are more experienced with the product, having already tested the model and seen the positive returns in a different market. The confidence demonstrated by international investors usually translates to local players who see that challenges can be overcome.
The risk of vacancy is discussed in the supply and demand concepts. One of the main post-construction risks of the BTR model is the occupancy of apartments, as explained by [44] and [16]. The issue with empty units is not only the rent that is not being received, but also the costs incurred in finding new tenants, such as advertising, management, tax, and renovations. To alleviate such risks, BTR providers use different strategies. Starting with the site selection, which is a crucial step in BTR developments, these buildings are usually developed in places with an increased demand for housing supply, which automatically generates a challenge for developers in gaining approval from planning entities [10,13,16] but is worth the effort when approval is obtained due to the high demand. Choosing the appropriate location is the first step towards generating public interest in the development, but other strategies are also adopted at distinct phases of the development.
As development construction comes to an end, strategies are implemented to quickly rent the apartments and, later, to keep them occupied for a longer period. One practice adopted by some investors as units are starting to be rented is to reduce the rental price in the first year of the development to ensure that all units are rented prior to inauguration [16]. This is shown to be helpful as many people do not know BTR and would be unsure initially about paying a higher rent but might agree to a rent increase after the first year due to having already experienced the service offered. Some strategies, like creating a sense of ownership and community, or the presence of high-quality facilities and the diversity of amenities, are considered important not only to attract tenants but also to maintain them, as long-term tenancies are also considered to be one of the strategies to maintain low vacancy rates [13,16]. All of this shows that developers and investors are aware of the challenges of BTR and adopt different approaches to extract its maximum potential from an economic point of view.
Despite the absence of a study focusing on the design of BTR developments in the literature, the topic is mentioned by a few authors. The presence of many amenities, a high number of apartment units, preferences for smaller apartments, and replicated floorplans are common features of BTR developments [10,15]. However, variations are seen in different locations, either due to government regulations, market adaptation, or investor interests [10,13]. Such changes are implemented in an attempt to please tenants and increase profits. Moreover, authors highlight that there are design differences between BTR and build-to-sell (BTS) developments and that, consequently, appropriate design is important as one of the key elements of BTR developments to achieve better outcomes [12,13,14]. Even though there are examples of buildings that were converted from BTS to BTR in the middle of construction because of a market change in Australia [56], this is not the best practice. Tenants will not be willing to pay higher rents for a standard service, thereby affecting the investment return period of developments.
The results show that the BTR practice brings implications to different fields. Based on the theoretical findings presented above, the next section discusses the main stakeholders and what can be implemented by them, in practice, to improve the success of the BTR model.
5. Discussions
Based on the previous analysis, this research identifies key stakeholders and identifies strategies to be adopted by each stakeholder with the objective of achieving successful BTR developments. The government is an important stakeholder and holds responsibility for its citizens’ housing and as such, is directly engaged in the success of BTR developments. To start with, governments are responsible for the housing needs of their populations and must address high demand issues. As public capital cannot deal with this ongoing problem itself, this responsibility becomes one of facilitating private housing investments [12,40]. In the UK, government incentives were responsible for the growth of the BTR market. Public incentives, such as financing, the creation of a BTR fund, foreign investment incentives, facilitating office-to-residential conversions, and fast-tracking approvals were implemented by local and federal governments in the UK as a way to minimise risks for investors and developers, leading to exponential growth in the last 10 years [10,27,28]. As seen, concession-focused strategies for BTR developments are of great value in attracting more BTR investment and construction as they minimise risk, reduce the time for a return of the investment, and attract new providers to the BTR market. These can be in the form of reducing foreign investment taxation, applying tax reductions to BTR developments, and allowing fast-track planning or individual pathways for BTR developments.
Additionally, the government needs to balance demand for investment with potential harm to the population. Negative examples are cited as a result of housing financialisation and include service quality, tenancy contracts, and design outcomes, as well as rent increases, gentrification, and financial hardship [14,18,19,20]. Therefore, attention is needed to avoid similar negative outcomes in BTR developments, making governments responsible for ensuring the quality and affordability of housing for the population, as well as tenants’ rights. To avoid such issues, strategies, such as design guidelines with minimum standards, the incorporation of reduced rent price units with access to tax concessions, and rental regulation that takes into consideration both investors and tenants, can be incorporated.
Another key stakeholder is the investors. As the financiers of the model, they are responsible for everything that affects their profit returns, starting with encouraging governments to provide investment-specific policies, especially towards foreign investment, since BTR investors are mostly international financial institutions [37,40]. Therefore, as previously mentioned, the existence of tax concessions for BTR investors reduces the risk of investment and is extremely beneficial for improving their profit returns.
Another factor of interest for investors is practices that can improve post-occupancy returns, and investors are keen to ensure that their investment is not compromised in the long term [46]. Therefore, similar to government defining characteristics for developments so that they have access to concessions, investors also incorporate and transmit requirements for developers of what to include based on their previous successful BTR investments [13]. Examples of practices that can improve returns during post-occupancy from the investor’s perspective are the inclusion of sustainable practices and renewable energy, because this reduces operational costs and provides good marketing opportunities. The same applies to the use of quality and durable materials [36,41]. Design demands can also be present in such requirements, with requests for the inclusion of many amenities, a high number of units per development, and specifics, such as the quantity of bedrooms per unit. At times, investors can even be included in the site selection, always with the intention of ensuring that the investment is feasible and will provide positive investment returns [10,16,59]. This can be beneficial for the success of the model as it provides guidelines for developers and funding opportunities. At the same time, investors need to ensure that such demands are consistent with the local market and regulations [12]; therefore, local partnerships can be of paramount importance as they combine BTR investment knowledge with local building knowledge.
Amongst developers’ responsibilities are the need to adapt the above-mentioned investor demands of the local market, for which their local knowledge is fundamental. Such market adaptation is important to make sure that the product offered caters to the market and will not compromise occupancy of the building after construction [10,13]. However, in some cases, BTR developers are international firms specialised in BTR or even part of the investment company. In those cases, this responsibility will fall towards other local partners from the AEC industry. Developer responsibilities also include advocating for BTR-specific planning policies. Because of the particularities that BTR projects have in their design, such as the high quantity of yield, reduced size of apartments, minimum car parking, and central location, planning and development approval can take longer than usual [27,39]. In Ireland, BTR design guidelines were included in planning regulations, and this was considered beneficial not only to reduce approval timeframes but also to assist local developers with the requirements of the BTR market [10]. Thus, the existence of BTR-specific policies is beneficial for BTR developments as they provide extra knowledge and can reduce the pre-construction timeframe.
To address the high-quality management expected from BTR developments, many developers started to incorporate in-house management. In the more conventional examples of the PRS, management issues have proven to be one of the reasons for the non-renewal of lease agreements [44], which led to exceptional management becoming one of the differentials for BTR developments. The in-house management strategy is adopted by developers in an attempt to maintain a high level of service to tenants, maintain common areas in excellent condition, quickly address maintenance issues, and avoid common issues from traditional PRS landlords [10,13]. Another strategy adopted is to consider tenants’ needs, both in the planning and post-occupancy phase. Tenant consideration is important to address the quality of management and local market adaptation responsibilities; it also helps to mitigate vacancy risks [16]. Tenant consideration exists but is not yet much explored. It would be beneficial for the BTR market to incorporate tenants’ needs and their expectations of developments to improve tenant satisfaction and, consequently, to maintain longer and more stable occupancy rates.
As design and construction are influential elements in BTR developments, the last identified key stakeholder for the success of BTR developments is the AEC professionals. These professionals work closely with developers on the design and construction phase of BTR developments and are responsible for reconciling developers’ expectations with tenants’ needs. Directly associated with this responsibility is the attention they need to give to the design, selection of materials and finishes, and quality of construction. All of these are important for the long-term profitability of such developments [36,53,54]. As BTR developments are long-term investments, the design and construction of such buildings need to reflect that. The incorporation of differential features, such as a high number of amenities, needs to be conciliated with the need to include a high number of apartment units [10,15], which usually results in smaller apartments, and architects are responsible for ensuring that units are still adequate and liveable for tenants. To achieve compliance with the expectations and needs of the target market it caters to and also to assist with market adaptation in different countries, incorporating tenant feedback is a promising strategy. Although that practice is not yet much explored, a few examples are starting to be seen and should be explored more fully.
To ensure that profitability is not compromised by construction quality and the timeframe, different strategies are adopted. Selecting durable finishes and incorporating sustainable practices to reduce ongoing maintenance and operational costs is the role of AEC professionals in order to address BTR needs as an investment [36,53]. Moreover, as BTR profit returns only start after building completion, timely construction is also important for BTR developments and is often required by developers, and this becomes the AEC industries’ responsibility [54]. Apart from the common strategies for time reduction in construction, such as replicated floorplans and organisation, the use of prefabricated, modular construction in BTR developments can be an efficient alternative. In London, one BTR development utilised the offsite manufacturing of fully fitted bathroom modules, which reportedly reduced the construction time by 25% (32 weeks) [53]. To address construction quality and time issues, different practices are adopted. For example, the incorporation of quality materials, sustainable practices, and prefabricated, modular construction elements should be considered in BTR developments.
5.1. The Conceptual Framework for Successful BTR Developments
As it can be seen, the success of the BTR model depends on the collaboration of each key stakeholder through different practices. The influence and strategies that each stakeholder can adopt to contribute to the success of BTR developments manifest at various phases of the developments and are succinctly outlined as follows.
5.1.1. Government
Government strategies are mostly connected with pre-construction issues. In order to address housing supply demands, it is beneficial to incentivise and facilitate BTR developments. This can be achieved by implementing strategies, such as providing tax concessions and adapting planning regulations to make the practice more attractive for developers and investors. In caring for its population, the government must ensure the provision of quality housing and access to affordable housing. Strategies to address this include implementing design guidelines to ensure the quality of housing and include affordable housing policies that can be either a request of planning in specific regions or a requirement to have access to the BTR incentives. It is also important that the government ensures the fair treatment of tenants by revising existing rental regulations. It is imperative to exercise caution and prudence when implementing this strategy, so as to avoid any potential negative impact on the rental business’s profitability. Government needs to find and implement a balance that makes BTR advantageous for tenants, developers, and investors.
5.1.2. Investors/Financiers
Investor strategies are also more focused on the pre-construction stage. Investors’ responsibilities are to maximise their investments and profits, both at an initial-investment level and in the long term for investment returns. To ensure the maximisation of profits, investors often encourage the creation of investment-specific policies that can be BTR-specific or for foreign investment in general. Other strategies that can be implemented include the inclusion of requirements for the developments that they will be investing in. Those can be based on previous successful BTR investments or other common practices. Examples of such requirements are the number of units, quality of materials to be used, and the incorporation of sustainable practices. However, for foreign investors, the strategy of having local partners, such as developers and real estate advisors, is advantageous to ensure that their investment will be adequate for the local market.
5.1.3. Developers
Developers, on the other hand, have responsibilities and strategies that encompass both the pre-construction and operational phases. Their first responsibility would be towards advocating for BTR-specific planning policies to improve project viability and expedite the development approval process. Until those policies are implemented, securing public–private partnerships is a great strategy to be adopted. One of the key responsibilities of a developer is to leverage their local knowledge and expertise in order to interpret the needs and preferences of investors within the local market. Attention to management is one responsibility of developers that is carried from development planning to operations. Considering tenants’ preferences during planning is a strategy that can make developments more desirable to live in. This can be achieved by having focus groups, post-occupancy interviews, or market research. While the implementation of an in-house management team ensures the higher quality of service expected from BTR developments, such strategies are becoming common practices of BTR providers.
5.1.4. AEC Professionals
The responsibilities of AEC professionals require them to be more involved during the phases of design, planning, and construction. The responsibilities of these individuals encompass the task of harmonising the expectations of developers with the needs of tenants. This necessitates the integration of their specialised knowledge with the feedback provided by the tenants. In addition to this, they are responsible for paying attention to the quality of design and construction while ensuring timely completion. To achieve these goals, relevant professionals should adopt strategies, such as providing efficient design solutions that consider the ease of construction and operations. This can be performed by implementing design techniques, like replicating floor plans, keeping amenities close together, and maximising the number of units. Moreover, selecting high-quality materials and finishes, incorporating sustainable practices, and integrating modular elements into the project are other effective ways to achieve the desired efficiency and longevity of BTR developments.
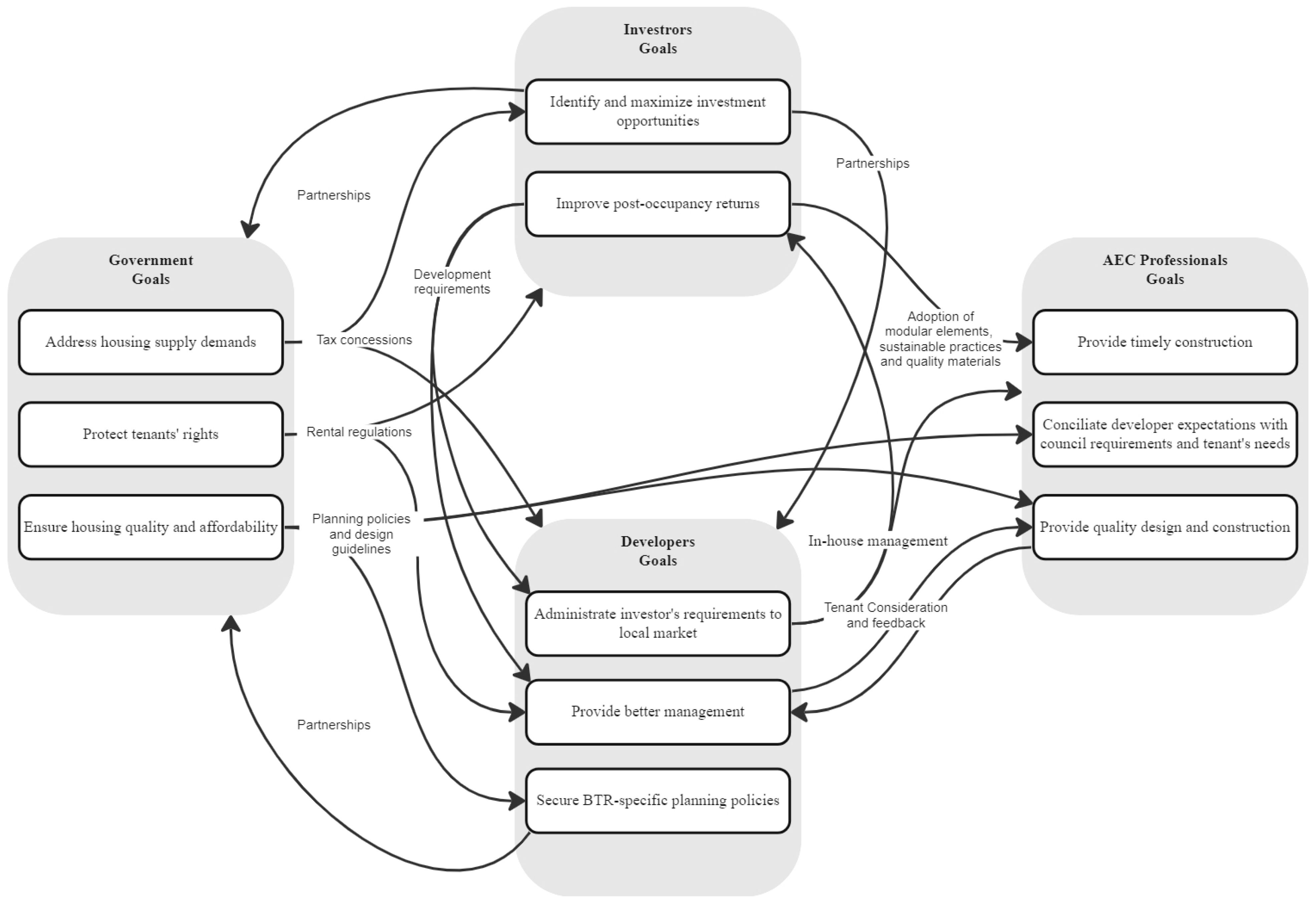
Figure 4 represents a conceptual framework that includes the key stakeholders discussed above and their responsibilities and strategies, providing a roadmap for achieving successful BTR developments. In the image, each stakeholder is represented, along with the abovementioned goals and responsibilities. The arrows indicate relationships between goals and different stakeholders. The strategies used to achieve each goal are also demonstrated. Although the success of BTR depends on a combined effort from the stakeholders, the figure makes it clear that governments have a greater influence compared to other stakeholders, while developers are more impacted by the stakeholders and strategies. The strategies mentioned, if adopted by the relevant stakeholders, can facilitate the implementation of BTR development in emerging markets and the continuous growth of the model in countries in which the BTR practice is already established. In that way, the BTR benefits of providing more housing diversity, quality, and supply, via a long-term profitable investment, can be more easily achieved.
Figure 4.
Conceptual framework for achieving successful BTR developments.
6. Conclusions
This study is the latest addition to a growing body of research about the BTR housing model. Following a systematic literature review, 58 articles were analysed, and their key research themes were identified as stakeholders’ influences on the uptake of the BTR model, BTR as a viable model for addressing soaring rental housing demand, tenant-oriented BTR developments, and the design and construction management of BTR. Following the results of the thematic analysis, this research proposes a conceptual framework with a roadmap for achieving successful BTR developments. This study finds that the primary stakeholders responsible for making decisions regarding BTR are governmental bodies, developers, investors, and professionals in the AEC industry. These entities possess significant influence in shaping the direction and ultimate triumph of this endeavour. In addition, it is imperative to emphasise the importance of their collective efforts in order to fully realise the economic gains and societal advantages associated with BTR projects. This study also emphasises the significance of sustainability in relation to these projects and acknowledges that while tenants lack decision-making authority, they serve as the ultimate beneficiaries of such developments. Consequently, tenants should be taken into account throughout all phases of the project, as they play a crucial role in ensuring its success and profitability within the BTR sector. Additionally, the design of BTR buildings was also identified as a highly significant aspect because it impacts different consolidation elements, such as construction, management, and tenants’ satisfaction. However, there was a dearth of literature focused on such topics. Therefore, it would be advisable for future research to include a focus on tenant considerations, the impact and implications of design within BTR, post-occupancy analyses of both tenants and sustainable practice outcomes, a comparison of BTR models worldwide identifying different practices, and the actual impact of the model on housing supply and affordability.
This research provided significant contributions to the literature by reviewing the key themes of research on BTR over the last 10 years and identifying new research pathways for this emerging topic. This study also made contributions to the BTR industry, by providing a roadmap that highlights the strategies that can be adopted by different stakeholders to improve the success of BTR developments. There were some limitations to this study as there is still a small number of papers on BTR; moreover, most studies are focused on the US, UK, and Australia, thus potentially limiting the generalisability of the findings to a global context. This review focused on new developments. The inclusion of retrofitting topics and the purchase of existing BTR assets could generate interesting findings. Additionally, a wider review including other types of residential institutional investments, such as student and senior housing or buy-to-let developments, could provide complimentary results and could be investigated in future works.
Funding
This research was supported by Griffith University Higher Degree Research Scholarship and Industry Collaborative PhD funding provided by Devlink Group (ENG-211129-000556).
Data Availability Statement
The data presented in this study are available on request from the corresponding author.
Conflicts of Interest
The authors declare no conflict of interest.
References
- Matthews-Hunter, K. Purpose-built rental housing and household formation among young adults in Canadian cities, 1991–2016. Hous. Stud. 2021, 36, 1566–1599. [Google Scholar] [CrossRef]
- Gete, P.; Reher, M. Mortgage supply and housing rents. Rev. Financ. Stud. 2018, 31, 4884–4911. [Google Scholar] [CrossRef]
- Kenny, T.; Elliott, T.; Bicquelet-Lock, A. Better planning for housing affordability: Three approaches to solving the housing crisis in the UK. J. Urban Regen. Renew. 2018, 11, 233–241. [Google Scholar]
- Livingstone, N. Safe as houses? Thinking on the rise of investment into UK residential markets. J. Prop. Investig. Financ. 2022, 40, 324–329. [Google Scholar] [CrossRef]
- Stephens, M.; Whitehead, C. Rental housing policy in England: Post crisis adjustment or long term trend? J. Hous. Built Environ. 2014, 29, 201–220. [Google Scholar] [CrossRef]
- SQM. National_Vacancy_Rate_2022; SQM Research: North Sydney, Australia, 2022. [Google Scholar]
- Australian Bureau of Statistics. A. Housing: Census. 2021 28/06/2022. Available online: https://www.abs.gov.au/statistics/people/housing/housing-census/latest-release#:~:text=Other%20ABS%20links-,Key%20statistics,unoccupied%20dwellings%20on%20Census%20Night (accessed on 31 January 2023).
- JCHS. America’s Rental Housing 2020; Joint Center for Housing Studies of Harvard University: Cambridge, MA, USA, 2020. [Google Scholar]
- English Housing Survey. English Housing Survey 2021 to 2022: Headline Report. 2022. Available online: https://www.gov.uk/government/statistics/english-housing-survey-2021-to-2022-headline-report/english-housing-survey-2021-to-2022-headline-report#section-2-housing-stock (accessed on 31 January 2023).
- Nethercote, M. Build-to-Rent and the financialization of rental housing: Future research directions. Hous. Stud. 2020, 35, 839–874. [Google Scholar] [CrossRef]
- Chen, J.; Wu, F.; Lu, T. The financialization of rental housing in China: A case study of the asset-light financing model of long-term apartment rental. Land Use Policy 2022, 112, 105442. [Google Scholar] [CrossRef]
- Brill, F.; Özogul, S. Follow the Firm: Analyzing the International Ascendance of Build to Rent. Econ. Geogr. 2021, 97, 235–256. [Google Scholar] [CrossRef]
- Brill, F.; Durrant, D. The emergence of a Build to Rent model: The role of narratives and discourses. Environ. Plan. A 2021, 53, 1140–1157. [Google Scholar] [CrossRef]
- Nethercote, M. The post-politicization of rental housing financialization: News media, elite storytelling and Australia’s new build to rent market. Political Geogr. 2022, 98, 102654. [Google Scholar] [CrossRef]
- Abidoye, R.; Ayub, B.; Ullah, F. Systematic Literature Review to Identify the Critical Success Factors of the Build-to-Rent Housing Model. Buildings 2022, 12, 171. [Google Scholar] [CrossRef]
- Brill, F. Governing investors and developers: Analysing the role of risk allocation in urban development. Urban Stud. 2022, 59, 1499–1517. [Google Scholar] [CrossRef]
- Aalbers, M.B. The Financialization of Housing: A Political Economy Approach; Routledge: England, UK, 2016. [Google Scholar]
- August, M. Financialization of housing from cradle to grave: COVID-19, seniors’ housing, and multifamily rental housing in Canada. Stud. Political Econ. 2021, 102, 289–308. [Google Scholar] [CrossRef]
- O’Callaghan, C.; McGuirk, P. Situating financialisation in the geographies of neoliberal housing restructuring: Reflections from Ireland and Australia. Environ. Plan. A 2021, 53, 809–827. [Google Scholar] [CrossRef]
- Wijburg, G. The governance of affordable housing in post-crisis Amsterdam and Miami. Geoforum 2021, 119, 30–42. [Google Scholar] [CrossRef]
- Pawson, H.; Milligan, V. New dawn or chimera? Can institutional financing transform rental housing? Int. J. Hous. Policy 2013, 13, 335–357. [Google Scholar] [CrossRef]
- Nethercote, M. The Techno-politics of Rental Housing Financialization: Real Estate Service Companies and Technocratic Expertise in Australia’s Build to Rent Market. Econ. Geogr. 2023, 99, 191–219. [Google Scholar] [CrossRef]
- Wilson, J.; Russell, O.; Scanlon, K. Making the Most of Build to Rent Future London & LSE London. 2017. Available online: http://www.lse.ac.uk/business-and-consultancy/consulting/assets/documents/making-the-most-of-build-to-rent.pdf (accessed on 20 December 2018).
- Feng, Z.; Price, S.M.; Sirmans, C. An overview of equity real estate investment trusts (REITs): 1993–2009. J. Real Estate Lit. 2011, 19, 307–343. [Google Scholar] [CrossRef]
- Harris, R.; Rose, G. The changing place of condominiums across a metropolitan area, 1970–2015. Can. Geogr. Geogr. Can. 2020, 64, 294–309. [Google Scholar] [CrossRef]
- PwC and Urban Land Institute. Emerging Trends In Real Estate: United States and Canada; PwC and Urban Land Institute: Washington, DC, USA, 2022. [Google Scholar]
- Brill, F.; Raco, M.; Ward, C. Anticipating demand shocks: Patient capital and the supply of housing. Eur. Urban Reg. Stud. 2022, 30, 50–65. [Google Scholar] [CrossRef]
- Crook, A.D.H.; Kemp, P.A. In search of profit: Housing association investment in private rental housing. Hous. Stud. 2019, 34, 666–687. [Google Scholar] [CrossRef]
- Savills. UK Build to Rent Market Update. 2022. Available online: https://www.savills.co.uk/research_articles/229130/327544-0 (accessed on 30 April 2023).
- Jasinski, D.; Meredith, J.; Kirwan, K. A comprehensive review of full cost accounting methods and their applicability to the automotive industry. J. Clean. Prod. 2015, 108, 1123–1139. [Google Scholar] [CrossRef]
- Moher, D.; Liberati, A.; Tetzlaff, J.; Altman, D.G.; PRISMA Group. Preferred reporting items for systematic reviews and meta-analyses: The PRISMA statement. Ann. Intern. Med. 2009, 151, 264–269. [Google Scholar] [CrossRef] [PubMed]
- Harwood, I.A.; Gapp, R.; Stewart, H. Cross-check for completeness: Exploring a novel use of Leximancer in a grounded theory study. Qual. Rep. 2015, 20, 1029–1045. [Google Scholar] [CrossRef]
- Wegmann, J. Measuring what matters: A call for a meaningful metric of affordable rental housing production cost-efficiency. Hous. Policy Debate 2014, 24, 692–716. [Google Scholar] [CrossRef]
- Cotter, J.; Roll, R. A Comparative Anatomy of Residential REITs and Private Real Estate Markets: Returns, Risks and Distributional Characteristics. Real Estate Econ. 2014, 43, 12059. [Google Scholar] [CrossRef]
- Morrison, N. Institutional logics and organisational hybridity: English housing associations’ diversification into the private rented sector. Hous. Stud. 2016, 31, 897–915. [Google Scholar] [CrossRef]
- Raziei, A.; Hallinan, K.P.; Brecha, R.J. Clean energy utility for multifamily housing in a deregulated energy market. Energy Build. 2016, 127, 806–817. [Google Scholar] [CrossRef]
- Stevens, B. Strategic intervention for the economically active? Exploring the role of selected English local authorities in the development of new market rental housing with pension fund investment. J. Hous. Built Environ. 2016, 31, 107–122. [Google Scholar] [CrossRef]
- McMillan, A.; Lee, S. Smart growth characteristics and the spatial pattern of multifamily housing in US metropolitan areas. Urban Stud. 2017, 54, 3500–3523. [Google Scholar] [CrossRef]
- Tang, C.P.Y.; Oxley, M.; Mekic, D. Meeting commercial and social goals: Institutional investment in the housing association sector. Hous. Stud. 2017, 32, 411–427. [Google Scholar] [CrossRef]
- Whitehead, C. Housing Policy and the Changing Tenure Mix. Natl. Inst. Econ. Rev. 2018, 245, R34–R39. [Google Scholar] [CrossRef]
- Bible, D.S.; Chikeleze, M.C. Leader ship in sus tainability a case study: Green globe certificat ion and financ ing and the impac t on a multifamily property’s rate of return. J. Sustain. Real Estate 2018, 10, 109–134. [Google Scholar] [CrossRef]
- Crosby, N.; Devaney, S.; Wyatt, P. The implied internal rate of return in conventional residual valuations of development sites. J. Prop. Res. 2018, 35, 234–251. [Google Scholar] [CrossRef]
- Walsh, E. “Family-friendly” tenancies in the private rented sector. J. Prop. Plan. Environ. Law 2019, 11, 230–243. [Google Scholar] [CrossRef]
- Sanderson, D.C. Winning tenants’ loyalty in the private rented sector. Prop. Manag. 2019, 37, 390–417. [Google Scholar] [CrossRef]
- Walter, R.J.; Caine, I. The geographic and sociodemographic transformation of multifamily rental housing in the Texas Triangle. Hous. Stud. 2019, 34, 804–826. [Google Scholar] [CrossRef]
- Zanni, M.; Sharpe, T.; Lammers, P.; Arnold, L.; Pickard, J. Developing a methodology for integration of whole life costs into BIM processes to assist design decision making. Buildings 2019, 9, 114. [Google Scholar] [CrossRef]
- Lin, Y.C.; Lee, C.L.; Newell, G. The significance of residential REITs in Japan as an institutionalised property sector. J. Prop. Investig. Financ. 2019, 37, 363–379. [Google Scholar] [CrossRef]
- Hopkins, E.A.; Van Mullekom, J.H. An exploration of ecolabels and operating financial metrics: A first look at the multifamily rental sector. Int. J. Hous. Mark. Anal. 2020, 13, 869–886. [Google Scholar] [CrossRef]
- Alqaed, S.; Mustafa, J.; Hallinan, K.P.; Elhashmi, R. Hybrid CHP/geothermal borehole system for multi-family building in heating dominated climates. Sustainability 2020, 12, 7772. [Google Scholar] [CrossRef]
- Wijburg, G.; Waldron, R. Financialised privatisation, affordable housing and institutional investment: The case of england. Crit. Hous. Anal. 2020, 7, 114–129. [Google Scholar] [CrossRef]
- Shatan, N.; Newman, K. The state market relationship as a real estate technology: FHA multifamily development and preservation, 1934-present. Urban Geogr. 2020, 41, 1065–1089. [Google Scholar] [CrossRef]
- Charles, S.L. The financialization of single-family rental housing: An examination of real estate investment trusts’ ownership of single-family houses in the Atlanta metropolitan area. J. Urban Aff. 2020, 42, 1321–1341. [Google Scholar] [CrossRef]
- Ofori-Kuragu, J.K.; Osei-Kyei, R. Mainstreaming pre-manufactured offsite processes in construction—Are we nearly there? Constr. Innov. 2021, 21, 743–760. [Google Scholar] [CrossRef]
- MacAskill, S.; Mostafa, S.; Stewart, R.A.; Sahin, O.; Suprun, E. Offsite construction supply chain strategies for matching affordable rental housing demand: A system dynamics approach. Sustain. Cities Soc. 2021, 73, 103093. [Google Scholar] [CrossRef]
- Nic Lochlainn, M. Digital/material housing financialisation and activism in post-crash Dublin. Hous. Stud. 2021. [Google Scholar] [CrossRef]
- Ma, X.; Rogers, D.; Troy, L. Chinese property developers after the decline in foreign real estate investment in Sydney, Australia. Hous. Stud. 2021, 38, 1284–1303. [Google Scholar] [CrossRef]
- Whitehead, C.M.E.; Goering, J. Local affordable housing dynamics in two global cities: Patterns and possible lessons? Int. J. Urban Sci. 2021, 25, 241–265. [Google Scholar] [CrossRef]
- Marsh, A.; Gibb, K.; Soaita, A.M. Rent regulation: Unpacking the debates. Int. J. Hous. Policy 2022, 1–24. [Google Scholar] [CrossRef]
- Penny, J. “Revenue Generating Machines”? London’s Local Housing Companies and the Emergence of Local State Rentierism. Antipode 2022, 54, 545–566. [Google Scholar] [CrossRef]
- Dorignon, L.; Wiesel, I. Five-Star Homes: Hotel Imaginaries and Class Distinction in Australia’s Elite Vertical Urbanism. Ann. Am. Assoc. Geogr. 2022, 112, 2111–2129. [Google Scholar] [CrossRef]
- Mueller, A.G.; Terschan, L.; PlaHovinsak, T.J. Filtering to Affordable: Does Multifamily Housing Become More Affordable as It Ages? J. Real Estate Res. 2022, 44, 254–286. [Google Scholar] [CrossRef]
- Gabbe, C.J.; Mallen, E.; Varni, A. Housing and Urban Heat: Assessing Risk Disparities. Hous. Policy Debate 2022. [Google Scholar] [CrossRef]
- Pennell, G.; Newman, S.; Tarekegne, B.; Boff, D.; Fowler, R.; Gonzalez, J. A comparison of building system parameters between affordable and market-rate housing in New York City. Appl. Energy 2022, 323, 119557. [Google Scholar] [CrossRef]
- Chaudhry, M.K.; Bhargava, V.; Weeks, H.S. Impact of economic forces and fundamental variables on REIT returns. Appl. Econ. 2022, 54, 6179–6201. [Google Scholar] [CrossRef]
- McCollum, M.; Milcheva, S. How ‘bad’ is renter protection for institutional investment in multifamily housing? J. Hous. Econ. 2023, 59, 101912. [Google Scholar] [CrossRef]
- Aalbers, M.B.; Taylor, Z.J.; Klinge, T.J.; Fernandez, R. In Real Estate Investment We Trust: State De-risking and the Ownership of Listed US and German Residential Real Estate Investment Trusts. Econ. Geogr. 2023, 99, 312–335. [Google Scholar] [CrossRef]
- Motegi, K.; Iitsuka, Y. Inter-regional dependence of J-REIT stock prices: A heteroscedasticity-robust time series approach. North Am. J. Econ. Financ. 2023, 64, 101840. [Google Scholar] [CrossRef]
- Wainwright, T.; Demirel, P. Multiple logics in financialisation? Moving to carbon sustainability in build-to-rent development. Environ. Plan. A 2023, 55, 22–45. [Google Scholar] [CrossRef]
- St-Hilaire, C.; Brunila, M.; Wachsmuth, D. High Rises and Housing Stress: A Spatial Big Data Analysis of Rental Housing Financialization. J. Am. Plan. Assoc. 2023. [Google Scholar] [CrossRef]
- Goulding, R.; Leaver, A.; Silver, J. From homes to assets: Transcalar territorial networks and the financialization of build to rent in Greater Manchester. Environ. Plan. A Econ. Space 2023, 55, 828–849. [Google Scholar] [CrossRef]
- Baker, J.; Oppewal, H. The effects of floor plan representations on preferences for apartments. J. Hous. Built Environ. 2023, 38, 727–752. [Google Scholar] [CrossRef] [PubMed]
- Mckee, K.; Moore, T.; Soaita, A.; Crawford, J. ‘Generation Rent’ and The Fallacy of Choice. Int. J. Urban Reg. Res. 2017, 41, 318–333. [Google Scholar] [CrossRef]
Disclaimer/Publisher’s Note: The statements, opinions and data contained in all publications are solely those of the individual author(s) and contributor(s) and not of MDPI and/or the editor(s). MDPI and/or the editor(s) disclaim responsibility for any injury to people or property resulting from any ideas, methods, instructions or products referred to in the content. |
© 2023 by the authors. Licensee MDPI, Basel, Switzerland. This article is an open access article distributed under the terms and conditions of the Creative Commons Attribution (CC BY) license (https://creativecommons.org/licenses/by/4.0/).



