Abstract
Concerns about a rapidly increasing elderly population mostly relate to the need for adequate housing and welfare for the aged. The poor design of housing for the elderly has led to the charge that the needs of aging people have not been adequately anticipated. There is little focus on design features that facilitate aging in place, hence improving the quality of life for the elderly, for example. This study examines the impact of interior housing design on the lives of the elderly, through a review of research on the subject and an evaluation of current design trends. Using a keyword search, 51 empirical studies from 2013 to 2022 that focus on housing for the elderly were identified and analyzed in terms of architectural features, home environment, and energy efficiency. The review found minimal connections have been made between interior design efforts and the actual housing needs of the elderly. This thematic review provides a summary of this literature for use by researchers and designers and recommends future studies for the use of inclusive designs in housing interiors in order to better meet the needs of elderly individuals.
1. Introduction
In the Housing and Health Guidelines report, the World Health Organisation (WHO) declared that “Poor housing conditions are one of the mechanisms through which social and environmental inequality translates into health inequality, which further affects the quality of life and well-being” [1]. Most residents in unsuitable housing are those on minimum incomes, minorities, indigenous people, women, single-parent families, and the elderly with functional limitations, making them susceptible to inequality and inequity. An ageing society faces tremendous challenges in terms of housing. A better understanding and provision for senior citizens’ diverse housing requirements are urgently needed [2]. An inclusive and cost-effective house design is vital to preclude the need to change housing designs with age and lifestyle changes. Such a strategy is essential to accommodate citizens and prevent the issue of spending related to changing home interiors [3]. An ageing population is a major political issue, as it places financial pressure on countries to provide appropriate housing and services for their elderly citizens. A living environment suited to the elderly’s needs, wishes, and habits is critical to offer a good life quality for the aged because they are more house-bound than other age groups, and are highly affected by unsuitable housing [4]. Developed and developing countries contain individuals from ageing populations who live alone, such as couples or those in care settings, due to the change from extended to nuclear families [5]. The elderly may live for many years in houses that are intended for younger individuals. However, houses constructed with new concept designs may confuse residents who are unfamiliar with these novel design features [5]. Elements supporting health, independence, and autonomy should be the focus of interior home design for the aged [6]. Designers must produce homes that meet the needs of older people, support their everyday activities and enhance their independence and active engagement in all facets of society [7]. Thus, designers should focus on designing a novel interior or housing design approach to meet people’s needs at all ages, and help people stay independent in their “home” [8].
Global ageing policies and frameworks are built on the idealistic qualities of the “inclusive and/or universal home” as benchmarks for a healthy old age [9,10]. Nevertheless, design methods that emphasise inclusivity are paradoxical, indicating that the needs of everyone cannot be met by any single design. Hence, architects and designers may struggle to create appropriate and inclusive designs for the elderly. Despite numerous studies into home accessibility, there has been little effort to measure the efficacy of accessibility features or to analyse the relationship between the most significant and satisfying features and their use by elderly occupants [11]. The rise in the number of elderly, coupled with a lack of suitable interior design for existing houses, poses the dilemma of adequate housing provision that will allow the elderly to age in the right place and protects their autonomy and independence [12]. This thematic review paper aims to explore global practices of interior design in elderly people’s homes. In order to allow the elderly to remain independent for extended periods of time in their own homes, housing adaptation is required. Thus, the present study intends to discover worldwide practices aimed at providing high-quality interior home designs that serve people in all life stages. Drawing all the disparate research themes together in one review article, with a view to promoting a holistic design methodology, will make it easier for subsequent researchers and designers to integrate all the many factors that go into successful housing design for the elderly. Furthermore, the increased number of falls suffered by elderly around the world in their homes, as mentioned in the Art & Science of Risk (SCOR), underlines the importance of this thematic review: i.e., understanding and improving those design issues that lead to falls and loss of independence. The authors did not find any similar such attempts in their review of the existing literature. This paper thus aims to address the following question:
RQ1: What are the main themes concerning the interior design of housing for the elderly discussed in the literature between 2013 and 2022, and flowing on from that, what conceptual framework should underpin inclusive interior housing design for this population?
2. Materials and Methods
The analysis procedure applied in this thematic literature review was undertaken using ATLAS.ti 22.2.5, a qualitative research tool that can be used for coding when conducting a literature review as suggested by Zairul et al. [13] who articulated how this software may be employed to produce thematic reviews [14,15,16] (Table 1). Thematic analysis has been described as a method for constructing themes based on a thorough study of the topic. Then, we can identify the trends and develop the themes by which to understand elderly housing interior design. We can then analyse and interpret the findings to recommend future approaches to elderly house design.
Table 1.
Thematic review methodology steps [14,15,16].
Due to their differing main subject areas, Clarivate Analytics’ Web of Science and Elsevier’s Scopus databases were chosen to provide a thorough topic overview. Scopus was chosen due to its vast collection of peer-reviewed articles, while Web of Science was selected as all indexed journals with measurable impact factors in the Journal Citation Report (JCR) can be found in it. When searching for peer-reviewed articles, most of those found in Elsevier’s Scopus and Web of Science appear also in other databases—Google Scholar, for example. For this reason, the authors found the first two databases were more comprehensive. The search strings used were general keywords that reflect elderly house design, elderly house interior design, and ageing house design. These keywords were used because the search was focused on articles that relate to the interior design of houses for the elderly. When we used keywords such as “older adult housing” and “older people interior housing design,” the result would produce the same articles, plus a few others related to nursing homes and caregivers for older people.
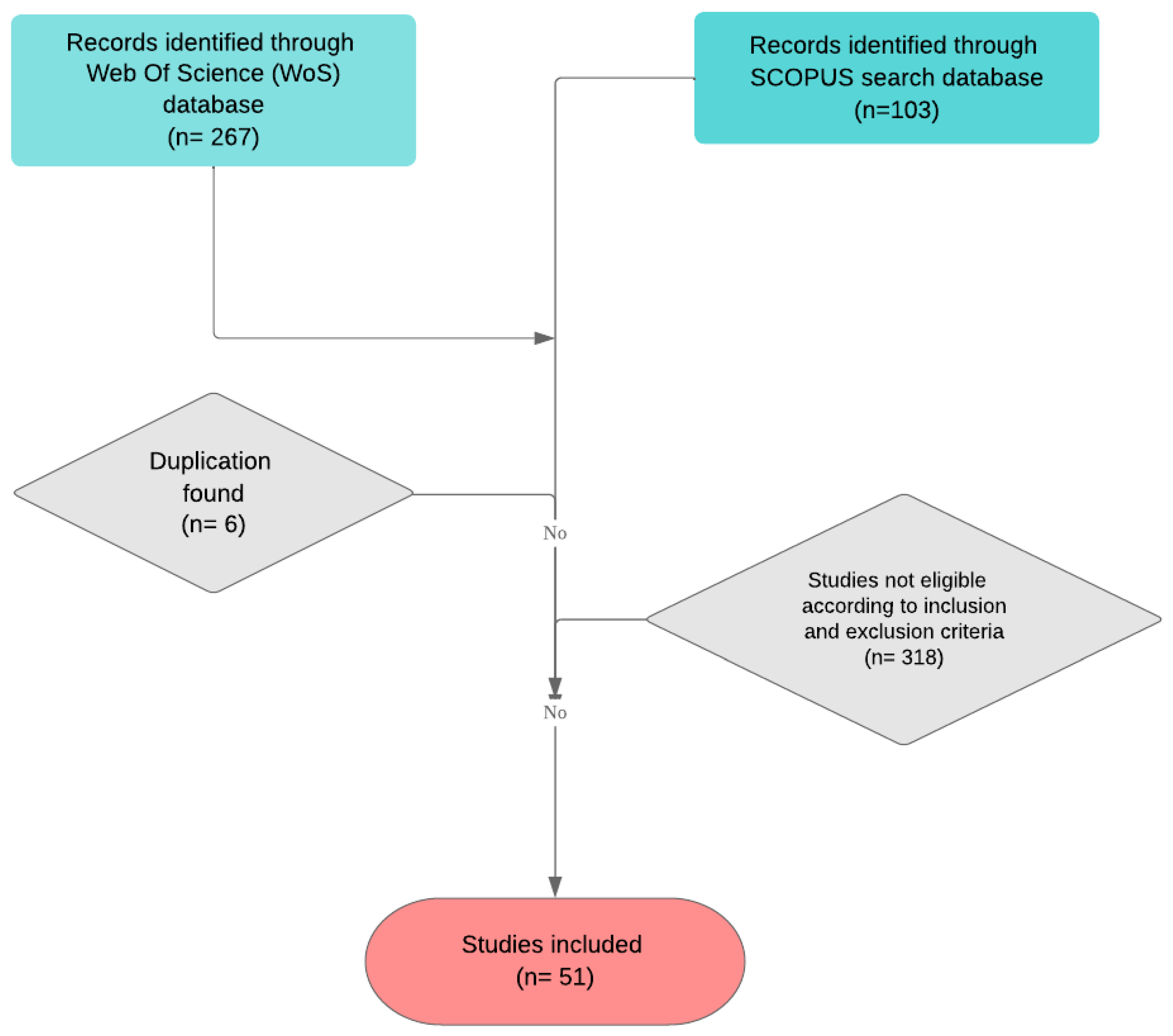
A common query was formulated. Specific queries were used following the syntax of each database to narrow the search to a particular field. The preliminary search yielded 267 Web of Science articles and 103 Scopus articles. Of these articles, 318 were discarded because they were not focused on house interior design for the elderly (refer to Figure 1). Several publications discussed the topic in a broad context, such as perspectives of older adults on ageing in place, age-friendly urban environments, and using robots to reduce loneliness in the elderly, instead of focusing on interior design elements in houses for the elderly. Studies undertaken in institutional facilities were also excluded (the review scope excludes nursing homes), as were studies on the neighbourhood and community. The final number of articles for review was reduced to 51 as articles that focused on nursing home design or which did not emphasize housing interior design were excluded (Table 2). This paper did not specify an age range for elderly people because each country defines the age of their elderly population differently. For example, the World Health Organisation (WHO) defines the elderly as 65 years old and above [1], while in Africa, the starting point stretches from 50 to 65 years.
Figure 1.
Inclusion and exclusion criteria using thematic review method.
Table 2.
Search strings from Web of Science and Scopus.
For data processing, these articles were submitted to Mendeley. This allows for discarding duplicate articles, updating author names, and ensuring accurate metadata. The articles were subsequently uploaded as primary documents for analysing current literature trends from Mendeley to ATLAS.ti 22. Each paper was categorised into (1) author, (2) periodical, (3) publisher, and (4) publication year. Subsequently, the articles’ publishing years and discussion trends each year could be analysed. A total of 51 documents were finally derived in ATLAS.ti 22 (Figure 2).
Figure 2.
Documents established from Mendeley metadata.
3. Results
This paper’s results are both quantitative and qualitative. The quantitative portion reports data acquired from numerical perspectives. The qualitative component establishes themes elicited from the chosen articles and documents the latest work in elderly house design. This study found that housing interior design for the elderly is still a problem for designers. All previous reviews recommended that researchers, policymakers, and designers improve interior designs in houses for the aged by engaging them in the design process to enable the elderly to grow old in place and live independently with minimal problems caused by falling, scalding, or other injuries [12,17,18,19,20]. Based on an analysis of the 51 primary documents, the quantitative component generated a word cloud, as shown below. The frequency of mentions for each term in the articles is denoted by word size in the word cloud, with “elderly” and “housing” being the biggest, or most frequent. As mentioned at the beginning, this paper’s focus is on interior design for the elderly. Although there is an increasing trend, no review paper provides an inclusive housing interior design for the elderly. As shown in Figure 3, the word cloud analysis showed that the word “housing” was used 2622 times, followed by 2146 mentions of “elderly”, while “spaces” and “interiors” were mentioned 1094 and 613 times, respectively.
Figure 3.
Word cloud of word frequencies from 51 documents.
Publications on this topic have increased steadily. In 2013 and 2014, only one article was published per year. The following year, in 2015, the number of articles published was three, while five were published in 2016, two in 2017, seven in 2018, nine in 2019, seven in 2020, and 14 in 2021 (refer to Table 2). In 2022, three articles were published at the time of writing this article. The literature review only focused on publications in the last ten years (2013–2022) to ensure that the most recent articles could be reviewed and the trend leading up to 2022 could be discerned. The study was concentrated on search strings, indexes, and exclusion criteria, although the authors want to emphasise that it has no limitations and does not claim to be exhaustive. Nevertheless, the authors are certain that it represents the literature related to the research question (Table 2).
4. Quantitative Results
Several journals by healthcare scientists, architectural researchers, and building professionals were chosen. The list below shows that the International Journal of Environmental Research and Public Health and Sustainability are the two most popular journal choices for architectural researchers. If the search used only “elderly housing” as its keyword, the number of articles found was thousands. Narrowing down the search strings to studies on elderly interior design or elderly or ageing house designs significantly decreased the results. Design elements were found to be highly related to discussions of housing issues for the elderly, which shows that the subject can still be explored further in the future. There is a growing interest in the subject, as shown by the increased use of the terms “elderly or ageing house design” in articles published in 2021 compared to previous years. Nevertheless, the current COVID-19 pandemic has impacted the trends of the perceived and spatial needs of future seniors. The evolution of articles, as shown in Table 3, demonstrates this fact.
Table 3.
Number of articles according to periodicals and papers reviewed by year.
Studies into an interior design for elderly housing have increased, geography-wise, and are trending in Sweden and China as shown (Figure 4). Granbom and colleagues [21], in a Swedish study, investigated accessibility issues among the elderly in regular housing stock, while Jonsson et al. [2] reported deliberations among researchers and housing sector representatives aimed at providing accessible housing for senior citizens. Nevertheless, Wang et al. [22] explored the association between elderly daily activity efficiency and how kitchens are spatially laid out in China, and Tao et al. [23] offered design guidelines and supplied evidence to improve privacy in small, compact care facilities for the aged. In another work, guidance was given for enhancing the interior atmosphere of rural homes in locations that experience extreme cold [24]. Leung et al. [19] reported that the quality of light for the elderly is predicted by accessibility, lighting, doors and windows, ventilation, handrails, signage, and recreation. Peng and Maing [25], in a Hong Kong-based study, assessed public housing projects and elaborated on factors that affect the design of age-friendly open spaces in an outdoor thermal environment, as well as physical design elements for high-density apartment buildings exposed to hot weather. By utilising kernel principal component analysis and deep neural networks, a fall detection algorithm has also been formulated and proposed to counter-pressing issues, such as the elderly falling in their homes along with the subsequent injuries sustained [26]. Mercader-Moyano et al. [27], in their study of Spain and Mexico, considered social challenges that are demanding novel models for assessing the current housing and neighbourhood situations in the two countries. Their study promoted the consideration of how the demographics of the aged relate to the sustainability of cities and their regeneration. A few previous studies have also asked how the elderly’s quality of life in their homes can be enhanced. The work by [17] examined the association between facilities management in public housing and the life quality of elderly individuals in Hong Kong. Another study in Poland by [28] sought to guide the search for space arrangements that would result in high-quality homes for seniors that could also ease their path to independent living. Malik and Mikolajczak [29] found that the needs of young persons and the aged could be combined using a house design that allows a developer to offer a highly flexible, economically effective, and social needs-oriented home. Adapting houses through relevant methods has also been proposed in the United Kingdom (UK) as a necessity to ensure that the aged can continue to be self-sufficient and reside in their own houses for an extended time [30]. Katunský et al. [8], in a German and Slovakian study, found that people felt that some changes were needed in response to getting older, such as a garden and balcony. A comprehensive approach was proposed to achieve exterior and interior space designs that can serve a home’s residents at all life stages, especially those that facilitate mobility.
Figure 4.
The number of publications vs. country.
Three Korean studies demonstrated that the ageing population is growing globally [31,32,33]. The attractiveness of independent living and the housing characteristics that make it accessible to all are vital in housing markets outside East Asia. Thus, accessible housing that can be built affordably is essential for the elderly [31]. Nevertheless, sufficient housing alternatives with designs that suit the needs of the aged are lacking [32]. There is a need for smart technologies that would give the elderly the means to live comfortably, instead of technologies that seek to extend their lifespans [33].
The papers that were included for review in this paper investigated architectural features, home environments, and energy efficiency as current issues and challenges. These papers have proposed improvements for elderly housing from social, physical, and management points of view, and fail to provide inclusive models, policies, or codes for application when designing houses for citizens that would meet the varied needs of people in all life stages.
5. Qualitative Results
This paper’s qualitative section explores in great depth the emerging themes that address the research question. The articles’ directions and subjects yielded three themes (Table 4). These themes are laid out in the following.
Table 4.
Authors according to the themes.
6. Theme 1: Energy Efficiency
In the houses of the elderly, energy efficiency involves using less energy to undertake the same task or produce the same result. Low energy is used in energy-efficient houses and buildings to control their temperature and run appliances (Figure 5). The RED WoLF system relies on a battery, water cylinder, photovoltaic, and storage heaters to conserve energy. Shukhobodskiy et al. [61] modified this system to address energy expenditure and how energy systems may reduce the comfort of dwellers due to an increase in energy bills or inadequate failsafe mechanisms that address electrical outages. The RED WoLF hybrid storage system may be used in homes to determine the peak times of energy use and low energy consumption which helps to both reduce carbon dioxide emissions derived from home electricity and achieve a sustainable energy framework. This strategy may support the elderly to moderate energy consumption, control electrical outages, and diminish the cost of electricity bills. Toosi et al. [62] further developed the work of Shukhobodskiy et al. [61] by taking into account the selection of appropriate models from machine learning during the design process to predict the energy indicators of buildings and to analyze the self-consumption of energy in smart buildings.
Figure 5.
Energy efficiency theme.
Different energy-saving techniques can be used in homes. Thus, architects often face challenges in prioritising appropriate strategies to improve energy performance and efficiently manage the home, Lee et al. [63]. Interior design plays a significant role of support in decreasing the energy used, as indicated by Lechner [64], who suggested a three-tiered approach to resolve this dilemma. The three-tiered approach involves basic building design approaches, passive systems, and mechanical equipment. The approaches are categorised into heating, cooling, and lighting, each with its own elements. In the heating system, heat conservation, solar heat utilisation, and heating equipment plans are offered. In the cooling system, shadows and colours for natural cooling techniques, heat prevention, and cooling equipment plans are considered. In the lighting system, windows and interior finishing secure daylight, and machinery and electrical equipment should be provided with detailed plans related to lighting installation; skylights and shadows are simultaneously considered [39].
Park and Kim [39] proposed a green remodelling framework for the elderly that emphasises designers’ roles and ageing in one place. Housing as a public health issue is not new, but little research has examined the connections between housing designed for older people, energy performance, occupant health, and economic security. The global population is ageing, which significantly impacts the public policy governing health, housing, and economic security [41]. The same research used a case study methodology to evaluate the relationship between the thermal efficiency, indoor temperatures, and monthly energy expenses of houses built for this population. These factors are crucial components of a comprehensive picture of well-being [41]. Zhang et al. [24] evaluated the thermal environment of a rural senior home in their research conducted in an area of China that experiences extreme cold. The thermal climate of residential homes was examined based on objective variables. The study’s empirical data demonstrate the envelope structure’s thermal performance. These elements may be used to enhance the thermal environment of rural homes in China’s cold regions.
Nevertheless, the thermal efficiency of homes is not uniform, which impacts the internal temperatures that elderly residents experience [41]. The uniformity has consequences for the mandated disclosure of building performance and the energy efficiency policy that controls buildings’ energy performance, particularly those created for older people. Nonetheless, based on the previously reviewed articles, no direct energy policies have been applied that consider interior design processes or elements related to designing elderly homes.
7. Theme 2: Architectural Features
Architectural features refer to a house or apartment’s structural and interior design, including architectural features, interior space, colour schemes, fittings, furnishings, and others. This thematic review paper covers interior home designs for the elderly (Figure 6). Improving residential designs for the aged, particularly modifying their homes’ original structure and interior space design, is vital for promoting ageing in place [65]. Past studies have shown that many older adults face deficiencies in their home space design, particularly in active areas of daily life, such as bathrooms, kitchens, and dining rooms [66].
Figure 6.
Architectural features theme.
Wang et al. [22], in a Chinese study, explored the relationship between the elderly’s daily domestic life efficiency and their kitchen’s spatial layout. They conducted an empirical study of the kitchens of selected elderly users using space syntax theory, which explains the accessibility and connectivity of spaces within a layout. They used an experimental approach, with 21 elderly participants who needed to finish three tasks (easy, medium, and difficult) in their kitchens. The results demonstrate that integration level and mean depth in kitchen space layout correlate with elderly user activity efficiency. A study in Mauritius [5] was conducted among 30 elderly people concerning kitchen usage. The participants were asked about kitchens they had previously used. They discussed and demonstrated their current kitchen and its ease of usage. The results show that some participants had age-associated disabilities, but all of them tried their best to undertake kitchen tasks. Several participants felt attached to older tools instead of newer labour-saving products. The same work showed the requirement for a more inclusive kitchen design strategy that would make life easier for the elderly [5]. The benefits of modern kitchen gadgets that would allow them to live independently for longer, and the lack of space for appliances, were also highlighted in the study. Nevertheless, these studies’ findings cannot be generalised to other ethnic and cultural groups. Further studies are required to analyse other home areas, such as bathrooms, dining rooms, and bedrooms, which may enable the aged to live independently. In a combined qualitative study of senior housing, Cohen and Allweil [49] employed home space design to analyse the importance of social ideals such as autonomy, affordability, equality, inclusion, and community values. The authors observed everyday behaviours and innovative methods for sharing living space with elders and caregivers. They proposed that the ethics of everyday living are affected by a typical apartment design.
Another study showed the need to involve the elderly in the design process [44]. The work reviewed several projects and considered the association between the elderly and the house and how it affects the architecture that results. The paper concluded that in elderly home design, the concept of “home” must be synchronised with the changing expectations and requirements of the ageing population. Therefore, architects must be advocates, activators, empathisers, enablers, visualisers, and problem-solvers to achieve the aim.
The physical, psychological, and social characteristics of the elderly must be considered when customising a house’s design, as recommended in several papers. A Korean study proposed an assistance programme for customised elderly housing design due to the rapid increase in the elderly population and the increased demand for better residential environments motivated by economic and income growth [47] The authors suggested that users must have some architectural knowledge to express their needs clearly. Communication problems result from insufficient architectural knowledge. Their findings suggest that to gain this knowledge, the elderly need to have a learning model that considers their physical, psychological, and social characteristics. In their collaborative research on psychology and ergonomics, Shu and Liu [26] explored the utilisation of living space to create interior settings that, by addressing functionality, impact psychological and behavioural changes in the elderly. The authors discussed the issue of falls in the elderly and reviewed the literature on the epidemiology of falls in China. Their findings show that they were influenced by factors such as uneven surfaces, cluttered surroundings, poor lighting, and medications that induced dizzy spells. The authors also mentioned the use of intelligent control technology to assist the elderly and prevent falls. They recommended a fall detection system based on deep neural networks and kernel principal component analysis to address pressing issues, including the elderly’s propensity for injury and fall risk indoors. Two other studies measured home hazards using HOME FAST tools to evaluate the feasibility of their application in Malaysian and Thai homes [18,35]. A high frequency of fall hazards was detected in the living room, bathroom, stairs, bedroom, and kitchen. Falls were shown to be a leading cause of elderly immobility and mortality. The HOME FAST tools were shown to be feasible for use by people of various backgrounds. Nevertheless, the HOME FAST scoring process could be improved to prevent cultural misunderstandings in interpreting the questions [18].
Leung et al. [17] examined the association between older people’s quality of life and public housing’s indoor facilities management. They used a quantitative approach in the form of a questionnaire developed and administered among aged residents of multiple public housing locations. The questionnaire investigated the effects of the management of indoor facilities on the senior residents’ quality of life in public housing using statistical analysis methods, namely, multiple regression modelling and reliability analysis. The study identified and classified 12 indoor facilities’ management factors into three primary components:
- Space management (space planning and distance);
- Building services (electricity, bathroom, lighting, indoor air, and noise);
- Supporting facilities (windows and doors, decoration, non-slip floors, safety and security, and accessibility).
Choi et al. [57] used a survey to analyse the house colours of senior citizens in Korea and found that a warm colour series was preferred over a cold colour series. There was also a high preference for colours that had clear tones. The elderly also preferred high-saturation colours with bright and vibrant tones over low-saturation colours. In a similar study, Jung et al. [67] examined the association between residents’ bedroom space colour preferences and symptoms of depression using psychological and physiological responses. The aim was to understand the differences in responses to the experimental interior colours of residents’ rooms. The Seniors’ Happiness Centre’s bedroom colours were chosen for the elderly aged 65 and older in the United Arab Emirates (UAE), taking into account their psychological and physiological responses. In order to recreate the experience of 3D space, the authors employed colour images to examine the physiological and psychological reactions of 86 older participants to the suggested colour preferences for the resident’s bedroom. The results were compared and analysed using the Electroencephalogram (EEG) and Geriatric Depression Scale (GDS) measurement to assess the relationship between colour preference and depression. The study’s results show that the elderly in the UAE preferred warm colours over cold colours, and every room had to adopt a distinct colour scheme, as the elderly have different visual characteristics. The results can be used as a basis for developing alternative colour schemes for residents’ bedroom interiors. The differing findings of studies indicate that cultural background and cognitive responses significantly affect colour selection, and a single colour is better [68]. More studies are needed to propose variable colour schemes suited to the elderly’s characteristics by studying their responses to more diverse colours.
The work by Aherentzen and Tural [36] examined the building and interior-scale factors of homes and residential projects and their role in promoting or inhibiting the sedentary habits and active lifestyles of the elderly. The six characteristics were focused on: (1) barriers, supports, and features that “fit”, (2) spatial organisation and layout, (3) environmental cues, (4) ambient qualities, (5) assistive technologies, and (6) gardens and outdoor spaces. The majority of features were judged to be accessibility-focused. The design of the pathways and corridors, and environmental cues that communicate a space’s useful purpose, all support active living. Aged residents’ ability to live independently was assisted by ambient characteristics such as good lighting, sounds, and scents. Their study offered a methodical evaluation and description of the present body of knowledge, but all this must be evaluated while taking the research constraints into account. Due to the limited quantity of qualifying research, analyses are not further separated by residence type. Additionally, no cross-country comparison has been made, since most studies did not specify how closely their sample matched the population of a particular nation (external validity).
In a Scotland-based study, Fyfe and Hutchison [56] investigated the elderly’s housing needs and the demand and supply level of age-related housing. They also evaluated interest in various retirement housing alternatives and tenure possibilities. The demand side needs were determined through an online poll of seniors in Scotland. The Elderly Accommodation Counsel provided secondary data on the present supply, and market reports were used to compile secondary data on the anticipated supply. The results confirmed the findings of previous studies that seniors focused on the local area, shop access, neighbourly relations, and interior design when looking for retirement accommodation. The “home design” theme allows for inferring design factors that influence both physical and psychological aspects, but a physical factor can only influence a psychological factor. Thus, improvements in design and physical factors will improve psychological factors and the elderly’s independence of living.
8. Theme 3: Home Environment
The home environment theme refers to open space in the design of elderly homes, social interactions, the thermal environment, and indoor and outdoor conditions such as the use of technology.
With a better knowledge of ageing behaviour and preferences, housing developments can be made more age-friendly, including the local home environment [25]. The importance of open spaces in a home environment was also stressed. Open areas inside housing projects in Hong Kong expand claustrophobic living quarters, making them essential elements in healthy ageing-in-place for senior citizens. According to senior users of open space, Peng and Maing [25] found four crucial elements for open space: (1) The mean radiant temperature, (2) the air temperature, (3) the presence of greenery, and (4) outdoor seating. Although the openness of the open space does not directly affect the outcomes, it does have an indirect effect, since openness is mirrored in all of the other elements, with the exception of outdoor seating. Four recommendations are made to enhance age-friendly design, utilising the results of the important factors: The immediate surroundings must be well-shaded and cool. There must be abundant peripheral greenery inside the housing complex, and there must be adaptive seating that responds to the thermal environment.
The papers based on home environment design included in this thematic review paper focus on technology’s importance (Figure 7). For example, Zhang et al. [24] proposed a residential environment technology prototype that combined Internet of Things (IoT) technology and architectural elements to make it possible for senior residents of housing projects to live independently while assisting them in coping with physical ageing. Nevertheless, this study has not been applied in a real-world environment for the elderly. Shon et al. [33] built an evaluation framework by analysing smart environment components, using contextual analysis and factor extraction, to create enjoyable experiences in intelligent surroundings that enable the elderly to live independently and improve their general well-being. By examining articles in the architectural field, they discovered that investigations into smart houses often concentrate on utilitarian aspects, such as usability, physical experience monitoring, and energy efficiency modelling. Psychological wellness was frequently neglected.
Figure 7.
Home environment theme.
9. Discussion
Future research prospects in interior design for the elderly are manifold. Designs are channelled into creating the best surroundings for healing and habitation using both old and more contemporary evidence. Designers are particularly able to use design techniques that meet the requirements and special situations of the elderly because they have a thorough understanding of space, human perceptions and experiences of that place, and its qualities. Innovative interior design strategies improve older citizens’ quality of life and foster their independence. By taking an integrated approach to human physical, psychological, and social health concerning home interior design and built environments, these objectives may be accomplished. Designers must collaborate with ageing adults and medical specialists. They may contribute significantly to the medical, social, and environmental teams caring for older adults by using their knowledge and skills [69,70].
According to Ramsamy-Iranah et al. [5], “designers have not taken on board issues of inclusive design that would be beneficial to all age groups”. Participation in daily activities is made possible through inclusive design on an equitable, secure, and autonomous basis. Approaches to inclusive design provide fresh perspectives on how humans engage with the built environment. Opportunities to exercise creativity and problem-solving abilities can be expanded. As the population ages, inclusive design is an essential need, and no longer a choice. The design of buildings and spaces should reflect inclusive design principles established by the Commission for Architecture and the Built Environment in the UK. The principles demand inclusive, responsive, flexible, convenient, accommodating, welcoming, and realistic design [71]. Ageing populations are particularly evident in developed European countries and the United States (US). As a consequence, concerns about retirement for seniors are given increased attention. Developed nations have taken the lead in exploring information technology to supplement conventional senior care by leveraging their economic sturdiness and scientific and technical edge. The idea of “intelligent care for ageing” or “intelligent old-age care” has been proposed in the US, the UK, and Japan. In industrialised nations, the operational qualities of smart elder care are heavily focused on the market, and heavily commercialised [72]. Nevertheless, the cultures of the UK, US, and Japan are disposed to an elderly population who prefer to live in elderly nursing homes or care homes, rather than in their own homes. Although nursing homes are the default living option as people age, it is recommended that new ways be found to improve houses so people can more easily “age in place”.
The United Nations [73] reported that almost all countries globally are seeing their aged population increase in number and proportion. The group of people aged 65 and over is growing faster than all other age groups. Providing suitable housing for this population segment will be a great challenge to many countries in the coming years [55]. This thematic review has focused on reviewing previous studies to discover what they have carried out regarding home interior design for the elderly. Nevertheless, with the increasing number of elderly people, many of the issues and possible solutions provided in this paper will likely be relevant to many developed countries. Guidelines for elderly home interior design will be needed to direct healthier policies, practical decisions, architecture design, and the decisions of policymakers. Thus, this research area is fertile and requires further investigation. Additionally, cultural variations may have an impact on a variety of user groups. As a result, the problem of social engagement must be taken into account when designing research to be reproduced in other nations. Notably, no review paper based on these databases exists to apply inclusive design in interior design elements in elderly houses. Thus, there is a need for an inclusive design approach to meet the needs of people of all ages, and to help them remain independent in their homes. It is not enough to simply focus on examining some elements. For example, of the previous studies reviewed, some focus solely on architectural features, others focus only on energy efficiency, and others concentrate on environmental design.
In order to conclude the discussion above, this thematic review proposes new studies to continuously develop the interior design for the elderly in the fields of architecture and design. These suggestions emerge from examining and reviewing published studies and defining these studies based on the conceptual framework exhibited in Figure 8. In order to facilitate the implementation of interior design for senior homes and to assure the discovery of new research possibilities, Figure 8 presents 51 research directions, in addition to strategic policies and approaches for integrating and linking inclusive design principles in home interior design for the elderly. In view of the present scenario of research and the planned structure, the suggested conceptual framework of this paper will enhance independent living by linking inclusive design principles to each design element elicited from different studies under each theme (energy efficiency, architectural features, and home environment), which can be clustered as follows:
Figure 8.
A proposed conceptual framework of integrated, inclusive design principles in interior design for elderly houses, as stated by Mnea and Zairul (2023), [71]. Inclusive, everyone can use safely, easily and with dignity; Responsive, taking account of what people say they need and want; Flexible, different people can use spaces, layout in different ways; Accommodating, for all people, regardless of their age, gender, mobility, ethnicity or circumstances; Convenient, everyone can use without too much effort or separation; Welcoming, no disabling barriers that might exclude some people; Realistic, offering more than one solution to help balance everyone’s needs and recognizing that one solution may not work for all.
- Architectural features—sub-theme; interior design factors —For basic architectural knowledge of the elderly users, a new practice of elderly house design needs to be developed considering physical aspects (vision, audibility, and stability), psychological aspects (fear of falling, security, safety), and design aspects (accessibility, barriers, flooring, colour, lighting, spaces, and layout, privacy) in interior design for elderly people’s houses;
- Home environment—sub-theme; society and social sustainability—More studies focused on providing a policy that encourages assistive technologies, IoT, gardens and outdoor spaces, local areas, access to shops, social relations with neighbours, environmental cues, and well-being in elderly people’s houses;
- Energy efficiency—sub-theme; energy consumption—Focusing on simulating energy efficiency (heating, cooling, lighting, detailed elements, technology for heat conservation, solar heat utilisation, and detailed plans of the heating system).
10. Conclusions
A double-pronged approach was employed in this paper using the 51 reviewed articles. Initially, a quantitative method was used to highlight data extracted numerically from ATLAS.ti 8. Although the subject has garnered increasing attention, the literature contains no paper that applies inclusivity in interior design. A lack of awareness among policymakers and architects has contributed to the slow progress. There are many possible avenues of research concerning the interior design of elderly housing. Both existing and new evidence can be incorporated into designs to provide environments for optimal healing and living. Designers who appreciate how space functions, along with human perceptions and experiences of that space and its characteristics, are well-placed to design and apply strategies to meet the elderly’s needs and particular conditions [6]. Architects and interior designers are also expected to be able to design for habilitative needs and take part in ensuring houses are properly designed to cope with the needs of an aged population [66,67,68]. Architects, housing providers, builders, and policymakers need the best information on which to construct plans, buildings, and policies.
This article’s key contribution is examining the available literature on practices of elderly housing interior design. In practical terms, by highlighting the connections between the various disparate themes, its main contribution is to encourage the improvement or introduction of new practices for interior design that can be applied to elderly housing. The review highlights current worldwide interior design practices in elderly homes, leading to suggestions for necessary adaptations to existing homes that will enable the elderly to live independently for longer in their own homes. Exploring novel design models and features related to inclusive design in elderly homes has become a necessity. Building codes or policies related to housing for the elderly need to be established and applied to reduce any negative impact on the health and well-being of the aged. Building quality must also be improved by designing and implementing features to meet the future needs of people in all stages of life, in addition to allowing its residents to remain self-sufficient for the foreseeable future in their own houses. A successful inclusive interior design of elderly housing can be achieved by clarifying how the elderly are involved in the design process. Thus, the elements of interior design in elderly houses that have been discussed under the themes in this paper should be linked and integrated into a model of inclusive design principles, so as to ensure that the houses of the elderly and new houses for citizens will be durable and will serve all age groups.
Author Contributions
Writing—original draft preparation, A.M.; writing—review and editing, M.Z. All authors have read and agreed to the published version of the manuscript.
Funding
This research received no external funding.
Institutional Review Board Statement
Not applicable.
Informed Consent Statement
Not applicable.
Data Availability Statement
Not applicable.
Conflicts of Interest
The authors declare no conflict of interest.
References
- World Health Organization. WHO Housing and Health Guidelines; WHO: Geneva, Switzerland, 2018; p. 149. Available online: https://www.who.int/publications/i/item/9789241550376 (accessed on 5 July 2020).
- Jonsson, O.; Frögren, J.; Haak, M.; Slaug, B.; Iwarsson, S.; Capasso, L.; D’Alessandro, D. Understanding the wicked problem of providing accessible housing for the ageing population in Sweden. Int. J. Environ. Res. Public Health 2021, 18, 1196. [Google Scholar] [CrossRef]
- Mnea, A.; Zairul, M. Housing design studies in Saudi Arabia: A thematic review. J. Constr. Dev. Cities 2022, in press. [Google Scholar] [CrossRef]
- Hansen, E.B.; Gottschalk, G. What makes older people consider moving house and what makes them move? House Theory Soc. 2007, 23, 34–54. [Google Scholar] [CrossRef]
- Ramsamy-Iranah, S.D.; Maguire, M.; Peace, S.; Pooneeth, V. Older adults’ perspectives on transitions in the kitchen. J. Aging Environ. 2021, 35, 207–224. [Google Scholar] [CrossRef]
- Engineer, A.; Sternberg, E.M.; Najafi, B. Designing interiors to mitigate physical and cognitive deficits related to aging and to promote longevity in older adults: A review. Gerontology 2018, 64, 612–622. [Google Scholar] [CrossRef] [PubMed]
- Afacan, Y. Extending the importance–performance analysis (IPA) approach to Turkish elderly people’s self-rated home accessibility. J. Hous. Built Environ. 2019, 34, 619–642. [Google Scholar] [CrossRef]
- Katunský, D.; Brausch, C.; Purcz, P.; Katunská, J.; Bullová, I. Requirements and opinions of three groups of people (aged under 35, between 35 and 50, and over 50 years) to create a living space suitable for different life situations. Environ. Impact Assess. Rev. 2020, 83, 106385. [Google Scholar] [CrossRef]
- Herssens, J.; Nijs, M.; Froyen, H. Inclusive housing (Lab) for all: A home for research, demonstration and information on Universal Design (UD). Assist. Technol. Res. Ser. 2014, 35, 185–194. [Google Scholar] [CrossRef]
- Wolfgang, P.; Korydon, S.H. Universal Desigh Handbook; McGraw Hill: New York, NY, USA, 2011; ISBN 978-0-07-162923-2. [Google Scholar]
- Bianchin, M.; Heylighen, A. Just design. Des. Stud. 2018, 54, 1–22. [Google Scholar] [CrossRef]
- Luciano, A.; Pascale, F.; Polverino, F.; Pooley, A. Measuring age-friendly housing: A framework. Sustainability 2020, 12, 848. [Google Scholar] [CrossRef]
- Zairul, M.; Azli, M.; Azlan, A. Defying tradition or maintaining the status quo? Moving towards a new hybrid architecture studio education to support blended learning post-COVID-19. Archnet IJAR 2023, in press. [Google Scholar] [CrossRef]
- Zairul, M. A thematic review on student-centred learning in the studio education. J. Crit. Rev. 2020, 7, 504–511. [Google Scholar] [CrossRef]
- Zairul, M. The recent trends on prefabricated buildings with circular economy (CE) approach. Clean. Eng. Technol. 2021, 4, 100239. [Google Scholar] [CrossRef]
- Zairul, M. Opening the pandora’s box of issues in the Industrialised Building System (IBS) in Malaysia: A thematic review. J. Appl. Sci. Eng. 2021, 25, 297–310. [Google Scholar] [CrossRef]
- Leung, M.Y.; Yu, J.; Chow, H. Impact of indoor facilities management on the quality of life of the elderly in public housing. Facilities 2016, 34, 564–579. [Google Scholar] [CrossRef]
- Romli, M.H.; Mackenzie, L.; Lovarini, M.; Tan, M.P. Pilot study to investigate the feasibility of the Home Falls and Accidents Screening Tool (HOME FAST) to identify older Malaysian people at risk of falls. BMJ Open 2016, 6, 12048. [Google Scholar] [CrossRef]
- Leung, M.Y.; Famakin, I.O.; Olomolaiye, P. Effect of facilities management components on the quality of life of Chinese elderly in care and attention homes. Facilities 2017, 35, 270–285. [Google Scholar] [CrossRef]
- Kuboshima, Y.; McIntosh, J.; Thomas, G. The design of local-authority rental housing for the elderly that improves their quality of life. Buildings 2018, 8, 71. [Google Scholar] [CrossRef]
- Granbom, M.; Iwarsson, S.; Kylberg, M.; Pettersson, C.; Slaug, B. A public health perspective to environmental barriers and accessibility problems for senior citizens living in ordinary housing. BMC Public Health 2016, 16, 772. [Google Scholar] [CrossRef]
- Wang, Y.; Lin, D.; Huang, Z. Research on the aging-friendly kitchen based on space syntax theory. Int. J. Environ. Res. Public Health 2022, 19, 5393. [Google Scholar] [CrossRef]
- Tao, Y.; Lau, S.S.Y.; Gou, Z.; Fu, J.; Jiang, B.; Chen, X. Privacy and well-being in aged care facilities with a crowded living environment: Case study of Hong Kong care and attention homes. Int. J. Environ. Res. Public Health 2018, 15, 2157. [Google Scholar] [CrossRef] [PubMed]
- Zhang, H.; Chen, Y.; Yoshino, H.; Xie, J.; Mao, Z.; Rui, J.; Zhang, J. Winter thermal environment and thermal performance of rural elderly housing in severe cold regions of China. Sustainability 2020, 12, 4543. [Google Scholar] [CrossRef]
- Peng, S.; Maing, M. Influential factors of age-friendly neighborhood open space under high-density high-rise housing context in hot weather: A case study of public housing in Hong Kong. Cities 2021, 115, 103231. [Google Scholar] [CrossRef]
- Shu, Q.; Liu, H. Application of artificial intelligence computing in the universal design of aging and healthy housing. Comput. Intell. Neurosci. 2022, 2022, 4576397. [Google Scholar] [CrossRef]
- Mercader-Moyano, P.; Flores-García, M.; Serrano-Jiménez, A. Housing and neighbourhood diagnosis for ageing in place: Multidimensional Assessment System of the Built Environment (MASBE). Sustain. Cities Soc. 2020, 62, 102422. [Google Scholar] [CrossRef]
- Gawlak, A.; Matuszewska, M.; Skorka, A. Housing expectations of future seniors based on an example of the inhabitants of Poland. Buildings 2021, 11, 305. [Google Scholar] [CrossRef]
- Malik, K.; Mikolajczak, E. Senior housing universal design as a development factor of sustainable-oriented economy. Sustainability 2019, 11, 7093. [Google Scholar] [CrossRef]
- Zhou, W.; Oyegoke, A.S.; Sun, M. Adaptations for aging at home in the UK: An evaluation of current practice. J. Aging Soc. Policy 2019, 32, 572–589. [Google Scholar] [CrossRef]
- Lee, S.Y.; Yoo, S.E. Willingness to pay for accessible elderly housing in Korea. Int. J. Strateg. Prop. Manag. 2020, 24, 70–82. [Google Scholar] [CrossRef]
- Kwon, O.; Kim, D.; Kim, J. An exploratory study for improving the housing situation of Korean elderly based on the opinions of housing researchers and welfare facility staff. J. Asian Archit. Build. Eng. 2018, 16, 471–477. [Google Scholar] [CrossRef]
- Shon, S.; Gu, N.; Kwon, H.J.; Kim, M.J.; Lee, L.N. A critical review of smart residential environments for older adults with a focus on pleasurable experience. Front. Psychol. 2020, 10, 3080. [Google Scholar] [CrossRef]
- Felix, E.; De Haan, H.; Vaandrager, L.; Koelen, M. Beyond thresholds: The everyday lived experience of the house by older people. J. Hous. Elder. 2015, 29, 329–347. [Google Scholar] [CrossRef]
- Lektip, C.; Rattananupong, T.; Sirisuk, K.O.; Suttanon, P.; Jiamjarasrangsi, W. Adaptation and Evaluation of Home Fall Risk Assessment Tools for the Elderly in Thailand. Southeast Asian J. Trop. Med. Public Health 2020, 51, 65–76. Available online: https://journal.seameotropmednetwork.org/index.php/jtropmed/article/view/112 (accessed on 18 January 2022).
- Ahrentzen, S.; Tural, E. The role of building design and interiors in ageing actively at home. Build. Res. Inf. 2015, 43, 582–601. [Google Scholar] [CrossRef]
- Granbom, M.; Slaug, B.; Löfqvist, C.; Oswald, F.; Iwarsson, S. Community relocation in very old age: Changes in housing accessibility. Am. J. Occup. Ther. 2016, 70, 16147. [Google Scholar] [CrossRef]
- Ossokina, I.V.; Arentze, T.A.; van Gameren, D.; van den Heuvel, D. Best living concepts for elderly homeowners: Combining a stated choice experiment with architectural design. J. Hous. Built Environ. 2019, 35, 847–865. [Google Scholar] [CrossRef]
- Park, S.; Kim, M. A framework for green remodeling enabling energy efficiency and healthy living for the elderly. Energies 2018, 11, 2031. [Google Scholar] [CrossRef]
- Sander, B.; Markvart, J.; Kessel, L.; Argyraki, A.; Johnsen, K. Can sleep quality and wellbeing be improved by changing the indoor lighting in the homes of healthy, elderly citizens? Chronobiol. Int. 2015, 32, 1049–1060. [Google Scholar] [CrossRef]
- Miller, W.; Vine, D.; Amin, Z. Energy efficiency of housing for older citizens: Does it matter? Energy Policy 2016, 101, 216–224. [Google Scholar] [CrossRef]
- Tam, V.W.Y.; Fung, I.W.H.; Tsang, Y.T.; Chan, L. Development of a universal design-based guide for handrails: An empirical study for Hong Kong elderly. Sustainability 2018, 10, 4233. [Google Scholar] [CrossRef]
- Gomez-Jimenez, M.L.; Antonio, V.-Y. Key elements for a new Spanish legal and architectural design of adequate housing for seniors in a pandemic time. Sustainability 2021, 13, 7838. [Google Scholar] [CrossRef]
- Stewart, S. Redesigning Domesticity Creating Homes. Archit. Des. 2014, 84, 80–87. Available online: https://onlinelibrary.wiley.com/doi/abs/10.1002/ad.1732 (accessed on 18 January 2022).
- Van Hoof, J.; Bennetts, H.; Hansen, A.; Kazak, J.K.; Soebarto, V. The living environment and thermal behaviours of older south australians: A multi-focus group study. Int. J. Environ. Res. Public Health 2019, 16, 935. [Google Scholar] [CrossRef] [PubMed]
- Thordardottir, B.; Fänge, A.M.; Chiatti, C.; Ekstam, L. Participation in everyday life before and after a housing adaptation. J. Hous. Elder. 2018, 33, 41–55. [Google Scholar] [CrossRef]
- Heo, J.; Chung, J.H.; Kim, J. Study on Developing the Assisting Program for Customized Housing Design for the Elderly. Research Gate. 2016. Available online: https://www.researchgate.net/publication/308119760_Study_on_developing_the_assisting_program_for_customized_housing_design_for_the_elderly (accessed on 18 January 2022).
- Tsuchiya-Ito, R.; Iwarsson, S.; Slaug, B. Environmental challenges in the home for ageing societies: A comparison of Sweden and Japan. J. Cross. Cult. Gerontol. 2019, 34, 265–289. [Google Scholar] [CrossRef]
- Cohen, S.; Allweil, Y. Towards non-ageist housing and caring in old age. Urban Plan. 2020, 5, 155–170. [Google Scholar] [CrossRef]
- Fallah, H.; Nazari, J.; Choobineh, A.; Morowatisharifabad, M.A.; Jafarabadi, M.A. Identifying Barriers and Problems of Physical Environment in Older Adults’ Homes: An Ergonomic Approach. Work 2021, 70, 1289–1303. Available online: https://content.iospress.com/articles/work/wor210765 (accessed on 18 January 2022). [CrossRef]
- Ham, S.; Cho, H.; Lee, H.; Lee, G. Prototype Development of Responsive Kinetic Façade Control System for the Elderly Based on Ambient Assisted Living. Archit. Sci. Rev. 2019, 62, 273–285. Available online: https://www.tandfonline.com/doi/abs/10.1080/00038628.2019.1614902 (accessed on 18 January 2022). [CrossRef]
- Park, J.-A.A.; Choi, B. Factors affecting the intention of multi-family house residents to age in place in a potential naturally occurring retirement community of Seoul in South Korea. Sustainability 2021, 13, 8922. [Google Scholar] [CrossRef]
- Borelli, E.; Paolini, G.; Antoniazzi, F.; Barbiroli, M.; Benassi, F.; Chesani, F.; Chiari, L.; Fantini, M.; Fuschini, F.; Galassi, A.; et al. HABITAT: An IoT solution for independent elderly. Sensors 2019, 19, 1258. [Google Scholar] [CrossRef]
- Demirkan, H.; Olguntuerk, N. A priority-based ‘design for all’ approach to guide home designers for independent living. Archit. Sci. Rev. 2013, 57, 90–104. [Google Scholar] [CrossRef]
- Ellison, C.; Struckmeyer, L.; Kazem-Zadeh, M.; Campbell, N.; Ahrentzen, S.; Classen, S. A social-ecological approach to identify facilitators and barriers of home modifications. Int. J. Environ. Res. Public Health 2021, 18, 8720. [Google Scholar] [CrossRef] [PubMed]
- Fyfe, A.; Hutchison, N. Senior housing in Scotland: A development and investment opportunity? J. Prop. Invest. Financ. 2020, 39, 525–544. [Google Scholar] [CrossRef]
- Choi, Y.; Lee, H.; Park, H. A Study on the Analysis of the Interior Color Environment in Korea: Focus on Senior Citizen Centers in Korea. J. Eng. Appl. Sci. 2018, 13, 7857–7864. Available online: https://medwelljournals.com/abstract/?doi=jeasci.2018.7857.7864 (accessed on 18 January 2022).
- Ma, C.; Guerra-Santin, O.; Mohammadi, M. Smart home modification design strategies for ageing in place: A systematic review. J. Hous. Built Environ. 2021, 37, 625–651. [Google Scholar] [CrossRef]
- Jo, T.H.; Ma, J.H.; Cha, S.H. Elderly perception on the internet of things-based integrated smart-home system. Sensors 2021, 21, 1284. [Google Scholar] [CrossRef]
- Bennetts, H.; Martins, L.A.; van Hoof, J.; Soebarto, V. Thermal personalities of older people in South Australia: A personas-based approach to develop thermal comfort guidelines. Int. J. Environ. Res. Public Health 2020, 17, 8402. [Google Scholar] [CrossRef]
- Shukhobodskiy, A.A.; Zaitcev, A.; Pogarskaia, T.; Colantuono, G. RED WoLF hybrid storage system: Comparison of CO2 and price targets. J. Clean. Prod. 2021, 321, 128926. [Google Scholar] [CrossRef]
- Toosi, H.A.; Del Pero, C.; Leonforte, F.; Lavagna, M.; Aste, N. Machine learning for performance prediction in smart buildings: Photovoltaic self-consumption and life cycle cost optimization. Appl. Energy 2023, 334, 120648. [Google Scholar] [CrossRef]
- Lee, K.; Koo, B.; Park, B.; Ahn, Y.H. The development of an energy-efficient remodeling framework in South Korea. Habitat Int. 2016, 53, 430–441. [Google Scholar] [CrossRef]
- Lechner, N. Heating, Cooling, Lighting: Sustainable Design Methods for Architects, 4th ed.; John Wiley & Sons, Inc.: Hoboken, NJ, USA, 2009; ISBN 9781118582428. [Google Scholar]
- Hwang, E.; Cummings, L.; Sixsmith, A.; Sixsmith, J. Impacts of home modifications on aging-in-place. J. Hous. Elder. 2011, 25, 246–257. [Google Scholar] [CrossRef]
- Tromp, N.; Hekkert, P. Assessing methods for effect-driven design: Evaluation of a social design method. Des. Stud. 2016, 43, 24–47. [Google Scholar] [CrossRef]
- Jung, C.; Abdelaziz Mahmoud, N.S.; El Samanoudy, G.; Al Qassimi, N. Evaluating the color preferences for elderly depression in the United Arab Emirates. Buildings 2022, 12, 234. [Google Scholar] [CrossRef]
- Lewis, C.; Buffel, T. Aging in place and the places of aging: A longitudinal study. J. Aging Stud. 2020, 54, 100870. [Google Scholar] [CrossRef]
- Sanford, J.A.; Hernandez, S.C. Universal design, design for aging in place, and habilitative design in residential environments. In Health and Well-Being for Interior Architecture; Routledge: London, UK, 2017; pp. 137–147. ISBN 9781315464411. [Google Scholar]
- Stichler, J.F. Design considerations for aging populations. HERD Health Environ. Res. Des. J. 2013, 6, 7–11. [Google Scholar] [CrossRef]
- Fletcher, H. The Principles of Inclusive Design; (They Include You). 2006. Available online: www.cabe.org.uk (accessed on 5 July 2020).
- Morgan, A.S.; Dale, H.B.; Lee, W.E.; Edwards, P.J. Deaths of cyclists in London: Trends from 1992 to 2006. BMC Public Health 2010, 10, 699. [Google Scholar] [CrossRef]
- United Nations. World Population Prospects 2022 Summary of Results; United Nations: New York, NY, USA, 2022. [Google Scholar]
Disclaimer/Publisher’s Note: The statements, opinions and data contained in all publications are solely those of the individual author(s) and contributor(s) and not of MDPI and/or the editor(s). MDPI and/or the editor(s) disclaim responsibility for any injury to people or property resulting from any ideas, methods, instructions or products referred to in the content. |
© 2023 by the authors. Licensee MDPI, Basel, Switzerland. This article is an open access article distributed under the terms and conditions of the Creative Commons Attribution (CC BY) license (https://creativecommons.org/licenses/by/4.0/).







