Abstract
The Australian construction industry is facing a mental health crisis; poor mental health indicators are significantly higher than the all-industry average. Despite a growing body of research into the mental health of the industry’s workforce, concerns have been raised about its alignment with regulatory developments in this area. This raises questions about the relevance of research to support mental health policy development in Australia and evidence-based research on mental health policy relating to the construction industry. However, there has been no research to explore the extent of this problem. This paper addresses this knowledge gap by reporting the results of a systematic review of peer-reviewed mental health research using the PRISMA scoping review methodology. The results reveal significant misalignment between existing research and Australian government regulation in this area. A particularly low level of research–policy alignment is found in the areas of: violence and traumatic events at work, financial concerns, poor organizational change management, workplace injustice, and social support. The paper concludes with recommendations for new avenues of mental health research to address these gaps, enabling closer alignment between mental health research and regulatory reform. It is concluded that this will facilitate more relevant research and improved evidence-based decision-making in this important field of research and policy development.
1. Introduction
Mental health has been defined by the World Health Organization (WHO) as “a state of well-being in which every individual realizes his or her potential, can cope with the normal stresses of life, can work productively and fruitfully, and is able to make a contribution in her or his community” [1]. The construction workforce, at both operational and professional levels, is recognized internationally to be a high-risk group for mental health and well-being [2]. In Australia, the problem is especially acute; the suicide rate for construction workers is 53% higher compared to other industries [3]. While those working on site for contractors have been found to suffer particularly high levels of stress due to project-based pressures and toxic workplace cultures [4], poor mental health and well-being among construction professionals has also been widely reported [5]. This is not an Australia-specific issue, with reports of stress, burnout, anxiety, depression, and suicidal thought reported in the construction industries of numerous other countries [5,6,7,8].
A wide range of factors identified in the literature contribute to this high level of risk. These include unsafe work conditions, high job demand, long working hours and presentism, toxic and highly masculinized cultures, and unrealistic project deadlines [8,9,10]. These causal factors affect both men and women, although they suffer different levels and types of stress and employ different coping mechanisms to manage it [5,6,11]. Research also shows how people of different cultures in the Australian construction industry are subjected to different levels of mental health risks due to their experiences of racism and discrimination—often from co-workers rather than their managers [12,13]. Poor mental health has also been linked to the construction industry’s poor safety, quality, and productivity record [14,15,16], adding a commercial imperative to the moral reasons for undertaking more research in this area.
Like most countries, workforce mental health in Australia is governed by a range of construction occupational laws, regulations, standards, and codes of practice. In Australia, these include the SafeWork [17], WHS-Act [18], SafeWork [19], FairWork [20], ConstructionWorkAct [21], COSH [22], and voluntary industry initiatives such as the recent Culture Standard for the Construction Industry [23]. However, concerns have been expressed in Australia and in numerous other countries about the alignment of mental health research with regulatory developments, raising questions about the relevance of research to support evidence-based government policy development in this important area [24,25,26]. For example, Chan and Nwaogu [2] have recognized that research has failed to adequately address the risk that workplace injustice poses to mental health and well-being in the construction sector, despite growing international legislation, regulation, and codes of practice in this area. The importance of evidence-based policy is widely acknowledged [27,28,29]; thus, claims of any divergence between mental health research and policy is a concern. However, there has been no research to explore this apparent research/policy alignment. The aim of this paper is to address this important gap in research by investigating how Australian mental health research in construction aligns with mental health laws, regulations, and codes of practice in Australia [30].
The Australian construction industry is selected as the subject of this investigation because of the scale of the mental health crisis in the sector and because of the relatively large amount of research and policy development in this area [31]. Australia is also one of the pioneer countries in implementing the WHO’s Mental Health Action Plan, and the only country that has updated its national policy and legislation three times, with the last reform taking place in 2015 [32,33]. The 19 other countries that have participated in the WHO’s mental health reforms have similar mental health policies and plans [32]. Therefore, analyzing the Australian construction industry can provide important new insights, of international relevance, into the risks of research and policy in this area becoming misaligned and potentially undermining policy effectiveness. Critically, as one of the largest employers in Australia, evidence-based policy reform in the construction industry can significantly contribute to reducing the enormous costs of poor workplace mental health to the wider Australian economy, which has been estimated to be around $70 billion per year, raising to at least double this by 2030 [34]. As CEDA [34] notes, workplace reform in major industries such as construction can have the greatest impact on reducing the mental health crisis in Australia. Of relevance to this research, it also notes that research and regulatory reform are also critical elements of any improvement strategy.
While there are many dimensions of research and regulation to compare, this paper focusses on mental health risk factors and mental health status assessment methods identified within these two bodies of knowledge. These two areas are the focus on this study because mental health risk factors are the most important indicators of mental health in the majority of research and legislations, and risk assessment is a critical part of the mental health management process [15,16,17].
2. Methodology
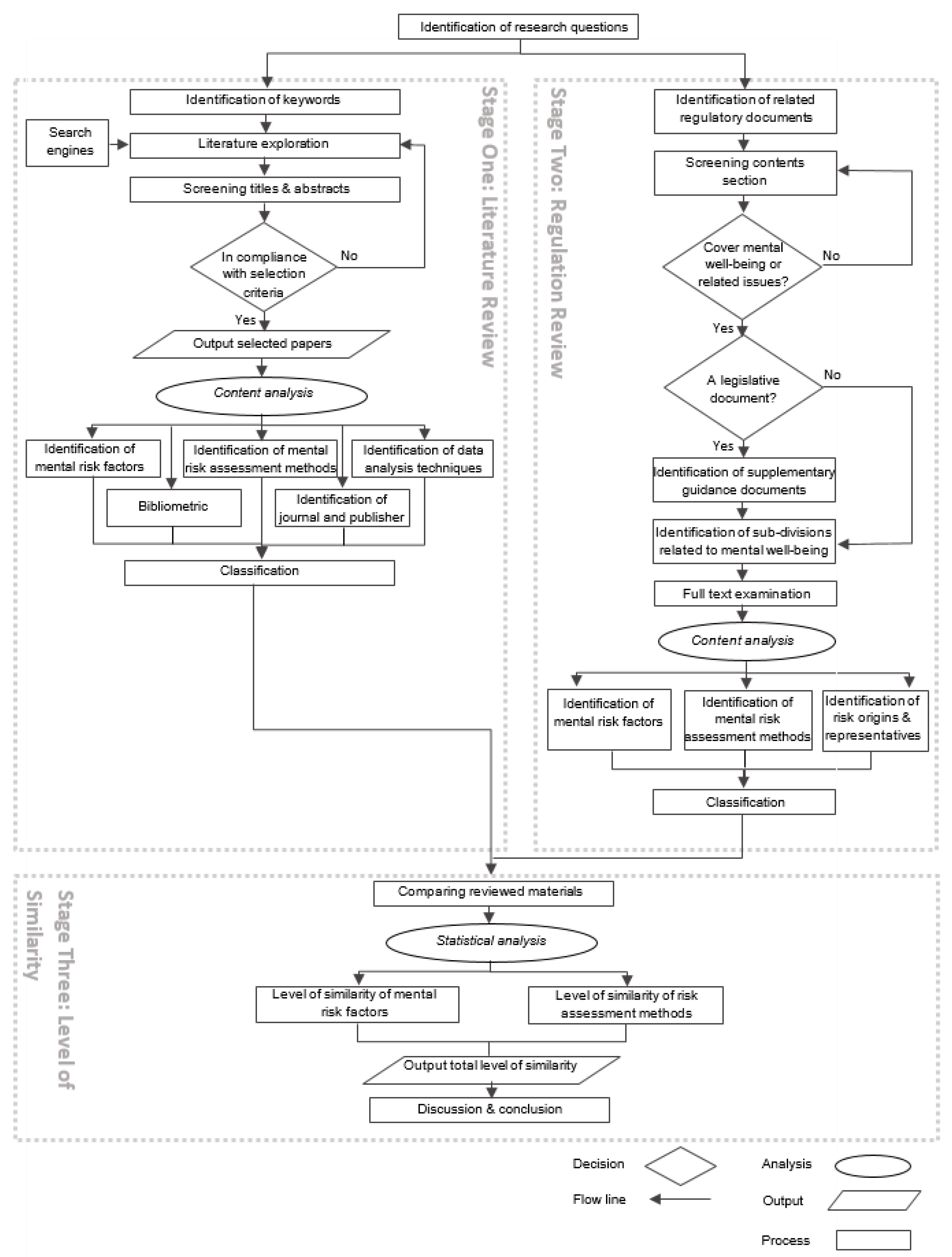
The research methodology employed in this research involved three stages, as illustrated in Figure 1.
Figure 1.
Scoping review methodology.
In stage one, a systematic scoping review of existing research into the mental health of construction workers and professionals was undertaken using the PRISMA methodology. PRISMA has been widely used across many disciplines and especially in the field of health research, because it provides a widely used, systematic, replicable, scientific, and transparent method of undertaking bibliometric literature searches [35]. Figure 2 shows the PRISMA flow diagram employed in this study and Table 1 tabulates the final sample of research articles resulting from the PRISMA methodology, arranged in alphabetical order.
Figure 2.
PRISMA flow diagram for the explored publications.
It is acknowledged that any bibliometric analysis is subject to the limitations of scientific research evaluation based on citations and potential biases towards certain types of publications in databases [36,37]. Therefore, to minimize potential for bias, this research focused explicitly on peer-reviewed journal articles published in the Social Sciences Citation Index (SSCI), the Scopus database, the ISI Web of Science (WoS), and Google Scholar. Peer-reviewed articles were the focus of this research, ensuring a high degree of data integrity because the peer-review process increases the probability that the underlying research is more valid and reliable than non-peer reviewed research [38]. In the PRISMA review, duplicate citations were removed, and we excluded protocol papers and commentaries with no reported results. The search was limited to literature written in English and was not restricted by date of publication. Eligible study designs included qualitative, quantitative, and mixed methodologies. Whilst we did not include systematic literature reviews in the search criteria, all systematic reviews resulting from our searches were analysed for relevant, empirical studies which were then assessed separately against our inclusion criteria as described below. The searches were conducted in July 2021, and to ensure sufficient completeness of our dataset we searched these databases for all articles relating to the Australian construction industry containing the following terms: construction workers’ mental health, occupational mental health in construction industry, psychological health in construction, mental health in construction, mental health, job stress, burnout, anxiety, depression, and suicidal thought. We extracted data on the following: year of publication, journal/location of report, study design, study participants, main findings, sample size, key results. We then merged the dataset so that it did not contain any duplicate articles. This produced an initial list of 49 papers, which were then refined to 32 papers by excluding non-relevant research and duplicates by examining abstracts (see Table 1).
Table 1.
PRISMA sample.
Table 1.
PRISMA sample.
| Journal | Publisher | Publications |
|---|---|---|
| Australian Health Review | CSIRO | [39] |
| Australasian Journal of Construction Economics and Building | Informit | [40] |
| Australian & New Zealand Journal of Psychiatry | SAGE | [41] |
| BMJ Open | BMJ | [42] |
| Construction Management and Economics | Taylor & Francis | [43,44] |
| Drug and Alcohol Review | APSAD | [45] |
| Engineering, Construction and Architectural Management | Emerald | [46,47] |
| Health Promotion International | Oxford University Press | [48] |
| International Journal of Environmental Research and Public Health | MDPI | [9] |
| International Journal of Project Management | Elsevier | [49] |
| Journal of Child & Adolescent Mental Health | Taylor & Francis | [50] |
| Journal of Construction Engineering and Management | ASCE | [4,7,51] |
| Journal of Engineering, Design and Technology | Emerald | [52] |
| Journal of Occupational and Environmental Medicine | Wolters Kluwer | [53] |
| Medical Journal of Australia | Wiley Online Library | [54] |
| SAGE Open | SAGE | [55] |
| PLoS ONE | PLOS ONE | [56] |
| Public Health | BMC | [57] |
| Psychosomatic Medicine | Lippincott Williams & Wilkins | [58] |
| Safety and Health at Work | Elsevier | [59,60] |
| Safety Science | Elsevier | [61] |
| SSM—Population Health | Elsevier | [62] |
| Substance Use & Misuse | Taylor & Francis | [63] |
| The International Journal of Human Resource Management | Taylor & Francis | [64] |
| The Journal of the Economics of Ageing | Elsevier | [65] |
| Work, Employment and Society | SAGE | [66,67] |
In line with the aim and focus of this research as discussed above, the content of this sourced literature was then analysed descriptively using a coding framework which included the studied mental risk factors and the employed mental risk assessment method. The coding process was conducted manually by a team of researchers from within and outside the construction industry to provide different perspectives on the data. This insider/outsider approach is widely used in psychology and social sciences research to provide different perspectives on data [37]. Comparing and cross-checking codes, categories, and themes between the researchers helped to minimise any potential disciplinary bias in the results. Instances of disagreement were resolved through discussion, a process which continued until 100% inter-rater agreement was achieved, providing a high level of “fit” between the selection criteria and the articles and confidence in the validity of the coding process.
In stage two, Australia’s construction occupational standards, laws, regulations, and codes of practice were analysed using a deductive content analysis approach identical to stage 1 to facilitate direct comparison with the results of the systematic review of the research literature. As in stage one, the aim of stage two was to examine the mental health threats and mental status assessment methods that are discussed in the relevant laws, regulations, and codes of practice. In this regard, any regulatory or legal document, etc., that qualified for inclusion in our review (that entirely or partially contained mental health topics) was analysed in the study. For the legislative documents, the guiding supplements that were necessary to interpret the regulations were also considered in the analysis. The analysis was undertaken at two stages, including full-text examination and thematic content analysis to identify mental risk factors, mental risks origins, and mental health risk assessment methods.
Finally, in stage three, a set of mathematical equations were developed to produce a numerical index which represented the level of similarity between these two sets of results. For this purpose, a level of similarity (LOS) index was developed based on the frequency in which the mental risk factor and risk assessment method found in the extant research have been addressed by the relevant laws, regulations, and codes.
In the above-mentioned equations, and represent the relative number in which the mental risk factor i is addressed in the literature and the standards, respectively. and represent the total number of the retrieved literature and the standards, respectively. and represent the total number in which the mental risk factor i is addressed in the selected literature and standards, respectively. and represent level of similarity between the literature and standards in terms of addressing the mental risk factor i and risk assessment method j, respectively. is inversely proportional to the difference of relative frequency of addressing risk factor i by the standards and literature. Similarly, is inversely proportional to the difference of relative frequency of addressing the risk assessment method j by the standards and literature. Level of similarity is negatively correlated with difference of frequency in which a particular risk factor or a risk assessment method has been addressed. Accordingly, high level of similarity would be assigned to a risk factor or risk assessment method that is frequently addressed by both literature and standards.
Finally, the total level of similarity () between the selected standards and literature is calculated by Equation (7). is reached by averaging LOS of all of the identified mental risk factors and risk assessment methods.
In this equation, M and N represent the total number of the mental risk factors and risk assessment methods, respectively.
Overall, the level of similarity between the selected laws, regulations, and codes of practice in Australia and research literature regarding the identified mental risk factors was calculated as 0.77 ().
3. Results and Discussion
Following the advice of Hennink [68], the results of the research are presented below in “simultaneous analysis and interpretation…(to) spur deeper reflection on study findings”. This means that the results and discussion are merged for each methodological stage, as is typically the case when reporting PRISMA results.
3.1. Stage 1 Results
The following sections describe the results of the content analysis based on the articles listed in Table 1. The content analysis was initiated by ranking the frequency of the mental risk factors, i.e., the number of times they appear in the reviewed papers. The top four most frequently reported factors include: home–work conflict; job, workplace, and industry characteristics; job control; and excessive job demand and fatigue. These four top-ranked factors are discussed in more detail below and illustrated in Table 2 and collectively represented 66% of the literature reviewed in this study.
Table 2.
Mental health risk factors.
3.1.1. Home–Work Conflict
A total of 13 articles reported home–work conflict as a contributory factor in poor mental health outcomes. While the literature in this area identified both men and women as being adversely affected by home–work conflict, female professionals appear to suffer most [41,53,54], especially mature-age females [65]. Work–life balance is widely reported in the literature to be negatively associated with work demands, turnover intentions, and psychological strain, and positively associated with both family and job satisfaction [42,47,49,64,65]. Elevated levels of psychological stress related to home–work conflict were also found in remote construction workforces [54], in fly-in fly-out worker groups [42], and in male construction students and cadets who also have to balance study with work and home commitments [11].
The majority of the reviewed studies including [40,47,49,53] unanimously identified uncertain work schedules as the main cause of a wide range of mental health issues linked to work–family conflicts. More specifically, a number of publications, such as [47] and [40], concluded that the long work hours and presentism culture of the construction industry presents a high-risk environment for work–family conflict.
Despite rapid growth of remote teleworking which blurs the interface between work and home life [69], this issue remains largely overlooked in the retrieved papers, pointing to a potential area for future research.
3.1.2. Job, Workplace, and Industry Characteristics
Nine papers identified three main job characteristics as responsible for a range of occupational mental health problems: task-orientation, competitiveness, transitory work, and negative workplace characteristics [7,9,41,44,52]. Typical negative workplace characteristics included long shift length, remote work setting, and harsh work environments [44,54,65]; damaging industry characteristics included project-based work, male dominated culture, and competitiveness [7,41,44,52]. Many publications in the reviewed literature also linked the construction industry’s gendered institutions and highly masculinized culture with poor mental health and well-being for both men and women, although women suffer the most [9,65,67].
3.1.3. Job Control
Eight reviewed articles identified low job control as a risk factor, linking lack of job control with low participation in decision-making, imbalanced work distribution, authoritarian cultures, poor supervision and support, and highly scheduled work routines [43,47,49,51,52,58,64,66]. Notably, the review shows that earlier publications mostly considered work schedule flexibility (control over time) as the main factor contributing to poor job control, whereas recent publications have mostly focused on participation in decision-making.
3.1.4. Excessive Job Demand
Eight papers reported excessive job demand as a contributing factor to occupational mental health problems. The causal factors linked to excessive job demand include fatigue, work overload, presentism, excessive tasks, and increased work speed [58,61,67]. While excessive working hours were identified as a problem for many groups, site workers appear to suffer more than consultants, with more than 60 h per week being common [52]. A number of the papers, such as [58], link this factor to stress burnout, depression, and suicidal ideation. However, reflecting growing understanding of the complexity and interdependency of mental health risks, the analysis shows that research on job demand has shifted from considering this factor in isolation to considering it as one which is closely linked to other risk factors, such as job control and supervisor support. However, there is no research which has yet explored the exact nature of these relationships.
3.2. Mental Health Status Assessment Methods
Table 3 depicts mental status assessment methods identified by the reviewed research studies in Table 1. Overall, five assessment methods were identified, which can be broadly classified into two categories: subjective assessment and instrument-based measurement based on physical monitoring of electrophysiological signals.
Table 3.
Mental status assessment method.
In line with [70], Table 3 shows that self-reported questionnaire surveys are the primary mental status assessment method employed by researchers, and that multivariant mental health assessment questionnaires, including Depression Anxiety Stress Scales (DASS), are the most common questionnaire methods used. However, in contrast to mental health research outside the field of construction, in health and biological sciences, which recognize that such methods are at risk of subjective bias, research using psychological signal-based methods, such as electroencephalogram (EEG) [71], bio sensors [72], and other advanced technologies, such as eye-tracking techniques [73], have been largely overlooked by construction researchers.
3.3. Stage 2 Results
3.3.1. Mental Health Risk Factors
In Australia, construction occupational laws, regulations, and codes of practice such as SafeWork [17], WHS-Act [18], SafeWork [19], FairWork [20], ConstructionWorkAct [21], and COSH [22] which govern mental health and well-being generally seek to address mental well-being through a “psychological risk management" approach. Accordingly, a number of psychological risk indicators are introduced by these laws, regulations and codes to be used in the process of psychological risk management in construction projects (see Table 4). Table 4 shows that excessive job demand, poor workplace environment, poor work support, workplace injustice, and bullying at work are the most frequent mental risk factors which have been addressed by the relevant Australian laws, regulations, and codes of practice.
Table 4.
Mental risk factors in the retrieved laws, regulations, and codes of practice.
To cope with “excessive job demand” as a mental risk factor, the maximum reasonable weekly hours have been set out by [20], with employees possessing the “right to requests for flexible working arrangements” and parental leave and entitlements related to special high-risk environments, such as remote and isolated workspaces [21].
In terms of “poor workplace environment”, privacy requirements also compel employers to not disclose personal information about the worker’s mental health status to anyone without the worker’s consent [17,76].
To cope with “poor work support”, consultation has been required under the Work Health and Safety Act [18]. As such, workplaces must have consultation channels in place. Other requirements of the WHS-Act [18] to achieve mentally healthy workplaces are as follows: Occupational Safety and Health Regulations [77] must be in place, and employees have a “right to cease or direct cessation of unsafe work” and a “right to request for election of health and safety representative”.
To minimize “workplace injustice”, discrimination avoidance has been required by FairWork [20] to avoid an employer discriminating against an employee because of their race, color, sex, sexual orientation, age, physical or mental disability, marital status, family or carer responsibilities, pregnancy, religion, political opinion, national extraction, or social origin.
“Bullying at work” has been identified as a significant problem in the construction industry. To manage this potential risk, the SafeWork [78] Guide to Preventing and responding to workplace bullying provides guidance materials for companies to follow.
3.3.2. Mental Status Assessment Methods
Table 5 illustrates mental risk assessment methods recommended by the reviewed laws, regulations, and codes of practice.
Table 5.
Suggested mental risk assessment methods in the retrieved laws, regulations, and codes of practice.
According to Table 5, the retrieved laws, regulations, and codes of practice suggest using (i) recorded data and evidence, (ii) consultation, and (iii) interview and a personnel interaction survey in order to measure worker mental well-being. However, none of the reviewed codes suggested digital technologies for measuring the construction workforce’s mental well-being. This issue is discussed in more detail in the discussion section.
3.4. Stage 3 Results
This section investigates the extent to which the retrieved laws, regulations, and codes of practice are aligned with research studies.
The results of the LOS analysis in Table 6 and Table 7 reveal that the selected laws, regulations, and codes of practice and research literature are similar in their focus on lack of job control, excessive job demand and fatigue as the most important factors in determining the mental health and well-being of the construction workforce. On the other hand, in contrast to the reviewed laws, regulations, and codes of practice, the extant research is relatively silent on (i) violence and traumatic events at work, (ii) poor organizational change management, and (iii) poor workplace environment (air quality, high-noise job environment, unsanitary workplaces, unfavourable rest places) as mental health threats.
Table 6.
Quantitative comparison of the selected standards and literature regarding the identified mental risk factors.
Table 7.
Quantitative comparison of the selected standards and literature regarding the suggested mental risk assessment methods.
Conversely, in contrast to the research literature’s focus on job characteristics as a mental risk factor, the codes largely ignored it. These divergences raise important questions about the relevance of research in this area to policymakers and about the evidence base of policy in this area. The reasons for these divergences between policy and research are unclear and demand further exploration. For example, they may be attributable to the tenuous interface which a number of authors argue exists between construction researchers and their fields of practice, which undermines the diffusion of research results into policy circles (see for example [79]). However, as far as we are aware, there has been no empirical research in this area, apart from [80], whose comparative analysis of construction research with the priorities of construction professionals in the USA found that there was no correlation between the themes that were popularly researched and what was most important to the construction professionals.
The review also revealed that the construction regulations and codes have mainly focused on the impact of workplace-related factors on mental health, with less focus placed on factors arising from outside the workplace, such as social support, job characteristics, and financial concern, which have been identified by the literature as having significant potential impact on construction workers’ mental health and well-being. Why this divergence exists is uncertain, but it may be related to the perceived lack of control over these issues by regulators or a lack of awareness of the emerging research evidence in this area. Nevertheless, accepting that legislation is not always effective at changing the types of workplace cultures which lead to issues such as home–work conflict [81], these findings do raise important questions for regulators about the potential value of interventions in this area. An emerging initiative that aims to drive such a supportive culture is corporate social responsibility. However, it has been challenging to determine how government and business shall engage together in order to genuinely implement this initiative at local, national, and global scales [82]. Construction scholars and regulatory bodies should collaboratively work on this under-researched initiative to ensure it adequately addresses aspects related to mental health risk factors. The ultimate aim is to enforce mental well-being as a part of labour rights in this initiative.
In terms of risk assessment methods, results showed high alignment between the research literature and construction occupational laws, regulations, and codes in several mental risk assessment methods, including questionnaire survey and interview. However, in contrast to rich attention of laws, regulations, and codes of practice to consultation, and site survey and workplace inspection as significant mental health risk assessment methods, the related literature placed less emphasize on them. Moreover, using digital technology (including eye-tracking, EEG, and bio sensors) was largely ignored by both the codes and research studies. Compared to its prominence in mainstream mental health research outside construction [83], its current potential would seem to be underestimated by construction researchers and policymakers in Australia. Indeed, [2] has also highlighted the untapped potential of real-time monitoring technology in reducing the risk of job demand and fatigue in the construction industry, and [84] demonstrated the ability and efficiency of wearable psychological/biological data collection devices for on-site measurement of construction workers’ psychological status in China.
Bringing this analysis together, Figure 3 and Figure 4 graphically summarize the areas of focus, overlap (agreement), and divergence (disagreement) of the retrieved literature and the selected laws, regulations, and codes of practice towards mental health risk factors and mental health risk assessment methods, respectively.
Figure 3.
Convergence (LOS > 0.60, Flit > 0.20, Fcop > 0.20) and divergence between the retrieved literature and the selected laws, regulations, and codes of practice towards mental health risk factors.
Figure 4.
Convergence (LOS > 0.60, Flit > 0.20, Fcop > 0.20) and divergence between the retrieved literature and the selected laws, regulations, and codes of practice towards mental health assessment.
4. Conclusions
The aim of this paper was to address a gap in research about the level of alignment between research into the mental health of the Australian construction workforce and laws, regulations, and codes governing this area in Australia. It is inevitable that there will always be some divergence between research and policy due to the different institutional constraints within which researchers and policymakers work and because workplace mental health policies are generally not construction industry-specific. However, the results provide new insights into the construction mental health debate for both policymakers and construction researchers to reflect on.
When applied to an industry such as construction, which has such a poor mental health and well-being record, it is legitimate to raise a question as to what the gaps in Figure 3 and Figure 4 mean, and what further research or policy reform is needed to close them. For example, the policy focus on violence and traumatic events at work in Figure 3 is in stark contrast with the lack of construction research in this area. While this raises legitimate questions about the evidence base on policy in this important area, it also suggests that researchers need to be more engaged with the directions and priorities of policy and regulation. Based on the results of this analysis, other areas of policy focus which need further research include: sleep deprivation, workplace environments, organizational change, and change management at work.
On the other hand, reflecting on the areas of high research focus but low policy focus raises questions for researchers about the relevance of their research to policy developments in this area and for policymakers about the relevance of their policies to the research evidence that is emerging in this area. Based on the results of this analysis and on the same premise, other areas of research which need to be strengthened from the perspective of policy focus include job characteristics such as working hours, home–work conflicts, skill shortages and under-resourcing of projects, financial concerns such as pay and conditions, lack of social support, and workplace stress. There are also questions for policymakers in better aligning regulatory developments in these areas with extant research.
Finally, recognizing that both researchers and policymakers in Australia seem to neglect areas which show potential for addressing the industry’s poor mental health record, the results highlight the need for more joint research and policy development in these areas. For example, there has been little research and policy development into the area of using advanced technologies such as artificial intelligence to monitor and manage the mental well-being of Australia’s construction workforce.
In reporting the above results, while we minimized bias using the widely used and systematic PRISMA methodology and highly respected databases of internationally peer-reviewed publications, we again acknowledge the limitations of any bibliometric analysis based on scientific research evaluation of citations and potential biases towards certain types of publications in databases. We also acknowledge that the above results are focussed on Australian mental health research and laws, regulations, and codes of practice. Similar comparative research at a microscale is needed in other countries to understand whether the research policy gaps identified here are replicated elsewhere, if not, why not, and what implications this may have. If gaps are identified in other countries, which is almost inevitable, then it will be valuable to understand how they differ, why they differ, and what the implications of these differences are for the relative mental health and well-being of construction workforces.
Author Contributions
Conceptualization, M.L. and A.A.F.F.; methodology, O.H., M.L., and A.A.F.F.; software, O.H.; analysis and validation: O.H., M.L. and A.A.F.F.; writing—original draft preparation, O.H.; writing—review and editing, M.L. and A.A.F.F.; supervision; M.L. and A.A.F.F. All authors have read and agreed to the published version of the manuscript.
Funding
This research received no external funding.
Institutional Review Board Statement
Not applicable.
Informed Consent Statement
Not applicable.
Data Availability Statement
Some or all data, models, or code that support the findings of this study are available from the corresponding author upon reasonable request.
Conflicts of Interest
There is no conflict of interest for any of the authors.
References
- Herrman, H.; Saxena, S.; Moodie, R. Promoting Mental Health: Concepts, Emerging Evidence, Practice: Summary Report; World Health Organization: Geneva, Switzerland, 2004; ISBN 92-4-159159-5. [Google Scholar]
- Chan, A.P.; Nwaogu, J.M.; Naslund, J.A. Mental ill-health risk factors in the construction industry: Systematic review. J. Constr. Eng. Manag. 2020, 146, 04020004. [Google Scholar] [CrossRef] [PubMed]
- Maheen, H.; LaMontagne, A.D.; King, T. Suicide in the Cosntruction Industry: 2001–2018; Mates in Construction: Brisbane, QLD, Australia, 2020; Volume 4, pp. 1–35. [Google Scholar]
- Love, P.E.; Edwards, D.J.; Irani, Z. Work stress, support, and mental health in construction. J. Constr. Eng. Manag. 2010, 136, 650–658. [Google Scholar] [CrossRef]
- Powell, A.; Galea, N.; Salignac, F.; Loosemore, M.; Chappell, L. Masculinity and workplace wellbeing in the Australian construction industry. Proceeding of the 34th Annual ARCOM Conference, Belfast, UK, 3–5 September 2018; pp. 321–330. [Google Scholar]
- Loosemore, M.; Waters, T. Gender differences in occupational stress among professionals in the construction industry. J. Manag. Eng. 2004, 20, 126–132. [Google Scholar] [CrossRef]
- Langdon, R.R.; Sawang, S. Construction workers’ well-being: What leads to depression, anxiety, and stress? J. Constr. Eng. Manage. 2018, 144, 04017100. [Google Scholar] [CrossRef]
- Eyllon, M.; Vallas, S.; Dennerlein, J.; Garverich, S.; Weinstein, D.; Owens, K.; Lincoln, A. Mental health stigma and wellbeing among commercial construction workers: A mixed methods study. J. Occup. Environ. Med. 2020, 62, 423–430. [Google Scholar] [CrossRef]
- Ross, V.; Caton, N.; Gullrdtrup, J.; Kolves, K. Understanding the barriers and pathways to male help-seeking and help-offering: A mixed methods study of the impact of the mates in construction program. Int. J. Environ. Res. Public Health 2019, 16, 2979. [Google Scholar] [CrossRef]
- Anwer, S.; Li, H.; Antwi-Afari, M.F.; Wong, A.Y.L. Associations between physical or psychosocial risk factors and work-related musculoskeletal disorders in construction workers based on literature in the last 20 years: A systematic review. Int. J. Ind. Ergon. 2021, 83, 103113. [Google Scholar] [CrossRef]
- Loosemore, M.; Lim, B.; Ilievski, M. Depression in Australian Undergraduate Construction Management, Civil Engineering, and Architecture Students: Prevalence, Symptoms, and Support. J. Civ. Eng. Educ. 2020, 146, 04020003. [Google Scholar] [CrossRef]
- Dunn, K.; Loosemore, M.; Phua, F.; Ozguc, U. Racism, Tolerance and Anti-racism on Australian Construction Sites. Int. J. Divers. Organ. Communities Nations 2011, 10, 129–148. [Google Scholar] [CrossRef]
- Loosemore, M.; Phua, F.; Dunn, K.; Ozguc, U. Operatives’ experiences of cultural diversity on Australian construction sites. Constr. Manag. Econ. 2010, 28, 177–188. [Google Scholar] [CrossRef]
- Turner, M.; Lingard, H. Examining the interaction between bodily pain and mental health of construction workers. Constr. Manag. Econ. 2020, 38, 1009–1023. [Google Scholar] [CrossRef]
- Colquhoun, S.; Biggs, H.C.; Dovan, N.; Wang, X.; Mohamed, S. An occupational study of the mental health of fifo/dido construction workers. In Proceedings of the International Conferenceon Innovative Production and Construction, Perth, Australia, 29–30 September 2016. [Google Scholar]
- Fini, A.A.F.; Akbarnezhad, A.; Rashidi, T.H.; Waller, S.T. Enhancing the safety of construction crew by accounting for brain resource requirements of activities in job assignment. Autom. Constr. 2018, 88, 31–43. [Google Scholar] [CrossRef]
- Safe Work Australia. Work-Related Psychological Health and Safety: A Systematic Approach to Meeting Your Duties, National Guidance Material; Safe Work Australia: Canberra, Australia, 2019; ISBN 978-1-76051-500-3. [Google Scholar]
- WHS-Act Australia. Work Health and Safety Act 2011; ComLaw Authoritative Act C2011A00137; Australian Government: Canberra, Australia, 2011.
- Safe Work Australia. Guide for Managing the Risk of Fatigue at Work; Safe Work Australia: Canberra, Australia, 2013; ISBN 978-1-74361-260-6. [Google Scholar]
- FairWork. Fair Work Act; Office of Parliamentary Counsel: Canberra, Australia, 2009.
- ConstructionWorkAct. Work Health and Safety (Construction Work) Code of Practic; Australian Government: Canberra, Australia, 2015; ISBN 978-0-642-33361-2.
- Commission for Occupational Health and Safety. Mentally Healthy Workplaces for Fly-in Fly-Out (FIFO) Workers in the Resources and Construction Sectors; Government of Western Australia, Department of Mines, Industry Regulation and Safety: East Perth, Western Australia, 2019; ISBN 9781-922149-62-6.
- Trainor, G. A Culture Standard for the Construction Industry; Australian Contractors Association: Culture In Construction, 2021. Available online: https://cultureinconstruction.com.au/wp-content/uploads/2021/10/A-Culture-Standard-for-the-Construction-Industry_Consultation-Paper_October-2021.pdf (accessed on 25 July 2022).
- Edwards, N.; Chauvin, J.; Blanchet, R. Advocating for improvements to building codes for the population’s health. Can. J. Public Health 2019, 110, 516–519. [Google Scholar] [CrossRef]
- Vaughan, E.; Turner, J. The Value and Impact of Building Codes. Environmental and Energy Study Institute, White Paper. 2013, pp. 1–27. Available online: https://www.eesi.org/files/Value-and-Impact-of-Building-Codes.pdf (accessed on 11 March 2022).
- Sánchez, F.A.S.; Peláez, G.I.C.; Alís, J.C. Occupational safety and health in construction: A review of applications and trends. Ind. Health 2017, 55, 210–218. [Google Scholar] [CrossRef]
- Lavis, J.N.; Oxman, A.; Lewin, S.; Fretheim, A. SUPPORT Tools for evidence-informed health Policymaking (STP) 3: Setting priorities for supporting evidence-informed policymaking. Health Res. Policy Syst. 2009, 7, 1–9. [Google Scholar] [CrossRef]
- Mirzoev, T.; Green, A.; Nancy, G.; Stephen, P.; Philippa, B.; Ha, B.T.T.; Ramani, K.; Qian, X.; Yang, X.; Mukhopadhyay, M.; et al. Role of evidence in maternal health policy processes in Vietnam, India and China: Findings from the HEPVIC project. Evid. Policy: A J. Res. Debate Pract. 2013, 9, 493–511. [Google Scholar] [CrossRef]
- Hanney, S.R.; González-Block, M.A. Evidence-Informed Health Policy: Are We Beginning to Get There at Last? Health Res. Policy Syst. 2009. Available online: https://health-policy-systems.biomedcentral.com/articles/10.1186/1478-4505-7-30 (accessed on 8 May 2022).
- Crook, D.; Tessler, A. The Cost of Doing Nothing; BIS Oxford Economics: Sydney, Australia, 2021. [Google Scholar]
- Safe Work NSW. Mental Health in Construction; Fact Sheet, SafeWork NSW: Sydney, Australia. Available online: https://www.safework.nsw.gov.au/__data/assets/pdf_file/0020/1037342/mental-health-in-construction-fact-sheet.pdf (accessed on 5 November 2021).
- Cohen, A.A.; Magnezi, R.; Weinstein, O. Review and Analysis of mental health reforms in several countries: Implementation, comparison and future challenges. Ann. Psychiatry Treat. 2020, 4, 13–24. [Google Scholar] [CrossRef]
- World Health Organization. Mental Health Atlas 2020; World Health Organization: Geneva, Switzerland, 2021; ISBN 978-92-4-003670-3. [Google Scholar]
- Committee for Economic Development of Australia (CEDA). How Can Employers Improve Productivity through Wellbeing? Mental Health and the Workplace. 2022. Available online: https://cedakenticomedia.blob.core.windows.net/cedamediacontainer/kentico/media/attachments/mental-health-report-13.pdf (accessed on 8 September 2022).
- Moher, D.; Liberati, A.; Tetzlaff, J.; Altman, D.G. Preferred reporting items for systematic reviews and meta-analyses: The PRISMA statement. PLoS Med. 2009, 6, e1000097. [Google Scholar] [CrossRef]
- Campbell, D.; Picard-Aitken, M.; Cote, G.; Caruso, J.; Valentim, R.; Edmonds, S.; Williams, G.T.; Macaluso, B.; Robitaille, J.-P.; Bastien, N.; et al. Bibliometrics as a Performance Measurement Tool for Research Evaluation: The Case of Research Funded by the National Cancer Institute of Canada. Am. J. Eval. 2010, 31, 66–83. [Google Scholar] [CrossRef]
- Hayfield, N.; Huxley, C. Insider and Outsider Perspectives: Reflections on Researcher Identities in Research with Lesbian and Bisexual Women. Qual. Res. Psychol. 2015, 12, 91–106. [Google Scholar] [CrossRef]
- Podsakoff, P.; MacKenzie, S.B.; Bachrach, D.G.; Podsakoff, N.P. The Influence of Management Journals in the 1980s and 1990s. Strateg. Manag. J. 2005, 26, 473–488. [Google Scholar] [CrossRef]
- Miller, P.; Brook, L.; Stomski, N.J.; Ditchburn, G.; Morrison, P. Depression, suicide risk, and workplace bullying: A comparative study of fly-in, fly-out and residential resource workers in Australia. Aust. Health Rev. 2019, 44, 248–253. [Google Scholar] [CrossRef] [PubMed]
- Hosseini, M.R.; Chileshe, N.; Zillante, G. Investigating the factors associated with job satisfaction of construction workers in South Australia. Australas. J. Constr. Econ. Build. 2014, 14, 1–17. [Google Scholar] [CrossRef]
- Andersen, K.; Hawgood, J.; Klieve, H.; Kõlves, K.; De Leo, D. Suicide in Selected Occupations in Queensland: Evidence from the State Suicide Register. Aust. New Zealand J. Psychiatry 2010, 44, 243–249. [Google Scholar] [CrossRef] [PubMed]
- Gardner, B.; Alfrey, K.-L.; Vandelanotte, C.; Rebar, A.L. Mental health and well-being concerns of fly-in fly-out workers and their partners in Australia: A qualitative study. BMJ Open 2018, 8, e019516. [Google Scholar] [CrossRef]
- Lingard, H.C.; Francis, V.; Turner, M. Work–family enrichment in the Australian construction industry: Implications for job design. Constr. Manag. Econ. 2010, 28, 467–480. [Google Scholar] [CrossRef]
- Lingard, H.; Turner, M. Promoting construction workers’ health: A multi-level system perspective. Constr. Manag. Econ. 2017, 35, 239–253. [Google Scholar] [CrossRef]
- Roche, A.M.; Chapman, J.; Duraisingam, V.; Phillips, B.; Finnane, J.; Pidd, K. Construction workers’ alcohol use, knowledge, perceptions of risk and workplace norms. Drug Alcohol Rev. 2020, 39, 941–949. [Google Scholar] [CrossRef]
- Loosemore, M.; Phua, T.T.F.; Dunn, K.; Ozguc, U. The politics of sameness in the Australian construction industry: Comparing operative and manager attitudes towards cultural diversity. Eng. Constr. Archit. Manag. 2011, 18, 363–380. [Google Scholar] [CrossRef]
- Lingard, H.; Francis, V.; Turner, M. Work time demands, work time control and supervisor support in the Australian construction industry: An analysis of work-family interaction. Eng. Constr. Archit. Manag. 2012, 19, 647–665. [Google Scholar] [CrossRef]
- Milner, A.; Aitken, Z.; Law, P.C.F.; LaMontagne, A.D.; Mann, C.; Cooper, T.; Witt, K. The relationship between an electronic mental health stigma campaign and suicidal thoughts and behaviours: A two-arm randomized controlled trial in the Australian construction industry. Health Promot. Int. 2020, 35, 478–485. [Google Scholar] [CrossRef]
- Lingard, H.; Francis, V.; Turner, M. Work–life strategies in the Australian construction industry: Implementation issues in a dynamic project-based work environment. Int. J. Proj. Manag. 2012, 30, 282–295. [Google Scholar] [CrossRef]
- Broadbent, R.; Papadopoulos, T. Improving mental health and wellbeing for young men in the building and construction industry. J. Child Adolesc. Ment. Health 2014, 26, 217–227. [Google Scholar] [CrossRef]
- Sunindijo, R.Y.; Kamardeen, I. Work stress is a threat to gender diversity in the construction industry. J. Constr. Eng. Manag. 2017, 143, e04017073. [Google Scholar] [CrossRef]
- De Silva, N.; Samanmali, R.; De Silva, H.L. Managing occupational stress of professionals in large construction projects. J. Eng. Des. Technol. 2017, 15, 488–504. [Google Scholar] [CrossRef]
- Ling, R.; Kelly, B.; Considine, R.; Tynan, R.; Searles, A.; Doran, C.M. The economic impact of psychological distress in the Australian coal mining industry. J. Occup. Environ. Med. 2016, 58, 171–176. [Google Scholar] [CrossRef]
- Bowers, J.; Lo, J.; Miller, P.; Mawren, D.; Jones, B. Psychological distress in remote mining and construction workers in Australia. Med. J. Aust. 2018, 208, 391–397. [Google Scholar] [CrossRef]
- McPhedran, S.; De Leo, D. Suicide among miners in Queensland, Australia: A comparative analysis of demographics, psychiatric history, and stressful life events. SAGE Open 2013, 3, 2158244013511262. [Google Scholar] [CrossRef]
- James, C.; Tynan, R.; Roach, D.; Leigh, L.; Oldmeadow, C.; Rahman, M.; Kelly, B. Correlates of psychological distress among workers in the mining industry in remote Australia: Evidence from a multi-site cross-sectional survey. PLoS ONE 2018, 13, e0209377. [Google Scholar] [CrossRef]
- Milner, A.; Maheen, H.; Currier, D.; LaMontagne, A.D. Male suicide among construction workers in Australia: A qualitative analysis of the major stressors precipitating death. BMC Public Health 2017, 17, 1–9. [Google Scholar] [CrossRef]
- Milner, A.; Spittal, M.; Pirkis, J.; Chastang, J.-F.; Niedhammer, I.; LaMontagne, A.D. Low control and high demands at work as risk factors for suicide: An Australian national population-level case-control study. Psychosom. Med. 2017, 79, 358–364. [Google Scholar] [CrossRef] [PubMed]
- Kalliath, P.; Hughes, M.; Newcombe, P. When work and family are in conflict: Impact on psychological strain experienced by social workers in Australia. Aust. Soc. Work 2012, 65, 355–371. [Google Scholar] [CrossRef]
- Carlisle, K.N.; Parker, A.W. Psychological distress and pain reporting in Australian coal miners. Saf. Health Work 2014, 5, 203–209. [Google Scholar] [CrossRef] [PubMed]
- Idris, M.A.; Dollard, M.F.; Coward, J.; Dormann, C. Psychosocial safety climate: Conceptual distinctiveness and effect on job demands and worker psychological health. Saf. Sci. 2012, 50, 19–28. [Google Scholar] [CrossRef]
- Milner, A.; Law, P.; Mann, C.; Cooper, T.; Witt, K.; LaMontagne, A.D. A smart-phone intervention to address mental health stigma in the construction industry: A two-arm randomised controlled trial. SSM-Popul. Health 2018, 4, 164–168. [Google Scholar] [CrossRef] [PubMed]
- Roche, A.M.; Chapman, J.; Duraisingam, V.; Phillips, B.; Finnane, J.; Pidd, K. Flying below the radar: Psychoactive drug use among young male construction workers in Sydney, Australia. Subst. Use Misuse 2021, 56, 758–767. [Google Scholar] [CrossRef]
- Brough, P.; Timms, C.; O’Driscoll, M.P.; Kalliath, T.; Siu, O.L.; Sit, C.; Lo, D. Work–life balance: A longitudinal evaluation of a new measure across Australia and New Zealand workers. Int. J. Hum. Resour. Manag. 2014, 25, 2724–2744. [Google Scholar] [CrossRef]
- Miranti, R.; Li, J. Working hours mismatch, job strain and mental health among mature age workers in Australia. J. Econ. Ageing 2020, 15, 100227. [Google Scholar] [CrossRef]
- McGann, M.; White, K.; Moss, J. Labour casualization and the psychosocial health of workers in Australia. Work. Employ. Soc. 2016, 30, 766–782. [Google Scholar] [CrossRef]
- Galea, N.; Powell, A.; Salignac, F.; Chappell, L.; Loosemore, M. When following the rules is bad for wellbeing: The effects of gendered rules in the Australian construction industry. Work. Employ. Soc. 2022, 36, 119–138. [Google Scholar] [CrossRef]
- Hennink, M.M. Understanding Focus Group Discussions; Oxford University Press: Oxford, UK, 2013; ISBN 9780199856169. [Google Scholar]
- Burton, E.; Edwards, D.J.; Roberts, C.; Chileshe, N.; Lai, J.H.K. Delineating the Implications of Dispersing Teams and Teleworking in an Agile UK Construction Sector. Sustainability 2021, 13, 9981. [Google Scholar] [CrossRef]
- Tijani, B.; Jin, X.; Osei-Kyei, R. A systematic review of mental stressors in the construction industry. Int. J. Build. Pathol. Adapt. 2020, 39, 433–460. [Google Scholar] [CrossRef]
- Casson, A.J.; Yates, D.C.; Smith, S.J.; Duncan, J.S.; Rodriguez-Villegas, E. Wearable electroencephalography. IEEE Eng. Med. Biol. Mag. 2010, 29, 44–56. [Google Scholar] [CrossRef]
- Carbonaro, N.; Cipresso, P.; Tognetti, A.; Anania, G.; De Rossi, D.; Gaggioli, A.; Riva, G. A mobile biosensor to detect cardiorespiratory activity for stress tracking. In Proceedings of the 7th IEEE International Conference on Pervasive Computing Technologies for Healthcare and Workshops, Venice, Italy, 5–8 May 2013. [Google Scholar] [CrossRef]
- Holmqvist, K.; Nyström, M.; Andersson, R.; Dewhurst, R.; Jarodzka, H.; Van de Weijer, J. Eye Tracking: A Comprehensive Guide to Methods and Measures; Oxford University Press: Oxford, UK, 2015; ISBN -10-. [Google Scholar]
- Safe Work Australia. Taking Action: A Best Practice Framework for the Management of Psychological Claims in the Australian Workers’ Compensation Sector; Safe Work Australia: Canberra, Australia, 2017; ISBN 978-1-76051-302-3. [Google Scholar]
- Safe Work Australia. How to Manage Work Health and Safety Risks, Code of Practice; Safe Work Australia: Canberra, Australia, 2018; ISBN 978-0-642-33301-8. [Google Scholar]
- Public Service Australia. Public Service Act; Federal Register of Legislation, Australia Government: Canberra, Australia, 1999.
- Western Australian Legislation. Occupational Safety and Health Regulations; Department of Justice, Parliamentary Counsel’s Office, Government of Western Australia, 1996. Available online: https://www.legislation.wa.gov.au/legislation/statutes.nsf/main_mrtitle_1853_homepage.html (accessed on 19 February 2022).
- Safe Work Australia. Guide for Preventing and Responding to Workplace Bullying; Safe Work Australia: Canberra, Australia, 2018; ISBN 978-1-74361-243-9. [Google Scholar]
- Loosemore, M. Innovation, Strategy and Risk in Construction: Turning Serendipity into Capability; Routledge: London, UK, 2013. [Google Scholar] [CrossRef]
- Graham, S.T. Analysis of Construction-Related Research Compared to Needs of Industry Professionals. Master’s Thesis, Brigham Young University, Provo, UT, USA, 2010. [Google Scholar]
- Galea, N.; Powell, A.; Loosemore, M.; Chappell, L. Designing robust and revisable policies for gender equality: Lessons from the Australian construction industry. Constr. Manag. Econ. 2015, 33, 375–389. [Google Scholar] [CrossRef]
- Nelson, J. CSR and Public Policy: New Forms of Engagement between Business and Government. In Corporate Social Responsibility Initiative; John, F., Ed.; Working Paper No. 45.; Kennedy School of Government, Harvard University: Cambridge, MA, USA, 2008. [Google Scholar]
- Singh, S.K. Sustainable people, process and organization management in emerging markets. Benchmarking: Int. J. 2018, 25, 774–776. [Google Scholar] [CrossRef]
- Guo, H.; Yu, Y.; Xiang, T.; Li, H.; Zhang, D. The availability of wearable-device-based physical data for the measurement of construction workers’ psychological status on site: From the perspective of safety management. Autom. Constr. 2017, 82, 207–217. [Google Scholar] [CrossRef]
Disclaimer/Publisher’s Note: The statements, opinions and data contained in all publications are solely those of the individual author(s) and contributor(s) and not of MDPI and/or the editor(s). MDPI and/or the editor(s) disclaim responsibility for any injury to people or property resulting from any ideas, methods, instructions or products referred to in the content. |
© 2023 by the authors. Licensee MDPI, Basel, Switzerland. This article is an open access article distributed under the terms and conditions of the Creative Commons Attribution (CC BY) license (https://creativecommons.org/licenses/by/4.0/).



