Research on the Modular Design and Application of Prefabricated Components Based on KBE
Abstract
1. Introduction
2. Problem Description
2.1. Classification of Prefabricated Cantilevered Structural Components
2.2. Challenges in the Design of Prefabricated Cantilevered Structural Components
- Complex component information
- Poor modeling accuracy
- Low efficiency in modifications
3. Research Methodology
3.1. The Theoretical Foundation of KBE
3.2. Secondary Split Modularization
3.3. Revit Secondary Development Revit
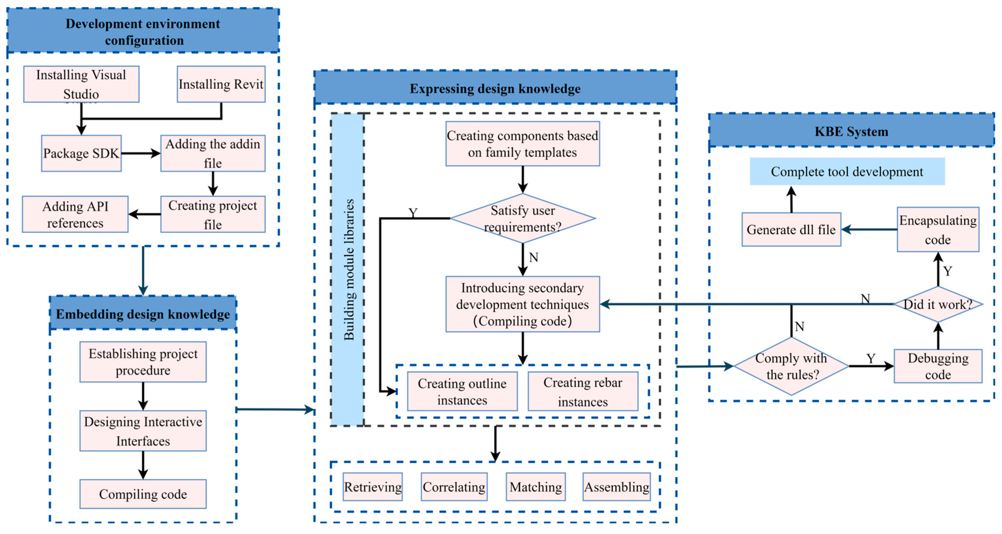
3.3.1. Development Platform and Workflow
3.3.2. Development Process for Design Tools
- User Interface Design
- Configure the main windows. The main windows were named as the components after the first split. These various component types were indicated by “RadioButtons”. For example, “RadioButton1.Text” was set as “Beam balcony board,” and “RadioButton2.Text” was set as “Slab balcony board”.
- Configure sub-windows. The sub-windows were named as the components after the secondary split. The sub-windows were created using a “FlowLayoutPanel”, forming docked windows that can be collapsed or hidden within their corresponding main window. In the sub-window interface’s dropdown menu, “RadioButton”, “ComboBox”, “Label”, and “TextBox” were utilized for embedding knowledge parameters. By using the appropriate knowledge engineering components, these were linked to bind the corresponding module design parameters. For example, in the dropdown menu of the right-line module in the air conditioning board, “RadioButton” was used to indicate line style types and rebar diameters. “Label” and “TextBox” were used to represent module outline parameters and rebar spacing.
- Configure the confirm and cancel buttons. The “Confirm” and “Cancel” functions were both configured using “Button”. When the user initiated the “Confirm” button click event, the program automatically checked for input errors in the UI. If the input of necessary modules or related design parameters is missing, the program will prompt an error and automatically cancel the operation. If no such problem exists, the procedure will continue. When the user initiates a “Cancel” click event, the program will immediately terminate without making any judgment.
- Creating module libraries for prefabricated cantilevered structures
- Generate contour family examples of prefabricated cantilevered structures
- 2.
- Rebar arrangement for prefabricated cantilevered structural modules
- Assembly design of prefabricated cantilevered structure components
- Function for verification and modification
- Function for component management
4. Case Study
4.1. Case Overview
4.2. Model Establishment and Management
4.3. Results and Analysis
5. Discussion
6. Conclusions
- (1)
- Based on the theoretical framework of KBE, this study systematically organized knowledge related to the design parameters and structural requirements of cantilevered structural components, adhering to the principles of secondary split modularization and modulars coordination. The aim was to achieve knowledge reuse and accomplish the meticulous design of components, thereby enhancing the versatility of module utilization. Utilizing rule libraries obtained through KBE knowledge decomposition, components were subjected to verification and assessment, ensuring structural safety and rationality before production. This enhanced component precision and quality, while effectively reducing the design cycle and preventing cost overruns. Additionally, this paper developed a component management function based on design knowledge for manufacturing and assembly. This function automatically stores component information, facilitates model information sharing, and strengthens data connectivity between design, production, and construction processes. It aids in factory mass production while optimizing site scheduling plans to improve construction efficiency that aligns with the industrial batch construction mode.
- (2)
- Utilizing C# language for secondary development of Revit using object-oriented expression methods simplifies complex design knowledge into an intuitive user interface and logical programming language that is easy for users to operate. Through Revit secondary development, module connection issues during the modeling process are effectively resolved by eliminating redundant modeling tasks. Consequently, component modeling efficiency is significantly improved while reducing designers’ workload. The developed tool system exhibits high maintainability as well as allowing future updates to enhance diversified component designs of prefabricated buildings.
Author Contributions
Funding
Data Availability Statement
Acknowledgments
Conflicts of Interest
References
- Jiang, L.; Li, Z.; Li, L.; Gao, Y. Constraints on the promotion of prefabricated construction in China. Sustainability 2018, 10, 2516. [Google Scholar] [CrossRef]
- Qi, Y.; Chang, S.; Ji, Y.; Qi, K. BIM-based incremental cost analysis method of prefabricated buildings in China. Sustainability 2018, 10, 4293. [Google Scholar] [CrossRef]
- Jaillon, L.C. The Evolution of the Use of Prefabrication Techniques in Hong Kong Construction Industry. Ph.D. Thesis, Hong Kong Polytechnic University, Hong Kong, China, 2009. [Google Scholar]
- Li, H.; Guo, H.L.; Skitmore, M.; Huang, T.; Chan, K.Y.N.; Chan, G. Rethinking pre-fabricated construction management using the VP-based IKEA model in Hong Kong. Constr. Manag. Econ. 2011, 29, 233–245. [Google Scholar] [CrossRef]
- Chiu, S.T.L. An Analysis on: The Potential of Prefabricated Construction Industry. Ph.D. Thesis, The University of British Columbia, Vancouver, BC, Canada, 2012. [Google Scholar]
- Wang, J.; Zhao, J.; Hu, Z. Review and thinking on development of building industrialization in China. China Civ. Eng. J. 2016, 49, 1–8. [Google Scholar]
- Ma, G.; Jiang, J.; Shang, S. Visualization of component status information of prefabricated concrete building based on building information modeling and radio frequency identification: A case study in China. Adv. Civ. Eng. 2019, 2019, 6870507. [Google Scholar] [CrossRef]
- Chen, W.; Sun, X.J.; Wang, Z.H.; Chen, R.L.; Li, H. SD model of quality chain management and control of prefabricated building components. J. Civ. Eng. Manag. 2020, 37, 14–20. [Google Scholar]
- Tam, A. Advancing the cause of precast construction in Kwai Chung. Hong Kong Eng. 2007, 35, 9. [Google Scholar]
- Hobson, D.E. A Methodology for the Residential Building Mix Selection in Modular Community Design; Purdue University: West Lafayette, IN, USA, 1975. [Google Scholar]
- Joo, S.J. Scheduling preventive maintenance for modular designed components: A dynamic approach. Eur. J. Oper. Res. 2009, 192, 512–520. [Google Scholar] [CrossRef]
- Liang, N.; Yu, M. Research on design optimization of prefabricated residential houses based on BIM technology. Sci. Program. 2021, 10, 1422680. [Google Scholar] [CrossRef]
- Tam, V.W.; Tam, C.M.; Zeng, S.X.; Ng, W.C. Towards adoption of prefabrication in construction. Build. Environ. 2007, 42, 3642–3654. [Google Scholar] [CrossRef]
- Kang, J.; Dong, W.; Huang, Y. A Bim-Based Automatic Design Optimization Method for Modular Steel Structures: Rectangular Modules as an Example. Buildings 2023, 13, 1410. [Google Scholar] [CrossRef]
- Su, M.; Yang, B.; Wang, X. Research on integrated design of modular steel structure container buildings based on BIM. Adv. Civ. Eng. 2022, 2022, 4574676. [Google Scholar] [CrossRef]
- Ma, R.; Xia, J.; Chang, H.; Xu, B. A component-based model for novel modular connections with inbuild component. Appl. Sci. 2021, 11, 10503. [Google Scholar] [CrossRef]
- Lin, M.S.; Lu, H.Y.; Liu, J.Y. Study on parametric design of assembled structure shear wall based on virtual reality technology. Build. Struct. 2018, 48, 644–647. [Google Scholar]
- Nikkhoo, A.; Banihashemi, S.; Kiani, K. On non-stationary response of cracked thin rectangular plates acted upon by a moving random force. Sci. Iran. 2023, in press. [Google Scholar] [CrossRef]
- Nikkhoo, A.; Banihashemi, S.; Kiani, K. Parametric investigations into dynamics of cracked thin rectangular plates excited by a moving mass. Sci. Iran. 2023, 30, 860–876. [Google Scholar] [CrossRef]
- Amiri, J.V.; Nikkhoo, A.; Davoodi, M.R.; Hassanabadi, M.E. Vibration analysis of a Mindlin elastic plate under a moving mass excitation by eigenfunction expansion method. Thin-Walled Struct. 2013, 62, 53–64. [Google Scholar] [CrossRef]
- Rofooei, F.R.; Nikkhoo, A. Application of active piezoelectric patches in controlling the dynamic response of a thin rectangular plate under a moving mass. Int. J. Solids Struct. 2009, 46, 2429–2443. [Google Scholar] [CrossRef]
- Kiani, K. Vibrations of biaxially tensioned-embedded nanoplates for nanoparticle delivery. Indian J. Sci. Technol. 2013, 6, 4894–4902. [Google Scholar] [CrossRef]
- Tan, T.; Mills, G.; Papadonikolaki, E.; Li, B.; Huang, J. Digital-enabled Design for Manufacture and Assembly (DfMA) in offsite construction: A modularity perspective for the product and process integration. Archit. Eng. Des. Manag. 2023, 19, 267–282. [Google Scholar] [CrossRef]
- Abrishami, S.; Martín-Durán, R. BIM and DfMA: A paradigm of new opportunities. Sustainability 2021, 13, 9591. [Google Scholar] [CrossRef]
- Li, M.K.; Wong, B.C.; Liu, Y.; Chan, C.M.; Gan, V.J.; Cheng, J.C. DfMA-oriented design optimization for steel reinforcement using BIM and hybrid metaheuristic algorithms. J. Build. Eng. 2021, 44, 103310. [Google Scholar] [CrossRef]
- Iyer, N.; Jayanti, S.; Lou, K.; Kalyanaraman, Y.; Ramani, K. Shape-based searching for product lifecycle applications. Comput.-Aided Des. 2005, 37, 1435–1446. [Google Scholar] [CrossRef][Green Version]
- Ammar, A.A.; Scaravetti, D.; Nadeau, P. Knowledge reuse: Towards a design tool. In Proceedings of the DS 60: Proceedings of DESIGN 2010, the 11th International Design Conference, Dubrovnik, Croatia, 17–20 May 2010; pp. 1451–1460. [Google Scholar]
- Feigenbaum, E.A. Knowledge Engineering: The Applied Side of Artificial Intelligence. Ann. N. Y. Acad. Sci. 1984, 426, 91–107. [Google Scholar] [CrossRef] [PubMed]
- Verhagen, W.J.; Bermell-Garcia, P.; Van Dijk, R.E.; Curran, R. A critical review of Knowledge-Based Engineering: An identification of research challenges. Adv. Eng. Inform. 2012, 26, 5–15. [Google Scholar] [CrossRef]
- La Rocca, G. Knowledge based engineering: Between AI and CAD. Review of a language based technology to support engineering design. Adv. Eng. Inform. 2012, 26, 159–179. [Google Scholar] [CrossRef]
- Yurin, A.Y.; Dorodnykh, N.O.; Shigarov, A.O. Semi-automated formalization and representation of the engineering knowledge extracted from spreadsheet data. IEEE Access 2021, 9, 157468–157481. [Google Scholar] [CrossRef]
- Baxter, D.; Gao, J.; Case, K.; Harding, J.; Young, B.; Cochrane, S.; Dani, S. An engineering design knowledge reuse methodology using process modelling. Res. Eng. Des. 2007, 18, 37–48. [Google Scholar] [CrossRef]
- Bryson, J.; Cox, J.J.; Carson, T.J. A product development scenario for knowledge capture and reuse. Comput.-Aided Des. Appl. 2009, 6, 207–218. [Google Scholar] [CrossRef]
- Corallo, A.; Laubacher, R.; Margherita, A.; Turrisi, G. Enhancing product development through knowledge-based engineering. J. Manuf. Technol. Manag. 2009, 20, 1070–1083. [Google Scholar] [CrossRef]
- Li, Z.; Jin, X.; Jia, H.Y. The knowledge representation and reuse in product design. J. Shanghai Jiaotong Univ. 2006, 40, 1183–1186. [Google Scholar]
- Gembarski, P.C.; Li, H.; Lachmayer, R. KBE-modeling techniques in standard CAD-systems: Case study—Autodesk inventor professional. In Managing Complexity, Proceedings of the 8th World Conference on Mass Customization, Montreal, QC, Canada, 20–22 October 2015; Springer International Publishing: Berlin/Heidelberg, Germany, 2017; pp. 215–233. [Google Scholar]
- Chen, Y.L.; Xu, Y.S.; Qi, E.M. Research and development of rapid design platform for mechanical products. J. Tianjin Univ. 2002, 6, 744–748. [Google Scholar]
- Kügler, P.; Dworschak, F.; Schleich, B.; Wartzack, S. The evolution of knowledge-based engineering from a design research perspective: Literature review 2012–2021. Adv. Eng. Inform. 2023, 55, 101892. [Google Scholar] [CrossRef]
- Chapman, C.B.; Pinfold, M. The application of a knowledge based engineering approach to the rapid design and analysis of an automotive structure. Adv. Eng. Softw. 2001, 32, 903–912. [Google Scholar] [CrossRef]
- Li, J.; Lu, S.; Wang, W.; Huang, J.; Chen, X.; Wang, J. Design and climate-responsiveness performance evaluation of an integrated envelope for modular prefabricated buildings. Adv. Mater. Sci. Eng. 2018, 2018, 8082368. [Google Scholar] [CrossRef]
- Wang, D.; Hu, Y. Research on the Intelligent Construction of the Rebar Project Based on BIM. Appl. Sci. 2022, 12, 5596. [Google Scholar] [CrossRef]
- Shi, Y.P.; Sun, F.; Li, F.; Wang, D.; Zhu, J. Research on secondary development of prefabricated walls based on BIM. China Concr. Cem. Prod. 2021, 6, 80–84. [Google Scholar]
- Rodrigues, F.; Cotella, V.; Rodrigues, H.; Rocha, E.; Freitas, F.; Matos, R. Application of deep learning approach for the classification of buildings’ degradation state in a BIM methodology. Appl. Sci. 2022, 12, 7403. [Google Scholar] [CrossRef]
- Jia, Z.; Wang, W.; Zhang, J.; Li, H. Contact High-Temperature Strain Automatic Calibration and Precision Compensation Research. J. Artif. Intell. Technol. 2022, 2, 69–76. [Google Scholar]
- Hu, X.; Kuang, Q.; Cai, Q.; Xue, Y.; Zhou, W.; Li, Y. A Coherent Pattern Mining Algorithm Based on All Contiguous Column Bicluster. J. Artif. Intell. Technol. 2022, 2, 80–92. [Google Scholar] [CrossRef]
- Du, H.; Du, S.; Li, W. Probabilistic time series forecasting with deep non-linear state space models. CAAI Trans. Intell. Technol. 2023, 8, 3–13. [Google Scholar] [CrossRef]
- Chen, J.; Yu, S.; Wei, W.; Ma, Y. Matrix-based method for solving decision domains of neighbourhood multigranulation decision-theoretic rough sets. CAAI Trans. Intell. Technol. 2022, 7, 313–327. [Google Scholar] [CrossRef]
- Liu, C.; ME Sepasgozar, S.; Shirowzhan, S.; Mohammadi, G. Applications of object detection in modular construction based on a comparative evaluation of deep learning algorithms. Constr. Innov. 2022, 22, 141–159. [Google Scholar] [CrossRef]
- Zhang, Z.; De Luca, G.; Archambault, B.; Chavez, J.; Rice, B. Traffic Dataset and Dynamic Routing Algorithm in Traffic Simulation. J. Artif. Intell. Technol. 2022, 3, 111–122. [Google Scholar] [CrossRef]
- Zhao, H.; Ma, L. Several rough set models in quotient space. CAAI Trans. Intell. Technol. 2022, 7, 69–80. [Google Scholar] [CrossRef]












| Cantilevered Structural Components | Name | Classifications | |
| Balcony board | Beam balcony board | Slab balcony board | |
![]() | ![]() | ||
| Air conditioning board | Ordinary air conditioning board | Air conditioning board with linestyles | |
![]() | ![]() | ||
| Bay window | Extruding bay window | Recessed bay window | |
![]() | ![]() | ||
| Component Level | Modular Level | Element Level (Example) | Determining Parameters (Example) |
|---|---|---|---|
| Balcony board | ![]() | ![]() |
|
| Air conditioning board | ![]() | ![]() |
|
| Bay window | ![]() | ![]() |
|
| Modeling Methodology | Quantities (pcs) | Staffing | Workflow | Work Hours (Min) | Add Up the Total (Min) | |
|---|---|---|---|---|---|---|
| Traditional modeling tools | 6396 | Architectural designer | 1 | Sort out all the cantilevered structural components in the project. | 480 | 2880 |
| Draw component outlines. | 660 | |||||
| Connect components. | 140 | |||||
| Structural designer | 1 | Reinforce steel layout, including distribution bars, stress bars, and hoop bars. | 1380 | |||
| Duplicate the same specification components that generate the standard layer. | 220 | |||||
| Modular design tools | 6158 | 2 | Sort out data related to the cantilevered structural components. | 480 | 780 | |
| Generate the modular components. | 300 | |||||
| 238 | — | — | — | — | ||
Disclaimer/Publisher’s Note: The statements, opinions and data contained in all publications are solely those of the individual author(s) and contributor(s) and not of MDPI and/or the editor(s). MDPI and/or the editor(s) disclaim responsibility for any injury to people or property resulting from any ideas, methods, instructions or products referred to in the content. |
© 2023 by the authors. Licensee MDPI, Basel, Switzerland. This article is an open access article distributed under the terms and conditions of the Creative Commons Attribution (CC BY) license (https://creativecommons.org/licenses/by/4.0/).
Share and Cite
Li, N.; Feng, Y.; Liu, J.; Ye, X.; Xie, X. Research on the Modular Design and Application of Prefabricated Components Based on KBE. Buildings 2023, 13, 2980. https://doi.org/10.3390/buildings13122980
Li N, Feng Y, Liu J, Ye X, Xie X. Research on the Modular Design and Application of Prefabricated Components Based on KBE. Buildings. 2023; 13(12):2980. https://doi.org/10.3390/buildings13122980
Chicago/Turabian StyleLi, Na, Yu Feng, Jixiong Liu, Xiongjin Ye, and Xingxing Xie. 2023. "Research on the Modular Design and Application of Prefabricated Components Based on KBE" Buildings 13, no. 12: 2980. https://doi.org/10.3390/buildings13122980
APA StyleLi, N., Feng, Y., Liu, J., Ye, X., & Xie, X. (2023). Research on the Modular Design and Application of Prefabricated Components Based on KBE. Buildings, 13(12), 2980. https://doi.org/10.3390/buildings13122980












