Application of Artificial Neural Networks in Construction Management: A Scientometric Review
Abstract
1. Introduction
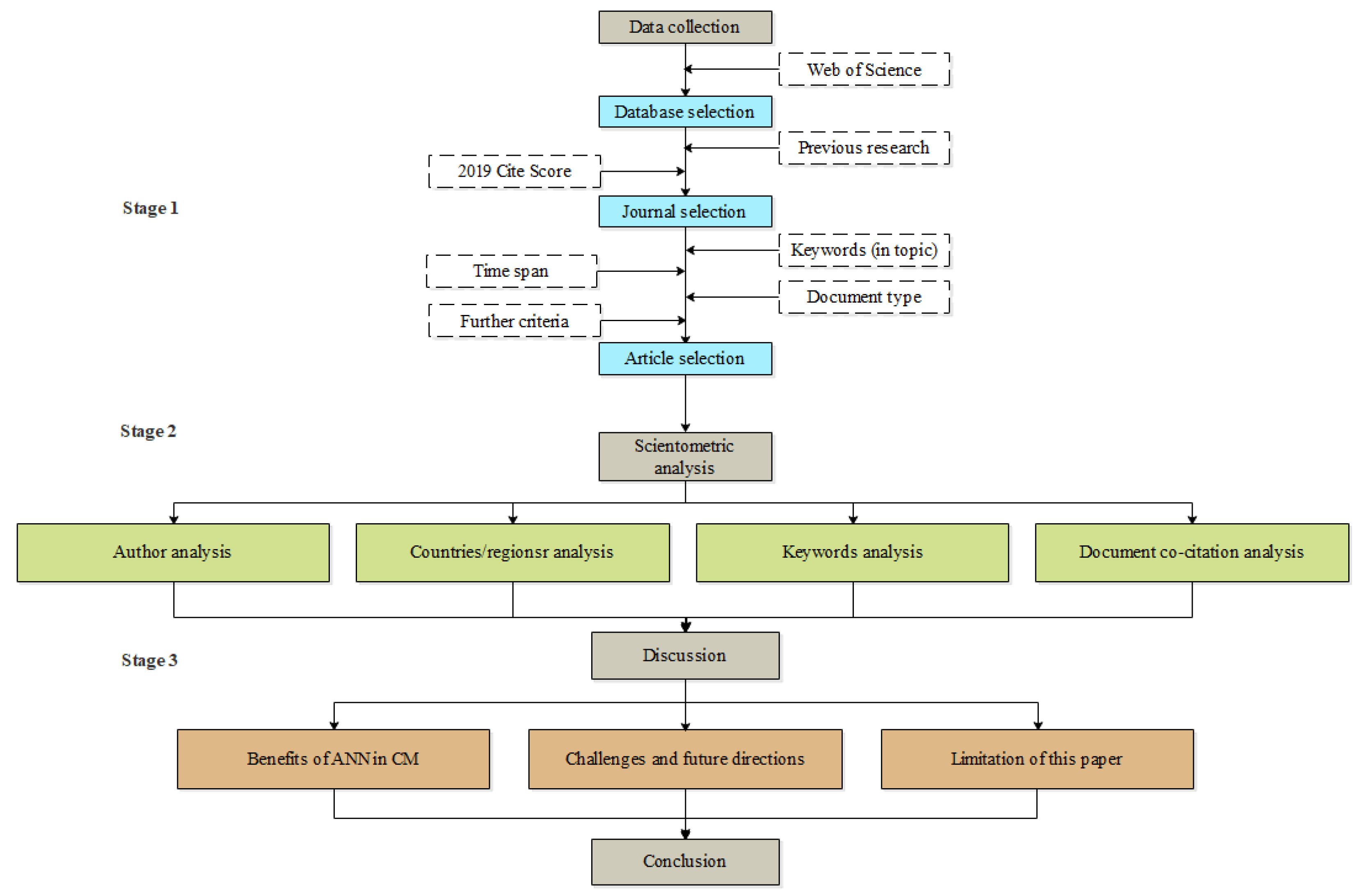
2. Materials and Methods
2.1. Data Collection
2.2. Introduction and Process of Scientometric Analysis
3. Results of Scientometric Analysis
3.1. Author Analysis
3.2. Countries/Regions Analysis
3.3. Keywords Analysis
3.3.1. Co-Occurrence Network of Keywords
3.3.2. Timeline Visualization and Citation Bursts of Keywords
3.4. Document Co-Citation Analysis
| No. | Author | Article | Topic | Year | Total Citations | Source |
|---|---|---|---|---|---|---|
| 1 | Seo, et al. [158] | Computer vision techniques for construction safety and health monitoring | safety | 2015 | 5 | Advanced Engineering Informatics |
| 2 | Ren, et al. [159] | Faster R-CNN: towards real-time object detection with region proposal networks | CNN | 2017 | 5 | IEEE Transactions on Pattern Analysis and Machine Intelligence |
| 3 | Goh, et al. [160] | Neural network analysis of construction safety management systems: a case study in Singapore | safety | 2013 | 5 | Construction Management and Economics |
| 4 | Petroutsatou, Georgopoulos, Lambropoulos and Pantouvakis [55] | Early cost estimating of road tunnel construction using neural networks | cost | 2012 | 4 | Journal of Construction Engineering and Management |
| 5 | Girshick, et al. [161] | Rich feature hierarchies for accurate object detection and semantic segmentation | CNN | 2014 | 4 | Conference on Computer Vision and Pattern Recognition |
| 6 | Fang, Ding, Zhong, Love and Luo [157] | Automated detection of workers and heavy equipment on construction sites: A convolutional neural network approach | safety | 2018 | 4 | Advanced Engineering Informatics |
| 7 | Fang, Li, Luo, Ding, Luo, Rose and An [156] | Detecting non-hardhat-use by a deep learning method from far-field surveillance videos | safety | 2018 | 4 | Automation in Construction |
| 8 | Baalousha and Celik [99] | An integrated web-based data warehouse and artificial neural networks system for unit price analysis with inflation adjustment | cost | 2011 | 4 | Journal of Civil Engineering and Management |
| 9 | Attalla and Hegazy [155] | Predicting cost deviation in reconstruction projects: artificial neural networks versus regression | cost | 2003 | 4 | Journal of Construction Engineering and Management |
| 10 | Cheng and Ko [35] | Object-oriented evolutionary fuzzy neural inference system for construction management | cost | 2003 | 3 | Journal of Construction Engineering and Management |
4. Discussion
4.1. Benefits of ANN in CM
4.2. Challenges and Future Directions for ANN in CM
4.2.1. More Collaboration Is Essential for Rapid Progress in ANN in CM
4.2.2. The System Design and the Platform Establishing for ANN in CM Has Not Yet Begun
4.2.3. Research Focused on Different Stakeholders as Well as the Data Sharing among Them Is Still Missing
4.2.4. Data Collection Is the Key of ANN in CM
4.3. Limitations of This Paper
5. Conclusions
Author Contributions
Funding
Institutional Review Board Statement
Informed Consent Statement
Data Availability Statement
Conflicts of Interest
References
- Busta, H. KPMG Report: Construction Industry Slow to Adopt New Technology. 2016. Available online: https://www.constructiondive.com/news/kpmg-report-construction-industry-slow-to-adopt-new-technology/426268/ (accessed on 14 May 2022).
- Yifan, T. Application of BIM Technology in Housing Construction Engineering Management. In Proceedings of the 2021 International Conference on Management Science and Software Engineering (ICMSSE), Chengdu, China, 9–11 July 2021. [Google Scholar]
- Gao, Q.; Shi, R.; Wang, G. Construction of Intelligent Manufacturing Workshop Based on Lean Management. In Proceedings of the 9th International Conference on Digital Enterprise Technology (DET)—Intelligent Manufacturing in the Knowledge Economy Era, Nanjing, China, 29–31 March 2016; pp. 599–603. [Google Scholar]
- Yang, X.; Zhao, Q. Influence of virtual reality and 3D printing on architectural innovation evaluation based on quality of experience evaluation using fuzzy logic. J. Intell. Fuzzy Syst. 2021, 40, 8501–8509. [Google Scholar]
- Zhao, X. Exploration of Transformation and Upgrading Path of Construction Industry under the Background of Digital Information. In Proceedings of the International Conference on Construction and Real Estate Management (ICCREM), Beijing, China, 16–17 October 2021; pp. 501–507. [Google Scholar]
- You, Z.; Wu, C. A framework for data-driven informatization of the construction company. Adv. Eng. Inform. 2019, 39, 269–277. [Google Scholar] [CrossRef]
- Yu, T.; Liang, X.; Wang, Y. Factors Affecting the Utilization of Big Data in Construction Projects. J. Constr. Eng. Manag. 2020, 146, 04020032. [Google Scholar] [CrossRef]
- Deng, H.; Hong, H.; Luo, D.H.; Deng, Y.C.; Su, C. Automatic Indoor Construction Process Monitoring for Tiles Based on BIM and Computer Vision. J. Constr. Eng. Manag. 2020, 146, 04019095. [Google Scholar] [CrossRef]
- Manyika, S.L.J.; Bughin, J.; Woetzel, J.; Stamenov, K.; Dhingra, D. Digital Globalization: The New Era of Global Flows; DhingraMcKinsey & Company: New York, NY, USA, 2016. [Google Scholar]
- Mostafa, K.; Hegazy, T. Review of image-based analysis and applications in construction. Automat. Constr. 2021, 122, 103516. [Google Scholar] [CrossRef]
- Hang, Y.A.; Nan, Y.B.; Yi, P.C.; Yr, D. Data mining in the construction industry: Present status, opportunities, and future trends. Autom. Constr. 2020, 119, 103331. [Google Scholar]
- Darko, A.; Chan, A.P.C.; Adabre, M.A.; Edwards, D.J.; Hosseini, M.R.; Ameyaw, E.E. Ameyaw. Artificial intelligence in the AEC industry: Scientometric analysis and visualization of research activities. Autom. Constr. 2020, 112, 103081. [Google Scholar] [CrossRef]
- Lesniak, A.; Juszczyk, M. Prediction of site overhead costs with the use of artificial neural network based model. Arch. Civ. Mech. Eng. 2018, 18, 973–982. [Google Scholar] [CrossRef]
- Kim, G.H.; Yoon, H.E.; An, S.H.; Cho, H.H.; Kang, K.I. Neural network model incorporating a genetic algorithm in estimating construction costs. Build. Environ. 2004, 39, 1333–1340. [Google Scholar] [CrossRef]
- Patel, D.A.; Jha, K.N. Neural Network Model for the Prediction of Safe Work Behavior in Construction Projects. J. Constr. Eng. Manag. 2015, 141, 04014066. [Google Scholar] [CrossRef]
- Wang, Y.-R.; Gibson, G.E., Jr. A study of preproject planning and project success using ANNs and regression models. Autom. Constr. 2010, 19, 341–346. [Google Scholar] [CrossRef]
- Chao, L.C.; Skibniewski, M.J. Neural-Network Method of Estimating Construction Technology Acceptability. J. Constr. Eng. Manag.-ASCE 1995, 121, 130–142. [Google Scholar] [CrossRef]
- Amiruddin, A.A.A.M.; Zabiri, H.; Taqvi, S.A.; Tufa, L.D. Neural network applications in fault diagnosis and detection: An overview of implementations in engineering-related systems. Neural Comput. Appl. 2020, 32, 495–518. [Google Scholar] [CrossRef]
- Moayedi, H.; Mosallanezhad, M.; Rashid, A.S.A.; Jusoh, W.A.W.; Muazu, M.A. A systematic review and meta-analysis of artificial neural network application in geotechnical engineering: Theory and applications. Neural Comput. Appl. 2020, 322, 495–518. [Google Scholar] [CrossRef]
- Kumar, R.; Aggarwal, R.K.; Sharma, J.D. Energy analysis of a building using artificial neural network: A review. Energy Build. 2013, 65, 352–358. [Google Scholar] [CrossRef]
- Sony, S.; Dunphy, K.; Sadhu, A.; Capretz, M. A systematic review of convolutional neural network-based structural condition assessment techniques. Eng. Struct. 2021, 226, 111347. [Google Scholar] [CrossRef]
- Pan, Y.; Zhang, L.M. Roles of artificial intelligence in construction engineering and management: A critical review and future trends. Automat. Constr. 2021, 122, 103517. [Google Scholar] [CrossRef]
- Adeli, H. Neural networks in civil engineering: 1989–2000. Comput-Aided Civ. Inf. 2001, 16, 126–142. [Google Scholar] [CrossRef]
- Hu, X.; Xia, B.; Skitmore, M.; Chen, Q. The application of case-based reasoning in construction management research: An overview. Autom. Constr. 2016, 72, 65–74. [Google Scholar] [CrossRef]
- Hosseini, M.R.; Martek, I.; Zavadskas, E.K.; Aibinu, A.A.; Arashpour, M.; Chileshe, N. Critical evaluation of off-site construction research: A Scientometric analysis. Autom. Constr. 2018, 87, 235–247. [Google Scholar] [CrossRef]
- Neto, D.d.C.e.S.; Cruz, C.O.; Rodrigues, F.; Silva, P. Bibliometric Analysis of PPP and PFI Literature: Overview of 25 Years of Research. J. Constr. Eng. Manag. 2016, 142, 10. [Google Scholar]
- Siraj, N.B.; Fayek, A.R. Risk Identification and Common Risks in Construction: Literature Review and Content Analysis. J. Constr. Eng. Manag. 2019, 145, 9. [Google Scholar] [CrossRef]
- Awad, A.; Fayek, A.R. Adaptive Learning of Contractor Default Prediction Model for Surety Bonding. J. Constr. Eng. Manag. 2013, 139, 694–704. [Google Scholar] [CrossRef]
- Ayhan, B.U.; Tokdemir, O.B. Accident Analysis for Construction Safety Using Latent Class Clustering and Artificial Neural Networks. J. Constr. Eng. Manag. 2020, 146, 04019114. [Google Scholar] [CrossRef]
- Bayram, S.; Al-Jibouri, S. Efficacy of Estimation Methods in Forecasting Building Projects’ Costs. J. Constr. Eng. Manag. 2016, 142, 05016012. [Google Scholar] [CrossRef]
- Cao, M.T.; Cheng, M.Y.; Wu, Y.W. Hybrid Computational Model for Forecasting Taiwan Construction Cost Index. J. Constr. Eng. Manag. 2015, 141, 04014089. [Google Scholar] [CrossRef]
- Chao, L.C.; Chien, C.F. Estimating Project S-Curves Using Polynomial Function and Neural Networks. J. Constr. Eng. Manag. 2009, 135, 169–177. [Google Scholar] [CrossRef]
- Chaovalitwongse, W.A.; Wang, W.; Williams, T.P.; Chaovalitwongse, P. Data Mining Framework to Optimize the Bid Selection Policy for Competitively Bid Highway Construction Projects. J. Constr. Eng. Manag. 2012, 138, 277–286. [Google Scholar] [CrossRef]
- Cheng, M.Y.; Chang, Y.H.; Korir, D. Novel Approach to Estimating Schedule to Completion in Construction Projects Using Sequence and Nonsequence Learning. J. Constr. Eng. Manag. 2019, 145, 04019072. [Google Scholar] [CrossRef]
- Cheng, M.Y.; Ko, C.H. Object-oriented evolutionary fuzzy neural inference system for construction management. J. Constr. Eng. Manag. 2003, 129, 461–469. [Google Scholar] [CrossRef]
- Cirilovic, J.; Vajdic, N.; Mladenovic, G.; Queiroz, C. Developing Cost Estimation Models for Road Rehabilitation and Reconstruction: Case Study of Projects in Europe and Central Asia. J. Constr. Eng. Manag. 2014, 140, 04013065. [Google Scholar] [CrossRef]
- Delgado, J.M.D.; Oyedele, L.; Bilal, M.; Ajayi, A.; Akanbi, L.; Akinade, O. Big Data Analytics System for Costing Power Transmission Projects. J. Constr. Eng. Manag. 2020, 146, 05019017. [Google Scholar] [CrossRef]
- Dikmen, I.; Birgonul, M.T.; Kiziltas, S. Prediction of organizational effectiveness in construction companies. J. Constr. Eng. Manag. 2005, 131, 252–261. [Google Scholar] [CrossRef]
- Dursun, O.; Stoy, C. Conceptual Estimation of Construction Costs Using the Multistep Ahead Approach. J. Constr. Eng. Manag. 2016, 142, 04016038. [Google Scholar] [CrossRef]
- El-Gohary, K.M.; Aziz, R.F.; Abdel-Khalek, H.A. Engineering Approach Using ANN to Improve and Predict Construction Labor Productivity under Different Influences. J. Constr. Eng. Manag. 2017, 143, 04017045. [Google Scholar] [CrossRef]
- Elazouni, A.M. Classifying construction contractors using unsupervised-learning neural networks. J. Constr. Eng. Manag. 2006, 132, 1242–1253. [Google Scholar] [CrossRef]
- ElMousalami, H.H.; Elyamany, A.H.; Ibrahim, A.H. Predicting Conceptual Cost for Field Canal Improvement Projects. J. Constr. Eng. Manag. 2018, 144, 04018102. [Google Scholar] [CrossRef]
- Goh, Y.M.; Sa’adon, N.F.B. Cognitive Factors Influencing Safety Behavior at Height: A Multimethod Exploratory Study. J. Constr. Eng. Manag. 2015, 141, 04015003. [Google Scholar] [CrossRef]
- Heravi, G.; Eslamdoost, E. Applying Artificial Neural Networks for Measuring and Predicting Construction-Labor Productivity. J. Constr. Eng. Manag. 2015, 141, 04015032. [Google Scholar] [CrossRef]
- Hu, Q.J.; Bai, Y.; He, L.P.; Cai, Q.J.; Tang, S.; Ma, G.L.; Tan, J.; Liang, B.W. Intelligent Framework for Worker-Machine Safety Assessment. J. Constr. Eng. Manag. 2020, 146, 04020045. [Google Scholar] [CrossRef]
- Jin, X.H. Model for Efficient Risk Allocation in Privately Financed Public Infrastructure Projects Using Neuro-Fuzzy Techniques. J. Constr. Eng. Manag. 2011, 137, 1003–1014. [Google Scholar] [CrossRef]
- Kale, S.; Karaman, E.A. Evaluating the Knowledge Management Practices of Construction Firms by Using Importance-Comparative Performance Analysis Maps. J. Constr. Eng. Manag. 2011, 137, 1142–1152. [Google Scholar] [CrossRef][Green Version]
- Kim, B.; Lee, H.; Park, H.; Kim, H. Framework for Estimating Greenhouse Gas Emissions Due to Asphalt Pavement Construction. J. Constr. Eng. Manag. 2012, 138, 1312–1321. [Google Scholar] [CrossRef]
- Ko, C.H.; Cheng, M.Y. Dynamic prediction of project success using artificial intelligence. J. Constr. Eng. Manag. 2007, 133, 316–324. [Google Scholar] [CrossRef]
- Lim, T.K.; Park, S.M.; Lee, H.C.; Lee, D.E. Artificial Neural Network-Based Slip-Trip Classifier Using Smart Sensor for Construction Workplace. J. Constr. Eng. Manag. 2016, 142, 04015065. [Google Scholar] [CrossRef]
- Liu, M.; Ling, Y.Y. Modeling a contractor’s markup estimation. J. Constr. Eng. Manag. 2005, 131, 391–399. [Google Scholar] [CrossRef]
- Liu, Y.C.; Yeh, I.C. Building Valuation Model of Enterprise Values for Construction Enterprise with Quantile Neural Networks. J. Constr. Eng. Manag. 2016, 142, 04015075. [Google Scholar] [CrossRef]
- Marzouk, M.; Amin, A. Predicting Construction Materials Prices Using Fuzzy Logic and Neural Networks. J. Constr. Eng. Manag. 2013, 139, 1190–1198. [Google Scholar] [CrossRef]
- Pereira, E.; Ali, M.; Wu, L.; Abourizk, S. Distributed Simulation-Based Analytics Approach for Enhancing Safety Management Systems in Industrial Construction. J. Constr. Eng. Manag. 2020, 146, 04019091. [Google Scholar] [CrossRef]
- Petroutsatou, K.; Georgopoulos, E.; Lambropoulos, S.; Pantouvakis, J.P. Early Cost Estimating of Road Tunnel Construction Using Neural Networks. J. Constr. Eng. Manag. 2012, 138, 679–687. [Google Scholar] [CrossRef]
- Rafiei, M.H.; Adeli, H. Novel Machine-Learning Model for Estimating Construction Costs Considering Economic Variables and Indexes. J. Constr. Eng. Manag. 2018, 144, 04018106. [Google Scholar] [CrossRef]
- Said, H.M.; Kandimalla, P. Performance Measurement of Building Sheet-Metal Ductwork Prefabrication under Batch Production Settings. J. Constr. Eng. Manag. 2018, 144, 04017107. [Google Scholar] [CrossRef]
- Shiha, A.; Dorra, E.M.; Nassar, K. Neural Networks Model for Prediction of Construction Material Prices in Egypt Using Macroeconomic Indicators. J. Constr. Eng. Manag. 2020, 146, 04020010. [Google Scholar] [CrossRef]
- Wang, D.; Arditi, D.; Damci, A. Construction Project Managers’ Motivators and Human Values. J. Constr. Eng. Manag. 2017, 143, 04016115. [Google Scholar] [CrossRef]
- Wilmot, C.G.; Mei, B. Neural network modeling of highway construction costs. J. Constr. Eng. Manag. 2005, 131, 765–771. [Google Scholar] [CrossRef]
- Zhang, M.Y.; Cao, T.Z.; Zhao, X.F. Using Smartphones to Detect and Identify Construction Workers’ Near-Miss Falls Based on ANN. J. Constr. Eng. Manag. 2019, 145, 04018120. [Google Scholar] [CrossRef]
- Zhang, M.Y.; Cao, Z.Y.; Yang, Z.; Zhao, X.F. Utilizing Computer Vision and Fuzzy Inference to Evaluate Level of Collision Safety for Workers and Equipment in a Dynamic Environment. J. Constr. Eng. Manag. 2020, 146, 04020051. [Google Scholar] [CrossRef]
- AbouRizk, S.; Knowles, P.; Hermann, U.R. Estimating labor production rates for industrial construction activities. J. Constr. Eng. Manag.-ASCE 2001, 127, 502–511. [Google Scholar] [CrossRef]
- Lhee, S.C.; Issa, R.R.A.; Flood, I. Prediction of Financial Contingency for Asphalt Resurfacing Projects using Artificial Neural Networks. J. Constr. Eng. Manag.-ASCE 2012, 138, 22–30. [Google Scholar] [CrossRef]
- Antwi-Afari, M.F.; Li, H.; Yu, Y.T.; Kong, L.L. Wearable insole pressure system for automated detection and classification of awkward working postures in construction workers. Autom. Constr. 2018, 96, 433–441. [Google Scholar] [CrossRef]
- Bang, S.; Baek, F.; Park, S.; Kim, W.; Kim, H. Image augmentation to improve construction resource detection using generative adversarial networks, cut-and-paste, and image transformation techniques. Autom. Constr. 2020, 115, 103198. [Google Scholar] [CrossRef]
- Benjaoran, V.; Dawood, N. Intelligence approach to production planning system for bespoke precast concrete products. Autom. Constr. 2006, 15, 737–745. [Google Scholar] [CrossRef]
- Callow, D.; Lee, J.; Blumenstein, M.; Guan, H.; Loo, Y.C. Development of hybrid optimisation method for Artificial Intelligence based bridge deterioration model—Feasibility study. Autom. Constr. 2013, 31, 83–91. [Google Scholar] [CrossRef]
- Chao, L.C.; Chien, C.F. A Model for Updating Project S-curve by Using Neural Networks and Matching Progress. Autom. Constr. 2010, 19, 84–91. [Google Scholar] [CrossRef]
- Chen, J.H.; Hsu, S.C. Hybrid ANN-CBR model for disputed change orders in construction projects. Autom. Constr. 2007, 17, 56–64. [Google Scholar] [CrossRef]
- Cheng, J.C.P.; Chen, W.W.; Chen, K.Y.; Wang, Q. Data-driven predictive maintenance planning framework for MEP components based on BIM and IoT using machine learning algorithms. Autom. Constr. 2020, 112, 103087. [Google Scholar] [CrossRef]
- Cheng, J.C.P.; Wang, M.Z. Automated detection of sewer pipe defects in closed-circuit television images using deep learning techniques. Autom. Constr. 2018, 95, 155–171. [Google Scholar] [CrossRef]
- Cheng, M.Y.; Tsai, H.C.; Hsieh, W.S. Web-based conceptual cost estimates for construction projects using Evolutionary Fuzzy Neural Inference Model. Autom. Constr. 2009, 18, 164–172. [Google Scholar] [CrossRef]
- Cheng, M.Y.; Tsai, H.C.; Liu, C.L. Artificial intelligence approaches to achieve strategic control over project cash flows. Autom. Constr. 2009, 18, 386–393. [Google Scholar] [CrossRef]
- Cheng, M.Y.; Tsai, H.C.; Sudjono, E. Evolutionary fuzzy hybrid neural network for dynamic project success assessment in construction industry. Autom. Constr. 2012, 21, 46–51. [Google Scholar] [CrossRef]
- Chou, J.S.; Lin, C.W.; Pham, A.D.; Shao, J.Y. Optimized artificial intelligence models for predicting project award price. Autom. Constr. 2015, 54, 106–115. [Google Scholar] [CrossRef]
- Fang, Q.; Li, H.; Luo, X.C.; Ding, L.Y.; Luo, H.B.; Li, C.Q. Computer vision aided inspection on falling prevention measures for steeplejacks in an aerial environment. Autom. Constr. 2018, 93, 148–164. [Google Scholar] [CrossRef]
- Hola, B.; Schabowicz, K. Estimation of earthworks execution time cost by means of artificial neural networks. Autom. Constr. 2010, 19, 570–579. [Google Scholar] [CrossRef]
- Hong, Y.; Hammad, A.W.A.; Akbarnezhad, A.; Arashpour, M. A neural network approach to predicting the net costs associated with BIM adoption. Autom. Constr. 2020, 119, 103306. [Google Scholar] [CrossRef]
- Kolar, Z.; Chen, H.N.; Luo, X.W. Transfer learning and deep convolutional neural networks for safety guardrail detection in 2D images. Autom. Constr. 2018, 89, 58–70. [Google Scholar] [CrossRef]
- Lee, J.; Sanmugarasa, K.; Blumenstein, M.; Loo, Y.C. Improving the reliability of a Bridge Management System (BMS) using an ANN-based Backward Prediction Model (BPM). Autom. Constr. 2008, 17, 758–772. [Google Scholar] [CrossRef]
- Leu, S.S. Data mining for tunnel support stability: Neural network approach. Autom. Constr. 2001, 10, 429–441. [Google Scholar] [CrossRef]
- Lu, Q.C.; Lee, S.; Chen, L. Image-driven fuzzy-based system to construct as-is IFC BIM objects. Autom. Constr. 2018, 92, 68–87. [Google Scholar] [CrossRef]
- McGlinn, K.; Yuce, B.; Wicaksono, H.; Howell, S.; Rezgui, Y. Usability evaluation of a web-based tool for supporting holistic building energy management. Autom. Constr. 2017, 84, 154–165. [Google Scholar] [CrossRef]
- Meijer, D.; Scholten, L.; Clemens, F.; Knobbe, A. A defect classification methodology for sewer image sets with convolutional neural networks. Autom. Constr. 2019, 104, 281–298. [Google Scholar] [CrossRef]
- Mirahadi, F.; Zayed, T. Simulation-based construction productivity forecast using Neural-Network-Driven Fuzzy Reasoning. Autom. Constr. 2016, 65, 102–115. [Google Scholar] [CrossRef]
- Slaton, T.; Hernandez, C.; Akhavian, R. Construction activity recognition with convolutional recurrent networks. Autom. Constr. 2020, 113, 103138. [Google Scholar] [CrossRef]
- Sousa, V.; Matos, J.P.; Matias, N. Evaluation of artificial intelligence tool performance and uncertainty for predicting sewer structural condition. Autom. Constr. 2014, 44, 84–91. [Google Scholar] [CrossRef]
- Turkan, Y.; Hong, J.; Laflamme, S.; Puri, N. Adaptive wavelet neural network for terrestrial laser scanner-based crack detection. Autom. Constr. 2018, 94, 191–202. [Google Scholar] [CrossRef]
- Wang, C.H.; Kao, C.H.; Lee, W.H. A new interactive model for improving the learning performance of back propagation neural network. Autom. Constr. 2007, 16, 745–758. [Google Scholar] [CrossRef]
- Wang, N.N.; Zhao, X.F.; Zhao, P.; Zhang, Y.; Zou, Z.; Ou, J.P. Automatic damage detection of historic masonry buildings based on mobile deep learning. Autom. Constr. 2019, 103, 53–66. [Google Scholar] [CrossRef]
- Wang, W.; Chen, J.Y.; Hong, T.Z. Occupancy prediction through machine learning and data fusion of environmental sensing and Wi-Fi sensing in buildings. Autom. Constr. 2018, 94, 233–243. [Google Scholar] [CrossRef]
- Wei, Y.J.; Akinci, B. A vision and learning-based indoor localization and semantic mapping framework for facility operations and management. Autom. Constr. 2019, 107, 102915. [Google Scholar] [CrossRef]
- Yi, W.; Chan, A.P.C.; Wang, X.Y.; Wang, J. Development of an early-warning system for site work in hot and humid environments: A case study. Autom. Constr. 2016, 62, 101–113. [Google Scholar] [CrossRef]
- Yu, W.D.; Lin, H.W. A VaFALCON neuro-fuzzy system for mining of incomplete construction databases. Autom. Constr. 2006, 15, 20–32. [Google Scholar] [CrossRef]
- Yip, H.L.; Fan, H.Q.; Chiang, Y.H. Predicting the maintenance cost of construction equipment: Comparison between general regression neural network and Box-Jenkins time series models. Autom. Constr. 2014, 38, 30–38. [Google Scholar] [CrossRef]
- Yu, W.D.; Liu, Y.C. Hybridization of CBR and numeric soft computing techniques for mining of scarce construction databases. Autom. Constr. 2006, 15, 33–46. [Google Scholar] [CrossRef]
- Zhou, C.; Xu, H.C.; Ding, L.Y.; Wei, L.C.; Zhou, Y. Dynamic prediction for attitude and position in shield tunneling: A deep learning method. Autom. Constr. 2019, 105, 102840. [Google Scholar] [CrossRef]
- Baalousha, Y.; Celik, T. Integrated Web-Based Data Warehouse and Artificial Neural Networks System for Unit Price Analysis with Inflation Adjustment. J. Civ. Eng. Manag. 2011, 17, 157–167. [Google Scholar] [CrossRef]
- Bayram, S.; Ocal, M.E.; Laptali Oral, E.; Atis, C.D. Comparison Of Multi Layer Perceptron (MLP) and Radial Basis Function (RBF) FOR Construction Cost Estimation: The Case OF Turkey. J. Civ. Eng. Manag. 2016, 22, 480–490. [Google Scholar] [CrossRef]
- Cheng, M.Y.; Su, C.W.; Tsai, M.H.; Lin, K.S. Data Preprocessing for Artificial Neural Network Applications in Prioritizing Railroad Projects—A Practical Experience in Taiwan. J. Civ. Eng. Manag. 2012, 18, 483–494. [Google Scholar] [CrossRef]
- Chou, J.S.; Tsai, C.F.; Lu, Y.H. Project Dispute Prediction by Hybrid Machine Learning Techniques. J. Civ. Eng. Manag. 2013, 19, 505–517. [Google Scholar] [CrossRef]
- Gerek, I.H.; Erdis, E.; Mistikoglu, G.; Usmen, M. Modelling masonry crew productivity using two artificial neural network techniques. J. Civ. Eng. Manag. 2015, 21, 231–238. [Google Scholar] [CrossRef]
- Han, S.; Hong, T.; Kim, G.; Lee, S. Technical Comparisons of Simulation-Based Productivity Prediction Methodologies by Means of Estimation Tools Focusing on Conventional Earthmovings. J. Civ. Eng. Manag. 2011, 17, 265–277. [Google Scholar] [CrossRef]
- Juan, Y.K.; Lai, W.Y.; Shih, S.G. Building Information Modeling Acceptance and Readiness Assessment in Taiwanese Architectural Firms. J. Civ. Eng. Manag. 2017, 23, 356–367. [Google Scholar] [CrossRef]
- Juszczyk, M.; Zima, K.; Lelek, W. Forecasting of Sports Fields Construction Costs Aided by Ensembles of Neural Networks. J. Civ. Eng. Manag. 2019, 25, 715–729. [Google Scholar] [CrossRef]
- Shahrara, N.; Celik, T.; Gandomi, A.H. Risk Analysis of Bot Contracts Using Soft Computing. J. Civ. Eng. Manag. 2017, 23, 232–240. [Google Scholar] [CrossRef]
- Sonmez, R.; Ontepeli, B. Predesign Cost Estimation of Urban Railway Projects with Parametric Modeling. J. Civ. Eng. Manag. 2009, 15, 405–409. [Google Scholar] [CrossRef]
- Wang, E.D.; Shen, Z.G. Lifecycle Energy Consumption Prediction of Residential Buildings by Incorporating Longitudinal Uncertainties. J. Civ. Eng. Manag. 2013, 19, S161–S171. [Google Scholar] [CrossRef]
- Wang, W.C.; Bilozerov, T.; Dzeng, R.J.; Hsiao, F.Y.; Wang, K.C. Conceptual Cost Estimations Using Neuro-Fuzzy and Multi-Factor Evaluation Methods for Building Projects. J. Civ. Eng. Manag. 2017, 23, 1–14. [Google Scholar] [CrossRef]
- Yousefi, V.; Yakhchali, S.H.; Khanzadi, M.; Mehrabanfar, E.; Saparauskas, J. Proposing a Neural Network Model to Predict Time and Cost Claims In Construction Projects. J. Civ. Eng. Manag. 2016, 22, 967–978. [Google Scholar] [CrossRef]
- Hassim, S.; Muniandy, R.; Alias, A.H.; Abdullah, P. Construction tender price estimation standardization (TPES) in Malaysia: Modeling using fuzzy neural network. Eng. Constr. Archit. Manag. 2018, 25, 443–457. [Google Scholar] [CrossRef]
- Bai, L.B.; Wang, Z.G.; Wang, H.L.; Huang, N.; Shi, H.J. Prediction of multiproject resource conflict risk via an artificial neural network. Eng. Constr. Archit. Manag. 2021, 28, 2857–2883. [Google Scholar] [CrossRef]
- Meng, J.N.; Yan, J.H.; Xue, B.; Fu, J.; He, N. Reducing construction material cost by optimizing buy-in decision that accounts the flexibility of non-critical activities. Eng. Constr. Archit. Manag. 2018, 25, 1092–1108. [Google Scholar] [CrossRef]
- Mensah, I.; Adjei-Kumi, T.; Nani, G. Duration determination for rural roads using the principal component analysis and artificial neural network. Eng. Constr. Archit. Manag. 2016, 23, 638–656. [Google Scholar] [CrossRef]
- Nasirzadeh, F.; Kabir, H.M.D.; Akbari, M.; Khosravi, A.; Nahavandi, S.; Carmichael, D.G. ANN-based prediction intervals to forecast labour productivity. Eng. Constr. Archit. Manag. 2020, 27, 2335–2351. [Google Scholar] [CrossRef]
- Utama, W.P.; Chan, A.P.C.; Zahoor, H.; Gao, R.; Jumas, D.Y. Making decision toward overseas construction projects An application based on adaptive neuro fuzzy system. Eng. Constr. Archit. Manag. 2019, 26, 285–302. [Google Scholar] [CrossRef]
- Wu, H.Q.; Shen, G.; Lin, X.; Li, M.L.; Zhang, B.Y.; Li, C.Z.D. Screening patents of ICT in construction using deep learning and NLP techniques. Eng. Constr. Archit. Manag. 2020, 27, 1891–1912. [Google Scholar] [CrossRef]
- Yuan, F.N.; Tang, M.H.; Hong, J.K. Efficiency estimation and reduction potential of the Chinese construction industry via SE-DEA and artificial neural network. Eng. Constr. Archit. Manag. 2020, 27, 1533–1552. [Google Scholar] [CrossRef]
- Abdelaty, A.; Shrestha, K.J.; Jeong, H.D. Estimating Preconstruction Services for Bridge Design Projects. J. Manag. Eng. 2020, 36, 04020034. [Google Scholar] [CrossRef]
- Bai, Y.; Huan, J.; Kim, S. Measuring Bridge Construction Efficiency Using the Wireless Real-Time Video Monitoring System. J. Manag. Eng. 2012, 28, 120–126. [Google Scholar] [CrossRef]
- Cheung, S.O.; Tam, C.M.; Harris, F.C. Project dispute resolution satisfaction classification through neural network. J. Manag. Eng. 2000, 16, 70–79. [Google Scholar] [CrossRef]
- Han, S.; Ko, Y.; Kim, J.; Hong, T. Housing Market Trend Forecasts through Statistical Comparisons based on Big Data Analytic Methods. J. Manag. Eng. 2018, 34, 04017054. [Google Scholar] [CrossRef]
- Hyari, K.H.; Al-Daraiseh, A.; El-Mashaleh, M. Conceptual Cost Estimation Model for Engineering Services in Public Construction Projects. J. Manag. Eng. 2016, 32, 04015021. [Google Scholar] [CrossRef]
- Jang, Y.J.; Jeong, I.; Cho, Y.K. Business Failure Prediction of Construction Contractors Using a LSTM RNN with Accounting, Construction Market, and Macroeconomic Variables. J. Manag. Eng. 2020, 36, 04019039. [Google Scholar] [CrossRef]
- Lam, K.C.; Oshodi, O.S. Using Univariate Models for Construction Output Forecasting: Comparing Artificial Intelligence and Econometric Techniques. J. Manag. Eng. 2016, 32, 04016021. [Google Scholar] [CrossRef]
- Patel, D.A.; Jha, K.N. Neural Network Approach for Safety Climate Prediction. J. Manag. Eng. 2015, 31, 05014027. [Google Scholar] [CrossRef]
- Chaphalkar, N.B.; Iyer, K.C.; Patil, S.K. Prediction of outcome of construction dispute claims using multilayer perceptron neural network model. Int. J. Proj. Manag. 2015, 33, 1827–1835. [Google Scholar] [CrossRef]
- Cheng, M.Y.; Tsai, H.C.; Sudjono, E. Evaluating subcontractor performance using evolutionary fuzzy hybrid neural network. Int. J. Proj. Manag. 2011, 29, 349–356. [Google Scholar] [CrossRef]
- Costantino, F.; Di Gravio, G.; Nonino, F. Project selection in project portfolio management: An artificial neural network model based on critical success factors. Int. J. Proj. Manag. 2015, 33, 1744–1754. [Google Scholar] [CrossRef]
- Jin, X.H.; Zhang, G.M. Modelling optimal risk allocation in PPP projects using artificial neural networks. Int. J. Proj. Manag. 2011, 29, 591–603. [Google Scholar] [CrossRef]
- Pal, R.; Wang, P.; Liang, X.P. The critical factors in managing relationships in international engineering, procurement, and construction (IEPC) projects of Chinese organizations. Int. J. Proj. Manag. 2017, 35, 1225–1237. [Google Scholar] [CrossRef]
- Wang, Y.R.; Yu, C.Y.; Chan, H.H. Predicting construction cost and schedule success using artificial neural networks ensemble and support vector machines classification models. Int. J. Proj. Manag. 2012, 30, 470–478. [Google Scholar] [CrossRef]
- Jin, X.H. Neurofuzzy Decision Support System for Efficient Risk Allocation in Public-Private Partnership Infrastructure Projects. J. Comput. Civ. Eng. 2010, 24, 525–538. [Google Scholar] [CrossRef]
- Tam, C.M.; Leung, A.W.T.; Liu, D.K. Nonlinear models for predicting hoisting times of tower cranes. J. Comput. Civ. Eng. 2002, 16, 76–81. [Google Scholar] [CrossRef]
- Tinoco, J.; Correia, A.G.; Cortez, P.; Toll, D.G. Data-Driven Model for Stability Condition Prediction of Soil Embankments Based on Visual Data Features. J. Comput. Civ. Eng. 2018, 32, 04018027. [Google Scholar] [CrossRef]
- Zhang, M.Y.; Zhu, M.; Zhao, X.F. Recognition of High-Risk Scenarios in Building Construction Based on Image Semantics. J. Comput. Civ. Eng. 2020, 34, 04020019. [Google Scholar] [CrossRef]
- Zhong, B.; Wu, H.; Li, H.; Sepasgozar, S.M.E.; Luo, H.; He, L. A scientometric analysis and critical review of construction related ontology research. Autom. Constr. 2019, 101, 17–31. [Google Scholar]
- Ke, Y.; Wang, S.; Chan, A.P.C.; Cheung, E. Research trend of public-private partnership in construction journals. J. Constr. Eng. Manage.-ASCE 2009, 135, 1076–1086. [Google Scholar] [CrossRef]
- Su, H.; Lee, P. Mapping knowledge structure by keyword co-occurrence: A first look at journal papers in Technology Foresight. Scientometrics 2010, 85, 65–79. [Google Scholar] [CrossRef]
- Liu, M.Q.; Le, Y.; Hu, Y.; Xia, B.; Skitmore, M.; Gao, X.Y. System Dynamics Modeling for Construction Management Research: Critical Review and Future Trends. J. Civ. Eng. Manag. 2019, 25, 730–741. [Google Scholar] [CrossRef]
- Araujo, A.G.; Carneiro, A.M.P.; Palha, R.P. Sustainable construction management: A systematic review of the literature with meta-analysis. J. Clean. Prod. 2020, 256, 120350. [Google Scholar] [CrossRef]
- Cobo, M.J.; Lopez-Herrera, A.G.; Herrera-Viedma, E.; Herrera, F. Science Mapping Software Tools: Review, Analysis, and Cooperative Study among Tools. J. Am. Soc. Inf. Sci. Technol. 2011, 62, 1382–1402. [Google Scholar] [CrossRef]
- Martinez, P.; Al-Hussein, M.; Ahmad, R. A scientometric analysis and critical review of computer vision applications for construction. Automat. Constr. 2019, 107, 102947. [Google Scholar] [CrossRef]
- Hu, W.; Li, C.-h.; Ye, C.; Wang, J.; Wei, W.-w.; Deng, Y. Research progress on ecological models in the field of water eutrophication: CiteSpace analysis based on data from the ISI web of science database. Ecol. Model. 2019, 410, 108779. [Google Scholar] [CrossRef]
- Freeman, L.C. A Set of Measures of Centrality Based on Betweenness. Sociometry 1977, 40, 35–41. [Google Scholar] [CrossRef]
- Shrivastava, R.; Mahajan, P. Artificial Intelligence Research in India: A Scientometric Analysis. Sci. Technol. Libr. 2016, 35, 136–151. [Google Scholar] [CrossRef]
- He, Q.; Wang, G.; Luo, L.; Shi, Q.; Xie, J.; Meng, X. Mapping the managerial areas of Building Information Modeling (BIM) using scientometric analysis. Int. J. Proj. Manag. 2017, 35, 670–685. [Google Scholar] [CrossRef]
- Jayantha, W.M.; Oladinrin, O.T. Bibliometric analysis of hedonic price model using CiteSpace. Int J Hous Mark Anal. 2019, 13, 357–371. [Google Scholar] [CrossRef]
- Ben Chaabene, W.; Flah, M.; Nehdi, M.L. Machine learning prediction of mechanical properties of concrete: Critical review. Constr. Build. Mater. 2020, 260, 119889. [Google Scholar] [CrossRef]
- Jin, R.Y.; Zuo, J.; Hong, J.K. Scientometric Review of Articles Published in ASCE’s Journal of Construction Engineering and Management from 2000 to 2018. J. Constr. Eng. M. 2019, 145, 8. [Google Scholar] [CrossRef]
- Ekanayake, E.M.A.C.; Shen, G.Q.; Kumaraswamy, M.M. Mapping the knowledge domains of value management: A bibliometric approach. Eng. Constr. Archit. Manag. 2019, 26, 499–514. [Google Scholar] [CrossRef]
- Li, Q.; Long, R.; Chen, H.; Chen, F.; Wang, J. Visualized analysis of global green buildings: Development, barriers and future directions. J. Clean. Prod. 2020, 245, 118775. [Google Scholar] [CrossRef]
- Chen, C. CiteSpace II: Detecting and visualizing emerging trends and transient patterns in scientific literature. J. Assoc. Inf. Sci. Technol. 2006, 57, 359–377. [Google Scholar] [CrossRef]
- Attalla, M.; Hegazy, T. Predicting cost deviation in reconstruction projects: Artificial neural network versus regression. J. Constr. Eng. Manag.-ASCE 2003, 129, 405–411. [Google Scholar] [CrossRef]
- Fang, Q.; Li, H.; Luo, X.; Ding, L.; Luo, H.; Rose, T.M.; An, W. Detecting non-hardhat-use by a deep learning method from far-field surveillance videos. Autom. Constr. 2018, 85, 1–9. [Google Scholar] [CrossRef]
- Fang, W.; Ding, L.; Zhong, B.; Love, P.E.D.; Luo, H. Automated detection of workers and heavy equipment on construction sites: A convolutional neural network approach. Adv. Eng. Inform. 2018, 37, 139–149. [Google Scholar] [CrossRef]
- Seo, J.; Han, S.; Lee, S.; Kim, H. Computer vision techniques for construction safety and health monitoring. Adv. Eng. Inform. 2015, 29, 239–251. [Google Scholar] [CrossRef]
- Ren, S.; He, K.; Girshick, R.; Sun, J. Faster R-CNN: Towards Real-Time Object Detection with Region Proposal Networks. IEEE Trans. Pattern Anal. Mach. Intell. 2017, 39, 1137–1149. [Google Scholar] [CrossRef] [PubMed]
- Goh, Y.M.; Chua, D. Neural network analysis of construction safety management systems: A case study in Singapore. Constr. Manag. Econ. 2013, 31, 460–470. [Google Scholar] [CrossRef]
- Girshick, R.; Donahue, J.; Darrell, T.; Malik, J. Rich feature hierarchies for accurate object detection and semantic segmentation. In Proceedings of the 27th IEEE Conference on Computer Vision and Pattern Recognition (CVPR), Columbus, OH, USA, 23–28 June 2014; pp. 580–587. [Google Scholar]
- Roman, N.D.; Bre, F.; Fachinotti, V.D.; Lamberts, R. Application and characterization of metamodels based on artificial neural networks for building performance simulation: A systematic review. Energy Build. 2020, 217, 109972. [Google Scholar] [CrossRef]
- Hosseini, M.R.; Maghrebi, M.; Akbarnezhad, A.; Martek, I.; Arashpour, M. Analysis of Citation Networks in Building Information Modeling Research. J. Constr. Eng. Manag. 2018, 144, 04018064. [Google Scholar] [CrossRef]
- Wen, Q.J.; Ren, Z.J.; Hui, L.; Wu, J.F. The progress and trend of BIM research: A bibliometrics-based visualization analysis—ScienceDirect. Autom. Constr. 2021, 124, 103558. [Google Scholar] [CrossRef]
- Nti, I.K.; Adekoya, A.F.; Weyori, B.A.; Nyarko-Boateng, O. Applications of artificial intelligence in engineering and manufacturing: A systematic review. J. Intell. Manuf. 2021, 33, 1581–1601. [Google Scholar] [CrossRef]
- Bilal, M.; Oyedele, L.O.; Qadir, J.; Munir, K.; Ajayi, S.O.; Akinade, O.O.; Owolabi, H.A.; Alaka, H.A.; Pasha, M. Big Data in the construction industry: A review of present status, opportunities, and future trends. Adv. Eng. Inform. 2016, 30, 500–521. [Google Scholar] [CrossRef]








| No. | Journal | Cite Score 2019 | Literature List | No. of Paper |
|---|---|---|---|---|
| 1 | Journal of Construction Engineering and Management(JCEM) | 5.8 | [15,28,29,30,31,32,33,34,35,36,37,38,39,40,41,42,43,44,45,46,47,48,49,50,51,52,53,54,55,56,57,58,59,60,61,62,63,64] | 38 |
| 2 | Automation in Construction(AC) | 9.5 | [65,66,67,68,69,70,71,72,73,74,75,76,77,78,79,80,81,82,83,84,85,86,87,88,89,90,91,92,93,94,95,96,97,98] | 34 |
| 3 | Journal of Civil Engineering and Management(JCiEM) | 4.7 | [99,100,101,102,103,104,105,106,107,108,109,110,111] | 13 |
| 4 | Engineering, Construction and Architectural Management(ECAM) | 2.5 | [112,113,114,115,116,117,118,119] | 9 |
| 5 | Journal of Management in Engineering(JME) | 6.7 | [120,121,122,123,124,125,126,127] | 8 |
| 6 | International Journal of Project Management(IJPM) | 13.0 | [128,129,130,131,132,133] | 6 |
| 7 | Journal of Computing in Civil Engineering(JCCE) | 7.6 | [134,135,136,137] | 4 |
| total | 112 |
| Keyword | Occur-rences | Links | Total Link Strength | Keyword | Occur- rences | Links | Total Link Strength |
|---|---|---|---|---|---|---|---|
| artificial neural network | 75 | 333 | 556 | data mining | 6 | 33 | 38 |
| prediction | 20 | 113 | 157 | deep learning | 6 | 59 | 66 |
| cost estimation | 16 | 79 | 127 | impact | 6 | 49 | 55 |
| performance | 16 | 102 | 138 | svm | 6 | 48 | 55 |
| construction cost | 14 | 70 | 101 | computer vision | 5 | 31 | 41 |
| genetic algorithm | 13 | 78 | 115 | construction worker | 5 | 50 | 58 |
| regression analysis | 13 | 73 | 106 | cost and schedule | 5 | 29 | 41 |
| productivity | 12 | 86 | 102 | design | 5 | 45 | 48 |
| risk | 11 | 77 | 99 | duration | 5 | 25 | 29 |
| algorithm | 10 | 80 | 96 | machine learning | 5 | 45 | 48 |
| safety | 10 | 72 | 106 | networks | 5 | 35 | 40 |
| fuzzy logic | 9 | 42 | 71 | recognition | 5 | 54 | 60 |
| identification | 9 | 63 | 88 | tracking | 5 | 53 | 61 |
| optimization | 8 | 57 | 71 | bridge | 4 | 17 | 19 |
| project success | 8 | 50 | 62 | cluster-analysis | 4 | 28 | 33 |
| simulation | 8 | 62 | 75 | contractor | 4 | 28 | 31 |
| accidents | 7 | 50 | 75 | data | 4 | 34 | 39 |
| artificial intelligence | 7 | 37 | 49 | disputes | 4 | 26 | 31 |
| decision | 7 | 54 | 70 | energy | 4 | 42 | 47 |
| behavior | 6 | 51 | 67 | equipment | 4 | 43 | 49 |
| cbr | 6 | 32 | 45 | fuzzy sets | 4 | 18 | 23 |
| classification | 6 | 42 | 45 | labor and personnel issues | 4 | 37 | 43 |
| convolutional neural network | 6 | 48 | 54 | risk-assessment | 4 | 34 | 38 |
Publisher’s Note: MDPI stays neutral with regard to jurisdictional claims in published maps and institutional affiliations. |
© 2022 by the authors. Licensee MDPI, Basel, Switzerland. This article is an open access article distributed under the terms and conditions of the Creative Commons Attribution (CC BY) license (https://creativecommons.org/licenses/by/4.0/).
Share and Cite
Xu, H.; Chang, R.; Pan, M.; Li, H.; Liu, S.; Webber, R.J.; Zuo, J.; Dong, N. Application of Artificial Neural Networks in Construction Management: A Scientometric Review. Buildings 2022, 12, 952. https://doi.org/10.3390/buildings12070952
Xu H, Chang R, Pan M, Li H, Liu S, Webber RJ, Zuo J, Dong N. Application of Artificial Neural Networks in Construction Management: A Scientometric Review. Buildings. 2022; 12(7):952. https://doi.org/10.3390/buildings12070952
Chicago/Turabian StyleXu, Hongyu, Ruidong Chang, Min Pan, Huan Li, Shicheng Liu, Ronald J. Webber, Jian Zuo, and Na Dong. 2022. "Application of Artificial Neural Networks in Construction Management: A Scientometric Review" Buildings 12, no. 7: 952. https://doi.org/10.3390/buildings12070952
APA StyleXu, H., Chang, R., Pan, M., Li, H., Liu, S., Webber, R. J., Zuo, J., & Dong, N. (2022). Application of Artificial Neural Networks in Construction Management: A Scientometric Review. Buildings, 12(7), 952. https://doi.org/10.3390/buildings12070952

