Model of Demand of Human Settlement Environment for Rural Houses in North China: A Structural Equation Modeling Approach
Abstract
:1. Introduction
2. Methods
2.1. Investigation of Demand Influencing Factors
2.2. Questionnaire Survey
2.3. The Describe Model
2.3.1. Questionnaire Assignment and Reliability Evaluation
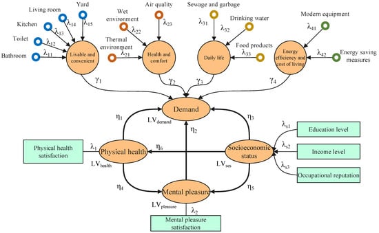
2.3.2. The Description of the Structural Equation Model
2.3.3. Evaluation of the Degree of Fitting
3. Results
3.1. Basic Demand in Different Areas
3.2. Demand Influencing Factors and Relationship Model
3.3. Quantification of Rural Housing Demand Model in North China
4. Discussion
4.1. Low-Cost Clean Heating from Experience of Life
4.2. Ventilation
4.3. Integration of Production and Life
4.4. Limitations of This Study
5. Conclusions
- Based on field research, a demand relationship model was constructed, which contained four major demand factors and 13 secondary indicators, namely livability and convenience, health and comfort, daily life, energy saving and living costs.
- According to the weight coefficient of the description model, the order of the degree of influence of demand was as follows: socioeconomic status (0.260) > mental pleasure status (0.084) > physical health status (0.119). Farmers’ overall satisfaction with the four factors of demand was livability and convenience (0.449) > health and comfort (0.210) > daily life (0.199) > energy saving economy (0.123).
- From the weight coefficients of the 13 secondary indicators obtained from the description model, it could be seen that farmers focused on the following issues: courtyard planning (0.135) > toilet use (0.126) > recreation (0.095) > thermal comfort (0.088) > air quality (0.088) > diet (0.087) > sewage and garbage treatment (0.075), etc.
- The quantitative analysis results of the demand representation model obtained in this study could provide theoretical reference for the formation of technical approaches to improve the demand-adaptive living environment of rural houses in north China in the future, as well as the formulation and implementation of policy schemes.
Author Contributions
Funding
Acknowledgments
Conflicts of Interest
Appendix A. Questionnaire
- A.
- Basic information of the respondent
- Gender☐Male ☐Female
- Age☐0–18 ☐18–35 ☐36–50 ☐51–65 ☐Aged 66 or above
- Education Level☐Primary and below ☐Middle school ☐Specialized subject ☐Undergraduate course ☐Master’s degree or above
- Are you satisfied with your financial income?☐Very dissatisfied ☐Not satisfied ☐Generally satisfied ☐Satisfied ☐Very satisfied
- Are you satisfied with your career?☐Very dissatisfied ☐Not satisfied ☐Generally satisfied ☐Satisfied ☐Very satisfied
- Are you satisfied with your health?☐Very dissatisfied ☐Not satisfied ☐Generally satisfied ☐Satisfied ☐Very satisfied
- Are you satisfied with your state of mental well-being?☐Very dissatisfied ☐Not satisfied ☐Generally satisfied ☐Satisfied ☐Very satisfied
- B.
- Livable and convenient
- The bathroom☐Very dissatisfied ☐Not satisfied ☐Generally satisfied ☐Satisfied ☐Very satisfied
- The toilet☐Very dissatisfied ☐Not satisfied ☐Generally satisfied ☐Satisfied ☐Very satisfied
- The kitchen☐Very dissatisfied ☐Not satisfied ☐Generally satisfied ☐Satisfied ☐Very satisfied
- The living room☐Very dissatisfied ☐Not satisfied ☐Generally satisfied ☐Satisfied ☐Very satisfied
- The yard☐Very dissatisfied ☐Not satisfied ☐Generally satisfied ☐Satisfied ☐Very satisfied
- C.
- Health and comfort
- What do you think of the indoor thermal environment in winter?☐Very dissatisfied ☐Not satisfied ☐Generally satisfied ☐Satisfied ☐Very satisfied
- How do you find the indoor wet environment in winter (dry)?☐Very dissatisfied ☐Not satisfied ☐Generally satisfied ☐Satisfied ☐Very satisfied
- What do you think of indoor air quality in winter?☐Very dissatisfied ☐Not satisfied ☐Generally satisfied ☐Satisfied ☐Very satisfied
- D.
- Daily life
- How about sewage and refuse disposal in the house?☐Very dissatisfied ☐Not satisfied ☐Generally satisfied ☐Satisfied ☐Very satisfied
- What about drinking water?☐Very dissatisfied ☐Not satisfied ☐Generally satisfied ☐Satisfied ☐Very satisfied
- What about the food situation?☐Very dissatisfied ☐Not satisfied ☐Generally satisfied ☐Satisfied ☐Very satisfied
- How about the planting and breeding in the yard?☐Very dissatisfied ☐Not satisfied ☐Generally satisfied ☐Satisfied ☐Very satisfied
- E.
- Energy efficiency and cost of living
- What about exhaust fans, range hoods, and other equipment?☐Very dissatisfied ☐Not satisfied ☐Generally satisfied ☐Satisfied ☐Very satisfied
- Are you willing to spend money on renovations to improve comfort?☐Very dissatisfied ☐Not satisfied ☐Generally satisfied ☐Satisfied ☐Very satisfied
- Straw and coal burning?☐Very dissatisfied ☐Not satisfied ☐Generally satisfied ☐Satisfied ☐Very satisfied
- How about the measures of energy conservation and environmental protection?☐Very dissatisfied ☐Not satisfied ☐Generally satisfied ☐Satisfied ☐Very satisfied
References
- Ling, W.; Jin, H. Vernacular. Livable. Green: Research on Improvement of Human Settlements Environment of Rural Residential Building in North Base on Survey and Field Test. Build. Sci. 2018, 34, 147–155. [Google Scholar]
- Wu, Z.Z. Vernacular. Discussion on the Design of New Rural Housing Based on Regional Culture. China Hous. Facil. 2022, 1, 41–43. [Google Scholar]
- Yin, L.J. Study on Rural Housing Construction under the Background of Beautiful Countryside Construction. Agric. Econ. 2021, 12, 40–42. [Google Scholar]
- Shan, M.; Liu, Y.Q.; Ding, X.L.; Nie, Y.Z.; Yang, X.D.; Yang, W.Y. Study on Economical Thermal Insulation Technologies for Rural Building Envelops in North China. Constr. Sci. Technol. 2021, 11, 17–22. [Google Scholar]
- Baumgartner, J.; Schauer, J.J.; Ezzati, M.; Lu, L.; Cheng, C.; Patz, J.; Bautista, L.E. Patterns and predictors of personal exposure to indoor air pollution from biomass combustion among women and children in rural China. China. Indoor Air 2011, 21, 479–488. [Google Scholar] [CrossRef]
- Chen, Y.C.; Shen, G.F.; Liu, W.J.; Du, W.; Su, S.; Duan, Y.H.; Lin, N.; Zhuo, S.J.; Wang, X.L.; Xing, B.S.; et al. Field measurement and estimate of gaseous and particle pollutant emissions from cooking and space heating processes in rural households, northern China. Atmos. Environ. 2016, 125, 265–271. [Google Scholar] [CrossRef]
- National Development and Reform Commission: Even If China Basically Realizes Urbanization, There Will Still Be about 400 Million People Living in Rural Areas. Available online: https://baijiahao.baidu.com/s?id=1726630441775002978&wfr=spider&for=pc (accessed on 8 March 2022).
- Mestl, H.E.S.; Aunan, K.; Seip, H.M. Potential health benefit of reducing household solid fuel use in Shanxi province, China. Sci. Total Environ. 2006, 372, 120–132. [Google Scholar] [CrossRef]
- Feng, G.H.; Li, Y.; Li, X.L.; Zhang, Y.X. Suitability analysis of multi-energy complementary heating technology in rural buildings. Energy Conserv. 2021, 6, 11–14. [Google Scholar]
- Li, Q.; Ma, L.Y.; Li, D.; Arıcı, M.; Yıldız, Ç.; Wang, Z.; Liu, Y. Thermoeconomic analysis of a wall incorporating phase change material in a rural residence located in northeast China. Sustain. Energy Technol. Assess. 2021, 44, 101091. [Google Scholar] [CrossRef]
- Pan, W.T.; Mei, H.Y. A Design Strategy for Energy-Efficient Rural Houses in Severe Cold Regions. Int. J. Environ. Res. Public Health 2020, 17, 6481. [Google Scholar] [CrossRef]
- Guan, T.; Tang, Z.X.; Liu, W.J. Ventilation Status Analysis and Optimization Strategy Research of Rural Self-built Houses in Zhengzhou. DC Stud. 2021, 3, 119–123. [Google Scholar]
- Zhang, H.B.; Chen, Y.; Mao, Z.D. Study on the Indoor Air Quality of Rural Residence of Elderly in Severe Cold Area. Build. Sci. 2021, 37, 130–136. [Google Scholar]
- Li, C.; Guo, M.M.; Li, S.Z.; Feldman, M. The Impact of the Anti-Poverty Relocation and Settlement Program on Rural Households’ Well-Being and Ecosystem Dependence: Evidence from Western China. Int. J. Soc. Nat. Resour. 2021, 34, 40–59. [Google Scholar] [CrossRef]
- Wang, J.; Zhao, B.L.; Fan, W.; Yang, Y.; Zhao, J.L. A Combined Shape Grammar and Housing-Space Demand Approach: Customized Mass Housing Design in rural areas of the North China Plain. Nexus Netw. J. 2022, 24, 5–23. [Google Scholar] [CrossRef]
- Dou, H.J.; Ma, L.B.; Li, H.; Bo, J.; Fang, F. Impact evaluation and driving type identification of human factors on rural human settlement environment: Taking Gansu Province, China as an example. Open Geosci. 2020, 12, 1324–1337. [Google Scholar] [CrossRef]
- Torresin, S.; Albatici, R.; Aletta, F.; Babich, F.; Oberman, T.; Stawinoga, A.E.; Kang, J. Indoor soundscapes at home during the COVID-19 lockdown in London—Part I: Associations between the perception of the acoustic environment, occupants’ activity and well-being. Appl. Acoust. 2021, 183, 108305. [Google Scholar] [CrossRef]
- Torresin, S.; Albatici, R.; Aletta, F.; Babich, F.; Oberman, T.; Stawinoga, A.E.; Kang, J. Indoor soundscapes at home during the COVID-19 lockdown in London—Part II: A structural equation model for comfort, content, and well-being. Appl. Acoust. 2022, 185, 108379. [Google Scholar] [CrossRef]
- Chen, Y.; Chen, B.; Deng, J.; Xu, S.W. The integration model of objective and subjective data of residential indoor environment quality in Northeast China based on structural equation mo deling. Build. Simul. 2022, 15, 741–754. [Google Scholar] [CrossRef]
- Brauer, C.; Budtz-Jrgensen, E.; Mikkelsen, S. Structural equation analysis of the causal relationship between health and perceived indoor environment. Int. Arch. Occup. Env. Health 2008, 81, 769–776. [Google Scholar] [CrossRef]
- Mu, J.Y.; Zhang, S.S.; Kang, J. Estimation of the quality of life in housing for the elderly based on a structural equation model. J. Hous. Built Environ. 2021, 4, 1–27. [Google Scholar] [CrossRef]
- Kamaruzzaman, S.N.; Egbu, C.O.; Zawawi, E.M.; Karim, S.B.; Woon, C.J. Occupants’ satisfaction toward building environmental quality structural equation modeling approach. Env. Monit. Assess. 2015, 187, 242. [Google Scholar] [CrossRef]
- Kim, A.; Wang, S.Q.; Kim, J.E.; Reed, D. Indoor/Outdoor Environmental Parameters and Window-Opening Behavior: A Structural Equation Modeling Analysis. Buildings 2019, 9, 94. [Google Scholar] [CrossRef] [Green Version]
- Chen, H.; Du, Y.K.; Jia, G.Z. Application of factor analysis in structural validity test of Family Burden scale. Chin. J. Health Stat. 2003, 02, 30–31. [Google Scholar]
- Chen, Y. Research on the Descriptive Model of the Correlative Influence between Health and Indoor Environment Ofresidential Buildings. Ph.D. Thesis, Dalian University of Technology, Dalian, China, 2021. [Google Scholar]
- Burke, J.C.; Mackenzie, S.B.; Podsakoff, P.M. A Critical Review of Construct Indicators and Measurement Model Misspecification in Marketing and Consumer Research. J. Consum. Res. 2003, 2, 199–218. [Google Scholar]
- Urbach, N.; Ahlemann, F. Structural Equation Modeling in Information Systems Research Using Partial Least Squares. J. Inf. Technol. Theory Appl. 2010, 11, 27–28. [Google Scholar]
- Chin, W.W.; Marcoulides, G. The Partial Least Squares Approach to Structural Equation Modeling. Adv. Hosp. Lsure 1998, 295, 295–336. [Google Scholar]
- Lohmöller, J.B. Latent Variable Path Modeling with Partial Least Squares, 2nd ed.; Physica-Verlag HD: Heidelberg, Germany, 2013; pp. 49–55. [Google Scholar]
- Diamantopoulos, A.; Siguaw, J.A. Formative versus Reflective Indicators in Organizational Measure Development: A Comparison and Empirical Illustration. Br. J. Manag. 2006, 17, 263–283. [Google Scholar] [CrossRef]
- Herrmann, A.; Huber, F.; Meyer, F.; Vogel, J.; Vollhardt, K. Kausalmodellierung mit Partial Least Squares; Betr. Verl. Dr. Th. Gabler Gmbh; Gabler Verlag Wiesbaden: Wiesbaden, Germany, 2007. [Google Scholar] [CrossRef]
- Sarstedt, M.; Ringle, C.M.; Hair, J.F. Partial Least Squares Structural Equation Modeling, 5th ed.; Handbook of Market Research; Springer: Berlin/Heidelberg, Germany, 2021; pp. 15–22. [Google Scholar]
- Stone, M.A. Cross-Validatory Choice and Assessment of Statistical Predictions. J. R. Stat. Soc. 1974, 36, 111–147. [Google Scholar] [CrossRef]
- Braveman, P.; Egerter, S.; Williams, D.R. The Social Determinants of Health: Coming of Age. Annu. Rev. Public Health 2011, 32, 381–398. [Google Scholar] [CrossRef] [Green Version]










| Measured Parameters | Measurement Instrument | Instrument Accuracy |
|---|---|---|
| indoor and outdoor air temperature and humidity | Tokyo, Japan, T&D, TR-72UI temperature and humidity recorder | ±0.1 °C; ±5% |
| interior and exterior wall temperature of building walls | Beijing, China, Tsinghua Tongfang, RHLOG wall thermometer | 0.3 °C; ±5% |
| black bulb temperature | Beijing, China, Beijing Century Jiantong, JNT-04 black bulb radiation thermometer | 0.1 °C |
| CO2 concentration | Minnesota, USA, TSI-7515 CO2 tester | ±3% |
| PM2.5 concentration | Kobe, Japan, SHINYEI, PM2.5 tester | ±1% |
| PM10 concentration | Minnesota, USA, TSI-510 explosion-proof digital dust meter | 0.001 mg/m3 |
| CO concentration | Minnesota, USA, TSI-7515 CO tester | ±3% |
| smoke exhaust temperature, and pollutant concentration in the chimney | Black Forest, Germany, Testo-350 flue gas analyzer | - |
| Latent Variables | Number of Items | Cronbach’s Alpha (α) | Cronbach’s Alpha (α) Based on Normalized Terms |
|---|---|---|---|
| Livability and convenience | 5 | 0.850 | 0.851 |
| Health and comfort | 3 | 0.798 | 0.799 |
| Daily life | 3 | 0.703 | 0.720 |
| Energy efficiency and cost of living | 2 | 0.436 | 0.436 |
| Latent Variables | KMO | Bartlett’s Test (p-Value) | Observation Variable | Factor Loading |
|---|---|---|---|---|
| Livability and convenience | 0.822 | <0.001 | Bathroom | 0.802 |
| Toilet | 0.776 | |||
| Kitchen | 0.825 | |||
| Living room | 0.780 | |||
| Yard | 0.777 | |||
| Health and comfort | 0.695 | <0.001 | Thermal environment | 0.854 |
| Wet environment | 0.873 | |||
| Air quality | 0.805 | |||
| Daily life | 0.649 | <0.001 | Sewage and garbage | 0.721 |
| Drinking water | 0.836 | |||
| Food products | 0.844 | |||
| Energy efficiency and cost of living | 0.500 | <0.001 | Modern equipment | 0.800 |
| Energy saving measures | 0.800 |
| Fitting Index | χ2/df | RMSEA | GFI | AGFI | CFI | TLI | IFI |
|---|---|---|---|---|---|---|---|
| Evaluation standard | <2 | <0.08 | >0.90 | >0.85 | >0.90 | >0.90 | >0.90 |
| Model statistics | 1.973 | 0.075 | 0.915 | 0.864 | 0.939 | 0.917 | 0.941 |
| Fitting effect | Yes | Yes | Yes | Yes | Yes | Yes | Yes |
| Fitting Index | χ2/df | RMSEA | GFI | AGFI | CFI | TLI | IFI |
|---|---|---|---|---|---|---|---|
| Evaluation standard | <2 | <0.08 | >0.90 | >0.85 | >0.90 | >0.90 | >0.90 |
| Model statistics | 1.934 | 0.073 | 0.912 | 0.864 | 0.940 | 0.920 | 0.941 |
| Fitting effect | Yes | Yes | Yes | Yes | Yes | Yes | Yes |
| Latent Variables | Indicators | External Weights | T | Significance (p-Value) | VIF |
|---|---|---|---|---|---|
| Livability and convenience | Bathroom | 0.123 | 9.123 | 0.000 | 2.209 |
| Toilet | 0.352 | 10.455 | 0.000 | 1.863 | |
| Kitchen | 0.180 | 9.803 | 0.000 | 1.917 | |
| Sitting room | 0.267 | 10.296 | 0.000 | 1.585 | |
| Yard | 0.378 | 9.214 | 0.000 | 1.742 | |
| Health and comfort | Thermal environment | 0.524 | 5.808 | 0.000 | 1.486 |
| Wet environment | 0.217 | 5.461 | 0.000 | 1.507 | |
| Air quality | 0.526 | 7.462 | 0.000 | 1.198 | |
| Daily life | Sewage and garbage | 0.476 | 6.532 | 0.000 | 1.153 |
| Drinking water | 0.248 | 6.563 | 0.000 | 1.553 | |
| Food products | 0.548 | 8.099 | 0.000 | 1.614 | |
| Energy efficiency and cost of living | Modern equipment | 0.702 | 5.224 | 0.000 | 1.075 |
| Energy saving measures | 0.550 | 3.740 | 0.000 | 1.075 | |
| Socioeconomic state | Education level | 0.026 | 0.802 | 0.423 | 1.071 |
| Income level | 0.488 | 8.650 | 0.000 | 1.946 | |
| Occupational reputation | 0.596 | 5.660 | 0.000 | 2.027 |
| Relationship | Path Coefficient | T | Significance (p-Value) | f2 | R2 | Q2 |
|---|---|---|---|---|---|---|
| Livable and convenient → Demand | 0.449 | 14.389 | 0.000 | 16.945 | 0.996 | 0.311 |
| Health and comfort → Demand | 0.210 | 6.914 | 0.000 | 5.696 | 0.996 | 0.311 |
| Daily life → Demand | 0.199 | 8.779 | 0.000 | 4.477 | 0.996 | 0.311 |
| Energy efficiency and cost of living → Demand | 0.123 | 5.220 | 0.000 | 2.644 | 0.996 | 0.311 |
| Physical health → Demand | 0.091 | 2.896 | 0.000 | 1.307 | 0.996 | 0.311 |
| Mental pleasure → Demand | 0.084 | 5.222 | 0.000 | 1.119 | 0.996 | 0.311 |
| Socioeconomic status → Demand | 0.180 | 4.174 | 0.000 | 4.675 | 0.996 | 0.311 |
| Physical health → Mental pleasure | 0.329 | 5.099 | 0.000 | 0.119 | 0.284 | 0.224 |
| Socioeconomic status → Physical health | 0.458 | 2.466 | 0.000 | 0.265 | 0.210 | 0.187 |
| Socioeconomic status → Mental pleasure | 0.295 | 6.701 | 0.000 | 0.096 | 0.284 | 0.224 |
| Relationship | Initial Sample | Sample Mean | Standard Deviation | T | p |
|---|---|---|---|---|---|
| Socioeconomic status → Physical health → Demand | 0.042 | 0.041 | 0.013 | 3.188 | 0.001 |
| Socioeconomic status → Physical health → Mental pleasure → Demand | 0.013 | 0.012 | 0.006 | 2.066 | 0.039 |
| Socioeconomic status → Mental pleasure → Demand | 0.025 | 0.025 | 0.012 | 2.093 | 0.036 |
| Physical health → Mental pleasure→ Demand | 0.028 | 0.026 | 0.012 | 2.367 | 0.018 |
| Demand Factors | Demand Index | Demand Impact Weight |
|---|---|---|
| Livability and convenience | Bathroom | 0.044 |
| Toilet | 0.126 | |
| Kitchen | 0.064 | |
| Sitting room | 0.095 | |
| Yard | 0.135 | |
| Health and comfort | Thermal environment | 0.088 |
| Wet environment | 0.036 | |
| Air quality | 0.088 | |
| Daily life | Sewage and garbage | 0.075 |
| Drinking water | 0.039 | |
| Food products | 0.087 | |
| Energy efficiency and cost of living | Modern equipment | 0.069 |
| Energy saving measures | 0.054 |
Publisher’s Note: MDPI stays neutral with regard to jurisdictional claims in published maps and institutional affiliations. |
© 2022 by the authors. Licensee MDPI, Basel, Switzerland. This article is an open access article distributed under the terms and conditions of the Creative Commons Attribution (CC BY) license (https://creativecommons.org/licenses/by/4.0/).
Share and Cite
Chen, B.; Chen, Y.; Chen, Y.; Gao, J. Model of Demand of Human Settlement Environment for Rural Houses in North China: A Structural Equation Modeling Approach. Buildings 2022, 12, 926. https://doi.org/10.3390/buildings12070926
Chen B, Chen Y, Chen Y, Gao J. Model of Demand of Human Settlement Environment for Rural Houses in North China: A Structural Equation Modeling Approach. Buildings. 2022; 12(7):926. https://doi.org/10.3390/buildings12070926
Chicago/Turabian StyleChen, Bin, Yajing Chen, Yu Chen, and Jin Gao. 2022. "Model of Demand of Human Settlement Environment for Rural Houses in North China: A Structural Equation Modeling Approach" Buildings 12, no. 7: 926. https://doi.org/10.3390/buildings12070926
APA StyleChen, B., Chen, Y., Chen, Y., & Gao, J. (2022). Model of Demand of Human Settlement Environment for Rural Houses in North China: A Structural Equation Modeling Approach. Buildings, 12(7), 926. https://doi.org/10.3390/buildings12070926
