Abstract
Buildings have a significant impact on energy consumption and carbon emissions. Smart buildings are deemed to play a crucial role in improving the energy performance of buildings and cities. Managing a smart building requires the modelling of data concerning smart systems and components. While there is a significant amount of research on optimising building energy using the smart building concept, there is a dearth of studies investigating the modelling and management of smart systems’ data, which is the starting point for establishing the necessary digital environment for representing a smart building. This study aimed to develop and test a solution for modelling and managing smart building information using an industry foundation classes (IFCs)-based BIM process. A conceptual model expressed in the SysML language was proposed to define a smart building. Five BIM approaches were identified as potential ‘prototypes’ for representing and exchanging smart building information. The fidelity of each approach is checked through a BIM-based validation process using an open-source visualisation platform. The different prototypes were also assessed using a multi-criteria comparison method to identify the preferred approach for modelling and managing smart building information. The preferred approach was prototyped and tested in a use case focused on building energy consumption monitoring to evaluate its ability to manage and visualise the smart building data. The use case was applied in a real case study using a full-scale demonstrator, namely, the ‘Nanterre 3’ (N3) smart building located at the CESI campus in Paris-Nanterre. The findings demonstrated that an open BIM format in the form of IFCs could achieve adequate modelling of smart building data without information loss. Future extensions of the proposed approach were finally outlined.
1. Introduction
Buildings account for around 40% of global energy consumption and 33% of greenhouse gas emissions [1,2], and if this situation continues unchecked, this is likely to double as the world’s population reaches a projected 10 billion by 2050. This has prompted many countries to legislate to ensure the energy efficiency of new buildings. In France, for example, the new environmental regulation (RE2020) came into effect in January 2022 and requires that new buildings produce more energy than they consume. However, there remains the problem of the existing building stock. In Europe alone, 77% of residential buildings were built prior to 1990 [3] and 75% of the entire building stock is considered to be energy inefficient [4]. Therefore, it is essential to improve energy use and efficiency in both new and existing buildings. Renovations will have to be carried out at an annual rate of at least 3% to fulfil the EU’s energy efficiency standard objectives [5], whereas, at the current annual rate (0.4–1.2%, depending on the country), it would take more than 100 years to renovate all existing buildings into compliance [6].
A crucial approach to accelerating the renovation process and improving the quality and impact of buildings is through smart building technology [7]. This process consists of transforming traditional buildings into ‘intelligent buildings’ by adapting energy use according to data collected through an intelligent system layer with integrated IoT (Internet of things) sensors. Another key component of this process is the development of building information modelling (BIM), which can help to identify improvement interventions. For example, BIM can automate data modelling and improve data quality [8], both of which are essential for the precise estimation and prediction of building energy consumption. BIM also enables the sharing of information across all stages of a building lifecycle. This capability is facilitated by the industry foundation classes (IFCs), which are defined by the ISO 16739:2013 [9] as a conceptual data schema and an exchange file format for building information model (BIM) data.
Despite the significant attention that BIM technologies and IFCs have received in recent years, there are far fewer studies investigating their applications in modelling and managing smart building information and, in particular, the representation of smart building data in an interoperable way [10]. BIM technologies have shown improvements in the way that the modelled data can be exchanged in an IFC format between native software tools and other software environments, such as visualisation platforms and engineering analysis tools (e.g., energy simulation and structural analysis). However, little attention has been given to the representation and use of smart components, such as IoT sensors.
The aim of this study was to analyse various prototypes for modelling and exchanging smart building information in an interoperable way and conclude with a generalised process for achieving the said purpose. Section 2 includes a review of related works on building energy efficiency optimisation. Section 3 sets the contextual benchmark of current French BIM practices and solutions for managing building energy during the operation phase. Section 4 describes the research methodology. Section 5 presents a holistic visual definition of a smart building using SysML language and proposes a BIM-based methodology for representing and exchanging smart building information. Section 6 demonstrates the application of the proposed approach on a real smart building (the ‘Nanterre 3’ at the CESI campus in Paris-Nanterre) and synthesises the findings into a general BIM-based workflow for modelling and managing information within a smart building framework. Section 7 discusses the findings, and Section 8 concludes and outlines future developments.
2. Related Works
The literature on the energy consumption of buildings can be separated into two broad strands [11]. The first strand is concerned with new builds and involves important decisions at the development phase, such as the selection of an adequate location, layout, size and materials within budgetary constraints. The second strand occurs during the operation phase and is focused on improving the operational performance of an existing building, such as improving energy consumption levels and establishing energy reduction targets and the corresponding energy improvement interventions.
This latter strand depends on tools such as BIM and computer-aided design (CAD), energy consumption simulation tools or automated energy use monitoring. Data collected from existing buildings can also help in understanding building energy performance and inform decisions about energy improvement interventions. Real-time data taken from sensors are more reliable than projected data that is anticipated during the design process [12]. Sensors can detect information such as temperature, humidity, light or CO2 levels [13]. These measurements can be used to compare the conditions of a building space against corresponding thresholds (e.g., acceptable CO2 levels) and can activate certain tools; for example, alerts to building occupants or facility managers [14]. An extensive review of IoT devices for measuring air quality, visual comfort, thermal comfort and acoustic comfort was previously performed [15]. The findings were promising, as many of the reviewed platforms were found to be agnostic to hardware, meaning they can be used to collect, store and often analyse data that are disparate and heterogeneous.
There are various studies on the integration of BIM and IoT at the operational phase of buildings [16,17,18,19]. Studies either investigated the potential of their integration or demonstrated such integration through prototypes throughout the project lifecycle [20]. Fialho et al. [19] demonstrated the application of BIM and IoT prototypes for smart lighting management, which showed the potential for complementing reactive maintenance with predictive insights. Chung et al. [21] proposed a process in which virtual reality and open BIM are combined to enable smart facility management systems. Abanda et al. [22] piloted a BIM for a facility management application using a commercial tool (i.e., Ecodomus) and identified benefits from using proprietary middleware: benefits such as providing information on web-based applications, visualising operational data on 3D elements and updating the information dynamically. However, neither study involved real-time data from sensors. Rashid et al. [23] developed a virtual environment (in Unity 3D) for controlling electric appliances in smart homes. While this work used real-time data from sensors, it was not concerned with the modelling and exchange of smart building information, and it did not address integration with BIM models but with a virtual 3D environment. Cheng et al. [24] integrated BIM with a Bluetooth-based sensor network to enable the simulation of location-aided design and identify the optimal evacuation routes at the early stage of disasters. Dave et al. [25] presented a framework to integrate BIM and IoT through open standards. At its core, the framework adopted IFC and open messaging standards (O-MI and O-DF). While no specific benefits were evaluated, the system was deemed to enhance decision making through the availability of both historical and real-time information. Patacas et al. [26] also developed an open standard framework and a prototype for selected facility management processes and their informational requirements. However, their work did not involve integration with IoT data and the modelling of sensor information.
Another key facet for improving energy consumption in buildings is that of the occupants and their behaviour. Informing occupants of the consequences of their choices is an effective solution to help them reduce their consumption and carbon footprint [27]. Educating occupants about energy consumption and carbon emissions was shown to be effective in reducing their associated levels. For example, studies in the United States concluded that communicating households’ data contributed to reducing household greenhouse gas emissions by 8%, and 19% for households with children. To do that, households were given information sheets with simplified visuals of the effects of household greenhouse gas emissions on health [28]. BIM, when integrated with IoT data, can help to gather building consumption data at different times, which can be communicated to occupants in an intuitive and user-friendly way. User behaviour can be included in an as-built BIM model, thus significantly reducing the gap between forecasts and reality. Artificial neural networks (ANNs) can address the discrepancies between predicted and actual consumption by using a process that accounts for the occupants’ behaviour (which is usually the main cause of gaps). This process involves a single simulation for all of a home’s occupants (instead of a separate one for each user profile), thus minimising HVAC (heating, ventilation and air conditioning) consumption prediction errors. Processes that use ANNs are 72% more accurate than traditional static methods [29]. The forecasting process discussed in [29] was based on three steps: (1) input data related to the building and users collected from IoT sensors was recorded in the BIM model, (2) ANN-based AI statistical data was used to perform a simulation, and (3) the results were compared to reality to obtain new input data if those results were positive. Furthermore, existing monitoring approaches are usually simplistic and inappropriate in the way that they try to define then regulate a building’s cooling and/or heating based on a fixed indoor temperature. This was found to make occupants feel discomfort [30] and exhibit behaviour that is undesirable from the perspective of energy optimisation [30].
This review evidences the value of integrating BIM and IoT and shows that such an integration can lead to improved decision making. This improved decision making is achieved as a result of the availability of both historical and real-time data. Decision making can be further augmented when the integration between BIM and IoT is supported by AI. However, as per Tang’s [31] findings, this integration is still challenged by two factors. The first is the relative novelty of such integration, and the second concerns the balance of advantages and limitations of the various competing approaches. In particular, there is still a dearth of studies investigating the development of structured and integrated digital model-based processes in which objects that are embedded in the building and the data they collect are modelled within a workflow that also exchanges such data with different building energy consumption modelling and analysis tools. In this context, there is an increasing consensus on the need for common ontologies to support this process. These can facilitate IFC data interoperability [32] by identifying and describing properties and connections between objects [33]. ISO standard 16739:2013 [9] (on modelling, organising and sharing building data) presents IFC4 as the preferred means of connection between a building’s data and components. Recent research [14] demonstrates how IFC4 enables sharing semantic information, thus eliminating the need to analyse the geometry of a building and use powerful calculators. Sensor data is embedded in the native language of IFC4. Nevertheless, the modelling and management of data are still deficient. There are still challenges related to interoperability issues when different BIM tools exchange data for calculating and simulating real-time and/or future behaviour in smart buildings. In these situations, connecting several building systems with intelligent layers and external databases using various protocols and schemas becomes necessary.
3. Research Methods
The research methods used to achieve this objective are illustrated in Figure 1. A literature review was performed to understand the available approaches and frameworks relevant to the posed research aim and capture potential recommendations and system requirements that our proposed approach should consider. As illustrated in the previous section, the review was focused on research studies related to building energy efficiency optimisation using smart systems, which was the main purpose of this study. To complement the literature’s findings with industry perspectives, interviews were conducted with experts from key engineering consultancy companies in France. The aim was to capture their practices and challenges in relation to BIM-based solutions for managing building energy. The SysML language was then used to propose a conceptual model for smart buildings that defined their system requirements, structure and behaviour from a system engineering perspective. To cover the different views of a smart building system, five SysML diagrams (i.e., requirement, block definition, internal block, use case and sequence diagrams) were developed. The research then identified and tested five BIM-based approaches and strategies for modelling and managing smart building information. These approaches were prototyped within a smart building framework using sensor data and evaluated by analysing their accuracy regarding representing the sensor data and their interoperability without loss of information. A BIM-based validation process was developed based on an open-source visualisation tool (XbimXplorer [34]) and used to check each prototype. To recommend the best strategy for modelling and managing smart building data, a multi-criteria comparison between the different approaches based on a focus group method was conducted. The resulting preferred approach was applied and illustrated in a real-world case study using the CESI N3 smart building demonstrator. After modelling the CESI N3 smart building in BIM using a 3D scan process, sensor data were integrated and then exported in IFCs according to the selected approach. Finally, the key outcomes from this research were synthesised into a generic BIM-based workflow for modelling and managing information within a smart building framework that interconnects relevant technologies and systems.
Figure 1.
Research methods.
4. Industry Perspective on BIM Solutions and Their Utilization for Building Energy Management
To capture the industry perspective on BIM practices and BIM-based solutions for managing building energy at the operational phase of buildings, two surveys involving French engineering consultants were performed. The results of the surveys are described in the next two subsections.
4.1. BIM Practices Used by French Building Energy Engineering Companies
The first survey involved interviews with seventeen French specialist companies, eight of which were VSEs (very small-sized enterprises) and nine SMEs (small-and-medium-sized enterprises). The objective was to identify their BIM practices for estimating building energy consumption during the operation phase. Due to the COVID-19 pandemic, the interviews were carried out by phone calls lasting between 20 and 40 min each. A list of approximately ten questions was prepared in advance but adapted during the interviews according to the size and practices of each company. The themes discussed were mainly about identifying:
- Their involvement in and contribution to construction projects;
- Whether they adopted BIM;
- The stage at which they performed their BIM uses;
- Whether they received an architectural BIM model as a point of departure or they created the model themselves;
- Whether they shared the model between the project participants;
- The added value of BIM for them;
- The barriers of using BIM for their organisation and as a collaborative process on the project;
- The BIM-based technologies used by the company and the reasons for this.
As shown in Figure 2, most of the companies (~70%) did not use BIM in their building energy studies. In renovation projects, as-built or record BIM models are rarely available for existing buildings that can be several decades old. In terms of new builds, most companies adopted workflows where the production and sharing of the information were in the form of either paper-based documents or CAD drawings. Even in projects that were planned as BIM-enabled projects from the outset, the involvement of energy engineering companies occurred at a point where digital models were yet to be created. Some companies (~25%) independently develop BIM models to suit their own needs without extending it to collaboration with other companies. Only one engineering consultancy reported experience of working in a managed collaborative workflow where BIM and 3D CAD models and information were exchanged according to established industry standards and managed centrally using a common data environment. This workflow involved BIM execution protocols that defined responsibilities, software tools and information exchange requirements (such as the use of IFCs) [35]. Except for this one instance of collaborative BIM workflows, the BIM practices identified within the French engineering companies did not involve the development of a BIM model at the beginning of the project. Consequently, these practices were inadequate for obtaining RT (Réglementation Thermique) certification, which is a pre-requisite for attaining a building permit [12].
Figure 2.
BIM utilization by French energy engineering companies.
4.2. BIM Solutions for Managing the Building Energy in the Operation Phase in France
The second survey aimed to understand the perspectives of key companies in the field of energy and environmental efficiency in construction [36] regarding potential BIM solutions and smart building systems and challenges for managing building energy during the operation phase. The interviews were carried out with attendees at the ENERJ-MEETING trade fair on 6 February 2020 in Paris. Nine companies that offered building energy consumption forecasting and management solutions were interviewed face-to-face (Table 1). The interviews lasted from 15 to 30 min with each company. A list of questions had been prepared before the meeting but was adapted (extended or shortened) during the interviews. The companies focused on dealing with current and future challenges in energy efficiency and use in buildings in the operation phase and, as such, were actively involved in planning compliance with new French building efficiency standards (RE2020). The interview questions investigated each company in terms of the following: positions in relation to the concept of smart building and its definition, including both behavioural and structural aspects; views in relation to building monitoring systems and its integration with their solutions; potential adoption of a monitoring system with user programming, machine learning and data taken from sensors; use of BIM to represent smart buildings (including components such as sensors and actuators); feedback on using the IFC format and whether it is suitable for smart building data representation; and views on barriers to developing an AI-based solution for building energy monitoring.
Table 1.
Companies interviewed during ENERJ-MEETING 2020 event in Paris, France.
The key findings from the interviews can be summarised as follows:
- No effective solution currently exists that enables building energy monitoring and management using BIM and smart systems.
- Building data use is restricted by regulations, such as the General Data Protection Regulation (GDPR). This is a challenge for most approaches requiring retrofitting existing buildings with sensors. However, this challenge can be resolved if the building occupants and/or building management systems’ operators consent to data access.
- Sensor manufacturers want to protect the protocols of their technologies, but when using these systems (such as sensors, IoT and actuators) in open BIM models, they need to be represented and modelled. A potential solution would be to standardise the output data from these systems to display them without revealing the way they work.
- The concept of a smart building is not clearly defined and is challenged by unpredictable user behaviour. A conceptual definition of a smart building, based on the interviews and expressed in SysML language, is given in Section 5.1. A smart building would allow for empirically-based prediction of user behaviour patterns but the said behaviour varied too much. Thus, the participants believed that sensor-driven data could help by enabling users to control building energy systems and adjust their behaviour accordingly.
- Open BIM, particularly the IFC format, had some deficiencies regarding the representation and visualisation of smart system data and their management, including those related to sensors and IoT actuators. This was shown in several research projects that propose and present extended IFC schemas [37]. An approach to address this challenge which is at the core aim of this paper is proposed and tested in the following sections.
5. Proposed Smart Building Conceptualisation
In this section, the conceptualisation of smart buildings using SysML language is described via five SysML diagrams (requirement, block definition, internal block, use case and sequence diagrams) to cover the different views including the requirements, and the structural and behavioural views of a smart building system. Then, five different approaches for modelling and managing smart building information were identified, tested and compared using a multi-criteria approach to propose and recommend the most appropriate strategy for modelling and managing smart building data. Finally, the visualisation of building energy consumption was illustrated by developing a Dynamo program to show the state of a room in a BIM model and visualise its changing temperature values. The selected strategy was then applied to a real case study using CESI N3 smart building demonstrator, as shown in Section 6.
5.1. Smart Building System Architecture
SysML [38,39], which is a modelling language that was specifically conceived for systems engineering applications, was used to conceptualise smart building components and functions. It allows for the representation and description of a smart building from different perspectives: behavioural, structural and system requirements.
Based on results from the survey conducted with attendees at the ENERJ-MEETING event (Section 4.2), the following diagrams (Figure 3) were made to determine the parts to be modelled in IFCs and the parameters needed to identify them, thus facilitating access to data in a digital model:


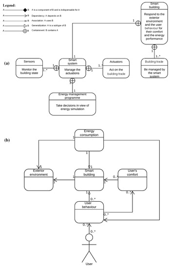
Figure 3.
A conceptual model of a smart building system using SysML. (a) Requirement diagram. (b) Block definition diagram. (c) Sequence diagram. (d) Use case diagram. (e) Internal block diagram. (*. A SysML notation that means ‘many’.)
- Requirement diagram: enables visualising system requirements, both functional and non-functional. It also describes the inter-relationships between requirements. As shown in Figure 3a, a smart building contains (i) a smart system that will manage the actuations and information exchanges from the physical asset to its digital replica and vice versa, and (ii) manages many trade components such as facades, stairs, ceiling, insulation, partitions, HVAC and electrical and fire safety components. Furthermore, the smart system of a smart building requires a set of sensor and actuator components, as well as a decision-making engine to manage the building energy consumption in view of the data taken from sensors and energy simulation.
- Block definition diagram: Aims to specify system static structures that will be used for objects. It represents system components and their contents, interfaces and relationships. Figure 3b shows a smart building as being dependent on the exterior environment (meteorological data, etc.) and using energy consumption and user behavior data for managing building energy. User behavior is impacted by comfort, which, in turn, depends on energy settings that are tuned and monitored by the smart building.
- Sequence diagram: A dynamic behavioral diagram that represents interactions between system objects and blocks via sequences of exchanged information. In Figure 3c, the exterior environment affects user behavior, which will, in turn, act upon trade components, such as light, heating, air conditioning and windows. Data is captured by sensors and processed by the smart system, which informs monitoring actions that can be triggered and performed (if necessary) by actuators on trade components to control the building energy consumption and provide comfortable indoor conditions for users. This may affect users’ behavior again and recursively restart the same process until the desired state is reached.
- Use case diagram: Shows the system functions at a macro level by providing a high-level representation of the system and its top-level requirements from a non-technical perspective. It represents interactions between the system’s main functions and its external users. Figure 3d shows two building uses considered in this study, which were (i) controlling and optimising energy consumption through the smart system and its components, and (ii) providing indoor comfort for users by acting on trade components.
- Internal block diagram: Shows the internal structure of one of the blocks that make up the system. Figure 3e is a zoom-in showing the encapsulated structural contents of the smart building block.
5.2. Modelling Interoperable Information in Smart Buildings
Interoperability is one of the key objectives of BIM-assisted building energy consumption studies. According to a study by Egwunatum et al. [40], 82% of respondents wanted to connect their energy assessment tools to a BIM model. Of the several formats that are available, IFCs are the most widely used. This format allows for object-oriented data interoperability between BIM software by facilitating information exchanges [41]. The IFC format has been an ISO-16739:2013-compliant international standard since 2013 for the IFC4 version and an ISO-167391:2018-compliant since 2018 for IFC4-Add2-TC1 [42]. IFCs were designed by the International Alliance for Interoperability (buildingSMART, since 2008), which updates newer versions and certifies software that complies with this format [43].
BIM modelling software, such as Autodesk REVIT, allows for the representation and modelling (then export) of the different components of a building, infrastructure or civil engineering site during the construction or operation phase in IFCs. Nevertheless, the native formats or their default modelling interfaces do not use all classes of IFCs. For instance, REVIT does not model sensors by default.
This section describes possible solutions that allow for the representation of information that is not exported by default. The suggested approach should enable the modelling of a given system block (i.e., sensor) and data to be saved when it is exchanged and exported to another software, in this case, XbimXplorer, which is an independent IFC-based open-source viewer.
5.2.1. Evaluation of the Approaches for Modelling and Managing Smart Building Information
Figure 4 shows the validation methodology used to evaluate the different approaches for the modelling and managing of smart building information (M2SBI). For each M2SBI approach, sensor data is first modelled using a BIM authoring platform (Autodesk REVIT in this instance). The BIM model was then exported in IFCs including smart building information and sensor data. The viability and correctness of IFC exports was tested in an IFC viewer that was different from the modelling software that was used to develop the BIM model. In this study, XbimXplorer, which is an open-source viewer that displays both the geometry and semantic data of IFC-based BIM models, was used. Each M2SBI approach is validated based on whether the correct smart building data is viewable and readable within the XbimXplorer platform.
Figure 4.
Solution validation methodology.
Building lighting is considered one of the key functions that should be controlled and monitored to reduce building energy consumption. It contributes to approximately 20% of the total energy consumption in commercial buildings [44]. As illustrated in Figure 5, information related to light sensors, including sensor ID (note d’identification), sensor model (modèle), sensor manufacturer (fabricant), sensor URL (URL), and sensor location (description), alongside basic and standard BIM data (walls, slabs, roofs, etc.), were used to illustrate the different steps of the validation process. They are represented, exported, analysed and checked for each of the five approaches throughout the following subsections.
Figure 5.
Sensor data used during the validation process: a screenshot of the BIM modelling platform.
5.2.2. First Prototype—Using ‘Proxy Elements’
This generic category was designed to display non-standard objects, making it possible to add unclassified information. With it, one can export different elements, such as electrical equipment, HVAC systems and specialised equipment. The advantage of default exported categories in IfcBuildingElementProxy is that they contain an easily modifiable IFC export class, such as with electrical equipment that can be exported in IfcSensor.
An export from the authoring platform (Autodesk REVIT in this case) using this IFC class does not allow for all the data needed to describe a sensor to be exchanged (Figure 6). Indeed, most of the data needed to display the sensor that was modelled into Autodesk REVIT and exported to the viewer in IFC format was not exportable and readable. The illustrations below clearly show the loss of information related to the following parameters and their values: ‘Note d’identification: Luminaire 18’, ‘Modèle: Light_Sensor’, ‘URL: www.test.fr’ and ‘Description: Salle IoT’.

Figure 6.
Representation and export of semantic data to XbimXplorer in IfcBuildingElementProxy (first prototype), and using the family and type for reference (second prototype).
5.2.3. Second Prototype—Using ‘Object Types’
‘Object type’ is used to describe the type of object in a way such that it clearly denotes its function. For example, a detector/sensor can be a COSENSOR, CO2SENSOR or CONDUCTANCESENSOR depending on what the sensor measures. Authoring platforms, such as Autodesk REVIT, enable the creation of different types within the same IFC model. Indeed, several different types can coexist within the same object family.
With advanced IFC export configuration, it is possible to specify the family and type of object as an IFC-exportable reference. That said, as shown in Figure 6, most data are not exported (‘Note d’identification: Luminaire 18’, ‘Modèle: Light_Sensor’, ‘URL: www.test.fr’ and ‘Description: Salle IoT’) because family and type alone are not enough to describe the sensor.
This solution allows for only a limited amount of data to be exported. It is also not practical, as each object has a single type, whereas a smart building can have many of the same types of sensors but installed using different configurations. Nevertheless, it is recommended to input data, such as the entity’s URL, the room in which it is located and the systems in the building that is programmed to supervise and (directly or indirectly) control.
5.2.4. Third Prototype—Using ‘Property Sets’
Property sets of elements represented in IFCs are more easily modifiable. Using the ‘schedules’ function allows the user to export data in IFC that is not exportable by default. Indeed, property sets export configuration in IFCs suggest exporting schedules as a set of properties. The IFC file display in the viewer shows that all of the data included in the exported schedules are saved and visible in the IFC format (Figure 7).
Figure 7.
View of exported semantic data to XbimXplorer in IfcSensor using property sets.
5.2.5. Fourth Prototype—Visual Programming
This solution, which is described in detail in the later Section 5.4, brings more flexibility and options to the BIM modelling tool. However, it requires some coding skills compared to the other approaches. In this context, the IFC format is not used and the modelling tool becomes the main environment to create and manage the smart building data.
5.2.6. Fifth Prototype—Extension of IFC Schema
The IFC schema extension, such as the one described in Theiler et al. [37], is another way to export data using new IFC classes and objects. As explained in this article, it is a relatively difficult step forward in development because it uses multiple complex solutions and controls. This was shown and supported in Ait-Lamallam et al. [45], where the authors implemented and tested this prototype on a real case study to enable managing the operation and maintenance phase of road infrastructures. The IFC extension developed proposed new concepts, objects and relationships based on the IFCInfra4OM ontology to allow the open BIM process to be fully applied to road infrastructure projects, including the operation and maintenance phase [45]. For further information about the implementation of this prototype, the reader is referred to [45].
5.3. Comparing M2SBI Approaches
To evaluate the approaches described above and obtain further feedback from practitioners, a focus group was organised with nine BIM experts. A focus group approach was chosen because it provides a suitable environment when multiple solution options need to be compared [46], as required by this study. The focus group was held at CESI by seconded industrial professors within the specialised BIM programme. The participants were BIM managers from different French construction companies with different backgrounds and specialisations, such as architecture, civil engineering, construction informatics and project management. The session lasted 90 min and feedback was recorded into an Excel file. The five approaches were first thoroughly presented and discussed with the participants so they could evaluate each one on a scale of 1 to 5 afterwards (1: poor, 2: unsatisfactory, 3: satisfactory, 4: very satisfactory, 5: outstanding):
- Simplicity: The effort involved in developing and using the solution including time and skills.
- Accessibility: Access to the development and solution application tools.
- Completeness: The amount of required data that is exportable using IFCs.
- Readability: Viewer readability of IFC model generated.
- Reproducibility: Ability to reproduce this solution on different buildings properties and in different applications than sensor viewing.
Using averages of scores given by the reviewer to each prototype, the results are shown in Figure 8. The third approach using ‘property sets’ was the preferred solution due to its greater development simplicity, development requirement and accessibility compared to the other prototypes. This selected option is demonstrated in Section 6.
Figure 8.
Comparison of IFC modelling and data exchange prototypes in a smart building.
5.4. Visualisation of Building Energy Consumption in BIM
Several tools for building data visualisation, such as web-based technology platforms (Autodesk Forge, Xbim Flex, etc.), are mentioned in the literature, although their discussion is not presented within the context of modelling and management of smart building data. Another approach is to include graphical interface components in the BIM tool that can then dynamically connect to a database that is linked to IoT sensors [47]. This section focuses on this approach and adopts Dynamo [48], which is a visual programming platform, for the proposed solution. Dynamo simplifies the development of scripts via its visual programming interface by connecting nodes with their input and output, helping to automate data management and sharing. It can be used as a plugin with several BIM modelling tools or independently as a standalone application.
Figure 9 demonstrates how a script can represent the state of a room in an annotation viewable in a BIM modelling environment. After choosing a given room, the script automatically extracts the values of its current state (temperature values in this case) in a database (for simplicity, Excel was used here) and ignores the values in the other rooms. These values are provided to the BIM modelling platform (Autodesk REVIT in this case) that displays changes to the state of a given room in the BIM model. Using visual programming solutions gives more options, but it also requires special technical skills. Moreover, the BIM modelling environment becomes the only possible viewer and the IFC format is excluded for the application of this option.
Figure 9.
Dynamo program showing the state of a room in a BIM model and visualising the changes in temperature values.
To visualise the data, the BIM model must be connected to the database related to the IoT sensors. Nevertheless, Dynamo has some limits. For instance, interaction times seem to be longer than with other solutions, such as Rhino-Grasshopper-based solutions [49]. Other more intuitive visualisation tools (e.g., BIM VCAD, edited by BIM services) offer BIM-connected dashboards that easily present data taken from temperature, light, occupancy or humidity sensors.
6. Case Study—CESI’s Smart Building
CESI’s N3 building, known as the ‘Building of the Future’, was built in 2017. This 220 m2 modular structure is composed of 16 shipping containers stacked on two levels. To achieve optimal energy performance, a smart energy lighting system was installed. The lights are connected to 90 different sensors, including motion detectors and photometric cells. Information from the sensors is stored in a database. The N3 model was designed to store all information needed to estimate energy consumption and for smart control and monitoring of the building. It contains geometric and semantic information that represents different areas and spaces, insulation quality, HVAC systems, sensors, etc.
6.1. Smart Building Modelling
Modelling the N3 building, including its operational conditions, requires the creation of its object-based systematic design (as defined above in Section 5 and shown in Figure 3e), which comprised the following: (1) solid elements, such as walls and floors; (2) empty spaces, such as rooms; and (3) smart systems and associated sensors. Despite the building having been built in 2017, it did not have a BIM model. This is often the case with many older buildings and would require a BIM model to be built retrospectively if it were to be part of the technical solution for smart operation and maintenance. Figure 10 illustrates the process of creating the BIM model for the N3 building and its components, which is a well-known and established process for such cases. First, a FARO scanner was used to create a 3D model that established the exact position of the building’s components in space. Next, the scan data was uploaded as a point cloud into BIM modelling software that was IFC-export certified (i.e., that can export data in IFC format). In this case, Autodesk REVIT was used. Finally, all the components and spaces mentioned above were modelled on top of the point cloud to create an as-built BIM model that included both sematic and geometric data.
Figure 10.
BIM modelling process for the CESI N3 building using a point cloud.
6.2. BIM Modelling of Smart Buildings for Building Operations
As shown in Figure 11, sensor data were represented and modelled using property sets according to prototype 3 (see Section 5.2.4 above) and subsequent updates were ensured through a Dynamo script. They were implemented in Autodesk REVIT and exported using IFCs. After checking the IFC model in the XbimXplorer platform, all relevant data were found to have been successfully exported since they were still correctly viewable and readable without any loss of information and, consequently, the proposed process for representing and exchanging smart building information was successfully tested in a real-world case study.
Figure 11.
(A) N3’s sensor data modelled in a BIM model; (B) exported using IFCs and displayed using XbimXplorer.
7. Discussion
This study investigated various approaches that employ IFCs, which is an open BIM and widely used format, for modelling and managing smart building information. Although it is increasingly feasible to embed some smart building data, especially those related to its smart system components, such as sensors and actuators, in the native IFC schema, studies that empirically investigate and test the various workflows for modelling and managing smart building data are lacking. To address this gap, this study first proposed a definition for the smart building concept based on the system requirements, structure and behaviour from a system engineering perspective using the SysML language. Five SysML diagrams, namely, requirement, block definition, internal block, use case and sequence diagrams, were provided. A smart building was defined as a set of physical components (walls, slabs, rooms, HVAC, sensors, actuators, etc.) and functionalities/capabilities enabling building energy optimisation, simulation and control, indoor comfort for users and interactions with the exterior environment. Since the focus of this work was about building energy use optimisation, the smart building model proposed was restricted to this application domain. However, a generalisation of this model to other use cases and applications (indoor air quality, carbon emissions, etc.) can be easily achieved, as the model was represented in a universal modelling and notation language (i.e., SysML), providing a comprehensive syntax and required annotations for a multiview system description. Consequently, to understand the smart building concept and related technologies (BIM, IFCs, AI tools, etc.), a literature review and two surveys within the French industrial construction ecosystem were conducted. Because there is a dearth of studies investigating the representation of smart building data, especially in an open and interoperable way, and limited adoption of practices by construction companies in this area, the findings and results were sufficient to confirm the research question raised by this study and inform a structured and systematic representation of a smart building.
Second, five different approaches for modelling smart building data were identified, tested and compared. To test these approaches, a use case of light sensor data, including sensor ID, sensor model, sensor manufacturer, sensor URL and sensor location, alongside related BIM data (walls, slabs, roofs, etc.), was implemented. Building lighting is recognised as one of the main areas that should be controlled and monitored to optimise building energy use [44]. Although the tests were conducted on a limited set of smart building data and a subset of its components, the methodology implemented, in addition to the generic nature of parameters and data types selected, supported the generalisability of the results. A focus group of nine BIM experts from different French construction companies and with several backgrounds method was then used to validate and select the best approach using five evaluation criteria previously identified from the literature. The approach based on ‘property sets’ was the preferred approach according to the industry experts. This approach preserved all smart building information when exported from the BIM model in IFC format to a BIM visualisation tool and provided a correct visualisation and readability of the data within the BIM visualisation platform.
Finally, a full-scale demonstrator was considered: the N3 smart building located at the CESI campus in Paris-Nanterre, and its sensor data were represented and modelled using the selected approach from the previous research stage. The BIM model of the N3 building was created following a semi-automatic process by capturing a point cloud through a scanner and converting it into a BIM model. The conversion of a point cloud into a BIM model is a manual, costly, error-prone and time-consuming task [50]. Automating the generation of the BIM model using AI and object recognition and extraction techniques [51,52] would certainly contribute to reduce the complexity of this process and provide a satisfactory solution with respect to time, cost, quality and resource constraints.
This study succinctly set the requirements, the context and first steps towards an interoperable approach for modelling and managing smart building data, which will be further developed in the future. Future work will involve the development of a full architecture for the system that includes all interconnected middleware tools, IoT and data analytics, including artificial intelligence, and the use of historical data in smart building decision making (Figure 12).
Figure 12.
BIM-based workflow for N3 building energy monitoring and control.
A data storage process for the data collected from Nanterre 3 sensors was developed whereby middleware was connected to the different parts of the building’s smart system so it could allow for integrating data to the databases cluster. The collected data was then processed to prepare and anticipate conditions in the building (e.g., lighting and heating). It was essential to account for activities that set off any part of a building’s systems (such as lights or HVAC) in every model to ensure valid simulations of a building’s future state and thus good management. Data were linked to components that represented the building and related systems expressed via ontologies, which was why it is important to use the latest IFC versions to model and preserve IoT data when it was exported to be used by both visualisation dashboards, BIM software and the building’s smart system. Building behaviour simulations are not only based on BIM model and real-time data but also the building historical use, users’ behaviour when interacting with the building and their feedback and preferences towards energy advice given by the smart system through automatic energy settings or notifications over BIM dashboards [53,54]. As concluded by Francisco et al. [28], communicating occupants’ data might contribute to ameliorating their behaviour and reducing its negative effects (e.g., up to a 19% reduction in the case of household greenhouse gas emissions). The smart system optimises energy use by running a multi-disciplinary multi-objective simulation [55] that integrates energy, cost, acoustic performance and environmental conditions in the search for user comfort. This latter remains an ongoing research question due to its highly complex models based on occupants’ sensations and is affected by subjective judgments [56]. Furthermore, to advise and assist the user in optimising energy uses and costs, simulation-based scenario can be performed. Based on a ‘story and simulation’ approach [57,58], first, the user chooses one predefined scenario or builds their own scenario; then, the smart system translates this scenario into quantitative parameters that feed the multi-objective optimisation algorithms [59]. These extensions are necessary to capture user behaviour and enable multi-objective simulation to provide optimised user comfort.
8. Conclusions
This study aimed to investigate five different approaches for modelling and managing smart building information and demonstrated the use of the preferred approach in a real-world smart building. The study proposed a conceptualisation of the smart building concept through a series of structural and behavioural SysML diagrams that represented the system requirements, its blocks, its internal components and the information flows between them. Then, the study compared the five approaches to the modelling and management of smart building information, identified the preferred approach and tested it on a real-world smart building demo developed by CESI within its Paris-Nanterre campus for both research and teaching needs.
This study helped to demonstrate that an open BIM format in the form of IFC can achieve adequate modelling of smart building data without information loss. The methods and workflows tested in this study with the specifics of the N3 smart building, which is an ongoing project, were restricted to the modelling and management of the smart building information.
Author Contributions
Conceptualization, O.D.; methodology, O.D.; software, O.D.; validation, O.D., B.S., D.G., H.F. and M.K.; formal analysis, O.D.; investigation, O.D.; resources, O.D.; data curation, O.D.; writing—original draft preparation, O.D., B.S., D.G., H.F. and M.K.; writing—review and editing, O.D., B.S., D.G., H.F. and M.K.; visualization, O.D., B.S., D.G., H.F. and M.K.; supervision, O.D.; project administration, O.D.; funding acquisition, O.D., B.S., D.G., H.F. and M.K. All authors have read and agreed to the published version of the manuscript.
Funding
This work was funded by the European Union’s Horizon 2020 Research and Innovation Programme through the RINNO project (https://RINNO-h2020.eu/ [60]) under Grant Agreement Number 892071.
Institutional Review Board Statement
Not applicable.
Informed Consent Statement
Not applicable.
Data Availability Statement
All data, models and code generated or used during the study appear in the submitted article.
Acknowledgments
The authors would like to gratefully acknowledge the useful assistance, help and support received from Louis Chauveau, Lionel Poisson and Benjamin Cohen Boulakia during the development of this work.
Conflicts of Interest
The authors declare no conflict of interest.
References
- World Economic Forum. Why Buildings Are the Foundation of an Energy-Efficient Future. Available online: https://www.weforum.org/agenda/2021/02/why-the-buildings-of-the-future-are-key-to-an-efficient-energy-ecosystem/ (accessed on 29 November 2021).
- Ritchie, H.; Roser, M. Urbanization. OurWorldInData.org. 2018. Available online: https://ourworldindata.org/urbanization (accessed on 12 January 2022).
- European Commission. EU Building Stock Observatory. Available online: https://ec.europa.eu/energy/en/eu-buildings-database (accessed on 20 October 2020).
- University of Cambridge Institute for Sustainability Leadership (CISL). Renovation Roadmap: Making Europe’s Homes Fit for the 21st Century; The Prince of Wales’s Corporate Leaders Group: Cambridge, UK, 2018. [Google Scholar]
- European Commission. Energy Efficient Buildings. Available online: https://ec.europa.eu/energy/en/topics/energy-efficiency/buildings (accessed on 20 October 2020).
- European Commission. Commission Staff Working Document, Impact Assessment. 2016. Available online: https://eur-lex.europa.eu/legal-content/EN/TXT/?uri=SWD:2016:414:FIN (accessed on 20 October 2020).
- Wong, J.; Li, H.; Wang, S. Intelligent building research: A review. Autom. Constr. 2005, 14, 143–159. [Google Scholar] [CrossRef]
- Kamel, E.; Memari, A.M. Review of BIM’s application in energy simulation: Tools, issues, and solutions. Autom. Constr. 2018, 97, 164–180. [Google Scholar] [CrossRef]
- ISO 16739:2013. Available online: https://www.iso.org/standard/51622.html (accessed on 29 June 2020).
- Mofidi, F.; Akbari, H. Intelligent buildings: An overview. Energy Build. 2020, 223, 110192. [Google Scholar] [CrossRef]
- Kamel, E.; Memari, A.M. Automated Building Energy Modeling and Assessment Tool (ABEMAT). Energy 2018, 147, 15–24. [Google Scholar] [CrossRef]
- Stegnar, G.; Cerovšek, T. Information needs for progressive BIM methodology supporting the holistic energy renovation of office buildings. Energy 2019, 173, 317–331. [Google Scholar] [CrossRef]
- Shah, A.S.; Haidawati, N.; Fayaz, M.; Lajis, A. A Review on Energy Consumption Optimization Techniques in IoT Based Smart Building Environment. Information 2019, 10, 108. [Google Scholar] [CrossRef] [Green Version]
- Zhang, C.; Nizam, R.S.; Tian, L. BIM-based investigation of total energy consumption in delivering building products. Adv. Eng. Inform. 2018, 38, 370–380. [Google Scholar] [CrossRef]
- Coulby, G.; Clear, A.; Jones, O.; Godfrey, A. A Scoping Review of Technological Approaches to Environmental Monitoring. Int. J. Environ. Res. Public Health 2020, 17, 3995. [Google Scholar] [CrossRef] [PubMed]
- Pärn, E.A.; Edwards, D.J. Conceptualising the FinDD API Plug-in: A Study of BIM-FM Integration. Autom. Constr. 2017, 80, 11–21. [Google Scholar] [CrossRef]
- Chan, H.-Y.; Leung, S.-F.; Yuen, P.-H.; Yim, C.-M. Towards Smart Operation & Maintenance (O&M) by Building Information Modelling (BIM) and Asset Management (AM) Technologies. In Proceedings of the 7th Greater Pearl River Delta Conference on Building Operation and Maintenance, Hung Hom, Hong Kong, 6 December 2016; pp. 106–118. [Google Scholar]
- Altohami, A.B.A.; Haron, N.A.; Ales@Alias, A.H.; Law, T.H. Investigating Approaches of Integrating BIM, IoT, and Facility Management for Renovating Existing Buildings: A Review. Sustainability 2021, 13, 3930. [Google Scholar] [CrossRef]
- Fialho, B.C.; Codinhoto, R.; Fabricio, M.M.; Estrella, J.C.; Ribeiro, C.M.N.; Bueno, J.M.d.S.; Torrezan, J.P.D. Development of a BIM and IoT-Based Smart Lighting Maintenance System Prototype for Universities’ FM Sector. Buildings 2022, 12, 99. [Google Scholar] [CrossRef]
- Främling, K.; Kubler, S.; Buda, A. Universal Messaging Standards for the IoT From a Lifecycle Management Perspective. IEEE Internet Things J. 2014, 1, 319–327. [Google Scholar] [CrossRef]
- Chung, S.; Soonwook, K.; Daeyoon, M.; Taekyu, K. Smart Facility Management Systems Utilizing Open BIM and Augmented/Virtual Reality. In Proceedings of the 35th International Symposium on Automation and Robotics in Construction (ISARC), Berlin, Germany, 20–25 July 2018. [Google Scholar]
- Ibrahim, K.; Mohamaden, F.; Fonbeyin, H.A.; Vidalakis, C.; Woods, G. BIM for FM: Input versus Output data. In Proceedings of the 33rd CIB W78 Conference, Brisbane, Australia, 31 October–2 November 2016. [Google Scholar]
- Khandakar, M.R.; Louis, J.; Fiawoyife, K.K. Wireless electric appliance control for smart buildings using indoor location tracking and BIM-based virtual environments. Autom. Constr. 2019, 101, 48–58. [Google Scholar] [CrossRef]
- Cheng, M.; Chiu, K.; Hsieh, Y.; Yang, I.; Chou, J.; Wu, Y. BIM integrated smart monitoring technique for building fire prevention and disaster relief. Autom. Constr. 2017, 84, 14–30. [Google Scholar] [CrossRef]
- Dave, B.; Buda, A.; Nurminen, A.; Främling, K. A framework for integrating BIM and IoT through open standards. Autom. Constr. 2018, 95, 35–45. [Google Scholar] [CrossRef]
- Patacas, J.; Dawood, N.; Kassem, M. BIM for facilities management: A framework and a common data environment using open standards. Autom. Constr. 2020, 120, 103366. [Google Scholar] [CrossRef]
- Coleman, S.; Robinson, J.B. Introducing the qualitative performance gap: Stories about a sustainable building. Build. Res. Inf. 2018, 46, 485–500. [Google Scholar] [CrossRef]
- Francisco, A.; Truong, H.; Khosrowpour, A.; Taylor, J.E.; Mohammadi, N. Occupant perceptions of building information model-based energy visualizations in eco-feedback systems. Appl. Energy 2018, 221, 220–228. [Google Scholar] [CrossRef]
- Hammad, A.W. Minimising the Deviation between Predicted and Actual Building Performance via Use of Neural Networks and BIM. Buildings 2019, 9, 131. [Google Scholar] [CrossRef] [Green Version]
- ANSI/ASHRAE. Standard 55-2017; Thermal Environmental Conditions for Human Occupancy. American Society of Heating, Refrigerating and Conditioning Engineers: Atlanta, GA, USA, 2017.
- Tang, S.; Shelden, D.R.; Eastman, C.M.; Pishdad-Bozorgi, P.; Gao, X. A review of building information modeling (BIM) and the internet of things (IoT) devices integration: Present status and future trends. Autom. Constr. 2019, 101, 127–139. [Google Scholar] [CrossRef]
- Ohueri, C.; Enegbuma, W.I.; Kenley, R. Energy efficiency practices for Malaysian green office building occupants. Built Environ. Proj. Asset Manag. 2018, 8, 134–146. [Google Scholar] [CrossRef]
- European Commission. Energy-Efficiency Buildings, Energy Union and Climate. Available online: https://ec.europa.eu/energy/en/eu-buildings-database (accessed on 20 October 2020).
- xBimTeam. xBIM Toolkit Documentation. Available online: http://docs.xbim.net/ (accessed on 1 December 2021).
- Objectif BIM. les Différents Niveaux du BIM. Available online: http://www.objectif-bim.com/index.php/bim-maquette-numerique/le-bim-en-bref/les-niveaux-du-bim (accessed on 29 June 2020).
- EnerJ Meeting—Paris 2020. Available online: https://www.enerj-meeting.com/ (accessed on 29 June 2020).
- Theiler, M.; Smarsly, K. IFC Monitor—An IFC schema extension for modeling structural health monitoring systems. Adv. Eng. Inform. 2018, 37, 54–65. [Google Scholar] [CrossRef]
- UML Channel. SysML: Langage de Modélisation Système. Available online: http://www.umlchannel.com/fr/sysml (accessed on 29 June 2020).
- SysML Tutorial. Available online: https://www.uml-sysml.org/documentation/sysml-tutorial-incose-2.2mo/view (accessed on 29 June 2020).
- Egwunatum, I.S.; Esther, J.-A.; Akaigwe, R. Assessment of energy utilization and leakages in buildings with building information model energy. Front. Archit. Res. 2017, 6, 29–41. [Google Scholar] [CrossRef]
- Pinheiro, S.; Wimmer, R.; O’Donnell, J.; Muhic, S.; Bazjanac, V.; Maile, T.; Frisch, J.; Treeck, C.V. MVD based information exchange between BIM and building energy performance simulation. Autom. Constr. 2018, 90, 91–103. [Google Scholar] [CrossRef] [Green Version]
- ISO 16739-1:2018. Available online: https://www.iso.org/standard/70303.html (accessed on 29 June 2020).
- IFC. QU’EST-Ce Que les IFC? BIM Standards. Available online: https://bimstandards.fr/travailler-avec-les-ifc/qu-est-ce-que-les-ifc/ (accessed on 29 June 2020).
- Department of Energy, U.S. Buildings Energy Data Book; Energy Efficiency & Renewable Energy Department: Washington, DC, USA, 2011; p. 286.
- Ait-Lamallam, S.; Yaagoubi, R.; Sebari, I.; Doukari, O. Extending the IFC Standard to Enable Road Operation and Maintenance Management through OpenBIM. ISPRS Int. J. Geo-Inf. 2021, 10, 496. [Google Scholar] [CrossRef]
- Kontio, J.; Lehtola, L.; Bragge, J. Using the Focus Group Method in Software Engineering: Obtaining Practitioner and User Experiences. In Proceedings of the International Symposium on Empirical Software Engineering (ISESE ’04), Redondo Beach, CA, USA, 19–20 August 2004; pp. 271–280. [Google Scholar] [CrossRef]
- Kensek, K. Integration of Environmental Sensors with BIM: Case studies using Arduino, Dynamo, and the Revit API. Inf. Constr. 2014, 66, 044. [Google Scholar] [CrossRef] [Green Version]
- Dynamo. Available online: https://dynamobim.org/ (accessed on 29 June 2020).
- Blervaque, H. Règles de Modélisation des Systèmes Énergétiques dans les Bâtiments Basse Consommation; Spécialité ‘Énergétique’. PhD Thesis, École Nationale Supérieure des Mines de Paris, Paris, France, 2014. [Google Scholar]
- Doukari, O.; Greenwood, D. Automatic generation of building information models from digitized plans. Autom. Constr. 2020, 113, 103129. [Google Scholar] [CrossRef]
- Wang, C.; Cho, Y.K.; Kim, C. Automatic BIM component extraction from point clouds of existing buildings for sustainability applications. Autom. Constr. 2015, 56, 1–13. [Google Scholar] [CrossRef]
- Wang, B.; Yin, C.; Luo, H.; Cheng, J.C.P.; Wang, Q. Fully automated generation of parametric BIM for MEP scenes based on terrestrial laser scanning data. Autom. Constr. 2021, 125, 103615. [Google Scholar] [CrossRef]
- Haddam, N.; Barth, D.; Cohen Boulakia, B. A model-free reinforcement learning approach for the energetic control of a building with non-stationary user behaviour. In Proceedings of the International Conference on Smart Grid and Smart Cities, Osaka, Japan, 18–21 August 2020. [Google Scholar]
- Park, J.Y.; Dougherty, T.; Fritz, H.; Nagy, Z. LightLearn: An adaptive and occupant centered controller for lighting based on reinforcement learning. Build. Environ. 2019, 147, 397–414. [Google Scholar] [CrossRef]
- Masson, V.; Marchadier, C.; Adolphe, L.; Aguejdad, R.; Avner, P.; Bonhomme, M.; Bretagne, G.; Briottet, X.; Bueno, B.; de Munck, C.; et al. Adapting cities to climate change: A systemic modelling approach. Urban Clim. 2014, 10 Pt 2, 407–429. [Google Scholar] [CrossRef]
- Kim, J.; Zhou, Y.; Schiavon, S.; Raftery, P.; Brager, G. Personal comfort models: Predicting individuals’ thermal preference using occupant heating and cooling behavior and machine learning. Build. Environ. 2018, 129, 96–106. [Google Scholar] [CrossRef] [Green Version]
- Alcamo, J. Environmental futures: The practice of environmental scenario analysis. In Developments in Integrated Environmental Assessment; Elsevier: Amsterdam, The Netherland, 2018; Volume 2. [Google Scholar]
- Houet, T.; Aguejdad, R.; Doukari, O.; Battaia, G.; Clarke, K. Description and validation of a “non path-dependent” model for projecting contrasting urban growth futures. Cybergeo Rev. Eur. Géographie Eur. J. Geogr. 2016, 759. [Google Scholar] [CrossRef]
- Reynolds, J.; Rezgui, Y.; Kwan, A.; Piriou, S. A Zone-Level, Building Energy Optimisation Combining an Artificial Neural Network, a Genetic Algorithm, and Model Predictive Control. Energy 2018, 151, 729–739. [Google Scholar] [CrossRef]
- RINNO Project. Available online: https://RINNO-h2020.eu/ (accessed on 13 March 2020).
Publisher’s Note: MDPI stays neutral with regard to jurisdictional claims in published maps and institutional affiliations. |
© 2022 by the authors. Licensee MDPI, Basel, Switzerland. This article is an open access article distributed under the terms and conditions of the Creative Commons Attribution (CC BY) license (https://creativecommons.org/licenses/by/4.0/).