Machine-Learning-Driven Design of High-Elastocaloric NiTi-Based Shape Memory Alloys
Abstract
1. Introduction
2. Methods
2.1. Datasets
2.2. Features
2.3. Experiments
3. Results and Discussion
3.1. ML Model Selection and Evaluation
3.2. Validation
3.3. Material Design Toward High-Elastocaloric SMA
3.4. Experimental Validation
4. Conclusions
- (1)
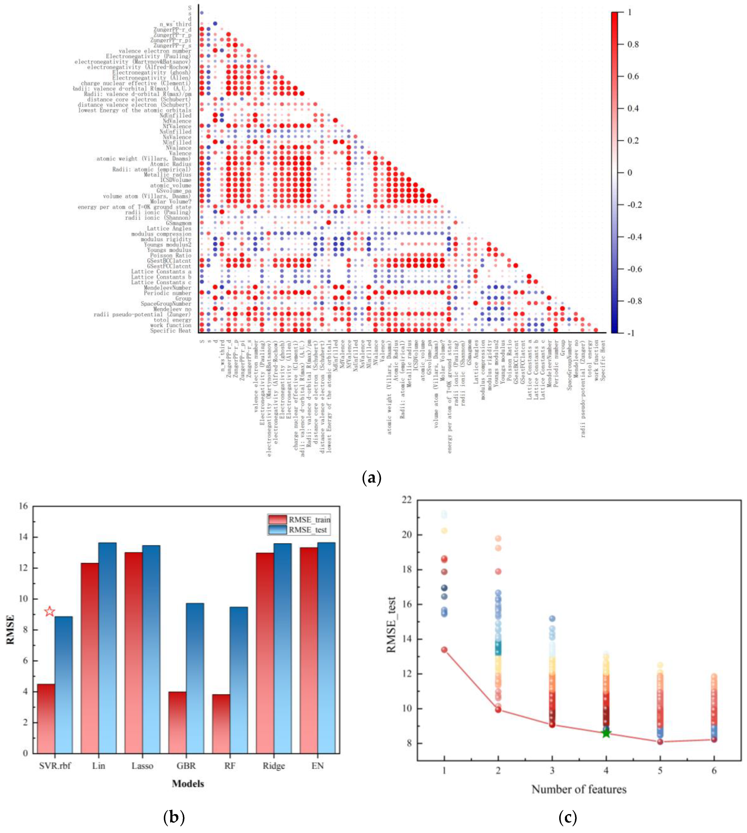
- The SVR.rbf model (M1) utilized four physicochemical features (aven, en, Nsvalence, modulus compression) exhibited superior performance with an R2 = 0.860 and an RMSE = 8.472.
- (2)
- The RF model (M2), incorporating four physicochemical features (aw, dor, rcov, Valence) along with nine heat treatment parameters, achieved R² = 0.746 and RMSE = 10.422.
- (3)
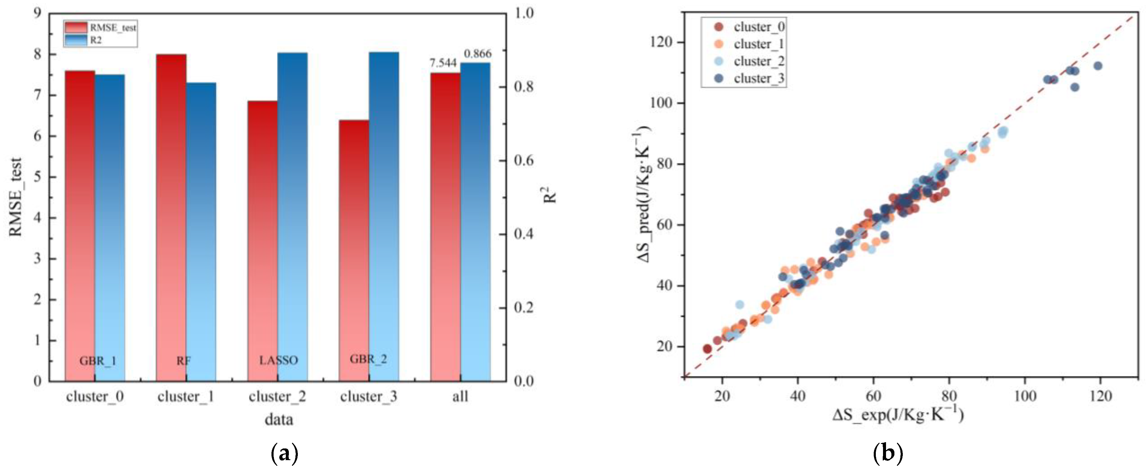
- Combining the M2 model and K-Means clustering, we formulated the model M3, which achieved improved prediction performance with an R2 = 0.866 and an RMSE = 7.544.
- (4)
- Based on the M3 model, leveraging an active learning strategy through four iterations, we identified nine new NiTi-based SMAs with phase transformation entropy changes ΔS > 90 J/Kg·K−1, surpassing the majority of alloys in the original dataset.
Supplementary Materials
Author Contributions
Funding
Data Availability Statement
Conflicts of Interest
References
- Secretariat, O. The Montreal Protocol on Substances that Deplete the Ozone Layer; United Nations Environment Programme: Nairobi, Kenya, 2000; p. 54. [Google Scholar]
- Coulomb, D.; Dupont, J.-L.; Pichard, A. The Role of Refrigeration in the Global Economy—29 Informatory Note on Refrigeration Technologies; Instut International du Froid (IIF)-Internation Institute of Refrigeration (IIR): Paris, France, 2015. [Google Scholar]
- Franco, V.; Blázquez, J.S.; Ingale, B.; Conde, A. The magnetocaloric effect and magnetic refrigeration near room temperature: Materials and models. Annu. Rev. Mater. Res. 2012, 42, 305–342. [Google Scholar] [CrossRef]
- Zhang, N.; Shen, H.; Luo, L.; Liu, J.; Zhao, Z.; Zhang, L.; Sun, J.; Phan, M.H. Magnetocaloric properties of melt-extracted medium entropy gd33co33al34 microfibers. Metals 2024, 14, 880. [Google Scholar] [CrossRef]
- Valant, M. Electrocaloric materials for future solid-state refrigeration technologies. Prog. Mater. Sci. 2012, 57, 980–1009. [Google Scholar] [CrossRef]
- Qian, S.; Geng, Y.; Wang, Y.; Ling, J.; Hwang, Y.; Radermacher, R.; Takeuchi, I.; Cui, J. A review of elastocaloric cooling: Materials, cycles and system integrations. Int. J. Refrig. 2016, 64, 1–19. [Google Scholar] [CrossRef]
- Goetzler, W.; Shandross, R.; Young, J.; Petritchenko, O.; Ringo, D.; McClive, S. Energy Savings Potential and RD&D Opportunities for Commercial Building HVAC Systems; Navigant Consulting: Burlington, MA, USA, 2017. [Google Scholar]
- Cui, J.; Wu, Y.; Muehlbauer, J.; Hwang, Y.; Radermacher, R.; Fackler, S.; Wuttig, M.; Takeuchi, I. Demonstration of high efficiency elastocaloric cooling with large ΔT using NiTi wires. Appl. Phys. Lett. 2012, 101, 073904. [Google Scholar] [CrossRef]
- Ossmer, H.; Miyazaki, S.; Kohl, M. Elastocaloric heat pumping using a shape memory alloy foil device// Elastocaloric heat pumping using a shape memory alloy foil device. In Proceedings of the 2015 Transducers–2015 18th International Conference on Solid-State Sensors, Actuators and Microsystems (TRANSDUCERS), Anchorage, AK, USA, 21–25 June 2015; IEEE: Piscataway, NJ, USA, 2015; pp. 726–729. [Google Scholar]
- Schmidt, M.; Kirsch, S.-M.; Seelecke, S.; Schütze, A. Elastocaloric cooling: From fundamental thermodynamics to solid state air conditioning. Sci. Technol. Built Environ. 2016, 22, 475–488. [Google Scholar] [CrossRef]
- Tušek, J.; Engelbrecht, K.; Millán-Solsona, R.; Manosa, L.; Vives, E.; Mikkelsen, L.P.; Pryds, N. The elastocaloric effect: A way to cool efficiently. Adv. Energy Mater. 2015, 5, 1500361. [Google Scholar] [CrossRef]
- Otsuka, K.; Ren, X. Physical metallurgy of Ti–Ni-based shape memory alloys. Prog. Mater. Sci. 2005, 50, 511–678. [Google Scholar] [CrossRef]
- Frenzel, J.; George, E.P.; Dlouhy, A.; Somsen, C.; Wagner, M.-X.; Eggeler, G. Influence of Ni on martensitic phase transformations in NiTi shape memory alloys. Acta Mater. 2010, 58, 3444–3458. [Google Scholar] [CrossRef]
- Ma, J.; Karaman, I.; Noebe, R.D. High temperature shape memory alloys. Int. Mater. Rev. 2010, 55, 257–315. [Google Scholar] [CrossRef]
- Zhou, Y.; Xue, D.; Ding, X.; Wang, Y.; Zhang, J.; Zhang, Z.; Wang, D.; Otsuka, K.; Sun, J.; Ren, X. Strain glass in doped Ti50(Ni50−xDx) (D=Co, Cr, Mn) alloys: Implication for the generality of strain glass in defect-containing ferroelastic systems. Acta Mater. 2010, 58, 5433–5442. [Google Scholar] [CrossRef]
- Ossmer, H.; Miyazaki, S.; Kohl, M. The Elastocaloric Effect in TiNi-based Foils. Mater. Today: Proc. 2015, 2, S971–S974. [Google Scholar] [CrossRef]
- Schmidt, M.; Schütze, A.; Seelecke, S. Scientific test setup for investigation of shape memory alloy based elastocaloric cooling processes. Int. J. Refrig. 2015, 54, 88–97. [Google Scholar] [CrossRef]
- Chen, H.; Xiao, F.; Li, Z.; Jin, X.; Mañosa, L.; Planes, A. Elastocaloric effect with a broad temperature window and low energy loss in a nanograin Ti-44Ni-5Cu-1Al Ti-44Ni-5Cu-1Al (at·%) shape memory alloy. Phys. Rev. Mater. 2021, 5, 015201. [Google Scholar] [CrossRef]
- Xu, B.; Wang, C.; Wang, Q.; Yu, C.; Kan, Q.; Kang, G. Enhancing elastocaloric effect of NiTi alloy by concentration-gradient engineering. Int. J. Mech. Sci. 2023, 246, 108140. [Google Scholar] [CrossRef]
- Yeung KW, K.; Cheung KM, C.; Lu, W.W.; Chung, C.Y. Optimization of thermal treatment parameters to alter austenitic phase transition temperature of NiTi alloy for medical implant. Mater. Sci. Eng. A 2004, 383, 213–218. [Google Scholar] [CrossRef]
- Deng, Z.; Huang, K.; Yin, H.; Sun, Q. Temperature-dependent mechanical properties and elastocaloric effects of multiphase nanocrystalline NiTi alloys. J. Alloys Compd. 2023, 938, 168547. [Google Scholar] [CrossRef]
- Wang, S.; Shi, Y.; Li, Y.; Lin, H.; Fan, K.; Teng, X. Solid-state refrigeration of shape memory alloy-based elastocaloric materials: A review focusing on preparation methods, properties and development. Renew. Sustain. Energy Rev. 2023, 187, 113762. [Google Scholar] [CrossRef]
- Mevada, H.; Liu, B.; Gao, L.; Hwang, Y.; Takeuchi, I.; Radermacher, R. Elastocaloric cooling: A pathway towards future cooling technology. Int. J. Refrig. 2024, 162, 86–98. [Google Scholar] [CrossRef]
- Liu, S.; Kappes, B.B.; Amin-ahmadi, B.; Benafan, O.; Zhang, X.; Stebner, A.P. Physics-informed machine learning for composition–process–property design: Shape memory alloy demonstration. Appl. Mater. Today 2021, 22, 100898. [Google Scholar] [CrossRef]
- Malinov, S.; Sha, W.; McKeown, J.J. Modelling the correlation between processing parameters and properties in titanium alloys using artificial neural network. Comput. Mater. Sci. 2001, 21, 375–394. [Google Scholar] [CrossRef]
- Wen, C.; Zhang, Y.; Wang, C.; Xue, D.; Bai, Y.; Antonov, S.; Dai, L.; Lookman, T.; Su, Y. Machine learning assisted design of high entropy alloys with desired property. Acta Mater. 2019, 170, 109–117. [Google Scholar] [CrossRef]
- Liu, P.; Huang, H.; Antonov, S.; Wen, C.; Xue, D.; Chen, H.; Li, L.; Feng, Q.; Omori, T.; Su, Y. Machine learning assisted design of γ′-strengthened Co-base superalloys with multi-performance optimization. npj Comput. Mater. 2020, 6, 62. [Google Scholar] [CrossRef]
- Ohno, H. Training data augmentation: An empirical study using generative adversarial net-based approach with normalizing flow models for materials informatics. Appl. Soft Comput. 2020, 86, 105932. [Google Scholar] [CrossRef]
- Chanda, B.; Jana, P.P.; Das, J. A tool to predict the evolution of phase and Young’s modulus in high entropy alloys using artificial neural network. Comput. Mater. Sci. 2021, 197, 110619. [Google Scholar] [CrossRef]
- Lee, J.; Asahi, R. Transfer learning for materials informatics using crystal graph convolutional neural network. Comput. Mater. Sci. 2021, 190, 110314. [Google Scholar] [CrossRef]
- Ding, Y.; Liu, C.; Zhu, H.; Chen, Q. A supervised data augmentation strategy based on random combinations of key features. Inf. Sci. 2023, 632, 678–697. [Google Scholar] [CrossRef]
- He, S.; Wang, Y.; Zhang, Z.; Xiao, F.; Zuo, S.; Zhou, Y.; Cai, X.; Jin, X. Interpretable machine learning workflow for evaluation of the transformation temperatures of TiZrHfNiCoCu high entropy shape memory alloys. Mater. Des. 2023, 225, 111513. [Google Scholar] [CrossRef]
- Yang, Z.; Li, S.; Li, S.; Yang, J.; Liu, D. A two-step data augmentation method based on generative adversarial network for hardness prediction of high entropy alloy. Comput. Mater. Sci. 2023, 220, 112064. [Google Scholar] [CrossRef]
- Yang, Y.; Fu, H.; Gao, W.; Su, W.; Sun, B.; Yi, X.; Zheng, T.; Meng, X. Data-driven high elastocaloric NiMn-based shape memory alloy optimization with machine learning. Mater. Lett. 2024, 371, 136948. [Google Scholar] [CrossRef]
- Tang, W.; Wen, S.; Hou, H.; Gong, Q.; Yi, M.; Guo, W. Phase-field simulation and machine learning of low-field magneto-elastocaloric effect in a multiferroic composite. Int. J. Mech. Sci. 2024, 275, 109316. [Google Scholar] [CrossRef]
- Raji, H.; Rad, M.; Acar, E.A.; Karaca, H.; Saedi, S. A machine learning approach to predict austenite finish temperature in quaternary NiTiHfPd SMAs. Mater. Today Commun. 2024, 38, 107847. [Google Scholar] [CrossRef]
- Tian, X.; Zhou, L.; Zhang, K.; Zhao, Q.; Li, H.; Shi, D.; Ma, T.; Wang, C.; Wen, Q.; Tan, C. Screening for shape memory alloys with narrow thermal hysteresis using combined XGBoost and DFT calculation. Comput. Mater. Sci. 2022, 211, 111519. [Google Scholar] [CrossRef]
- Zhao, X.; Huang, H.; Wen, C.; Su, Y.-J.; Qian, P. Accelerating the development of multi-component Cu-Al-based shape memory alloys with high elastocaloric property by machine learning. Comput. Mater. Sci. 2020, 176, 109521. [Google Scholar] [CrossRef]
- Zhang, Y.-F.; Ren, W.; Wang, W.-L.; Li, N.; Zhang, Y.-X.; Li, X.-M.; Li, W.-H. Interpretable hardness prediction of high-entropy alloys through ensemble learning. J. Alloys Compd. 2023, 945, 169329. [Google Scholar] [CrossRef]
- Xue, D.; Balachandran, P.V.; Hogden, J.; Theiler, J.; Xue, D.; Lookman, T. Accelerated search for materials with targeted properties by adaptive design. Nat Commun 2016, 7, 11241. [Google Scholar] [CrossRef]
- Xue, D.; Xue, D.; Yuan, R.; Zhou, Y.; Balachandran, P.V.; Ding, X.; Ding, X.; Lookman, T. An informatics approach to transformation temperatures of NiTi-based shape memory alloys. Acta Mater. 2017, 125, 532–541. [Google Scholar] [CrossRef]
- Maharana, K.; Mondal, S.; Nemade, B. A review: Data pre-processing and data augmentation techniques. Glob. Transit. Proc. 2022, 3, 91–99. [Google Scholar] [CrossRef]
- Gareth, J.; Daniela, W.; Trevor, H.; Robert, T. An Introduction to Statistical Learning: With Applications in R; Spinger: Berlin/Heidelberg, Germany, 2013. [Google Scholar]
- Schapire, R.E. The boosting approach to machine learning: An overview. Nonlinear Estim. Classif. 2003, 171, 149–171. [Google Scholar]
- Khalil-Allafi, J.; Amin-Ahmadi, B. The effect of chemical composition on enthalpy and entropy changes of martensitic transformations in binary NiTi shape memory alloys. J. Alloys Compd. 2009, 487, 363–366. [Google Scholar] [CrossRef]
- Wang, T.; Zhang, K.; Thé, J.; Yu, H. Accurate prediction of band gap of materials using stacking machine learning model. Comput. Mater. Sci. 2022, 201, 110899. [Google Scholar] [CrossRef]
- Liu, Y.; Wu, J.; Wang, Z.; Lu, X.-G.; Avdeev, M.; Shi, S.; Wang, C.; Yu, T. Predicting creep rupture life of Ni-based single crystal superalloys using divide-and-conquer approach based machine learning. Acta Mater. 2020, 195, 454–467. [Google Scholar] [CrossRef]
- Zhang, S.; Chen, D.; Liu, S.; Zhang, P.; Zhao, W. Aluminum alloy microstructural segmentation method based on simple noniterative clustering and adaptive density-based spatial clustering of applications with noise. J. Electron. Imaging 2019, 28, 033035. [Google Scholar] [CrossRef]
- Waber, J.; Cromer, D.T. Orbital radii of atoms and ions. J. Chem. Phys. 1965, 42, 4116–4123. [Google Scholar] [CrossRef]
- Pauling, L. The nature of the chemical bond. IV. The energy of single bonds and the relative electronegativity of atoms. J. Am. Chem. Soc. 1932, 54, 3570–3582. [Google Scholar] [CrossRef]
- Rabe, K.M.; Phillips, J.C.; Villars, P.; Brown, I.D. Global multinary structural chemistry of stable quasicrystals, high-TC ferroelectrics, and high-Tc superconductors. Phys. Rev. B 1992, 45, 7650–7676. [Google Scholar] [CrossRef]
- Clementi, E.; Raimondi, D.L. Atomic screening constants from SCF functions. J. Chem. Phys. 1963, 38, 2686–2689. [Google Scholar] [CrossRef]
- Pettifor, D.G.; Pettifor, D. Bonding and Structure of Molecules and Solids; Clarendon Press Oxford: Oxford, UK, 1995. [Google Scholar]







| Heat Treatment Process Parameter | Filling Value | |
|---|---|---|
| (K) | Temperature of homogenization treatment | 1123/1223/1273/1323 |
| (mins) | Time of homogenization treatment | 4320 |
| Ways of quenching of homogenization treatment | WQ/OQ/AC/FC | |
| (K) | Temperature of solution treatment | 293 |
| (mins) | Time of solution treatment | 0 |
| Ways of quenching of solution treatment | AC | |
| (K) | Temperature of aging treatment | 293 |
| (mins) | Time of aging treatment | 0 |
| Ways of quenching of aging treatment | AC | |
| Clusters | Models | R2 | RMSE_Train | RMSE_Test |
|---|---|---|---|---|
| cluster_0 | GBR_1 | 0.834 | 3.178 | 7.598 |
| cluster_1 | RF | 0.812 | 2.899 | 7.998 |
| cluster_2 | Lasso | 0.893 | 5.678 | 6.861 |
| cluster_3 | GBR_2 | 0.895 | 1.859 | 6.393 |
| all | 0.866 | 7.544 |
| Element | Range |
|---|---|
| Ni | balance |
| Ti | 45 at. %~60 at. % |
| Cu, V, Mn, Fe, Hf, Pd | 0~30 at. % |
| Other | 0~10 at. % |
| Heat Treatment | Range | Step |
|---|---|---|
| 1323 K | / | |
| 4320 min WQ | / / | |
| 323 K~1223 K | 300 K | |
| 60 min~720 min WQ/AC | 60 min / | |
| 323 K~1223 K | 300 K | |
| 30 min~420 min | 60 min | |
| WQ/AC | / |
| Alloys (at. %) | ΔS_pred (J/Kg·K−1) | ΔS_exp (J/Kg·K−1) |
|---|---|---|
| Ni49.5Ti49.5Ga1 | 89.03 | 97.91 |
| Ni49Ti50Ge1 | 89.80 | 93.8 |
| Ni49Ti50.5Si0.5 | 84.63 | 93.78 |
| Ni49.5Ti50Te0.5 | 88.27 | 93.77 |
| Ni49Ti50.5In0.5 | 84.33 | 93.41 |
| Ni48.5Ti51Sb0.5 | 87.56 | 92.77 |
| Ni49Ti50.5Sn0.5 | 84.60 | 92.45 |
| Ni49Ti49Be2 | 91.35 | 91.48 |
| Ni49Ti50.5Sc0.5 | 84.62 | 90.72 |
Disclaimer/Publisher’s Note: The statements, opinions and data contained in all publications are solely those of the individual author(s) and contributor(s) and not of MDPI and/or the editor(s). MDPI and/or the editor(s) disclaim responsibility for any injury to people or property resulting from any ideas, methods, instructions or products referred to in the content. |
© 2024 by the authors. Licensee MDPI, Basel, Switzerland. This article is an open access article distributed under the terms and conditions of the Creative Commons Attribution (CC BY) license (https://creativecommons.org/licenses/by/4.0/).
Share and Cite
Gao, Y.; Hu, Y.; Zhao, X.; Liu, Y.; Huang, H.; Su, Y. Machine-Learning-Driven Design of High-Elastocaloric NiTi-Based Shape Memory Alloys. Metals 2024, 14, 1193. https://doi.org/10.3390/met14101193
Gao Y, Hu Y, Zhao X, Liu Y, Huang H, Su Y. Machine-Learning-Driven Design of High-Elastocaloric NiTi-Based Shape Memory Alloys. Metals. 2024; 14(10):1193. https://doi.org/10.3390/met14101193
Chicago/Turabian StyleGao, Yingyu, Yunfeng Hu, Xinpeng Zhao, Yang Liu, Haiyou Huang, and Yanjing Su. 2024. "Machine-Learning-Driven Design of High-Elastocaloric NiTi-Based Shape Memory Alloys" Metals 14, no. 10: 1193. https://doi.org/10.3390/met14101193
APA StyleGao, Y., Hu, Y., Zhao, X., Liu, Y., Huang, H., & Su, Y. (2024). Machine-Learning-Driven Design of High-Elastocaloric NiTi-Based Shape Memory Alloys. Metals, 14(10), 1193. https://doi.org/10.3390/met14101193

