Correlation between Laser-Ultrasound and Microstructural Properties of Laser Melting Deposited Ti6Al4V/B4C Composites
Abstract
:1. Introduction
2. Materials and Methods
2.1. Materials
2.2. Experimental Setup
3. Theoretical Models
3.1. Scattering-Induced Attenuation
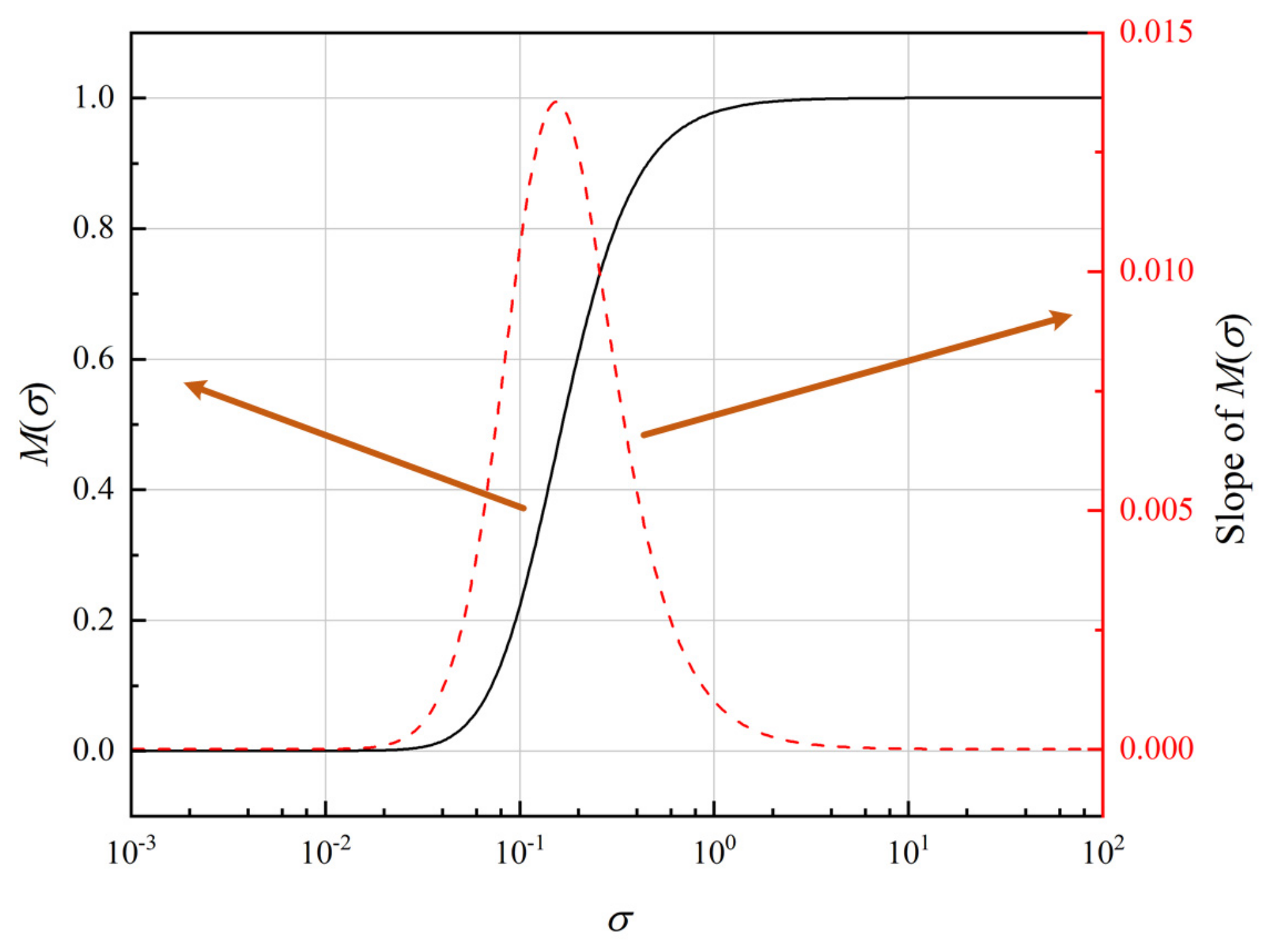
3.2. Centroid Frequency Downshift
4. Results and Discussion
4.1. Correlation of Ultrasonic Velocity to Microstructural Properties
4.2. Correlation of Centroid Frequency Downshift to Microstructural Properties
5. Conclusions
Author Contributions
Funding
Institutional Review Board Statement
Informed Consent Statement
Data Availability Statement
Conflicts of Interest
Nomenclature
| The mean size of grains | |
| The arithmetic average of grain areas | |
| Total ultrasonic scattering-induced attenuation | |
| Attenuation caused by the fine α crystallites | |
| Attenuation caused by the coarse microtextured clusters (MTC) | |
| Attenuation caused by a macroscopically isotropic and homogeneous α-phase polycrystalline titanium | |
| Texture parameter accounting for the distribution width of α crystallite orientations | |
| The factor accounting for the effects of α crystallite orientation distribution function (ODF) on the attenuation | |
| The fields related to the medium . denotes a macroscopically isotropic and homogeneous α-phase polycrystalline titanium, and denotes the medium of MTCs | |
| Single crystallite elastic constants of the medium | |
| The covariance of the elastic tensor perturbations as a function of | |
| , , | Coefficients defined in terms of |
| Parameters dependent upon | |
| The misorientation angle between crystallites | |
| Scattering angle | |
| The propagation constant of the wave mode | |
| The ultrasonic velocity of the wave mode | |
| The density of the material | |
| The effects of elastic properties of the medium on ultrasonic attenuation | |
| , , | Coefficients related to the single crystallite elastic constants of the medium ; |
| The mean chord length | |
| The exponent closely related to the scattering regime | |
| The linear scaling factor depending on the elastic constants and the density | |
| Coefficients related to the exponent and the frequency | |
| , | The spetral centroid frequencies of the incident and received pulses’ spectra |
| , | The variances of the incident and received pulses’ spectra |
| , | The spectral centroid frequencies of the first and second received echoes |
| , | The propagation distances of the the first and second received echoes |
References
- Shah, K.; Pinkerton, A.J.; Salman, A.; Li, L. Effects of Melt Pool Variables and Process Parameters in Laser Direct Metal Deposition of Aerospace Alloys. Mater. Manuf. Process. 2010, 25, 1372–1380. [Google Scholar] [CrossRef] [Green Version]
- Lopez, A.; Bacelar, R.; Pires, I.; Santos, T.G.; Sousa, J.P.; Quintino, L. Non-Destructive Testing Application of Radiography and Ultrasound for Wire and Arc Additive Manufacturing. Addit. Manuf. 2018, 21, 298–306. [Google Scholar] [CrossRef]
- Pinkerton, A.J.; Karadge, M.; Ul Haqsyed, W.; Li, L. Thermal and Microstructural Aspects of the Laser Direct Metal Deposition of Waspaloy. J. Laser Appl. 2006, 18, 216–226. [Google Scholar] [CrossRef]
- Khorasani, M.; Ghasemi, A.; Rolfe, B.; Gibson, I. Additive Manufacturing a Powerful Tool for the Aerospace Industry. Rapid Prototyp. J. 2021. [Google Scholar] [CrossRef]
- Huang, Y.; Leu, M.C.; Mazumder, J.; Donmez, A. Additive Manufacturing: Current State, Future Potential, Gaps and Needs, and Recommendations. J. Manuf. Sci. Eng. 2015, 137, 014001. [Google Scholar] [CrossRef] [Green Version]
- Kulkarni, J.D.; Goka, S.B.; Parchuri, P.K.; Yamamoto, H.; Ito, K.; Simhambhatla, S. Microstructure Evolution Along Build Direction for Thin-wall Components Fabricated with Wire-direct Energy Deposition. Rapid Prototyp. J. 2021, 26, 1503–1513. [Google Scholar] [CrossRef]
- Fang, X.; Ren, C.; Zhang, L.; Wang, C.; Huang, K.; Lu, B. A Model of Bead Size Based on the Dynamic Response of Cmt-Based Wire and Arc Additive Manufacturing Process Parameters. Rapid Prototyp. J. 2021, 27, 741–753. [Google Scholar] [CrossRef]
- Tang, S.; Wang, G.; Song, H.; Li, R.; Zhang, H. A Novel Method of Bead Modeling and Control for Wire and Arc Additive Manufacturing. Rapid Prototyp. J. 2021, 27, 311–320. [Google Scholar] [CrossRef]
- Dai, F.; Zhang, H.; Li, R. Process Planning Based on Cylindrical or Conical Surfaces for Five-axis Wire and Arc Additive Manufacturing. Rapid Prototyp. J. 2020, 26, 1405–1420. [Google Scholar] [CrossRef]
- Ke, Y.; Xiong, J. Microstructure and Mechanical Properties of Double-Wire Feed Gta Additive Manufactured 308l Stainless Steel. Rapid Prototyp. J. 2020, 27, 1289–1301. [Google Scholar] [CrossRef]
- Rashid, R.R.; Palanisamy, S.; Attar, H.; Bermingham, M.; Dargusch, M. Metallurgical Features of Direct Laser-Deposited Ti6Al4V with Trace Boron. J. Manuf. Process. 2018, 35, 651–656. [Google Scholar] [CrossRef]
- Davis, A.; Kennedy, J.; Strong, D.; Kovalchuk, D.; Porter, S.; Prangnell, P. Tailoring Equiaxed β-Grain Structures in Ti-6Al-4V Coaxial Electron Beam Wire Additive Manufacturing. Material 2021, 20, 101202. [Google Scholar] [CrossRef]
- Ngo, T.D.; Kashani, A.; Imbalzano, G.; Nguyen, K.T.; Hui, D. Additive Manufacturing (3D Printing): A Review of Materials, Methods, Applications and Challenges. Compos. Part B Eng. 2018, 143, 172–196. [Google Scholar] [CrossRef]
- Fayazfar, H.; Salarian, M.; Rogalsky, A.; Sarker, D.; Russo, P.; Paserin, V.; Toyserkani, E. A Critical Review of Powder-Based Additive Manufacturing of Ferrous Alloys: Process Parameters, Microstructure and Mechanical Properties. Mater. Des. 2018, 144, 98–128. [Google Scholar] [CrossRef]
- Yang, L.; Li, J.; Lobkis, O.; Rokhlin, S. Ultrasonic Propagation and Scattering in Duplex Microstructures with Application to Titanium Alloys. J. Nondestruct. Eval. 2012, 31, 270–283. [Google Scholar] [CrossRef]
- Gil, F.; Planell, J. Behavior of Normal Grain Growth Kinetics in Single Phase Titanium and TITANIUM alloys. Mat. Sci. Eng. A 2000, 283, 17–24. [Google Scholar] [CrossRef]
- Somov, P.A.; Statnik, E.S.; Malakhova, Y.V.; Nyaza, K.V.; Salimon, A.I.; Ryabov, D.K.; Korsunsky, A.M. On the Grain Microstructure–Mechanical Properties Relationships in Aluminium Alloy Parts Fabricated by Laser Powder Bed Fusion. Metals 2021, 11, 1175. [Google Scholar] [CrossRef]
- Hirsekorn, S. New Procedures in Nondestructive Testing; Springer: Berlin, Germany, 1983; pp. 265–275. [Google Scholar]
- Hirsekorn, S. The Scattering of Ultrasonic Waves by Polycrystals. J. Acoust. Soc. Am. 1982, 72, 1021–1031. [Google Scholar] [CrossRef]
- Ünal, R.; Sarpün, I.H.; Yalım, H.A.; Erol, A.; Özdemir, T.; Tuncel, S. The Mean Grain Size Determination of Boron Carbide (B4C)–Aluminum (Al) and Boron Carbide (B4C)–Nickel (Ni) Composites by Ultrasonic Velocity Technique. Mater. Charact. 2006, 56, 241–244. [Google Scholar] [CrossRef]
- Laux, D.; Cros, B.; Despaux, G.; Baron, D. Ultrasonic study of UO2: Effects of Porosity and Grain Size on Ultrasonic Attenuation and Velocities. J. Nucl. Mater. 2002, 300, 192–197. [Google Scholar] [CrossRef]
- Oezkan, V.; Sarpuen, I.H. Examining with the Sintered Temperature of Mean Grain Size of B4C-Al-Ni Composites by Ultrasonic Techniques. Acta Phys. Pol. Ser. A Gen. Phys. 2012, 121, 184–186. [Google Scholar] [CrossRef]
- Stanke, F.E.; Kino, G.S. A Unified Theory for Elastic Wave Propagation in Polycrystalline Materials. J. Acoust. Soc. Am. 1984, 75, 665–681. [Google Scholar] [CrossRef]
- Nicoletti, D.; Kasper, D. Ultrasonic Attenuation Based on the Roney Generalized Theory and Multiple Power-Law Grain-Size Distributions. IEEE Trans. Sonics Ultrason. 1994, 41, 144–149. [Google Scholar] [CrossRef]
- Dong, F.; Wang, X.; Yang, Q.; Yin, A.; Xu, X. Directional Dependence of Aluminum Grain Size Measurement by Laser-Ultrasonic Technique. Mater. Charact. 2017, 129, 114–120. [Google Scholar] [CrossRef]
- Narayana, P.; Ophir, J. A Closed Form Method for the Measurement of Attenuation in Nonlinearly Dispersive Media. Ultrason. Imaging 1983, 5, 17–21. [Google Scholar] [CrossRef]
- Zeng, F.; Agnew, S.R.; Raeisinia, B.; Myneni, G.R. Ultrasonic Attenuation Due to Grain Boundary Scattering in Pure Niobium. J. Nondestruct. Eval. 2010, 29, 93–103. [Google Scholar] [CrossRef]
- Kube, C.M. Attenuation of Laser Generated Ultrasound in Steel at High Temperatures; Comparison of Theory and Experimental Measurements. Ultrasonics 2016, 70, 238–240. [Google Scholar] [CrossRef]
- Garcin, T.; Schmitt, J.H.; Militzer, M. In-Situ Laser Ultrasonic Grain Size Measurement in Superalloy Inconel 718. J. Alloys Compd. 2016, 670, 329–336. [Google Scholar] [CrossRef]
- Bai, X.; Zhao, Y.; Ma, J.; Liu, Y.; Wang, Q. Grain-Size Distribution Effects on the Attenuation of Laser-Generated Ultrasound in α-Titanium Alloy. Materials 2019, 12, 102. [Google Scholar] [CrossRef] [PubMed] [Green Version]
- Gubernatis, J.; Domany, E.; Krumhansl, J.; Huberman, M. The Born Approximation in the Theory of the Scattering of Elastic Waves by Flaws. J. Appl. Phys. 1977, 48, 2812–2819. [Google Scholar] [CrossRef]
- Han, Y.; Thompson, R. Ultrasonic Backscattering in Duplex Microstructures: Theory and Application to Titanium Alloys. Metall. Mater. Trans. A 1997, 28, 91–104. [Google Scholar] [CrossRef]
- Margetan, F.J.; Thompson, R.B.; Yalda-mooshabad, I. Backscattered microstructural noise in ultrasonic toneburst inspections. J. Nondestruct. Eval. 1994, 13, 111–136. [Google Scholar] [CrossRef]
- Kumar, A.; Jayakumar, T.; Raj, B. Ultrasonic Spectral Analysis for Microstructural Characterization of Austenitic and Ferritic Steels. Philos. Mag. A 2000, 80, 2469–2487. [Google Scholar] [CrossRef]
- Zhang, X.G.; Simpson, W.A.; Vitek, J.M.; Barnard, D.J.; Tweed, L.J.; Foley, J. Ultrasonic Attenuation Due to Grain Boundary Scattering in Copper and Copper-Aluminum. J. Acoust. Soc. Am. 2004, 116, 109–116. [Google Scholar] [CrossRef]
- Bai, X.; Tie, B.; Schmitt, J.; Aubry, D. Finite Element Modeling of Grain Size Effects on the Ultrasonic Microstructural Noise Backscattering in Polycrystalline Materials. Ultrasonics 2018, 87, 182–202. [Google Scholar] [CrossRef]
- Brosey, W.D. Ultrasonic Determination of Grain Size in Uranium; Springer: Boston, MA, USA, 1983; pp. 1399–1409. [Google Scholar]
- Bai, X.; Zhao, Y.; Ma, J.; Guo, R.; Zhang, H. Grain Size Characterization by Laser-Based Ultrasonics Based on the Centroid Frequency Shift Method. Mater. Charact. 2019, 155, 109800. [Google Scholar] [CrossRef]
- Quan, Y.; Harris, J.M. Seismic Attenuation Tomography Using the Frequency Shift Method. Geophysics 1997, 62, 895–905. [Google Scholar] [CrossRef]
- Yang, P.; Shi, L.; Liang, J.; Shi, Y.; Kang, L. Experimental Research on Ultrasonic Characteristics of TC18 Additive Manufacturing Titanium Alloy. Aeron. Manuf. Technol. 2017, 5, 33–37. (In Chinese) [Google Scholar] [CrossRef]
- Davis, G.; Nagarajah, R.; Palanisamy, S.; Rashid, R.A.R.; Rajagopal, P.; Balasubramaniam, K. Laser Ultrasonic Inspection of Additive Manufactured Components. Int. J. Adv. Manuf. Technol. 2019, 102, 2571–2579. [Google Scholar] [CrossRef]
- Liu, S.; Jia, K.; Wan, H.; Ding, L.; Xu, X.; Cheng, L.; Zhang, S.; Yan, X.; Lu, M.; Ma, G. Inspection of the Internal Defects with Different Size in Ni and Ti Additive Manufactured Components Using Laser Ultrasonic Technology. Opt. Laser Technol. 2022, 146, 107543. [Google Scholar] [CrossRef]
- Ma, Y.; Hu, X.; Hu, Z.; Sheng, Z.; Ma, S.; Chu, Y.; Wan, Q.; Luo, W.; Guo, L. Simultaneous compositional and grain size measurements using laser opto-ultrasonic dual detection for additive manufacturing. Materials 2020, 13, 2404. [Google Scholar] [CrossRef]
- Vazquez, L.; Rodriguez, M.N.; Rodriguez, I.; Alvarez, P. Influence of Post-Deposition Heat Treatments on the Microstructure and Tensile Properties of Ti-6Al-4V Parts Manufactured by CMT-WAAM. Metals 2021, 11, 1161. [Google Scholar] [CrossRef]
- Sela, A.; Soler, D.; Ortiz-de-zarate, G.; Germain, G.; Ducobu, F.; Arrazola, P.J. Inverse Identification of the Ductile Failure Law for Ti6al4v Based on Orthogonal Cutting Experimental Outcomes. Metals 2021, 11, 1154. [Google Scholar] [CrossRef]
- Meng, X.; Min, J.; Sun, Z.; Zhang, W.; Chang, H.; Han, Y. Columnar to Equiaxed Grain Transition of Laser Deposited Ti6Al4V Using Nano-Sized B4C Particles. Compos. Part B Eng. 2021, 212, 108667. [Google Scholar] [CrossRef]
- Yang, L.; Turner, J.A.; Li, Z. Ultrasonic Characterization of Microstructure Evolution During Processing. J. Acoust. Soc. Am. 2007, 121, 50–59. [Google Scholar] [CrossRef] [Green Version]
- Yang, L.; Lobkis, O.; Rokhlin, S. Explicit Model for Ultrasonic Attenuation in Equiaxial Hexagonal Polycrystalline Materials. Ultrasonics 2011, 51, 303–309. [Google Scholar] [CrossRef] [PubMed]
- Cho, J.; Rollett, A.; Oh, K. Determination of Volume Fractions of Texture Components with Standard Distributions in Euler Space. Metall. Mater. Trans. A 2004, 35, 1075–1086. [Google Scholar] [CrossRef]
- Weaver, R.L. Diffusivity of Ultrasound in Polycrystals. J. Mech. Phys. Solids 1990, 38, 55–86. [Google Scholar] [CrossRef]
- Ghoshal, G.; Turner, J.A. Numerical Model of Longitudinal Wave Scattering in Polycrystals. IEEE Trans. Sonics Ultrason. 2009, 5, 1419–1428. [Google Scholar] [CrossRef]
- Bhattacharjee, A.; Pilchak, A.; Lobkis, O.; Foltz, J.; Rokhlin, S.; Williams, J. Correlating Ultrasonic Attenuation and Microtexture in a Near-Alpha Titanium Alloy. Metall. Mater. Trans. A 2011, 42, 2358–2372. [Google Scholar] [CrossRef]
- Zhang, C.; Li, X.; Song, Y.; Han, X.; Han, J. Evaluating the Grain Size in Curved Components Using the Ultrasonic Attenuation Method with Diffraction Correction. NDT&E Int. 2016, 84, 20–26. [Google Scholar] [CrossRef]
- Bai, X.; Tie, B.; Schmitt, J.; Aubry, D. Comparison of Ultrasonic Attenuation within Two-and Three-Dimensional Polycrystalline Media. Ultrasonics 2020, 100, 105980. [Google Scholar] [CrossRef] [PubMed]
- Aussel, J.; Monchalin, J. Precision Laser-Ultrasonic Velocity Measurement and Elastic Constant Determination. Ultrasonics 1989, 27, 165–177. [Google Scholar] [CrossRef]
- Every, A.; Sachse, W. Determination of the Elastic Constants of Anisotropic Solids from Acoustic-Wave Group-Velocity Measurements. Phys. Rev. B 1990, 42, 8196. [Google Scholar] [CrossRef] [PubMed]
- Lee, H.; Ando, S.; Coenen, J.; Mao, Y.; Riesch, J.; Gietl, H.; Kasada, R.; Hamaji, Y.; Ibano, K.; Ueda, Y. Longitudinal and Shear Wave Velocities in Pure Tungsten and Tungsten Fiber-Reinforced Tungsten Composites. Phys. Scr. 2017, T170, 14024. [Google Scholar] [CrossRef]
- Rose, J.L. Ultrasonic Waves in Solid Media; Cambridge University Press: Cambridgeshire, UK; pp. 24–30.














| Chemical Composition (wt. %) | Mixture Proportions (wt. %) | ||||||||||||
|---|---|---|---|---|---|---|---|---|---|---|---|---|---|
| Ti6Al4V | TMC1 | TMC2 | TMC3 | ||||||||||
| Ti6Al4V | Fe | C | Al | V | H | N | Si | O | Ti | 100 | 99 | 97 | 95 |
| 0.15 | 0.06 | 6.02 | 4 | 0.009 | 0.03 | 0.04 | 0.16 | Bal. | |||||
| B4C | O | Mn | F.C | Ca | Mg | Fe | B4C | 0 | 1 | 3 | 5 | ||
| 0.04 | 0.002 | 0.04 | 0.001 | 0.001 | 0.02 | Bal. | |||||||
| Processing Parameters | |
|---|---|
| Laser power | 1500 W |
| Laser scanning speed | 10 m/s |
| Powder feed rate | 6 g/min |
| Overlap ratio | 50% |
| Elastic Constants (GPa) | ||||||||
|---|---|---|---|---|---|---|---|---|
| α crystallites [32] | 154.24 | 86.76 | 63.62 | 174.45 | 44.30 | 33.74 | ||
| MTCs | Composite specimens | 154.23 | 86.69 | 63.69 | 174.43 | 44.32 | 33.77 | |
| Artifical cases | 154.19 | 85.86 | 64.51 | 172.78 | 44.53 | 34.16 | ||
| 155.11 | 79.86 | 69.19 | 164.26 | 44.47 | 37.62 | |||
| 157.65 | 73.16 | 72.84 | 157.93 | 42.47 | 42.25 | |||
| Specimens | Experiment Estimations(m/s) | Deviation from Theoretical Results (%) |
|---|---|---|
| TMC1 | 6112.0 ± 7.7 | 2.23 |
| TMC2 | 6083.2 ± 6.2 | 1.75 |
| TMC3 | 6083.4 ± 9.1 | 1.75 |
| Samples | |||
|---|---|---|---|
| Mean Value | Standard Deviation | ||
| TMC1 | 1.067 | 0.0278 | 16.839 |
| TMC2 | 1.043 | 0.0229 | 16.978 |
| TMC3 | 1.039 | 0.0135 | 15.966 |
Publisher’s Note: MDPI stays neutral with regard to jurisdictional claims in published maps and institutional affiliations. |
© 2021 by the authors. Licensee MDPI, Basel, Switzerland. This article is an open access article distributed under the terms and conditions of the Creative Commons Attribution (CC BY) license (https://creativecommons.org/licenses/by/4.0/).
Share and Cite
Xu, W.; Bai, X.; Sun, Z.; Meng, X.; Guo, Z. Correlation between Laser-Ultrasound and Microstructural Properties of Laser Melting Deposited Ti6Al4V/B4C Composites. Metals 2021, 11, 1951. https://doi.org/10.3390/met11121951
Xu W, Bai X, Sun Z, Meng X, Guo Z. Correlation between Laser-Ultrasound and Microstructural Properties of Laser Melting Deposited Ti6Al4V/B4C Composites. Metals. 2021; 11(12):1951. https://doi.org/10.3390/met11121951
Chicago/Turabian StyleXu, Wanwei, Xue Bai, Zhonggang Sun, Xin Meng, and Zhongming Guo. 2021. "Correlation between Laser-Ultrasound and Microstructural Properties of Laser Melting Deposited Ti6Al4V/B4C Composites" Metals 11, no. 12: 1951. https://doi.org/10.3390/met11121951
APA StyleXu, W., Bai, X., Sun, Z., Meng, X., & Guo, Z. (2021). Correlation between Laser-Ultrasound and Microstructural Properties of Laser Melting Deposited Ti6Al4V/B4C Composites. Metals, 11(12), 1951. https://doi.org/10.3390/met11121951
