Abstract
The rise of professional careers in playing sports has been seen in the recent generation. Ranging from traditional sports to recent e-games, it can be seen that student athletes are not only considering these as motivational factors for education, but also as future career paths. This study aims to fill the knowledge gap about the factors influencing college athletes’ aspirations to play professionally. The study examines the complex web of athlete decision-making by utilizing the extended Theory of Planned Behavior (TPB) and analyzing the roles of motivational factors, self-efficacy, affective behavior, and behavioral domains. With the use of structural equation modeling, the study deciphers the intricate links, emphasizing the critical role that attitude plays in affective behavior. It emphasizes how much optimism and self-efficacy shape an athlete’s behavior and subsequent pursuit of professional careers. The current research provides a benchmark for future studies exploring student athletes’ career goals. This research adds understanding to the knowledge gap regarding the complex decision-making procedures of aspiring professional athletes. Both theoretical and practical implications are provided based on the results of the study, which stakeholders and institutions may consider for student athletes wanting to pursue a professional sports career.
1. Introduction
The challenges associated with pursuing a career in professional sports are increasing globally, fueled by a desire for success and escalating incomes. The gross domestic product (GDP) of professional players across the world has been discussed to be wildly different as it is measured based on the type of sport (such as basketball, volleyball, and even mobile games) and population, and success is measured based on medals and winning, affecting demographic and economic factors [1]. As expressed by Aygun et al. [2], societies within countries have capitalized on sports to gain both cultural and social development. Of note, it is evident that different countries have recognized football as a highly professional sport, followed by basketball, and then baseball, to name a few. Additionally, sports and its industry have accounted for 3% of economic activities on a global scale [2].
In Asia, the rise of professional sports careers has also been evident and recognized. GDP growth in Asia has averaged 5.5% over the past decade [3], aligning with a rising middle class with greater funds to spend on entertainment activities. Occupations within professional sports are becoming increasingly popular because of their entertainment aspects, increasing media markets, and growing popularity abroad, of which basketball has become extremely popular. Based on the study by Colorado [4], the Chinese Basketball Association’s average player salary is currently the highest in the world, at over $3 million annually. Meanwhile in the Philippines, a country with a GDP per capita beyond $4000 [3], the Philippine Basketball Association offers competitive earnings and a national following, with top players earning up to (approximately) $1 million yearly [5]. E-sports in Southeast Asia, particularly in the Philippines, have already started attracting significant sponsors and investors that create career paths for skilled players [6].
In order to succeed and have a successful professional career, players should be exceptionally talented and have an unwavering dedication to the sport due to numerous competitive players [7,8]. The term of employment is limited, and the physical and mental demands are high, but there is potential for large financial returns [8,9,10,11]. They present a chance not only to attain peak physical and athletic excellence but also leave a positive impact on the developing sports scene in this peculiar geographical area of the Philippines. There are also substantial financial benefits and even cultural benefits to pursuing a professional sports career in the Philippines, and an athlete receives great and competitive support in international events [12].
However, pursuing this route means there is no guaranteed path to success. Additionally, several significant obstacles regarding sustainability and the well-being of aspiring athletes usually raise questions. Therefore, the development, encouragement, and enhancement of professional athletes in the country have become a challenge. One of the main problems is the fierce competition for a few spots in the team. Specialization is usually needed in this intensive battle, which increases the risk of burnout and academic neglect among student athletes [13]. Furthermore, the strain of continuously delivering a perfect performance can worsen mental health issues and lead to an addiction to dangerous performance-enhancing techniques [14]. Despite the financial incentive appearing tempting, athletes often have uncertain careers and inconsistent salaries once they retire from the competition [15]. Moreover, socioeconomic status often dictates an athlete’s access to excellent training facilities, experienced coaches, and adequate financial support, creating an unfair playing field [16]. This brings up ethical issues about the distribution of opportunities equally and the potential exploitation of young athletes from low-income families.
Measuring these challenges is still difficult, which is why there are only a few research studies on professional sports career paths (further presented in the succeeding section). In a broader sense, it is significant to consider our limited comprehension at the fundamental level of understanding the factors influencing participation and engagement in professional playing careers. It has been observed that there is a lack of greater research evidence to guide and understand players’ decisions to pursue professional careers. For instance, research conducted by Biddle et al. [17] on quantitative systematic reviews concluded that, apart from age and gender, factors that impact participation are expected to have minimal influence when examined separately. Their effectiveness may increase when they interact with other influences, although the precise details of these interactions contributing to motivation are still yet to be identified.
The current knowledge gap for pursuance intention among athletes needs to be deciphered since the establishment of sports programs in the Philippines is increasing [18,19,20], especially since this has been explained to be a game changer in the country’s economy [21,22]. In addition, professional careers among athletes have been seen to be considered by the younger generation [23]. Thus, the need for exploration among intention to instigate initial programs, assessment, and promotion by institutions could be built. By understanding the underlying factors, government, institution, and stakeholders such as coaches and sponsors could promote the career path student athletes would want to pursue.
The research of Ong et al. [24] and Hollett et al. [25] explored the relation of the TPB as a generalized approach to assessing individuals’ behavior and intentions. Therefore, their study has extended the model by incorporating external variables to have a more holistic and specific assessment rather than the TPB alone. As a reflection, this study aims to determine factors influencing collegiate players’ intention to pursue a professional playing career. Specifically, this study considers the TPB domains of perceived behavioral control, subjective norm, and attitude, including the extension variables of motivation (both extrinsic and intrinsic), as well as affective behavior and self-efficacy. This way, a coherent and holistic assessment, analyzed using structural equation modeling, can be obtained.
2. Related Studies and Conceptual Framework
2.1. Related Studies
Among related studies, young adults typically begin assessing their chosen careers during their initial years of high school [26]. However, the studies presented that young individuals are significantly affected by guidance/input from family, parents, peers, and coaches [26,27,28,29,30]; however, not everyone has the same impact on their choices. It has been presented that development, beliefs, representation, and views have affected the decision of students to become student athletes [7,31]. During this procedure, the decision is significantly influenced by perceptions of reality rather than the actual reality. Earlier studies have already speculated and supported the current standing. For example, Super’s [32] study explained that professionals in collegiate athletics and academic/student affairs should integrate career development as a guiding framework to facilitate, engage, and assist students in achieving their career goals. It was seen that, without bias, it would help make these decisions towards their career an actual reality. Martini et al. [33] observed that in today’s generation, individuals frequently make continuous decisions, reassess their past professional choices, and consistently modify their behaviors and influences.
To assess the intention of individuals, Ajzen [34] suggested that the Theory of Planned Behavior (TPB) provides a valuable framework for understanding why behavioral domains relate to the influence to pursue a professional career. Studies applying TPB to athlete career paths have indicated the influences of peer pressure, resource availability of career targets, and parental expectations [35]. As a result, it was proposed that overcoming these challenges requires an integrated approach. Promoting engagement with different kinds of sports, maintaining players’ mental health and well-being as a priority, and then ensuring equal access to training facilities and resources are all crucial steps. Improving financial awareness among athletes and putting job transition programs into effect can also help them prepare for life beyond sports. It was added that creating a more ethical and sustainable route for gifted athletes in the professional space in Asia, including the Philippines, by understanding the challenges that come alongside the rewards is needed to enhance the development of professional athletes.
2.2. Conceptual Framework
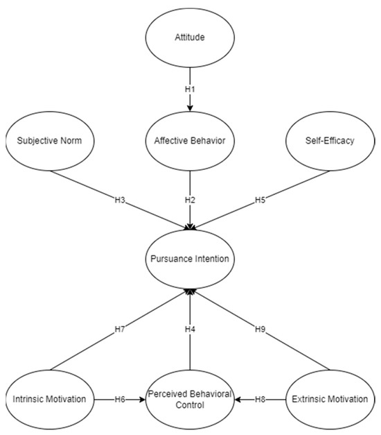
Figure 1 shows the factors adapted from related studies that contribute to collegiate players’ intention to pursue a professional career. A total of seven variables were hypothesized to have different effects on the players’ intention to pursue a professional career such as attitudes, subjective norms, and perceived behavioral control, alongside the extended variables of self-efficacy, affective behavior, and extrinsic and intrinsic motivation.
Figure 1.
Conceptual Framework.
A previous study has already proved that attitude is measured by the emotional dimensions of both valence and arousal that are associated with the intention of players towards their career [34]. The attitude associated with most players is in terms of assessment, knowledge about their sports, beliefs, thoughts, and individual opinions regarding the downside and benefits of their actions. The actions of players also have a vital role in their motivational process because of the factors that can affect their choices that result in an intention, an affective behavior. Any behavior that involves a lot of planning and effort can be measured by the intention to adopt that certain behavior [36].
According to Yavuz [37], the correlation between attitudes toward sports and general life achievement shows the broad impact of sports on an individual’s behavior and achievements. Previous studies also show that negative attitudes hinder students’ performance, which results in poor performance [38,39,40]. However, in recent generations, Park et al. [41] found that the most significant factor determining behavioral intentions is attitudes towards a behavior. Izard [42] recommended the existence of 10 different human emotions, and that each emotion plays a role in the behavior of individuals and has a distinctive experiential aspect. Within these emotions, interest and excitement is identified as the foundation for pursuance intention, with joy playing a secondary role. Ong [22] also related attitudes and affective behavior, affecting pursuance intention in the academic setting. Relating to attitude, it was hypothesized that:
H1:
Attitude has a significant effect on affective behavior.
Research by Deci and Ryan [43] and Ong [22] examined motivation as a moderator in the relationship between intention and behavior, which focused on the degree to which intentions are derived from affect or identity. The study suggested that intentions rooted in personal or affective factors, as opposed to other influences, exhibit stronger predictability for behavior, aligning with the expectations of self-determination [22]. Intrinsic motivation was recognized as the example of autonomous motivation, representing the drive to engage in behavior for the interest and satisfaction derived directly from the action of the individual itself. The repetition of past performances of a behavior or habit of the individual, as assessed through self-report measures, has been identified as a moderating factor in the intention–behavior relationship [44]. Individuals can recognize the different points of autonomous and controlled motivations for their actions, and the proportionate influence of these factors is likely to determine whether individuals will persist with or discontinue the behavior in the long term [45]. Thus, it was hypothesized that:
H2:
Affective behavior has an effect on pursuance intention.
A belief that an individual or group will approve and support a particular behavior is called a subjective norm. This is shaped by an individual’s motivation to live up to the opinions of others and how they think of peer pressure from others to behave in a particular way [46]. As outlined by Ajzen and Fishbein [34], this aspect involves societal pressure affecting individual intention and is often measured by the extent of innovative compliance. Based on the findings of Putra and Purba [47], student interns’ intention to apply for jobs or other internships being offered by different companies was a predictor of subjective norms and self-efficacy. According to the study by Daudi et al. [48], students’ attitudes had the most predictive power over subjective norms and perceived behavioral control, but all three TPB domains had a significant effect on their career intentions in their respective industries. When it comes to career pursuance, the subjective norm has been proven to have a significant effect because people might be inspired to pursue jobs that are aligned with societal expectations, especially if people think that influential individuals and groups will approve of them [49]. Furthermore, the need to avoid disapproval increases the impact of subjective standards on career choices [48]. It could be posited that stronger subjective norms influence the tendency of individuals to follow career paths that fit the societal norm, even if those paths do not match with their individual preferences. Therefore, it was hypothesized that:
H3:
Subjective norms have a significant effect on pursuance intention.
In earlier studies, Walston [50] stated that perceived behavioral control (PBC) is a lot like self-efficacy, or it refers to the person’s beliefs that their behavior is under their control or not. The difference is that PBC attributes this to one’s ability to exhibit a particular behavior, while self-efficacy involves one’s ability to trust their capabilities to organize and execute the actions needed to achieve what is needed [51]. This suggests that self-efficacy has a broader scope and includes an individual’s perceived control over their complete course of action towards a specific goal, while PBC emphasizes the difficulty of behaving a certain way.
According to the research of Jae Gu Yu and Jeong [52], PBC directly influences the choices people make to pursue a career. Based on their findings, people with higher PBC are more likely to choose a career they believe is manageable and achievable. The self-determination theory of Deci and Ryan [43] explains that individuals have a natural desire to pursue activities they consider to be autonomous and controlled. Individuals are more likely to be engaged and persistent in their professional careers when they think they have more control over important choices, which in return enhances their intention to pursue those careers. It is reasonable to believe that PBC has a significant effect on pursuance intention. Therefore, it was hypothesized that:
H4:
PBC has a significant effect on pursuance intention.
Self-efficacy, the perceived capacity of an individual to execute tasks essential for professional success or adjustment, plays a pivotal role in various domains [53]. Athletes, with a fundamental understanding of their ability to navigate different challenges and accomplish their goals, have a lean edge in having a successful career. Achieving a successful career would mean many decisions must be made. According to Cabrita et al. [54], there is a positive correlation between a higher athletic identity and increased self-efficacy levels in career decision-making, which could help student athletes plan their career. However, Lally and Kerr [55] shed light on the evolving nature of a student athlete’s identity, emphasizing its influence on career decisions during college and post-college life. Moreover, Heazelwood and Burke [56] highlighted a strong correlation between self-efficacy and the performance of triathletes. Their study indicated that athletes with higher levels of self-efficacy consistently outperformed their counterparts with lower self-efficacy levels. This finding underscored the significance of psychological attributes—such as resilience and confidence—in augmenting athletic achievements, supplementing the importance of physical training in athletic success. Furthermore, self-efficacy is one important motivational process influenced by human factors and the environment. It drives out motivational outcomes like effort, perseverance, achievement, and choice [57]. It profoundly impacts decision-making, goal-setting, and sustained perseverance amidst challenges, not only within athletic pursuits, but also across many domains. Beyond individual accomplishments, self-efficacy also shapes group dynamics and collective efficacy within teams. According to the study by Cassidy [58], motivation and having encouraging surroundings can boost motivation and resilience, which can easily spread to fellow athletes. It was explained that increasing players’ self-efficacy can be an effective method to improve individual and team success. Therefore, it was hypothesized that:
H5:
Self-efficacy has a significant effect on pursuance intention.
Motivation in its simplest form can be described as the capacity to initiate and sustain a task. According to the study by Taylor [59], motivation serves as the fundamental underpinning of athletic endeavor and achievement. Yukhymenko–Lescroart [60] stated that motivation is a crucial factor in a person’s determination to achieve long-term goals. They found that there is a positive relationship between athletic motivation and career adaptability, considering all the traits and skills necessary to succeed as an athlete. The research highlighted that student athletes, who would often need to manage deals involving their name and image, were particularly good at career adaptability. This ability was connected to many student athletes showing that they are motivated to pursue sports professionally [61].
On the contrary, earlier studies also suggested that athletes are also driven by intrinsic motivation [62,63]. According to Deci and Ryan [43], PBC entails participating in activities purely for the interest and enjoyment they provide. Intrinsic motivation is exemplified by behaviors like play, exploration, and activities driven by curiosity, as they are not affected by external rewards or pressures. Rather, these activities inherently offer their own satisfactions and joys, emphasizing the connection between intrinsic motivation and the individual’s perceived ability to control and engage in such behaviors. Therefore, PBC has a significant effect on intrinsic motivation. It was presented that athletes make their sport their identity and strive to improve their sports skills. Some also considered their sport a serious leisure, an activity considered as work but a casual leisure with benefits. It was seen that two distinct categories of intrinsic motivation emerge in the context of athletes [64]. The first pertains to an athlete’s internal drive and personal interest in their chosen sport, reflecting their inherent passion and dedication. The second form of intrinsic motivation centers around athletes being motivated by the success and aspirations of their peers, coaches, and teammates who share the same goal of achieving professional excellence in their respective sports. Athletes can be motivated to achieve their peak performance and make significant improvements to both individual and team success by building and maintaining intrinsic motivation through internal and external factors. Thus, this study hypothesized that:
H6:
Intrinsic motivation has a significant effect on PBC.
H7:
Intrinsic motivation has a significant effect on pursuance intention.
The self-determination theory of Deci and Ryan [43] explains that individuals have a natural desire to pursue activities they consider to be autonomous and controlled. Individuals are more likely to be engaged and persistent in their professional careers when they think they have more control over important choices, which in return enhances their intention to pursue those careers. It is reasonable to believe PBC significantly affects extrinsic motivation.
It was argued that most athletes are driven by extrinsic motivation, which includes money, fame, and recognition, to pursue a professional playing career [65]. Many male athletes from the Pacific region perceive professional playing careers as a path to better social mobility. The significant financial rewards that can be earned as a professional athlete can improve status and reputation [66,67]. In e-sports, most young gamers are considering pursuing a professional career due to earnings that include cash prizes, team salaries, viewers from streaming, and sponsorship money [68,69]. Other than financial gain, Wylleman and Reints [70] also suggested that recognition from parents is crucial and encourages athletes to stay motivated in playing their sport. It was also emphasized in a study that the proactive roles of parents contribute to student athletes’ motivation to play and develop their skills [71]. Between intrinsic and extrinsic motivation, perceived behavioral control serves as a mediator. It can convert externally motivated behaviors into independent engagement by encouraging competence and autonomy. This knowledge has significant implications for supporting constructive behavioral change. When combined with extrinsic motivators, programs that aim to increase perceived control are likely to be more successful in bringing forth long-lasting change than those that can only rely on incentives or pressure from outside sources [72]. Therefore, it was hypothesized that:
H8:
Extrinsic motivation has a significant effect on PBC.
H9:
Extrinsic motivation has a significant effect on pursuance intention.
3. Methodology
3.1. Participants
A total of 351 respondents answered the survey. This study considered respondents who are collegiate athletes in the Philippines with these respective sports: 3 × 3 basketball, athletics, badminton, baseball, basketball (men and women), beach volleyball, Call of Duty: Mobile, cheerleading, chess, fencing, football (men and women), Judo, lawn tennis, League of Legends, Mobile Legends, softball, street dance, swimming, table tennis, Taekwondo, Valorant, and volleyball (men and women). The survey was conducted via Google Forms and administered online from November 2023 to January 2024 to assess the insights of the different collegiate athletes in the Philippines.
Table 1 shows the descriptive statistics of the target demographic profiles of college student athletes from the Philippines. A total of 63.2% are male, and 36.8% are female with ages ranging from below 18 years old (3.1%), 18–25 years old (88%), and above 25 years old (8.8%). The type of school of each respondent was also asked about, between public (16.2%) and private (83.8%). Participants’ monthly allowance/income was also considered as less than 10,000 PHP (25.6%), 10,001–20,000 PHP (46.4%), 20,001–30,000 PHP (20.8%), and 30,001 and above (7.1%).
Table 1.
Demographic Profile.
Participants’ duration of engagement in their respective sports was also examined, with 6.3% playing for less than a year, 43.9% for 1–2 years, 16% for 3–4 years, and 33.9% for five years or more. Furthermore, the survey included an inquiry into the specific sports undertaken by respondents, revealing the following distribution: 1.1% for 3 × 3 basketball, 2.8% for athletics, 9.4% for badminton, 5.4% for baseball, 28.5% for basketball (men and women), 1.7% for beach volleyball, 1.1% for Call of Duty: Mobile, 0.9% for cheerleading, 2.8% for chess, 0.9% for fencing, 9.1% for football (men and women), 0.3% for Judo, 0.6% for lawn tennis, 2% for League of Legends, 1.4% for Mobile Legends, 2% for softball, 1.7% for street dance, 2.3% for swimming, 6% for table tennis, 1.4% for Taekwondo, 5.4% for Valorant, and 13.1% for volleyball (men and women).
3.2. Measure Items
The questionnaire was divided into 7 variables: (1) perceived behavioral control, (2) subjective norms, (3) attitude, (4) extrinsic motivation, (5) intrinsic motivation, (6) affective behavior, and (7) self-efficacy, which were adapted from various research works with similar individual frameworks [42,43,44,45,46,47,48,49,50,51,52,53,54,55,56,57,58,59,60,61,62,63,64,65,66,67,68,69,70,71,72,73,74]. The survey was employed using a 5-point Likert scale with “1—Strongly Disagree” to “5—Strongly Agree”. Presented in Appendix A (Table A1) are the measure items considered for assessment in this study. Prior to dissemination, the Ethics Committee reviewed the measure items and the final questionnaire, which was subjected for a preliminary survey test. A total of 50 respondents were considered for the assessment, structure of the survey, and clarity. An overall Cronbach’s alpha value was obtained to be 0.824, which was set to be acceptable from the multivariate analysis discussion by Hair [75].
3.3. Structural Equation Modeling
Structural equation modeling (SEM) is a highly utilized multivariate statistical technique that involves elements from factor and path analysis to investigate intricate interactions between observed and unobserved variables within a theoretical framework [76]. By simultaneously modeling direct and indirect effects, correcting for measurement errors, and assessing the model’s fit to the data, this enables researchers to test the validity of ideas. According to Dash and Paul [77], they proved that both covariance-based SEM (CB-SEM) and partial least squares SEM (PLS-SEM) could be utilized when base frameworks are established. PLS-SEM is considered as a newer version of CB-SEM, which is advantageous since it considers a general approach and is fully developed [78]. Additionally, factor analysis is the focus of CB-SEM, while PLS-SEM is more holistic—considering the total variance of the model in accordance with the response made. The common, specific, and error variance are inclusive in the calculation with PLS-SEM.
Moreover, the representation of the linear-based combination of the indicators presents a better analysis. The rule-of-thumb discussion made by Hair et al. [79] explained that the number of respondents should be greater for the analysis to be suitable, but this was shown to have no significance by other studies [78]. This is because recent findings have indicated that smaller sample sizes could already be tested with PLS-SEM [77,78]. Other than that, studies have already established the use of PLS-SEM, especially in the social science field due to its sensitivity and holistic measurement approach. The only distinction made was for CB-SEM to be used when frameworks are only established and tested for specific cases [77]. Since the current study utilized an extended TPB model, PLS-SEM was considered. The flexibility of SEM presents distinct advantages in the analysis of complex causal structures, especially if analyzing latent constructs (such as affective behavior, and attitude) that are not easily quantified. However, due to its complexity, model specification, estimation, and evaluation, procedures should be thoughtfully considered [80]. Therefore, the current study utilized the Smart-PLS v3 for the analysis performed.
4. Results
4.1. The Result of Initial SEM
The initial SEM for determining the factors influencing collegiate players’ intention to pursue a professional playing career is presented in Figure 2. The model consists of 8 latent and 41 indicators. Following the suggestion of related studies [75,77,80], factor loadings of less than 0.70 should be removed as insignificant measures of the latent variable. In accordance, relationships with p-values greater than 0.05 are insignificant [75]. Therefore, these could be removed to enhance the model fit of the SEM. Presented in broken lines are the relationships with higher p-values than the threshold set.
Figure 2.
Initial SEM model.
Table 2 shows the descriptive statistics of the response, alongside the initial and final models. The measure items had factor loadings greater than 0.70. Following the suggestion of Dash and Paul [77], all measure items would be deemed acceptable when the threshold is reached. In accordance, it could be seen that the final factor loading of SN was removed since the relationship was considered to be insignificant.
Table 2.
Statistical analysis of indicators.
Subsequently, to evaluate convergent validity, the average variance extracted (AVE) and composite reliability (CR) were calculated, alongside Cronbach’s alpha. Table 3 indicates that all constructs in the model meet the necessary thresholds for validity and reliability [78,79,80].
Table 3.
Convergent Validity.
To demonstrate, discriminant validity was taken into consideration utilizing the heterotrait–monotrait correlation ratio (HTMT) and the Fornell–Larcker criterion (FLC) to evaluate the measurement model and the correlation between each variable [81]. As outlined by Hair [75], the FLC should have diagonal values greater than the respective horizontal and vertical values for it to be deemed acceptable. According to Kline [76], discriminant validity is established by an HTMT below 0.85. As shown in Table 4 and Table 5, the values fall within the set ranges, indicating satisfactory reliability and discriminant validity.
Table 4.
Fornell-Lacker Criterion.
Table 5.
Heterotrait–Monotrait Ratio.
4.2. Model Fit Analysis
An assessment of model fit was conducted to prove the validity of the proposed model. Table 6 demonstrates that all parameter estimates were higher than the minimal threshold value as suggested, proving the acceptability of the suggested model.
Table 6.
Model Fit.
4.3. The Result of the Final SEM
The result of the final SEM underscores several pivotal factors shaping an individual’s intention to pursue a professional career, as summarized in Table 7. It could be posited that attitude and affective behavior emerged as the most influential (β = 0.630, p < 0.001), following which is affective behavior and pursuance intention (β = 0.474, p < 0.001). However, extrinsic motivation and PBC had a significant but somewhat smaller effect (β = 0.323, p < 0.001) compared to extrinsic motivation and pursuance intention (β = 0.148, p < 0.001). Moreover, self-efficacy and pursuance intention also stands out as a significant factor (β = 0.293, p < 0.001). Additionally, intrinsic motivations positively contribute to PBC (β = 0.213, p = 0.006), and in contrast, perceived behavioral control (β = 0.079, p > 0.05) and subjective norms (β = −0.019, p > 0.05) showed no significant effect on pursuance intention. Lastly, an interesting finding surfaced with intrinsic motivation and pursuance intention, displaying an unexpected negative nonsignificant relationship (β = −0.047, p > 0.05).
Table 7.
Summarized Results.
The depicted SEM model is presented in Figure 3, wherein the beta coefficients and R2 values were calculated to evaluate the hypothesis model. The model attributes 64.5% of the variation to pursuance intention, 39.7% to affective behavior, and 23.4% to behavioral control. This suggests that the model adequately explains or predicts the perceived pursuance intention for the professional playing career of an individual with values greater than the 20% threshold [80].
Figure 3.
Final SEM model.
The covariances of the exogenous latent variables were calculated. As presented in Table 8, the covariances are all significant (p-value < 0.001). Relating to Mir et al. [85], they explained how the estimates promote the positive effect between relationships. Since all the exogenous variables are related to a positive estimate and significant output, it could be posited that they provide relevance to the measurement of the study. From the results, greater self-efficacy would be seen with higher attitude—leading to greater pursuance intention. However, lesser pursuance intention would be seen when social norms are considered even if attitude is positive. Similar effects are seen on intrinsic motivation and pursuance intention but could be posited to be mediated by perceived behavioral control to positively influence pursuance intention. The direct effect, however, would not have any significant effects.
Table 8.
Covariance Test Output.
In contrast, attitude, self-efficacy, and intrinsic motivation have a positive effect on extrinsic motivation and pursuance intention. This may be directly or indirectly mediated by perceived behavioral control, and the positive influence of extrinsic motivation would provide positive pursuance intention.
To further provide insights, a clustering test was conducted to ensure that the measure items, in relation to the response, presented significant differences. In this analysis, cross-cluster influences were checked to distinguish any items influencing other variables. Hierarchical clustering was conducted to ensure the validity of the output. Using hierarchical clustering with Ward’s method, three clusters would not present any significant differences in the reduced error. Therefore, the analysis of variance (ANOVA) was conducted to test for any significant difference among the responses. Presented in Appendix B are the ANOVA outputs for the summarized results (both between and within groups), indicating that there are significant differences among the response and measure items. This means that there were no errors between measurements; therefore, the SEM analysis conducted is acceptable. Moreover, presented in Appendix C are the descriptive outputs from the three-cluster results.
5. Discussion
From the results, it was seen that attitude had the most direct and dramatic impact on affective behavior (β = 0.630, p < 0.001). This observation shows that respondents, who are driven by a positive mindset and confidence in the result of their hard work are more likely to exhibit positive affective behavior. It could also be posited that respondents draw motivation from their long-term goals. According to Singh and Gupta [86], commitment refers to being devoted to a cause or objective, while an intention is a purposeful aim or plan. It could be posited that a commitment towards the improvement of their individual skills and keeping their focus on maintaining a healthy and balanced lifestyle as athletes, giving them a positive approach to the game, is significant. These factors collectively contribute to the observed significant relationship between attitude and affective behavior, which leads to the pursuance intention of an individual.
Second, it was seen that affective behavior was considered as significant in collegiate players’ intention to pursue a professional playing career (β = 0.474, p < 0.001). This finding underscores that respondents’ experience heightened excitement envisioning themselves as professional players, exhibiting a strong eagerness to embark on a career in professional playing. The respondents expressed a profound passion for dedicating their lives to the pursuit of a professional player’s career, eagerly anticipating the challenges and growth opportunities associated with it. It could be seen that being a professional athlete would be extremely fulfilling for them. According to Batucan et al. [87], it was claimed that a sense of fulfillment and engagement in players’ respective sports fuels the desire for continuous development and drives them to seek the higher-level competition commonly found in college athletics. Moreover, positive affective behavior plays a crucial role in fostering resilience in the face of adversity [88]. Athletes inevitably encounter setbacks and challenges, but the experience of positive emotions such as optimism, confidence, and gratitude enable them to rebound and sustain their commitment to their objectives [89]. This resilience then becomes particularly essential in navigating the rigorous landscape of collegiate athletics, where athletes contend with academic pressures, intense competition, and potential injuries [90].
Third, extrinsic motivation was proven to significantly affect PBC (β = 0.323, p < 0.001). Notably, factors such as financial gains and desire for fame are crucial in motivating dedication to the goal of a professional playing career. Respondents expressed that those external incentives, including the goals set by their coaches and the desire to please both mentors and teammates, contribute significantly to their sustained motivation. Extrinsic motivation describes actions fueled by external factors, such as higher standards for job demands and the reputation that comes with being a professional [91]. The potential of developing a significant social media following alongside the opportunity of accolades and awards drives the players to keep going. Previous research by Zhu and Liu [92] emphasized that from the perspective of extrinsic motivation, competition influences a person’s pursuance intention and serves as an established learning process with predetermined objectives.
Fourth, it was seen that self-efficacy also significantly influenced pursuance intention (β = 0.293, p < 0.001). The importance of self-efficacy for sustaining consistent performance in their sports was emphasized by the respondents. They showed a strong belief in their abilities to develop and acquire the necessary skills needed for a professional athlete. Confidence in handling pressure and meeting the demands of such a career was highlighted, displaying robust self-assurance in managing the challenges associated with professional play. Furthermore, it could be posited that respondents conveyed confidence in their ability to make critical decisions concerning their professional playing career, underscoring a sense of autonomy and decisiveness [93]. Additionally, a steadfast belief in overcoming the setbacks and challenges associated with pursuing a professional career was emphasized by August [94], reflecting resilience and determination in the face of obstacles. Another factor influencing undergraduate students’ career intentions is self-efficacy, which is a person’s belief in their capacity to succeed in circumstances, complete a task, and meet predetermined performance objectives.
Fifth, intrinsic motivation proved that there is a connection to PBC (β = 0.213, p ≤ 0.006). According to the results, the respondents’ strong commitment in pursuing a professional playing career is fueled by a genuine passion and love for the sport. They do derive joy and satisfaction from both training sessions and skill enhancement activities. Based on the study of Deci and Ryan [43], intrinsic motivation represents the most internally driven and independent type of motivation. It drives individuals to participate in activities purely for the pleasure and satisfaction derived directly from the activities themselves that affect their behavior. In essence, intrinsically motivated individuals engage in activities for the sheer enjoyment, interest, and fulfillment they provide [95]. The satisfaction of achieving personal goals significantly influences dedication and effort in the sport. Overall, the passion for their current sport is a driving force in their pursuit for a professional career [96]. Moreover, Deci and Ryan [43] explained that players desire to see themselves as actively choosing to engage in behaviors by their own free will. The accomplishment of the need for proficiency occurs when individuals sense that they are acquiring skills and achieving mastery in the activities they undertake which manifest through their behavior [96].
Lastly, extrinsic motivation proved to have the lowest significance in collegiate players’ intention to pursue a professional playing career (β = 0.148, p < 0.001). Extrinsic motivation, encompassing external rewards and incentives, emerged as a crucial factor shaping athletes’ intentions to pursue a professional career. Tangible rewards like scholarships, athletic grants, and professional opportunities prove to be compelling motivators for athletes entering collegiate careers—which are widely considered in the Philippines due to the expense of education [97]. These incentives not only provide a sense of security and validation but also hold appeal for athletes from underprivileged backgrounds, for whom college represents a pathway to financial stability and upward mobility [98]. Athletes who secure scholarships or professional contracts are more likely to intensify their efforts in training and skill improvement, thereby enhancing their chances of success [99]. However, it is not a guarantee that the support they receive from the school will be fair to every individual, which could thereby negatively affect pursuance intention [97].
Furthermore, social recognition and accolades stood out as potent motivators for athletes seeking external validation and affirmation. The prestige associated with participating in a renowned college program, achieving championship victories, or receiving awards contributes significantly to an athlete’s social standing and self-esteem [100]. Additionally, extrinsic motivation plays a crucial role in sustaining engagement during challenging collegiate-level training routines [101]. The initial drive required to navigate intense training and competition schedules often stems from the pressure to consistently perform at a prominent level and secure continuous recognition.
Although the respondents acknowledged potential financial limitations, the data surprisingly showed that PBC did not significantly influence their aspirations to become professional athletes (β = 0.076, p = 0.100). This suggests that their internal drive and confidence in their abilities outweighed concerns about external obstacles. If the respondents possessed strong extrinsic motivation and self-efficacy, they might have already factored in potential challenges and believed they could overcome them, regardless of perceived limitations [71]. Based on the study of Ru et al. [102], PBC is a critical determinant of individuals’ pursuance intention. Thus, coaches, family, friends, and mentors should think about how to make it easier for individuals to seek motivation and inspiration to achieve their goals.
More so, it was seen that the subjective norm was proven to have no significant effect on pursuance intention (β = −0.019, p = 0.712). According to the respondents, professional experts and coaches/mentors significantly impacted their decision to pursue a career as professional athletes. However, it could be deduced that they felt no pressure to pursue this goal. While the influence of public perception was acknowledged, family influence was cited as a key factor in their decision-making. Based on the study of Howard et al. [103], it was anticipated that parental behaviors and family gestures that enrich supportive and encouraging environments for children’s independent expression and personal growth would be associated with stronger intrinsic motivation and improved achievements, rather than an effect on subjective norms. Respondents additionally stated that being inspired to pursue a professional playing career by the accomplishments of professional players was an important driver. In this context, Wylleman et al. [70] proved that achieving success in an elite sports career demanded significant commitment during the earlier years. During this time, athletes acquire the requisite skills and experience needed to compete at the highest levels and transition their sports involvement into a profession that the players’ professional players have already experienced.
If the respondents had strong personal values related to pursuing their dreams, or a high value on individual decision-making, they might have been less influenced by social expectations compared to others [104]. The strength of social pressure around the career path in question can influence the impact of subjective norms. If the respondents’ social groups were diverse in their opinions about professional playing careers, or if the career is less conventional, then subjective norms might have had influence [105]. In such cases, individual values, and the variety of perspectives within their social circles, could have played a more substantial role in shaping their pursuance intentions.
Lastly, it was discovered that intrinsic motivation had no significant effect on pursuance intention (β = −0.047, p = 0.489). Respondents clarified that their innate love and passion for their sport remains the primary source of motivation for their dedication in pursuing a professional playing career. They place significant value on feeling content and happy while learning new skills, which suggests that their motivation comes from their inherent enjoyment of the activity. Remarkably, respondents claimed that their motivation is derived only from their passion for the sport and is unaffected by other factors. The pleasure of reaching their own goals was said to have a major impact on the dedication and effort put into their respective sports [106]. This finding contradicts the study of Deci and Ryan [43], who proved that athletes who actively seek intrinsic satisfaction from the physicality of their sport, the development of skills, and the strategic challenges involved demonstrate greater resilience in the face of adversity. As expressed by their other study [107], it was believed that intrinsic motivation plays a primary role in most individuals’ learning throughout their lives, rather than externally imposed learning and instruction. Patall et al. [108] supported that the general intention to pursue something positively impacts intrinsic motivation when individuals are free to choose. Additionally, Patall et al. [109] demonstrated that teachers can promote autonomy by considering students’ interests, which tends to lead students to perceive them as more competent [110].
5.1. Theoretical Implications
This study provided an extended framework for evaluating athletes’ career aspirations, and aspects of the TPB with internal (motivation, self-efficacy) and external factors (subjective norms, perceived control). This whole approach has excellent value for researchers, organizations, and educators in sports psychology, behavior, and career counseling. This study could help future athletes make well-informed decisions about their pursuance intention for future careers and academics. From the established framework, it could be posited that a positive and holistic outcome was presented. This, therefore, could be capitalized on by stakeholders, even future researchers, when analyzing future and pursuance intention among student athletes and related fields. The framework utilized in this study holds relevance beyond the domain of sports that could be adapted and extended to measure the individuals’ future intentions in various fields, even outside professional careers. Furthermore, the methodology and findings serve as a basis for evaluating individuals’ intentions in a diverse behavioral domain.
5.2. Practical and Managerial Implications
The results of this study could have the possibility to establish a comprehensive approach for assessing individual behavior with respect to their intentions, offering universities valuable insights for fostering motivation among individuals who engage in sports, games, and other activities. In relation to the output, coaches and mentors who recognize how affective behavior affects pursuance intention can help develop a resilient and optimistic mindset that could help athletes overcome challenges in both sports and academics. As per Van Raalte et al. [111], being a student athlete constitutes a distinct career path during one’s college years, involving high academic standards alongside showcasing athletic abilities. The intersection of these domains, examined by researchers in both academia and sports, amplifies the significance of life–career success for present-day student athletes that gives the individual a positive perspective on pursuing a professional career. These findings can help managers and stakeholders in different educational institutions implement career counseling programs that consider the complex interactions between internal and external variables. Acknowledging the importance of extrinsic motivation—which includes monetary rewards and social recognition—allows educational institutions to tailor their support programs to meet the unique needs of student athletes. Furthermore, recognizing the role that self-efficacy plays in determining career plans highlights the value of skill-building programs and mentoring services designed to increase athletes’ self-assurance in managing the challenges of a professional playing career, which could be capitalized on by institutions with sports programs trying to hone professional athletes. It was examined by Kasser [112] that individual’s prioritize intrinsic goals over extrinsic ones, and that framing goals intrinsically could potentially boost the quantity rather than the quality of student athlete motivation. In addition, understanding the limited impact of PBC on career goals means programs must concentrate on enhancing self-efficacy and internal drive instead of tackling external hindrances.
5.3. Limitations and Future Direction
This study still considers several limitations despite the notable findings and contributions from the results and methodological standpoint. First, this study focused only on Philippine collegiate players, which athletes in various countries or cultural backgrounds would not be able to directly utilize. Many variables, like the popularity of sports, the structures of professional leagues, and socioeconomic situations, can differ greatly and hence change the relative importance of several factors for career goals. This could therefore be a suggested consideration for future research. The indicated factors may be added as an extension or mediators affecting pursuance intention. Individual differences in personality, family support, or resource availability, for instance, can exert a complex impact on career intentions by affecting the interaction between variables like PBC and subjective norms, which this study did not cover. A more comprehensive model that considers these interactions might give aspiring professional athletes a deeper grasp of how they make decisions. Also, the study focused on the collegiate athletes’ plans to pursue professional careers as a benchmark, without digging further into the athletes’ actual career outcomes. When navigating the student athlete experience, athletes and support personnel might find it helpful to consider factors including talent, injury rates, and career management abilities that have been linked to successful transfers from collegiate to professional sports. Since this study focused on behavioral intention as a benchmark, future research may opt to consider the covariance of variables and response to uncover specifications set from the response of the student athletes. Clustering, covariance analyses, and individual specifications of the measure items and variables could be considered by future work alongside other machine-learning algorithms to support and provide other findings to further explore the benchmark study created.
6. Conclusions
Given the limited existing knowledge regarding the factors influencing collegiate players’ intentions to pursue a professional playing career, this study thoroughly analyzed several external and internal variables to narrow the gap. The study analyzed the intricate relationships between motivation, self-efficacy, subjective norms, and perceived behavioral control to shed light on the complexities of athlete decision-making. The extended Theory of Planned Behavior (TPB) served as the theoretical framework for this study. The study’s methodological robustness is strengthened by strict validation processes, such as convergent validity and discriminant validity tests.
To grasp the complex relationship between these variables and the factor influencing athletes’ intents, the research utilized structural equation modeling, or (SEM). The findings emphasized the significance of attitude for affective behavior, shedding light on the profound impact of a positive mindset and confidence on athletes’ behaviors and subsequent pursuit of professional careers. Moreover, affective behavior, self-efficacy, and extrinsic motivation were also discovered to have a favorable impact on the respondents’ intention to pursue a career, while extrinsic and intrinsic motivation were found to significantly affect perceived behavioral control.
The paper outlines the practical consequences for career counselors, educational institutions, and sports organizations. It advocates for customized support systems and interventions that are based on a thorough understanding of the elements that impact performance. It is recommended that mentors and coaches use their understanding of affective behavior to help athletes foster resilience and optimism. Educational institutions can refine their support programs to accommodate diverse motivational profiles. While acknowledging limitations, such as the study’s focus on Philippine collegiate players, the research contributes a robust foundation for future investigations into cross-cultural variations in athletes’ career aspirations.
Author Contributions
Conceptualization, M.G.D.C.L., C.R.O., J.M.P.T., A.K.S.O. and J.D.G.; software, M.G.D.C.L., C.R.O., J.M.P.T., A.K.S.O. and J.D.G.; validation, M.G.D.C.L., C.R.O., J.M.P.T., A.K.S.O. and J.D.G.; formal analysis, M.G.D.C.L., C.R.O., J.M.P.T., A.K.S.O. and J.D.G.; investigation, M.G.D.C.L., C.R.O., J.M.P.T., A.K.S.O. and J.D.G.; resources, M.G.D.C.L., C.R.O., J.M.P.T., A.K.S.O. and J.D.G.; data curation, M.G.D.C.L., C.R.O. and J.M.P.T.; writing—original draft preparation M.G.D.C.L., C.R.O., J.M.P.T. and A.K.S.O.; writing—review and editing, M.G.D.C.L., C.R.O., J.M.P.T., A.K.S.O. and J.D.G.; visualization, M.G.D.C.L., C.R.O., J.M.P.T., A.K.S.O. and J.D.G.; supervision, J.D.G. and A.K.S.O.; project administration, J.D.G. and A.K.S.O.; funding acquisition, J.D.G. and A.K.S.O. All authors have read and agreed to the published version of the manuscript.
Funding
This research was funded by Mapua University Directed Research for Innovation and Value Enhancement (DRIVE).
Institutional Review Board Statement
This study was approved by Mapua University Research Ethics Committees (FM-RC-23-01-73), 10 October 2023.
Informed Consent Statement
Informed consent was obtained from all subjects involved in this study (FM-RC-23-02-73).
Data Availability Statement
The data presented in this study are available on request from the corresponding author.
Acknowledgments
The authors would like to thank all the respondents who answered our online questionnaire. We would also like to thank our friends for their contributions in the distribution of the questionnaire.
Conflicts of Interest
The authors declare no conflict of interest.
Appendix A
Table A1.
Measure Items.
Table A1.
Measure Items.
| Variable | Code | Description |
|---|---|---|
| Perceived Behavioral Control | PBC1 | My financial capabilities do not hinder my desire to pursue a professional playing career. |
| PBC2 | I am confident in overcoming problems that may arise while pursuing a professional playing career. | |
| PBC3 | I can balance other commitments while simultaneously striving to have a professional playing career. | |
| PBC4 | My dedication and effort increase my chances of being a professional player in my sport. | |
| PBC5 | I have the necessary skills needed to ensure the pursuance of my professional playing career. | |
| Subjective Norm | SN1 | I am greatly influenced by my coaches/mentors on my decision to pursue a professional playing career. |
| SN2 | I do not feel/receive pressure to pursue a professional playing career. | |
| SN3 | Professional experts have a great impact on my decision to pursue a professional playing career. | |
| SN4 | I am greatly influenced by my family on my decision to pursue a professional playing career. | |
| SN5 | The public’s perception has a great impact on my decision to pursue a professional playing career. | |
| SN6 | Seeing professional players inspired me to pursue a professional playing career. | |
| Affective Behavior (Attitude) | AB1 | I get excited whenever I envision myself as a professional player. |
| AB2 | I am very eager to pursue a professional playing career. | |
| AB3 | I feel passionate about dedicating my life to be a professional player. | |
| AB4 | I am excited to experience the challenges and growth opportunities of a professional playing career. | |
| AB5 | I will be greatly satisfied when I become a professional player. | |
| Extrinsic Motivation | EM1 | Money and fame help me to be dedicated in pursuing a professional playing career. |
| EM2 | I feel motivated by the goals set by my coach in pursuing a professional playing career. | |
| EM3 | Recognitions and rewards help me to stay motivated as a player. | |
| EM4 | My desire to please my coaches and teammates helps me to keep motivated. | |
| EM5 | A potential large fanbase or following in social media helps me to keep motivated. | |
| Intrinsic Motivation | IM1 | My dedication to pursue a professional playing career is greatly driven by my passion and love for my sport. |
| IM2 | I feel joyous and satisfied during training and while improving my skills. | |
| IM3 | I am greatly motivated based solely on my love for my sport, without considering any other influence. | |
| IM4 | My commitment and effort in my sport is greatly influenced by my satisfaction whenever I achieve personal goals. | |
| IM5 | I am greatly passionate about my current sport. | |
| Self-Efficacy | SE1 | I trust myself to perform consistently in my sport. |
| SE2 | I am capable of performing and developing the necessary skills of a professional player. | |
| SE3 | I am confident to handle pressure and demands of a professional playing career. | |
| SE4 | I am confident in my ability to decide on critical decisions concerning my professional playing career. | |
| SE5 | I believe in my ability to overcome certain setbacks and challenges in pursuing a professional playing career. | |
| Attitude | A1 | I have a positive mindset during training sessions. |
| A2 | I am optimistic that my hard work and dedication will pay off. | |
| A3 | I am greatly motivated by my long-term goals to constantly improve my skills. | |
| A4 | My sport greatly enhances my mental and physical well-being. | |
| A5 | I focus on upholding a healthy and balanced lifestyle as a player. | |
| Pursuance Intention | PI1 | I am planning to pursue a professional playing career. |
| PI2 | I will try to continue professional playing as my career. | |
| PI3 | I prepare and actively plan my steps in becoming a professional athlete. | |
| PI4 | I am committed to actively seeking any opportunities for a professional career. | |
| PI5 | I will be satisfied if I become a professional player. |
Appendix B
Table A2.
ANOVA Results.
Table A2.
ANOVA Results.
| Sum of Squares | df | Mean Square | F | Sig. | ||
|---|---|---|---|---|---|---|
| PBC1 | Between Groups | 60.308 | 2 | 30.154 | 35.298 | 0.000 |
| Within Groups | 297.282 | 348 | 0.854 | |||
| Total | 357.590 | 350 | ||||
| PBC2 | Between Groups | 75.124 | 2 | 37.562 | 50.204 | 0.000 |
| Within Groups | 260.369 | 348 | 0.748 | |||
| Total | 335.493 | 350 | ||||
| PBC3 | Between Groups | 109.356 | 2 | 54.678 | 66.230 | 0.000 |
| Within Groups | 287.300 | 348 | 0.826 | |||
| Total | 396.655 | 350 | ||||
| PBC4 | Between Groups | 63.642 | 2 | 31.821 | 36.874 | 0.000 |
| Within Groups | 300.313 | 348 | 0.863 | |||
| Total | 363.954 | 350 | ||||
| PBC5 | Between Groups | 133.808 | 2 | 66.904 | 74.358 | 0.000 |
| Within Groups | 313.115 | 348 | 0.900 | |||
| Total | 446.923 | 350 | ||||
| SN1 | Between Groups | 143.660 | 2 | 71.830 | 84.302 | 0.000 |
| Within Groups | 296.516 | 348 | 0.852 | |||
| Total | 440.177 | 350 | ||||
| SN2 | Between Groups | 113.920 | 2 | 56.960 | 56.514 | 0.000 |
| Within Groups | 350.746 | 348 | 1.008 | |||
| Total | 464.667 | 350 | ||||
| SN3 | Between Groups | 153.383 | 2 | 76.691 | 98.045 | 0.000 |
| Within Groups | 272.207 | 348 | 0.782 | |||
| Total | 425.590 | 350 | ||||
| SN4 | Between Groups | 176.155 | 2 | 88.078 | 86.085 | 0.000 |
| Within Groups | 356.056 | 348 | 1.023 | |||
| Total | 532.211 | 350 | ||||
| SN5 | Between Groups | 191.289 | 2 | 95.645 | 92.576 | 0.000 |
| Within Groups | 359.537 | 348 | 1.033 | |||
| Total | 550.826 | 350 | ||||
| SN6 | Between Groups | 152.722 | 2 | 76.361 | 90.276 | 0.000 |
| Within Groups | 294.360 | 348 | 0.846 | |||
| Total | 447.083 | 350 | ||||
| AF1 | Between Groups | 105.205 | 2 | 52.602 | 76.340 | 0.000 |
| Within Groups | 239.792 | 348 | 0.689 | |||
| Total | 344.997 | 350 | ||||
| AF2 | Between Groups | 214.885 | 2 | 107.443 | 163.927 | 0.000 |
| Within Groups | 228.089 | 348 | 0.655 | |||
| Total | 442.974 | 350 | ||||
| AF3 | Between Groups | 201.846 | 2 | 100.923 | 136.578 | 0.000 |
| Within Groups | 257.151 | 348 | 0.739 | |||
| Total | 458.997 | 350 | ||||
| AF4 | Between Groups | 162.517 | 2 | 81.259 | 116.145 | 0.000 |
| Within Groups | 243.471 | 348 | 0.700 | |||
| Total | 405.989 | 350 | ||||
| AF5 | Between Groups | 182.524 | 2 | 91.262 | 143.549 | 0.000 |
| Within Groups | 221.243 | 348 | 0.636 | |||
| Total | 403.766 | 350 | ||||
| EX1 | Between Groups | 109.371 | 2 | 54.686 | 50.385 | 0.000 |
| Within Groups | 377.706 | 348 | 1.085 | |||
| Total | 487.077 | 350 | ||||
| EX2 | Between Groups | 190.762 | 2 | 95.381 | 125.382 | 0.000 |
| Within Groups | 264.731 | 348 | 0.761 | |||
| Total | 455.493 | 350 | ||||
| EX3 | Between Groups | 134.231 | 2 | 67.115 | 75.800 | 0.000 |
| Within Groups | 308.128 | 348 | 0.885 | |||
| Total | 442.359 | 350 | ||||
| EX4 | Between Groups | 136.041 | 2 | 68.021 | 75.494 | 0.000 |
| Within Groups | 313.549 | 348 | 0.901 | |||
| Total | 449.590 | 350 | ||||
| EX5 | Between Groups | 190.377 | 2 | 95.188 | 78.975 | 0.000 |
| Within Groups | 419.441 | 348 | 1.205 | |||
| Total | 609.818 | 350 | ||||
| IM1 | Between Groups | 129.764 | 2 | 64.882 | 111.530 | 0.000 |
| Within Groups | 202.447 | 348 | 0.582 | |||
| Total | 332.211 | 350 | ||||
| IM2 | Between Groups | 103.126 | 2 | 51.563 | 73.246 | 0.000 |
| Within Groups | 244.982 | 348 | 0.704 | |||
| Total | 348.108 | 350 | ||||
| IM3 | Between Groups | 183.243 | 2 | 91.621 | 132.046 | 0.000 |
| Within Groups | 241.464 | 348 | 0.694 | |||
| Total | 424.707 | 350 | ||||
| IM4 | Between Groups | 115.669 | 2 | 57.834 | 85.645 | 0.000 |
| Within Groups | 234.998 | 348 | 0.675 | |||
| Total | 350.667 | 350 | ||||
| IM5 | Between Groups | 197.589 | 2 | 98.795 | 125.476 | 0.000 |
| Within Groups | 274.000 | 348 | 0.787 | |||
| Total | 471.590 | 350 | ||||
| SE1 | Between Groups | 131.574 | 2 | 65.787 | 102.503 | 0.000 |
| Within Groups | 223.349 | 348 | 0.642 | |||
| Total | 354.923 | 350 | ||||
| SE2 | Between Groups | 172.649 | 2 | 86.324 | 131.600 | 0.000 |
| Within Groups | 228.274 | 348 | 0.656 | |||
| Total | 400.923 | 350 | ||||
| SE3 | Between Groups | 165.519 | 2 | 82.759 | 127.222 | 0.000 |
| Within Groups | 226.378 | 348 | 0.651 | |||
| Total | 391.897 | 350 | ||||
| SE4 | Between Groups | 186.344 | 2 | 93.172 | 128.895 | 0.000 |
| Within Groups | 251.553 | 348 | 0.723 | |||
| Total | 437.897 | 350 | ||||
| SE5 | Between Groups | 192.218 | 2 | 96.109 | 125.025 | 0.000 |
| Within Groups | 267.514 | 348 | 0.769 | |||
| Total | 459.732 | 350 | ||||
| AT1 | Between Groups | 106.068 | 2 | 53.034 | 94.855 | 0.000 |
| Within Groups | 194.570 | 348 | 0.559 | |||
| Total | 300.638 | 350 | ||||
| AT2 | Between Groups | 89.681 | 2 | 44.841 | 71.661 | 0.000 |
| Within Groups | 217.755 | 348 | 0.626 | |||
| Total | 307.436 | 350 | ||||
| AT3 | Between Groups | 117.191 | 2 | 58.596 | 98.137 | 0.000 |
| Within Groups | 207.783 | 348 | 0.597 | |||
| Total | 324.974 | 350 | ||||
| AT4 | Between Groups | 90.950 | 2 | 45.475 | 58.362 | 0.000 |
| Within Groups | 271.158 | 348 | 0.779 | |||
| Total | 362.108 | 350 | ||||
| AT5 | Between Groups | 163.779 | 2 | 81.890 | 114.808 | 0.000 |
| Within Groups | 248.221 | 348 | 0.713 | |||
| Total | 412.000 | 350 | ||||
| PI1 | Between Groups | 219.468 | 2 | 109.734 | 152.238 | 0.000 |
| Within Groups | 250.840 | 348 | 0.721 | |||
| Total | 470.308 | 350 | ||||
| PI2 | Between Groups | 267.269 | 2 | 133.634 | 201.241 | 0.000 |
| Within Groups | 231.090 | 348 | 0.664 | |||
| Total | 498.359 | 350 | ||||
| PI3 | Between Groups | 273.163 | 2 | 136.582 | 196.778 | 0.000 |
| Within Groups | 241.543 | 348 | 0.694 | |||
| Total | 514.707 | 350 | ||||
| PI4 | Between Groups | 249.633 | 2 | 124.816 | 181.258 | 0.000 |
| Within Groups | 239.638 | 348 | 0.689 | |||
| Total | 489.271 | 350 | ||||
| PI5 | Between Groups | 259.481 | 2 | 129.741 | 192.269 | 0.000 |
| Within Groups | 234.826 | 348 | 0.675 | |||
| Total | 494.308 | 350 | ||||
Appendix C
Table A3.
Descriptive Statistics of Three-Cluster Output.
Table A3.
Descriptive Statistics of Three-Cluster Output.
| N | Mean | Std. Deviation | Std. Error | 95% Confidence Interval for Mean | |||
|---|---|---|---|---|---|---|---|
| Lower Bound | Upper Bound | ||||||
| PBC1 | 1 | 186 | 4.3656 | 0.76101 | 0.05580 | 4.2555 | 4.4757 |
| 2 | 102 | 3.9118 | 0.99606 | 0.09862 | 3.7161 | 4.1074 | |
| 3 | 63 | 3.2540 | 1.20440 | 0.15174 | 2.9506 | 3.5573 | |
| Total | 351 | 4.0342 | 1.01078 | 0.05395 | 3.9281 | 4.1403 | |
| PBC2 | 1 | 186 | 4.4247 | 0.73318 | 0.05376 | 4.3187 | 4.5308 |
| 2 | 102 | 3.9608 | 0.86656 | 0.08580 | 3.7906 | 4.1310 | |
| 3 | 63 | 3.1746 | 1.17143 | 0.14759 | 2.8796 | 3.4696 | |
| Total | 351 | 4.0655 | 0.97906 | 0.05226 | 3.9627 | 4.1683 | |
| PBC3 | 1 | 186 | 4.4624 | 0.73608 | 0.05397 | 4.3559 | 4.5688 |
| 2 | 102 | 3.9118 | 0.96578 | 0.09563 | 3.7221 | 4.1015 | |
| 3 | 63 | 2.9524 | 1.22380 | 0.15418 | 2.6442 | 3.2606 | |
| Total | 351 | 4.0313 | 1.06457 | 0.05682 | 3.9196 | 4.1431 | |
| PBC4 | 1 | 186 | 4.3226 | 0.79405 | 0.05822 | 4.2077 | 4.4374 |
| 2 | 102 | 3.8824 | 0.91515 | 0.09061 | 3.7026 | 4.0621 | |
| 3 | 63 | 3.1746 | 1.26414 | 0.15927 | 2.8562 | 3.4930 | |
| Total | 351 | 3.9886 | 1.01974 | 0.05443 | 3.8816 | 4.0957 | |
| PBC5 | 1 | 186 | 4.5806 | 0.76154 | 0.05584 | 4.4705 | 4.6908 |
| 2 | 102 | 3.8627 | 1.05342 | 0.10430 | 3.6558 | 4.0697 | |
| 3 | 63 | 2.9365 | 1.22965 | 0.15492 | 2.6268 | 3.2462 | |
| Total | 351 | 4.0769 | 1.13001 | 0.06032 | 3.9583 | 4.1955 | |
| SN1 | 1 | 186 | 4.4892 | 0.65956 | 0.04836 | 4.3938 | 4.5847 |
| 2 | 102 | 3.6765 | 1.07318 | 0.10626 | 3.4657 | 3.8873 | |
| 3 | 63 | 2.8095 | 1.26819 | 0.15978 | 2.4901 | 3.1289 | |
| Total | 351 | 3.9516 | 1.12145 | 0.05986 | 3.8338 | 4.0693 | |
| SN2 | 1 | 186 | 4.4140 | 0.76095 | 0.05580 | 4.3039 | 4.5241 |
| 2 | 102 | 3.4314 | 1.18162 | 0.11700 | 3.1993 | 3.6635 | |
| 3 | 63 | 3.0794 | 1.28643 | 0.16207 | 2.7554 | 3.4033 | |
| Total | 351 | 3.8889 | 1.15222 | 0.06150 | 3.7679 | 4.0098 | |
| SN3 | 1 | 186 | 4.5806 | 0.50559 | 0.03707 | 4.5075 | 4.6538 |
| 2 | 102 | 3.3922 | 1.09143 | 0.10807 | 3.1778 | 3.6065 | |
| 3 | 63 | 3.0794 | 1.29890 | 0.16365 | 2.7522 | 3.4065 | |
| Total | 351 | 3.9658 | 1.10271 | 0.05886 | 3.8501 | 4.0816 | |
| SN4 | 1 | 186 | 4.4516 | 0.82549 | 0.06053 | 4.3322 | 4.5710 |
| 2 | 102 | 3.3039 | 1.14138 | 0.11301 | 3.0797 | 3.5281 | |
| 3 | 63 | 2.7302 | 1.25988 | 0.15873 | 2.4129 | 3.0475 | |
| Total | 351 | 3.8091 | 1.23313 | 0.06582 | 3.6797 | 3.9386 | |
| SN5 | 1 | 186 | 4.4785 | 0.77951 | 0.05716 | 4.3657 | 4.5913 |
| 2 | 102 | 3.2647 | 1.20991 | 0.11980 | 3.0271 | 3.5024 | |
| 3 | 63 | 2.6984 | 1.26536 | 0.15942 | 2.3797 | 3.0171 | |
| Total | 351 | 3.8063 | 1.25451 | 0.06696 | 3.6746 | 3.9380 | |
| SN6 | 1 | 186 | 4.6882 | 0.49818 | 0.03653 | 4.6161 | 4.7602 |
| 2 | 102 | 3.6275 | 1.16824 | 0.11567 | 3.3980 | 3.8569 | |
| 3 | 63 | 3.0794 | 1.33564 | 0.16827 | 2.7430 | 3.4157 | |
| Total | 351 | 4.0912 | 1.13021 | 0.06033 | 3.9725 | 4.2098 | |
| AF1 | 1 | 186 | 4.5269 | 0.56168 | 0.04118 | 4.4456 | 4.6081 |
| 2 | 102 | 4.1569 | 0.81745 | 0.08094 | 3.9963 | 4.3174 | |
| 3 | 63 | 3.0317 | 1.35561 | 0.17079 | 2.6903 | 3.3732 | |
| Total | 351 | 4.1510 | 0.99283 | 0.05299 | 4.0468 | 4.2552 | |
| AF2 | 1 | 186 | 4.5484 | 0.57921 | 0.04247 | 4.4646 | 4.6322 |
| 2 | 102 | 3.9510 | 0.99879 | 0.09889 | 3.7548 | 4.1472 | |
| 3 | 63 | 2.4127 | 1.02603 | 0.12927 | 2.1543 | 2.6711 | |
| Total | 351 | 3.9915 | 1.12501 | 0.06005 | 3.8734 | 4.1096 | |
| AF3 | 1 | 186 | 4.5699 | 0.60445 | 0.04432 | 4.4825 | 4.6573 |
| 2 | 102 | 3.8922 | 0.99411 | 0.09843 | 3.6969 | 4.0874 | |
| 3 | 63 | 2.5079 | 1.20313 | 0.15158 | 2.2049 | 2.8109 | |
| Total | 351 | 4.0028 | 1.14517 | 0.06112 | 3.8826 | 4.1231 | |
| AF4 | 1 | 186 | 4.5161 | 0.60828 | 0.04460 | 4.4281 | 4.6041 |
| 2 | 102 | 3.9020 | 0.99015 | 0.09804 | 3.7075 | 4.0964 | |
| 3 | 63 | 2.6667 | 1.10716 | 0.13949 | 2.3878 | 2.9455 | |
| Total | 351 | 4.0057 | 1.07702 | 0.05749 | 3.8926 | 4.1188 | |
| AF5 | 1 | 186 | 4.7312 | 0.50167 | 0.03678 | 4.6586 | 4.8038 |
| 2 | 102 | 4.2157 | 0.90791 | 0.08990 | 4.0374 | 4.3940 | |
| 3 | 63 | 2.7619 | 1.21435 | 0.15299 | 2.4561 | 3.0677 | |
| Total | 351 | 4.2279 | 1.07407 | 0.05733 | 4.1152 | 4.3407 | |
| EX1 | 1 | 186 | 4.0484 | 1.03601 | 0.07596 | 3.8985 | 4.1983 |
| 2 | 102 | 3.8431 | 0.98247 | 0.09728 | 3.6502 | 4.0361 | |
| 3 | 63 | 2.5397 | 1.14758 | 0.14458 | 2.2507 | 2.8287 | |
| Total | 351 | 3.7179 | 1.17968 | 0.06297 | 3.5941 | 3.8418 | |
| EX2 | 1 | 186 | 4.4570 | 0.77862 | 0.05709 | 4.3444 | 4.5696 |
| 2 | 102 | 3.9020 | 0.95968 | 0.09502 | 3.7135 | 4.0905 | |
| 3 | 63 | 2.4444 | 0.98009 | 0.12348 | 2.1976 | 2.6913 | |
| Total | 351 | 3.9345 | 1.14079 | 0.06089 | 3.8147 | 4.0542 | |
| EX3 | 1 | 186 | 4.3495 | 0.85830 | 0.06293 | 4.2253 | 4.4736 |
| 2 | 102 | 4.0392 | 0.88912 | 0.08804 | 3.8646 | 4.2139 | |
| 3 | 63 | 2.6667 | 1.21814 | 0.15347 | 2.3599 | 2.9735 | |
| Total | 351 | 3.9573 | 1.12423 | 0.06001 | 3.8392 | 4.0753 | |
| EX4 | 1 | 186 | 4.3817 | 0.86336 | 0.06330 | 4.2568 | 4.5066 |
| 2 | 102 | 4.0000 | 0.92276 | 0.09137 | 3.8188 | 4.1812 | |
| 3 | 63 | 2.6825 | 1.20249 | 0.15150 | 2.3797 | 2.9854 | |
| Total | 351 | 3.9658 | 1.13338 | 0.06050 | 3.8468 | 4.0848 | |
| EX5 | 1 | 186 | 4.3763 | 1.06455 | 0.07806 | 4.2223 | 4.5303 |
| 2 | 102 | 3.5882 | 1.14626 | 0.11350 | 3.3631 | 3.8134 | |
| 3 | 63 | 2.3968 | 1.11500 | 0.14048 | 2.1160 | 2.6776 | |
| Total | 351 | 3.7920 | 1.31998 | 0.07046 | 3.6535 | 3.9306 | |
| IM1 | 1 | 186 | 4.6129 | 0.55082 | 0.04039 | 4.5332 | 4.6926 |
| 2 | 102 | 4.1863 | 0.74102 | 0.07337 | 4.0407 | 4.3318 | |
| 3 | 63 | 2.9524 | 1.21055 | 0.15252 | 2.6475 | 3.2573 | |
| Total | 351 | 4.1909 | 0.97426 | 0.05200 | 4.0886 | 4.2932 | |
| IM2 | 1 | 186 | 4.5914 | 0.57397 | 0.04209 | 4.5084 | 4.6744 |
| 2 | 102 | 4.2255 | 0.79487 | 0.07870 | 4.0694 | 4.3816 | |
| 3 | 63 | 3.1111 | 1.39250 | 0.17544 | 2.7604 | 3.4618 | |
| Total | 351 | 4.2194 | 0.99729 | 0.05323 | 4.1147 | 4.3241 | |
| IM3 | 1 | 186 | 4.6237 | 0.52841 | 0.03875 | 4.5472 | 4.7001 |
| 2 | 102 | 4.1569 | 0.82947 | 0.08213 | 3.9939 | 4.3198 | |
| 3 | 63 | 2.6508 | 1.39306 | 0.17551 | 2.3000 | 3.0016 | |
| Total | 351 | 4.1339 | 1.10157 | 0.05880 | 4.0183 | 4.2495 | |
| IM4 | 1 | 186 | 4.5323 | 0.58958 | 0.04323 | 4.4470 | 4.6175 |
| 2 | 102 | 4.0490 | 0.86032 | 0.08518 | 3.8800 | 4.2180 | |
| 3 | 63 | 2.9683 | 1.24393 | 0.15672 | 2.6550 | 3.2815 | |
| Total | 351 | 4.1111 | 1.00095 | 0.05343 | 4.0060 | 4.2162 | |
| IM5 | 1 | 186 | 4.7527 | 0.59103 | 0.04334 | 4.6672 | 4.8382 |
| 2 | 102 | 4.0686 | 0.96739 | 0.09579 | 3.8786 | 4.2586 | |
| 3 | 63 | 2.7143 | 1.36108 | 0.17148 | 2.3715 | 3.0571 | |
| Total | 351 | 4.1880 | 1.16078 | 0.06196 | 4.0662 | 4.3099 | |
| SE1 | 1 | 186 | 4.5645 | 0.51845 | 0.03801 | 4.4895 | 4.6395 |
| 2 | 102 | 3.9020 | 0.86184 | 0.08533 | 3.7327 | 4.0712 | |
| 3 | 63 | 2.9206 | 1.26110 | 0.15888 | 2.6030 | 3.2382 | |
| Total | 351 | 4.0769 | 1.00701 | 0.05375 | 3.9712 | 4.1826 | |
| SE2 | 1 | 186 | 4.6237 | 0.50754 | 0.03721 | 4.5502 | 4.6971 |
| 2 | 102 | 3.9118 | 0.93452 | 0.09253 | 3.7282 | 4.0953 | |
| 3 | 63 | 2.7302 | 1.22087 | 0.15382 | 2.4227 | 3.0376 | |
| Total | 351 | 4.0769 | 1.07028 | 0.05713 | 3.9646 | 4.1893 | |
| SE3 | 1 | 186 | 4.5215 | 0.56192 | 0.04120 | 4.4402 | 4.6028 |
| 2 | 102 | 3.9412 | 0.88802 | 0.08793 | 3.7668 | 4.1156 | |
| 3 | 63 | 2.6508 | 1.19351 | 0.15037 | 2.3502 | 2.9514 | |
| Total | 351 | 4.0171 | 1.05816 | 0.05648 | 3.9060 | 4.1282 | |
| SE4 | 1 | 186 | 4.6022 | 0.55292 | 0.04054 | 4.5222 | 4.6821 |
| 2 | 102 | 3.7941 | 0.96819 | 0.09587 | 3.6039 | 3.9843 | |
| 3 | 63 | 2.6508 | 1.27202 | 0.16026 | 2.3304 | 2.9711 | |
| Total | 351 | 4.0171 | 1.11854 | 0.05970 | 3.8997 | 4.1345 | |
| SE5 | 1 | 186 | 4.7473 | 0.54586 | 0.04002 | 4.6683 | 4.8263 |
| 2 | 102 | 3.7941 | 1.07481 | 0.10642 | 3.5830 | 4.0052 | |
| 3 | 63 | 2.8095 | 1.24249 | 0.15654 | 2.4966 | 3.1224 | |
| Total | 351 | 4.1225 | 1.14609 | 0.06117 | 4.0022 | 4.2428 | |
| AT1 | 1 | 186 | 4.5806 | 0.55649 | 0.04080 | 4.5001 | 4.6611 |
| 2 | 102 | 4.2059 | 0.63462 | 0.06284 | 4.0812 | 4.3305 | |
| 3 | 63 | 3.0794 | 1.24825 | 0.15726 | 2.7650 | 3.3937 | |
| Total | 351 | 4.2023 | 0.92680 | 0.04947 | 4.1050 | 4.2996 | |
| AT2 | 1 | 186 | 4.5860 | 0.55568 | 0.04074 | 4.5056 | 4.6664 |
| 2 | 102 | 4.2745 | 0.69163 | 0.06848 | 4.1387 | 4.4104 | |
| 3 | 63 | 3.2063 | 1.34595 | 0.16957 | 2.8674 | 3.5453 | |
| Total | 351 | 4.2479 | 0.93722 | 0.05003 | 4.1495 | 4.3463 | |
| AT3 | 1 | 186 | 4.5914 | 0.55481 | 0.04068 | 4.5111 | 4.6717 |
| 2 | 102 | 4.2647 | 0.65893 | 0.06524 | 4.1353 | 4.3941 | |
| 3 | 63 | 3.0159 | 1.31360 | 0.16550 | 2.6850 | 3.3467 | |
| Total | 351 | 4.2137 | 0.96359 | 0.05143 | 4.1125 | 4.3148 | |
| AT4 | 1 | 186 | 4.5645 | 0.56819 | 0.04166 | 4.4823 | 4.6467 |
| 2 | 102 | 4.2353 | 0.92465 | 0.09155 | 4.0537 | 4.4169 | |
| 3 | 63 | 3.1746 | 1.42036 | 0.17895 | 2.8169 | 3.5323 | |
| Total | 351 | 4.2194 | 1.01715 | 0.05429 | 4.1126 | 4.3262 | |
| AT5 | 1 | 186 | 4.8172 | 0.45193 | 0.03314 | 4.7518 | 4.8826 |
| 2 | 102 | 4.3039 | 0.84184 | 0.08335 | 4.1386 | 4.4693 | |
| 3 | 63 | 2.9524 | 1.49654 | 0.18855 | 2.5755 | 3.3293 | |
| Total | 351 | 4.3333 | 1.08496 | 0.05791 | 4.2194 | 4.4472 | |
| PI1 | 1 | 186 | 4.4731 | 0.58985 | 0.04325 | 4.3878 | 4.5584 |
| 2 | 102 | 3.8235 | 0.99913 | 0.09893 | 3.6273 | 4.0198 | |
| 3 | 63 | 2.3175 | 1.17536 | 0.14808 | 2.0215 | 2.6135 | |
| Total | 351 | 3.8974 | 1.15920 | 0.06187 | 3.7757 | 4.0191 | |
| PI2 | 1 | 186 | 4.5914 | 0.56447 | 0.04139 | 4.5097 | 4.6731 |
| 2 | 102 | 3.7843 | 0.98128 | 0.09716 | 3.5916 | 3.9771 | |
| 3 | 63 | 2.2222 | 1.09904 | 0.13847 | 1.9454 | 2.4990 | |
| Total | 351 | 3.9316 | 1.19327 | 0.06369 | 3.8064 | 4.0569 | |
| PI3 | 1 | 186 | 4.5699 | 0.52808 | 0.03872 | 4.4935 | 4.6463 |
| 2 | 102 | 3.7549 | 1.08488 | 0.10742 | 3.5418 | 3.9680 | |
| 3 | 63 | 2.1746 | 1.07072 | 0.13490 | 1.9049 | 2.4443 | |
| Total | 351 | 3.9031 | 1.21268 | 0.06473 | 3.7758 | 4.0304 | |
| PI4 | 1 | 186 | 4.5806 | 0.52654 | 0.03861 | 4.5045 | 4.6568 |
| 2 | 102 | 3.8431 | 0.99250 | 0.09827 | 3.6482 | 4.0381 | |
| 3 | 63 | 2.2857 | 1.19715 | 0.15083 | 1.9842 | 2.5872 | |
| Total | 351 | 3.9544 | 1.18234 | 0.06311 | 3.8303 | 4.0785 | |
| PI5 | 1 | 186 | 4.8763 | 0.34607 | 0.02537 | 4.8263 | 4.9264 |
| 2 | 102 | 4.0980 | 1.05783 | 0.10474 | 3.8903 | 4.3058 | |
| 3 | 63 | 2.5397 | 1.26778 | 0.15973 | 2.2204 | 2.8590 | |
| Total | 351 | 4.2308 | 1.18841 | 0.06343 | 4.1060 | 4.3555 | |
References
- Andrade Rosas, L.A.; Flegl, M. Quantitative and qualitative impact of GDP on sport performance and its relation with corruption and other social factors. Nóesis. Rev. De Cienc. Soc. Y Humanidades 2019, 28, 15–37. [Google Scholar] [CrossRef]
- Aygün, M.; Savaş, Y.; Alma Savaş, D. The relation between football clubs and economic growth: The case of developed countries. Humanit. Soc. Sci. Commun. 2023, 10, 566. [Google Scholar] [CrossRef]
- Bank, W. East Asia & Pacific. Available online: https://data.worldbank.org/country/Z4 (accessed on 8 February 2024).
- Colorado, J. Chinese Basketball Association Salaries: CBA Salary Cap, Average CBA Salary, Highest Paid. 2021. Available online: https://www.josecolorado.com/blog/Chinese-basketball-association-salary (accessed on 8 February 2024).
- Sportsbook, F.O. PBA’s A-List: The Top 10 Highest-Paid Players in 2023. Available online: https://medium.com/@filipinoonlinesportsbook/pbas-a-list-the-top-10-highest-paid-players-in-2023-25d663779631 (accessed on 8 February 2024).
- Beltran, B.B.M. For Philippine Esports, it Takes a Village to Create an Industry. Available online: https://www.bworldonline.com/special-features/2022/07/29/464501/for-philippine-esports-it-takes-a-village-to-create-an-industry/#google_vignette (accessed on 7 February 2024).
- Baker, J.; Johnston, K.; Singh, H.; Farah, L.; Lablans, D. Excellence fulfilled? on the unique developmental needs of professional athletes. Front. Sports Act. Living 2023, 5, 1164508. [Google Scholar] [CrossRef] [PubMed]
- Forsyth, J.J.; Jones, J.; Duval, L.; Bambridge, A. Opportunities and barriers that females face for study and employment in Sport. J. Hosp. Leis. Sport Tour. Educ. 2019, 24, 80–89. [Google Scholar] [CrossRef]
- Jayanthi, N.; Pinkham, C.; Dugas, L.; Patrick, B.; LaBella, C. Sports specialization in Young Athletes. Sports Health A Multidiscip. Approach 2012, 5, 251–257. [Google Scholar] [CrossRef]
- Purcell, R.; Gwyther, K.; Rice, S.M. Mental health in elite athletes: Increased awareness requires an early intervention framework to respond to athlete needs. Sports Med.—Open 2019, 5, 46. [Google Scholar] [CrossRef] [PubMed]
- Sallis, R.; Young, D.R.; Tartof, S.Y.; Sallis, J.F.; Sall, J.; Li, Q.; Smith, G.N.; Cohen, D.A. Physical inactivity is associated with a higher risk for severe COVID-19 outcomes: A study in 48 440 adult patients. Br. J. Sports Med. 2021, 55, 1099–1105. [Google Scholar] [CrossRef]
- Sneade, J. Hidilyn Diaz: From Accusations of Anti-Government Plot to Historic Olympic Gold. Available online: https://www.bbc.com/sport/weightlifting/59660304 (accessed on 8 February 2024).
- Brenner, J.S.; LaBotz, M.; Sugimoto, D.; Stracciolini, A. The psychosocial implications of sport specialization in pediatric athletes. J. Athl. Train. 2019, 54, 1021–1029. [Google Scholar] [CrossRef]
- Lopes Dos Santos, M.; Uftring, M.; Stahl, C.A.; Lockie, R.G.; Alvar, B.; Mann, J.B.; Dawes, J.J. Stress in academic and athletic performance in collegiate athletes: A narrative review of sources and Monitoring Strategies. Front. Sports Act. Living 2020, 2, 42. [Google Scholar] [CrossRef]
- Moolman, J. Proposing a network of advisors that could guide a professional athlete’s financial decisions in pursuit of sustainable financial well-being. Manag. Sport Leis. 2020, 27, 577–592. [Google Scholar] [CrossRef]
- Coalter, F. Sport and social inclusion: Evidence-based policy and Practice. Soc. Incl. 2017, 5, 141–149. [Google Scholar] [CrossRef]
- Ajzen, I. The theory of planned behavior. Organ. Behav. Hum. Decis. Process. 1991, 50, 179–211. [Google Scholar] [CrossRef]
- Motalebi, S.A.; Amirzadeh-Iranagh, J.; Abdollahi, A.; Lim, W.K. Applying of theory of planned behavior to promote physical activity and exercise behavior among older adults. J. Phys. Educ. Sport 2014, 14, 562. [Google Scholar] [CrossRef]
- Biddle, S.J.H.; Atkin, A.J.; Cavill, N.; Foster, C. Correlates of physical activity in youth: A Review of Quantitative Systematic Reviews. Int. Rev. Sport Exerc. Psychol. 2011, 4, 25–49. [Google Scholar] [CrossRef]
- National Economic Development Authority Neda Region 5 Launches Fitness and Sports Program to Boost Employee. Republic of the Philippines, National Economic and Development Authority. Available online: https://nro5.neda.gov.ph/neda-region-5-launches-fitness-and-sports-program-to-boost-employee-wellness-and-camaraderie/ (accessed on 14 March 2024).
- Trozo, P. Davao Sports Program Intensified. Available online: https://tribune.net.ph/2024/01/16/davao-sports-program-intensified (accessed on 14 March 2024).
- Zaldarriaga, J. Sports: A Game Changer for the Economy. Available online: https://www.philstar.com/business/2023/08/10/2287449/sports-game-changer-economy- (accessed on 14 March 2024).
- Richardson, J.; McKenna, S. An exploration of career sustainability in and after professional sport. J. Vocat. Behav. 2020, 117, 103314. [Google Scholar] [CrossRef]
- Ong, A.K. A machine learning ensemble approach for predicting factors affecting STEM students’ future intention to enroll in chemistry-related courses. Sustainability 2022, 14, 16041. [Google Scholar] [CrossRef]
- Hollett, R.C.; Gignac, G.E.; Milligan, S.; Chang, P. Explaining lecture attendance behavior via structural equation modeling: Self-determination theory and the theory of planned behavior. Learn. Individ. Differ. 2020, 81, 101907. [Google Scholar] [CrossRef]
- Granitz, N.A.; Chen, S.; Kohli, K.K. Choosing Business as a College Major: A Survey of High School Students. J. Acad. Bus. Educ. 2014, 15, 11–32. [Google Scholar]
- Bright, J.E.; Pryor, R.G.; Wilkenfeld, S.; Earl, J. The role of social context and serendipitous events in career decision making. Int. J. Educ. Vocat. Guid. 2005, 5, 19–36. [Google Scholar] [CrossRef]
- Taylor, A. It’s for the rest of Your life. Youth Soc. 2005, 36, 471–503. [Google Scholar] [CrossRef]
- Zafar, B. How do college students form expectations? J. Labor Econ. 2011, 29, 301–348. [Google Scholar] [CrossRef]
- Foskett, N.H.; Hemsley-Brown, J. Invisibility, perceptions and image: Mapping the career choice landscape. Res. Post-Compuls. Educ. 1999, 4, 233–248. [Google Scholar] [CrossRef]
- Rapoport, B.; Thibout, C. Why do boys and girls make different educational choices? the influence of expected earnings and test scores. SSRN Electron. J. 2016, 62, 205–229. [Google Scholar] [CrossRef][Green Version]
- Super, D.E. A life-span, life-space approach to Career Development. J. Vocat. Behav. 1980, 16, 282–298. [Google Scholar] [CrossRef]
- Martini, S.; Khan, W.A.; Muttaqiyathun, A. The influence of training, motivation, and self-efficacy on career planning. J. Genes. Indones. 2023, 2, 54–73. [Google Scholar] [CrossRef]
- Ajzen, I.; Fishbein, M. A bayesian analysis of attribution processes. Psychol. Bull. 1975, 82, 261–277. [Google Scholar] [CrossRef]
- Fishman, J.; Lushin, V.; Mandell, D.S. Predicting implementation: Comparing validated measures of intention and assessing the role of motivation when designing behavioral interventions. Implement. Sci. Commun. 2020, 1, 81. [Google Scholar] [CrossRef] [PubMed]
- Parsons, J.A.; Strohacker, K. Examining affective experiences and current resistance training behavior in young adults. Med. Sci. Sports Exerc. 2023, 55, 789. [Google Scholar] [CrossRef]
- Zhang, Y.; Kim, E.; Xing, Z. Image congruence between sports event and host city and its impact on attitude and behavior intention. Int. J. Sports Mark. Spons. 2020, 22, 67–86. [Google Scholar] [CrossRef]
- Woehlke, P.L. An Examination of the Factor Structure of Wise’s “Attitude toward Statistics” Scale; American Educational Research Association: Chicago, IL, USA, 1991. [Google Scholar]
- Mahdi, G.J. Student Attitudes towards Chemistry: An Examination of Choices and Preferences. Am. J. Educ. Res. 2014, 2, 351–356. [Google Scholar] [CrossRef]
- Lin, P.; Chai, C.; Jong, M.; Dai, Y.; Yanmei, G.; Jianjun, Q. Modeling the structural relationship among primary students’ motivation to learn artificial intelligence. Comput. Educ. Artif. Intell. 2020, 2, 100006. [Google Scholar] [CrossRef]
- Park, S.A.; Kim, H.; Lee, K.-W. Perceptions of determinants of job selection in the hospitality and tourism industry: The case of korean university students. J. Hum. Resour. Hosp. Tour. 2017, 16, 422–444. [Google Scholar] [CrossRef]
- Izard, C.E. Emotion theory and research: Highlights, unanswered questions, and emerging issues. Annu. Rev. Psychol. 2009, 60, 1–25. [Google Scholar] [CrossRef]
- Ryan, R.M.; Deci, E.L. Self-determination theory and the facilitation of intrinsic motivation, social development, and well-being. Am. Psychol. 2000, 55, 68–78. [Google Scholar] [CrossRef]
- Rhodes, R.E.; Saelens, B.E.; Sauvage-Mar, C. Understanding physical activity through interactions between the built environment and Social Cognition: A systematic review. Sports Med. 2018, 48, 1893–1912. [Google Scholar] [CrossRef]
- Ng, J.Y.; Ntoumanis, N.; Thøgersen-Ntoumani, C.; Deci, E.L.; Ryan, R.M.; Duda, J.L.; Williams, G.C. Self-determination theory applied to health contexts. Perspect. Psychol. Sci. 2012, 7, 325–340. [Google Scholar] [CrossRef]
- Ham, M.; Jeger, M.; Frajman Ivković, A. The role of subjective norms in forming the intention to purchase Green Food. Econ. Res.-Ekon. 2015, 28, 738–748. [Google Scholar] [CrossRef]
- Putra, I.H.; Purba, D.E. Effects of internship satisfaction, subjective norms, and self-efficacy on student intern’s job application intention. Psychol. Res. Urban Soc. 2020, 3, 87. [Google Scholar] [CrossRef]
- Daudi, E.; Lyakurwa, S.E.; Amani, J. Predictors of psychological help seeking intentions among the university students in Tanzania. Int. J. Adv. Couns. 2022, 45, 18–37. [Google Scholar] [CrossRef]
- Schreurs, B.; Derous, E.; Van Hooft, E.A.; Proost, K.; De Witte, K. Predicting applicants’ job pursuit behavior from their selection expectations: The mediating role of the theory of planned behavior. J. Organ. Behav. 2008, 30, 761–783. [Google Scholar] [CrossRef]
- Wallston, K.A. Control Beliefs: Health Perspectives. Int. Encycl. Soc. Behav. Sci. 2001, 2724–2726. [Google Scholar] [CrossRef]
- Bandura, A. Albert Bandura-Self-Efficacy_ the Exercise of Control-W. H. Freeman & Co. 1997. Available online: https://www.academia.edu/28274869/Albert_Bandura_Self_Efficacy_The_Exercise_of_Control_W_H_Freeman_and_Co_1997_pdf (accessed on 8 February 2024).
- Yu, J.; Jeong, Y. A Case Study of Factors Impacting Aspiring E-Sports Athletes in South Korea. Available online: https://journals.muni.cz/studiasportiva/article/view/20816 (accessed on 8 February 2024).
- Lent, R.W.; Brown, S.D. Social cognitive model of career self-management: Toward a unifying view of adaptive career behavior across the life span. J. Couns. Psychol. 2013, 60, 557–568. [Google Scholar] [CrossRef] [PubMed]
- Cabrita, T.M.; Rosado, A.B.; Leite, T.O.; Serpa, S.O.; Sousa, P.M. The relationship between athletic identity and career decisions in athletes. J. Appl. Sport Psychol. 2014, 26, 471–481. [Google Scholar] [CrossRef]
- Lally, P.S.; Kerr, G.A. The career planning, athletic identity, and student role identity of intercollegiate student athletes. Res. Q. Exerc. Sport 2005, 76, 275–285. [Google Scholar] [CrossRef] [PubMed]
- Heazlewood, I.; Burke, S. Self-efficacy and its relationship to selected sport psychological constructs in the prediction of performance in Ironman Triathlon. J. Hum. Sport Exerc. 2011, 6, 328–350. [Google Scholar] [CrossRef]
- Schunk, D.H.; DiBenedetto, M.K. Self-efficacy and human motivation. Adv. Motiv. Sci. 2021, 8, 153–179. [Google Scholar]
- Cassidy, S. Resilience building in students: The role of academic self-efficacy. Front. Psychol. 2015, 6, 1781. [Google Scholar] [CrossRef] [PubMed]
- Taylor, J. Sports: What Motivates Athletes? Available online: https://www.psychologytoday.com/us/blog/the-power-of-prime/200910/sports-what-motivates-athletes (accessed on 8 February 2024).
- Yukhymenko-Lescroart, M.A. The role of passion for sport in college student-athletes’ motivation and effort in academics and athletics. Int. J. Educ. Res. Open 2021, 2, 100055. [Google Scholar] [CrossRef]
- Petrolia, A.N. Student-Athletes’ Career Adaptability, Academic Motivation and Athletic Motivation. Available online: https://digitalscholarship.unlv.edu/cgi/viewcontent.cgi?article=5456&context=thesesdissertations (accessed on 8 February 2024).
- Seo, Y. Professionalized consumption and identity transformations in the field of esports. J. Bus. Res. 2016, 69, 264–272. [Google Scholar] [CrossRef]
- Rocchi, M.A.; Guertin, C.; Pelletier, L.G.; Sweet, S.N. Performance trajectories for competitive swimmers: The role of coach interpersonal behaviors and athlete motivation. Motiv. Sci. 2020, 6, 285–296. [Google Scholar] [CrossRef]
- Fred, D.; Bagozzi, R.P.; Warshaw, P.R. Extrinsic and intrinsic motivation to use computer in the workplace. J. Appl. Soc. Psychol. 2021, 22, 1111–1130. [Google Scholar]
- Brock, T. Roger Caillois and e-sports: On the problems of treating play as work. Games Cult. 2017, 12, 321–339. [Google Scholar] [CrossRef]
- Keung, S. Te Taha Hinengaro: Using Talanoa to Facilitate an Interconnected Analysis of Psychosocial Development Shared by Maori and Pasifika Young Men in Rugby League. TUWHERA Open Access. Available online: https://openrepository.aut.ac.nz/handle/10292/11941 (accessed on 8 February 2024).
- Lakisa, D.; Teaiwa, K.; Adair, D.; Taylor, T. Empowering voices from the past: The playing experiences of retired Pasifika Rugby League athletes in Australia. Int. J. Hist. Sport 2019, 36, 1096–1114. [Google Scholar] [CrossRef]
- Newzoo. Available online: https://newzoo.com/resources/trend-reports/newzoo-global-esports-market-report-2019-light-version (accessed on 8 February 2024).
- O’Connell, B. How Much do Esports Players Make? Available online: https://www.thestreet.com/personal-finance/how-much-do-esports-players-make-15126931 (accessed on 8 February 2024).
- Wylleman, P.; Reints, A. A lifespan perspective on the career of talented and elite athletes: Perspectives on high-intensity sports. Scand. J. Med. Sci. Sports 2010, 20, 88–94. [Google Scholar] [CrossRef]
- Çakiroğlu, T. The role of athletic self-efficacy and athletic perfectionism in predicting athletic performance of Gazi University student athletes. J. Educ. Issues 2021, 7, 300. [Google Scholar] [CrossRef]
- Jekauc, D.; Fritsch, J.; Latinjak, A.T. Toward a theory of emotions in competitive sports. Front. Psychol. 2021, 12, 790423. [Google Scholar] [CrossRef]
- Seonwoo, Y.-Y.; Jeong, Y.-D. Exploring factors that influence taekwondo student athletes’ intentions to pursue careers contributing to the sustainability of the Korean taekwondo industry using the theory of planned behavior. Sustainability 2021, 13, 9893. [Google Scholar] [CrossRef]
- Setiawan, N.A.; Kinanti, R.; Nanda, F.A. Performance motivation of Taekwondo athletes: Coach-athlete relationship. J. Coach. Sports Sci. 2023, 2, 41–48. [Google Scholar] [CrossRef]
- Hair, J.F. Multivariate Data Analysis: A Global Perspective; Pearson: Upper Saddle River, NJ, USA, 2010. [Google Scholar]
- Kline, R.B. Principles and Practice of Structural Equation Modeling; The Guilford Press: New York, NY, USA, 2016. [Google Scholar]
- Dash, G.; Paul, J. CB-SEM vs PLS-SEM methods for research in Social Sciences and Technology forecasting. Technol. Forecast. Soc. Chang. 2021, 173, 121092. [Google Scholar] [CrossRef]
- Hair, J.; Alamer, A. Partial least squares structural equation modeling (PLS-SEM) in Second language and education research: Guidelines using an applied example. Res. Methods Appl. Linguist. 2022, 1, 100027. [Google Scholar] [CrossRef]
- Hair, J.F.; Hult, G.T.; Ringle, C.M.; Sarstedt, M.; Danks, N.P.; Ray, S. Partial Least Squares Structural Equation Modeling (PLS-SEM) Using R. Classroom Companion: Business; Springer: Berlin/Heidelberg, Germany, 2021. [Google Scholar]
- Arminger, G.; Clogg, C.C.; Sobel, M.E. Handbook of Statistical Modeling for the Social and Behavioral Sciences; Plenum Press: New York, NY, USA, 1995. [Google Scholar]
- Henseler, J.; Dijkstra, T.K.; Sarstedt, M.; Ringle, C.M.; Diamantopoulos, A.; Straub, D.W.; Ketchen, D.J.; Hair, J.F.; Hult, G.T.; Calantone, R.J. Common beliefs and reality about PLS. Organ. Res. Methods 2014, 17, 182–209. [Google Scholar] [CrossRef]
- Hu, L.; Bentler, P.M. Cutoff criteria for fit indexes in covariance structure analysis: Conventional criteria versus new alternatives. Struct. Equ. Model. A Multidiscip. J. 1999, 6, 1–55. [Google Scholar] [CrossRef]
- Hooper, D.; Coughlan, J.; Mullen, M.R. Structural Equation Modelling: Guidelines for Determining model fit. Semantic Scholar 2008, 6, 53–60. [Google Scholar] [CrossRef]
- Baumgartner, H.; Homburg, C. Applications of structural equation modeling in marketing and Consumer Research: A Review. Int. J. Res. Mark. 1996, 13, 139–161. [Google Scholar] [CrossRef]
- Mir, A.Y.; Vaishya, R.; Bagchi, S.; Choudhary, V. A Proposed Model Showing a Direct Relationship between the Perception and Customer Satisfaction and Mediating Relationship between the Perception and Customer Satisfaction through Service Delivery. Acad. Mark. Stud. J. 2023, 27, 1–8. [Google Scholar]
- Singh, A.; Gupta, B. Job involvement, organizational commitment, professional commitment, and Team Commitment. Benchmarking Int. J. 2015, 22, 1192–1211. [Google Scholar] [CrossRef]
- Batucan, H.J.; Morales, N.B.; Alcuizar, R.M. Perception of success in sports engagement among athletes in Mindanao, Philippines (region IX and X). In Proceedings of the 5th International Conference on Physical Education, Sport, and Health (ACPES 2019), Semerang, Indonesia, 10–12 September 2019. [Google Scholar]
- Hussain, T.; Wang, D.; Li, B. Psychological resilience in athletes during the COVID-19 pandemic: A qualitative insight. Acta Psychol. 2023, 240, 104050. [Google Scholar] [CrossRef]
- Crum, D.M. Mental Toughness and Athletic Performance: A Meta-Analysis. Available online: https://digitalrepository.unm.edu/cgi/viewcontent.cgi?article=1149&context=educ_hess_etds (accessed on 8 February 2024).
- Gucciardi, D.F. Mental toughness. Handb. Sport Psychol. 2020, 101–120. [Google Scholar] [CrossRef]
- Gerhart, B.; Fang, M. Pay, intrinsic motivation, extrinsic motivation, performance, and creativity in the workplace: Revisiting long-held beliefs. Annu. Rev. Organ. Psychol. Organ. Behav. 2015, 2, 489–521. [Google Scholar] [CrossRef]
- Zhu, X.D.; Liu, J. Education in and after covid-19: Immediate responses and long-term visions. Postdigital Sci. Educ. 2020, 2, 695–699. [Google Scholar] [CrossRef]
- Brown, S.L.; Nesse, R.M.; Vinokur, A.D.; Smith, D.M. Providing social support may be more beneficial than receiving it. Psychol. Sci. 2003, 14, 320–327. [Google Scholar] [CrossRef]
- August, R.A. Understanding career readiness in college student-athletes and identifying associated personal qualities. J. Career Dev. 2018, 47, 177–192. [Google Scholar] [CrossRef]
- Ryan, R.M.; Deci, E.L. Self-Determination Theory: Basic Psychological Needs in Motivation, Development, and Wellness; Guilford Publications: New York, NY, USA, 2017. [Google Scholar]
- Savickas, M.L. Career counseling paradigms: Guiding, developing, and designing. In APA Handbook of Career Intervention, Volume 1: Foundations; American Psychological Association: Washington, DC, USA, 2015; pp. 129–143. [Google Scholar] [CrossRef]
- Chirkov, V.I.; Ryan, R.M. Parent and teacher autonomy-support in Russian and U.S. adolescents. J. Cross-Cult. Psychol. 2001, 32, 618–635. [Google Scholar] [CrossRef]
- Ferkins, L.; Shilbury, D.; McDonald, G. The role of the board in building strategic capability: Towards an integrated model of Sport Governance Research. Sport Manag. Rev. 2005, 8, 195–225. [Google Scholar] [CrossRef]
- Prewett, P.; Durrani, Z. Special issue on Nano Lithography 2013. Microelectron. Eng. 2014, 123, vii. [Google Scholar] [CrossRef]
- Davis, L.; Jowett, S.; Lafrenière, M.-A.K. An attachment theory perspective in the examination of relational processes associated with coach-athlete Dyads. J. Sport Exerc. Psychol. 2013, 35, 156–167. [Google Scholar] [CrossRef]
- Park, I.; Jeon, J. Psychological skills training for athletes in sports: Web of science bibliometric analysis. Healthcare 2023, 11, 259. [Google Scholar] [CrossRef]
- Ru, X.; Wang, S.; Yan, S. Exploring the effects of normative factors and perceived behavioral control on individual’s energy-saving intention: An empirical study in eastern China. Resour. Conserv. Recycl. 2018, 134, 91–99. [Google Scholar] [CrossRef]
- Howard, J.L.; Gagné, M.; Bureau, J.S. Testing a continuum structure of self-determined motivation: A meta-analysis. Psychol. Bull. 2017, 143, 1346–1377. [Google Scholar] [CrossRef]
- Davis, L.; Keegan, R.; Jowett, S. Social Psychology in Sport; Human Kinetics: Champaign, IL, USA, 2024. [Google Scholar]
- Kroshus, E.; Baugh, C.M.; Daneshvar, D.H.; Nowinski, C.J.; Cantu, R.C. Concussion reporting intention. Clin. J. Sport Med. 2015, 25, 243–247. [Google Scholar] [CrossRef]
- Rosenbaum, A.M.; Arnett, P.A. The development of a survey to examine knowledge about and attitudes toward concussion in high-school students. J. Clin. Exp. Neuropsychol. 2010, 32, 44–55. [Google Scholar] [CrossRef] [PubMed]
- Christophilakis, A.-M.; Kuryluk, J.; Hunt, A. The impact of retirement from sport on dance athlete’s psychosocial and physical health: A scoping review. Arch. Phys. Med. Rehabil. 2021, 102, e119. [Google Scholar] [CrossRef]
- Patall, E.A.; Cooper, H.; Robinson, J.C. The effects of choice on intrinsic motivation and related outcomes: A meta-analysis of research findings. Psychol. Bull. 2008, 134, 270–300. [Google Scholar] [CrossRef] [PubMed]
- Patall, E.A.; Dent, A.L.; Oyer, M.; Wynn, S.R. Student autonomy and course value: The unique and cumulative roles of various teacher practices. Motiv. Emot. 2012, 37, 14–32. [Google Scholar] [CrossRef]
- Jang, H.; Reeve, J.; Halusic, M. A new autonomy-supportive way of teaching that increases conceptual learning: Teaching in students’ preferred ways. J. Exp. Educ. 2016, 84, 686–701. [Google Scholar] [CrossRef]
- Van Raalte, J.L.; Andrews, S.R.; Cornelius, A.E.; Brewer, B.W.; Petitpas, A.J. Student-athlete career self-efficacy: Workshop development and evaluation. J. Clin. Sport Psychol. 2017, 11, 1–13. [Google Scholar] [CrossRef]
- Kasser, T. The High Price of Materialism; MIT Press: Cambridge, MA, USA, 2006. [Google Scholar]
Disclaimer/Publisher’s Note: The statements, opinions and data contained in all publications are solely those of the individual author(s) and contributor(s) and not of MDPI and/or the editor(s). MDPI and/or the editor(s) disclaim responsibility for any injury to people or property resulting from any ideas, methods, instructions or products referred to in the content. |
© 2024 by the authors. Licensee MDPI, Basel, Switzerland. This article is an open access article distributed under the terms and conditions of the Creative Commons Attribution (CC BY) license (https://creativecommons.org/licenses/by/4.0/).


