You are currently on the new version of our website. Access the old version .
InsectsInsects
  • This is an early access version, the complete PDF, HTML, and XML versions will be available soon.
  • Article
  • Open Access

21 January 2026

Physiological Adaptation Strategies of the Interaction Defense Between Larvae of Megastigmus sabinae and the Host Juniperus przewalskii

,
,
,
and
1
Beijing Key Laboratory for Forest Pest Control, Beijing Forestry University, Beijing 100083, China
2
Gansu Province Academy of Qilian Water Resource Conservation Forests Research Institute, Zhangye 734000, China
*
Author to whom correspondence should be addressed.
These authors contributed equally to this work.
Insects2026, 17(1), 124;https://doi.org/10.3390/insects17010124 
(registering DOI)
This article belongs to the Section Insect Physiology, Reproduction and Development

Simple Summary

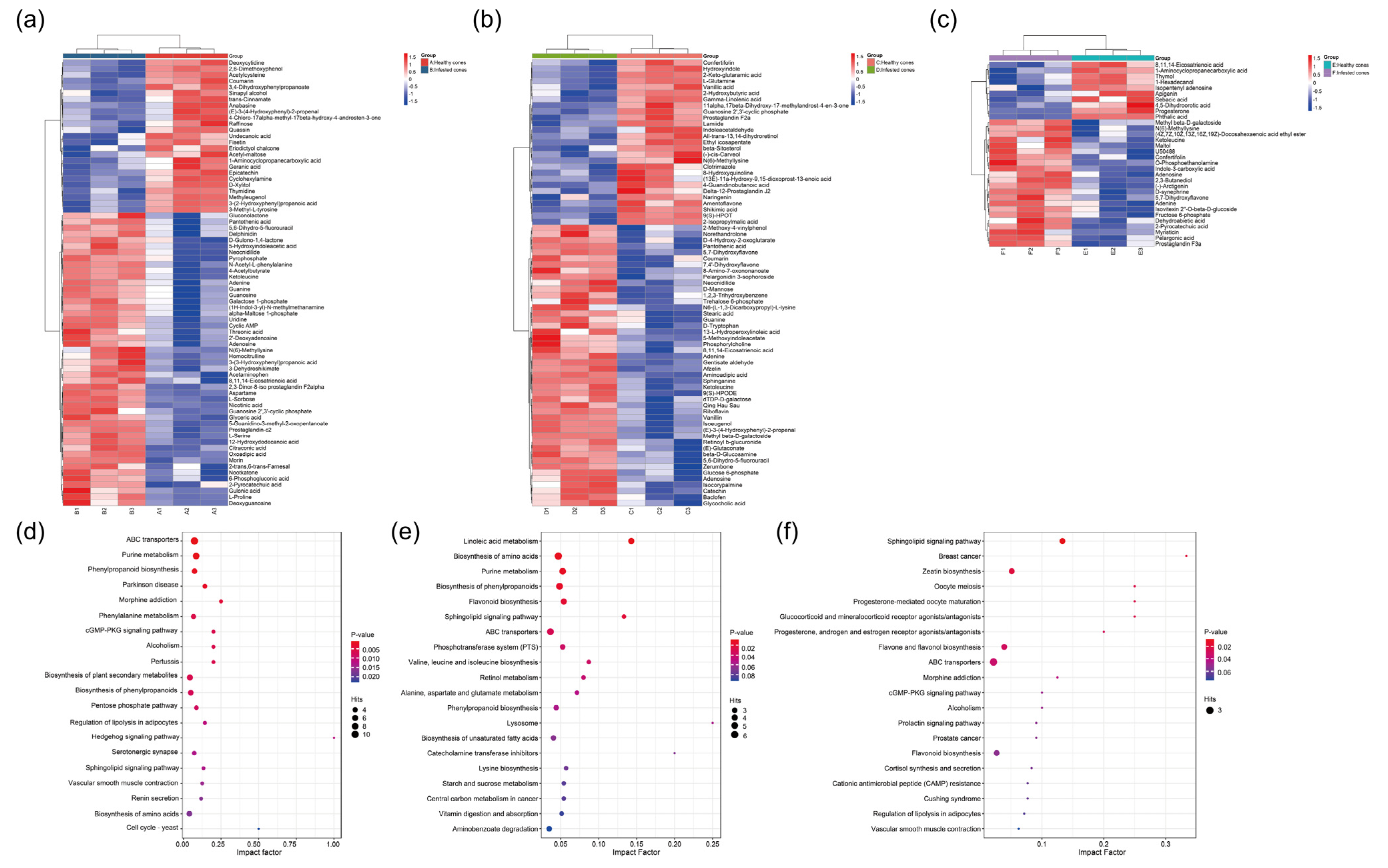
The Tibetan Plateau’s unique conifer, Juniperus przewalskii, faces a major threat from a specialist insect, the parasitic wasp Megastigmus sabinae, whose larvae develop synergistically with the tree’s cones. Understanding how the tree defends itself and how the insect counteracts these defenses is crucial. Our study reveals that the tree deploys a dynamic, stage-specific defense strategy. When the larvae are young, the tree increases specific proteins and defensive compounds to raise the larvae’s metabolic costs. As the larvae grow, the tree instead reduces nutrient content and accumulates steroid-like substances to suppress their development. Remarkably, the insect larvae fight back effectively. They activate their detoxification system early on to neutralize plant toxins and later boost their digestive power to cope with the host’s nutrient limitations. This intricate back-and-forth illustrates a sophisticated arms race. Our findings provide new insights into the resilience of alpine ecosystems and can inform the development of sustainable forest management strategies that leverage these natural plant–insect interactions.

Abstract

Juniperus przewalskii Komarov, an endemic conifer in the high-altitude mountains of the Qinghai–Tibet Plateau, develops its cones in a synergistic manner with the oligophagous pest Megastigmus sabinae Xu et He (Hymenoptera: Torymidae), forming a highly specialized interaction system. However, the physiological adaptation mechanisms underlying this interaction remain unclear. Feeding by M. sabinae larvae significantly induced defense responses in J. przewalskii cones. During the early instars (2nd~3rd) of M. sabinae larvae, infested J. przewalskii endosperms upregulated protein content (48.91%; 3rd instar), significantly enhanced peroxidase (POD) activity (71.10%; 2nd instar), and specifically enriched coumarins and cinnamaldehyde derivatives (2nd instar) to increase M. sabinae larvae metabolic costs. In later instars (4th~5th) of M. sabinae larvae, the infested endosperms downregulated starch content (29.69%; 4th instar), increased phenylalanine ammonia-lyase (PAL) activity (57.34%; 4th instar), and accumulated steroid derivatives to suppress larvae development. Conversely, M. sabinae larvae demonstrated unique adaptive strategies: maintaining high levels of glutathione S-transferase (GST) as an antioxidant defense system during early instars and upregulating the level of digestive enzymes in later stages to overcome host multi-layered defenses. Juniperus przewalskii counters pest infestation through dynamic nutrient modulation, temporal activation of protective enzymes, and a multi-layered chemical defense network. The adaptation of M. sabinae larvae appears to involve the developmental regulation of detoxification and digestive enzyme levels. This study provides novel insights that enrich coevolution theory in alpine ecosystems.

Article Metrics

Citations

Article Access Statistics

Multiple requests from the same IP address are counted as one view.