Nuclear Receptor Hepatocyte Nuclear Factor (HNF4) Controls Reproduction and Survival in Cotton Aphids by Regulating Lipid Metabolism
Simple Summary
Abstract
1. Introduction
2. Materials and Methods
2.1. Insect Rearing and Sample Collection
2.2. Sequence and Phylogenetic Analysis
2.3. RNA Extraction and cDNA Synthesis
2.4. AgHNF4 Cloning, Plasmid, and DNA Construction
2.5. Cell Culture and Transient Transfection Assay
2.6. Quantitative PCR Assay
2.7. dsRNA Synthesis and Injection
2.8. Western Blot Assay
2.9. Immunocytochemistry
2.10. Survival and Offspring Production Assay
2.11. Aphid Dissection
2.12. Oil Red O Staining
2.13. Statistical Analysis
3. Results
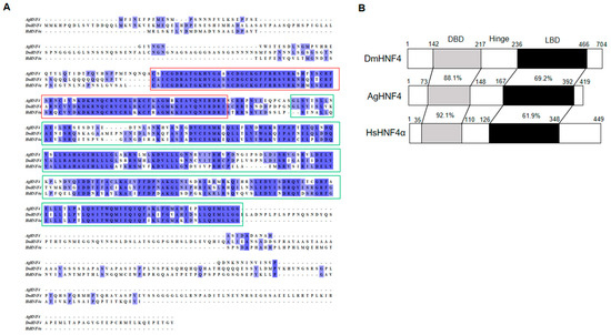
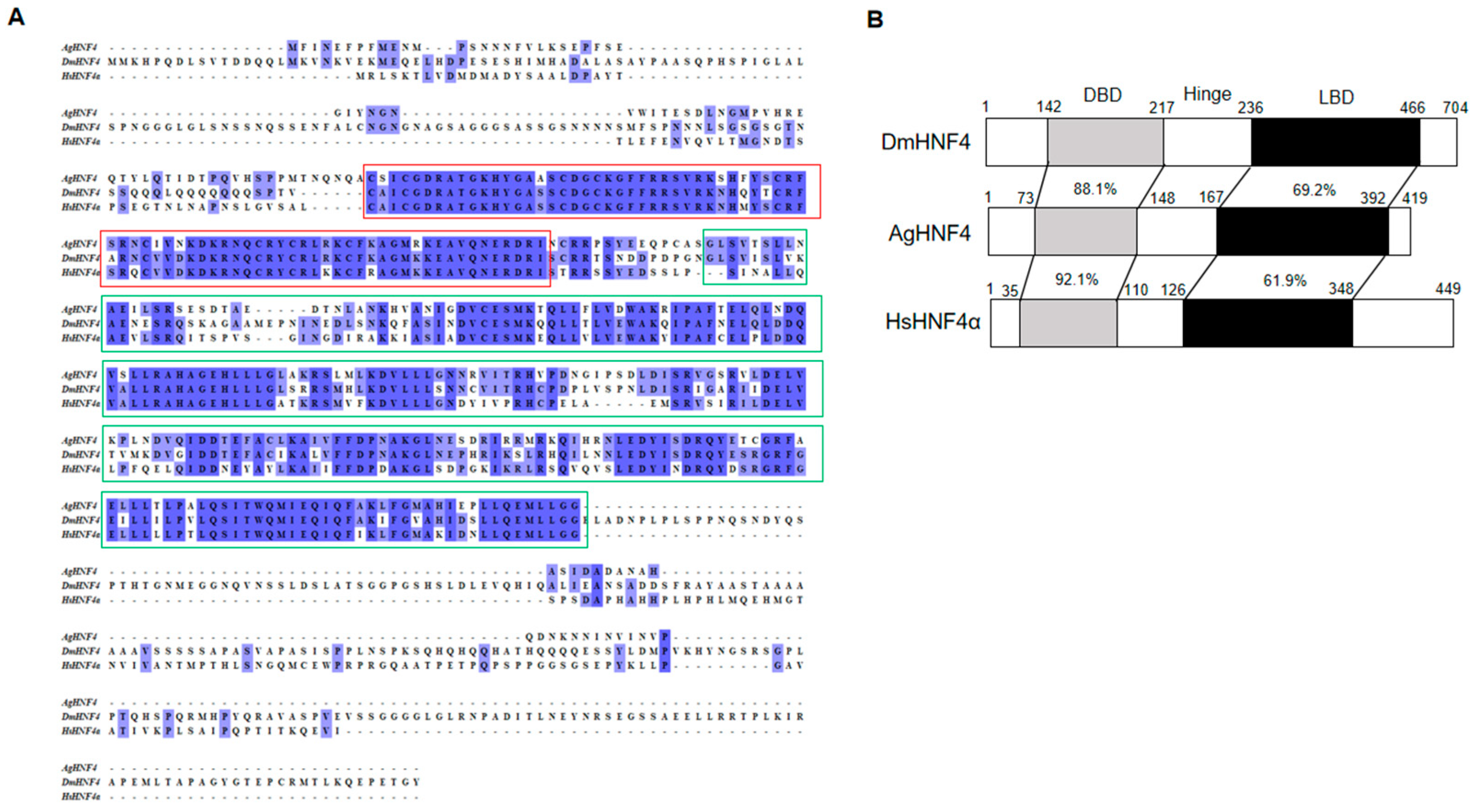
3.1. Sequence and Structural Analysis of AgHNF4
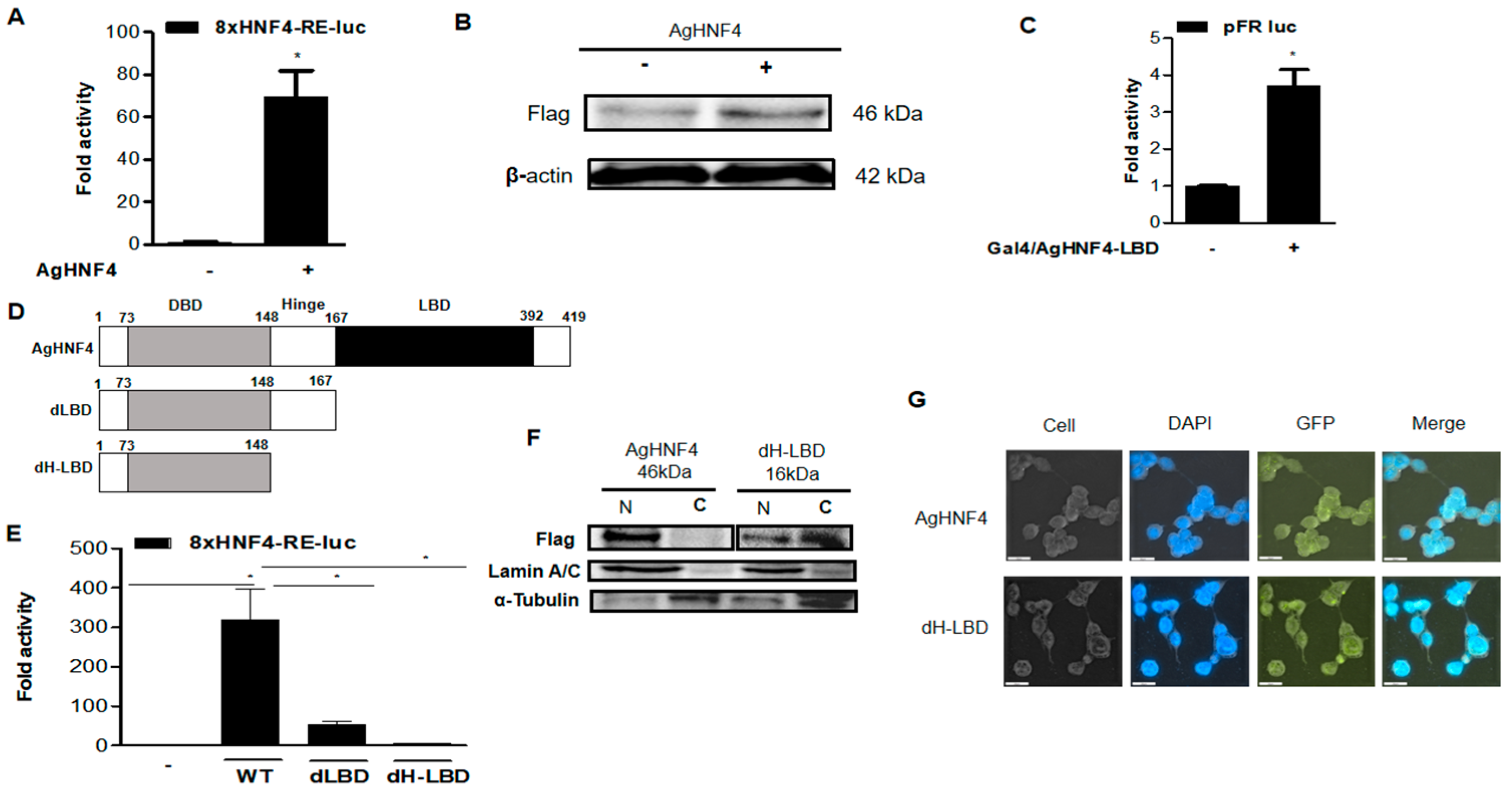
3.2. AgHNF4 Positively Regulates Basal Transcriptional Activity
3.3. AgHNF4 LBD Is Required for Nuclear Localization
3.4. HNF4 Gene Expression Is Crucial in Developmental Stages of Aphids
3.5. AgHNF4 RNAi Silencing Affects Lipid Metabolic Gene Expression and Reduces Survival and Offspring Production in Cotton Aphids
4. Discussion
Supplementary Materials
Author Contributions
Funding
Data Availability Statement
Conflicts of Interest
References
- Laudet, V.; Hänni, C.; Coll, J.; Catzeflis, F.; Stéhelin, D. Evolution of the nuclear receptor gene superfamily. EMBO J. 1992, 11, 1003–1013. [Google Scholar] [CrossRef] [PubMed]
- Frigo, D.E.; Bondesson, M.; Williams, C. Nuclear receptors: From molecular mechanisms to therapeutics. Essays Biochem. 2021, 65, 847–856. [Google Scholar] [CrossRef]
- Kininis, M.; Kraus, W.L. A global view of transcriptional regulation by nuclear receptors: Gene expression, factor localization, and DNA sequence analysis. Nucl. Recept. Signal 2008, 6, e005. [Google Scholar] [CrossRef]
- Arrese, M.; Karpen, S.J. Nuclear receptors, inflammation, and liver disease: Insights for cholestatic and fatty liver diseases. Clin. Pharmacol. Ther. 2010, 87, 473–478. [Google Scholar] [CrossRef]
- Evans, R. A transcriptional basis for physiology. Nat. Med. 2004, 10, 1022–1026. [Google Scholar] [CrossRef]
- He, F.; Wu, H.; Zhao, F.; Liu, X.; Yang, Q.; Zhou, S.; Xu, T.; Xu, J.; Wang, S.; Zou, D. The role of nuclear receptors in metabolic homeostasis and disease: From molecular mechanisms to drug discovery. Pharmacol. Res. 2025, 218, 107856. [Google Scholar] [CrossRef]
- Mazaira, G.I.; Zgajnar, N.R.; Lotufo, C.M.; Daneri-Becerra, C.; Sivils, J.C.; Soto, O.B.; Cox, M.B.; Galigniana, M.D. The Nuclear Receptor Field: A Historical Overview and Future Challenges. Nucl. Recept. Res. 2018, 5, 101320. [Google Scholar] [CrossRef]
- Chen, Y.; Anderson, M.T.; Payne, N.; Santori, F.R.; Ivanova, N.B. Nuclear Receptors and the Hidden Language of the Metabolome. Cells 2024, 13, 1284. [Google Scholar] [CrossRef] [PubMed]
- Sadasivam, N.; Kim, Y.J.; Radhakrishnan, K.; Kim, D.K. Oxidative Stress, Genomic Integrity, and Liver Diseases. Molecules 2022, 27, 3159. [Google Scholar] [CrossRef]
- Xu, J.; Tan, A.; Palli, S.R. The function of nuclear receptors in regulation of female reproduction and embryogenesis in the red flour beetle, Tribolium castaneum. J. Insect Physiol. 2010, 56, 1471–1480. [Google Scholar] [CrossRef] [PubMed]
- Fahrbach, S.E.; Smagghe, G.; Velarde, R.A. Insect nuclear receptors. Annu. Rev. Entomol. 2012, 57, 83–106. [Google Scholar] [CrossRef]
- Li, K.; Liu, K.; Wang, X.; Ma, M.; Luo, X.; Chen, W.; Chen, A.; Peng, Z.; Zhang, D. Role of nuclear receptors NlHR3 and NlFTZ-F1 in regulating molting and reproduction in Nilaparvata lugens (stål). Front. Physiol. 2023, 14, 1123583. [Google Scholar] [CrossRef] [PubMed]
- Wen, X.; Feng, K.; Qin, J.; Wei, P.; Cao, P.; Zhang, Y.; Yuchi, Z.; He, L. A detoxification pathway initiated by a nuclear receptor TcHR96h in Tetranychus cinnabarinus (Boisduval). PLoS Genet. 2023, 19, e1010911. [Google Scholar] [CrossRef]
- Yang, P.J.; Chen, E.H.; Song, Z.H.; He, W.; Liu, S.H.; Dou, W.; Wang, J.J. Molecular Characterization and Expression Profiling of Nuclear Receptor Gene Families in Oriental Fruit Fly, Bactrocera Dorsalis (Hendel). Insects 2020, 11, 126. [Google Scholar] [CrossRef]
- Sladek, F.M.; Zhong, W.M.; Lai, E.; Darnell, J.E., Jr. Liver-enriched transcription factor HNF-4 is a novel member of the steroid hormone receptor superfamily. Genes Dev. 1990, 4, 2353–2365. [Google Scholar] [CrossRef]
- Yin, L.; Ma, H.; Ge, X.; Edwards, P.A.; Zhang, Y. Hepatic hepatocyte nuclear factor 4α is essential for maintaining triglyceride and cholesterol homeostasis. Arter. Thromb. Vasc. Biol. 2011, 31, 328–336. [Google Scholar] [CrossRef]
- Hertz, R.; Magenheim, J.; Berman, I.; Bar-Tana, J. Fatty acyl-CoA thioesters are ligands of hepatic nuclear factor-4alpha. Nature 1998, 392, 512–516. [Google Scholar] [CrossRef] [PubMed]
- Petrescu, A.D.; Payne, H.R.; Boedecker, A.; Chao, H.; Hertz, R.; Bar-Tana, J.; Schroeder, F.; Kier, A.B. Physical and functional interaction of Acyl-CoA-binding protein with hepatocyte nuclear factor-4 alpha. J. Biol. Chem. 2003, 278, 51813–51824. [Google Scholar] [CrossRef] [PubMed]
- Almeida-Oliveira, F.; Tuthill, B.F., 2nd; Gondim, K.C.; Majerowicz, D.; Musselman, L.P. dHNF4 regulates lipid homeostasis and oogenesis in Drosophila melanogaster. Insect Biochem. Mol. Biol. 2021, 133, 103569. [Google Scholar] [CrossRef]
- Thanh, M.T.; Pham, T.L.A.; Tran, B.D.; Nguyen, Y.D.H.; Kaeko, K. Drosophila model for studying the link between lipid metabolism and development. Front. Biosci. 2020, 25, 147–158. [Google Scholar] [CrossRef]
- Storelli, G.; Nam, H.J.; Simcox, J.; Villanueva, C.J.; Thummel, C.S. Drosophila HNF4 Directs a Switch in Lipid Metabolism that Supports the Transition to Adulthood. Dev. Cell 2019, 48, 200–214.e6. [Google Scholar] [CrossRef]
- Vonolfen, M.C.; Meyer Zu Altenschildesche, F.L.; Nam, H.J.; Brodesser, S.; Gyenis, A.; Buellesbach, J.; Lam, G.; Thummel, C.S.; Storelli, G. Drosophila HNF4 acts in distinct tissues to direct a switch between lipid storage and export in the gut. Cell Rep. 2024, 43, 114693. [Google Scholar] [CrossRef]
- Parra-Peralbo, E.; Culi, J. Drosophila lipophorin receptors mediate the uptake of neutral lipids in oocytes and imaginal disc cells by an endocytosis-independent mechanism. PLoS Genet. 2011, 7, e1001297. [Google Scholar] [CrossRef]
- Buszczak, M.; Lu, X.; Segraves, W.A.; Chang, T.Y.; Cooley, L. Mutations in the midway gene disrupt a Drosophila acyl coenzyme A: Diacylglycerol acyltransferase. Genetics 2002, 160, 1511–1518. [Google Scholar] [CrossRef] [PubMed]
- Cheng, Y.; Li, Y.; Li, W.; Song, Y.; Zeng, R.; Lu, K. Effect of hepatocyte nuclear factor 4 on the fecundity of Nilaparvata lugens: Insights from RNA interference combined with transcriptomic analysis. Genomics 2020, 112, 4585–4594. [Google Scholar] [CrossRef] [PubMed]
- Wang, X.; Hou, Y.; Saha, T.T.; Pei, G.; Raikhel, A.S.; Zou, Z. Hormone and receptor interplay in the regulation of mosquito lipid metabolism. Proc. Natl. Acad. Sci. USA 2017, 114, E2709–E2718. [Google Scholar] [CrossRef]
- Wang, K.; Yang, Z.; Li, X.; Liu, S.; Wang, L.; Zhang, H.; Yu, H. A Hepatocyte Nuclear Factor BtabHNF4 Mediates Desiccation Tolerance and Fecundity in Whitefly (Bemisia tabaci). Environ. Entomol. 2023, 52, 138–147. [Google Scholar] [CrossRef]
- Chen, J. Editorial: Aphids as plant pests: From biology to green control technology. Front. Plant Sci. 2023, 14, 1337558. [Google Scholar] [CrossRef] [PubMed]
- Dedryver, C.A.; Le Ralec, A.; Fabre, F. The conflicting relationships between aphids and men: A review of aphid damage and control strategies. Comptes Rendus Biol. 2010, 333, 539–553. [Google Scholar] [CrossRef]
- Stern, D.L. Aphids. Curr. Biol. 2008, 18, R504–R505. [Google Scholar] [CrossRef]
- Kaleem Ullah, R.M.; Gao, F.; Sikandar, A.; Wu, H. Insights into the Effects of Insecticides on Aphids (Hemiptera: Aphididae): Resistance Mechanisms and Molecular Basis. Int. J. Mol. Sci. 2023, 24, 6750. [Google Scholar] [CrossRef]
- Favret, C. Cybertaxonomy to accomplish big things in aphid systematics. Insect Sci. 2014, 21, 392–399. [Google Scholar] [CrossRef]
- Farhan, M.; Pan, J.; Hussain, H.; Zhao, J.; Yang, H.; Ahmad, I.; Zhang, S. Aphid-Resistant Plant Secondary Metabolites: Types, Insecticidal Mechanisms, and Prospects for Utilization. Plants 2024, 13, 2332. [Google Scholar] [CrossRef] [PubMed]
- Blackman, R.; Eastop, V.; Van Emden, H.; Harrington, R. Aphids as Crop Pests. In Taxonomic Issues; van Emden, H.F., Harrington, R., Eds.; CABI: Wallingford, UK, 2007; pp. 1–29. [Google Scholar]
- Ebert, T.A.; Cartwright, B. Biology and ecology of Aphis gossypii Glover (Homoptera: Aphididae). Southwest. Entomol. 1997, 22, 116–153. [Google Scholar]
- Hullé, M.; Chaubet, B.; Turpeau, E.; Simon, J.-C. Encyclop’Aphid: A website on aphids and their natural enemies. Entomol. Gen. 2020, 40, 97–101. [Google Scholar] [CrossRef]
- Afshari, A.; Soleyman, N.E.; Shishehbor, P. Population density and spatial distribution of Aphis gossypii Glover (Homoptera: Aphididae) on cotton in Gorgan, Iran. J. Agric. Sci. Technol. 2009, 11, 27–38. [Google Scholar]
- Xie, Y.B.; Park, J.H.; Kim, D.K.; Hwang, J.H.; Oh, S.; Park, S.B.; Shong, M.; Lee, I.K.; Choi, H.S. Transcriptional corepressor SMILE recruits SIRT1 to inhibit nuclear receptor estrogen receptor-related receptor gamma transactivation. J. Biol. Chem. 2009, 284, 28762–28774. [Google Scholar] [CrossRef]
- Kim, D.K.; Ryu, D.; Koh, M.; Lee, M.W.; Lim, D.; Kim, M.J.; Kim, Y.H.; Cho, W.J.; Lee, C.H.; Park, S.B.; et al. Orphan nuclear receptor estrogen-related receptor γ (ERRγ) is key regulator of hepatic gluconeogenesis. J. Biol. Chem. 2012, 287, 21628–21639. [Google Scholar] [CrossRef]
- Truman, J.W.; Riddiford, L.M. The origins of insect metamorphosis. Nature 1999, 401, 447–452. [Google Scholar] [CrossRef]
- Scott, M.P. Development: The natural history of genes. Cell 2000, 100, 27–40. [Google Scholar] [CrossRef]
- Truman, J.W.; Riddiford, L.M. The evolution of insect metamorphosis: A developmental and endocrine view. Philos. Trans. R. Soc. Lond. B Biol. Sci. 2019, 374, 20190070. [Google Scholar] [CrossRef] [PubMed]
- Siddiqui, S.A.; Zeiri, A.; Asif Shah, M. Insect Lipids as Novel Source for Future Applications: Chemical Composition and Industry Applications-A Comprehensive Review. Food Sci. Nutr. 2025, 13, e70553. [Google Scholar] [CrossRef]
- Ge, L.Q.; Gu, H.T.; Li, X.; Zheng, S.; Zhou, Z.; Miao, H.; Wu, J.C. Silencing of triazophos-induced Hexokinase-1-like reduces fecundity in Nilaparvata lugens (Stål) (Hemiptera: Delphacidae). Pestic. Biochem. Physiol. 2019, 153, 176–184. [Google Scholar] [CrossRef]
- Ge, L.Q.; Huang, B.; Li, X.; Gu, H.T.; Zheng, S.; Zhou, Z.; Miao, H.; Wu, J.C. Silencing pyruvate kinase (NlPYK) leads to reduced fecundity in brown planthoppers, Nilaparvata lugens (Stål) (Hemiptera: Delphacidae). Arch. Insect Biochem. Physiol. 2017, 96, e22067. [Google Scholar] [CrossRef]
- Park, W.R.; Lim, D.J.; Sang, H.; Kim, E.; Moon, J.H.; Choi, H.S.; Kim, I.S.; Kim, D.K. Aphid estrogen-related receptor controls glycolytic gene expression and fecundity. Insect Biochem. Mol. Biol. 2021, 130, 103529. [Google Scholar] [CrossRef] [PubMed]
- Palanker, L.; Tennessen, J.M.; Lam, G.; Thummel, C.S. Drosophila HNF4 regulates lipid mobilization and beta-oxidation. Cell Metab. 2009, 9, 228–239. [Google Scholar] [CrossRef]
- Menendez, J.A.; Lupu, R. Fatty acid synthase and the lipogenic phenotype in cancer pathogenesis. Nat. Rev. Cancer 2007, 7, 763–777. [Google Scholar] [CrossRef]
- Wang, J.; Song, Y.; Hwarari, D.T.; Liang, X.H.; Ding, J.H.; Yan, M.W.; Wu, F.A.; Wang, J.; Sheng, S. Fatty acid synthases and desaturases are essential for the biosynthesis of α-linolenic acid and metamorphosis in a major mulberry pest, Glyphodes pyloalis walker (Lepidoptera: Pyralidae). Pest Manag. Sci. 2022, 78, 2629–2642. [Google Scholar] [CrossRef]
- Song, Y.; Gu, F.; Liu, Z.; Li, Z.; Wu, F.; Sheng, S. The Key Role of Fatty Acid Synthase in Lipid Metabolism and Metamorphic Development in a Destructive Insect Pest, Spodoptera litura (Lepidoptera: Noctuidae). Int. J. Mol. Sci. 2022, 23, 9064. [Google Scholar] [CrossRef] [PubMed]
- Jensen-Urstad, A.P.; Semenkovich, C.F. Fatty acid synthase and liver triglyceride metabolism: Housekeeper or messenger? Biochim. Biophys. Acta 2012, 1821, 747–753. [Google Scholar] [CrossRef] [PubMed]
- Chotiwan, N.; Brito-Sierra, C.A.; Ramirez, G.; Lian, E.; Grabowski, J.M.; Graham, B.; Hill, C.A.; Perera, R. Expression of fatty acid synthase genes and their role in development and arboviral infection of Aedes aegypti. Parasit. Vectors 2022, 15, 233. [Google Scholar] [CrossRef] [PubMed]
- Arrese, E.L.; Soulages, J.L. Insect fat body: Energy, metabolism, and regulation. Annu. Rev. Entomol. 2010, 55, 207–225. [Google Scholar] [CrossRef] [PubMed]
- Kaczmarek, A.; Boguś, M. The metabolism and role of free fatty acids in key physiological processes in insects of medical, veterinary and forensic importance. PeerJ 2021, 9, e12563. [Google Scholar] [CrossRef]
- Oh, S.Y.; Park, S.K.; Kim, J.W.; Ahn, Y.H.; Park, S.W.; Kim, K.S. Acetyl-CoA carboxylase beta gene is regulated by sterol regulatory element-binding protein-1 in liver. J. Biol. Chem. 2003, 278, 28410–28417. [Google Scholar] [CrossRef]
- Chen, Y.; Patel, V.; Bang, S.; Cohen, N.; Millar, J.; Kim, S.F. Maturation and activity of sterol regulatory element binding protein 1 is inhibited by acyl-CoA binding domain containing 3. PLoS ONE 2012, 7, e49906. [Google Scholar] [CrossRef]
- Mashima, T.; Seimiya, H.; Tsuruo, T. De novo fatty-acid synthesis and related pathways as molecular targets for cancer therapy. Br. J. Cancer 2009, 100, 1369–1372. [Google Scholar] [CrossRef]
- Moraes, B.; Braz, V.; Santos-Araujo, S.; Oliveira, I.A.; Bomfim, L.; Ramos, I.; Gondim, K.C. Deficiency of Acetyl-CoA Carboxylase Impairs Digestion, Lipid Synthesis, and Reproduction in the Kissing Bug Rhodnius prolixus. Front. Physiol. 2022, 13, 934667. [Google Scholar] [CrossRef]
- Marcelin, G.; Chua, S., Jr. Contributions of adipocyte lipid metabolism to body fat content and implications for the treatment of obesity. Curr. Opin. Pharmacol. 2010, 10, 588–593. [Google Scholar] [CrossRef]
- Gosmain, Y.; Dif, N.; Berbe, V.; Loizon, E.; Rieusset, J.; Vidal, H.; Lefai, E. Regulation of SREBP-1 expression and transcriptional action on HKII and FAS genes during fasting and refeeding in rat tissues. J. Lipid Res. 2005, 46, 697–705. [Google Scholar] [CrossRef]
- Shao, W.; Espenshade, P.J. Expanding roles for SREBP in metabolism. Cell Metab. 2012, 16, 414–419. [Google Scholar] [CrossRef] [PubMed]
- Kunte, A.S.; Matthews, K.A.; Rawson, R.B. Fatty acid auxotrophy in Drosophila larvae lacking SREBP. Cell Metab. 2006, 3, 439–448. [Google Scholar] [CrossRef] [PubMed]
- Matthews, K.A.; Kunte, A.S.; Tambe-Ebot, E.; Rawson, R.B. Alternative processing of sterol regulatory element binding protein during larval development in Drosophila melanogaster. Genetics 2009, 181, 119–128. [Google Scholar] [CrossRef]
- Li, N.; Li, X.; Ding, Y.; Liu, X.; Diggle, K.; Kisseleva, T.; Brenner, D.A. SREBP Regulation of Lipid Metabolism in Liver Disease, and Therapeutic Strategies. Biomedicines 2023, 11, 3280. [Google Scholar] [CrossRef]
- Tufail, M.; Takeda, M. Insect vitellogenin/lipophorin receptors: Molecular structures, role in oogenesis, and regulatory mechanisms. J. Insect Physiol. 2009, 55, 87–103. [Google Scholar] [CrossRef]
- Rodenburg, K.W.; Van der Horst, D.J. Lipoprotein-mediated lipid transport in insects: Analogy to the mammalian lipid carrier system and novel concepts for the functioning of LDL receptor family members. Biochim. Biophys. Acta 2005, 1736, 10–29. [Google Scholar] [CrossRef]
- Rojo-Cortés, F.; Fuenzalida-Uribe, N.; Tapia-Valladares, V.; Roa, C.B.; Hidalgo, S.; González-Ramírez, M.C.; Oliva, C.; Campusano, J.M.; Marzolo, M.P. Lipophorin receptors regulate mushroom body development and complex behaviors in Drosophila. BMC Biol. 2022, 20, 198. [Google Scholar] [CrossRef] [PubMed]
- Yin, J.; Spillman, E.; Cheng, E.S.; Short, J.; Chen, Y.; Lei, J.; Gibbs, M.; Rosenthal, J.S.; Sheng, C.; Chen, Y.X.; et al. Brain-specific lipoprotein receptors interact with astrocyte derived apolipoprotein and mediate neuron-glia lipid shuttling. Nat. Commun. 2021, 12, 2408. [Google Scholar] [CrossRef] [PubMed]
- Rodríguez-Vázquez, M.; Vaquero, D.; Parra-Peralbo, E.; Mejía-Morales, J.E.; Culi, J. Drosophila Lipophorin Receptors Recruit the Lipoprotein LTP to the Plasma Membrane to Mediate Lipid Uptake. PLoS Genet. 2015, 11, e1005356. [Google Scholar] [CrossRef]
- Zhao, Y.; Liu, W.; Zhao, X.; Yu, Z.; Guo, H.; Yang, Y.; Zhang, J.; Moussian, B.; Zhang, J. Apolipophorin-II/I Contributes to Cuticular Hydrocarbon Transport and Cuticle Barrier Construction in Locusta migratoria. Front. Physiol. 2020, 11, 790. [Google Scholar] [CrossRef]
- Weers, P.M.; Ryan, R.O. Apolipophorin III: Role model apolipoprotein. Insect Biochem. Mol. Biol. 2006, 36, 231–240. [Google Scholar] [CrossRef]
- Prasad, S.V.; Ryan, R.O.; Law, J.H.; Wells, M.A. Changes in lipoprotein composition during larval-pupal metamorphosis of an insect, Manduca sexta. J. Biol. Chem. 1986, 261, 558–562. [Google Scholar] [CrossRef] [PubMed]
- Burns, K.A.; Gutzwiller, L.M.; Tomoyasu, Y.; Gebelein, B. Oenocyte development in the red flour beetle Tribolium castaneum. Dev. Genes. Evol. 2012, 222, 77–88. [Google Scholar] [CrossRef] [PubMed]
- Yang, F.; Xu, X.; Hu, B.; Zhang, Z.; Chen, K.; Yu, Y.; Bai, H.; Tan, A. Lipid homeostasis is essential for oogenesis and embryogenesis in the silkworm, Bombyx mori. Cell Mol. Life Sci. 2024, 81, 127. [Google Scholar] [CrossRef] [PubMed]
- Lee, S.H.; Athavankar, S.; Cohen, T.; Piran, R.; Kiselyuk, A.; Levine, F. Identification of alverine and benfluorex as HNF4α activators. ACS Chem. Biol. 2013, 8, 1730–1736. [Google Scholar] [CrossRef]
- Schallmayer, E.; Morozov, V.; Duensing-Kropp, S.; Schallmayer, L.; Schüffner, L.; Schubert-Zsilavecz, M.; Pabel, J.; Höfner, G.; Heering, J.; Marschner, J.A.; et al. A First-in-Class Hepatocyte Nuclear Factor 4 Agonist. J. Med. Chem. 2025, 68, 10410–10424. [Google Scholar] [CrossRef]
- Kiselyuk, A.; Lee, S.H.; Farber-Katz, S.; Zhang, M.; Athavankar, S.; Cohen, T.; Pinkerton, A.B.; Ye, M.; Bushway, P.; Richardson, A.D.; et al. HNF4α antagonists discovered by a high-throughput screen for modulators of the human insulin promoter. Chem. Biol. 2012, 19, 806–818. [Google Scholar] [CrossRef]
- Lee, S.H.; Piran, R.; Keinan, E.; Pinkerton, A.; Levine, F. Induction of β-cell replication by a synthetic HNF4α antagonist. Stem Cells 2013, 31, 2396–2407. [Google Scholar] [CrossRef]





Disclaimer/Publisher’s Note: The statements, opinions and data contained in all publications are solely those of the individual author(s) and contributor(s) and not of MDPI and/or the editor(s). MDPI and/or the editor(s) disclaim responsibility for any injury to people or property resulting from any ideas, methods, instructions or products referred to in the content. |
© 2025 by the authors. Licensee MDPI, Basel, Switzerland. This article is an open access article distributed under the terms and conditions of the Creative Commons Attribution (CC BY) license (https://creativecommons.org/licenses/by/4.0/).
Share and Cite
Sadasivam, N.; Park, W.-R.; Choi, B.; Baek, J.-W.; Kim, S.; Bae, H.-J.; Kim, D.-K. Nuclear Receptor Hepatocyte Nuclear Factor (HNF4) Controls Reproduction and Survival in Cotton Aphids by Regulating Lipid Metabolism. Insects 2025, 16, 1216. https://doi.org/10.3390/insects16121216
Sadasivam N, Park W-R, Choi B, Baek J-W, Kim S, Bae H-J, Kim D-K. Nuclear Receptor Hepatocyte Nuclear Factor (HNF4) Controls Reproduction and Survival in Cotton Aphids by Regulating Lipid Metabolism. Insects. 2025; 16(12):1216. https://doi.org/10.3390/insects16121216
Chicago/Turabian StyleSadasivam, Nanthini, Woo-Ram Park, Byungyoon Choi, Ji-Won Baek, Sunmin Kim, Hui-Jin Bae, and Don-Kyu Kim. 2025. "Nuclear Receptor Hepatocyte Nuclear Factor (HNF4) Controls Reproduction and Survival in Cotton Aphids by Regulating Lipid Metabolism" Insects 16, no. 12: 1216. https://doi.org/10.3390/insects16121216
APA StyleSadasivam, N., Park, W.-R., Choi, B., Baek, J.-W., Kim, S., Bae, H.-J., & Kim, D.-K. (2025). Nuclear Receptor Hepatocyte Nuclear Factor (HNF4) Controls Reproduction and Survival in Cotton Aphids by Regulating Lipid Metabolism. Insects, 16(12), 1216. https://doi.org/10.3390/insects16121216

