Population Density-Dependent Developmental Regulation in Migratory Locust
Abstract
Simple Summary
Abstract
1. Introduction
2. Materials and Methods
2.1. Insects
2.2. Developmental Quantification
2.3. Real-Time Quantitative PCR
2.4. RNA Interference
2.5. Semi-Quantitative RT-PCR
2.6. RNA-seq and Bioinformatic Analysis
2.7. Statistical Analysis
3. Results
3.1. High Density Restricts Locust Development
3.2. Ecdysone Synthesis Signaling Is Up-Regulated under Low Density
3.3. PTTH Is Not Directly Involved in Density-Regulated Developmental Pathways
3.4. Differential Developmental Transcription Patterns in the Brains of Different Phases
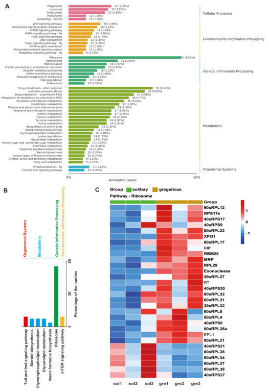
3.5. Multiple Molecular Pathways Are Changed in Brains between Density Sizes
4. Discussion
Supplementary Materials
Author Contributions
Funding
Data Availability Statement
Conflicts of Interest
References
- Jindra, M.; Palli, S.R.; Riddiford, L.M. The juvenile hormone signaling pathway in insect development. Annu. Rev. Entomol. 2013, 58, 181–204. [Google Scholar] [CrossRef]
- Truman, J.W. The evolution of insect metamorphosis. Curr. Biol. 2019, 29, R1252–R1268. [Google Scholar] [CrossRef]
- Texada, M.J.; Koyama, T.; Rewitz, K. Regulation of body size and growth control. Genetics 2020, 216, 269–313. [Google Scholar] [CrossRef]
- Liu, S.; Li, K.; Gao, Y.; Liu, X.; Chen, W.; Ge, W.; Feng, Q.; Palli, S.; Li, S. Antagonistic actions of juvenile hormone and 20-hydroxyecdysone within the ring gland determine developmental transitions in Drosophila. Proc. Natl. Acad. Sci. USA 2018, 115, 139–144. [Google Scholar] [CrossRef]
- Ryoo, H.D.; Baehrecke, E.H. Distinct death mechanisms in Drosophila development. Curr. Opin. Cell Biol. 2010, 22, 889–895. [Google Scholar] [CrossRef] [PubMed]
- Jindra, M.; Bellés, X.; Shinoda, T. Molecular basis of juvenile hormone signaling. Curr. Opin. Insect Sci. 2015, 11, 39–46. [Google Scholar] [CrossRef]
- Pener, M.P. Locust phase polymorphism and its endocrine relations. In Advances in Insect Physiology; Academic Press: Cambridge, MA, USA, 1991; Volume 23, pp. 1–79. [Google Scholar]
- Pener, M.P.; Yerushalmi, Y. The physiology of locust phase polymorphism: An update. J. Insect Physiol. 1998, 44, 365–377. [Google Scholar] [CrossRef]
- Lozano, J.; Belles, X. Conserved repressive function of Krüppel homolog 1 on insect metamorphosis in hemimetabolous and holometabolous species. Sci. Rep. 2011, 1, 163. [Google Scholar] [CrossRef] [PubMed]
- Huang, J.; Tian, L.; Peng, C.; Abdou, M.A.; Wen, D.; Wang, Y.; Li, S.; Wang, J. DPP-mediated TGFβ signaling regulates juvenile hormone biosynthesis by activating the expression of juvenile hormone acid methyltransferase. Development 2011, 138, 2283–2291. [Google Scholar] [CrossRef]
- Kayukawa, T.; Jouraku, A.; Ito, Y.; Shinoda, T. Molecular mechanism underlying juvenile hormone-mediated repression of precocious larval-adult metamorphosis. Proc. Natl. Acad. Sci. USA 2017, 114, 1057–1062. [Google Scholar] [CrossRef]
- Zhang, X.Y.; He, Q.H.; Zhang, T.T.; Wu, H.H.; Zhang, J.Z.; Ma, E.B. Characteristics of Halloween genes and RNA interference-mediated functional analysis of LmCYP307a2 in Locusta migratoria. Insect Sci. 2022, 29, 51–64. [Google Scholar] [CrossRef] [PubMed]
- Wang, Y.; Brent, C.S.; Fennern, E.; Amdam, G. Gustatory perception and fat body energy metabolism are jointly affected by vitellogenin and juvenile hormone in honey bees. PLOS Genet. 2012, 8, e1002779. [Google Scholar] [CrossRef] [PubMed]
- Guo, W.; Song, J.; Yang, P.; Chen, X.; Chen, D.F.; Ren, D.; Kang, L.; Wang, X.H. Juvenile hormone suppresses aggregation behavior through influencing antennal gene expression in locusts. PLoS Genet. 2020, 16, e1008762. [Google Scholar] [CrossRef] [PubMed]
- Joly, P.; Joly, L. Résultats de greffes deCorpora allata chez Locusta migratoria L. Ann. Sci. Naturelles. Zool. 1953, 11, 331–345. [Google Scholar]
- Warner, D.A.; Shine, R. The adaptive significance of temperature-dependent sex determination in a reptile. Nature 2008, 451, 566–568. [Google Scholar] [CrossRef] [PubMed]
- Pen, I.; Uller, T.; Feldmeyer, B.; Harts, A.M.; While, G.M.; Wapstra, E. Climate-driven population divergence in sex-determining systems. Nature 2010, 468, 436–438. [Google Scholar] [CrossRef] [PubMed]
- Gimnig, J.E.; Ombok, M.; Otieno, S.; Kaufman, M.; Vulule, J.; Walker, E. Density-dependent development of Anopheles gambiae (Diptera: Culicidae) larvae in artificial habitats. J. Med. Entomol. 2002, 39, 162–172. [Google Scholar] [CrossRef] [PubMed]
- Brent, C.S. Stage-specific effects of population density on the development and fertility of the western tarnished plant bug, Lygus hesperus. J. Insect Sci. 2010, 10, 49. [Google Scholar] [CrossRef] [PubMed]
- Riddick, E.W.; Wu, Z. Effects of rearing density on survival, growth, and development of the ladybird Coleomegilla maculata in culture. Insects 2015, 6, 858–868. [Google Scholar] [CrossRef] [PubMed]
- Puggioli, A.; Carrieri, M.; Dindo, M.L.; Medici, A.; Lees, R.S.; Gilles, J.; Bellini, R. Development of Aedes albopictus (Diptera: Culicidae) larvae under different laboratory conditions. J. Med. Entomol. 2017, 54, 142–149. [Google Scholar] [CrossRef]
- Hanson, F.; Stanwyck, E.; Bohorquez, A. The effects of population density on the incidence of developmental deformities in chemosensory organs of tobacco hornworm larvae (Lepidoptera: Sphingidae). J. Insect Sci. 2020, 20, 5. [Google Scholar] [CrossRef] [PubMed]
- Xing, K.; Sun, D.; Zhang, J.; Zhao, F. Wide diurnal temperature amplitude and high population density can positively affect the life history of Sitobion avenae (Hemiptera: Aphididae). J. Insect Sci. 2021, 21, 6. [Google Scholar] [CrossRef] [PubMed]
- Kökdener, M.; Kiper, F. Effects of larval population density and food type on the life cycle of Musca domestica (Diptera: Muscidae). Environ. Entomol. 2021, 50, 324–329. [Google Scholar] [CrossRef] [PubMed]
- Reiskind, M.H.; Walton, E.T.; Wilson, M.L. Nutrient-dependent reduced growth and survival of larval Culex restuans (Diptera: Culicidae): Laboratory and field experiments in Michigan. J. Med. Entomol. 2004, 41, 650–656. [Google Scholar] [CrossRef] [PubMed]
- Uvarov, B.P. Grasshoppers and Locusts; Cambridge University Press: Cambridge, UK, 1977; Volume 2, 613p. [Google Scholar]
- Huang, L.W.; Ma, S.C. A preliminary study of the biological characteristics of the oriental migratory locust (Locusta migratoria Manilensis (Meyen)) in different phases. Acta Entomol. Sin. 1964, 13, 329–338. [Google Scholar]
- Gilbert, L.I.; Rybczynski, R.; Warren, J.T. Control and biochemical nature of the ecdysteroidogenic pathway. Annu. Rev. Entomol. 2002, 47, 883–916. [Google Scholar] [CrossRef]
- Koštál, V.; Štětina, T.; Poupardin, R.; Korbelová, J.; Bruce, A. Conceptual framework of the eco-physiological phases of insect diapause development justified by transcriptomic profiling. Proc. Natl. Acad. Sci. USA 2017, 114, 8532–8537. [Google Scholar] [CrossRef] [PubMed]
- Qu, Z.; Kenny, N.J.; Lam, H.M.; Chan, T.; Chu, K.H.; Bendena, W.G.; Tobe, S.S.; Hui, J.H. How did arthropod sesquiterpenoids and ecdysteroids arise? Comparison of hormonal pathway genes in non-insect arthropod genomes. Genome Biol. Evol. 2015, 7, 1951–1959. [Google Scholar] [CrossRef] [PubMed]
- Kang, X.L.; Zhang, J.Y.; Wang, D.; Zhao, Y.; Han, X.; Wang, J.; Zhao, X. The steroid hormone 20-hydroxyecdysone binds to dopamine receptor to repress lepidopteran insect feeding and promote pupation. PLoS Genet. 2019, 15, e1008331. [Google Scholar] [CrossRef] [PubMed]
- Gilbert, L.I. Halloween genes encode P450 enzymes that mediate steroid hormone biosynthesis in Drosophila melanogaster. Mol. Cell. Endocrinol. 2004, 215, 1–10. [Google Scholar] [CrossRef]
- Schumann, I.; Kenny, N.; Hui, J.; Hering, L.; Mayer, G. Halloween genes in panarthropods and the evolution of the early moulting pathway in Ecdysozoa. R. Soc. Open Sci. 2018, 5, 180888. [Google Scholar] [CrossRef]
- McBrayer, Z.; Ono, H.; Shimell, M.; Parvy, J.P.; Beckstead, R.; Warren, J.; Thummel, C.; Dauphin-Villemant, C.; Gilbert, L.; O’Connor, M. Prothoracicotropic hormone regulates developmental timing and body size in Drosophila. Dev. Cell 2007, 13, 857–871. [Google Scholar] [CrossRef]
- Marchal, E.; Vandersmissen, H.P.; Badisco, L.; Velde, S.V.; Verlinden, H.; Iga, M.; Wielendaele, P.V.; Huybrechts, R.; Simonet, G.; Smagghe, G.; et al. Control of ecdysteroidogenesis in prothoracic glands of insects: A review. Peptides 2010, 31, 506–519. [Google Scholar] [CrossRef]
- Wei, Z.J.; Zhang, Q.R.; Kang, L.; Xu, W.; Denlinger, D.L. Molecular characterization and expression of prothoracicotropic hormone during development and pupal diapause in the cotton bollworm, Helicoverpa armigera. J. Insect Physiol. 2005, 51, 691–700. [Google Scholar] [CrossRef] [PubMed]
- Li, Q.; Wang, M.; Zhang, P.; Liu, Y.; Guo, Q.; Zhu, Y.; Wen, T.; Dai, X.; Zhang, X.; Nagel, M.; et al. A single-cell transcriptomic atlas tracking the neural basis of division of labour in an ant superorganism. Nat. Ecol. Evol. 2022, 6, 1191–1204. [Google Scholar] [CrossRef]
- Huang, J.N.; Zhang, Z.N.; Feng, W.J.; Zhao, Y.; Aldanondo, A.; de Brito Sanchez, M.; Paoli, M.; Rolland, A.; Li, Z.; Nie, H.; et al. Food wanting is mediated by transient activation of dopaminergic signaling in the honey bee brain. Science 2022, 376, 508–512. [Google Scholar] [CrossRef]
- Kang, L.; Chen, X.Y.; Zhou, Y.; Liu, B.; Zheng, W.; Li, R.; Wang, J.; Yu, J. The analysis of large-scale gene expression correlated to the phase changes of the migratory locust. Proc. Natl. Acad. Sci. USA 2004, 101, 17611–17615. [Google Scholar] [CrossRef] [PubMed]
- Ma, Z.; Yu, J.; Kang, L. LocustDB: A relational database for the transcriptome and biology of the migratory locust (Locusta migratoria). BMC Genom. 2006, 7, 11. [Google Scholar] [CrossRef]
- Wang, X.; Fang, X.; Yang, P.; Jiang, X.; Jiang, F.; Zhao, D.; Li, B.; Cui, F.; Wei, J.; Ma, C.; et al. The locust genome provides insight into swarm formation and long-distance flight. Nat. Commun. 2014, 5, 2957. [Google Scholar] [CrossRef] [PubMed]
- Kodrík, D. Adipokinetic hormone functions that are not associated with insect flight. Physiol. Entomol. 2008, 33, 171–180. [Google Scholar] [CrossRef]
- Lorenz, M.W.; Gäde, G. Hormonal regulation of energy metabolism in insects as a driving force for performance. Integr. Comp. Biol. 2009, 49, 380–392. [Google Scholar] [CrossRef] [PubMed]
- Toprak, U. The role of peptide hormones in insect lipid metabolism. Front. Physiol. 2020, 11, 434. [Google Scholar] [CrossRef] [PubMed]
- Li, J.; Wei, L.; Wang, Y.; Zhang, H.; Yang, P.; Zhao, Z.; Kang, L. Cytosolic and mitochondrial ribosomal proteins mediate the locust phase transition via divergence of translational profiles. Proc. Natl. Acad. Sci. USA 2023, 120, e2216851120. [Google Scholar] [CrossRef] [PubMed]
- Wilson, K.; Cotter, S. Density-dependent prophylaxis in insects. In Phenotypic Plasticity of Insects: Mechanisms and Consequences; Ananthakrishnan, T.N., Whitman, T.W., Eds.; Science Publishers: Cambridge, UK, 2008. [Google Scholar]
- Wilson, K.; Thomas, M.B.; Blanford, S.; Doggett, M.; Simpson, S.; Moore, S. Coping with crowds: Density-dependent disease resistance in desert locusts. Proc. Natl. Acad. Sci. USA 2002, 99, 5471–5475. [Google Scholar] [CrossRef] [PubMed]
- DYe, C. Competition amongst larval Aedes aegypti: The role of interference. Ecol. Entomol. 1984, 9, 355–357. [Google Scholar] [CrossRef]
- Roberts, D.; Kokkinn, M. Larval crowding effects on the mosquito Culex quinquefasciatus: Physical or chemical? Entomol. Exp. Appl. 2010, 135, 271–275. [Google Scholar] [CrossRef]
- Rogers, S.M.; Matheson, T.; Despland, E.; Dodgson, T.; Burrows, M.; Simpson, S.J. Mechanosensory-induced behavioural gregarization in the desert locust Schistocerca gregaria. J. Exp. Biol. 2003, 206, 3991–4002. [Google Scholar] [CrossRef]
- Guo, W.; Wang, X.; Ma, Z.; Xue, L.; Han, J.Y.; Kang, L. CSP and takeout genes modulate the switch between attraction and repulsion during behavioral phase change in the migratory locust. PLoS Genet. 2011, 7, e1001291. [Google Scholar] [CrossRef]
- Guo, X.; Yu, Q.; Chen, D.; Wei, J.; Yang, P.; Yu, J.; Wang, X.; Kang, L. 4-Vinylanisole is an aggregation pheromone in locusts. Nature 2020, 584, 584–588. [Google Scholar] [CrossRef] [PubMed]
- Injeyan, H.S.; Tobe, S.S. Phase polymorphism in Schistocerca gregaria: Reproductive parameters. J. Insect Physiol. 1981, 27, 97–102. [Google Scholar] [CrossRef]
- Pélissié, B.; Piou, C.; Jourdan, P.H.; Pagés, C.; Blondin, L.; Chapuis, M.P. Extra molting and selection on nymphal growth in the desert locust. PLoS ONE 2016, 11, e0155736. [Google Scholar] [CrossRef] [PubMed]
- Maeno, K.; Gotoh, T.; Tanaka, S. Phase-related morphological changes induced by [His7]-corazonin in two species of locusts, Schistocerca gregaria and Locusta migratoria (Orthoptera: Acrididae). Bull. Entomol. Res. 2004, 94, 349–357. [Google Scholar] [CrossRef] [PubMed]
- Esperk, T.; Tammaru, T.; Nylin, S.; Teder, T. Achieving high sexual size dimorphism in insects: Females add instars. Ecol. Entomol. 2007, 32, 243–256. [Google Scholar] [CrossRef]
- Albrecht, F.O.; Blackith, R.E. Phase and moulting polymorphism in locusts. Evolution 1957, 11, 166–177. [Google Scholar] [CrossRef]
- Simpson, S.J.; Mccaffery, A.R.; Hägele, B.F. A behavioural analysis of phase change in the desert locust. Biol. Rev. 1999, 74, 461–480. [Google Scholar] [CrossRef]
- Maeno, K.; Tanaka, S. Phase-specific developmental and reproductive strategies in the desert locust. Bull. Entomol. Res. 2008, 98, 527–534. [Google Scholar] [CrossRef] [PubMed]
- Uchibori-Asano, M.; Kayukawa, T.; Sezutsu, H.; Shinoda, T.; Daimon, T. Severe developmental timing defects in the prothoracicotropic hormone (PTTH)-deficient silkworm, Bombyx mori. Insect Biochem. Mol. Biol. 2017, 87, 14–25. [Google Scholar] [CrossRef] [PubMed]
- Shimell, M.; Pan, X.; Martin, F.A.; Ghosh, A.C.; Léopold, P.; O’Connor, M.B.; Romero, N.M. Prothoracicotropic hormone modulates environmental adaptive plasticity through the control of developmental timing. Development 2018, 145, dev159699. [Google Scholar] [CrossRef] [PubMed]
- Petruccelli, E.; Lark, A.; Mrkvicka, J.A.; Kitamoto, T. Significance of DopEcR, a G-protein coupled dopamine/ecdysteroid receptor, in physiological and behavioral response to stressors. J. Neurogenet. 2020, 34, 55–68. [Google Scholar] [CrossRef] [PubMed]
- Wang, Y.; Yang, P.; Cui, F.; Kang, L. Altered immunity in crowded locust reduced fungal (Metarhizium anisopliae) pathogenesis. PLoS Pathog. 2013, 9, e1003102. [Google Scholar] [CrossRef]
- Wang, Y.; Tong, X.; Yuan, S.; Yang, P.; Li, L.; Zhao, Y.; Kang, L. Variation of TNF modulates cellular immunity of gregarious and solitary locusts against fungal pathogen Metarhizium anisopliae. Proc. Natl. Acad. Sci. USA 2022, 119, e2120835119. [Google Scholar] [CrossRef] [PubMed]
- Xu, W.; Rustenhoven, J.; Nelson, C.A.; Dykstra, T.; Ferreiro, A.; Papadopoulos, Z.; Burnham, C.A.; Dantas, G.; Fremont, D.H.; Kipnis, J. A novel immune modulator IM33 mediates a glia-gut-neuronal axis that controls lifespan. Neuron 2023, 111, 3244–3254.e8. [Google Scholar] [CrossRef] [PubMed]








Disclaimer/Publisher’s Note: The statements, opinions and data contained in all publications are solely those of the individual author(s) and contributor(s) and not of MDPI and/or the editor(s). MDPI and/or the editor(s) disclaim responsibility for any injury to people or property resulting from any ideas, methods, instructions or products referred to in the content. |
© 2024 by the authors. Licensee MDPI, Basel, Switzerland. This article is an open access article distributed under the terms and conditions of the Creative Commons Attribution (CC BY) license (https://creativecommons.org/licenses/by/4.0/).
Share and Cite
Shen, S.; Zhang, L.; Zhang, L. Population Density-Dependent Developmental Regulation in Migratory Locust. Insects 2024, 15, 443. https://doi.org/10.3390/insects15060443
Shen S, Zhang L, Zhang L. Population Density-Dependent Developmental Regulation in Migratory Locust. Insects. 2024; 15(6):443. https://doi.org/10.3390/insects15060443
Chicago/Turabian StyleShen, Sifan, Long Zhang, and Liwei Zhang. 2024. "Population Density-Dependent Developmental Regulation in Migratory Locust" Insects 15, no. 6: 443. https://doi.org/10.3390/insects15060443
APA StyleShen, S., Zhang, L., & Zhang, L. (2024). Population Density-Dependent Developmental Regulation in Migratory Locust. Insects, 15(6), 443. https://doi.org/10.3390/insects15060443

