Relationship between Dubas Bug (Ommatissus lybicus) Infestation and the Development of Fungal-Induced Leaf Spots in Date Palms (Phoenix dactylifera)
Abstract
Simple Summary
Abstract
1. Introduction
2. Materials and Methods
2.1. Sampling and Isolation of Fungal Isolates from Dubas-Bug-Infested Leaves
2.2. DNA Extraction, PCR Amplification, and Sequencing
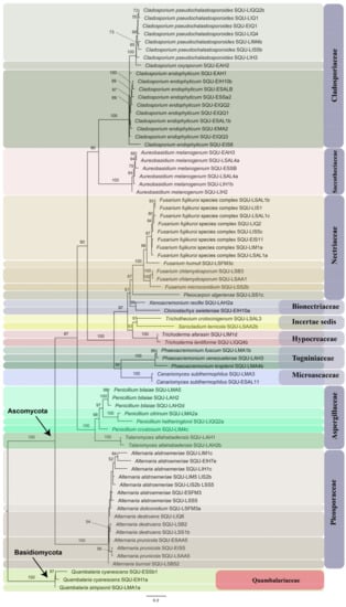
2.3. Sequence Alignment and Phylogenetic Analyses
2.4. Pathogenicity Test
2.5. Statistical Analysis
3. Results
3.1. Fungal Identification
3.2. Isolation of Fungal Isolates from Dubas Bug-Infested Leaves
3.3. Pathogenicity Test
4. Discussion
Author Contributions
Funding
Data Availability Statement
Acknowledgments
Conflicts of Interest
References
- FAO. FAOSTAT. Available online: http://faostat3.faoorg/browse/rankings/countries_by_commodity/E5 (accessed on 26 December 2022).
- Mokhtar, A.M.; Al-Khatri, S.A.; A’Rab’ani, M.A.; Al-Busaidi, A.Y.; Al-Zadjali, T.S.; El-Haidari, H.S.; Faheem, F. Survey of insect pest attacking date palm in Oman Interior and AL-Dhahira regions in Sultanate of Oman. In Annual Report of Research Work; Ministry of Agriculture and Fisheries: Muscat, Sultanate of Oman, 1994; pp. 306–310. [Google Scholar]
- Kinawi, M.M. Date Palm and Date Pests in Oman; Royal Court Affairs: Muscat, Sultanate of Oman, 2005. [Google Scholar]
- MAF. Dubas Bug, Ommtissus lybicus; Ministry of Agriculture and Fisheries: Muscat, Sultanate of Oman, 1997; pp. 3–18. [Google Scholar]
- MAF. Perennial Book of Date Palm Tree; Department for Statistics of Agriculture and Livestock, Ministry of Agriculture and Fisheries: Muscat, Sultanate of Oman, 2019. [Google Scholar]
- Khan, N.A.; Mukhtar, A.; Alam, M. To asses the extent of the economic damage caused by Dubas bug Ommatissus binotatus on date palms with particular reference to yield and quality of fruits. In Annual Report of Research Work (1980–1981); Ministry of Agriculture and Fisheries: Muscat, Sultanate of Oman, 1983; pp. 170–179. [Google Scholar]
- Gassouma, M.S. Pests of the date palm (Phoenix dactylifera). In Proceedings of the Regional Workshop on Date Palm Development in the GCC countries of the Arabian Peninsula, Abu Dhabi, United Arab Emirates, 29–31 May 2004. [Google Scholar]
- Kinaway, M.; Al-Siyabi, A. Major arthropod pests of date palm in Arab countries. In Proceedings of the First Regional Conference about Management of Date Palm Pests, Abu Dhabi, United Arab Emirates, 22–25 September 2012. [Google Scholar]
- Hussain, A.A. Date Palm, Dates and Their Pests. Ph.D. Thesis, Basra University, Basra, Iraq, 1985. (In Arabic). [Google Scholar]
- Howard, F.W.; Giblin-Davis, R.; Moore, D.; Abad, R. Insects on Palms; CABI Publishing: London, UK, 2001; pp. 1–400. [Google Scholar]
- Resh, V.H.; Cardé, R.T. Encyclopedia of Insects, 2nd ed.; Academic Press: London, UK, 2009; pp. 1–1136. [Google Scholar]
- Thacker, J.R.M.; Al-Mahmooli, I.H.S.; Deadman, M.L. Population dynamics and control of the dubas bug Ommatissus lybicus in the Sultanate of Oman. In Proceeding of the BCPC International Congress: Crop Science and Technology, Volumes 1 and 2. Proceedings of an International Congress Held at the SECC, Glasgow, UK, 10–12 November 2003. [Google Scholar]
- Ba-Angood, S.A.; Al-Ghurabi, A.S.; Hubaishan, M.A. Biology and chemical control of the old world bug (Doubas bug) Ommatissus lybicus DeBerg on date palm trees in the coastal areas of Hadramout Governorate, Republic of Yemen. Arab J. Plant Prot. 2009, 27, 1–9. [Google Scholar]
- Payandeh, A.; Kamali, K.; Fathipour, Y. Population structure and seasonal activity of Ommatissus lybicus in Bam region of Iran (Homoptera Tropiduchidae). Munis Entomol. Zool. 2010, 5, 726–733. [Google Scholar]
- Elwan, A.A.; Al-Tamimi, S.S. Life cycle of Dubas bug Ommatissus binotatus lybicus de Berg. (Homoptera: Tropiduchidae) in Sultanate of Oman. Egypt. J. Agric. Res. 1999, 77, 1547–1553. [Google Scholar]
- Mokhtar, M.; Al-Nabhani, S.S. Oviposition pattern of Dubas bug Ommatissus lybicus de Berg. on date palm. In Proceedings of the International Conference on Date Palm Production and processing Technology, Muscat, Sultanate of Oman, 9–11 May 2006; Sultan Qaboos University: Seeb, Sultanate of Oman, 2010. [Google Scholar]
- Mokhtar, M.; Al-Nabhani, S.S. Temperature-dependent development of dubas bug, Ommatissus lybicus (Hemiptera: Tropiduchidae), an endemic pest of date palm, Phoenix dactylifera. Eur. J. Entomol. 2010, 107, 681–685. [Google Scholar] [CrossRef]
- Al-Mjeni, A.M.; Mokhtar, A. Comparison between Nogos and Malathion on Dubas bug. In Annual Report of Research Work (1979–1980); Ministry of Agriculture and Fisheries: Muscat, Sultanate of Oman, 1983; pp. 157–165. [Google Scholar]
- Abd-Allah, F.F.; Al-Zadjali, T.S.; Al-Khatri, S.A. Biology of Ommatissus lybicus Bergevin under field and laboratory conditions during spring generation. In Agricultural Research Annual Report; Ministry of Agriculture and Fisheries: Muscat, Sultanate of Oman, 1994; pp. 29–293. [Google Scholar]
- Abd-Allah, F.F.; Al-Zidjali, T.S.; Al-Khatri, S.A. Biology of Ommatissus lybicus Bergevin under field and laboratory conditions during spring 1995. In Proceedings of the International Conference on Integrated Pest Management, Muscat, Sultanate of Oman, 23–25 February 1998; Sultan Qaboos University: Seeb, Sultanate of Oman, 1998. [Google Scholar]
- Mokhtar, A.M.; Al-Mjeni, A.M. A novel approach to determine the efficacy of control measures against Dubas bug, Ommatissus lybicus de Bergevin, on date palm. J. Agricult. Sci. 1999, 4, 1–4. [Google Scholar]
- Al-Yahyai, R.; Khan, M.M. Date palm status and perspective in Oman. In Date Palm Genetic Resources and Utilization; Al-Khayri, J.M., Jain, S.M., Johnson, D.V., Eds.; Springer: London, UK, 2015; pp. 207–240. [Google Scholar]
- Howard, F.W. Sap-feeders on Palms. In Insects on Palms; Howard, F.W., Giblin-Davis, R., Moore, D., Abad, R., Eds.; CABI Publishing: London, UK, 2001; pp. 128–161. [Google Scholar]
- Blandino, M.; Scarpino, V.; Vanara, F.; Sulyok, M.; Krska, R.; Reyneri, A. Role of the European corn borer (Ostrinia nubilalis) on contamination of maize with 13 Fusarium mycotoxins. Food Addit. Contam. Chem. Anal. Control Expo. Risk Assess. 2015, 32, 533–543. [Google Scholar] [CrossRef]
- Agrios, N.G. Plant Pathology, 5th ed.; Elsevier Academic Press: Cambridge, MA, USA, 2005. [Google Scholar]
- Khudhair, M.W.; Aboud, H.M.; Khalaf, M.Z.; Shbar, A.K. Oryctes elegans, a vector of Fusarium proliferatum causing wilt disease symptoms of date palm. Int. J. Phytoremediation 2014, 3, 67–72. [Google Scholar] [CrossRef]
- Shivanathan, P. Preliminary study of plant disease in selected crops in northern regions of Oman. In Annual Report of Research Work (1990); Ministry of Agriculture and Fisheries: Muscat, Sultanate of Oman, 1990; pp. 156–171. [Google Scholar]
- Shivanathan, P.; Al-Zidjali, A.; Al-Raisi, Y.; Al-Ragmi, H.; Abdel-Haleem, S. Record of diseases at Agriculture Research Center (ARC), Rumais 92/93. In Annual Report of Research Work (1993); Ministry of Agriculture and Fisheries: Muscat, Sultanate of Oman, 1993; pp. 173–174. [Google Scholar]
- Al-Sadi, A.M.; Deadman, M.L. Influence of seed-borne Cochliobolus sativus (Anamorph Bipolaris sorokiniana) on crown rot and root rot of barley and wheat. J. Phytopathol. 2010, 158, 683–690. [Google Scholar] [CrossRef]
- White, T.J.; Bruns, T.; Lee, S.; Taylor, J. Amplification and direct sequencing of fungal ribosomal RNA genes for phylogenetics. In PCR Protocols: A Guide to Methods and Applications; Innis, M.A., Gelfand, D.H., Sninsky, J.J., White, T.J., Eds.; Academic Press: New York, NY, USA, 1990; pp. 315–322. [Google Scholar]
- Hall, T.A. BioEdit 5.0.9: A user-friendly biological sequence alignment editor and analysis program for Windows 95/98/NT. Nucleic Acids Symp. Ser. 1999, 41, 95–98. [Google Scholar]
- Larkin, M.A.; Blackshields, G.; Brown, N.P.; Chenna, R.; McGettigan, P.A.; McWilliam, H.; Valentin, F.; Wallace, I.M.; Wilm, A.; Lopez, R.; et al. Clustal W and Clustal X version 2.0. Bioinformatics 2007, 23, 2947–2948. [Google Scholar] [CrossRef] [PubMed]
- Stamatakis, A. RAxML version 8: A tool for phylogenetic analysis and post-analysis of large phylogenies. Bioinformatics 2014, 30, 1312–1313. [Google Scholar] [CrossRef]
- Rambaut, A. FigTree Tree Figure Drawing Tool Version 131, Institute of Evolutionary 623 Biology, University of Edinburgh. Available online: http://treebioedacuk/software/figtree/ (accessed on 3 January 2022).
- Al-Sadi, A.M. Variation in resistance to spot blotch and the aggressiveness of Bipolaris sorokiniana on barley and wheat cultivars. J. Plant Pathol. 2016, 98, 97–103. [Google Scholar] [CrossRef]
- Wijayawardene, N.N.; Hyde, K.D.; Rajeshkumar, K.C.; Hawksworth, D.L.; Madrid, H.; Kirk, P.M.; Braun, U.; Singh, R.V.; Crous, P.W.; Kukwa, M.; et al. Notes for genera: Ascomycota. Fungal Divers. 2017, 86, 1–594. [Google Scholar]
- Godfrey, L.D.; Yeargan, K.V. Effects and interactions of early season pests on alfalfa yield in Kentucky. J. Econ. Entomol. 1987, 80, 248–256. [Google Scholar] [CrossRef]
- Kalb, D.W.; Bergstrom, G.C.; Shields, E.J. Prevalence, severity, and association of fungal crown and root rots with injury by the clover root curculio in New York alfalfa. Plant Dis. 1994, 78, 491–495. [Google Scholar] [CrossRef]
- Willsey, T.; Chatterton, S.; Cárcamo, H. Interactions of root-feeding insects with fungal and oomycete plant pathogens. Front. Plant Sci. 2017, 8, 1764. [Google Scholar] [CrossRef]
- Dickason, E.A.; Leach, C.M.; Gross, A.E. Clover root curculio injury and vascular decay of alfalfa roots. J. Econ. Entomol. 1968, 61, 1163–1168. [Google Scholar] [CrossRef]
- Leath, K.T.; Hower, A.A. Interaction of Fusarium oxysporum f. sp. medicaginis with feeding activity of clover root curculio larvae in alfalfa. Plant Dis. 1993, 77, 799–802. [Google Scholar]
- Kurtz, B.; Karlovsky, P.; Vidal, S. Interaction between western corn rootworm (Coleoptera: Chrysomelidae) larvae and root-infecting Fusarium verticillioides. Environ. Entomol. 2010, 39, 1532–1538. [Google Scholar] [CrossRef] [PubMed]
- Leath, K.T.; Newton, R.C. Interaction of a fungus gnat, Bradysia sp. (Sciaridae) with Fusarium spp. on alfalfa and red clover. Phytopathology 1969, 59, 257–258. [Google Scholar]
- Graham, C.L.; McNeill, M.J. Soybean crown and root damage by Bradysia coprophila. J. Econ. Entomol. 1972, 65, 597–599. [Google Scholar] [CrossRef]
- Rogers, S.; Graham, J.H.; McCoy, C.W. Insect-plant pathogen interactions: Preliminary studies of Diaprpes root weevil injuries and Phytophthora infection. Proc. Fla. State Hort. Soc. 1996, 109, 57–62. [Google Scholar]
- Graham, J.H.; Bright, D.B.; McCoy, C.W. Phytophthora-Diaprepes weevil complex: Phytophthora spp. relationship with citrus rootstocks. Plant Dis. 2003, 87, 85–90. [Google Scholar] [CrossRef]
- Yang, Q.Q.; Ma, X.Y.; Chen, T.G.; Liang, W.X. First report of Alternaria destruens causing leaf spot on Ligustrum sinense in China. Plant Dis. 2019, 103, 2959. [Google Scholar] [CrossRef]
- Rahimloo, T.; Ghosta, Y. The occurrence of Alternaria species on cabbage in Iran. Zemdirbyste-Agriculture 2015, 102, 343–350. [Google Scholar] [CrossRef]
- Eğerci, Y.; Kınay-Teksür, P.; Uysal-Morca, A. Reactions of rice varieties to Bakanae disease caused by Fusarium fujikuroi in Turkey. Arch. Phytopathol. Plant Prot. 2022, 55, 900–912. [Google Scholar] [CrossRef]
- Yang, X.; Xu, X.; Wang, S.; Zhang, L.; Shen, G.; Teng, H.; Yang, C.; Song, C.; Xiang, W.; Wang, X.; et al. Identification, pathogenicity, and genetic diversity of Fusarium spp. associated with maize sheath rot in Heilongjiang Province, China. Int. J. Mol. Sci. 2022, 23, 10821. [Google Scholar] [CrossRef]
- Jiang, Y.R.; Yi, J.M.; Zhu, T.H.; Li, S.J.; Qiao, T.M.; Liu, Y.G.; Yang, C.L.; Lin, T.T.; Wang, Y.L.; Li, T.; et al. Round spot disease of Zanthoxylum armatum caused by Fusarium fujikuroi in China. Plant Dis. 2021, 105, 3303. [Google Scholar] [CrossRef]
- Li, H.; Tang, W.; Liu, K.; Zhang, L.; Tang, X.; Miao, M.; Liu, Y. First report of Fusarium fujikuroi causing brown leaf spot on kiwifruit. Plant Dis. 2020, 104, 1560. [Google Scholar] [CrossRef]
- Li, X.; Zeng, R.; Huang, X.; Chen, J.; Fang, W.; Cao, A.; Hua, J. First report in China of Fusarium humuli as a causative agent of Chinese yam wilt. Plant Dis. 2021. Online ahead of print. [Google Scholar] [CrossRef]
- Lombard, L.; Van Doorn, R.; Crous, P.W. Neotypification of Fusarium chlamydosporum-a reappraisal of a clinically important species complex. Fung. Syst. Evolut. 2019, 4, 183–200. [Google Scholar] [CrossRef]
- Narmani, A.; Arzanlou, M. Quambalaria cyanescens, a new fungal trunk pathogen associated with grapevine decline in Iran. Crop Prot. 2019, 124, 104875. [Google Scholar] [CrossRef]
- Simpson, J.A. Quambalaria, a new genus of eucalypt pathogens. Aust. Mycol. 2000, 19, 57–62. [Google Scholar]
- Mostert, L.; Groenewald, J.Z.; Summerbell, R.C.; Robert, V.; Sutton, D.A.; Padhye, A.A.; Crous, P.W. Species of Phaeoacremonium associated with human infections and environmental reservoirs in infected woody plants. J. Clin. Microbiol. 2005, 43, 1752–1767. [Google Scholar] [CrossRef]
- Mostert, L.; Halleen, F.; Fourie, P.; Crous, P.W. A review of Phaeoacremonium species involved in Petri disease and esca of grapevines. Phytopathol. Mediterr. 2006, 45, 12–29. [Google Scholar]
- Aroca, A.; Raposo, R. Pathogenicity of Phaeoacremonium species on grapevines. J. Phytopathol. 2009, 157, 413–419. [Google Scholar] [CrossRef]
- Gramaje, D.; Aguilar, M.I.; Armengol, J. First report of Phaeoacremonium krajdenii causing Petri disease of grapevine in Spain. Plant Dis. 2011, 95, 615. [Google Scholar] [CrossRef]
- Arabnezhad, M.; Mohammadi, H. First report of Fusicoccum aesculi (Tel: Botryosphaeria dothidea) associated with grapevine decline in Kerman province. In Proceeding of the 20th Iranian Plant Protection Congress, Shiraz, Iran, 26–29 August 2012. [Google Scholar]
- Sami, S.; Mohammadi, H.; Heydarnejad, J. Phaeoacremonium species associated with necrotic wood of pome fruit trees in Iran. J. Plant Pathol. 2014, 96, 487–495. [Google Scholar]
- Soltaninejad, N.; Mohammadi, H.; Massumi, H. Isolation, identification and pathogenicity of Botryosphaeriaceae and Phaeoacremonium species associated with decline of Prunus species in Iran. J. Plant Pathol. 2017, 99, 571–581. [Google Scholar]
- Berraf-Tebbal, A.; Bouznad, Z.; Santos, J.M.; Coelho, M.A.; Peros, J.P.; Phillips, A.J. Phaeoacremonium species associated with Eutypa dieback and esca of grapevines in Algeria. Phytopathol. Mediterr. 2011, 50, S86–S97. [Google Scholar]
- Olmo, D.; Gramaje, D.; Agustí-Brisach, C.; Leon, M.; Armengol, J. First report of Phaeoacremonium venezuelense associated with wood decay of apricot trees in Spain. Plant Dis. 2014, 98, 1001. [Google Scholar] [CrossRef]
- Nazmadini, S.; Mohammadi, H.; Kazemzadeh Chakusary, M. First report of Phaeoacremonium venezuelense and Neoscytalidium hyalinum from Calligonum amoenum in Iran. In Proceedings of the 23rd Iranian Plant Protection Congress, Gorgan, Iran, 27–30 August 2018. [Google Scholar]


| Wilayat | Village | No. of Farms | No. of Leaflets/Tree | Coordinates |
|---|---|---|---|---|
| Izki | Saima | 4 | 25 | 22.96179, 57.91549 |
| Qarrot South | 4 | 25 | 22.98207, 57.78078 | |
| Muqazzah | 4 | 25 | 23.01378, 57.87333 | |
| Al humaydah | 4 | 25 | 22.90664, 57.91260 | |
| Al qariyatain | 4 | 25 | 22.93293, 57.76855 | |
| Al kharmah | 4 | 25 | 22.84934, 57.95692 | |
| Samail | Sifalat | 4 | 25 | 23.31527, 58.02095 |
| Alayat | 4 | 25 | 23.30303, 57.98520 | |
| Alaainh | 4 | 25 | 23.29954, 58.06131 | |
| Bory | 4 | 25 | 23.16340, 57.92657 | |
| falaj almaraghah | 4 | 25 | 23.17980, 57.90918 | |
| Ibri | Alhajer | 4 | 25 | 23,22415, 56.47231 |
| Al Hamra | Mesfat alabriyn | 4 | 25 | 23.14048, 57.31255 |
| Wilayat | Wilayat | Fungi Isolated from Leaflets |
|---|---|---|
| Al Hamra | Mesfat alabriyn | Canariomyces subthermophilus (Mouch.) X. Wei Wang and Houbraken |
| Cladosporium endophyticum Tibpromma and K.D. Hyde | ||
| Quambalaria simpsonii Cheew. and Crous | ||
| Penicillium bilaiae Kucey | ||
| Penicillium citrinum Thom | ||
| Phaeoacremonium fuscum L. Mostert, Damm and Crous | ||
| Phaeoacremonium krajdenii L. Mostert, Summerb. and Crous | ||
| Izki | Al-Qariyatain | Cladosporium pseudochalastosporoides Bensch, Crous and Braun |
| Penicillium hetheringtonii Houbraken, Frisvad and Samson | ||
| Trichoderma lentiforme (Rehm) P. Chaverri, Samuels and Rocha | ||
| Qarrot South | Alternaria destruens Simmons | |
| Cladosporium pseudochalastosporoides Bensch, Crous and Braun | ||
| Cladosporium endophyticum Tibpromma and Hyde | ||
| Fusarium fujikuroi Nirenberg species complex | ||
| Muqazzah | Alternaria alstroemeriae Simmons and Hill | |
| Cladosporium pseudochalastosporoides Bensch, Crous and Braun | ||
| Fusarium fujikuroi Nirenberg species complex | ||
| Penicillium crustosum Thom | ||
| Trichoderma afarasin Chaverri and Rocha | ||
| Saima | Alternaria alstroemeriae Simmons and Hill | |
| Alternaria prunicola Chethana, Yan, Li and Hyde | ||
| Cladosporium pseudochalastosporoides Bensch, Crous and Braun | ||
| Cladosporium endophyticum Tibpromma and Hyde | ||
| Fusarium fujikuroi Nirenberg species complex | ||
| Al-Humaydah | Alternaria alstroemeriae Simmons and Hill | |
| Aureobasidium melanogenum (Hermanides-Nijhof) Zalar P., Gostincar, Gunde-Cimerman | ||
| Cladosporium pseudochalastosporoides Bensch, Crous and Braun | ||
| Cladosporium endophyticum Tibpromma and Hyde | ||
| Clonostachys swieteniae Perera, Jones and Hyde | ||
| Quambalaria cyanescens (de Hoog and de Vries) de Beer, Begerow and Bauer | ||
| Ibri | Alhajer | Aureobasidium melanogenum (Hermanides-Nijhof) Zalar P., Gostincar, Gunde-Cimerman |
| Cladosporium oxysporum Berk. and Curtis | ||
| Cladosporium endophyticum Tibpromma and Hyde | ||
| Penicillium bilaiae Kucey | ||
| Phaeoacremonium venezuelense Mostert, Summerb. and Crous | ||
| Xenoacremonium recifei (Leao and Lobo) Lombard and Crous | ||
| Talaromyces allahabadensis (Mehrotra and Kumar) Samson, Yilmaz and Frisvad | ||
| Samail | Alaainh | Alternaria prunicola Chethana, Yan, Li and Hyde |
| Fusarium chlamydosporum Wollenweber and Reinking | ||
| Sarocladium terricola (Mill., Giddens and Foster) Giraldo, Gené and Guarro | ||
| Alayate | Canariomyces subthermophilus (Mouch.) Wei Wang and Houbraken | |
| Cladosporium endophyticum Tibpromma and Hyde | ||
| Aureobasidium melanogenum (Hermanides-Nijhof) Zalar P., Gostincar, Gunde-Cimerman | ||
| Fusarium fujikuroi Nirenberg species complex | ||
| Trichothecium crotocinigenum (Schol-Schwarz) Summerb., Seifert and Schroers | ||
| Sifalat | Alternaria alstroemeriae Simmons and Hill | |
| Alternaria destruens Simmons | ||
| Aureobasidium melanogenum (Hermanides-Nijhof) Zalar, Gostincar, Gunde-Cimerman | ||
| Cladosporium endophyticum Tibpromma and Hyde | ||
| Fusarium microconidium Lombard and Crous | ||
| Quambalaria cyanescens (de Hoog and de Vries) de Beer, Begerow and Bauer | ||
| Falaj almaraghah | Alternaria alstroemeriae Simmons and Hill | |
| Alternaria doliconidium Li, Camporesi and Hyde | ||
| Fusarium humuli Wang, Qian Chen and Cai | ||
| Pleiocarpon algeriense Aigoun-Mouhous, Cabral and Berraf-Tebbal | ||
| Bory | Alternaria destruens Simmons | |
| Alternaria burnsii Uppal, Patel and Kamat | ||
| Fusarium chlamydosporum Wollenw. and Reinking |
| Fungal Species * | Mean Diameter of Leaf Spot(mm ± SD) ** |
|---|---|
| Phaeoacremonium krajdenii | 9.0 ± 1.2 a |
| Fusarium fujikuroi species complex | 8.2 ± 1.9 a |
| Fusarium humuli | 8.2 ± 1.5 a |
| Fusarium microconidium | 8.1 ± 1.8 a |
| Alternaria destruens | 7.9 ± 1.7 ab |
| Cladosporium pseudochalastosporoides | 7.8 ± 1.4 ab |
| Cladosporium endophyticum | 5.9 ± 1.3 bc |
| Quambalaria cyanescens | 5.6 ± 1.2 c |
| Phaeoacremonium venezuelense | 3.4 ± 2.0 d |
Disclaimer/Publisher’s Note: The statements, opinions and data contained in all publications are solely those of the individual author(s) and contributor(s) and not of MDPI and/or the editor(s). MDPI and/or the editor(s) disclaim responsibility for any injury to people or property resulting from any ideas, methods, instructions or products referred to in the content. |
© 2023 by the authors. Licensee MDPI, Basel, Switzerland. This article is an open access article distributed under the terms and conditions of the Creative Commons Attribution (CC BY) license (https://creativecommons.org/licenses/by/4.0/).
Share and Cite
Al-Nabhani, S.S.; Velazhahan, R.; Hussain, S.; Al-Raqmi, S.; Al-Hashmi, M.; Al-Sadi, A.M. Relationship between Dubas Bug (Ommatissus lybicus) Infestation and the Development of Fungal-Induced Leaf Spots in Date Palms (Phoenix dactylifera). Insects 2023, 14, 283. https://doi.org/10.3390/insects14030283
Al-Nabhani SS, Velazhahan R, Hussain S, Al-Raqmi S, Al-Hashmi M, Al-Sadi AM. Relationship between Dubas Bug (Ommatissus lybicus) Infestation and the Development of Fungal-Induced Leaf Spots in Date Palms (Phoenix dactylifera). Insects. 2023; 14(3):283. https://doi.org/10.3390/insects14030283
Chicago/Turabian StyleAl-Nabhani, Salem S., Rethinasamy Velazhahan, Shah Hussain, Suad Al-Raqmi, Maryam Al-Hashmi, and Abdullah M. Al-Sadi. 2023. "Relationship between Dubas Bug (Ommatissus lybicus) Infestation and the Development of Fungal-Induced Leaf Spots in Date Palms (Phoenix dactylifera)" Insects 14, no. 3: 283. https://doi.org/10.3390/insects14030283
APA StyleAl-Nabhani, S. S., Velazhahan, R., Hussain, S., Al-Raqmi, S., Al-Hashmi, M., & Al-Sadi, A. M. (2023). Relationship between Dubas Bug (Ommatissus lybicus) Infestation and the Development of Fungal-Induced Leaf Spots in Date Palms (Phoenix dactylifera). Insects, 14(3), 283. https://doi.org/10.3390/insects14030283

