Phylogenetic Analysis of Mitochondrial Genome of Tabanidae (Diptera: Tabanidae) Reveals the Present Status of Tabanidae Classification
Abstract
:Simple Summary
Abstract
1. Introduction
2. Materials and Methods
2.1. Specimens and DNA Extraction
2.2. Construction of the Genomic Library and Sequencing
2.3. Genomic Assembly
2.4. Annotation and Bioinformatics Analysis
2.5. Phylogenetics Analysis
3. Results and Discussion
3.1. Acquisition of Mitochondrion cox1 Genes
3.2. mtDNA Features of Six Horseflies in This Study
3.3. Characteristics of Protein–Coding Genes (PCGs)
3.4. Analysis of the RNA (2 rRNAs and 22 tRNAs)
3.5. Evolutive Analysis
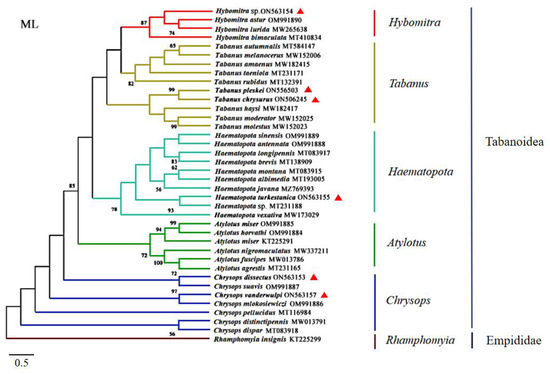
3.6. Phylogenetic Analyses
4. Conclusions
Supplementary Materials
Author Contributions
Funding
Institutional Review Board Statement
Informed Consent Statement
Data Availability Statement
Acknowledgments
Conflicts of Interest
References
- Changbunjong, T.; Bhusri, B.; Sedwisai, P.; Weluwanarak, T.; Nitiyamatawat, E.; Chareonviriyaphap, T.; Ruangsittichai, J. Species identification of horse flies (Diptera: Tabanidae) in Thailand using DNA barcoding. Vet. Parasitol. 2018, 259, 35–43. [Google Scholar] [CrossRef] [PubMed]
- Votýpka, J.; Brzoňová, J.; Ježek, J.; Modrý, D. Horse flies (Diptera: Tabanidae) of three West African countries: A faunistic update, barcoding analysis and trypanosome occurrence. Acta Trop. 2019, 197, 105069. [Google Scholar] [CrossRef] [PubMed]
- Pape, T.; Blagoderov, V.; Mostovski, M.B. Order Diptera Linnaeus. Zootaxa 1758, 3148, 222–229. [Google Scholar] [CrossRef] [Green Version]
- Baldacchino, F.; Desquesnes, M.; Mihok, S.; Foil, L.D.; Duvallet, G.; Jittapalapong, S. Tabanids: Neglected subjects of research, but important vectors of disease agents! Infect. Genet. Evol. 2014, 28, 596–615. [Google Scholar] [CrossRef]
- Morita, S.I.; Bayless, K.M.; Yeates, D.K.; Wiegmann, B. Molecular phylogeny of the horse flies: A framework for renewing tabanid taxonomy. Syst. Èntomol. 2015, 41, 56–72. [Google Scholar] [CrossRef]
- Foil, L. Tabanids as vectors of disease agents. Parasitol. Today 1989, 5, 88–96. [Google Scholar] [CrossRef]
- Kobayashi, D.; Watanabe, M.; Faizah, A.N.; Amoa-Bosompem, M.; Higa, Y.; Tsuda, Y.; Sawabe, K.; Isawa, H. Discovery of a Novel Flavivirus (Flaviviridae) From the Horse Fly, Tabanus rufidens (Diptera: Tabanidae): The Possible Coevolutionary Relationships Between the Classical Insect-Specific Flaviviruses and Host Dipteran Insects. J. Med. Entomol. 2021, 58, 880–890. [Google Scholar] [CrossRef]
- Bogitsh, B.J.; Carter, C.E.; Oeltmann, T.N. (Eds.) Chapter 18—Arthropods as Vectors. In Human Parasitology, 5th ed.; Academic Press: Cambridge, MA, USA, 2019; pp. 331–360. [Google Scholar]
- Sohier, C.; Haegeman, A.; Mostin, L.; de Leeuw, I.; van Campe, W.; de Vleeschauwer, A.; Tuppurainen, E.S.M.; van den Berg, T.; de Regge, N.; de Clercq, K. Experimental evidence of mechanical Lumpy Skin Disease virus transmission by Stomoxys calcitrans biting flies and Haematopota spp. horseflies. Sci. Rep. 2019, 9, 20076. [Google Scholar] [CrossRef]
- Oldroyd, H. The Horseflies (Diptera: Tabanidae) of the Ethiopian Region; Volume I. Haematopotaand Hippocentrum; British Museum (Natural History): London, UK, 1952; p. 226. [Google Scholar]
- Oldroyd, H. The Horseflies (Diptera: Tabanidae) of the Ethiopian Region; Volume II. Tabanus and Related Genera; British Museum (Natural History): London, UK, 1954; p. 341. [Google Scholar]
- Banerjee, D.; Kumar, V.; Maity, A.; Ghosh, B.; Tyagi, K.; Singha, D.; Kundu, S.; Laskar, B.A.; Naskar, A.; Rath, S. Identification through DNA barcoding of Tabanidae (Diptera) vectors of surra disease in India. Acta Trop. 2015, 150, 52–58. [Google Scholar] [CrossRef] [PubMed]
- Odeniran, P.O.; Macleod, E.T.; Ademola, I.O.; Ohiolei, J.A.; Majekodunmi, A.O.; Welburn, S.C. Morphological, molecular iden-tification and distribution of Trypanosome-Transmitting pipterans from cattle settlements in Southwest Nigeria. Acta Parasitol. 2021, 66, 116–128. [Google Scholar] [CrossRef] [PubMed]
- Ball, S.L.; Hebert, P.D.N.; Burian, S.K.; Webb, J.M. Biological identifications of mayflies (Ephemeroptera) using DNA barcodes. J. N. Am. Benthol. Soc. 2005, 24, 508–524. [Google Scholar] [CrossRef]
- Tyagi, K.; Kumar, V.; Kundu, S.; Pakrashi, A.; Prasad, P.; Caleb, J.T.D.; Chandra, K. Identification of Indian Spiders through DNA barcoding: Cryptic species and species complex. Sci. Rep. 2019, 9, 14033. [Google Scholar] [CrossRef] [PubMed] [Green Version]
- Behura, S.K. Molecular marker systems in insects: Current trends and future avenues. Mol. Ecol. 2006, 15, 3087–3113. [Google Scholar] [CrossRef] [PubMed]
- Gao, Y.; Zhang, Y.; Yang, X.; Qiu, J.-H.; Duan, H.; Xu, W.-W.; Chang, Q.-C.; Wang, C.-R. Mitochondrial DNA Evidence Supports the Hypothesis that Triodontophorus Species Belong to Cyathostominae. Front. Microbiol. 2017, 8, 1444. [Google Scholar] [CrossRef] [PubMed] [Green Version]
- Xu, R.M.; Sun, Y. Fauna Sinica. Insecta: Diptera: Tabanidae; Science Press: Beijing, China, 2013. [Google Scholar]
- Zhang, N.X.; Yu, G.; Li, T.J.; He, Q.Y.; Zhou, Y.; Si, F.L.; Ren, S.; Chen, B. The Complete mitochondrial genome of Delia antiqua and its implications in Dipteranphylogenetics. PLoS ONE 2015, 10, e0139736. [Google Scholar]
- Junqueira, A.C.M.; Azeredo-Espin, A.M.L.; Paulo, D.F.; Marinho, M.A.T.; Tomsho, L.P.; Drautz-Moses, D.I.; Purbojati, R.W.; Ratan, A.; Schuster, S.C. Large-scale mitogenomics enables insights into Schizophora (Diptera) radiation and population di-versity. Sci. Rep. 2016, 6, 21762. [Google Scholar] [CrossRef] [Green Version]
- Wang, K.; Li, X.; Ding, S.; Wang, N.; Mao, M.; Wang, M.; Yang, D. The complete mitochondrial genome of the Atylotus miser (Diptera: Tabanomorpha: Tabanidae), with mitochondrial genome phylogeny of lower Brachycera (Orthorrhapha). Gene 2016, 586, 184–196. [Google Scholar] [CrossRef]
- Mugasa, C.M.; Villinger, J.; Gitau, J.; Ndungu, N.; Ciosi, M.; Masiga, D. Morphological re-description and molecular identification of Tabanidae (Diptera) in East Africa. ZooKeys 2018, 769, 117–144. [Google Scholar] [CrossRef] [PubMed]
- Cameron, S.L. Insect Mitochondrial Genomics: Implications for Evolution and Phylogeny. Annu. Rev. Èntomol. 2014, 59, 95–117. [Google Scholar] [CrossRef] [Green Version]
- Andrews, S. FastQC v.0.11.9. 2021. Available online: https://www.bioinformatics.babraham.ac.uk/projects/fastqc/ (accessed on 1 July 2022).
- Krueger, F. Trim Galore v.0.6.5. 2021. Available online: https://www.bioinformatics.babraham.ac.uk/projects/trim_galore/ (accessed on 1 July 2022).
- Coil, D.; Jospin, G.; Darling, A.E. A5-miseq: An updated pipeline to assemble microbial genomes from Illumina MiSeq data. Bioinformatics 2015, 31, 587–589. [Google Scholar] [CrossRef]
- Bankevich, A.; Nurk, S.; Antipov, D.; Gurevich, A.A.; Dvorkin, M.; Kulikov, A.S.; Lesin, V.M.; Nikolenko, S.I.; Pham, S.; Prjibelski, A.D.; et al. SPAdes: A New Genome Assembly Algorithm and Its Applications to Single-Cell Sequencing. J. Comput. Biol. 2012, 19, 455–477. [Google Scholar] [CrossRef] [PubMed] [Green Version]
- Kurtz, S.; Phillippy, A.; Delcher, A.L.; Smoot, M.; Shumway, M.; Antonescu, C.; Salzberg, S.L. Versatile and open software for comparing large genomes. Genome Biol. 2004, 5, R12. [Google Scholar] [CrossRef] [PubMed] [Green Version]
- Walker, B.J.; Abeel, T.; Shea, T.; Priest, M.; Abouelliel, A.; Sakthikumar, S.; Cuomo, C.A.; Zeng, Q.; Wortman, J.; Young, S.K.; et al. Pilon: An Integrated Tool for Comprehensive Microbial Variant Detection and Genome Assembly Improvement. PLoS ONE 2014, 9, e112963. [Google Scholar] [CrossRef] [PubMed]
- Bernt, M.; Donath, A.; Jühling, F.; Externbrink, F.; Florentz, C.; Fritzsch, G.; Pütz, J.; Middendorf, M.; Stadler, P.F. MITOS: Im-proved De Novo Metazoan Mitochondrial Genome Annotation. Mol. Phylogenet. Evol. 2013, 69, 313–319. [Google Scholar] [CrossRef]
- Lowe, T.M.; Chan, P.P. Trnascan-SE On-line: Integrating Search and Context for Analysis of Transfer RNA Genes. Nucleic Acids Res. 2016, 44, W54–W57. [Google Scholar] [CrossRef]
- Burland, T.G. DNASTAR’s Laser gene Sequence Analysis software. Methods Mol. Biol. 2000, 132, 71–91. [Google Scholar]
- Tamura, K.; Peterson, D.; Peterson, N.; Stecher, G.; Nei, M.; Kumar, S. MEGA5: Molecular Evolutionary Genetics Analysis Using Maximum Likelihood, Evolutionary Distance, and Maximum Parsimony Methods. Mol. Biol. Evol. 2011, 28, 2731–2739. [Google Scholar] [CrossRef] [Green Version]
- Librado, P.; Rozas, J. DnaSP v5: A software for comprehensive analysis of DNA polymorphism data. Bioinformatics 2009, 25, 1451–1452. [Google Scholar] [CrossRef] [PubMed] [Green Version]
- Katoh, K.; Standley, D.M. MAFFT Multiple Sequence Alignment Software Version 7: Improvements in Performance and Usability. Mol. Biol. Evol. 2013, 30, 772–780. [Google Scholar] [CrossRef] [Green Version]
- Chen, Y.; Chen, S.; Kang, J.; Fang, H.; Dao, H.; Guo, W.; Lai, C.; Lai, M.; Fan, J.; Fu, L.; et al. Evolving Molecular Epidemiological Profile of Human Immunodeficiency Virus 1 in the Southwest Border of China. PLoS ONE 2014, 9, e107578. [Google Scholar] [CrossRef] [Green Version]
- Robertson, H.E.; Lapraz, F.; Egger, B.; Telford, M.J.; Schiffer, P.H. The mitochondrial genomes of the acoelomorph worms Par-atomella rubra, Isodiametra pulchra and Archaphanostoma ylvae. Sci. Rep. UK 2017, 7, 1847. [Google Scholar] [CrossRef] [PubMed]
- Kinkar, L.; Korhonen, P.K.; Cai, H.; Gauci, C.G.; Lightowlers, M.W.; Saarma, U.; Jenkins, D.J.; Li, J.; Li, J.; Young, N.D.; et al. Long-read sequencing reveals a 4.4 kb tandem repeat region in the mitogenome of Echinococcus granulosus (sensu stricto) genotype G1. Parasites Vectors 2019, 12, 238. [Google Scholar] [CrossRef] [PubMed]
- Hassanin, A.; Léger, N.; Deutsch, J. Evidence for Multiple Reversals of Asymmetric Mutational Constraints during the Evolution of the Mitochondrial Genome of Metazoa, and Consequences for Phylogenetic Inferences. Syst. Biol. 2005, 54, 277–298. [Google Scholar] [CrossRef]
- Ren, L.; Shang, Y.; Yang, L.; Shen, X.; Chen, W.; Wang, Y.; Cai, J.; Guo, Y. Comparative analysis of mitochondrial genomes among four species of muscid flies (Diptera: Muscidae) and its phylogenetic implications. Int. J. Biol. Macromol. 2019, 127, 357–364. [Google Scholar] [CrossRef] [PubMed]
- Fu, Y.-T.; Zhang, Y.; Xun, Y.; Liu, G.-H.; Suleman; Zhao, Y. Characterization of the complete mitochondrial genomes of six horseflies (Diptera: Tabanidae). Infect. Genet. Evol. 2021, 95, 105054. [Google Scholar] [CrossRef] [PubMed]
- Ojala, D.; Montoya, J.; Attardi, G. tRNA punctuation model of RNA processing in human mitochondria. Nature 1981, 290, 470–474. [Google Scholar] [CrossRef] [PubMed]
- Marková, S.; Filipi, K.; Searle, J.B.; Kotlík, P. Mapping 3′ transcript ends in the bank vole (Clethrionomys glareolus) mitochondrial genome with RNA-Seq. BMC Genom. 2015, 16, 870. [Google Scholar] [CrossRef] [Green Version]
- Wolstenholme, D.R. Animal Mitochondrial DNA: Structure and Evolution. Int. Rev. Cytol. 1992, 141, 173–216. [Google Scholar] [CrossRef]
- Ren, L.; Zhang, X.; Li, Y.; Shang, Y.; Chen, S.; Wang, S.; Qu, Y.; Cai, J.; Guo, Y. Comparative analysis of mitochondrial genomes among the subfamily Sarcophaginae (Diptera: Sarcophagidae) and phylogenetic implications. Int. J. Biol. Macromol. 2020, 161, 214–222. [Google Scholar] [CrossRef] [PubMed]
- Li, X.Y.; Yan, L.P.; Pape, T.; Gao, Y.Y.; Zhang, D. Evolutionary insights into bot flies (Insecta: Diptera: Oestridae) from com-parative analysis of the mitochondrial genomes. Int. J. Biol. Macromol. 2020, 149, 371–380. [Google Scholar] [CrossRef]
- Lessard, B.; Cameron, S.; Bayless, K.; Wiegmann, B.; Yeates, D. The evolution and biogeography of the austral horse fly tribe Scionini (Diptera: Tabanidae: Pangoniinae) inferred from multiple mitochondrial and nuclear genes. Mol. Phylogenetics Evol. 2013, 68, 516–540. [Google Scholar] [CrossRef] [PubMed] [Green Version]
- Taioe, M.O.; Motloang, M.Y.; Namangala, B.; Chota, A.; Molefe, N.I.; Musinguzi, S.P.; Suganuma, K.; Hayes, P.; Tsilo, T.J.; Chainey, J.; et al. Characterization of tabanid flies (Diptera: Tabanidae) in South Africa and Zambia and detection of protozoan parasites they are harbouring. Parasitology 2017, 144, 1162–1178. [Google Scholar] [CrossRef] [PubMed]
- Song, F.; Li, H.; Liu, G.-H.; Wang, W.; James, P.; Colwell, D.D.; Tran, A.; Gong, S.; Cai, W.; Shao, R. Mitochondrial Genome Fragmentation Unites the Parasitic Lice of Eutherian Mammals. Syst. Biol. 2018, 68, 430–440. [Google Scholar] [CrossRef] [PubMed] [Green Version]
- Fu, Y.-T.; Nie, Y.; Duan, D.-Y.; Liu, G.-H. Variation of mitochondrial minichromosome composition in Hoplopleura lice (Phthiraptera: Hoplopleuridae) from rats. Parasites Vectors 2020, 13, 506. [Google Scholar] [CrossRef] [PubMed]
- Fu, Y.T.; Dong, Y.; Wang, W.; Nie, Y.; Liu, G.H.; Shao, R. Fragmented mitochondrial genomes evolved in opposite directions between closely related macaque louse Pedicinus obtusus and colobus louse Pedicinus badii. Genomics 2020, 112, 4924–4933. [Google Scholar] [CrossRef] [PubMed]
- Sweet, A.D.; Johnson, K.P.; Cao, Y.; de Moya, R.S.; Skinner, R.K.; Tan, M.; Herrera, S.V.; Cameron, S.L. Structure, gene order, and nucleotide composition of mitochondrial genomes in parasitic lice from Amblycera. Gene 2020, 768, 145312. [Google Scholar] [CrossRef] [PubMed]








| Genes | Strand | Position and nt Sequence Length (bp) | Initiation Codon | Stop Codon | Anticodon | |||||
|---|---|---|---|---|---|---|---|---|---|---|
| Hybomitra sp. | Haematopota turkestanica | Chrysops vanderwulpi | Chrysops dissectus | Tabanus chrysurus | Tabanus pleskei | |||||
| trnI | N | 1–66 (66) | 1–66 (66) | 1–67 (67) | 1–67 (67) | 1–66 (66) | 1–66 (66) | GAT | ||
| trnQ | J | 68–136 (69) | 64–132 (69) | 65–133 (69) | 65–133 (69) | 67–135 (69) | 67–135 (69) | TTG | ||
| trnM | N | 149–218 (70) | 141–210 (70) | 152–220 (69) | 138–206 (69) | 146–215 (70) | 146–215 (70) | CAT | ||
| nad2 | N | 219–1250 (1032) | 211–1242 (1032) | 221–1252 (1032) | 207–1238 (1032) | 216–1247 (1032) | 216–1247 (1032) | ATT | TAA | |
| trnW | N | 1249–1317 (69) | 1241–1309 (69) | 1256–1324 (69) | 1242–1310 (69) | 1247–1316 (70) | 1247–1316 (70) | TCA | ||
| trnC | J | 1310–1373 (64) | 1302–1369 (68) | 1317–1379 (63) | 1303–1367 (65) | 1309–1373 (65) | 1309–1373 (65) | GCA | ||
| trnY | J | 1376–1442 (67) | 1375–1441 (67) | 1389–1456 (68) | 1377–1444 (68) | 1375–1441 (67) | 1375–1441 (67) | GTA | ||
| cox1 | N | 1477–2982 (1506) | 1476–2981 (1506) | 1491–2900 (1500) | 1479–2978 (1500) | 1476–2981 (1506) | 1476–2981 (1506) | ATT | TAA | |
| trnL2 | N | 2978–3043 (66) | 2977–3042 (66) | 2995–3060 (66) | 2983–3048 (66) | 2977–3042 (66) | 2977–3042 (66) | TAA | ||
| cox2 | N | 3045–3732 (688) | 3044–3731 (688) | 3062–3748 (687) | 3050–3736 (687) | 3044–3731 (688) | 3044–3731 (688) | ATG | T(AA) | |
| trnK | N | 3733–3803 (71) | 3732–3802 (71) | 3750–3820 (71) | 3738–3808 (71) | 3732–3802 (71) | 3732–3802 (71) | CTT | ||
| trnD | N | 3805–3871 (67) | 3805–3871 (67) | 3820–3887 (68) | 3813–3881 (69) | 3811–3877 (67) | 3807–3873 (67) | GTC | ||
| atp8 | N | 3872–4033 (162) | 3872–4033 (162) | 3888–4049 (162) | 3882–4043 (162) | 3878–4039 (162) | 3874–4035 (162) | ATT/ ATC | TAA | |
| atp6 | N | 4027–4704 (678) | 4027–4704 (678) | 4043–4720 (678) | 4037–4714 (678) | 4033–4710 (678) | 4029–4706 (678) | ATG | TAA | |
| cox3 | N | 4704–5492 (789) | 4704–5492 (789) | 4720–5508 (789) | 4714–5502 (789) | 4710–5498 (789) | 4706–5494 (789) | ATG | TAA/ TAG | |
| trnG | N | 5495–5560 (66) | 5495–5560 (66) | 5510–5575 (66) | 5504–5569 (66) | 5501–5566 (66) | 5497–5562 (66) | TCC | ||
| nad3 | N | 5558–5914 (357) | 5561–5914 (354) | 5576–5929 (354) | 5570–5923 (354) | 5567–5920 (354) | 5563–5916 (354) | ATA/ ATT | TAA | |
| trnA | N | 5918–5984 (67) | 5918–5984 (67) | 5935–6001 (67) | 5929–5995 (67) | 5924–5990 (67) | 5920–5986 (67) | TGC | ||
| trnR | N | 5984–6047 (64) | 5984–6047 (64) | 6001–6065 (65) | 5995–6059 (65) | 5990–6053 (64) | 5986–6049 (64) | TCG | ||
| trnN | N | 6050–6115 (66) | 6050–6115 (66) | 6066–6134 (69) | 6062–6127 (66) | 6056–6121 (66) | 6052–6118 (67) | GTT | ||
| trnS1 | N | 6116–6182 (67) | 6116–6182 (67) | 6135–6201 (67) | 6128–6194 (67) | 6122–6188 (67) | 6119–6185 (67) | GCT | ||
| trnE | N | 6183–6249 (67) | 6183–6249 (67) | 6203–6268 (66) | 6198–6263 (66) | 6189–6255 (67) | 6186–6252 (67) | TTC | ||
| trnF | J | 6266–6333 (68) | 6266–6333 (68) | 6285–6351 (67) | 6280–6347 (68) | 6272–6339 (68) | 6269–6336 (68) | GAA | ||
| nad5 | J | 6334–8068 (1735) | 6334–8068 (1735) | 6351–8087 (1737) | 6347–8083 (1737) | 6340–8074 (1735) | 6337–8071 (1735) | GTG/ ATT | T(AA) | |
| trnH | J | 8069–8135 (67) | 8069–8135 (67) | 8088–8154 (67) | 8084–8150 (67) | 8075–8141 (67) | 8072–8138 (67) | GTG | ||
| nad4 | J | 8136–9474 (1339) | 8135–9475 (1341) | 8155–9493 (1339) | 8151–9489(1339) | 8141–9480 (1340) | 8138–9477 (1340) | ATG | T(AA) | |
| nad4L | J | 9468–9764 (297) | 9469–9765 (297) | 9487–9783 (297) | 9483–9779 (297) | 9474–9770 (297) | 9471–9767 (297) | ATG | TAA | |
| trnT | N | 9767–9831 (65) | 9768–9832 (65) | 9786–9851 (66) | 9782–9847 (66) | 9773–9837 (65) | 9770–9834 (65) | TGT | ||
| trnP | J | 9832–9897 (66) | 9833–9898 (66) | 9852–9917 (66) | 9848–9913 (66) | 9838–9903 (66) | 9835–9900 (66) | TGG | ||
| nad6 | N | 9900–10,424 (525) | 9901–10,425 (525) | 9920–10,441 (522) | 9916–10,440 (525) | 9906–10,430 (525) | 9903–10,427 (525) | ATT/ ATA | TAA | |
| cytb | N | 10,429–11,565 (1137) | 10,430–11,566 (1137) | 10,449–11,585 (1137) | 10,448–11,584 (1137) | 10,434–11,570 (1137) | 10,431–11,567 (1137) | ATG | TAG/ TAA | |
| trnS2 | N | 11,564–11,631 (68) | 11,565–11,632 (68) | 11,599–11,668 (70) | 11,595–11,664 (70) | 11,569–11,636 (68) | 11,570–11,637 (68) | TGA/TCA | ||
| nad1 | J | 11,638–12,595 (958) | 11,639–12,596 (958) | 11,601–12,632 (1032) | 11,672–12,628(957) | 11,643–12,600 (958) | 11,644–12,601 (958) | ATA/ TTG/ ATG | TAA | |
| trnL1 | J | 12,597–12,661 (65) | 12,598–12,662 (65) | 12,634–12,697 (64) | 12,630–12,693 (64) | 12,602–12,665 (64) | 12,603–12,666 (64) | TAG/TGA | ||
| rrnL | J | 12,675–13,970 (1296) | 12,675–13,967 (1293) | 12,675–14,002 (1328) | 12,671–13,997 (1327) | 12,677–13,974 (1298) | 12,644–13,975 (1332) | |||
| trnV | J | 13,995–14,066 (72) | 13,995–14,066 (72) | 14,030–14,101 (72) | 14,025–14,096 (72) | 13,999–14,070 (72) | 14,000–14,071 (72) | TAC | ||
| rrnS | J | 14,066–14,859 (794) | 14,066–14,863 (789) | 14,101–14,895 (795) | 14,096–14,887 (792) | 14,070–14,865 (796) | 14,071–14,866 (796) | |||
| AT | N | 14,860–15,851 (992) | 14,864–15,893 (1030) | 14,896–16,017 (1122) | 14,888–15,833 (946) | 14,866–15,853 (988) | 14,867–15,856 (990) | |||
Publisher’s Note: MDPI stays neutral with regard to jurisdictional claims in published maps and institutional affiliations. |
© 2022 by the authors. Licensee MDPI, Basel, Switzerland. This article is an open access article distributed under the terms and conditions of the Creative Commons Attribution (CC BY) license (https://creativecommons.org/licenses/by/4.0/).
Share and Cite
Liu, M.; Wu, T.; Ju, H.; Ma, X.; Fang, Z.; Chang, Q. Phylogenetic Analysis of Mitochondrial Genome of Tabanidae (Diptera: Tabanidae) Reveals the Present Status of Tabanidae Classification. Insects 2022, 13, 695. https://doi.org/10.3390/insects13080695
Liu M, Wu T, Ju H, Ma X, Fang Z, Chang Q. Phylogenetic Analysis of Mitochondrial Genome of Tabanidae (Diptera: Tabanidae) Reveals the Present Status of Tabanidae Classification. Insects. 2022; 13(8):695. https://doi.org/10.3390/insects13080695
Chicago/Turabian StyleLiu, Mingyue, Tingting Wu, Hao Ju, Xiaoxiao Ma, Zihao Fang, and Qiaocheng Chang. 2022. "Phylogenetic Analysis of Mitochondrial Genome of Tabanidae (Diptera: Tabanidae) Reveals the Present Status of Tabanidae Classification" Insects 13, no. 8: 695. https://doi.org/10.3390/insects13080695
APA StyleLiu, M., Wu, T., Ju, H., Ma, X., Fang, Z., & Chang, Q. (2022). Phylogenetic Analysis of Mitochondrial Genome of Tabanidae (Diptera: Tabanidae) Reveals the Present Status of Tabanidae Classification. Insects, 13(8), 695. https://doi.org/10.3390/insects13080695
