Simple Summary
Diaphorina citri is a crucial natural vector of the Huanglongbing pathogen, which has devastated the citrus industry. The host plant is a critical factor that affects insect biology and its symbiont abundance. However, little is known about how host plants affect the bacterial community located in D. citri. In this work, the guts of five different host-plant-feeding populations (i.e., Citrus reticulata cv. Shatangju, Citrus poonensis cv. Ponkan, Murraya paniculata (orange jasmine), Citrus limon (lemon), and Citrus sinensis (navel orange)) were analyzed for bacterial communities by next-generation sequencing. The dominant phylum was Proteobacteria. The most common and abundant bacterial genera in D. citri were Wolbachia, Escherichia-Shigella, and Candidatus Profftella, but their relative abundance varied among the different host plant groups. There were obvious differences in the gut microbiota among the different hosts, and the gut microbe diversity was the highest in the ponkan-feeding population, while the lowest was in the Shatangju-feeding population. Overall, our findings indicate that the host plant can significantly affect the gut microbial community of D. citri. This result can provide new insights into the co-adaptation of D. citri and its symbionts.
Abstract
Diaphorina citri Kuwayama (Hemiptera: Liviidae) can cause severe damage to citrus plants, as it transmits Candidatus Liberibacter spp., a causative agent of Huanglongbing disease. Symbiotic bacteria play vital roles in the ecology and biology of herbivore hosts, thereby affecting host growth and adaptation. In our research, the effects of Rutaceous plants (i.e., Citrus reticulata cv. Shatangju, Citrus poonensis cv. Ponkan, Murraya paniculata (orange jasmine), Citrus limon (lemon), and Citrus sinensis (navel orange)) on the gut microbiota (GM) and microbial diversity of D. citri adults were investigated by 16S rRNA high-throughput sequencing. It was found that Proteobacteria dominated the GM communities. The gut microbe diversity was the highest in the ponkan-feeding population, and the lowest in the Shatangju-feeding population. The NMDS analysis revealed that there were obvious differences in the GM communities among the different hosts. PICRUSt function prediction indicated significant differences in host function, and those pathways were crucial for maintaining population reproduction, growth, development, and adaptation to environmental stress in D. citri. Our study sheds new light on the interactions between symbionts, herbivores, and host plants and expands our knowledge on host adaptation related to GM in D. citri.
1. Introduction
The adaptation of insects to new foods and environments can be facilitated by microbial symbionts [1,2] and is critical for nutritional supplementation in insects [3,4]. Similarly, the insect gut microbiota (GM) is closely associated with plasticity, which can quickly adapt to different diets, even with alterations in the GM population structures [5]. This plasticity is crucial for insects to exploit various food sources, thus contributing to the development of host-associated differentiation, which represents an adaptive ecological strategy that reflects high species diversity in insects [6,7,8]. The characterization of GM community is crucial for revealing the ecology and biology of host insects and developing a new pest management strategy. As reviewed by Crotti et al. [9], microbes can be manipulated to enhance an SIT program, control pathogens transmitted by insects, and protect beneficial insects.
Diaphorina citri Kuwayama (Hemiptera: Liviidae) can cause severe damage to citrus plants, as it acts a vector of “Candidatus Liberibacter” (CLas), the causative agent related to Huanglongbing disease [10]. Excessive use of pesticides can lead to residual citrus pesticides, affect the population dynamics of natural enemies and beneficial insects, and increase the risk of environmental pollution [11]. Thus, new green control measures are of great importance for enacting control and prevention mechanisms for D. citri, which feeds on the phloem sap of plants in the Rutaceae family. Because of its specialized diet, D. citri is highly required to overcome imbalances (e.g., limited vitamins and essential amino acids) in their diet, which are commonly supplemented by microbial symbionts [12,13,14]. Thus, how does the GM communities react when D. citri exploits various plants as a food source? By answering this question, new environmentally friendly pest management strategy can be designed.
Insect–microbial interactions have a severe impact on natural and agricultural ecosystems. The research on insect host-related GM will provide a basic framework for further functional experiments. Despite the economic importance of D. citri, little is known regarding how its gut bacterial communities are influenced by host plant feeding. In this work, we used bacterial 16S-rRNA sequencing to characterize gut communities from different populations (i.e., Citrus reticulata cv. Shatangju, Citrus poonensis cv. Ponkan, Murraya paniculata (orange jasmine), Citrus limon (lemon), and Citrus sinensis (navel orange)). This study aimed to assess the effects of host plants on the GM communities of D. citri and to provide a basis for the development of efficient and green control measures.
2. Materials and Methods
2.1. Insect Sampling and Storage
Adult D. citri psyllids were collected from the Citrus sinensis (navel orange) at the Citrus Scientific Research Institute, Ganzhou, Jiangxi, and were raised on five host plant species (i.e., Citrus reticulata cv. Shatangju, Citrus poonensis cv. Ponkan, Murraya paniculata (orange jasmine), Citrus limon (lemon), and Citrus sinensis (navel orange)) in the institute’s net room. Regular pruning of host plant branches, fertilization, and watering ensured high numbers of tender shoots in the net. All cages and experiments were kept in a climate-controlled chamber at 27 ± 1 °C, 70–75% RH, and at 14:10 h of light:dark illumination. Adult D. citri of the third generation were selected as the test specimen source after 3 generations of continuous feeding to allow for the development of an adapted gut microbiota.
Each treatment (host plant) was repeated 5 times, and 200 live adult specimens were collected from each treatment. Immediately after collection, the adults were frozen at −20 °C for 5 min before dissection. The dead insects were then sterilized superficially with 70% alcohol twice for 60 s and washed twice in sterile distilled water [15]. The specimens were then placed in a phosphate-buffered solution to excise the complete gut with sterile forceps. The samples were then stored at −20 °C until DNA extraction.
2.2. DNA Isolation and Sequencing
The E.Z.N.ATM Soil DNA kit (Omega, Alpharetta, GA, USA) was used to isolate DNA from adult guts. The yield and quality of DNA samples were assessed by NanoDrop ND-1000 spectrophotometry (Thermo Fisher Scientific, Waltham, MA, USA) and agarose gel electrophoresis, respectively. Amplification of the 16S-rRNA V3–V4 region was conducted with 338F/806R (5′-ACT CCT ACG GGA GGC AGC A-3′ and 5′-GGA CTA CHV GGG TWT CTA AT-3′) [16]. The PCR conditions were 3 min at 95 °C, followed by 25 cycles for 30 s at 95 °C, 30 s at 55 °C, 30 s at 72 °C, and 5 min at 72 °C. All assays were performed in triplicate and then pooled to reduce PCR bias. Sequencing was conducted using an MISEQ REAGENT KIT (v2; Illumina, Inc., San Diego, CA, USA) with an Illumina MiSeq platform [17]. All data were deposited in the NCBI’s Short Read Archive (accession number: PRJNA515577).
2.3. Sequence Analysis and Diversity Measures
Quantitative insights into microbial ecology (QIIME, v1.9.1) was used to process the sequencing data [18]. Paired-end sequences were aligned by Trimmomatic and FLASH, and those with >97% pairwise identity were mapped to the operational taxonomic unit (OTU) [19,20]. An open reference OTU picking strategy was used for taxonomic assignment via the Greengenes taxonomic database [21].
After rarefying the sequencing data to a depth of 20,000 reads, the microbial diversity was assessed to uncover the bacterial diversity (Shannon and Simpson) and species richness (ACE and Chao1). Beta diversity analysis was employed to assess the structural variations of microbial communities among samples based on UniFrac distance metrics [22,23] visualized via the unweighted pair-group method with arithmetic means (UPGMA), hierarchical clustering, and nonmetric multidimensional scaling (NMDS) [24]. To identify the taxa with differential abundances and indicative in each treatment, linear discriminant analysis effect size (LEfSe) analysis was conducted [25]. A logarithmic LDA score > 2 and p < 0.05 were deemed statistically significant. To estimate microbial functions, phylogenetic analysis of communities by reconstruction of unobserved states (PICRUSt) was conducted based on the high-quality sequences [26].
2.4. Statistical Analyses
The Student’s t-test and one-way ANOVA followed by Tukey’s multiple comparison test were employed to compare the differences among the different treatments, and p < 0.05 was considered statistically significant [27]. Species abundances were determined using MetaPhlAn2 [28]. GraphPad Prism v8.0 (GraphPad Software, San Diego, CA, USA) and the R package were applied to obtain the diagrams in this study.
3. Results
3.1. High-Throughput Sequencing Data and the Diversity of GM in D. citri Populations from Various Hosts
A total of 1,111,356 sequences were derived from 25 specimens. After cleaning and trimming, 969,472 were subjected to further analysis. The length of the sequences ranged from 200 to 500 bp, with 99.93% of them having 400 to 450 bp. These sequences were further clustered into 120 bacterial OTUs. The rarefaction curves of different samples became flat, implying effective sampling and successful recovery of OTUs (Figure S1).
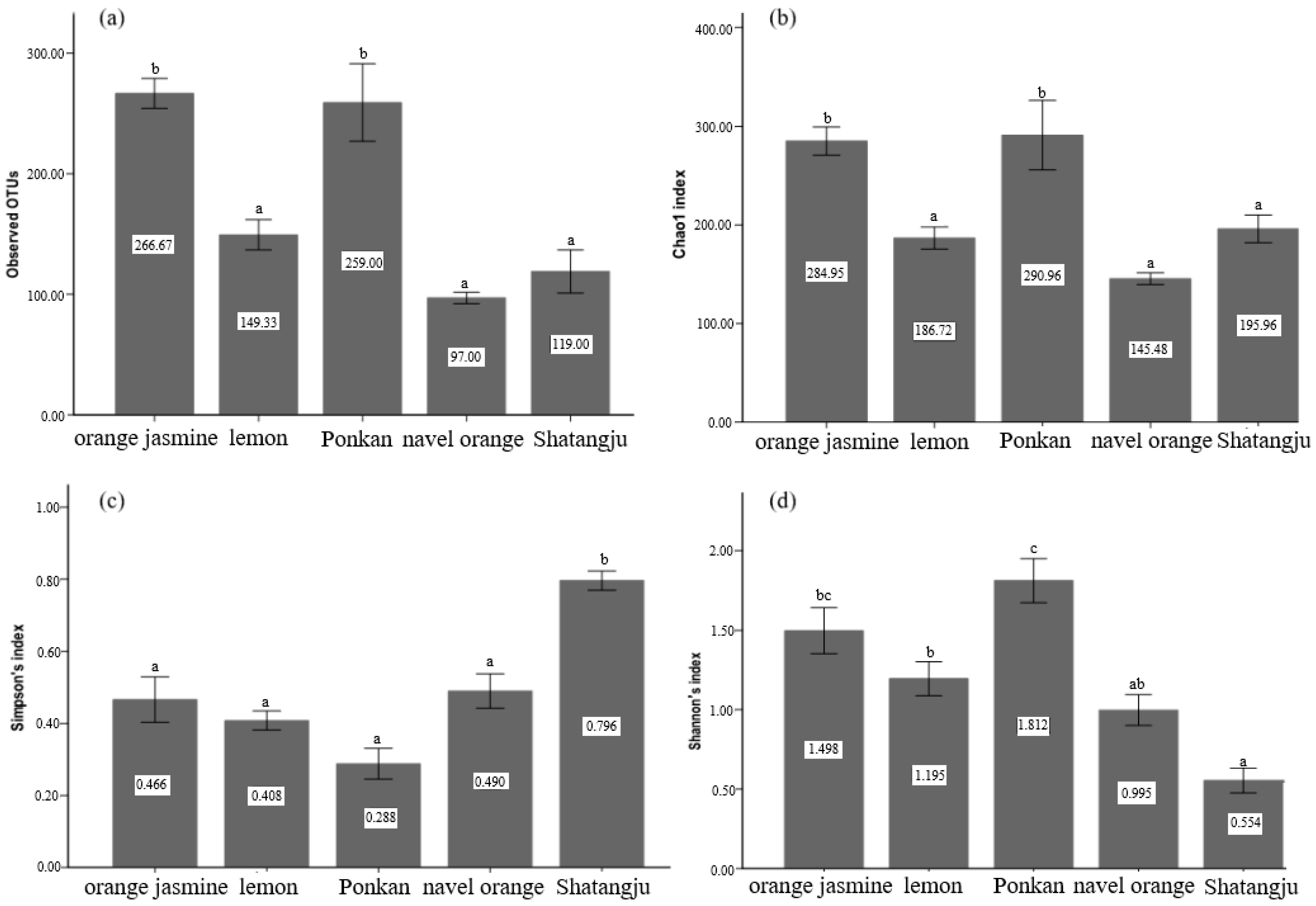
The alpha diversity indices were calculated to assess the bacterial diversity (Shannon and Simpson indices) and species richness (OTUs and Chao1). Analysis of species richness calculated by OTUs and Chao1 demonstrated obvious differences among the different treatments. The average species richness of the ponkan- and orange jasmine-feeding populations was significantly higher than that of the navel orange-, lemon- and Shatangju-feeding populations (p < 0.01) (Figure 1a,b). There were remarkable differences in the bacterial diversity calculated by the Shannon and Simpson indices. The bacterial diversities of the ponkan-feeding population were the highest as shown by the Shannon index (1.812) and Simpson index (0.288), and the lowest was found in the population feeding on Shatangju (p < 0.01) as shown by the Shannon index (0.554) and Simpson index (0.796) (Figure 1c,d).
Figure 1.
Measures of the α-diversity for each treatment: (a) observed OTUs; (b) Chao richness estimator; (c) Simpson’s index; (d) Shannon’s index. Different letters indicate that the values are significantly different (p < 0.01).
3.2. Comparison of GM in D. citri Populations from Various Hosts
The bacterial communities of all samples were dominated by Proteobacteria, but several groups contained high abundances of Actinobacteria and Firmicutes (Table S1). At the family level (Figure 2), Enterobacteriaceae was prevalent in most samples (44.69 ± 33.37%). The relative abundance of Anaplasmataceae was much higher in the orange jasmine-feeding population (65.01 ± 0.92%) than the others. A much higher relative abundance of Oxalobacteraceae in the orange jasmine- (16.73 ± 6.59%) and ponkan-feeding populations (22.69 ± 9.70%) was also observed. The most dominant bacterial genera in D. citri were Wolbachia, Escherichia-Shigella, and Candidatus Profftella, but their relative abundances varied among the different host plant groups (Figure 3, Table S2). The LSD multiple-range test showed a significantly higher relative abundance of Escherichia-Shigella in the Shatangju- and navel orange-feeding populations than in other host samples, especially in the orange jasmine- and ponkan-feeding populations (p < 0.01) (Figure 4a). The relative abundance of Wolbachia was significantly higher in the orange jasmine-feeding population (p < 0.01) (Figure 4b). Candidatus Profftella was present in a lower abundance in the Shatangju-feeding population but higher in the ponkan-feeding population (p < 0.01) (Figure 4c). Less abundant but prevalent bacteria, including Pantoea, Stenotrophomonas, Lactobacillus, Microbacterium, Sphingomonas, Streptomyces, and Methylobacterium, were also detected in our study (Figure 4d–f). Among them, Microbacterium was detected in all treatments, except in the Shatangju-feeding population. Other bacteria appeared in all treatments.
Figure 2.
Relative abundance of families in D. citri gut. Only the taxa within the 10 most abundant were considered.
Figure 3.
Relative abundance of genera in the gut of D. citri. Only the taxa within the 10 most abundant were considered.
Figure 4.
The distribution of six genera (Escherichia-Shigella (a), Wolbachia (b), Candidatus Profftella (c), Stenotrophomonas (d), Pantoea (e) and Lactobacillus (f)) differed significantly in D. citri gut microbes feeding on different host plants. Different letters indicate that the values are significantly different (p < 0.01).
The UPGMA analysis indicated that host plants affected the sample groupings. The Shatangju-feeding population samples were more characteristic of the lemon- and navel orange-feeding populations (Figure 5). The NMDS analysis of species diversity also demonstrated obvious differences among the five treatments (Figure 6). The Shatangju-feeding population, which had similar bacterial communities to the navel orange-feeding population, was separated from the orange jasmine-feeding population on NMDS1 and from the ponkan-feeding population on NMDS2 (Figure 6). While the lemon-feeding population was represented on two coordinates. The stress was 0.067, indicating that NMDS most likely reflected the degree of difference in the various samples.
Figure 5.
UPGMA clustering analysis of the microbiota based on weighted UniFrac distances.
Figure 6.
NMDS analysis of the microbial communities based on weighted UniFrac distances. Each signal represents one sample; the distance between samples demonstrates the degree of difference. Stress less than 0.2 indicates the reliability of the NMDS analysis.
LEfSe was conducted to identify specific taxa that consistently varied in abundance among the five treatments and could thus be used as biomarkers. Based on a logarithmic LDA score of 2.0 as the cutoff, a total of 14 taxa were significantly differentially represented in the five populations (Figure S2).
3.3. PICRUSt Analysis and Functional Prediction
To determine the effects of host plants on the GM and metabolism, PICRUSt analysis was conducted to predict the functional gene profiles of bacterial communities [26]. The KEGG pathway database was used to enrich the predicted genes. KEGG pathway analysis showed that different feeding hosts had varying “metabolism”, “genetic information processing”, and “environmental information processing” (Figure 7). The enrichment ratio of “metabolism”, which involved amino acid metabolism, energy metabolism, lipid metabolism, metabolism of polyketides and terpenoids, and xenobiotics biodegradation and metabolism, was significantly lower in the Shatangju-feeding population (p < 0.01). The enrichment rate for “carbohydrate metabolism” was higher in the Shatangju-feeding population (Figure 7a). Bacterial genes potentially involved in “genetic information processing” (e.g., translation, replicate and repair, folding, sorting, and degradation) were estimated to be significantly enriched in the orange jasmine-feeding population (p < 0.01) (Figure 7b). In “environmental information processing”, which involved three different functional groups, five populations showed differences, but these differences did not reach a significant level (Figure 7c). It can be observed that feeding on different host plants can cause varying “metabolism”, “genetic information processing”, and “environmental information processing”. These pathways are the most crucial for maintaining the population reproduction, growth, development, and adaptation to environmental stress of D. citri.
Figure 7.
Comparison of predicted KEGG pathways of D. citri gut microbes feeding on different host plants. The inferred metabolic pathways are shown with Metabolism (a), Genetic Information Processing (b), Envionmental Information Processing (c). The bars represent the relative abundance predicted for a psyllid sample. Different letters indicate that the values are significantly different (p < 0.01).
4. Discussion
Proteobacteria, Actinobacteria, Bacteroidetes, Firmicutes, and Cyanobacteria were common in all D. citri populations. Similar to Grapholita molesta [29], Bombyx mori [30], Nilaparvata lugens [31,32], mosquitoes [33,34], and Triatoma sordida [35], Proteobacteria had absolute dominance in D. citri (relative abundance > 90%). A previous study on the compositional shifts in D. citri microbiota through all of the life stages (i.e., egg, nymph 1–5 stages, and adult) also reported that Proteobacteria were dominant in all of the life stages of D. citri reared on navel orange [36]. The differences in the relative abundance of phyla provided us with a comprehensive evaluation of the differences in bacterial composition, since each phyla is usually functionally different.
Enterobacteriaceae within Proteobacteria was observed in all adult samples, and this family has been reported to play a role in sugar metabolism. Researchers have suspected that Enterobacteriaceae contributes to digestion, protection, courtship, and reproduction [37,38]. The reason this family is present in all insects may be because of its metabolic diversity, which helps insects adapt to different environments. Enterococcaceae dominated in the Shatangju-, navel orange-, and lemon-feeding populations and was significantly higher in the Shatangju-feeding population. Interestingly, our previous studies on the effects of host plants on D. citri development and reproduction confirmed that Shatangju was the most appropriate host for D. citri [39]. We can hypothesize that Enterobacteriaceae play an important role in the fitness of D. citri. However, additional experiments are needed to examine the roles of D. citri biology and its gut bacteria in the future. A higher presence of Anaplasmataceae in the ponkan- and orange jasmine-feeding populations was identified. The Anaplasmataceae was widespread in various arthropods, mainly because their versatility in helping hosts adapt to different environments.
A total of six genera that differed significantly in abundance were found in the five test populations, with Wolbachia, Escherichia-Shigella, and Candidatus Profftella having the most abundance. Escherichia-Shigella, a type of enteropathogenic genus, can cause human bacillary dysentery or Shigellosis by regulating gut tissue invasion and epithelial physiology [40]. The significance of large amounts of Escherichia-Shigella in the adult D. citri gut calls for further study. Candidatus Profftella, a Betaproteobacterium, is capable of producing a defensive polyketide (diaphorin) [13] and can provide essential vitamins to D. citri to ensure its nutritional balance. Profftella was reported to be localized in the bacteriome and has currently only been found in D. citri [41]. In the present study, Profftella had its highest abundance in the ponkan-feeding population, and our study is the first to report that symbiotic bacteria exist in the D. citri gut. Wolbachia, the highest relative abundance genus in the Anaplasmataceae, is systemic in D. citri [42,43], colocalizes in the gut [44,45], and interacts with CLas [45], but its functions remain unclear. In this study, Wolbachia had the highest abundance in the orange jasmine-feeding population, and the lowest abundance in the Shatangju-feeding population. As two dominant genera in the D. citri gut, it is unclear why Profftella and Wolbachia changed significantly with host plants. In addition to host plants, temperature [46], gender [46], and CLas-infected or not [47] could significantly affect the change of these two symbionts. Pantoea, Stenotrophomonas, Sphingomonas, Methylobacterium, Microbacterium, and Lactobacillus were classified as environmental or plant-associated microbes, which can be found during D. citri landing/evaluation/feeding steps on the host plants. These observed changes in the microbiome composition may serve as indicators of the ecological processes that form the host-associated microbial communities [48].
There were significant differences in GM community structures between different hosts. In the present study, NMDS revealed a distinct difference in the compositions of GM communities in D. citri (stress: 0.067). However, there was no significant difference between the navel orange-feeding population and the Shatangju-feeding population. One possible explanation is that Shatangju and navel orange have similar nutritional components needed for D. citri growth. Plant secondary metabolites and host nutrient requirements affect the composition of GM [49]. The interactions between GM and insect hosts are complex, involving morphology, behavior, physiology, and biochemistry. The microbial diversity in the Shatangju-feeding population was the lowest, suggesting Shatangju provides different nutrients for the growth and development of D. citri. Our previous research has shown that D. citri feeding on Shatangju produces more eggs than when they feed on the other four species [39]. On Ponkan, the high diversity in the GM community may contribute to the absorption of specific nutrients from unbalanced feeding and to the adaptation of D. citri to the feeding environment [29,50]. These results strongly suggest that the diversity and structure of the GM in D. citri are markedly influenced by the diet (host plants), which is in line with previous reports demonstrating that diet influences the insect GM [5,50]. Research on longhorn beetles and higher termites indicated that diet could affect the insect GM [51,52]. In mammals, diet patterns were also shown to affect the microbial community structure [53,54].
The microbial communities within the gut of a D. citri adult can perform many key functions, including “metabolism”, “genetic information processing”, and “environmental information processing”, that are essential to the survival of D. citri. Statistically significant differences among the five different feeding populations were reported for the metabolism of carbohydrate and amino acid, membrane transport, and replication and repair. We hypothesize that the differences in the function prediction could mainly be caused by the sugar, amino acid, and toxic contents as well as the secondary metabolites in the host plants. Because of the differences in nutrients and secondary metabolites, the function of the dominant GM is also different [49]. However, our results may serve as a preliminary indication of bacterial community function. Metagomeric and meta-transcriptome analysis are needed to elucidate the host–microbiome interaction and the important functions of GM so as to find new targets for controlling D. citri. In addition, it is necessary to compare the differences between the insect GM and host–plant microbiome. For instance, some bacteria that can be only obtained from a host plant by the insect are required to be identified, which can extend our knowledge on how certain environmental microbes are able to establish recurrent associations with hemipteran insects. In our study, the results were entirely in silico, which will require some validation work in the future due to the potential inaccuracy of high-throughput sequencing.
5. Conclusions
This present study conducted a detailed investigation of the GM communities present in five different host-plant-feeding populations (i.e., Citrus reticulata cv. Shatangju, Citrus poonensis cv. Ponkan, Murraya paniculata (orange jasmine), Citrus limon (lemon), and Citrus sinensis (navel orange)) using high-throughput sequencing technology. It was observed that host diet had a considerable influence on the formation of insect bacterial communities. Our study showed that the highest bacterial richness and diversity were in the ponkan-feeding population, and the lowest bacterial diversity were in the Shatangju-feeding population. The PICRUSt analysis showed that most functional prediction categories were related to “metabolism”, “genetic information processing”, and “environmental information processing”, which are essential for the survival of D. citri. Research on the GM of D. citri is of great significance for the development of biological control technology based on the complex relationship between vector insects and their gut bacterial communities.
Supplementary Materials
The following supporting information can be downloaded at: https://www.mdpi.com/article/10.3390/insects13080694/s1, Figure S1: Rarefaction curve analysis of gut samples.; Figure S2: Linear Discriminant Analysis Effect Size (LEfSe) results for D. citri gut microbes feeding on different host plants. Table S1: The contents of main phyla in D. citri (%); Table S2: Mean relative abundance of the 10 most abundant genera in gut samples of D. citri from different host plants (%).
Author Contributions
Conceptualization, L.M. and H.Z.; methodology, L.M., C.X. and Z.J.; software, L.M., C.X. and Z.J.; validation, L.M., C.X. and Z.J.; formal analysis, L.M.; investigation, L.M. and Z.J.; resources, L.M. and C.X.; data curation, L.M., C.X. and Z.J.; writing—original draft preparation, L.M.; writing—review and editing, L.M., C.X., Z.J. and H.Z.; visualization, L.M.; supervision, H.Z.; funding acquisition, L.M. and H.Z. All authors have read and agreed to the published version of the manuscript.
Funding
This work was supported by the National Key R&D Program of China (2021YFD1400802) to Hongyu Zhang, the Faculty Development Grants from Hubei University of Medicine (2020QDJZR004) to Lixue Meng, and the China Agriculture Research System of MOF and MARA (No. CARS-26) to Hongyu Zhang.
Institutional Review Board Statement
Not applicable.
Informed Consent Statement
Not applicable.
Data Availability Statement
The data presented in this study are available upon request from the corresponding author.
Conflicts of Interest
The authors declare no conflict of interest.
References
- Chen, B.; Xie, S.; Zhang, X.; Zhang, N.; Feng, H.; Sun, C.; Lu, X.; Shao, Y. Gut microbiota metabolic potential correlates with body size between mulberry-feeding lepidopteran pest species. Pest Manag. Sci. 2020, 76, 1313–1323. [Google Scholar] [CrossRef]
- Van Moll, L.; De Smet, J.; Cos, P.; Van Campenhout, L. Microbial symbionts of insects as a source of new antimicrobials: A review. Crit. Rev. Microbiol. 2021, 47, 562–579. [Google Scholar] [CrossRef]
- Giron, D.; Dedeine, F.; Dubreuil, G.; Huguet, E.; Simon, J.C. Influence of microbial symbionts on plant–insect interactions. In Advances in Botanical Research, 2nd ed.; Nicolas, S., Denis, T., Paul-André, C., Eds.; Academic Press: Le Rheu, France, 2017; Volume 81, pp. 225–257. [Google Scholar] [CrossRef]
- Douglas, A.E. Editorial overview: Insect microbial symbionts. Curr. Opin. Insect Sci. 2014, 4, v–vii. [Google Scholar] [CrossRef]
- Colman, D.R.; Toolson, E.C.; Takacs-Vesbach, C.D. Do diet and taxonomy influence insect gut bacterial communities? Mol. Ecol. 2012, 21, 5124–5137. [Google Scholar] [CrossRef]
- Abrahamson, W.G.; Weis, A.E. Evolutionary Ecology across Three Trophic Levels: Goldenrods, Gallmakers, and Natural Enemies (MPB-29); Princeton University Press: New Haven, CT, USA, 2020. [Google Scholar] [CrossRef]
- Berlocher, S.H.; Feder, J.L. Sympatric speciation in phytophagous insects: Moving beyond controversy? Annu. Rev. Entomol. 2002, 47, 773–815. [Google Scholar] [CrossRef] [Green Version]
- Jaenike, J. Criteria for ascertaining the existence of host races. Am. Nat. 1981, 117, 830–834. [Google Scholar] [CrossRef]
- Crotti, E.; Balloi, A.; Hamdi, C.; Sansonno, L.; Marzorati, M.; Gonella, E.; Favia, G.; Cherif, A.; Bandi, C.; Alma, A.; et al. Microbial symbionts: A resource for the management of insect-related problems. Microb. Biotechnol. 2012, 5, 307–317. [Google Scholar] [CrossRef] [Green Version]
- Bové, J.M. Huanglongbing: A destructive, newly-emerging, century-old disease of citrus. J. Plant Pathol. 2006, 88, 7–37. [Google Scholar]
- Grafton-Cardwell, E.E.; Stelinski, L.L.; Stansly, P.A. Biology and management of Asian citrus psyllid, vector of the huanglongbing pathogens. Annu. Rev. Entomol. 2013, 58, 413–432. [Google Scholar] [CrossRef] [Green Version]
- Sétamou, M.; Simpson, C.R.; Alabi, O.J.; Nelson, S.D.; Telagamsetty, S.; Jifon, J.L. Quality Matters: Influences of Citrus Flush Physicochemical Characteristics on Population Dynamics of the Asian Citrus Psyllid (Hemiptera: Liviidae). PLoS ONE 2016, 11, e0168997. [Google Scholar] [CrossRef] [Green Version]
- Nakabachi, A.; Piel, J.; Malenovský, I.; Hirose, Y. Comparative Genomics Underlines Multiple Roles of Profftella, an Obligate Symbiont of Psyllids: Providing Toxins, Vitamins, and Carotenoids. Genome Biol. Evol. 2020, 12, 1975–1987. [Google Scholar] [CrossRef] [PubMed]
- Ashraf, H.J.; Ramos Aguila, L.C.; Akutse, K.S.; Ilyas, M.; Abbasi, A.; Li, X.; Wang, L. Comparative microbiome analysis of Diaphorina citri and its associated parasitoids Tamarixia radiata and Diaphorencyrtus aligarhensis reveals Wolbachia as a dominant endosymbiont. Environ. Microbiol. 2022, 24, 1638–1652. [Google Scholar] [CrossRef] [PubMed]
- Fawole, M.O.; Oso, B.A. Laboratory Manual of Microbiology; Spectrum Books Ltd. Sunshine House: Ibadan, Nigeria, 1988; p. 257. [Google Scholar]
- Caporaso, J.G.; Lauber, C.L.; Walters, W.A.; Berglyons, D.; Lozupone, C.A.; Turnbaugh, P.J.; Fierer, N.; Knight, R. Global patterns of 16S rRNA diversity at a depth of millions of sequences per sample. Proc. Natl. Acad. Sci. USA 2011, 108, 4516–4522. [Google Scholar] [CrossRef] [PubMed] [Green Version]
- Zhang, G.; Wei, L.; Chang, C.C.; Zhang, Y.; Wei, D. Molecular Biological Methods in Environmental Engineering. Water Environ. Res. 2016, 88, 930–953. [Google Scholar] [CrossRef]
- Caporaso, J.G.; Kuczynski, J.; Stombaugh, J.; Bittinger, K.; Bushman, F.D.; Costello, E.K.; Fierer, N.; Peña, A.G.; Goodrich, J.K.; Gordon, J.I.; et al. QIIME allows analysis of high-throughput community sequencing data. Nat. Methods 2010, 7, 335–336. [Google Scholar] [CrossRef] [PubMed] [Green Version]
- Magoč, T.; Salzberg, S.L. FLASH: Fast length adjustment of short reads to improve genome assemblies. Bioinformatics 2011, 27, 2957–2963. [Google Scholar] [CrossRef] [PubMed]
- Bolger, A.M.; Lohse, M.; Usadel, B. Trimmomatic: A flexible trimmer for Illumina sequence data. Bioinformatics 2014, 30, 2114–2120. [Google Scholar] [CrossRef] [Green Version]
- McDonald, D.; Price, M.N.; Goodrich, J.; Nawrocki, E.P.; DeSantis, T.Z.; Probst, A.; Andersen, G.L.; Knight, R.; Hugenholtz, P. An improved Greengenes taxonomy with explicit ranks for ecological and evolutionary analyses of bacteria and archaea. ISME J. 2012, 6, 610–618. [Google Scholar] [CrossRef]
- Lozupone, C.; Knight, R. UniFrac: A new phylogenetic method for comparing microbial communities. Appl. Environ. Microbiol. 2005, 71, 8228–8235. [Google Scholar] [CrossRef] [Green Version]
- Lozupone, C.A.; Hamady, M.; Kelley, S.T.; Knight, R. Quantitative and qualitative beta diversity measures lead to different insights into factors that structure microbial communities. Appl. Environ. Microbiol. 2007, 73, 1576–1585. [Google Scholar] [CrossRef] [Green Version]
- Ramette, A. Multivariate analyses in microbial ecology. FEMS Microbiol. Ecol. 2007, 62, 142–160. [Google Scholar] [CrossRef] [PubMed] [Green Version]
- Segata, N.; Izard, J.; Waldron, L.; Gevers, D.; Miropolsky, L.; Garrett, W.S.; Huttenhower, C. Metagenomic biomarker discovery and explanation. Genome Biol. 2011, 12, R60. [Google Scholar] [CrossRef] [PubMed] [Green Version]
- Langille, M.G.; Zaneveld, J.; Caporaso, J.G.; McDonald, D.; Knights, D.; Reyes, J.A.; Clemente, J.C.; Burkepile, D.E.; Vega Thurber, R.L.; Knight, R.; et al. Predictive functional profiling of microbial communities using 16S rRNA marker gene sequences. Nat. Biotechnol. 2013, 31, 814–821. [Google Scholar] [CrossRef] [PubMed]
- Hazra, A.; Gogtay, N. Biostatistics Series Module 3: Comparing Groups: Numerical Variables. Indian J. Dermatol. 2016, 61, 251–260. [Google Scholar] [CrossRef]
- Truong, D.T.; Franzosa, E.A.; Tickle, T.L.; Scholz, M.; Weingart, G.; Pasolli, E.; Tett, A.; Huttenhower, C.; Segata, N. MetaPhlAn2 for enhanced metagenomic taxonomic profiling. Nat. Methods 2015, 12, 902–903. [Google Scholar] [CrossRef]
- Wang, X.L.; Sun, S.J.; Yang, X.L.; Cheng, J.; Wei, H.S.; Li, Z.; Michaud, J.P.; Liu, X.X. Variability of gut microbiota across the life cycle of Grapholita molesta (Lepidoptera: Tortricidae). Front. Microbiol. 2020, 11, 1366. [Google Scholar] [CrossRef]
- Chen, B.S.; Du, K.Q.; Sun, C.; Vimalanathan, A.; Liang, X.L.; Li, Y.; Wang, B.H.; Lu, X.M.; Li, L.J.; Shao, Y.Q. Gut bacterial and fungal communities of the domesticated silkworm (Bombyx mori) and wild mulberry-feeding relatives. ISME J. 2018, 12, 2252–2262. [Google Scholar] [CrossRef] [Green Version]
- Yun, J.H.; Roh, S.W.; Whon, T.W.; Jung, M.J.; Kim, M.S.; Park, D.S.; Yoon, C.M.; Nam, Y.D.; Kim, Y.J.; Choi, J.H.; et al. Insect gut bacterial diversity determined by environmental habitat, diet, developmental stage, and phylogeny of host. Appl. Environ. Microbiol. 2014, 80, 5254–5264. [Google Scholar] [CrossRef] [Green Version]
- Wang, Z.L.; Wang, T.Z.; Zhu, H.F.; Pan, H.B.; Yu, X.P. Diversity and dynamics of microbial communities in brown planthopper at different developmental stages revealed by high-throughput amplicon sequencing. Insect Sci. 2020, 27, 883–894. [Google Scholar] [CrossRef]
- Muturi, E.J.; Ramirez, J.L.; Rooney, A.P.; Kim, C.H. Comparative analysis of gut microbiota of mosquito communities in central Illinois. PLoS Negl. Trop. Dis. 2017, 11, e0005377. [Google Scholar] [CrossRef]
- Kang, X.; Wang, Y.H.; Li, S.P.; Sun, X.M.; Lu, X.Y.; Rajaofera, M.J.N.; Lu, Y.J.; Kang, L.; Zheng, A.H.; Zou, Z.; et al. Comparative analysis of the gut microbiota of adult mosquitoes from eight locations in Hainan, China. Front. Cell. Infect. Microbiol. 2020, 10, 596750. [Google Scholar] [CrossRef] [PubMed]
- Oliveira, J.L.; Cury, J.C.; Gurgel-Goncalves, R.; Bahia, A.C.; Monteiro, F.A. Field-collected Triatoma sordida from central Brazil display high microbiota diversity that varies with regard to developmental stage and intestinal segmentation. PLoS Negl. Trop. Dis. 2018, 12, e0006709. [Google Scholar] [CrossRef] [PubMed]
- Meng, L.X.; Li, X.Y.; Cheng, X.Q.; Zhang, H.Y. 16S rRNA Gene Sequencing Reveals a Shift in the Microbiota of Diaphorina citri During the Psyllid Life Cycle. Front. Microbiol. 2019, 10, 1948. [Google Scholar] [CrossRef] [PubMed] [Green Version]
- Zhao, X.; Zhang, X.; Chen, Z.; Wang, Z.; Lu, Y.; Cheng, D. The divergence in bacterial components associated with Bactrocera dorsalis across developmental stages. Front. Microbiol. 2018, 9, 114. [Google Scholar] [CrossRef] [Green Version]
- Ben Ami, E.; Yuval, B.; Jurkevitch, E. Manipulation of the microbiota of mass-reared Mediterranean fruit flies Ceratitis capitata (Diptera: Tephritidae) improves sterile male sexual performance. ISME J. 2010, 4, 28–37. [Google Scholar]
- Meng, L.X.; Cheng, X.Q.; Xia, C.X.; Zhang, H.Y. Effect of host plants on development and reproduction of Diaphorina citri and their host preference. Entomol. Exp. Appl. 2022, 170, 700–707. [Google Scholar] [CrossRef]
- Ferrari, M.L.; Malardé, V.; Grassart, A.; Salavessa, L.; Nigro, G.; Descorps-Declere, S.; Rohde, J.R.; Schnupf, P.; Masson, V.; Arras, G.; et al. Shigella promotes major alteration of gut epithelial physiology and tissue invasion by shutting off host intracellular transport. Proc. Natl. Acad. Sci. USA 2019, 116, 13582–13591. [Google Scholar] [CrossRef] [Green Version]
- Nakabachi, A.; Nikoh, N.; Oshima, K.; Inoue, H.; Ohkuma, M.; Hongoh, Y.; Miyagishima, S.Y.; Hattori, M.; Fukatsu, T. Horizontal gene acquisition of Liberibacter plant pathogens from a bacteriome-confined endosymbiont of their psyllid vector. PLoS ONE 2013, 8, e82612. [Google Scholar] [CrossRef]
- Ren, S.L.; Li, Y.H.; Ou, D.; Guo, Y.J.; Qureshi, J.A.; Stansly, P.A.; Qiu, B.L. Localization and dynamics of Wolbachia infection in Asian citrus psyllid Diaphorina citri, the insect vector of the causal pathogens of Huanglongbing. MicrobiologyOpen 2018, 7, e00561. [Google Scholar] [CrossRef] [Green Version]
- Hosseinzadeh, S.; Shams-Bakhsh, M.; Mann, M.; Fattah-Hosseini, S.; Bagheri, A.; Mehrabadi, M.; Heck, M. Distribution and Variation of Bacterial Endosymbiont and “Candidatus Liberibacter asiaticus” Titer in the Huanglongbing Insect Vector, Diaphorina citri Kuwayama. Microb. Ecol. 2019, 78, 206–222. [Google Scholar] [CrossRef]
- Kruse, A.; Fattah-Hosseini, S.; Saha, S.; Johnson, R.; Warwick, E.; Sturgeon, K.; Mueller, L.; MacCoss, M.J.; Shatters, R.G., Jr.; Cilia Heck, M. Combining ‘omics and microscopy to visualize interactions between the Asian citrus psyllid vector and the Huanglongbing pathogen Candidatus Liberibacter asiaticus in the insect gut. PLoS ONE 2017, 12, e0179531. [Google Scholar] [CrossRef] [PubMed] [Green Version]
- Mann, M.; Fattah-Hosseini, S.; Ammar, E.D.; Stange, R.; Warrick, E.; Sturgeon, K.; Shatters, R.; Heck, M. Diaphorina citri Nymphs Are Resistant to Morphological Changes Induced by “Candidatus Liberibacter asiaticus” in Midgut Epithelial Cells. Infect. Immun. 2018, 86, e00889-17. [Google Scholar] [CrossRef] [PubMed] [Green Version]
- Jiang, R.X.; Shang, F.; Jiang, H.B.; Dou, W.; Cernava, T.; Wang, J.J. The Influence of Temperature and Host Gender on Bacterial Communities in the Asian Citrus Psyllid. Insects 2021, 12, 1054. [Google Scholar] [CrossRef] [PubMed]
- Liu, K.; Pang, R.; Guan, Z.Y.; Zhong, M.Z.; He, J.W.; Han, Q.X. Comparative microbiome analysis reveals bacterial communities associated with Candidatus Liberibacter asiaticus infection in the Huanglongbing insect vector Diaphorina citri. J. Asia Pac. Entomol. 2022, 25, 101884. [Google Scholar] [CrossRef]
- Paniagua Voirol, L.R.; Frago, E.; Kaltenpoth, M.; Hilker, M.; Fatouros, N.E. Bacterial Symbionts in Lepidoptera: Their Diversity, Transmission, and Impact on the Host. Front. Microbiol. 2018, 9, 556. [Google Scholar] [CrossRef]
- Yang, F.Y.; Saqib, H.; Chen, J.H.; Ruan, Q.Q.; Vasseur, L.; He, W.Y.; You, M.S. Differential Profiles of Gut Microbiota and Metabolites Associated with Host Shift of Plutella xylostella. Int. J. Mol. Sci. 2020, 21, 6283. [Google Scholar] [CrossRef]
- Liu, Y.; Shen, Z.; Yu, J.; Li, Z.; Liu, X.; Xu, H. Comparison of gut bacterial communities and their associations with host diets in four fruit borers. Pest Manag. Sci. 2020, 76, 1353–1362. [Google Scholar] [CrossRef]
- Mikaelyan, A.; Dietrich, C.; Köhler, T.; Poulsen, M.; Sillam-Dussès, D.; Brune, A. Diet is the primary determinant of bacterial community structure in the guts of higher termites. Mol. Ecol. 2015, 24, 5284–5295. [Google Scholar] [CrossRef]
- Kim, J.M.; Choi, M.Y.; Kim, J.W.; Lee, S.A.; Ahn, J.H.; Song, J.; Kim, S.H.; Weon, H.Y. Effects of diet type, developmental stage, and gut compartment in the gut bacterial communities of two Cerambycidae species (Coleoptera). J. Microbiol. 2017, 55, 21–30. [Google Scholar] [CrossRef]
- Muegge, B.D.; Kuczynski, J.; Knights, D.; Clemente, J.C.; González, A.; Fontana, L.; Henrissat, B.; Knight, R.; Gordon, J.I. Diet drives convergence in gut microbiome functions across mammalian phylogeny and within humans. Science 2011, 332, 970–974. [Google Scholar] [CrossRef] [Green Version]
- Delsuc, F.; Metcalf, J.; Wegener Parfrey, L.; Song, S.; González, A.; Knight, R. Convergence of gut microbiomes in myrmecophagous mammals. Mol. Ecol. 2014, 23, 1301–1317. [Google Scholar] [CrossRef] [PubMed]
Publisher’s Note: MDPI stays neutral with regard to jurisdictional claims in published maps and institutional affiliations. |
© 2022 by the authors. Licensee MDPI, Basel, Switzerland. This article is an open access article distributed under the terms and conditions of the Creative Commons Attribution (CC BY) license (https://creativecommons.org/licenses/by/4.0/).






