Insight into the Phylogenetic Relationships among Three Subfamilies within Heptageniidae (Insecta: Ephemeroptera) along with Low-Temperature Selection Pressure Analyses Using Mitogenomes
Abstract
Simple Summary
Abstract
1. Introduction
2. Materials and Methods
2.1. Sampling Collection and DNA Extraction
2.2. PCR Amplification and Sequencing
2.3. Mitogenome Annotation and Sequence Analyses
2.4. Phylogenetic Analyses
2.5. Positive Selection Analysis
3. Results
3.1. General Features of the Mitogenomes
3.2. Gene Arrangements and NCRs
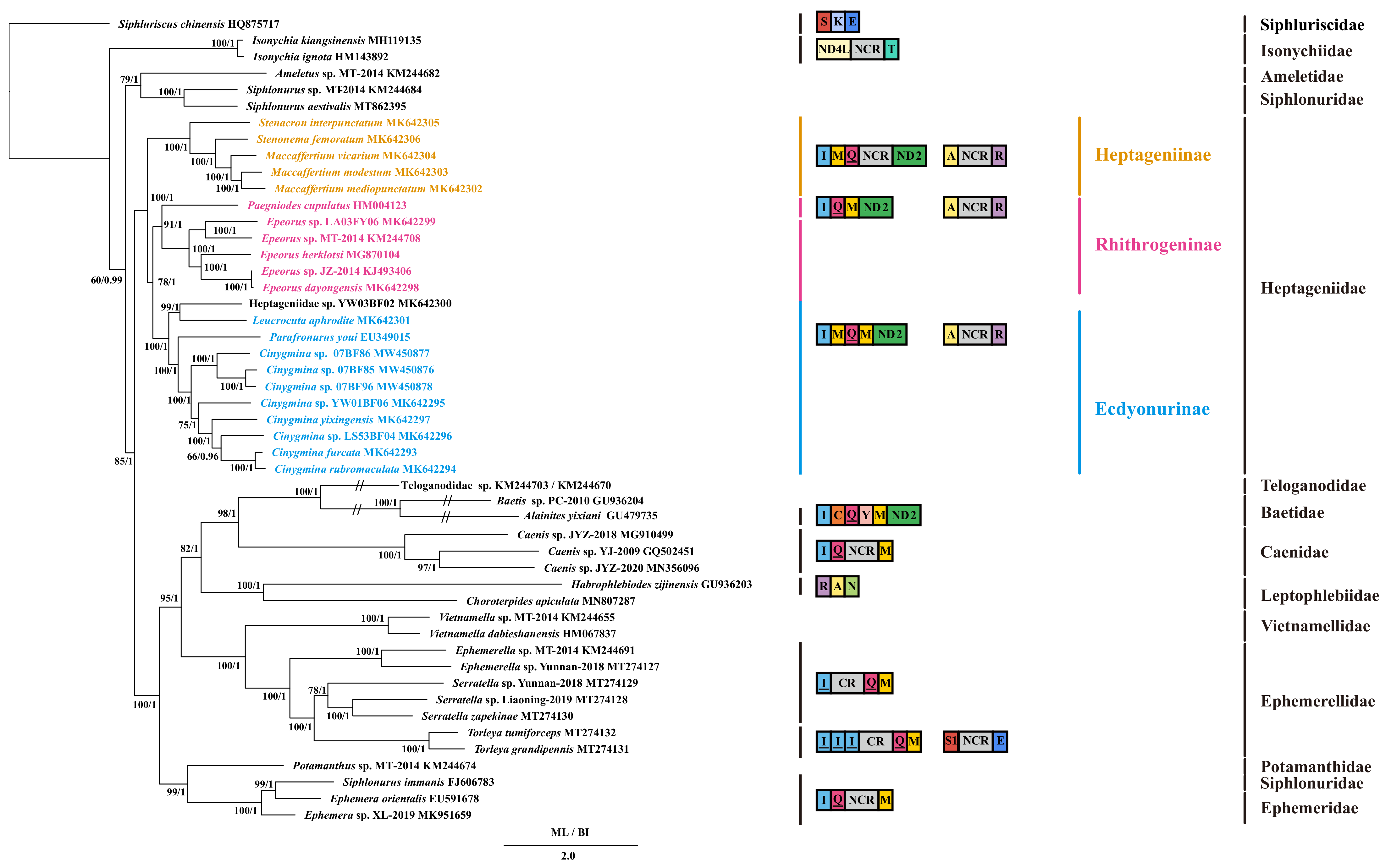
3.3. Phylogenetic Analyses
3.4. Positive Selection Analysis
4. Discussion
4.1. Gene Arrangements and NCRs
4.2. Phylogenetic Analyses
4.3. Positive Selection Analyses
5. Conclusions
Supplementary Materials
Author Contributions
Funding
Institutional Review Board Statement
Data Availability Statement
Acknowledgments
Conflicts of Interest
References
- Barber-James, H.M.; Gattolliat, J.-L.; Sartori, M.; Hubbard, M.D. Global diversity of mayflies (Ephemeroptera, Insecta) in freshwater. Hydrobiologia 2008, 595, 339–350. [Google Scholar] [CrossRef]
- Bauernfeind, E.; Soldan, T. The Mayflies of Europe (Ephemeroptera); Apollo Books: Ollerup, Denmark, 2012. [Google Scholar]
- Jacobus, L.M.; Macadam, C.R.; Sartori, M. Mayflies (Ephemeroptera) and Their Contributions to Ecosystem Services. Insects 2019, 10, 170. [Google Scholar] [CrossRef] [PubMed]
- Thomas, J.A.; Trueman, J.W.H.; Rambaut, A.; Welch, J.J. Relaxed phylogenetics and the Palaeoptera problem: Resolving deep ancestral splits in the insect phylogeny. Syst. Biol. 2013, 62, 285–297. [Google Scholar] [CrossRef]
- Kukalová-Peck, J. Fossil history and the evolution of Hexapod structures. In The Insects of Australia: A Textbook for Students and Research Workers; Naumann, I.D.C., Came, P.B., Lawrence, J.F., Nielsen, E.S., Spradberry, J.P., Taylor, R.W., Whitten, M.J., Littlejohn, M.J., Eds.; CSIRO and Melbourne University: Melbourne, Australia, 1991; pp. 141–179. [Google Scholar]
- Webb, J.M.; McCafferty, W.P. Heptageniidae of the world. Part II: Key to the genera. Can. J. Arthropod. Identif. 2008, 7, 1–55. [Google Scholar]
- Edmunds, G.F. Biogeography and evolution of Ephemeroptera. Annu. Rev. Entomol. 1972, 17, 21–42. [Google Scholar] [CrossRef]
- McCafferty, W.P. Toward a phylogenetic classification of the Ephemeroptera (Insecta): A commentary on systematics. Ann. Entomol. Soc. Am. 1991, 84, 343–360. [Google Scholar] [CrossRef]
- McCafferty, W.P. Ephemeroptera. In Nomina Insecta Nearctica, a Checklist of the Insects of North America; Poole, R.W., Gentili, P., Eds.; Entomological Information Services: Rockville, MD, USA, 1997; Volume 4, pp. 89–117. [Google Scholar]
- Kluge, N. The Phylogenetic System of Ephemeroptera; Kluwer Academic: Dordrecht, The Netherlands, 2004. [Google Scholar]
- Kluge, N.J. Phylogeny and higher classification of Ephemeroptera. Zoosyst. Ross. 1998, 72, 255–269. [Google Scholar]
- Ogden, T.H.; Gattolliat, J.L.; Sartori, M.; Staniczek, A.H.; Soldán, T.; Whiting, M.F. Towards a new paradigm in mayfly phylogeny (Ephemeroptera): Combined analysis of morphological and molecular data. Syst. Entomol. 2009, 34, 616–634. [Google Scholar] [CrossRef]
- Wang, T.Q.; McCafferty, W.P. Heptageniidae (Ephemeroptera) of the world. Part I: Phylogenetic higher classification. Trans. Am. Entomol. Soc. 2004, 130, 11–45. [Google Scholar]
- Edmunds, G.F. The principles applied in determining the hierarchic level of the higher categories of Ephemeroptera. Syst. Zool. 1962, 11, 22–31. [Google Scholar] [CrossRef]
- Ogden, T.H.; Breinholt, J.W.; Bybee, S.M.; Miller, D.B.; Sartori, M.; Shiozawa, D.; Whiting, M.F. Mayfly Phylogenomics: Initial Evaluation of Anchored Hybrid Enrichment Data for the order Ephemeroptera. Zoosymposia 2019, 16, 167–181. [Google Scholar]
- Zembrzuski, D.C.; Anderson, F.E. Clarifying the phylogenetic relationships and taxonomy of Stenonema, Stenacron and Maccaffertium, three common eastern North American mayfly genera. Mol. Phylogenet. Evol. 2018, 128, 212–220. [Google Scholar] [CrossRef]
- Boore, J.L. Animal mitochondrial genomes. Nucleic Acids Res. 1999, 27, 1767–1780. [Google Scholar] [CrossRef]
- Cameron, S.L. Insect mitochondrial genomics: Implications for evolution and phylogeny. Annu. Rev. Entomol. 2014, 59, 95–117. [Google Scholar] [CrossRef]
- Zhang, L.P.; Cai, Y.Y.; Yu, D.N.; Storey, K.B.; Zhang, J.Y. Gene characteristics of the complete mitochondrial genomes of Paratoxodera polyacantha and Toxodera hauseri (Mantodea: Toxoderidae). PeerJ 2018, 6, e4595. [Google Scholar] [CrossRef]
- Boore, J.L. The use of genome-level characters for phylogenetic reconstruction. Trends Ecol. Evol. 2006, 21, 439–446. [Google Scholar] [CrossRef]
- Cheng, X.F.; Zhang, L.P.; Yu, D.N.; Storey, K.B.; Zhang, J.Y. The complete mitochondrial genomes of four cockroaches (Insecta: Blattodea) and phylogenetic analyses within cockroaches. Gene 2016, 586, 115–122. [Google Scholar] [CrossRef]
- Ma, Y.; He, K.; Yu, P.; Yu, D.; Cheng, X.; Zhang, J. The complete mitochondrial genomes of three bristletails (Insecta: Archaeognatha): The paraphyly of Machilidae and insights into archaeognathan phylogeny. PLoS ONE 2015, 10, e0117669. [Google Scholar] [CrossRef]
- Wang, J.; Dai, X.Y.; Xu, X.D.; Zhang, Z.Y.; Yu, D.N.; Storey, K.B.; Zhang, J.Y. The complete mitochondrial genomes of five longicorn beetles (Coleoptera: Cerambycidae) and phylogenetic relationships within Cerambycidae. PeerJ 2019, 7, e7633. [Google Scholar] [CrossRef]
- Cameron, S.L.; Dowton, M.; Castro, L.R.; Ruberu, K.; Whiting, M.F.; Austin, A.D.; Diement, K.; Stevens, J. Mitochondrial genome organization and phylogeny of two vespid wasps. Genome 2008, 51, 800–808. [Google Scholar] [CrossRef]
- Jiang, P.; Li, H.; Song, F.; Cai, Y.; Wang, J.Y.; Liu, J.P.; Cai, W.Z. Duplication and remolding of tRNA genes in the mitochondrial genome of Reduvius tenebrosus (Hemiptera: Reduviidae). Int. J. Mol. Sci. 2016, 17, 951. [Google Scholar] [CrossRef]
- Zhang, L.P.; Cai, Y.Y.; Yu, D.N.; Storey, K.B.; Zhang, J.Y. The complete mitochondrial genome of Psychomantis borneensis (Mantodea: Hymenopodidae). Mitochondrial DNA B 2018, 3, 42–43. [Google Scholar] [CrossRef]
- Zhang, L.P.; Ma, Y.; Yu, D.N.; Storey, K.B.; Zhang, J.Y. The mitochondrial genomes of Statilia maculata and S. nemoralis (Mantidae: Mantinae) with different duplications of trnR genes. Int. J. Biol. Macromol. 2019, 121, 839–845. [Google Scholar] [CrossRef]
- Zhang, L.P.; Yu, D.N.; Storey, K.B.; Cheng, H.Y.; Zhang, J.Y. Data for praying mantis mitochondrial genomes and phylogenetic constructions within Mantodea. Data Brief 2018, 21, 1277–1285. [Google Scholar] [CrossRef]
- Xin, Z.Z.; Liu, Y.; Zhang, D.Z.; Wang, Z.F.; Tang, B.P.; Zhang, H.B.; Zhou, C.L.; Chai, X.Y.; Liu, Q.N. Comparative mitochondrial genome analysis of Spilarctia subcarnea and other noctuid insects. Int. J. Biol. Macromol. 2018, 107, 121–128. [Google Scholar] [CrossRef] [PubMed]
- Dickey, A.M.; Kumar, V.; Morgan, J.K.; Jara-Cavieres, A.; Shatters, R.G., Jr.; McKenzie, C.L.; Osborne, L.S. A novel mitochondrial genome architecture in thrips (Insecta: Thysanoptera): Extreme size asymmetry among chromosomes and possible recent control region duplication. BMC Genom. 2015, 16, 439. [Google Scholar] [CrossRef]
- Zhang, L.P.; Yu, D.N.; Storey, K.B.; Cheng, H.Y.; Zhang, J.Y. Higher tRNA gene duplication in mitogenomes of praying mantises (Dictyoptera, Mantodea) and the phylogeny within Mantodea. Int. J. Biol. Macromol. 2018, 111, 787–795. [Google Scholar] [CrossRef]
- Xu, X.D.; Jia, Y.Y.; Cao, S.S.; Zhang, Z.Y.; Storey, K.B.; Yu, D.N.; Zhang, J.Y. Six complete mitochondrial genomes of mayflies from three genera of Ephemerellidae (Insecta: Ephemeroptera) with inversion and translocation of trnI rearrangement and their phylogenetic relationships. PeerJ 2020, 8, e9740. [Google Scholar] [CrossRef]
- Zhang, J.Y.; Zhou, C.F.; Gai, Y.H.; Song, D.X.; Zhou, K.Y. The complete mitochondrial genome of Parafronurus youi (Insecta: Ephemeroptera) and phylogenetic position of the Ephemeroptera. Gene 2008, 424, 18–24. [Google Scholar] [CrossRef]
- Gao, X.Y.; Zhang, S.S.; Zhang, L.P.; Yu, D.N.; Zhang, J.Y.; Cheng, H.Y. The complete mitochondrial genome of Epeorus herklotsi (Ephemeroptera: Heptageniidae) and its phylogeny. Mitochondrial DNA B 2018, 3, 303–304. [Google Scholar] [CrossRef] [PubMed]
- Tang, M.; Tan, M.H.; Meng, G.L.; Yang, S.Z.; Su, X.; Liu, S.L.; Song, W.H.; Li, Y.Y.; Wu, Q.; Zhang, A.B. Multiplex sequencing of pooled mitochondrial genomes-a crucial step toward biodiversity analysis using mito-metagenomics. Nucleic Acids Res. 2014, 42, e166. [Google Scholar] [CrossRef]
- Li, D.; Qin, J.C.; Zhou, C.F. The phylogeny of Ephemeroptera in Pterygota revealed by the mitochondrial genome of Siphluriscus chinensis (Hexapoda: Insecta). Gene 2014, 545, 132–140. [Google Scholar] [CrossRef]
- Cai, Y.Y.; Gao, Y.J.; Zhang, L.P.; Yu, D.N.; Storey, K.B.; Zhang, J.Y. The mitochondrial genome of Caenis sp. (Ephemeroptera: Caenidae) and the phylogeny of Ephemeroptera in Pterygota. Mitochondrial DNA B 2018, 3, 577–579. [Google Scholar] [CrossRef]
- Ye, Q.M.; Zhang, S.S.; Cai, Y.Y.; Storey, K.B.; Yu, D.N.; Zhang, J.Y. The complete mitochondrial genome of Isonychia kiangsinensis (Ephemeroptera: Isonychiidae). Mitochondrial DNA B 2018, 3, 541–542. [Google Scholar] [CrossRef] [PubMed]
- Song, N.; Li, X.X.; Yin, X.M.; Li, X.H.; Yin, J.; Pan, P.L. The mitochondrial genomes of palaeopteran insects and insights into the early insect relationships. Sci. Rep. 2019, 9, 17765. [Google Scholar] [CrossRef] [PubMed]
- Cao, S.S.; Xu, X.D.; Jia, Y.Y.; Guan, J.Y.; Storey, K.B.; Yu, D.N.; Zhang, J.Y. The complete mitochondrial genome of Choroterpides apiculata (Ephemeroptera: Leptophlebiidae) and its phylogenetic relationships. Mitochondrial DNA B 2020, 5, 1159–1160. [Google Scholar] [CrossRef]
- Xu, X.D.; Jia, Y.Y.; Dai, X.Y.; Ma, J.L.; Storey, K.B.; Zhang, J.Y.; Yu, D.N. The mitochondrial genome of Caenis sp. (Ephemeroptera: Caenidae) from Fujian and the phylogeny of Caenidae within Ephemeroptera. Mitochondrial DNA B 2020, 5, 192–193. [Google Scholar] [CrossRef]
- Ballard, J.W.O.; Kreitman, M. Is mitochondrial DNA a strictly neutral marker? Trends Ecol. Evol. 1995, 10, 485–488. [Google Scholar] [CrossRef]
- Cai, Y.T.; Li, Q.; Zhang, J.Y.; Storey, K.B.; Yu, D.N. Characterization of the mitochondrial genomes of two toads, Anaxyrus americanus (Anura: Bufonidae) and Bufotes pewzowi (Anura: Bufonidae), with phylogenetic and selection pressure analyses. PeerJ 2020, 8, e8901. [Google Scholar] [CrossRef]
- Yang, Y.X.; Xu, S.X.; Xu, J.X.; Guo, Y.; Yang, G. Adaptive evolution of mitochondrial energy metabolism genes associated with increased energy demand in flying insects. PLoS ONE 2014, 9, e99120. [Google Scholar] [CrossRef]
- Li, X.D.; Jiang, G.F.; Yan, L.Y.; Li, R.; Mu, Y.; Deng, W.A. Positive selection drove the adaptation of mitochondrial genes to the demands of flight and high-altitude environments in grasshoppers. Front. Genet. 2018, 9, 605. [Google Scholar] [CrossRef] [PubMed]
- Bottová, K.; Derka, T.; Svitok, M. Population dynamics of mayflies in a constant temperature spring stream in West Carpathians. Limnologica 2013, 43, 469–474. [Google Scholar] [CrossRef]
- Scherr, M.A.; Wooster, D.E.; Rao, S. Effects of temperature on growth rate and behavior of Epeorus albertae (Ephemeroptera: Heptageniidae) nymphs. Environ. Entomol. 2010, 39, 2017–2024. [Google Scholar] [CrossRef]
- Zhai, Y.Y.; Huang, G.; Wang, X.Q.; Zhou, X.; Lu, C.; Li, Z. Future projections of temperature changes in Ottawa, Canada through stepwise clustered downscaling of multiple GCMs under RCPs. Clim. Dyn. 2019, 52, 3455–3470. [Google Scholar] [CrossRef]
- Gao, X.Y.; Cai, Y.Y.; Yu, D.N.; Storey, K.B.; Zhang, J.Y. Characteristics of the complete mitochondrial genome of Suhpalacsa longialata (Neuroptera, Ascalaphidae) and its phylogenetic implications. PeerJ 2018, 6, e5914. [Google Scholar] [CrossRef]
- Simon, C.; Buckley, T.R.; Frati, F.; Stewart, J.B.; Beckenbach, A.T. Incorporating molecular evolution into phylogenetic analysis, and a new compilation of conserved polymerase chain reaction primers for animal mitochondrial DNA. Annu. Rev. Ecol. Evol. Syst. 2006, 37, 545–579. [Google Scholar] [CrossRef]
- Simon, C.; Frati, F.; Beckenbach, A.; Crespi, B.; Liu, H.; Flook, P. Evolution, weighting, and phylogenetic utility of mitochondrial gene sequences and a compilation of conserved polymerase chain reaction primers. Ann. Entomol. Soc. Am. 1994, 87, 651–701. [Google Scholar] [CrossRef]
- Lalitha, S. Primer premier 5. Biotech. Softw. Internet Rep. 2000, 1, 270–272. [Google Scholar] [CrossRef]
- Burland, T.G. DNASTAR’s Lasergene sequence analysis software. In Bioinformatics Methods and Protocols; Misener, S., Krawetz, S.A., Eds.; Humana Press: Totowa, NJ, USA, 1999; pp. 71–91. [Google Scholar]
- Bernt, M.; Donath, A.; Jühling, F.; Externbrink, F.; Florentz, C.; Fritzsch, G.; Pütz, J.; Middendorf, M.; Stadler, P.F. MITOS: Improved de novo metazoan mitochondrial genome annotation. Mol. Phylogenet. Evol. 2013, 69, 313–319. [Google Scholar] [CrossRef]
- Thompson, J.D.; Gibson, T.J.; Plewniak, F.; Jeanmougin, F.; Higgins, D.G. The CLUSTAL_X windows interface: Flexible strategies for multiple sequence alignment aided by quality analysis tools. Nucleic Acids Res. 1997, 25, 4876–4882. [Google Scholar] [CrossRef]
- Kumar, S.; Stecher, G.; Tamura, K. MEGA7: Molecular evolutionary genetics analysis version 7.0 for bigger datasets. Mol. Biol. Evol. 2016, 33, 1870–1874. [Google Scholar] [CrossRef]
- Perna, N.T.; Kocher, T.D. Patterns of nucleotide composition at fourfold degenerate sites of animal mitochondrial genomes. J. Mol. Evol. 1995, 41, 353–358. [Google Scholar] [CrossRef]
- Benson, G. Tandem repeats finder: A program to analyze DNA sequences. Nucleic Acids Res. 1999, 27, 573–580. [Google Scholar] [CrossRef] [PubMed]
- Reuter, J.S.; Mathews, D.H. RNAstructure: Software for RNA secondary structure prediction and analysis. BMC Bioinf. 2010, 11, 129. [Google Scholar] [CrossRef] [PubMed]
- Katoh, K.; Standley, D.M. MAFFT multiple sequence alignment software version 7: Improvements in performance and usability. Mol. Biol. Evol. 2013, 30, 772–780. [Google Scholar] [CrossRef]
- Castresana, J. Selection of conserved blocks from multiple alignments for their use in phylogenetic analysis. Mol. Biol. Evol. 2000, 17, 540–552. [Google Scholar] [CrossRef]
- Lanfear, R.; Calcott, B.; Ho, S.Y.; Guindon, S. Partitionfinder: Combined selection of partitioning schemes and substitution models for phylogenetic analyses. Mol. Biol. Evol. 2012, 29, 1695–1701. [Google Scholar] [CrossRef]
- Stamatakis, A. RAxML version 8: A tool for phylogenetic analysis and post-analysis of large phylogenies. Bioinformatics 2014, 30, 1312–1313. [Google Scholar] [CrossRef]
- Ronquist, F.; Teslenko, M.; Mark, P.V.D.; Ayres, D.L.; Darling, A.; Höhna, S.; Larget, B.; Liu, L.; Suchard, M.A.; Huelsenbeck, J.P. MrBayes 3.2: Efficient Bayesian phylogenetic inference and model choice across a large model space. Syst. Biol. 2012, 61, 539–542. [Google Scholar] [CrossRef]
- Gao, F.L.; Chen, C.J.; Arab, D.A.; Du, Z.G.; He, Y.H.; Ho, S.Y.W. EasyCodeML: A visual tool for analysis of selection using CodeML. Ecol. Evol. 2019, 9, 3891–3898. [Google Scholar] [CrossRef]
- Yang, Z. Likelihood ratio tests for detecting positive selection and application to primate lysozyme evolution. Mol. Biol. Evol. 1998, 15, 568–573. [Google Scholar] [CrossRef]
- Zhang, J.Z.; Nielsen, R.; Yang, Z.H. Evaluation of an improved branch-site likelihood method for detecting positive selection at the molecular level. Mol. Biol. Evol. 2005, 22, 2472–2479. [Google Scholar] [CrossRef] [PubMed]
- The UniProt Consortium. UniProt: The universal protein knowledgebase. Nucleic Acids Res. 2018, 46, 2699. [Google Scholar] [CrossRef]
- Waterhouse, A.; Bertoni, M.; Bienert, S.; Studer, G.; Tauriello, G.; Gumienny, R.; Heer, F.T.; de Beer, T.A.P.; Rempfer, C.; Bordoli, L.; et al. SWISS-MODEL: Homology modelling of protein structures and complexes. Nucleic Acids Res. 2018, 46, W296–W303. [Google Scholar] [CrossRef] [PubMed]
- McDunnough, J. Notes on North American Ephemeroptera with descriptions of a new species. Can. Entomol. 1926, 58, 184–196. [Google Scholar] [CrossRef]
- Wu, T.; You, D.S. A new species of the genus Cinygmina from China(Ephemeroptera: Ecdyoneuridae). Acta Zootaxon. Sin. 1986, 11, 280–282. [Google Scholar]
- Zhou, C.F.; Zheng, L.Y. The genus Cinygmina(Ephemeroptera:Heptageniidae) in China, with a description of a new species. Acta Entomol. Sin. 2003, 46, 755–760. [Google Scholar]
- You, D.; Wu, T.; Gui, H.; Hsu, Y. Two new species and diagnostic characters of genus Cinygmina (Ephemeroptera: Ecdyonuridae). J. Nanjing Norm. Univ. (Nat. Sci.) 1981, 3, 26–30. [Google Scholar]
- Walker, F. Part III.—(Termitidae-Ephemeridae). In Catalogue of the Specimens of Neuropterous Insects in the Collection of the British Museum; British Museum: London, UK, 1853; pp. 477–585. [Google Scholar]
- Say, T. Descriptions of new North American neuropterous insects and observation on some already described. J. Acad. Nat. Sci. Phila. 1839, 8, 9–46. [Google Scholar]
- Say, T. Descriptions of insects belonging to the order Neuroptera Linne and Latreille, collected by the expedition under the command of Major Long. West. Q. Rep. 1823, 2, 160–165. [Google Scholar]
- Gui, H.; Zhang, J. A new species of genus Epeorus Eaton (Ephemeroptera: Heptageniidae). Acta Zootaxon. Sin. 1992, 17, 61–63. [Google Scholar]
- Tomita, K.; Ueda, T.; Ishiwa, S.; Crain, P.F.; McCloskey, J.A.; Watanabe, K. Codon reading patterns in Drosophila melanogaster mitochondria based on their tRNA sequences: A unique wobble rule in animal mitochondria. Nucleic Acids Res. 1999, 27, 4291–4297. [Google Scholar] [CrossRef]
- Watanabe, K.; Yokobori, S.-I. tRNA modification and genetic code variations in animal mitochondria. J. Nucleic Acids 2011, 2011, 1–12. [Google Scholar] [CrossRef]
- Cameron, S.L.; Whiting, M.F. The complete mitochondrial genome of the tobacco hornworm, Manduca sexta, (Insecta: Lepidoptera: Sphingidae), and an examination of mitochondrial gene variability within butterflies and moths. Gene 2008, 408, 112–123. [Google Scholar] [CrossRef]
- Li, H.; Liu, H.; Shi, A.; Stys, P.; Zhou, X.; Cai, W. The complete mitochondrial genome and novel gene arrangement of the unique-headed bug Stenopirates sp. (Hemiptera: Enicocephalidae). PLoS ONE 2012, 7, e29419. [Google Scholar] [CrossRef]
- Arndt, A.; Smith, M.J. Mitochondrial gene rearrangement in the sea cucumber genus Cucumaria. Mol. Biol. Evol. 1998, 15, 1009–1016. [Google Scholar] [CrossRef]
- Excoffier, L. Evolution of human mitochondrial DNA: Evidence for departure from a pure neutral model of populations at equilibrium. J. Mol. Evol. 1990, 30, 125–139. [Google Scholar] [CrossRef]
- Tan, M.H.; Zhang, R.; Hardman, C.; Zhou, X. Mitochondrial genome of Hylaeus dilatatus (Hymenoptera: Colletidae). Mitochondrial DNA A 2016, 27, 3975–3976. [Google Scholar] [CrossRef]
- Zhang, B.; Ma, C.; Edwards, O.; Fuller, S.; Kang, L. The mitochondrial genome of the Russian wheat aphid Diuraphis noxia: Large repetitive sequences between trnE and trnF in aphids. Gene 2014, 533, 253–260. [Google Scholar] [CrossRef] [PubMed]
- Crozier, R.H.; Crozier, Y.C. The mitochondrial genome of the honeybee Apis mellifera: Complete sequence and genome organization. Genetics 1993, 133, 97–117. [Google Scholar] [CrossRef]
- Dotson, E.M.; Beard, C.B. Sequence and organization of the mitochondrial genome of the Chagas disease vector, Triatoma dimidiata. Insect Mol. Biol. 2001, 10, 205–215. [Google Scholar] [CrossRef] [PubMed]
- Lunt, D.H.; Hyman, B.C. Animal mitochondrial DNA recombination. Nature 1997, 387, 247. [Google Scholar] [CrossRef]
- Zhang, H.L.; Ye, F. Comparative mitogenomic analyses of praying mantises (Dictyoptera, Mantodea): Origin and evolution of unusual intergenic gaps. Int. J. Biol. Sci. 2017, 13, 367–382. [Google Scholar] [CrossRef][Green Version]
- Roberti, M.; Polosa, P.L.; Bruni, F.; Musicco, C.; Gadaleta, M.N.; Cantatore, P. DmTTF, a novel mitochondrial transcription termination factor that recognises two sequences of Drosophila melanogaster mitochondrial DNA. Nucleic Acids Res. 2003, 31, 1597–1604. [Google Scholar] [CrossRef]
- Zheng, B.Y.; Cao, L.J.; Tang, P.; van Achterberg, K.; Hoffmann, A.A.; Chen, H.Y.; Chen, X.X.; Wei, S.J. Gene arrangement and sequence of mitochondrial genomes yield insights into the phylogeny and evolution of bees and sphecid wasps (Hymenoptera: Apoidea). Mol. Phylogenet. Evol. 2018, 124, 1–9. [Google Scholar] [CrossRef]
- Tyagi, K.; Chakraborty, R.; Cameron, S.L.; Sweet, A.D.; Chandra, K.; Kumar, V. Rearrangement and evolution of mitochondrial genomes in Thysanoptera (Insecta). Sci. Rep. 2020, 10, 695. [Google Scholar] [CrossRef]
- Scheffler, I.E. Molecular genetics of succinate:quinone oxidoreductase in eukaryotes. Prog. Nucleic Acid Res. Mol. Biol. 1998, 60, 267–315. [Google Scholar]
- Shen, Y.J.; Kou, Q.; Zhong, Z.X.; Li, X.Z.; He, L.S.; He, S.P.; Gan, X.N. The first complete mitogenome of the South China deep-sea giant isopod Bathynomus sp. (Crustacea: Isopoda: Cirolanidae) allows insights into the early mitogenomic evolution of isopods. Ecol. Evol. 2017, 7, 1869–1881. [Google Scholar] [CrossRef]
- Brandt, U. Energy converting NADH:quinone oxidoreductase (complex I). Annu. Rev. Biochem. 2006, 75, 69–92. [Google Scholar] [CrossRef]
- Kühlbrandt, W. Structure and function of mitochondrial membrane protein complexes. BMC Biol. 2015, 13, 89. [Google Scholar] [CrossRef]
- Wirth, C.; Brandt, U.; Hunte, C.; Zickermann, V. Structure and function of mitochondrial complex I. Biochim. Biophys. Acta 2016, 1857, 902–914. [Google Scholar] [CrossRef] [PubMed]
- Bridges, H.R.; Birrell, J.A.; Hirst, J. The mitochondrial-encoded subunits of respiratory complex I (NADH:ubiquinone oxidoreductase): Identifying residues important in mechanism and disease. Biochem. Soc. Trans. 2011, 39, 799–806. [Google Scholar] [CrossRef] [PubMed]
- Mathiesen, C.; Hägerhäll, C. Transmembrane topology of the NuoL, M and N subunits of NADH:quinone oxidoreductase and their homologues among membrane-bound hydrogenases and bona fide antiporters. Biochim. Biophys. Acta Bioenerg. 2002, 1556, 121–132. [Google Scholar] [CrossRef][Green Version]
- Andreu, A.L.; Hanna, M.G.; Reichmann, H.; Bruno, C.; Penn, A.S.; Tanji, K.; Pallotti, F.; Iwata, S.; Bonilla, E.; Lach, B.; et al. Exercise intolerance due to mutations in the cytochrome b gene of mitochondrial DNA. N. Engl. J. Med. 1999, 341, 1037–1044. [Google Scholar] [CrossRef]
- Bourens, M.; Barrientos, A. A CMC1-knockout reveals translation-independent control of human mitochondrial complex IV biogenesis. EMBO Rep. 2017, 18, 477–494. [Google Scholar] [CrossRef] [PubMed]
- DePristo, M.A.; Weinreich, D.M.; Hartl, D.L. Missense meanderings in sequence space: A biophysical view of protein evolution. Nat. Rev. Genet. 2005, 6, 678–687. [Google Scholar] [CrossRef]
- Bromberg, Y.; Rost, B. Correlating protein function and stability through the analysis of single amino acid substitutions. BMC Bioinf. 2009, 10, S8. [Google Scholar] [CrossRef] [PubMed]



| Subfamily | Species | Specimen No. | Sampling Localities | Accession Number |
|---|---|---|---|---|
| Heptageniinae | Maccaffertium mediopunctatum (McDunnough, 1926) | 03FY33 | Ottawa, Canada | MK642302 |
| Maccaffertium modestum (Banks, 1910) | 03FY62 | Ottawa, Canada | MK642303 | |
| Maccaffertium vicarium (Walker, 1853) | 03FY39 | Ottawa, Canada | MK642304 | |
| Stenacroninterpunctatum (Say, 1839) | 03FY34 | Ottawa, Canada | MK642305 | |
| Stenonema femoratum (Say 1823) | 03FY36 | Ottawa, Canada | MK642306 | |
| Ecdyonurinae | Leucrocuta Aphrodite (McDunnough, 1926) | 03FY51 | Ottawa, Canada | MK642301 |
| Afronurus furcata (Zhou and Zhen, 2003) | 08BF03 | Zhejiang, China | MK642293 | |
| Afronurus rubromaculata (You, Wu, Gui, and Hsu, 1981) | 08BF02 | Zhejiang, China | MK642294 | |
| Afronurus sp1. YW01BF06 | 01BF06 | Zhejiang, China | MK642295 | |
| Afronurus sp2. LS53BF04 | 53BF04 | Zhejiang, China | MK642296 | |
| Afronurus yixingensis (Wu and You, 1986) | 06BF03 | Zhejiang, China | MK642297 | |
| Afronurus sp. 07BF85 | 07BF85 | Yunnan, China | MW450876 | |
| Afronurus sp. 07BF86 | 07BF86 | Yunnan, China | MW450877 | |
| Afronurus sp. 07BF96 | 07BF96 | Yunnan, China | MW450878 | |
| Rhithrogeninae | Epeorus dayongensis (Gui and Zhang, 1992) | 18BF01 | Zhejiang, China | MK642298 |
| Epeorus sp. LA03FY06 | 03FY06 | Zhejiang, China | MK642299 | |
| / | Heptageniidae sp. YW03BF02 | 03BF02 | Zhejiang, China | MK642300 |
| Family | Genus | Species | Length (bp) | GenBank No. | References |
|---|---|---|---|---|---|
| Ameletidae | Ameletus | Ameletus sp. MT-2014 | 15,141 | KM244682 | [35] |
| Baetidae | Baetis | Baetis sp. PC-2010 | 14,883 | GU936204 | Unpublished |
| Takobia | Alainites yixiani | 14,589 | GU479735 | Unpublished | |
| Caenidae | Caenis | Caenis sp. JYZ-2018 | 15,254 | MG910499 | [33] |
| Caenis sp. JYZ-2020 | 15,392 | MN356096 | [37] | ||
| Caenis sp. YJ-2009 | 15,351 | GQ502451 | Unpublished | ||
| Ephemerellidae | Ephemerella | Ephemerella sp. MT-2014 | 14,896 | KM244691 | [31] |
| Ephemerella sp. Yunnan-2018 | 15,256 | MT274127 | [32] | ||
| Serratella | Serratella sp. Liaoning-2019 | 15,523 | MT274128 | ||
| Serratella sp. Yunnan-2018 | 15,134 | MT274129 | |||
| Serratella zapekinae | 15,703 | MT274130 | |||
| Torleya | Torleya grandipennis | 15,523 | MT274131 | ||
| Torleya tumiforceps | 15,330 | MT274132 | |||
| Ephemeridae | Ephemera | Ephemera orientalis | 16,463 | EU591678 | Unpublished |
| Ephemera sp. XL-2019 | 15,314 | MK951659 | [35] | ||
| Heptageniidae | Afronurus | Afronurus furcata | 15,420 | MK642293 | This study |
| Afronurus rubromaculata | 15,519 | MK642294 | This study | ||
| Afronurus sp. 07BF85 | 15,473 | MW450876 | This study | ||
| Afronurus sp. 07BF86 | 15,696 | MW450877 | This study | ||
| Afronurus sp. 07BF96 | 15,491 | MW450878 | This study | ||
| Afronurus sp. YW01BF06 | 15,360 | MK642295 | This study | ||
| Afronurus sp. LS53BF04 | 15,866 | MK642296 | This study | ||
| Afronurusyixingensis | 15,883 | MK642297 | This study | ||
| Epeorus | Epeorus dayongensis | 15,337 | MK642298 | This study | |
| Epeorus herklotsi | 15,502 | MG870104 | [30] | ||
| Epeorus sp. JZ-2014 | 15,338 | KJ493406 | Unpublished | ||
| Epeorus sp. MT-2014 | 15,456 | KM244708 | [31] | ||
| Epeorus sp. LA03FY06 | 15,514 | MK642299 | This study | ||
| Leucrocuta | Leucrocuta aphrodite | 15,428 | MK642301 | This study | |
| Maccaffertium | Maccaffertium mediopunctatum | 15,319 | MK642302 | This study | |
| Maccaffertium modestum | 15,324 | MK642303 | This study | ||
| Maccaffertium vicarium | 15,324 | MK642304 | This study | ||
| Paegniodes | Paegniodes cupulatus | 15,715 | HM004123 | Unpublished | |
| Parafronurus | Parafronurus youi | 15,481 | EU349015 | [29] | |
| Stenacron | Stenacron interpunctatum | 15,330 | MK642305 | This study | |
| Stenonema | Stenonema femoratum | 15,332 | MK642306 | This study | |
| Heptageniidae sp. YW03BF02 | 15,663 | MK642300 | This study | ||
| Isonychiidae | Isonychia | Isonychia ignota | 15,105 | HM143892 | Unpublished |
| Isonychia kiangsinensis | 15,456 | MH119135 | [34] | ||
| Leptophlebiidae | Choroterpides | Choroterpides apiculata | 15,199 | MN807287 | [36] |
| Habrophlebiodes | Habrophlebiodes zijinensis | 14,355 | GU936203 | Unpublished | |
| Potamanthidae | Potamanthus | Potamanthus sp. MT-2014 | 14,937 | KM244674 | [35] |
| Siphlonuridae | Siphlonurus | Siphlonurus aestivalis | 15,120 | MT862395 | Unpublished |
| Siphlonurus immanis | 15,529 | FJ606783 | Unpublished | ||
| Siphlonurus sp. MT-2014 | 14,745 | KM244684 | [31] | ||
| Siphluriscidae | Siphluriscus | Siphluriscus chinensis | 16,616 | HQ875717 | [32] |
| Teloganodidae | / | Teloganodidae sp. | 12,435/ | KM244703 | [31] |
| 2817 | KM244670 | ||||
| Vietnamellidae | Vietnamella | Vietnamella dabieshanensis | 15,761 | HM067837 | Unpublished |
| Vietnamella sp. MT-2014 | 15,043 | KM244655 | [31] |
| Species Name | Mitogenome-PGC-rRNA-CR | |||||||||||
|---|---|---|---|---|---|---|---|---|---|---|---|---|
| A + T (%) | AT-Skew | GC-Skew | ||||||||||
| Afronurus furcata | 64.5 | 64.4 | 64.9 | 56.9 | 0.005 | −0.198 | −0.024 | 0.23 | −0.215 | −0.004 | 0.339 | −0.16 |
| Afronurus rubromaculata | 64.5 | 64.6 | 65.0 | 65.9 | 0.009 | −0.193 | −0.025 | 0.23 | −0.218 | −0.010 | 0.327 | −0.11 |
| Afronurus sp. 07BF85 | 63.3 | 62.8 | 65.5 | 60.0 | −0.03 | −0.210 | 0.032 | 0.02 | −0.16 | −0.012 | 0.284 | 0.05 |
| Afronurus sp. 07BF86 | 64.0 | 64.4 | 65.7 | 54.1 | −0.006 | −0.191 | 0.02 | 0.13 | −0.202 | −0.017 | 0.310 | 0.02 |
| Afronurus sp. 07BF96 | 62.9 | 62.4 | 65.3 | / | −0.027 | −0.213 | 0.035 | / | −0.16 | −0.010 | 0.288 | / |
| Afronurus sp. YW01BF06 | 64.6 | 64.7 | 64.4 | / | 0.012 | −0.186 | 0.002 | / | −0.225 | −0.010 | 0.317 | / |
| Afronurus sp. LS53BF04 | 63.3 | 63.3 | 64.7 | 60.1 | 0.012 | −0.198 | −0.022 | 0.16 | −0.227 | −0.010 | 0.329 | −0.30 |
| Afronurus yixingensis | 65.0 | 65.1 | 66.0 | 63.2 | 0.003 | −0.203 | −0.002 | −0.01 | −0.218 | −0.004 | 0.305 | −0.21 |
| Epeorus dayongensis | 64.8 | 64.2 | 66.1 | 73.6 | 0 | −0.191 | 0.012 | 0.04 | −0.212 | −0.024 | 0.269 | 0.01 |
| Epeorus sp. LA03FY06 | 67.1 | 66.3 | 67.6 | 77.8 | −0.014 | −0.188 | 0.02 | 0.00 | −0.24 | −0.003 | 0.307 | −0.19 |
| Leucrocuta aphrodite | 65 | 65.0 | 65.1 | 65.4 | −0.001 | −0.187 | −0.001 | 0.02 | −0.186 | −0.001 | 0.284 | −0.18 |
| Maccaffertium mediopunctatum | 61.7 | 61.5 | 60.7 | 65.9 | −0.002 | −0.190 | 0.015 | 0.02 | −0.178 | −0.045 | 0.234 | −0.35 |
| Maccaffertium modestum | 61.3 | 61.1 | 60.7 | 64.0 | 0.004 | −0.191 | 0.025 | 0.01 | −0.177 | −0.038 | 0.231 | −0.33 |
| Maccaffertium vicarium | 62.3 | 62.3 | 61.8 | 65.4 | 0.005 | −0.169 | 0.013 | 0.00 | −0.172 | −0.046 | 0.253 | −0.25 |
| Stenacron interpunctatum | 59.7 | 59.5 | 58.8 | 61.7 | 0.021 | −0.184 | 0.007 | 0.05 | −0.19 | −0.057 | 0.266 | −0.24 |
| Stenonema femoratum | 62.1 | 61.9 | 61.1 | 66.4 | 0.005 | −0.190 | −0.011 | 0.01 | −0.166 | −0.039 | 0.234 | −0.30 |
| Heptageniidae sp. YW03BF02 | 64.2 | 64.1 | 64.3 | 68.5 | −0.006 | −0.191 | −0.011 | −0.09 | −0.183 | 0.002 | 0.27 | −0.19 |
| Tree | Model | Ln L | Estimates of Parameters | Model Compared | 2ΔL | LRT p-Value | Positive Sites | ||||
|---|---|---|---|---|---|---|---|---|---|---|---|
| ML | Model A | −121,931.169602 | Site class | 0 | 1 | 2a | 2b | Model A vs. Model A null | 17.1487 | 0.00004434 | 682 Q 0.988 *, 749 S 0.979 *, 1340 L 0.977 *, 1636 V 0.954 *, 1827 E 0.989 *, 1843 A 0.983 *, 2118 P 0.995 **, 2123 F 0.983 *, 2167 S 0.979 *, 2288 T 0.983 *, 2311 T 0.991 **, 2398 A 0.970 *, 2613 S 0.962 *, 2619 M 0.986 *, 3001 L 0.971 *, 3005 S 0.964 *, 3155 S 0.969 *, 3313 S 0.984 *, 3444 S 0.989 *, 3466 H 0.978 *, 3557 L 0.976 *, 3566 I 0.996 **, 3582 C 0.985 *, 3664 E 0.996 **, 3665 Q 0.984 *, 3679 I 0.993 **, 3712 Q 0.981 * |
| Proportion | 0.9141 | 0.0377 | 0.0463 | 0.0019 | |||||||
| Background ω | 0.0137 | 1.0000 | 0.0137 | 1.0000 | |||||||
| Foreground ω | 0.0137 | 1.0000 | 2.7648 | 2.7648 | |||||||
| Model A Null | −121,939.505555 | / | / | ||||||||
| Genes | Positive Selection Sites | Amino Acids | BEB Value | Feature Key * | Description | |
|---|---|---|---|---|---|---|
| Foreground | Background | |||||
| COX1 | 408 | N | Q/K | 0.988 * | Domain | COX1 |
| 475 | A | S | 0.979 * | Domain | COX1 | |
| Cyt b | 62 | T | L | 0.977 * | Domain | CYTB_NTER |
| 358 | T/I | V/T/I | 0.954 * | Transmembrane | Helical | |
| ND1 | 173 | Y | E/K/Q | 0.989 * | / | / |
| 189 | S | A/T | 0.983 * | Transmembrane | Helical | |
| ND2 | 148 | S/G | P/S | 0.995 ** | Transmembrane | Helical |
| 153 | T/S | F | 0.983 * | Transmembrane | Helical | |
| 197 | N | S/P/N | 0.979 * | Domain | Proton_antipo_M | |
| 318 | G/N | S/L/T/A | 0.983 * | / | / | |
| 341 | S | S/P/T/L | 0.991 ** | / | / | |
| ND3 | 85 | Q | A/N/S/T | 0.970 * | / | / |
| ND4 | 183 | S | G/S/K | 0.962 * | Transmembrane | Helical |
| 189 | G | M/L | 0.986 * | Transmembrane | Helical | |
| ND5 | 25 | T | L | 0.971 * | Transmembrane | Helical |
| 29 | L/A | S | 0.964 * | Transmembrane | Helical | |
| 179 | E/H | S/G/T | 0.969 * | Transmembrane | Helical | |
| 337 | S | S/N/I/T | 0.984 * | Domain | Proton_antipo_M | |
| 468 | L | S/V/I/A | 0.989 * | Transmembrane | Helical | |
| 490 | F | N/H/Q/G/S | 0.978 * | Domain | NADH5_C | |
| ND6 | 3 | T | L/F/M | 0.976 * | / | / |
| 12 | L | T/I | 0.996 ** | Transmembrane | Helical | |
| 28 | I/V | C/S/I/V | 0.985 * | Transmembrane | Helical | |
| 110 | S | E/D | 0.996 ** | / | / | |
| 111 | D | Q | 0.984 * | / | / | |
| 125 | P | N/T/I/G | 0.993 ** | Transmembrane | Helical | |
| 158 | N | Q/N | 0.981 * | Transmembrane | Helical | |
Publisher’s Note: MDPI stays neutral with regard to jurisdictional claims in published maps and institutional affiliations. |
© 2021 by the authors. Licensee MDPI, Basel, Switzerland. This article is an open access article distributed under the terms and conditions of the Creative Commons Attribution (CC BY) license (https://creativecommons.org/licenses/by/4.0/).
Share and Cite
Xu, X.-D.; Guan, J.-Y.; Zhang, Z.-Y.; Cao, Y.-R.; Cai, Y.-Y.; Storey, K.B.; Yu, D.-N.; Zhang, J.-Y. Insight into the Phylogenetic Relationships among Three Subfamilies within Heptageniidae (Insecta: Ephemeroptera) along with Low-Temperature Selection Pressure Analyses Using Mitogenomes. Insects 2021, 12, 656. https://doi.org/10.3390/insects12070656
Xu X-D, Guan J-Y, Zhang Z-Y, Cao Y-R, Cai Y-Y, Storey KB, Yu D-N, Zhang J-Y. Insight into the Phylogenetic Relationships among Three Subfamilies within Heptageniidae (Insecta: Ephemeroptera) along with Low-Temperature Selection Pressure Analyses Using Mitogenomes. Insects. 2021; 12(7):656. https://doi.org/10.3390/insects12070656
Chicago/Turabian StyleXu, Xiao-Dong, Jia-Yin Guan, Zi-Yi Zhang, Yu-Rou Cao, Yin-Yin Cai, Kenneth B. Storey, Dan-Na Yu, and Jia-Yong Zhang. 2021. "Insight into the Phylogenetic Relationships among Three Subfamilies within Heptageniidae (Insecta: Ephemeroptera) along with Low-Temperature Selection Pressure Analyses Using Mitogenomes" Insects 12, no. 7: 656. https://doi.org/10.3390/insects12070656
APA StyleXu, X.-D., Guan, J.-Y., Zhang, Z.-Y., Cao, Y.-R., Cai, Y.-Y., Storey, K. B., Yu, D.-N., & Zhang, J.-Y. (2021). Insight into the Phylogenetic Relationships among Three Subfamilies within Heptageniidae (Insecta: Ephemeroptera) along with Low-Temperature Selection Pressure Analyses Using Mitogenomes. Insects, 12(7), 656. https://doi.org/10.3390/insects12070656

