Aquatic Insects Are Dramatically Underrepresented in Genomic Research
Simple Summary
Abstract
1. Introduction
2. Materials and Methods
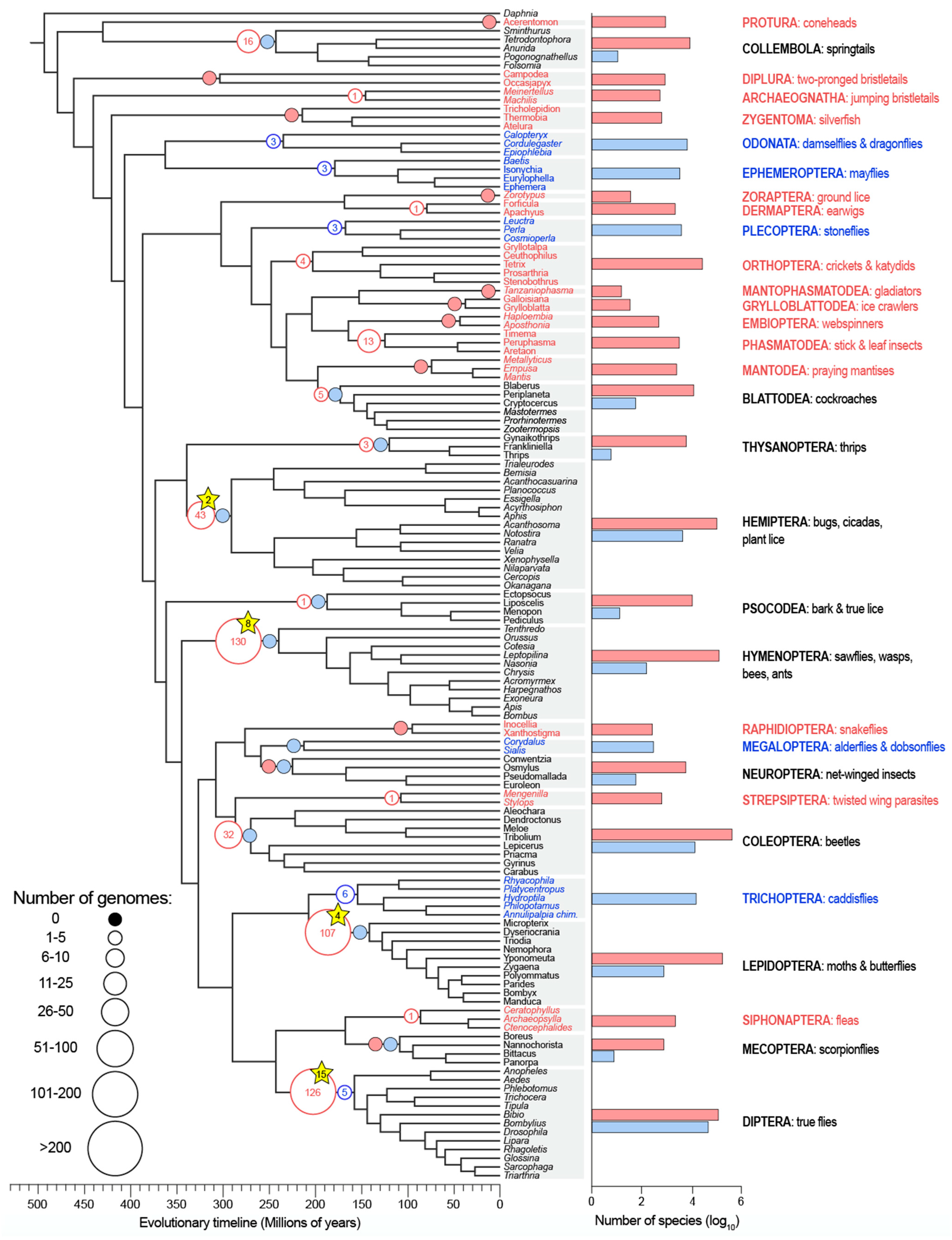
3. Results and Discussion
4. Conclusions
Supplementary Materials
Author Contributions
Funding
Acknowledgments
Conflicts of Interest
References
- Zhang, Z.-Q. Animal Biodiversity: An Outline of Higher-Level Classification and Survey of Taxonomic Richness; Magnolia Press: Auckland, New Zealand, 2011. [Google Scholar]
- Dijkstra, K.-D.B.; Monaghan, M.T.; Pauls, S.U. Freshwater biodiversity and aquatic insect diversification. Ann. Rev. Entomol. 2014, 59. [Google Scholar] [CrossRef] [PubMed]
- Hotaling, S.; Kelley, J.L. The rising tide of high-quality genomic resources. Mol. Ecol. Resour. 2020, 19, 567–569. [Google Scholar] [CrossRef] [PubMed]
- i5K Consortium. The i5K Initiative: Advancing arthropod genomics for knowledge, human health, agriculture, and the environment. J. Hered. 2013, 104, 595–600. [Google Scholar] [CrossRef] [PubMed]
- May, M.L. Odonata: Who they are and what they have done for us lately: Classification and ecosystem services of dragonflies. Insects 2019, 10, 62. [Google Scholar] [CrossRef]
- Epanchin, P.N.; Knapp, R.A.; Lawler, S.P. Nonnative trout impact an alpine-nesting bird by altering aquatic-insect subsidies. Ecology 2010, 91, 2406–2415. [Google Scholar] [CrossRef]
- Miguel, T.B.; Oliveira-Junior, J.M.B.; Ligeiro, R.; Juen, L. Odonata (Insecta) as a tool for the biomonitoring of environmental quality. Ecol. Indic. 2017, 81, 555–566. [Google Scholar] [CrossRef]
- Mauvisseau, Q.; Davy-Bowker, J.; Bulling, M.; Brys, R.; Neyrinck, S.; Troth, C.; Sweet, M. Combining ddPCR and environmental DNA to improve detection capabilities of a critically endangered freshwater invertebrate. Sci. Rep. 2019, 9, 1–9. [Google Scholar] [CrossRef]
- Balian, E.; Segers, H.; Lévèque, C.; Martens, K. The Freshwater Animal Diversity Assessment: An overview of the results. Hydrobiologia 2008, 595, 627–637. [Google Scholar] [CrossRef]
- Toews, D.P.; Brelsford, A. The biogeography of mitochondrial and nuclear discordance in animals. Mol. Ecol. 2012, 21, 3907–3930. [Google Scholar] [CrossRef]
- Rueda, L.M. Global Diversity of Mosquitoes (Insecta: Diptera: Culicidae) in Freshwater. In Freshwater Animal Diversity Assessment; Springer: Berlin, Germany, 2007; pp. 477–487. [Google Scholar]
- Ha, Y.R.; Ryu, J.; Yeom, E.; Lee, S.J. Comparison of the tracheal systems of Anopheles sinensis and Aedes togoi larvae using synchrotron X-ray microscopic computed tomography (respiratory system of mosquito larvae using SR-µCT). Microsc. Res. Tech. 2017, 80, 985–993. [Google Scholar] [CrossRef]
- Rhie, A.; McCarthy, S.A.; Fedrigo, O.; Damas, J.; Formenti, G.; Koren, S.; Uliano-Silva, M.; Chow, W.; Fungtammasan, A.; Gedman, G.L. Towards complete and error-free genome assemblies of all vertebrate species. BioRxiv 2020. [Google Scholar] [CrossRef]
- Simão, F.A.; Waterhouse, R.M.; Ioannidis, P.; Kriventseva, E.V.; Zdobnov, E.M. BUSCO: Assessing genome assembly and annotation completeness with single-copy orthologs. Bioinformatics 2015, 31, 3210–3212. [Google Scholar] [CrossRef] [PubMed]
- Heckenhauer, J.; Frandsen, P.B.; Gupta, D.K.; Paule, J.; Prost, S.; Schell, T.; Schneider, J.V.; Stewart, R.J.; Pauls, S.U. Annotated draft genomes of two caddisfly species Plectrocnemia conspersa CURTIS and Hydropsyche tenuis NAVAS (Insecta: Trichoptera). Genome Biol. Evol. 2019, 11, 3445–3451. [Google Scholar] [CrossRef] [PubMed]
- Stork, N.E. How many species of insects and other terrestrial arthropods are there on Earth? Ann. Rev. Entomol. 2018, 63, 31–45. [Google Scholar] [CrossRef]
- Bennett, A.M. Global diversity of hymenopterans (Hymenoptera; Insecta) in freshwater. In Freshwater Animal Diversity Assessment; Springer: Berlin, Germany, 2007; pp. 529–534. [Google Scholar]
- Del-Claro, K.; Guillermo, R. Aquatic Insects: Behavior and Ecology; Springer: Berlin, Germany, 2019; p. 438. [Google Scholar]
- Mey, W.; Speidel, W. Global Diversity of Butterflies (Lepidotera) in Freshwater. In Freshwater Animal Diversity Assessment; Springer: Berlin, Germany, 2007; pp. 521–528. [Google Scholar]
- Mound, L.A. The aquatic thrips Organothrips indicus Bhatti (Thysanoptera: Thripidae) in Queensland, and a new species, O. wrighti, from tropical Australia. Aust. J. Entomol. 2000, 39, 10–14. [Google Scholar] [CrossRef]
- Misof, B.; Liu, S.; Meusemann, K.; Peters, R.S.; Donath, A.; Mayer, C.; Frandsen, P.B.; Ware, J.; Flouri, T.; Beutel, R.G.; et al. Phylogenomics resolves the timing and pattern of insect evolution. Science 2014, 346, 763–767. [Google Scholar] [CrossRef]
- Faddeeva-Vakhrusheva, A.; Kraaijeveld, K.; Derks, M.F.; Anvar, S.Y.; Agamennone, V.; Suring, W.; Kampfraath, A.A.; Ellers, J.; le Ngoc, G.; van Gestel, C.A. Coping with living in the soil: The genome of the parthenogenetic springtail Folsomia candida. BMC Genom. 2017, 18, 493. [Google Scholar] [CrossRef]
- Kingan, S.B.; Heaton, H.; Cudini, J.; Lambert, C.C.; Baybayan, P.; Galvin, B.D.; Durbin, R.; Korlach, J.; Lawniczak, M.K. A high-quality de novo genome assembly from a single mosquito using PacBio sequencing. Genes 2019, 10, 62. [Google Scholar] [CrossRef]
- Hellsten, U.; Harland, R.M.; Gilchrist, M.J.; Hendrix, D.; Jurka, J.; Kapitonov, V.; Ovcharenko, I.; Putnam, N.H.; Shu, S.; Taher, L. The genome of the Western clawed frog Xenopus tropicalis. Science 2010, 328, 633–636. [Google Scholar] [CrossRef]
- Nowoshilow, S.; Schloissnig, S.; Fei, J.-F.; Dahl, A.; Pang, A.W.; Pippel, M.; Winkler, S.; Hastie, A.R.; Young, G.; Roscito, J.G. The axolotl genome and the evolution of key tissue formation regulators. Nature 2018, 554, 50–55. [Google Scholar] [CrossRef]
- Gregory, T.R. Animal Genome Size Database. 2020. Available online: http://www.genomesize.com (accessed on 13 July 2020).
- Macdonald, H.C.; Cunha, L.; Bruford, M.W. Development of genomic resources for four potential environmental bioindicator species: Isoperla grammatica, Amphinemura sulcicollis, Oniscus asellus and Baetis rhodani. BioRxiv 2016. [Google Scholar] [CrossRef]
- Luo, S.; Tang, M.; Frandsen, P.B.; Stewart, R.J.; Zhou, X. The genome of an underwater architect, the caddisfly Stenopsyche tienmushanensis Hwang (Insecta: Trichoptera). GigaScience 2018, 7, giy143. [Google Scholar] [CrossRef] [PubMed]
- Hotaling, S.; Kelley, J.L.; Weisrock, D.W. Nuclear and mitochondrial genomic resources for the meltwater stonefly (Plecoptera: Nemouridae), Lednia tumana (Ricker, 1952). Aquat. Insects 2019, 40, 362–369. [Google Scholar] [CrossRef]
- Almudi, I.; Vizueta, J.; Wyatt, C.D.; de Mendoza, A.; Marlétaz, F.; Firbas, P.N.; Feuda, R.; Masiero, G.; Medina, P.; Alcaina-Caro, A. Genomic adaptations to aquatic and aerial life in mayflies and the origin of insect wings. Nat. Commun. 2020, 11, 1–11. [Google Scholar] [CrossRef]
- Sayers, E.W.; Cavanaugh, M.; Clark, K.; Ostell, J.; Pruitt, K.D.; Karsch-Mizrachi, I. GenBank. Nucleic Acids Res. 2020, 48, D84–D86. [Google Scholar]

© 2020 by the authors. Licensee MDPI, Basel, Switzerland. This article is an open access article distributed under the terms and conditions of the Creative Commons Attribution (CC BY) license (http://creativecommons.org/licenses/by/4.0/).
Share and Cite
Hotaling, S.; Kelley, J.L.; Frandsen, P.B. Aquatic Insects Are Dramatically Underrepresented in Genomic Research. Insects 2020, 11, 601. https://doi.org/10.3390/insects11090601
Hotaling S, Kelley JL, Frandsen PB. Aquatic Insects Are Dramatically Underrepresented in Genomic Research. Insects. 2020; 11(9):601. https://doi.org/10.3390/insects11090601
Chicago/Turabian StyleHotaling, Scott, Joanna L. Kelley, and Paul B. Frandsen. 2020. "Aquatic Insects Are Dramatically Underrepresented in Genomic Research" Insects 11, no. 9: 601. https://doi.org/10.3390/insects11090601
APA StyleHotaling, S., Kelley, J. L., & Frandsen, P. B. (2020). Aquatic Insects Are Dramatically Underrepresented in Genomic Research. Insects, 11(9), 601. https://doi.org/10.3390/insects11090601

