Precision Medicine in Peritoneal Dialysis: An Expert Opinion on the Application of the Sharesource Platform for the Remote Management of Patients
Abstract
1. Introduction
- (1)
- To develop an effective and comprehensive protocol for the utilization of the Sharesource platform, based on scientific evidence and good clinical practice;
- (2)
- To facilitate the practical management of APD for patients with ESKD and to define the related benefits.
2. Materials and Methods
3. Results
3.1. The Impact of Sharesource on the Organization of Resources
3.1.1. Definition of Exclusion Criteria for Patients from Using the Sharesource Platform
- ▪
- Absence of internet access at the patient’s home;
- ▪
- Lack of patient consent to the use of the Sharesource platform.
3.1.2. Management of Alerts
- ▪
- Treatment time lost is between 15 and 30 min: a yellow flag appears.
- ▪
- Treatment time lost is ≥ 30 min: a red flag appears.
- ▪
- Lost dwell time: in the case of a modifiable dwell time modality, an alert reports the overall dwell time lost when inflow or outflow prolongs. This alarm is recommended for lost dwell time exceeding 30 min, with a yellow flag.
- ▪
- Volume of therapy lost: an alert appears when the therapy volume is 10% lower than the threshold value of the total therapy volume set. This is a scarcely used alarm.
- ▪
- Bypassed drainage: a notice, with a red flag, is displayed when one drain is bypassed. If one bypassed drain was established by the nephrologist, the alert is activated when two drains are bypassed.
- ▪
- Change in initial drainage: a yellow flag appears if this change is above 50%. Nephrologists can set a higher percentage if variable initial drainage is expected or if low final volumes are set.
- ▪
- Initial drainage bypass: a red flag is displayed when a drainage is bypassed at the beginning. Although this alert is not frequently used, it can be of help for patients with low volume of abdominal fluids to avoid pain during discharge.
- ▪
- Device program change: although this alert is not frequently used, it can be helpful if the program stops.
- ▪
- Excessive drainage: in case of drainage that is greater than expected, a red flag appears.
- ▪
- Bypass number of load/stop phase: a warning appears if the number of times the patient has performed a bypass during the fill or stop phase is two or higher, as set in the system. This alert is linked to a red flag.
- ▪
- Events occurred during treatment: this alert is displayed after at least five events occurred during the treatment, regardless of the clinical relevance of these events. The recommended flag is red.
3.1.3. Definition of Physician/Nurse Tasks
- ▪
- If any red flag alert is noticed, the nurse should immediately report it to the physician.
- ▪
- If a yellow flag is displayed for the first time, the nurse should review the overall data and graphs of the statistical trends in the treatment to identify possible causes. The nurse should verify and correct the problem, when possible, after talking to the patient and to the physician, if needed.
- ▪
- If a yellow flag is displayed consecutively for two (or more) times, the nurse should contact the physician, since a prescription change could be necessary. In this contingency, the nephrologist can modify the treatment remotely or require an in-person visit before modifying the prescription.
- ▪
- First dialysis prescription;
- ▪
- Severe comorbidities;
- ▪
- Unexpected events occurring in a patient with a previously stable condition.
- ▪
- Connecting the modem to the power supply;
- ▪
- Inserting body weight and blood pressure data when required;
- ▪
- Confirming treatment changes sent by the modem with possible phone support by HCPs.
3.1.4. Procedure in Case of Technical Issues with the Sharesource Platform
- ▪
- Failure to send or receive data;
- ▪
- Failure to register treatment data;
- ▪
- Modem not working.
3.2. The Impact of Sharesource on Dialysis Prescription and Small Solute/Urea Clearance
3.2.1. Treatment Coding
3.2.2. Optimization of Dialysis Prescription
- ▪
- Low drain flow;
- ▪
- Lost dwell time, for the modifiable dwell time modality;
- ▪
- Prolonged treatment time, for the non-modifiable dwell time modality;
- ▪
- Catheter functioning over different cycles;
- ▪
- Pain perceived by the patient during the outflow phase.
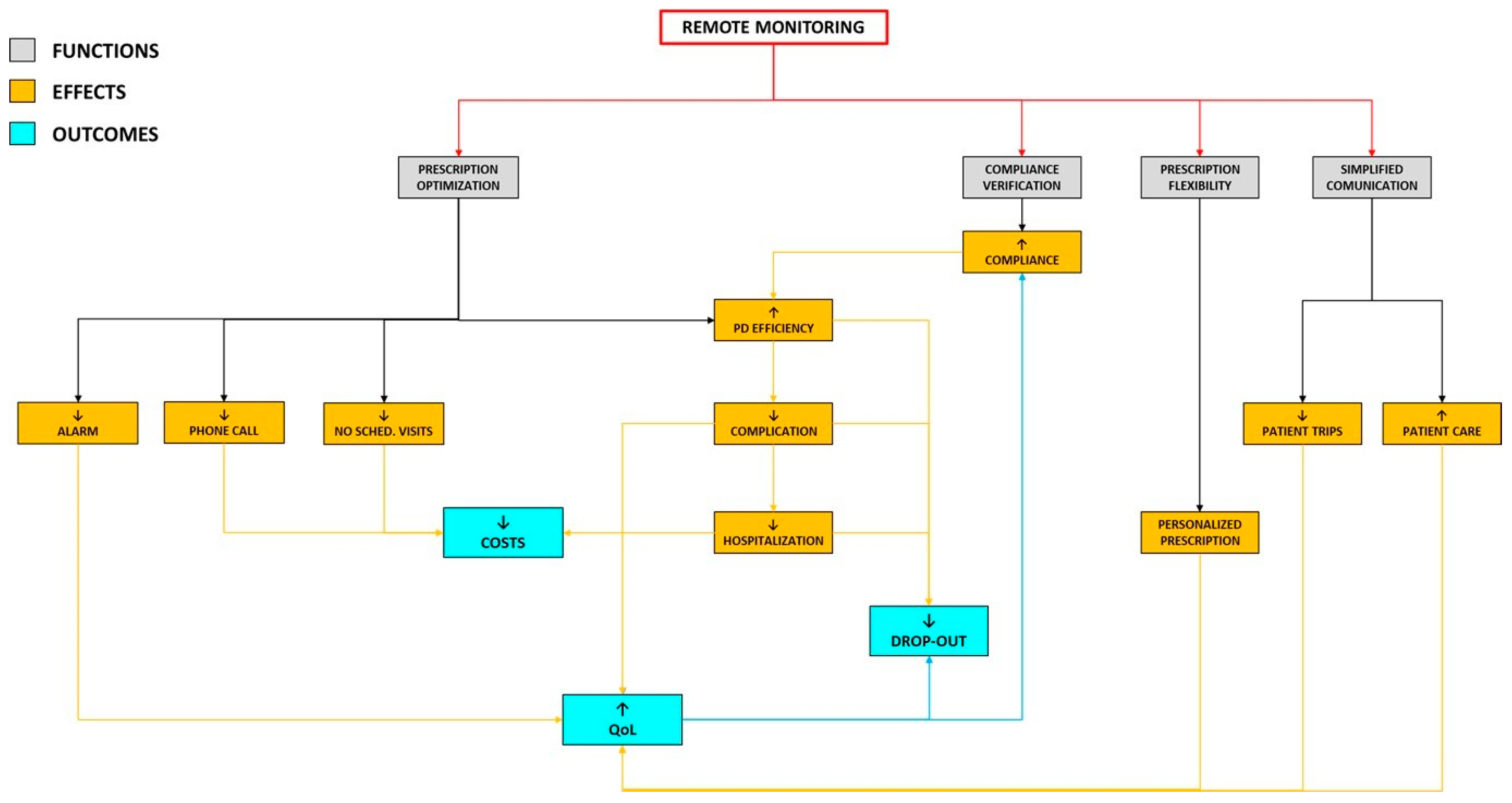
3.3. The Impact of Sharesource on Drop-Out Rates, QoL, Organization, and Costs
3.3.1. Drop-Out Rates
- ▪
- Remote Monitoring:
- -
- Inflow and outflow time;
- -
- Observed UF as compared to expected UF;
- -
- Body weight and blood pressure;
- -
- Number and type of alerts;
- -
- Treatment adherence.
- ▪
- Remote Prescription:
- -
- Quick adoption of remotely ordered prescriptions without traveling and with a reduced risk of complications.
- ▪
- Preventing insufficient clearance: based on lost dwell time, the number of alerts, and adherence to treatment, dialysis prescription can be modified to increase clearance in order to improve PD small solute/urea clearance (according to Section 3.2 of this guide).
- ▪
- Preventing ultrafiltration failure (UFF): the adequacy of UF can be evaluated by recording it daily, weekly, and monthly and comparing to expected or prescribed UF based on body weight and blood pressure.
- ▪
- Preventing catheter malfunction: by evaluating inflow and outflow times and alarm types, HCPs can detect the presence or the onset of catheter malfunction and properly modify prescriptions.
- ▪
- Preventing poor compliance: by detecting recorded parameters, both prescribed and measured automatically by the device, HCPs can notice poor adherence in relationship to the following:
- -
- Skipped or reduced treatments;
- -
- Non-recorded body weight and blood pressure;
- -
- Procedure errors, such as non-authorized bypass;
- -
- Inability to manage alarms;
- -
- Non-reported events.
- ▪
- Burden of dialysis treatment by personalization of dialysis prescriptions that allows meeting the needs and life habits of patients and caregivers, after a deep and proper evaluation.
3.3.2. Quality of Life
- ▪
- Dialysis flexibility and personalization, depending on patients’ needs (e.g., preparation for surgery or diagnostic tests) and assistance (e.g., caregiver availability or different organization over the weekends);
- ▪
- Better quality of sleep related to a reduction in the number of night alarms through the correct use of TPD;
- ▪
- Reduction in complications and hospital admissions related to inappropriate dialysis (e.g., poor adherence to dialysis prescription; UF and/or depuration failure);
- ▪
- Simplified communication between the patient/caregiver and HCPs in alarm management and dialysis prescription;
- ▪
- Reduction in trips to dialysis units for both scheduled and non-scheduled visits (due to the need for medical evaluation or dialysis changes) with consequently reduced costs and increased time for work or hobbies;
- ▪
- Confidence about continuous assistance and care, which increases patient self-confidence and minimizes worries about therapy;
- ▪
- Better awareness of treatment and patient control in dialysis therapy.
3.3.3. Organization and Costs
- ▪
- Reduce in-person non-scheduled visits to PD units;
- ▪
- Reduce phone calls and emails aimed at change and management of dialysis prescriptions;
- ▪
- Reduce complications related to inappropriate dialysis (e.g., poor adherence; UFF or clearance/adequacy failure);
- ▪
- Reduce hospital admissions due to complications related to inappropriate dialysis (e.g., poor adherence to dialysis prescription; UFF and/or clearance/adequacy failure).
4. Discussion
Author Contributions
Funding
Institutional Review Board Statement
Informed Consent Statement
Data Availability Statement
Acknowledgments
Conflicts of Interest
References
- Sanabria, M.; Buitrago, G.; Lindholm, B.; Vesga, J.; Nilsson, L.-G.; Yang, D.; Bunch, A.; Rivera, A.S. Remote Patient Monitoring Program in Automated Peritoneal Dialysis: Impact on Hospitalizations. Perit. Dial. Int. 2019, 39, 472–478. [Google Scholar] [CrossRef] [PubMed]
- Giuliani, A.; Crepaldi, C.; Manani, S.M.; Samoni, S.; Cannone, M.; De Cal, M.; Ronco, C. Evolution of Automated Peritoneal Dialysis Machines. Contrib. Nephrol. 2019, 197, 9–16. [Google Scholar]
- Neri, L.; Viglino, G.; Vizzardi, V.; Porreca, S.; Mastropaolo, C.; Marinangeli, G.; Cabiddu, G. Peritoneal Dialysis in Italy: The 8th GPDP-SIN census 2022. G. Ital. Nefrol. 2023, 40. [Google Scholar]
- Manani, S.M.; Baretta, M.; Giuliani, A.; Virzì, G.M.; Martino, F.; Crepaldi, C.; Ronco, C. Remote monitoring in peritoneal dialysis: Benefits on clinical outcomes and on quality of life. J. Nephrol. 2020, 33, 1301–1308. [Google Scholar] [CrossRef] [PubMed]
- Neri, L.; Caria, S.; Cannas, K.; Scarpioni, R.; Manini, A.; Cadoni, C.; Malandra, R.; Ullo, I.; Rombolà, G.; Borzumati, M.; et al. Peritoneal videodialysis: First Italian audit. G. Ital. Nefrol. 2022, 39. [Google Scholar] [PubMed]
- Viglino, G.; Neri, L.; Barbieri, S.; Tortone, C. Videodialysis: A pilot experience of telecare for assisted peritoneal dialysis. J. Nephrol. 2020, 33, 177–182. [Google Scholar] [CrossRef] [PubMed]
- Ronco, C.; Manani, S.M.; Giuliani, A.; Tantillo, I.; Reis, T.; Brown, E.A. Remote patient management of peritoneal dialysis during COVID-19 pandemic. Perit. Dial. Int. 2020, 40, 363–367. [Google Scholar] [CrossRef] [PubMed]
- Polanco, E.; Aquey, M.; Collado, J.; Campos, E.; Guzman, J.; Cuevas-Budhart, M.A.; Divino-Filho, J.C.; Ramos-Sanchez, A. A COVID-19 pandemic-specific, structured care process for peritoneal dialysis patients facilitated by telemedicine: Therapy continuity, prevention, and complications management. Ther. Apher. Dial. 2021, 25, 970–978. [Google Scholar] [CrossRef]
- Alfano, G.; Fontana, F.; Ferrari, A.; Guaraldi, G.; Mussini, C.; Magistroni, R.; Cappelli, G. Peritoneal dialysis in the time of coronavirus disease 2019. Clin. Kidney J. 2020, 13, 265–268. [Google Scholar]
- El Shamy, O.; Tran, H.; Sharma, S.; Ronco, C.; Narayanan, M.; Uribarri, J. Telenephrology with Remote Peritoneal Dialysis Monitoring during Coronavirus Disease 19. Am. J. Nephrol. 2020, 51, 480–482. [Google Scholar] [CrossRef]
- Brown, E.A.; Blake, P.G.; Boudville, N.; Davies, S.; de Arteaga, J.; Dong, J.; Finkelstein, F.; Foo, M.; Hurst, H.; Johnson, D.W.; et al. International Society for Peritoneal Dialysis practice recommendations: Prescribing high-quality goal-directed peritoneal dialysis. Perit. Dial. Int. 2020, 40, 244–253. [Google Scholar] [CrossRef] [PubMed]
- Wood, E.; McCarthy, K.; Roper, M. Remote monitoring of peritoneal dialysis: Evaluating the impact of the Claria Sharesource system. J. Kidney Care 2019, 4, 16–24. [Google Scholar] [CrossRef]
- Crepaldi, C.; Giuliani, A.; Manani, S.M.; Marchionna, N.; Piasentin, P.; Ronco, C. Remote Patient Management in Peritoneal Dialysis: Impact on Clinician’s Practice and Behavior. Contrib. Nephrol. 2019, 197, 44–53. [Google Scholar] [PubMed]
- Drepper, V.J.; Martin, P.-Y.; Chopard, C.S.; Sloand, J.A. Remote Patient Management in Automated Peritoneal Dialysis: A Promising New Tool. Perit. Dial. Int. 2018, 38, 76–78. [Google Scholar] [CrossRef]
- Neri, L.; Viglino, G.; Vizzardi, V.; Porreca, S.; Mastropaolo, C.; Marinangeli, G.; Cabiddu, G. Peritoneal Dialysis in Italy: The 8th GPDP-SIN Census 2022—2nd Part: The Centers. G. Ital. Nefrol. 2024, 41. [Google Scholar] [PubMed]
- Vychytil, A.; Hörl, W.H. The role of tidal peritoneal dialysis in modern practice: A European perspective. Kidney Int. 2006, 70, S96–S103. [Google Scholar] [CrossRef] [PubMed][Green Version]
- Neri, L.; Viglino, G.; Cappelletti, A.; Gandolfo, C. Evaluation of drainage times and alarms with various automated peritoneal dialysis modalities. Adv. Perit. Dial. 2001, 17, 72–74. [Google Scholar]
- Corzo, L.; Wilkie, M.; Vesga, J.I.; Lindholm, B.; Buitrago, G.; Rivera, A.S.; Sanabria, R.M. Technique failure in remote patient monitoring program in patients undergoing automated peritoneal dialysis: A retrospective cohort study. Perit. Dial. Int. 2022, 42, 288–296. [Google Scholar] [CrossRef]
- Uchiyama, K.; Morimoto, K.; Washida, N.; Kusahana, E.; Nakayama, T.; Itoh, T.; Kasai, T.; Wakino, S.; Itoh, H. Effects of a remote patient monitoring system for patients on automated peritoneal dialysis: A randomized crossover controlled trial. Int. Urol. Nephrol. 2022, 54, 2673–2681. [Google Scholar] [CrossRef]
- Jung, H.-Y.; Jeon, Y.; Kim, Y.S.; Kim, D.K.; Lee, J.P.; Yang, C.W.; Ko, E.J.; Ryu, D.-R.; Kang, S.-W.; Park, J.T.; et al. Outcomes of Remote Patient Monitoring for Automated Peritoneal Dialysis: A Randomized Controlled Trial. Nephron 2021, 145, 702–710. [Google Scholar] [CrossRef]
- Makhija, D.; Alscher, M.D.; Becker, S.; D’Alonzo, S.; Mehrotra, R.; Wong, L.; McLeod, K.; Danek, J.; Gellens, M.; Kudelka, T.; et al. Remote Monitoring of Automated Peritoneal Dialysis Patients: Assessing Clinical and Economic Value. Telemed. J. e-Health 2018, 24, 315–323. [Google Scholar] [CrossRef] [PubMed]


| Alert Types | Flag Color |
|---|---|
| LOST TREATMENT TIME | |
| 15–30 min | Yellow |
| ≥30 min | Red |
| TREATMENT MODIFICATIONS | |
| Lost dwell time | Yellow |
| Volume of therapy lost (>10%) * | N/A |
| Bypass drain > 2 times | Red |
| Change in initial drainage | Yellow |
| First bypass drainage | Red |
| Device program change * | N/A |
| ACTION CONTROL | |
| Excessive drainage | Red |
| PATIENT INTERVENTION | |
| Bypass number of load/stop phase | Red |
| SYSTEM ERRORS | |
| Events occurred during treatment ≥ 5 | Red |
| NIGHT EXCHANGE (fields 1–2–3–4) | |
| Y | 1.36% glucose dialysis solution (yellow) |
| G | 2.27% glucose dialysis solution (green) |
| R | 3.86% glucose dialysis solution (red) |
| N | 1.1% amino acid-based PD solution (nutrineal) |
| I | ICO-containing PD solution (extraneal) |
| DAY EXCHANGE (fields 5–6) | |
| Y | 1.36% glucose dialysis solution (yellow) |
| G | 2.27% glucose dialysis solution (green) |
| R | 3.86% glucose dialysis solution (red) |
| N | 1.1% amino acid-based PD solution (nutrineal) |
| I | ICO-containing PD solution (extraneal) |
| M | Mixed with glucose |
| ABDOMEN STATUS (field 7) | |
| E | Empty |
| F | Full |
| TIDAL VOLUME (fields 8–9) | |
| NUM | Tidal volume |
| DAYS/ALTERNATION (field 10) | |
| 1–7 | Number of days per week |
| A | Alternate day |
| 1 | 2 | 3 | 4 | 5 | 6 | 7 | 8 | 9 | 10 |
|---|---|---|---|---|---|---|---|---|---|
| NIGHT EXCHANGE | DAY EXCHANGE | ABDOMEN | TIDAL % | DAYS | |||||
| Heater bag | First bag | Second bag | Third bag | Last infusion | Second dwell | Initial abdomen status | Tidal percentage | Number/ Alternation | |
| Y | G | R | - | I | - | F | 7 | 5 | 5 |
| G | Y | G | R | M | - | E | 7 | 0 | A |
| G | Y | G | - | N | M | F | 6 | 5 | 3 |
| Y | G | G | - | I | - | E | - | - | 7 |
Disclaimer/Publisher’s Note: The statements, opinions and data contained in all publications are solely those of the individual author(s) and contributor(s) and not of MDPI and/or the editor(s). MDPI and/or the editor(s) disclaim responsibility for any injury to people or property resulting from any ideas, methods, instructions or products referred to in the content. |
© 2024 by the authors. Licensee MDPI, Basel, Switzerland. This article is an open access article distributed under the terms and conditions of the Creative Commons Attribution (CC BY) license (https://creativecommons.org/licenses/by/4.0/).
Share and Cite
Neri, L.; Di Liberato, L.; Alfano, G.; Allegrucci, V.; Appio, N.; Bussi, C.; Cannarile, D.C.; De Palma, I.; Di Stante, S.; Pacifico, R.; et al. Precision Medicine in Peritoneal Dialysis: An Expert Opinion on the Application of the Sharesource Platform for the Remote Management of Patients. J. Pers. Med. 2024, 14, 807. https://doi.org/10.3390/jpm14080807
Neri L, Di Liberato L, Alfano G, Allegrucci V, Appio N, Bussi C, Cannarile DC, De Palma I, Di Stante S, Pacifico R, et al. Precision Medicine in Peritoneal Dialysis: An Expert Opinion on the Application of the Sharesource Platform for the Remote Management of Patients. Journal of Personalized Medicine. 2024; 14(8):807. https://doi.org/10.3390/jpm14080807
Chicago/Turabian StyleNeri, Loris, Lorenzo Di Liberato, Gaetano Alfano, Valeria Allegrucci, Nicoletta Appio, Carla Bussi, Daniela Cecilia Cannarile, Ilaria De Palma, Silvio Di Stante, Rosa Pacifico, and et al. 2024. "Precision Medicine in Peritoneal Dialysis: An Expert Opinion on the Application of the Sharesource Platform for the Remote Management of Patients" Journal of Personalized Medicine 14, no. 8: 807. https://doi.org/10.3390/jpm14080807
APA StyleNeri, L., Di Liberato, L., Alfano, G., Allegrucci, V., Appio, N., Bussi, C., Cannarile, D. C., De Palma, I., Di Stante, S., Pacifico, R., Panuccio, V., Porreca, S., Terlizzi, V., D’Alonzo, S., & Viglino, G. (2024). Precision Medicine in Peritoneal Dialysis: An Expert Opinion on the Application of the Sharesource Platform for the Remote Management of Patients. Journal of Personalized Medicine, 14(8), 807. https://doi.org/10.3390/jpm14080807

