The Role of LincRNA-EPS/Sirt1/Autophagy Pathway in the Neuroprotection Process by Hydrogen against OGD/R-Induced Hippocampal HT22 Cells Injury
Abstract
1. Introduction
2. Materials and Methods
2.1. Cell Culture
2.2. OGD/R Injury Model Development
2.3. Synthesis of a Medium Enriched with Hydrogen
2.4. Experimental Design
2.5. Cell Viability and Cytotoxicity Assays
2.6. Cell Apoptosis Assay
2.7. Detection of Inflammatory Factors
2.8. Tandem mCherry-EGFP-LC3 Immunofluorescence
2.9. siRNA Transfection
2.10. Real-Time Polymerase Chain Reaction (RT-PCR)
2.11. Western Blot Assay
2.12. Statistical Analysis
3. Results
3.1. The Damage of HT22 Cells Was Aggravated after OGD/R
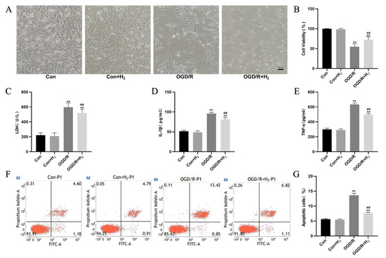
3.2. H2 Protected HT22 Cells from OGD/R Injury
3.3. H2 Upregulated lincRNA-EPS and Sirt1, and Inhibited Autophagy
3.4. H2 Protected Neurons against OGD/R Injury by Suppressing Autophagy
3.5. The Changes of Autophagic Flux after OGD/R Injury
3.6. LincRNA-EPS Knockdown Abolished the Protection of H2 against Cell Injury
3.7. LincRNA-EPS Mediated the Effects of H2 on Sirt1 Expression and Autophagy
3.8. LincRNA-EPS Mediated the Effects of H2 on Autophagic Flux
4. Discussion
5. Conclusions
Author Contributions
Funding
Institutional Review Board Statement
Informed Consent Statement
Data Availability Statement
Acknowledgments
Conflicts of Interest
References
- Xie, Y.; Zou, X.; Han, J.; Zhang, Z.; Feng, Z.; Ouyang, Q.; Hua, S.; Liu, Z.; Li, C.; Cai, Y.; et al. Indole-3-propionic acid alleviates ischemic brain injury in a mouse middle cerebral artery occlusion model. Exp. Neurol. 2022, 353, 114081. [Google Scholar] [CrossRef]
- Yuan, Q.; Yuan, Y.; Zheng, Y.; Sheng, R.; Liu, L.; Xie, F.; Tan, J. Anti-cerebral ischemia reperfusion injury of polysaccharides: A review of the mechanisms. Biomed. Pharmacother. 2021, 137, 111303. [Google Scholar] [CrossRef]
- Chai, Z.; Gong, J.; Zheng, P.; Zheng, J. Inhibition of miR-19a-3p decreases cerebral ischemia/reperfusion injury by targeting IGFBP3 in vivo and in vitro. Biol. Res. 2020, 53, 17. [Google Scholar] [CrossRef]
- Fu, C.; Zhang, X.; Lu, Y.; Wang, F.; Xu, Z.; Liu, S.; Zheng, H.; Liu, X. Geniposide inhibits NLRP3 inflammasome activation via autophagy in BV-2 microglial cells exposed to oxygen-glucose deprivation/reoxygenation. Int. Immunopharmacol. 2020, 84, 106547. [Google Scholar] [CrossRef]
- Perkins, G.D.; Callaway, C.W.; Haywood, K.; Neumar, R.W.; Lilja, G.; Rowland, M.J.; Sawyer, K.N.; Skrifvars, M.B.; Nolan, J.P. Brain injury after cardiac arrest. Lancet 2021, 398, 1269–1278. [Google Scholar] [CrossRef]
- Sandroni, C.; Cronberg, T.; Sekhon, M. Brain injury after cardiac arrest: Pathophysiology, treatment, and prognosis. Intensive Care Med. 2021, 47, 1393–1414. [Google Scholar] [CrossRef]
- Yang, M.; Dong, Y.; He, Q.; Zhu, P.; Zhuang, Q.; Shen, J.; Zhang, X.; Zhao, M. Hydrogen: A Novel Option in Human Disease Treatment. Oxidative Med. Cell. Longev. 2020, 2020, 8384742. [Google Scholar] [CrossRef]
- Ohta, S. Molecular hydrogen as a preventive and therapeutic medical gas: Initiation, development and potential of hydrogen medicine. Pharmacol. Ther. 2014, 144, 1–11. [Google Scholar] [CrossRef]
- Ohsawa, I.; Ishikawa, M.; Takahashi, K.; Watanabe, M.; Nishimaki, K.; Yamagata, K.; Katsura, K.; Katayama, Y.; Asoh, S.; Ohta, S. Hydrogen acts as a therapeutic antioxidant by selectively reducing cytotoxic oxygen radicals. Nat. Med. 2007, 13, 688–694. [Google Scholar] [CrossRef]
- Wang, P.; Zhao, M.; Chen, Z.; Wu, G.; Fujino, M.; Zhang, C.; Zhou, W.; Zhao, M.; Hirano, S.I.; Li, X.K.; et al. Hydrogen Gas Attenuates Hypoxic-Ischemic Brain Injury via Regulation of the MAPK/HO-1/PGC-1a Pathway in Neonatal Rats. Oxidative Med. Cell. Longev. 2020, 2020, 6978784. [Google Scholar] [CrossRef]
- Yang, L.; Guo, Y.; Fan, X.; Chen, Y.; Yang, B.; Liu, K.X.; Zhou, J. Amelioration of Coagulation Disorders and Inflammation by Hydrogen-Rich Solution Reduces Intestinal Ischemia/Reperfusion Injury in Rats through NF-κB/NLRP3 Pathway. Mediat. Inflamm. 2020, 2020, 4359305. [Google Scholar] [CrossRef] [PubMed]
- Zou, R.; Wang, M.H.; Chen, Y.; Fan, X.; Yang, B.; Du, J.; Wang, X.B.; Liu, K.X.; Zhou, J. Hydrogen-Rich Saline Attenuates Acute Lung Injury Induced by Limb Ischemia/Reperfusion via Down-Regulating Chemerin and NLRP3 in Rats. Shock 2019, 52, 134–141. [Google Scholar] [CrossRef] [PubMed]
- Lin, H.; Du, J.; Tian, Z.; Yu, Y.; Cui, Y.; Xie, K. Hydrogen Gas Treatment Improves Postoperative Delirium and Cognitive Dysfunction in Elderly Noncardiac Patients. J. Pers. Med. 2022, 13, 67. [Google Scholar] [CrossRef]
- Huang, G.; Zhou, J.; Zhan, W.; Xiong, Y.; Hu, C.; Li, X.; Li, X.; Li, Y.; Liao, X. The neuroprotective effects of intraperitoneal injection of hydrogen in rabbits with cardiac arrest. Resuscitation 2013, 84, 690–695. [Google Scholar] [CrossRef]
- Chen, G.; Chen, B.; Dai, C.; Wang, J.; Wang, J.; Huang, Y.; Li, Y. Hydrogen Inhalation is Superior to Mild Hypothermia for Improving Neurological Outcome and Survival in a Cardiac Arrest Model of Spontaneously Hypertensive Rat. Shock 2018, 50, 689–695. [Google Scholar] [CrossRef] [PubMed]
- Hayashida, K.; Sano, M.; Kamimura, N.; Yokota, T.; Suzuki, M.; Ohta, S.; Fukuda, K.; Hori, S. Hydrogen inhalation during normoxic resuscitation improves neurological outcome in a rat model of cardiac arrest independently of targeted temperature management. Circulation 2014, 130, 2173–2180. [Google Scholar] [CrossRef]
- Chen, Y.; Zhou, J. LncRNAs: Macromolecules with big roles in neurobiology and neurological diseases. Metab. Brain Dis. 2017, 32, 281–291. [Google Scholar] [CrossRef]
- Andergassen, D.; Rinn, J.L. From genotype to phenotype: Genetics of mammalian long non-coding RNAs in vivo. Nat. Rev. Genet. 2022, 23, 229–243. [Google Scholar] [CrossRef]
- Qureshi, I.A.; Mehler, M.F. Emerging roles of non-coding RNAs in brain evolution, development, plasticity and disease. Nat. Rev. Neurosci. 2012, 13, 528–541. [Google Scholar] [CrossRef]
- Wolska, M.; Jarosz-Popek, J.; Junger, E.; Wicik, Z.; Porshoor, T.; Sharif, L.; Czajka, P.; Postula, M.; Mirowska-Guzel, D.; Czlonkowska, A.; et al. Long Non-coding RNAs as Promising Therapeutic Approach in Ischemic Stroke: A Comprehensive Review. Mol. Neurobiol. 2021, 58, 1664–1682. [Google Scholar] [CrossRef]
- Atianand, M.K.; Hu, W.; Satpathy, A.T.; Shen, Y.; Ricci, E.P.; Alvarez-Dominguez, J.R.; Bhatta, A.; Schattgen, S.A.; McGowan, J.D.; Blin, J.; et al. A Long Noncoding RNA lincRNA-EPS Acts as a Transcriptional Brake to Restrain Inflammation. Cell 2016, 165, 1672–1685. [Google Scholar] [CrossRef] [PubMed]
- Zhang, B.; Li, Q.; Jia, S.; Li, F.; Li, Q.; Li, J. LincRNA-EPS in biomimetic vesicles targeting cerebral infarction promotes inflammatory resolution and neurogenesis. J. Transl. Med. 2020, 18, 110. [Google Scholar] [CrossRef] [PubMed]
- Ke, Z.; Lu, J.; Zhu, J.; Yang, Z.; Jin, Z.; Yuan, L. Down-regulation of lincRNA-EPS regulates apoptosis and autophagy in BCG-infected RAW264.7 macrophages via JNK/MAPK signaling pathway. Infect. Genet. Evol. 2020, 77, 104077. [Google Scholar] [CrossRef] [PubMed]
- Jiao, F.; Gong, Z. The Beneficial Roles of SIRT1 in Neuroinflammation-Related Diseases. Oxidative Med. Cell. Longev. 2020, 2020, 6782872. [Google Scholar] [CrossRef] [PubMed]
- Paraíso, A.F.; Mendes, K.L.; Santos, S.H. Brain activation of SIRT1: Role in neuropathology. Mol. Neurobiol. 2013, 48, 681–689. [Google Scholar] [CrossRef]
- Li, S.; Fujino, M.; Ichimaru, N.; Kurokawa, R.; Hirano, S.; Mou, L.; Takahara, S.; Takahara, T.; Li, X.K. Molecular hydrogen protects against ischemia-reperfusion injury in a mouse fatty liver model via regulating HO-1 and Sirt1 expression. Sci. Rep. 2018, 8, 14019. [Google Scholar] [CrossRef]
- Mei, Z.G.; Huang, Y.G.; Feng, Z.T.; Luo, Y.N.; Yang, S.B.; Du, L.P.; Jiang, K.; Liu, X.L.; Fu, X.Y.; Deng, Y.H.; et al. Electroacupuncture ameliorates cerebral ischemia/reperfusion injury by suppressing autophagy via the SIRT1-FOXO1 signaling pathway. Aging 2020, 12, 13187–13205. [Google Scholar] [CrossRef]
- Klionsky, D.J.; Petroni, G.; Amaravadi, R.K.; Baehrecke, E.H.; Ballabio, A.; Boya, P.; Bravo-San, P.J.M.; Cadwell, K.; Cecconi, F.; AMK, C.; et al. Autophagy in major human diseases. EMBO J. 2021, 40, e108863. [Google Scholar] [CrossRef]
- Chen, W.; Sun, Y.; Liu, K.; Sun, X. Autophagy: A double-edged sword for neuronal survival after cerebral ischemia. Neural. Regen. Res. 2014, 9, 1210–1216. [Google Scholar]
- Levine, B.; Kroemer, G. Autophagy in the pathogenesis of disease. Cell 2008, 132, 27–42. [Google Scholar] [CrossRef]
- Wu, Z.; Zou, Z.; Zou, R.; Zhou, X.; Cui, S. Electroacupuncture pretreatment induces tolerance against cerebral ischemia/reperfusion injury through inhibition of the autophagy pathway. Mol. Med. Rep. 2015, 11, 4438–4446. [Google Scholar] [CrossRef]
- Deng, Z.; Ou, H.; Ren, F.; Guan, Y.; Huan, Y.; Cai, H.; Sun, B. LncRNA SNHG14 promotes OGD/R-induced neuron injury by inducing excessive mitophagy via miR-182-5p/BINP3 axis in HT22 mouse hippocampal neuronal cells. Biol. Res. 2020, 53, 38. [Google Scholar] [CrossRef]
- Zhao, X.; Qiao, D.; Guan, D.; Wang, K.; Cui, Y. Chrysophanol Ameliorates Hemin-Induced Oxidative Stress and Endoplasmic Reticulum Stress by Regulating MicroRNA-320-5p/Wnt3a Pathway in HT22 Cells. Oxidative Med. Cell. Longev. 2022, 2022, 9399658. [Google Scholar] [CrossRef]
- Jia, Y.; Yi, L.; Li, Q.; Liu, T.; Yang, S. LncRNA MALAT1 aggravates oxygen-glucose deprivation/reoxygenation-induced neuronal endoplasmic reticulum stress and apoptosis via the miR-195a-5p/HMGA1 axis. Biol Res. 2021, 54, 8. [Google Scholar] [CrossRef] [PubMed]
- Liu, J.; Liao, H.; Chen, Y.; Zhu, H.; Li, X.; Liu, J.; Xiang, Q.; Zeng, F.; Yang, Q. (2022) Resveratrol Inhibits Oxidative Stress and Regulates M1/M2-Type Polarization of Microglia via Mediation of the Nrf2/Shh Signaling Cascade after OGD/R Injury In Vitro. J. Pers. Med. 2022, 12, 2087. [Google Scholar] [CrossRef] [PubMed]
- Zhuang, X.; Yu, Y.; Jiang, Y.; Zhao, S.; Wang, Y.; Su, L.; Xie, K.; Yu, Y.; Lu, Y.; Lv, G. Molecular hydrogen attenuates sepsis-induced neuroinflammation through regulation of microglia polarization through an mTOR-autophagy-dependent pathway. Int. Immunopharmacol. 2020, 81, 106287. [Google Scholar] [CrossRef] [PubMed]
- Yue, L.; Zhao, L.; Liu, H.; Li, X.; Wang, B.; Guo, H.; Gao, L.; Feng, D.; Qu, Y. Adiponectin Protects against Glutamate-Induced Excitotoxicity via Activating SIRT1-Dependent PGC-1α Expression in HT22 Hippocampal Neurons. Oxidative Med. Cell. Longev. 2016, 2016, 2957354. [Google Scholar] [CrossRef]
- Ge, Y.; Lin, D.; Cui, B.; Zhang, L.; Li, S.; Wang, Z.; Ma, J. Effects of Long Noncoding RNA H19 on Isoflurane-Induced Cognitive Dysregulation by Promoting Neuroinflammation. Neuroimmunomodulation 2022, 29, 117–127. [Google Scholar] [CrossRef] [PubMed]
- Du, J.; Fan, X.; Yang, B.; Chen, Y.; Liu, K.-X.; Zhou, J. Irisin pretreatment ameliorates intestinal ischemia/reperfusion injury in mice through activation of the Nrf2 pathway. Int. Immunopharmacol. 2019, 73, 225–235. [Google Scholar] [CrossRef] [PubMed]
- Geng, M.Y.; Wang, L.; Song, Y.Y.; Gu, J.; Hu, X.; Yuan, C.; Yang, M.; Pei, W.J.; Zhang, Y.; Gao, J.L. Sidt2 is a key protein in the autophagy-lysosomal degradation pathway and is essential for the maintenance of kidney structure and filtration function. Cell Death Dis 2021, 13, 7. [Google Scholar] [CrossRef]
- Dwyer, T.A.; Earl, D.E.; Wang, L.J. The Utility of a New In Vitro Model of the Stroke Penumbra. J. Neurosci. 2008, 28, 6537–6538. [Google Scholar] [CrossRef]
- le Feber, J.; Tzafi Pavlidou, S.; Erkamp, N.; van Putten, M.J.; Hofmeijer, J. Progression of Neuronal Damage in an In Vitro Model of the Ischemic Penubra. PLoS ONE 2016, 11, e0147231. [Google Scholar] [CrossRef] [PubMed]
- Nasoni, M.G.; Carloni, S.; Canonico, B.; Burattini, S.; Cesarini, E.; Papa, S.; Pagliarini, M.; Ambrogini, P.; Balduini, W.; Luchetti, F. Melatonin reshapes the mitochondrial network and promotes intercellular mitochondrial transfer via tunneling nanotubes after ischemic-like injury in hippocampal HT22 cells. J. Pineal. Res. 2021, 71, e12747. [Google Scholar] [CrossRef] [PubMed]
- Xu, B.; Xu, J.; Cai, N.; Li, M.; Liu, L.; Qin, Y.; Li, X.; Wang, H. Roflumilast prevents ischemic stroke-induced neuronal damage by restricting GSK3beta-mediated oxidative stress and IRE1alpha/TRAF2/JNK pathway. Free Radic. Biol. Med. 2021, 163, 281–296. [Google Scholar] [CrossRef] [PubMed]
- Du, Y.; Ma, X.; Ma, L.; Li, S.; Zheng, J.; Lv, J.; Cui, L.; Lv, J. Inhibition of microRNA-148b-3p alleviates oxygen-glucose deprivation/reoxygenation-induced apoptosis and oxidative stress in HT22 hippocampal neuron via reinforcing Sestrin2/Nrf2 signalling. Clin. Exp. Pharmacol. Physiol. 2020, 47, 561–570. [Google Scholar] [CrossRef] [PubMed]
- Wang, Y.; Reis, C.; Applegate, R.; Stier, G.; Martin, R.; Zhang, J.H. Ischemic conditioning-induced endogenous brain protection: Applications pre-, per- or post-stroke. Exp. Neurol. 2015, 272, 26–40. [Google Scholar] [CrossRef]
- Khan, H.; Kashyap, A.; Kaur, A.; Singh, T.G. Pharmacological postconditioning: A molecular aspect in ischemic injury. J. Pharm. Pharmacol. 2020, 72, 1513–1527. [Google Scholar] [CrossRef]
- Liu, K.; Cui, Y.; Li, H.; Qi, C.; Cheng, G.; Gao, X.; Zhang, Z.; Liu, Y.; Liu, J. Hydrogen-Rich Medium Regulates Cr(VI)-Induced ER Stress and Autophagy Signaling in DF-1 Cells. Biol. Trace Elem. Res. 2022, 200, 2329–2337. [Google Scholar] [CrossRef]
- Wang, Y.; Wang, L.; Hu, T.; Wang, F.; Han, Z.; Yin, Z.; Ge, X.; Xie, K.; Lei, P. Hydrogen improves cell viability partly through inhibition of autophagy and activation of PI3K/Akt/GSK3β signal pathway in a microvascular endothelial cell model of traumatic brain injury. Neurol. Res. 2020, 42, 487–496. [Google Scholar] [CrossRef]
- Kang, R.; Zeh, H.J.; Lotze, M.T.; Tang, D. The Beclin 1 network regulates autophagy and apoptosis. Cell Death Differ. 2011, 18, 571–580. [Google Scholar] [CrossRef]
- Guo, G.F.; Jiang, W.Q.; Zhang, B.; Cai, Y.C.; Xu, R.H.; Chen, X.X.; Wang, F.; Xia, L.P. Autophagy-related proteins Beclin-1 and LC3 predict cetuximab efficacy in advanced colorectal cancer. World J. Gastroenterol. 2011, 17, 4779–4786. [Google Scholar] [CrossRef] [PubMed]
- Cai, Y.; Feng, Z.; Jia, Q.; Guo, J.; Zhang, P.; Zhao, Q.; Wang, Y.X.; Liu, Y.N.; Liu, W.J. Cordyceps cicadae Ameliorates Renal Hypertensive Injury and Fibrosis Through the Regulation of SIRT1-Mediated Autophagy. Front. Pharmacol. 2021, 12, 801094. [Google Scholar] [CrossRef] [PubMed]
- Chen, S.; Zhu, J.; Sun, L.Q.; Liu, S.; Zhang, T.; Jin, Y.; Huang, C.; Li, D.; Yao, H.; Huang, J.; et al. LincRNA-EPS alleviates severe acute pancreatitis by suppressing HMGB1-triggered inflammation in pancreatic macrophages. Immunology 2021, 163, 201–219. [Google Scholar] [CrossRef] [PubMed]
- Guo, H.; Guo, X.; Jiang, S. Long non-coding RNA lincRNA-erythroid prosurvival (EPS) alleviates cerebral ischemia/reperfusion injury by maintaining high-temperature requirement protein A1 (Htra1) stability through recruiting heterogeneous nuclear ribonucleoprotein L (HNRNPL). Bioengineered 2022, 13, 12248–12260. [Google Scholar] [CrossRef] [PubMed]
- Dafre, A.L.; Schmitz, A.E.; Maher, P. Hyperosmotic Stress Initiates AMPK-Independent Autophagy and AMPK- and Autophagy-Independent Depletion of Thioredoxin 1 and Glyoxalase 2 in HT22 Nerve Cells. Oxidative Med. Cell. Longev. 2019, 2019, 2715810. [Google Scholar] [CrossRef]
- He, M.; Liu, J.; Cheng, S.; Xing, Y.; Suo, W.Z. Differentiation renders susceptibility to excitotoxicity in HT22 neurons. Neural. Regen. Res. 2013, 8, 1297–1306. [Google Scholar]










| Gene | Primer Sequences |
|---|---|
| lincRNA-EPS | Forward: CTCGATCTCACTGCATGGCT |
| Reverse: TAGGATGGGAGGTAGTGCCA | |
| Sirt1 | Forward: TCACACGCCAGCTCTAGTGA |
| Reverse: CAGCTCAGGTGGAGGAATTGT | |
| Beclin1 | Forward: AGGCATGGAGGGGTCTAAGG |
| Reverse: AATGGCTCCTGTGAGTTCCTG | |
| LC3-II | Forward: TTATAGAGCGATACAAGGGGGAG |
| Reverse: CGCCGTCTGATTATCTTGATGAG | |
| GAPDH | Forward: TGGCCTTCCGTGTTCCTAC |
| Reverse: GAGTTGCTGTTGAAGTCGCA |
Disclaimer/Publisher’s Note: The statements, opinions and data contained in all publications are solely those of the individual author(s) and contributor(s) and not of MDPI and/or the editor(s). MDPI and/or the editor(s) disclaim responsibility for any injury to people or property resulting from any ideas, methods, instructions or products referred to in the content. |
© 2023 by the authors. Licensee MDPI, Basel, Switzerland. This article is an open access article distributed under the terms and conditions of the Creative Commons Attribution (CC BY) license (https://creativecommons.org/licenses/by/4.0/).
Share and Cite
Li, Y.-H.; Zhang, S.; Tang, L.; Feng, J.; Jia, J.; Chen, Y.; Liu, L.; Zhou, J. The Role of LincRNA-EPS/Sirt1/Autophagy Pathway in the Neuroprotection Process by Hydrogen against OGD/R-Induced Hippocampal HT22 Cells Injury. J. Pers. Med. 2023, 13, 631. https://doi.org/10.3390/jpm13040631
Li Y-H, Zhang S, Tang L, Feng J, Jia J, Chen Y, Liu L, Zhou J. The Role of LincRNA-EPS/Sirt1/Autophagy Pathway in the Neuroprotection Process by Hydrogen against OGD/R-Induced Hippocampal HT22 Cells Injury. Journal of Personalized Medicine. 2023; 13(4):631. https://doi.org/10.3390/jpm13040631
Chicago/Turabian StyleLi, Ya-Hong, Shun Zhang, Lu Tang, Jianguo Feng, Jing Jia, Ye Chen, Li Liu, and Jun Zhou. 2023. "The Role of LincRNA-EPS/Sirt1/Autophagy Pathway in the Neuroprotection Process by Hydrogen against OGD/R-Induced Hippocampal HT22 Cells Injury" Journal of Personalized Medicine 13, no. 4: 631. https://doi.org/10.3390/jpm13040631
APA StyleLi, Y.-H., Zhang, S., Tang, L., Feng, J., Jia, J., Chen, Y., Liu, L., & Zhou, J. (2023). The Role of LincRNA-EPS/Sirt1/Autophagy Pathway in the Neuroprotection Process by Hydrogen against OGD/R-Induced Hippocampal HT22 Cells Injury. Journal of Personalized Medicine, 13(4), 631. https://doi.org/10.3390/jpm13040631

