[18F]FDG PET/CT Integration in Evaluating Immunotherapy for Lung Cancer: A Clinician’s Practical Approach
Abstract
1. Introduction
2. RECIST 1.1 and iRECIST for Assessing Immunotherapy in Lung Cancer
- Complete response (CR): disappearance of all target and non-target lesions, with no lymph node measuring more than 10 mm in smaller diameter.
- Partial response (PR): significant reduction (at least 30%) in the SLD compared to baseline, without unequivocal progression of non-target lesions.
- Stable disease (SD): no significant progression of target or non-target lesions.
- Progressive disease (PD): significant increase (at least 20%) in the SLD and unequivocal progression of non-target lesions or appearance of new lesions compared to the examination with the smallest sum since the start of treatment (nadir).
2.1. Pseudoprogressive Disease (PPD)
2.2. Hyperprogressive Disease (HPD)
- iUPD (immune unconfirmed progressive disease): A determination of new target and non-target lesions according to the RECIST takes place if necessary. The patient remains in progression compared to nadir but does not meet the aforementioned progression criteria. If clinical oncological evaluation allows, treatment is continued, and a new imaging assessment is performed between 4 and 8 weeks, after which the following response categories may be observed:iCPD (immune confirmed progressive disease): If progression of lesions (target, non-target, or new lesions) defined in iUPD is observed, it is compared to the iUPD scan according to the following criteria:
- ○
- An additional increase in the sum of target lesions and/or new target lesions greater than or equal to 5 mm;
- ○
- An additional qualitative increase in non-target lesions and/or new non-target lesions;
- ○
- Appearance of new lesions;
- ○
- Additional progression according to the RECIST on a different type of lesion than those defined in iUPD.
- iCR (immune complete response): disappearance of all target, non-target, and new lesions, with all lymph nodes measuring less than 10 mm in short axis.
- iPR (immune partial response): decrease of more than 30% in the sum of target lesions compared to pre-treatment, and non-target and new lesions do not meet the criteria for progression or no longer meet them.
- iSD (immune stable disease): target lesions meet the RECIST for stable disease compared to pre-treatment (decrease of less than 30%) and nadir (increase of no more than 20%), and non-target and new lesions do not meet progression criteria.
3. Role of PET/CT in the Management of Lung Cancer Patients Receiving Immunotherapy
- PERCIMPT: To overcome the limitations of [18F]FDG PET imaging, particularly the issue of pseudoprogression in assessing immunotherapy response in melanoma, the PET Response Evaluation Criteria for Immunotherapy (PERCIMPT) were developed. The PERCIMPT highlight that changes in the absolute number of [18F]FDG-avid lesions are more indicative of clinical outcomes than alterations in standardized uptake values (SUVs) during immunotherapy. According to these criteria, increases in SUVs or the appearance of a single new hypermetabolic lesion in follow-up [18F]FDG PET/CT scans does not necessarily signal disease progression, as suggested by the conventional PERCIST/EORTC criteria. Instead, the presence of four newly developed [18F]FDG-avid lesions, with the threshold for the number of lesions decreasing as their functional diameter increases, can more accurately identify patients with progressive disease.
- imPERCIST: Based on the PERCIST, the imPERCIST differ in that the emergence of new lesions alone is not sufficient to classify a patient as having progressive disease. These criteria require the calculation of the sum of peak standardized uptake values normalized for lean body mass (SULpeak) for up to five lesions in baseline and follow-up scans (with a maximum of two per organ). Target lesions in follow-up scans are the most intense lesions and may differ from those identified at baseline. Progressive metabolic disease (PMD) is defined as an increase of at least 30% in the sum of SULpeak. The appearance of new lesions alone does not define PMD; instead, new lesions are included in the SULpeak only if they show higher uptake than existing target lesions or if fewer than five target lesions were present in the baseline scan.
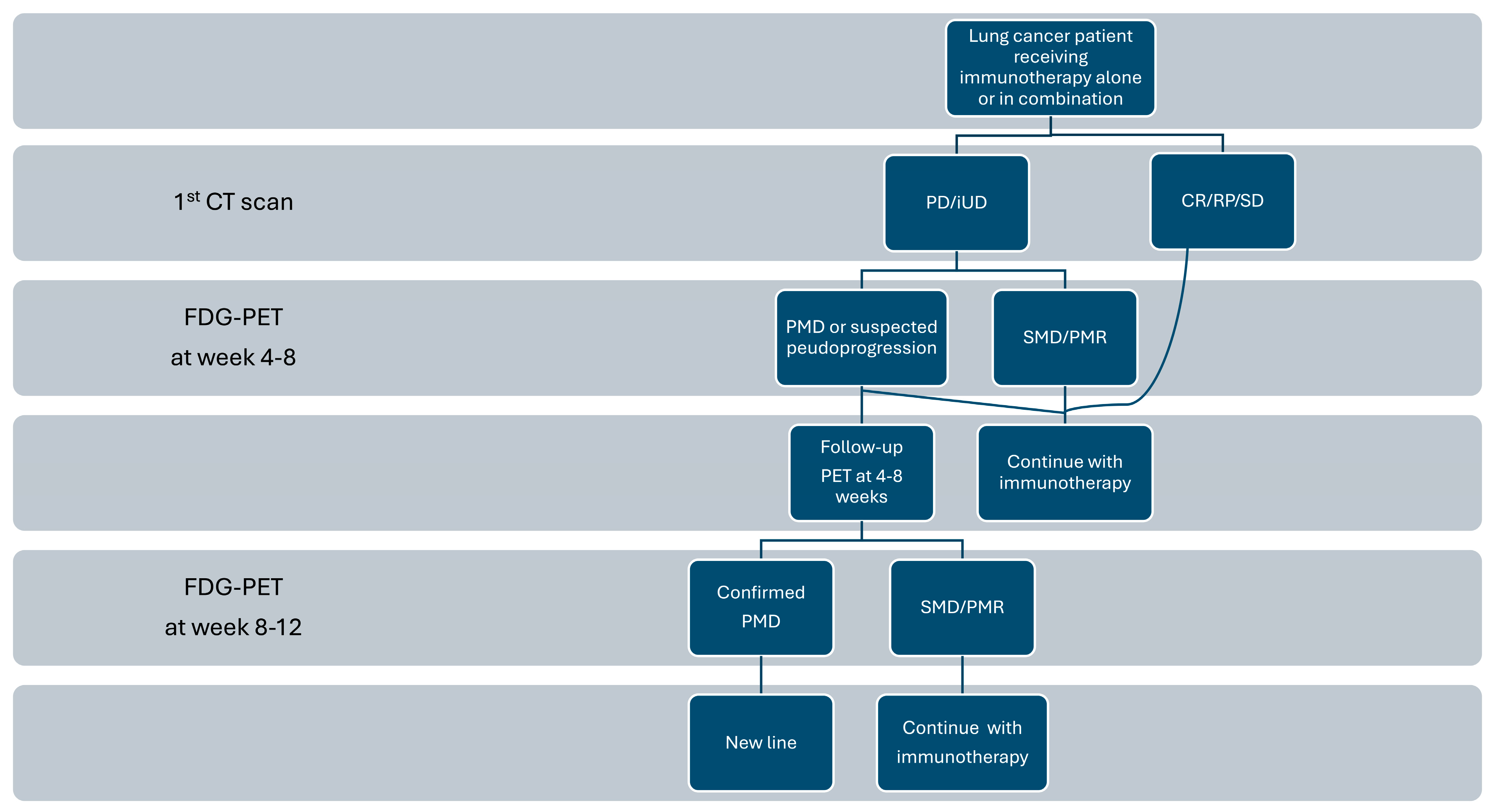
- iPERCIST: Recently, some studies have adapted the PERCIST to incorporate the “wait-and-see” approach initially proposed by the iRECIST guidelines, resulting in the iPERCIST. Under these criteria, patients showing new lesions or a greater than 30% increase in the SULpeak or in the SULpeak of the most intense lesions are classified as having unconfirmed progressive metabolic disease (uPMD). A subsequent reassessment 4 to 8 weeks later is required to confirm progressive metabolic disease (cPMD). Studies indicate that for patients with metastatic lung cancer who exhibit uPMD in the initial interim PET, a confirmatory PET reclassifies about one-third of these early-progressing patients as having atypical response patterns (PPD or dissociated response), who ultimately benefit from continued ICI therapy. This highlights the danger of prematurely concluding treatment failure after an initial uPMD, a risk that is particularly pronounced with [18F]FDG PET/CT due to its heightened sensitivity in detecting immune cell activation.
4. In Practice
4.1. The Role of PET in the Care Pathway
- Prior to treatment initiation, [18F]FDG PET/CT should be regarded as essential for tumor evaluation, especially for [18F]FDG-avid tumors, particularly in cases of first-line immunotherapeutic regimens. This assessment serves as a foundation for monitoring tumor status or confirming disease progression/recurrence. It is recommended to define target lesions, to define the areas of highest [18F]FDG uptake (e.g., SUVmax and SUVpeak), and to compute volumetric parameters (e.g., MTV) at baseline, providing a basis for monitoring disease response over time but also a prognostic factor. In addition to PET response criteria tailored or adjusted to addressing the challenges posed by immunotherapy, various research groups have identified baseline prognostic factors for response, such as SUV metrics and indicators of immune activation.
- During the treatment course, interim [18F]FDG PET/CT scans are advised, typically scheduled 8–12 weeks (i.e., 3–4 cycles) after treatment initiation [13]. This is particularly valuable for complementing information obtained from morphological imaging with CT and resolving discordant findings. Differentiating between disease progression and pseudoprogression necessitates a follow-up scan 4–8 weeks later under conditions of clinical stability, underscoring the importance of transparent communication with the treating clinician. Alternatively, a biopsy of the radiographically/metabolically progressive lesion may be warranted. PET/CT scans may also be conducted earlier or later during treatment in instances of clinical deterioration or suspected progression identified in contrast-enhanced CT. It can also guide in the management of dissociated response (DR). DR involves a decrease or stabilization in some tumor sites alongside an increase in others. Although DR is less common, it has been reported in up to 10% of cases treated with ICIs. From a clinical perspective, patients with dissociated response may benefit from treatment beyond progression potentially by continuing checkpoint inhibitor therapy and integrating local treatments, such as surgery, radiotherapy, or interventional radiological treatment of oligoprogressive lesions.
- Before and after the discontinuation of immunotherapy, in patients receiving maintenance therapy or undergoing long-term treatment with ICIs, obtaining [18F]FDG PET/CT scans may help assess metabolic response, particularly in cases of partial responders or stable disease in CT.
4.2. Insights from a Multidisciplinary Staff Meeting Real-Life Experience: Navigating in the Maze of PPD
5. Conclusions
Author Contributions
Funding
Data Availability Statement
Conflicts of Interest
References
- Cancer Today. Available online: http://gco.iarc.fr/today/home (accessed on 19 June 2022).
- SEER*Explorer Application. Available online: https://seer.cancer.gov/statistics-network/explorer/application.html?site=9999&data_type=4&graph_type=5&compareBy=site&chk_site_47=47&series=9&sex=3&race=1&age_range=1&hdn_stage=101&advopt_precision=1&advopt_show_ci=on&hdn_view=1#resultsRegion1 (accessed on 31 March 2024).
- Eisenhauer, E.A.; Therasse, P.; Bogaerts, J.; Schwartz, L.H.; Sargent, D.; Ford, R.; Dancey, J.; Arbuck, S.; Gwyther, S.; Mooney, M.; et al. New Response Evaluation Criteria in Solid Tumours: Revised RECIST Guideline (Version 1.1). Eur. J. Cancer Oxf. Engl. 1990 2009, 45, 228–247. [Google Scholar] [CrossRef] [PubMed]
- Topalian, S.L.; Hodi, F.S.; Brahmer, J.R.; Gettinger, S.N.; Smith, D.C.; McDermott, D.F.; Powderly, J.D.; Carvajal, R.D.; Sosman, J.A.; Atkins, M.B.; et al. Safety, Activity, and Immune Correlates of Anti–PD-1 Antibody in Cancer. N. Engl. J. Med. 2012, 366, 2443–2454. [Google Scholar] [CrossRef]
- Fujimoto, D.; Yoshioka, H.; Kataoka, Y.; Morimoto, T.; Hata, T.; Kim, Y.H.; Tomii, K.; Ishida, T.; Hirabayashi, M.; Hara, S.; et al. Pseudoprogression in Previously Treated Patients with Non-Small Cell Lung Cancer Who Received Nivolumab Monotherapy. J. Thorac. Oncol. Off. Publ. Int. Assoc. Study Lung Cancer 2019, 14, 468–474. [Google Scholar] [CrossRef] [PubMed]
- Champiat, S.; Dercle, L.; Ammari, S.; Massard, C.; Hollebecque, A.; Postel-Vinay, S.; Chaput, N.; Eggermont, A.; Marabelle, A.; Soria, J.-C.; et al. Hyperprogressive Disease Is a New Pattern of Progression in Cancer Patients Treated by Anti-PD-1/PD-L1. Clin. Cancer Res. Off. J. Am. Assoc. Cancer Res. 2017, 23, 1920–1928. [Google Scholar] [CrossRef]
- Ferrara, R.; Mezquita, L.; Texier, M.; Lahmar, J.; Audigier-Valette, C.; Tessonnier, L.; Mazieres, J.; Zalcman, G.; Brosseau, S.; Le Moulec, S.; et al. Hyperprogressive Disease in Patients with Advanced Non-Small Cell Lung Cancer Treated with PD-1/PD-L1 Inhibitors or with Single-Agent Chemotherapy. JAMA Oncol. 2018, 4, 1543–1552. [Google Scholar] [CrossRef] [PubMed]
- Kim, C.G.; Kim, K.H.; Pyo, K.-H.; Xin, C.-F.; Hong, M.H.; Ahn, B.-C.; Kim, Y.; Choi, S.J.; Yoon, H.I.; Lee, J.G.; et al. Hyperprogressive Disease during PD-1/PD-L1 Blockade in Patients with Non-Small-Cell Lung Cancer. Ann. Oncol. Off. J. Eur. Soc. Med. Oncol. 2019, 30, 1104–1113. [Google Scholar] [CrossRef]
- Kim, J.Y.; Lee, K.H.; Kang, J.; Borcoman, E.; Saada-Bouzid, E.; Kronbichler, A.; Hong, S.H.; de Rezende, L.F.M.; Ogino, S.; Keum, N.; et al. Hyperprogressive Disease during Anti-PD-1 (PDCD1)/PD-L1 (CD274) Therapy: A Systematic Review and Meta-Analysis. Cancers 2019, 11, 1699. [Google Scholar] [CrossRef]
- Kato, S.; Goodman, A.; Walavalkar, V.; Barkauskas, D.A.; Sharabi, A.; Kurzrock, R. Hyperprogressors after Immunotherapy: Analysis of Genomic Alterations Associated with Accelerated Growth Rate. Clin. Cancer Res. Off. J. Am. Assoc. Cancer Res. 2017, 23, 4242–4250. [Google Scholar] [CrossRef]
- Seymour, L.; Bogaerts, J.; Perrone, A.; Ford, R.; Schwartz, L.H.; Mandrekar, S.; Lin, N.U.; Litière, S.; Dancey, J.; Chen, A.; et al. iRECIST: Guidelines for Response Criteria for Use in Trials Testing Immunotherapeutics. Lancet Oncol. 2017, 18, e143–e152. [Google Scholar] [CrossRef]
- Hodi, F.S.; Ballinger, M.; Lyons, B.; Soria, J.-C.; Nishino, M.; Tabernero, J.; Powles, T.; Smith, D.; Hoos, A.; McKenna, C.; et al. Immune-Modified Response Evaluation Criteria In Solid Tumors (imRECIST): Refining Guidelines to Assess the Clinical Benefit of Cancer Immunotherapy. J. Clin. Oncol. Off. J. Am. Soc. Clin. Oncol. 2018, 36, 850–858. [Google Scholar] [CrossRef]
- Lopci, E.; Hicks, R.J.; Dimitrakopoulou-Strauss, A.; Dercle, L.; Iravani, A.; Seban, R.D.; Sachpekidis, C.; Humbert, O.; Gheysens, O.; Glaudemans, A.W.; et al. Joint EANM/SNMMI/ANZSNM Practice Guidelines/Procedure Standards on Recommended Use of [18F]FDG PET/CT Imaging during Immunomodulatory Treatments in Patients with Solid Tumors Version 1.0. Eur. J. Nucl. Med. Mol. Imaging 2022, 49, 2323–2341. [Google Scholar] [CrossRef] [PubMed]
- Lopci, E.; Aide, N.; Dimitrakopoulou-Strauss, A.; Dercle, L.; Iravani, A.; Seban, R.D.; Sachpekidis, C.; Humbert, O.; Gheysens, O.; Glaudemans, A.W.J.M.; et al. Perspectives on Joint EANM/SNMMI/ANZSNM Practice Guidelines/Procedure Standards for [18F]FDG PET/CT Imaging during Immunomodulatory Treatments in Patients with Solid Tumors. Cancer Imaging 2022, 22, 73. [Google Scholar] [CrossRef] [PubMed]
- Young, H.; Baum, R.; Cremerius, U.; Herholz, K.; Hoekstra, O.; Lammertsma, A.A. Measurement of Clinical and Subclinical Tumour Response Using [18F]-Fluorodeoxyglucose and Positron Emission Tomography: Review and 1999 EORTC Recommendations. European Organization for Research and Treatment of Cancer (EORTC) PET Study Group. Eur. J. Cancer 1999, 35, 1773–1782. [Google Scholar] [CrossRef] [PubMed]
- Wahl, R.L.; Jacene, H.; Kasamon, Y.; Lodge, M.A. From RECIST to PERCIST: Evolving Considerations for PET Response Criteria in Solid Tumors. J. Nucl. Med. 2009, 50, 122S–150S. [Google Scholar] [CrossRef]
- Cho, S.Y.; Lipson, E.J.; Im, H.J.; Rowe, S.P.; Gonzalez, E.M.; Blackford, A. Prediction of Response to Immune Checkpoint Inhibitor Therapy Using Early-Time-Point (18)F-FDG PET/CT Imaging in Patients with Advanced Melanoma. J. Nucl. Med. 2017, 58, 1421–1428. [Google Scholar] [CrossRef]
- Anwar, H.; Sachpekidis, C.; Winkler, J.; Kopp-Schneider, A.; Haberkorn, U.; Hassel, J.C. Absolute Number of New Lesions on (18)F-FDG PET/CT Is More Predictive of Clinical Response than SUV Changes in Metastatic Melanoma Patients Receiving Ipilimumab. Eur. J. Nucl. Med. Mol. Imaging 2018, 45, 376–383. [Google Scholar] [CrossRef]
- Goldfarb, L.; Duchemann, B.; Chouahnia, K.; Zelek, L.; Soussan, M. Monitoring Anti-PD-1-Based Immunotherapy in Non-Small Cell Lung Cancer with FDG PET: Introduction of iPERCIST. EJNMMI Res. 2019, 9, 1–10. [Google Scholar] [CrossRef]
- Ito, K.; Teng, R.; Schoder, H.; Humm, J.L.; Ni, A.; Michaud, L. (18)F-FDG PET/CT for Monitoring of Ipilimumab Therapy in Patients with Metastatic Melanoma. J. Nucl. Med. 2019, 60, 335–341. [Google Scholar] [CrossRef]
- Rossi, S.; Toschi, L.; Castello, A.; Grizzi, F.; Mansi, L.; Lopci, E. Clinical Characteristics of Patient Selection and Imaging Predictors of Outcome in Solid Tumors Treated with Checkpoint-Inhibitors. Eur. J. Nucl. Med. Mol. Imaging 2017, 44, 2310–2325. [Google Scholar] [CrossRef]
- Grizzi, F.; Castello, A.; Lopci, E. Is It Time to Change Our Vision of Tumor Metabolism Prior to Immunotherapy? Eur. J. Nucl. Med. Mol. Imaging 2018, 45, 1072–1075. [Google Scholar] [CrossRef]
- Kaira, K.; Higuchi, T.; Naruse, I.; Arisaka, Y.; Tokue, A.; Altan, B.; Suda, S.; Mogi, A.; Shimizu, K.; Sunaga, N.; et al. Metabolic Activity by 18F–FDG-PET/CT Is Predictive of Early Response after Nivolumab in Previously Treated NSCLC. Eur. J. Nucl. Med. Mol. Imaging 2018, 45, 56–66. [Google Scholar] [CrossRef] [PubMed]
- Wong, A.N.M.; McArthur, G.A.; Hofman, M.S.; Hicks, R.J. The Advantages and Challenges of Using FDG PET/CT for Response Assessment in Melanoma in the Era of Targeted Agents and Immunotherapy. Eur. J. Nucl. Med. Mol. Imaging 2017, 44, 67–77. [Google Scholar] [CrossRef] [PubMed]
- Prigent, K.; Lasnon, C.; Ezine, E.; Janson, M.; Coudrais, N.; Joly, E. Assessing Immune Organs on (18)F-FDG PET/CT Imaging for Therapy Monitoring of Immune Checkpoint Inhibitors: Inter-Observer Variability, Prognostic Value and Evolution during the Treatment Course of Melanoma Patients. Eur. J. Nucl. Med. Mol. Imaging 2021, 48, 2573–2585. [Google Scholar] [CrossRef] [PubMed]
- Aide, N.; Hicks, R.J.; Tourneau, C. FDG PET/CT for Assessing Tumour Response to Immunotherapy: Report on the EANM Symposium on Immune Modulation and Recent Review of the Literature. Eur. J. Nucl. Med. Mol. Imaging 2019, 46, 238–250. [Google Scholar] [CrossRef]
- Seban, R.D.; Nemer, J.S.; Marabelle, A.; Yeh, R.; Deutsch, E.; Ammari, S. Prognostic and Theranostic 18F-FDG PET Biomarkers for Anti-PD1 Immunotherapy in Metastatic Melanoma: Association with Outcome and Transcriptomics. Eur. J. Nucl. Med. Mol. Imaging 2019, 46, 2298–2310. [Google Scholar] [CrossRef]
- Dercle, L.; Seban, R.D.; Lazarovici, J.; Schwartz, L.H.; Houot, R.; Ammari, S. (18)F-FDG PET and CT Scans Detect New Imaging Patterns of Response and Progression in Patients with Hodgkin Lymphoma Treated by Anti-Programmed Death 1 Immune Checkpoint Inhibitor. J. Nucl. Med. 2018, 59, 15–24. [Google Scholar] [CrossRef]
- Wong, A.; Callahan, J.; Keyaerts, M.; Neyns, B.; Mangana, J.; Aberle, S. (18)F-FDG PET/CT Based Spleen to Liver Ratio Associates with Clinical Outcome to Ipilimumab in Patients with Metastatic Melanoma. Cancer Imaging Off. Publ. Int. Cancer Imaging Soc. 2020, 20, 36. [Google Scholar] [CrossRef]
- Haratani, K.; Hayashi, H.; Chiba, Y.; Kudo, K.; Yonesaka, K.; Kato, R. Association of Immune-Related Adverse Events with Nivolumab Efficacy in Non-Small-Cell Lung Cancer. JAMA Oncol. 2018, 4, 374–378. [Google Scholar] [CrossRef]
- Kotwal, A.; Kottschade, L.; Ryder, M. PD-L1 Inhibitor-Induced Thyroiditis Is Associated with Better Overall Survival in Cancer Patients. Thyroid Off. J. Am. Thyroid Assoc. 2020, 30, 177–184. [Google Scholar] [CrossRef]
- Iravani, A.; Osman, M.M.; Weppler, A.M.; Wallace, R.; Galligan, A.; Lasocki, A. FDG PET/CT for Tumoral and Systemic Immune Response Monitoring of Advanced Melanoma during First-Line Combination Ipilimumab and Nivolumab Treatment. Eur. J. Nucl. Med. Mol. Imaging 2020, 47, 2776–2786. [Google Scholar] [CrossRef]
- Prigent, K.; Aide, N. (18)F-Fludeoxyglucose PET/Computed Tomography for Assessing Tumor Response to Immunotherapy and Detecting Immune-Related Side Effects: A Checklist for the PET Reader. PET Clin. 2020, 15, 1–10. [Google Scholar] [CrossRef] [PubMed]






| Criterion | RECIST v1.1 | iRECIST | imRECIST |
|---|---|---|---|
| Tumor burden | Unidimensional Up to 5 target lesions/2 per organ | Bidimensional per WHO Up to 10 target lesions/5 per organ | Unidimensional, with other target lesion criteria (number and measurability) per RECIST v1.1 |
| New lesions | Always represent PD | New lesions do not categorically define PD Measurable new lesions incorporated into the total tumor burden Nonmeasurable new lesions preclude CR | |
| Non-target lesions | Can contribute to defining CR or PD (unequivocal progression) | Non-target progression does not define PD, can only contribute to defining CR (complete disappearance required) | |
| PD | ≥20% increase in the SLD (RECIST) and ≥5 mm increase compared with nadir, unequivocal progression in non-target lesions, and/or appearance of new lesions | Determined only on the basis of measurable disease | |
| Negated by subsequent non-PD assessment ≥4 weeks from the date first documented (lack of confirmation) | |||
| Confirmation of PD not required | ≥25% increase in the SLD compared with baseline/nadir | ≥20% increase in SLD (RECIST) compared with baseline/nadir | |
| Best response may occur before confirmed PD | Best response may occur after any number of PD assessments | ||
| Criteria | EORTC | PERCIST 1.0 | PECRIT | PERCIMT | iPERCIST | imPERCIST5 |
|---|---|---|---|---|---|---|
| Reference | Young et al. [15] | Wahl et al. [16] | Cho et al. [17] | Anwar et al. [18] | Goldfarb et al. [19] | Ito et al. [20] |
| Year | 1999 | 2009 | 2017 | 2018 | 2019 | 2019 |
| Tumor | Solid tumors | Solid tumors | Melanoma | Melanoma | NSCLC | Melanoma |
| Treatment | Chemotherapy | Chemotherapy and targeted therapies | Immune checkpoints inhibitors (anti-PD1, anti-CTLA4) | Immune checkpoints inhibitors (anti-CTLA4) | Immune checkpoints inhibitors (anti-PD1) | Immune checkpoints inhibitors (anti-PD1) |
| Modality | FDG-PET | FDG-PET | CT and FDG-PET | CT and FDG-PET | FDG-PET | FDG-PET |
| Delay for confirmation of progressive metabolic disease (PMD) | Undetermined | Undetermined | 3–4 weeks | 3 months | 2 months | 3 months |
| Target lesions | Tumor lesion with the highest SUV uptake | Minimum tumor SUL 1.5× mean SUL liver, >5 target lesions/patient | RECIST 1.1 PERCIST 1.0 | Size (metabolically active lesion) >1.0 or 1.5 cm, ≤5 target lesions/patient | Minimum tumor SUL 1.5× mean SUL liver, >5 target lesions/patient | Minimum tumor SUL 1.5× mean SUL liver, >5 target lesions/patient |
| New lesions | Progression | Progression | Progression | Metabolic progressive disease (PMD) | Immune unconfirmed metabolic progressive disease (iuPMD) | Need to be included in the SULpeak, PMD if >30% increase in SULpeak |
| Complete metabolic response (CMR) | Complete resolution of FDG uptake within the tumor volume so that it was indistinguishable from surrounding normal tissue | Disappearance of all metabolically active lesions | Disappearance of all lesions | Disappearance of all metabolically active lesions | Disappearance of any uptake in target lesion | Disappearance of all metabolically active lesions |
| Partial metabolic response (PMR) | A reduction of a minimum of 15–25% in tumor SUVs after one cycle of chemotherapy and >25% after more than one treatment cycle | Reduction in SULpeak in target lesions > 30% and absolute drop in SUL > 0.8 SUL units | ≥30% decrease from baseline | Disappearance of some metabolically active lesions without any new lesion | Reduction in SULpeak in target lesions ≥30% | Reduction in SULpeak in target lesions by ≥30% and absolute drop in SUL by ≥0.8 SUL units |
| Stable metabolic disease (SMD) | An increase in SUVs <25% or a decrease <15% and no visible increase in extent of FDG tumor uptake (>20% in the longest dimension) | Neither PMD, PMR, nor CMR | Neither PD, PR, nor CR, evaluation of change in SULpeak of the hottest lesion: >15.5% (clinical benefit), ≤15.5% (no clinical benefit) | Neither PMD, PMR, nor CMR | Neither PMD, PMR, nor CMR | Neither PMD, PMR, nor CMR |
| Progressive metabolic disease (PMD) | An increase in SUVs >25% within the tumor region defined on the baseline scan, visible increase in the extent of FDG tumor uptake (>20% in the longest dimension) or the appearance of new FDG uptake in metastatic lesions | Increase in SULpeak of > 30% or the appearance of a new lesion | ≥20% increase in the nadir of the sum of target lesions (>5 mm) | ≥4 new lesions of <1 cm or ≥3 new lesions of >1 cm or ≥2 new lesions of >1.5 cm | ≥30% increase in SULpeak or new metabolically active lesions: immune unconfirmed PMD (iuPMD) | >30% increase in SULpeak, with >0.8 SUL unit increase in tumor SULpeak |
| Confirmed PMD (cPMD) | n.a. | n.a. | n.a. | n.a. | PET at 4–8 weeks: confirmed PMD? | n.a. |
Disclaimer/Publisher’s Note: The statements, opinions and data contained in all publications are solely those of the individual author(s) and contributor(s) and not of MDPI and/or the editor(s). MDPI and/or the editor(s) disclaim responsibility for any injury to people or property resulting from any ideas, methods, instructions or products referred to in the content. |
© 2024 by the authors. Licensee MDPI, Basel, Switzerland. This article is an open access article distributed under the terms and conditions of the Creative Commons Attribution (CC BY) license (https://creativecommons.org/licenses/by/4.0/).
Share and Cite
Brezun, J.; Aide, N.; Peroux, E.; Lamboley, J.-L.; Gutman, F.; Lussato, D.; Helissey, C. [18F]FDG PET/CT Integration in Evaluating Immunotherapy for Lung Cancer: A Clinician’s Practical Approach. Diagnostics 2024, 14, 2104. https://doi.org/10.3390/diagnostics14182104
Brezun J, Aide N, Peroux E, Lamboley J-L, Gutman F, Lussato D, Helissey C. [18F]FDG PET/CT Integration in Evaluating Immunotherapy for Lung Cancer: A Clinician’s Practical Approach. Diagnostics. 2024; 14(18):2104. https://doi.org/10.3390/diagnostics14182104
Chicago/Turabian StyleBrezun, Juliette, Nicolas Aide, Evelyne Peroux, Jean-Laurent Lamboley, Fabrice Gutman, David Lussato, and Carole Helissey. 2024. "[18F]FDG PET/CT Integration in Evaluating Immunotherapy for Lung Cancer: A Clinician’s Practical Approach" Diagnostics 14, no. 18: 2104. https://doi.org/10.3390/diagnostics14182104
APA StyleBrezun, J., Aide, N., Peroux, E., Lamboley, J.-L., Gutman, F., Lussato, D., & Helissey, C. (2024). [18F]FDG PET/CT Integration in Evaluating Immunotherapy for Lung Cancer: A Clinician’s Practical Approach. Diagnostics, 14(18), 2104. https://doi.org/10.3390/diagnostics14182104

